Genetic Biomarkers and Circulating White Blood Cells in Osteoarthritis: A Bioinformatics and Mendelian Randomization Analysis
Abstract
1. Introduction
2. Materials and Methods
2.1. Data Sources
2.2. The Identification of Differentially Expressed Genes (DEGs)
2.3. The Identification of Weighted Gene Co-Expression Network Analysis Hub Genes
2.4. Enrichment Analysis
2.5. The Identification of Key OA-Related Genes
2.6. Study Design of MR Analysis
2.7. Selection of SNPs
2.8. Statistical Analysis
3. Results
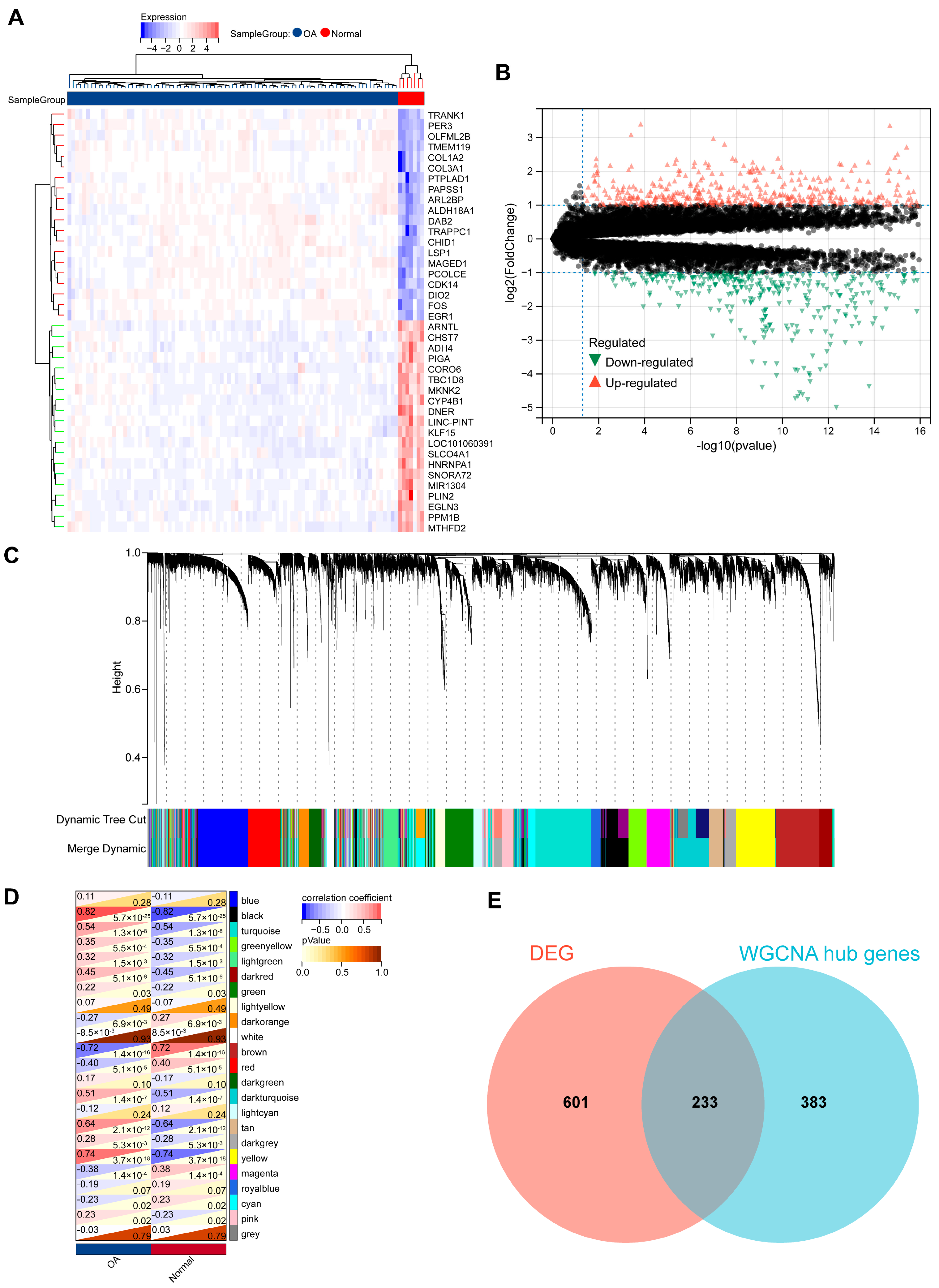
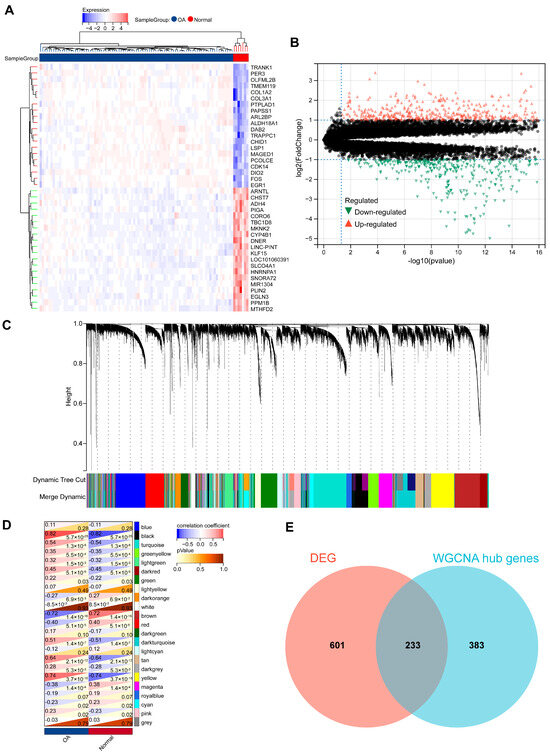
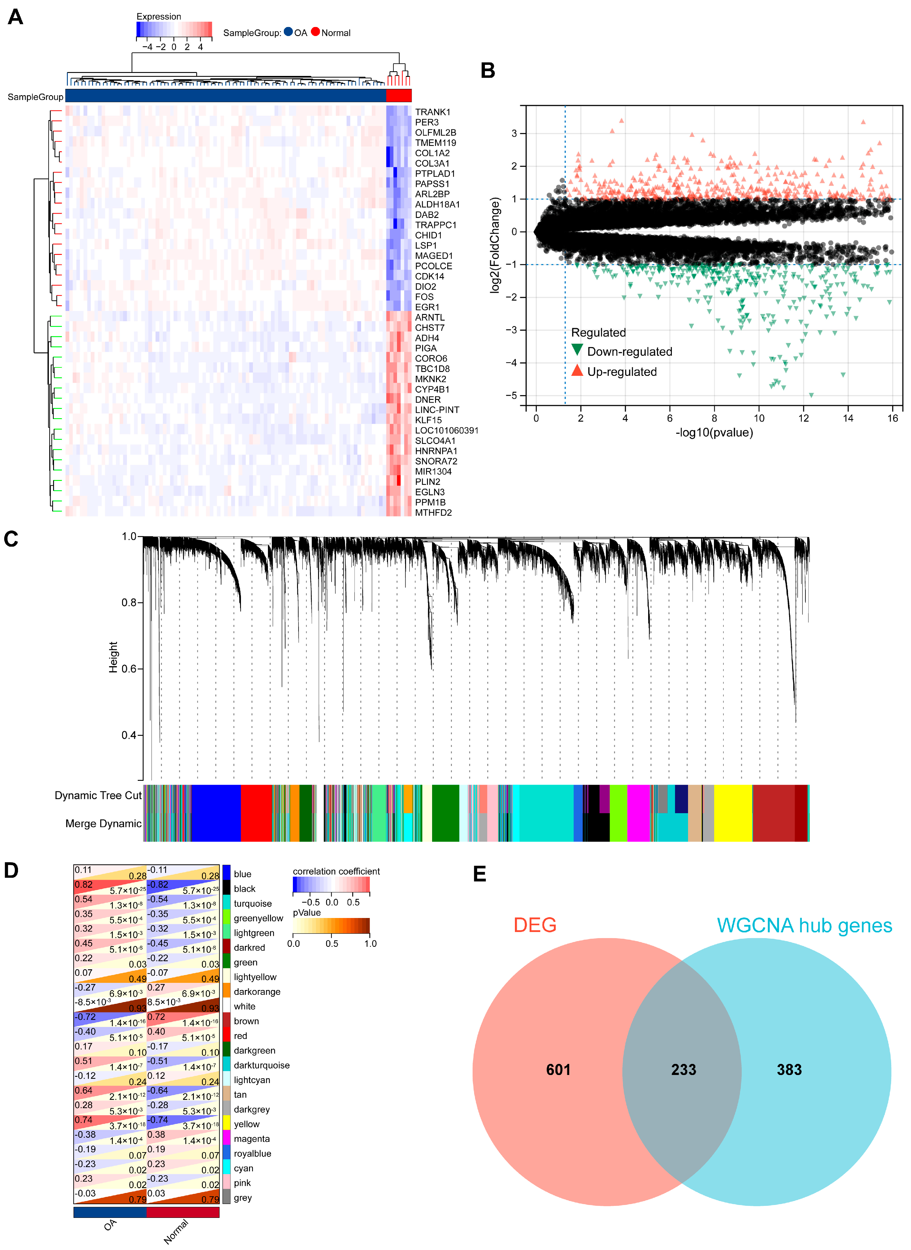
3.1. The Identification of DEGs and WGCNA Hub Genes
3.2. Functional Enrichment Analysis of OA-Related Genes
3.3. The Identification of Key OA-Related Genes
3.4. The Diagnostic Value of Key OA-Related Genes
3.5. Genetic Effects of Circulating White Blood Cells on OA
3.6. Genetic Effects of OA on Circulating White Blood Cells
4. Discussion
5. Conclusions
Supplementary Materials
Author Contributions
Funding
Institutional Review Board Statement
Informed Consent Statement
Data Availability Statement
Acknowledgments
Conflicts of Interest
References
- Katz, J.N.; Arant, K.R.; Loeser, R.F. Diagnosis and Treatment of Hip and Knee Osteoarthritis: A Review. JAMA—J. Am. Med. Assoc. 2021, 325, 568–578. [Google Scholar] [CrossRef] [PubMed]
- Yin, B.; Ni, J.; Witherel, C.E.; Yang, M.; Burdick, J.A.; Wen, C.; Wong, S.H.D. Harnessing tissue-derived extracellular vesicles for osteoarthritis theranostics. Theranostics 2022, 27, 207–231. [Google Scholar] [CrossRef] [PubMed]
- Yang, J.; Liu, P.; Wang, S.; Jiang, T.; Zhang, Y.; Liu, W. Causal relationship between sarcopenia and osteoarthritis: A bi-directional two-sample mendelian randomized study. Eur. J. Med. Res. 2023, 28, 1–9. [Google Scholar] [CrossRef] [PubMed]
- Bruyère, O.; Honvo, G.; Veronese, N.; Arden, N.K.; Branco, J.; Curtis, E.M.; Al-Daghri, N.M.; Herrero-Beaumont, G.; Martel-Pelletier, J.; Pelletier, J.P.; et al. An updated algorithm recommendation for the management of knee osteoarthritis from the European Society for Clinical and Economic Aspects of Osteoporosis, Osteoarthritis and Musculoskeletal Diseases (ESCEO). Semin. Arthritis Rheum. 2019, 49, 337–350. [Google Scholar] [CrossRef] [PubMed]
- Georgiev, T. Multimodal approach to intraarticular drug delivery in knee osteoarthritis. Rheumatol. Int. 2020, 40, 1763–1769. [Google Scholar] [CrossRef] [PubMed]
- Veronese, N.; Cooper, C.; Bruyère, O.; Al-Daghri, N.M.; Branco, J.; Cavalier, E.; Cheleschi, S.; da Silva Rosa, M.C.; Conaghan, P.G.; Dennison, E.M.; et al. Multimodal Multidisciplinary Management of Patients with Moderate to Severe Pain in Knee Osteoarthritis: A Need to Meet Patient Expectations. Drugs 2022, 82, 1347–1355. [Google Scholar] [CrossRef] [PubMed]
- Arden, N.K.; Perry, T.A.; Bannuru, R.R.; Bruyère, O.; Cooper, C.; Haugen, I.K.; Hochberg, M.C.; McAlindon, T.E.; Mobasheri, A.; Reginster, J.Y. Non-surgical management of knee osteoarthritis: Comparison of ESCEO and OARSI 2019 guidelines. Nat. Rev. Rheumatol. 2020, 17, 59–66. [Google Scholar] [CrossRef] [PubMed]
- Hunter, D.J.; Bierma-Zeinstra, S. Osteoarthritis. Lancet 2019, 393, 1745–1759. [Google Scholar] [CrossRef]
- GBD 2019 Diseases and Injuries Collaborators. Global burden of 369 diseases and injuries in 204 countries and territories, 1990–2019: A systematic analysis for the Global Burden of Disease Study 2019. Lancet 2020, 396, 1204–1222. [Google Scholar] [CrossRef]
- Su, Z.; Fang, H.; Hong, H.; Shi, L.; Zhang, W.; Zhang, W.; Zhang, Y.; Dong, Z.; Lancashire, L.J.; Bessarabova, M.; et al. An investigation of biomarkers derived from legacy microarray data for their utility in the RNA-seq era. Genome Biol. 2014, 15, 523. [Google Scholar] [CrossRef] [PubMed]
- Wu, C.; Gong, S.; Duan, Y.; Deng, C.; Kallendrusch, S.; Berninghausen, L.; Osterhoff, G.; Schopow, N. A tumor microenvironment-based prognostic index for osteosarcoma. J. Biomed. Sci. 2023, 30, 1–22. [Google Scholar] [CrossRef] [PubMed]
- Yang, J.; Zhou, P.; Xu, T.; Bo, K.; Zhu, C.; Wang, X.; Chang, J. Identification of biomarkers related to tryptophan metabolism in osteoarthritis. Biochem. Biophys. Rep. 2024, 39. [Google Scholar] [CrossRef] [PubMed]
- Orlowsky, E.W.; Kraus, V.B. The role of innate immunity in osteoarthritis: When our first line of defense goes on the offensive. J. Rheumatol. 2015, 42, 363–371. [Google Scholar] [CrossRef]
- Haseeb, A.; Haqqi, T.M. Immunopathogenesis of osteoarthritis. Clin. Immunol. 2013, 146, 185–196. [Google Scholar] [CrossRef] [PubMed]
- Nedunchezhiyan, U.; Varughese, I.; Sun, A.R.J.; Wu, X.; Crawford, R.; Prasadam, I. Obesity, Inflammation, and Immune System in Osteoarthritis. Front. Immunol. 2022, 13, 907750. [Google Scholar] [CrossRef] [PubMed]
- MacFarlane, L.A.; Arant, K.R.; Kostic, A.M.; Mass, H.; Jones, M.H.; Collins, J.E.; Losina, E.; Katz, J.N. Identifying Inflammation in Knee Osteoarthritis: Relationship of Synovial Fluid White Blood Cell Count to Effusion-Synovitis on Magnetic Resonance Imaging. Arthritis Care Res. 2023, 75, 1783–1787. [Google Scholar] [CrossRef] [PubMed]
- Jayaram, P.; Mitchell, P.J.T.; Shybut, T.B.; Moseley, B.J.; Lee, B. Leukocyte-Rich Platelet-Rich Plasma Is Predominantly Anti-inflammatory Compared With Leukocyte-Poor Platelet-Rich Plasma in Patients With Mild-Moderate Knee Osteoarthritis: A Prospective, Descriptive Laboratory Study. Am. J. Sports Med. 2023, 51, 2133–2140. [Google Scholar] [CrossRef] [PubMed]
- Manukyan, G.; Gallo, J.; Mikulkova, Z.; Trajerova, M.; Savara, J.; Slobodova, Z.; Fidler, E.; Shrestha, B.; Kriegova, E. Phenotypic and functional characterisation of synovial fluid-derived neutrophils in knee osteoarthritis and knee infection. Osteoarthr. Cartil. 2023, 31, 72–82. [Google Scholar] [CrossRef]
- Bothwell, L.E.; Greene, J.A.; Podolsky, S.H.; Jones, D.S. Assessing the Gold Standard—Lessons from the History of RCTs. N. Engl. J. Med. 2016, 374, 2175–2181. [Google Scholar] [CrossRef] [PubMed]
- Ference, B.A.; Holmes, M.V.; Smith, G.D. Using Mendelian randomization to improve the design of randomized trials. Cold Spring Harb. Perspect. Biol. 2021, 13. [Google Scholar] [CrossRef]
- Sekula, P.; Del Greco, F.M.; Pattaro, C.; Köttgen, A. Mendelian randomization as an approach to assess causality using observational data. J. Am. Soc. Nephrol. 2016, 27, 3253–3265. [Google Scholar] [CrossRef] [PubMed]
- Huang, G.; Li, W.; Kan, H.; Lu, X.; Liao, W.; Zhao, X. Genetic influences of the effect of circulating inflammatory cytokines on osteoarthritis in humans. Osteoarthr. Cartil. 2023, 31, 1047–1055. [Google Scholar] [CrossRef]
- Zhang, Y.; Li, D.; Zhu, Z.; Chen, S.; Lu, M.; Cao, P.; Chen, T.; Li, S.; Xue, S.; Zhang, Y.; et al. Evaluating the impact of metformin targets on the risk of osteoarthritis: A mendelian randomization study. Osteoarthr. Cartil. 2022, 30, 1506–1514. [Google Scholar] [CrossRef]
- Zhao, H.; Zhu, J.; Ju, L.; Sun, L.; Tse, L.A.; Kinra, S.; Li, Y. Osteoarthritis & stroke: A bidirectional mendelian randomization study. Osteoarthr. Cartil. 2022, 30, 1390–1397. [Google Scholar] [CrossRef]
- Xie, M.M.; Dai, B.; Hackney, J.A.; Sun, T.; Zhang, J.; Jackman, J.K.; Jeet, S.; Irizarry-Caro, R.A.; Fu, Y.; Liang, Y.; et al. An agonistic anti-signal regulatory protein α antibody for chronic inflammatory diseases. Cell Rep. Med. 2023, 4, 101130. [Google Scholar] [CrossRef] [PubMed]
- Fisch, K.M.; Gamini, R.; Alvarez-Garcia, O.; Akagi, R.; Saito, M.; Muramatsu, Y.; Sasho, T.; Koziol, J.A.; Su, A.I.; Lotz, M.K. Identification of transcription factors responsible for dysregulated networks in human osteoarthritis cartilage by global gene expression analysis. Osteoarthr. Cartil. 2018, 26, 1531–1538. [Google Scholar] [CrossRef] [PubMed]
- Boer, C.G.; Hatzikotoulas, K.; Southam, L.; Stefánsdóttir, L.; Zhang, Y.; Coutinho de Almeida, R.; Wu, T.T.; Zheng, J.; Hartley, A.; Teder-Laving, M.; et al. Deciphering osteoarthritis genetics across 826,690 individuals from 9 populations. Cell 2021, 184, 4784–4818.e17. [Google Scholar] [CrossRef]
- Chen, M.H.; Raffield, L.M.; Mousas, A.; Sakaue, S.; Huffman, J.E.; Moscati, A.; Trivedi, B.; Jiang, T.; Akbari, P.; Vuckovic, D.; et al. Trans-ethnic and Ancestry-Specific Blood-Cell Genetics in 746,667 Individuals from 5 Global Populations. Cell 2020, 182, 1198–1213.e14. [Google Scholar] [CrossRef] [PubMed]
- Ritchie, M.E.; Phipson, B.; Wu, D.; Hu, Y.; Law, C.W.; Shi, W.; Smyth, G.K. Limma powers differential expression analyses for RNA-sequencing and microarray studies. Nucleic Acids Res. 2015, 43, e47. [Google Scholar] [CrossRef]
- Langfelder, P.; Horvath, S. WGCNA: An R package for weighted correlation network analysis. BMC Bioinform. 2008, 9, 1–13. [Google Scholar] [CrossRef] [PubMed]
- Yu, G.; Wang, L.G.; Han, Y.; He, Q.Y. ClusterProfiler: An R package for comparing biological themes among gene clusters. Omi A J. Integr. Biol. 2012, 16, 284–287. [Google Scholar] [CrossRef]
- Cancer Genome Atlas Research Network. Comprehensive, Integrative Genomic Analysis of Diffuse Lower-Grade Gliomas. N. Engl. J. Med. 2015, 372, 2481–2498. [Google Scholar] [CrossRef]
- Lu, Y.; Tang, H.; Huang, P.; Wang, J.; Deng, P.; Li, Y.; Zheng, J.; Weng, L. Assessment of causal effects of visceral adipose tissue on risk of cancers: A Mendelian randomization study. Int. J. Epidemiol. 2022, 51, 1204–1218. [Google Scholar] [CrossRef] [PubMed]
- Burgess, S.; Butterworth, A.; Thompson, S.G. Mendelian randomization analysis with multiple genetic variants using summarized data. Genet. Epidemiol. 2013, 37, 658–665. [Google Scholar] [CrossRef]
- Bowden, J.; Smith, G.D.; Burgess, S. Mendelian randomization with invalid instruments: Effect estimation and bias detection through Egger regression. Int. J. Epidemiol. 2015, 44, 512–525. [Google Scholar] [CrossRef] [PubMed]
- Bowden, J.; Davey Smith, G.; Haycock, P.C.; Burgess, S. Consistent Estimation in Mendelian Randomization with Some Invalid Instruments Using a Weighted Median Estimator. Genet. Epidemiol. 2016, 40, 304–314. [Google Scholar] [CrossRef] [PubMed]
- Hartwig, F.P.; Smith, G.D.; Bowden, J. Robust inference in summary data Mendelian randomization via the zero modal pleiotropy assumption. Int. J. Epidemiol. 2017, 46, 1985–1998. [Google Scholar] [CrossRef] [PubMed]
- Greco, M.F.; Del Minelli, C.; Sheehan, N.A.; Thompson, J.R. Detecting pleiotropy in Mendelian randomisation studies with summary data and a continuous outcome. Stat. Med. 2015, 34, 2926–2940. [Google Scholar] [CrossRef] [PubMed]
- Barnett, R. Osteoarthritis. Lancet 2018, 391, 1985. [Google Scholar] [CrossRef] [PubMed]
- Knights, A.J.; Redding, S.J.; Maerz, T. Inflammation in osteoarthritis: The latest progress and ongoing challenges. Curr. Opin. Rheumatol. 2023, 35, 128–134. [Google Scholar] [CrossRef] [PubMed]
- Motta, F.; Barone, E.; Sica, A.; Selmi, C. Inflammaging and Osteoarthritis. Clin. Rev. Allergy Immunol. 2023, 64, 222–238. [Google Scholar] [CrossRef] [PubMed]
- Churpek, M.M.; Yuen, T.C.; Winslow, C.; Meltzer, D.O.; Kattan, M.W.; Edelson, D.P. Multicenter Comparison of Machine Learning Methods and Conventional Regression for Predicting Clinical Deterioration on the Wards. Crit. Care Med. 2016, 44, 368. [Google Scholar] [CrossRef] [PubMed]
- Rousseau, J.C.; Delmas, P.D. Biological markers in osteoarthritis. Nat. Clin. Pract. Rheumatol. 2007, 3, 346–356. [Google Scholar] [CrossRef]
- Braaten, J.A.; Banovetz, M.T.; DePhillipo, N.N.; Familiari, F.; Russo, R.; Kennedy, N.I.; LaPrade, R.F. Biomarkers for Osteoarthritis Diseases. Life 2022, 12, 1799. [Google Scholar] [CrossRef]
- Kirkpatrick, C.; Lu, Y.C.W. Deciphering CD4+ T cell-mediated responses against cancer. Mol. Carcinog. 2024, 63, 1209–1220. [Google Scholar] [CrossRef]
- Saito, I.; Koshino, T.; Nakashima, K.; Uesugi, M.; Saito, T. Increased cellular infiltrate in inflammatory synovia of osteoarthritic knees. Osteoarthr. Cartil. 2002, 10, 156–162. [Google Scholar] [CrossRef] [PubMed]
- Nees, T.A.; Zhang, J.A.; Platzer, H.; Walker, T.; Reiner, T.; Tripel, E.; Moradi, B.; Rosshirt, N. Infiltration Profile of Regulatory T Cells in Osteoarthritis-Related Pain and Disability. Biomedicines 2022, 10, 2111. [Google Scholar] [CrossRef] [PubMed]
- Li, Y.; Sheng, L.W.; Zhu, S.A.; Lei, G.H. T Cells in Osteoarthritis: Alterations and Beyond. Front. Immunol. 2017, 8, 356. [Google Scholar] [CrossRef] [PubMed]
- Hume, D.A.; Batoon, L.; Sehgal, A.; Keshvari, S.; Irvine, K.M. CSF1R as a Therapeutic Target in Bone Diseases: Obvious but Not so Simple. Curr. Osteoporos. Rep. 2022, 20, 516–531. [Google Scholar] [CrossRef] [PubMed]
- Pessler, F.; Chen, L.X.; Dai, L.; Gomez-Vaquero, C.; Diaz-Torne, C.; Paessler, M.E.; Scanzello, C.; Cakir, N.; Einhorn, E.; Schumacher, H.R. A histomorphometric analysis of synovial biopsies from individuals with Gulf War Veterans’ Illness and joint pain compared to normal and osteoarthritis synovium. Clin. Rheumatol. 2008, 27, 1127–1134. [Google Scholar] [CrossRef] [PubMed]
- Zheng, M.; Li, Z.; Feng, Y.; Zhang, X. CD14 and CSF1R as developmental molecular targets for the induction of osteoarthritis. Int. J. Clin. Exp. Pathol. 2023, 16, 184–198. [Google Scholar] [PubMed]
- Zheng, M.; Li, Z.; Feng, Y.; Hou, S.; Zhang, J.; Kang, C. The role of CD14 and CSF1R in osteoarthritis and gastritis. Medicine 2023, 102, e35567. [Google Scholar] [CrossRef]
- Alvarado-Vazquez, P.A.; Morado-Urbina, C.E.; Castañeda-Corral, G.; Acosta-Gonzalez, R.I.; Kitaura, H.; Kimura, K.; Takano-Yamamoto, T.; Jiménez-Andrade, J.M. Intra-articular administration of an antibody against CSF-1 receptor reduces pain-related behaviors and inflammation in CFA-induced knee arthritis. Neurosci. Lett. 2015, 584, 39–44. [Google Scholar] [CrossRef] [PubMed]
- Haure-Mirande, J.V.; Audrain, M.; Ehrlich, M.E.; Gandy, S. Microglial TYROBP/DAP12 in Alzheimer’s disease: Transduction of physiological and pathological signals across TREM2. Mol. Neurodegener. 2022, 17, 55. [Google Scholar] [CrossRef] [PubMed]
- Vincent, T.L. Targeting mechanotransduction pathways in osteoarthritis: A focus on the pericellular matrix. Curr. Opin. Pharmacol. 2013, 13, 449–454. [Google Scholar] [CrossRef] [PubMed]
- Scanzello, C.R.; Plaas, A.; Crow, M.K. Innate immune system activation in osteoarthritis: Is osteoarthritis a chronic wound? Curr. Opin. Rheumatol. 2008, 20, 565–572. [Google Scholar] [CrossRef]
- Scanzello, C.R.; Goldring, S.R. The role of synovitis in osteoarthritis pathogenesis. Bone 2012, 51, 249–257. [Google Scholar] [CrossRef]
- Yan, M.; Zhao, H.; Sun, Z.; Chen, J.; Zhang, Y.; Gao, J.; Yu, T. Identification of Key Diagnostic Markers and Immune Infiltration in Osteoarthritis. Comb. Chem. High Throughput Screen. 2023, 26, 410–423. [Google Scholar] [CrossRef]
- Campbell, K.S.; Colonna, M. DAP12: A key accessory protein for relaying signals by Natural Killer cell receptors. Int. J. Biochem. Cell Biol. 1999, 31, 631–636. [Google Scholar] [CrossRef]
- Zheng, P.; Tan, Y.; Liu, Q.; Wu, C.; Kang, J.; Liang, S.; Zhu, L.; Yan, K.; Zeng, L.; Chen, B. Deciphering the molecular and clinical characteristics of TREM2, HCST, and TYROBP in cancer immunity: A comprehensive pan-cancer study. Heliyon 2024, 10, e26993. [Google Scholar] [CrossRef] [PubMed]
- Sebastian, A.; Hum, N.R.; McCool, J.L.; Wilson, S.P.; Murugesh, D.K.; Martin, K.A.; Rios-Arce, N.D.; Amiri, B.; Christiansen, B.A.; Loots, G.G. Single-cell RNA-Seq reveals changes in immune landscape in post-traumatic osteoarthritis. Front. Immunol. 2022, 13, 938075. [Google Scholar] [CrossRef] [PubMed]
- Wang, M.; Tan, G.; Jiang, H.; Liu, A.; Wu, R.; Li, J.; Sun, Z.; Lv, Z.; Sun, W.; Shi, D. Molecular crosstalk between articular cartilage, meniscus, synovium, and subchondral bone in osteoarthritis. Bone Jt. Res. 2022, 11, 862–872. [Google Scholar] [CrossRef] [PubMed]
- Rosales, C. Neutrophil: A Cell with Many Roles in Inflammation or Several Cell Types? Front. Physiol. 2018, 9, 113. [Google Scholar] [CrossRef] [PubMed]
- Kumar, D.; Wyatt, C.; Lee, S.; Okazaki, N.; Chiba, K.; Link, T.M.; Souza, R.B.; Majumdar, S. Sagittal plane walking patterns are related to MRI changes over 18-months in people with and without mild-moderate hip osteoarthritis. J. Orthop. Res. 2018, 36, 1472–1477. [Google Scholar] [CrossRef] [PubMed]
- Chang, A.H.; Moisio, K.C.; Chmiel, J.S.; Eckstein, F.; Guermazi, A.; Prasad, P.V.; Zhang, Y.; Almagor, O.; Belisle, L.; Hayes, K.; et al. External knee adduction and flexion moments during gait and medial tibiofemoral disease progression in knee osteoarthritis. Osteoarthr. Cartil. 2015, 23, 1099–1106. [Google Scholar] [CrossRef]
- Hall, M.; van der Esch, M.; Hinman, R.S.; Peat, G.; de Zwart, A.; Quicke, J.G.; Runhaar, J.; Knoop, J.; van der Leeden, M.; de Rooij, M.; et al. How does hip osteoarthritis differ from knee osteoarthritis? Osteoarthr. Cartil. 2022, 30, 32–41. [Google Scholar] [CrossRef] [PubMed]
- McCabe, P.S.; Parkes, M.J.; Maricar, N.; Hutchinson, C.E.; Freemont, A.; O’Neill, T.W.; Felson, D.T. Brief Report: Synovial Fluid White Blood Cell Count in Knee Osteoarthritis: Association With Structural Findings and Treatment Response. Arthritis Rheumatol. 2017, 69, 103–107. [Google Scholar] [CrossRef] [PubMed]
- Soehnlein, O.; Steffens, S.; Hidalgo, A.; Weber, C. Neutrophils as protagonists and targets in chronic inflammation. Nat. Rev. Immunol. 2017, 17, 248–261. [Google Scholar] [CrossRef] [PubMed]
- Ramos, C.; Oehler, R. Clearance of apoptotic cells by neutrophils in inflammation and cancer. Cell Death Discov. 2024, 10, 26. [Google Scholar] [CrossRef]
- Jayaram, P.; Liu, C.; Dawson, B.; Ketkar, S.; Patel, S.J.; Lee, B.H.; Grol, M.W. Leukocyte-dependent effects of platelet-rich plasma on cartilage loss and thermal hyperalgesia in a mouse model of post-traumatic osteoarthritis. Osteoarthr. Cartil. 2020, 28, 1385–1393. [Google Scholar] [CrossRef]
- Feriel, J.; Tchipeva, D.; Depasse, F. Effects of circadian variation, lifestyle and environment on hematological parameters: A narrative review. Int. J. Lab. Hematol. 2021, 43, 917–926. [Google Scholar] [CrossRef]







| Trait | Definition | Population | Cases | Controls | Source |
|---|---|---|---|---|---|
| OA at any site | Self-reported and hospital-diagnosed OA at any site | Europeans | 177,517 | 649,173 | PMID: 34450027 |
| Hip OA | Hospital-diagnosed hip OA | Europeans | 36,445 | 316,943 | PMID: 34450027 |
| Knee OA | Hospital-diagnosed knee OA | Europeans | 62,497 | 333,557 | PMID: 34450027 |
| White blood cell | / | Europeans | 563,946 | / | PMID: 32888493 |
Disclaimer/Publisher’s Note: The statements, opinions and data contained in all publications are solely those of the individual author(s) and contributor(s) and not of MDPI and/or the editor(s). MDPI and/or the editor(s) disclaim responsibility for any injury to people or property resulting from any ideas, methods, instructions or products referred to in the content. |
© 2025 by the authors. Licensee MDPI, Basel, Switzerland. This article is an open access article distributed under the terms and conditions of the Creative Commons Attribution (CC BY) license (https://creativecommons.org/licenses/by/4.0/).
Share and Cite
Pan, Y.; Sun, X.; Tan, J.; Deng, C.; Wu, C.; Osterhoff, G.; Schopow, N. Genetic Biomarkers and Circulating White Blood Cells in Osteoarthritis: A Bioinformatics and Mendelian Randomization Analysis. Biomedicines 2025, 13, 90. https://doi.org/10.3390/biomedicines13010090
Pan Y, Sun X, Tan J, Deng C, Wu C, Osterhoff G, Schopow N. Genetic Biomarkers and Circulating White Blood Cells in Osteoarthritis: A Bioinformatics and Mendelian Randomization Analysis. Biomedicines. 2025; 13(1):90. https://doi.org/10.3390/biomedicines13010090
Chicago/Turabian StylePan, Yimin, Xiaoshun Sun, Jun Tan, Chao Deng, Changwu Wu, Georg Osterhoff, and Nikolas Schopow. 2025. "Genetic Biomarkers and Circulating White Blood Cells in Osteoarthritis: A Bioinformatics and Mendelian Randomization Analysis" Biomedicines 13, no. 1: 90. https://doi.org/10.3390/biomedicines13010090
APA StylePan, Y., Sun, X., Tan, J., Deng, C., Wu, C., Osterhoff, G., & Schopow, N. (2025). Genetic Biomarkers and Circulating White Blood Cells in Osteoarthritis: A Bioinformatics and Mendelian Randomization Analysis. Biomedicines, 13(1), 90. https://doi.org/10.3390/biomedicines13010090

