Early Myocardial Strain Reduction and miR-122-5p Elevation Associated with Interstitial Fibrosis in Anthracycline-Induced Cardiotoxicity
Abstract
1. Introduction
2. Materials and Methods
2.1. Study Setting and Approvals
2.2. Study Population
2.3. Animal Model
2.4. Transthoracic Echocardiograms
2.5. Study of Fibrosis and Edema in Rat Heart Tissue
2.6. Genes qRT-PCR
2.7. Immunofluorescence
2.8. Western Blotting
2.9. microRNAs Array
2.10. In Silico Analysis
2.11. microRNAs RT-qPCR
2.12. Statistical Analysis
3. Results
3.1. Development of CTRCD in the Clinical Cohort Assessed by Changes in GLS
3.2. Changes in Echocardiographic Parameters in the Animal Model
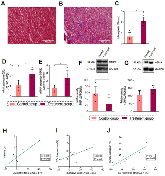
3.3. Myocardial Fibrosis Is Associated with CS Decrease
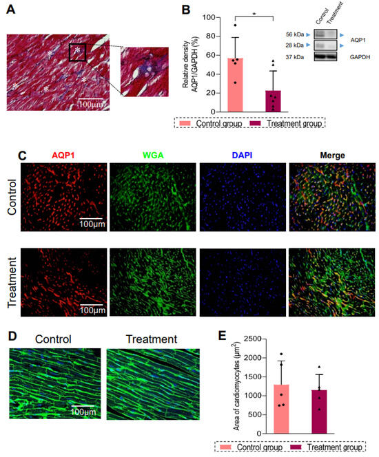
3.4. Edema Detection in Rat Myocardium After Epirubicin Treatment
3.5. miRNAs Expression in Blood Serum of Patients and Its Validation in Rat Model
4. Discussion
5. Conclusions
Limitations
Supplementary Materials
Author Contributions
Funding
Institutional Review Board Statement
Informed Consent Statement
Data Availability Statement
Acknowledgments
Conflicts of Interest
Abbreviations
References
- Roth, G.A.; Abate, D.; Abate, K.H.; Abay, S.M.; Abbafati, C.; Abbasi, N.; Abbastabar, H.; Abd-Allah, F.; Abdela, J.; Abdelalim, A.; et al. Global, Regional, and National Age-Sex-Specific Mortality for 282 Causes of Death in 195 Countries and Territories, 1980–2017: A Systematic Analysis for the Global Burden of Disease Study 2017. Lancet 2018, 392, 1736–1788. [Google Scholar] [CrossRef] [PubMed]
- Lyon, A.R.; López-Fernández, T.; Couch, L.S.; Asteggiano, R.; Aznar, M.C.; Bergler-Klein, J.; Boriani, G.; Cardinale, D.; Cordoba, R.; Cosyns, B.; et al. 2022 ESC Guidelines on Cardio-Oncology Developed in Collaboration with the European Hematology Association (EHA), the European Society for Therapeutic Radiology and Oncology (ESTRO) and the International Cardio-Oncology Society (IC-OS). Eur. Heart J. 2022, 43, 4229–4361. [Google Scholar] [CrossRef] [PubMed]
- Haddy, N.; Diallo, S.; El-Fayech, C.; Schwartz, B.; Pein, F.; Hawkins, M.; Veres, C.; Oberlin, O.; Guibout, C.; Pacquement, H.; et al. Cardiac Diseases Following Childhood Cancer Treatment: Cohort Study. Circulation 2016, 133, 31–38. [Google Scholar] [CrossRef]
- Lyon, A.R.; Dent, S.; Stanway, S.; Earl, H.; Brezden-Masley, C.; Cohen-Solal, A.; Tocchetti, C.G.; Moslehi, J.J.; Groarke, J.D.; Bergler-Klein, J.; et al. Baseline Cardiovascular Risk Assessment in Cancer Patients Scheduled to Receive Cardiotoxic Cancer Therapies: A Position Statement and New Risk Assessment Tools from the Cardio-Oncology Study Group of the Heart Failure Association of the European Society. Eur. J. Heart Fail. 2020, 22, 1945–1960. [Google Scholar] [CrossRef]
- Čelutkienė, J.; Pudil, R.; López-Fernández, T.; Grapsa, J.; Nihoyannopoulos, P.; Bergler-Klein, J.; Cohen-Solal, A.; Farmakis, D.; Tocchetti, C.G.; von Haehling, S.; et al. Role of Cardiovascular Imaging in Cancer Patients Receiving Cardiotoxic Therapies: A Position Statement on Behalf of the Heart Failure Association (HFA), the European Association of Cardiovascular Imaging (EACVI) and the Cardio-Oncology Council of the Eur. Eur. J. Heart Fail. 2020, 22, 1504–1524. [Google Scholar] [CrossRef]
- Pudil, R.; Mueller, C.; Čelutkienė, J.; Henriksen, P.A.; Lenihan, D.; Dent, S.; Barac, A.; Stanway, S.; Moslehi, J.; Suter, T.M.; et al. Role of Serum Biomarkers in Cancer Patients Receiving Cardiotoxic Cancer Therapies: A Position Statement from the Cardio-Oncology Study Group of the Heart Failure Association and the Cardio-Oncology Council of the European Society of Cardiology. Eur. J. Heart Fail. 2020, 22, 1966–1983. [Google Scholar] [CrossRef]
- Zamorano, J.L.; Lancellotti, P.; Rodriguez Muñoz, D.; Aboyans, V.; Asteggiano, R.; Galderisi, M.; Habib, G.; Lenihan, D.J.; Lip, G.Y.H.; Lyon, A.R.; et al. 2016 ESC Position Paper on Cancer Treatments and Cardiovascular Toxicity Developed under the Auspices of the ESC Committee for Practice Guidelines. Eur. Heart J. 2016, 37, 2768–2801. [Google Scholar] [CrossRef]
- Cardinale, D.; Colombo, A.; Bacchiani, G.; Tedeschi, I.; Meroni, C.A.; Veglia, F.; Civelli, M.; Lamantia, G.; Colombo, N.; Curigliano, G.; et al. Early Detection of Anthracycline Cardiotoxicity and Improvement with Heart Failure Therapy. Circulation 2015, 131, 1981–1988. [Google Scholar] [CrossRef]
- Cobb, M.S.; Tao, S.; Shortt, K.; Girgis, M.; Haupman, J.; Schriewer, J.; Chin, Z.; Dorfman, E.; Campbell, K.; Heruth, D.P.; et al. Smad3 Promotes Adverse Cardiovascular Remodeling and Dysfunction in Doxorubicin-Treated Hearts. Am. J. Physiol. Heart Circ. Physiol. 2022, 323, H1091–H1107. [Google Scholar] [CrossRef]
- Renu, K.; Abilash, V.G.; Tirupathi, T.P.; Arunachalam, S. Molecular Mechanism of Doxorubicin-Induced Cardiomyopathy—An Update. Eur. J. Pharmacol. 2018, 818, 241–253. [Google Scholar] [CrossRef]
- Galán-Arriola, C.; Lobo, M.; Vílchez-Tschischke, J.P.; López, G.J.; de Molina-Iracheta, A.; Pérez-Martínez, C.; Agüero, J.; Fernández-Jiménez, R.; Martín-García, A.; Oliver, E.; et al. Serial Magnetic Resonance Imaging to Identify Early Stages of Anthracycline-Induced Cardiotoxicity. J. Am. Coll. Cardiol. 2019, 73, 779–791. [Google Scholar] [CrossRef] [PubMed]
- Park, H.S.; Hong, Y.J.; Han, K.; Kim, P.K.; An, E.; Lee, J.Y.; Park, C.H.; Lee, H.J.; Hur, J.; Kim, Y.J.; et al. Ultrahigh-Field Cardiovascular Magnetic Resonance T1 and T2 Mapping for the Assessment of Anthracycline-Induced Cardiotoxicity in Rat Models: Validation against Histopathologic Changes. J. Cardiovasc. Magn. Reson. 2021, 23, 1–13. [Google Scholar] [CrossRef] [PubMed]
- Ananthan, K.; Lyon, A.R. The Role of Biomarkers in Cardio-Oncology. J. Cardiovasc. Transl. Res. 2020, 13, 431. [Google Scholar] [CrossRef] [PubMed]
- Cardinale, D.; Sandri, M.T.; Martinoni, A.; Borghini, E.; Civelli, M.; Lamantia, G.; Cinieri, S.; Martinelli, G.; Fiorentini, C.; Cipolla, C.M. Myocardial Injury Revealed by Plasma Troponin I in Breast Cancer Treated with High-Dose Chemotherapy. Ann. Oncol. Off. J. Eur. Soc. Med. Oncol. 2002, 13, 710–715. [Google Scholar] [CrossRef]
- Sobczak, S.; Wojtczak-Soska, K.; Ciurus, T.; Sakowicz, A.; Pietrucha, T.; Lelonek, M. Single SST2 Protein Measurement Predicts Adverse Outcomes at 1-Year Follow-up in Patients with Chronic Heart Failure. Pol. Arch. Med. Wewn. 2014, 124, 452–458. [Google Scholar] [CrossRef]
- Thum, T.; Condorelli, G. Long Noncoding RNAs and MicroRNAs in Cardiovascular Pathophysiology. Circ. Res. 2015, 116, 751–762. [Google Scholar] [CrossRef]
- Lee, Y.; Ahn, C.; Han, J.; Choi, H.; Kim, J.; Yim, J.; Lee, J.; Provost, P.; Rådmark, O.; Kim, S.; et al. The Nuclear RNase III Drosha Initiates MicroRNA Processing. Nature 2003, 425, 415–419. [Google Scholar] [CrossRef]
- Oliveira-Carvalho, V.; Rodrigues Pinto Ferreira, L.; Alcides Bocchi, E. Circulating Mir-208a Fails as a Biomarker of Doxorubicin-Induced Cardiotoxicity in Breast Cancer Patients. J. Appl. Toxicol. 2015, 35, 1071–1072. [Google Scholar] [CrossRef]
- Horie, T.; Ono, K.; Nishi, H.; Nagao, K.; Kinoshita, M.; Watanabe, S.; Kuwabara, Y.; Nakashima, Y.; Takanabe-Mori, R.; Nishi, E.; et al. Acute Doxorubicin Cardiotoxicity Is Associated with MiR-146a-Induced Inhibition of the Neuregulin-ErbB Pathway. Cardiovasc. Res. 2010, 87, 656–664. [Google Scholar] [CrossRef]
- Bertazzoli, C.; Rovero, C.; Ballerini, L.; Lux, B.; Balconi, F.; Antongiovanni, V.; Magrini, U. Experimental Systemic Toxicology of 4′-Epidoxorubicin, a New, Less Cardiotoxic Anthracycline Antitumor Agent. Toxicol. Appl. Pharmacol. 1985, 79, 412–422. [Google Scholar] [CrossRef]
- DÍaz, I.; Calderón-Sánchez, E.; Toro, R.D.; Ávila-Médina, J.; De Rojas-De Pedro, E.S.; Domínguez-Rodríguez, A.; Rosado, J.A.; Hmadcha, A.; Ordóñez, A.; Smani, T. MIR-125a, MIR-139 and MIR-324 Contribute to Urocortin Protection against Myocardial Ischemia-Reperfusion Injury. Sci. Rep. 2017, 7, 8898. [Google Scholar] [CrossRef] [PubMed]
- Domínguez-Rodríguez, A.; Mayoral-Gonzalez, I.; Avila-Medina, J.; de Rojas-de Pedro, E.S.R.; Calderón-Sánchez, E.; Díaz, I.; Hmadcha, A.; Castellano, A.; Rosado, J.A.; Benitah, J.-P.; et al. Urocortin-2 Prevents Dysregulation of Ca2+Homeostasis and Improves Early Cardiac Remodeling after Ischemia and Reperfusion. Front. Physiol. 2018, 9, 813. [Google Scholar] [CrossRef] [PubMed]
- López-Sendón, J.; Álvarez-Ortega, C.; Zamora Auñon, P.; Buño Soto, A.; Lyon, A.R.; Farmakis, D.; Cardinale, D.; Canales Albendea, M.; Feliu Batlle, J.; Rodríguez Rodríguez, I.; et al. Classification, Prevalence, and Outcomes of Anticancer Therapy-Induced Cardiotoxicity: The CARDIOTOX Registry. Eur. Heart J. 2020, 41, 1720–1729. [Google Scholar] [CrossRef] [PubMed]
- Thavendiranathan, P.; Negishi, T.; Somerset, E.; Negishi, K.; Penicka, M.; Lemieux, J.; Aakhus, S.; Miyazaki, S.; Shirazi, M.; Galderisi, M. Strain-Guided Management of Potentially Cardiotoxic Cancer Therapy. J. Am. Coll. Cardiol. 2021, 77, 392–401. [Google Scholar] [CrossRef]
- Voß, F.; Nienhaus, F.; Pietrucha, S.; Ruckhäberle, E.; Fehm, T.; Melz, T.; Cramer, M.; Haberkorn, S.M.; Flögel, U.; Westenfeld, R.; et al. Anthracycline Therapy Induces an Early Decline of Cardiac Contractility in Low-Risk Patients with Breast Cancer. Cardio-Oncol. 2024, 10, 43. [Google Scholar] [CrossRef]
- Podyacheva, E.; Shmakova, T.; Kushnareva, E.; Onopchenko, A. Modeling Doxorubicin-Induced Cardiomyopathy With Fibrotic Myocardial Damage in Wistar Rats. Cardiol. Res. 2022, 13, 339–356. [Google Scholar] [CrossRef]
- Venugopal, H.; Hanna, A.; Humeres, C.; Frangogiannis, N.G. Properties and Functions of Fibroblasts and Myofibroblasts in Myocardial Infarction. Cells 2022, 11, 1386. [Google Scholar] [CrossRef]
- Hsieh, P.L.; Chu, P.M.; Cheng, H.C.; Huang, Y.T.; Chou, W.C.; Tsai, K.L.; Chan, S.H. Dapagliflozin Mitigates Doxorubicin-Caused Myocardium Damage by Regulating AKT-Mediated Oxidative Stress, Cardiac Remodeling, and Inflammation. Int. J. Mol. Sci. 2022, 23, 10146. [Google Scholar] [CrossRef]
- Ely, J.J.; Bishop, M.A.; Lammey, M.L.; Sleeper, M.M.; Steiner, J.M.; Lee, D.R. Use of Biomarkers of Collagen Types I and III Fibrosis Metabolism to Detect Cardiovascular and Renal Disease in Chimpanzees (Pan Troglodytes). Comp. Med. 2010, 60, 154–158. [Google Scholar]
- Frangogiannis, N.G. Cardiac Fibrosis: Cell Biological Mechanisms, Molecular Pathways and Therapeutic Opportunities. Mol. Aspects Med. 2019, 65, 70–99. [Google Scholar] [CrossRef]
- Potter, E.; Marwick, T.H. Assessment of Left Ventricular Function by Echocardiography. JACC 2018, 11, 260–274. [Google Scholar] [CrossRef] [PubMed]
- Galán-Cobo, A.; Ramírez-Lorca, R.; Toledo-Aral, J.J.; Echevarría, M. Aquaporin-1 Plays Important Role in Proliferation by Affecting Cell Cycle Progression. J. Cell. Physiol. 2016, 231, 243–256. [Google Scholar] [CrossRef] [PubMed]
- Traberg-Nyborg, L.; Login, F.H.; Edamana, S.; Tramm, T.; Borgquist, S.; Nejsum, L.N. Aquaporin-1 in Breast Cancer. APMIS 2022, 130, 3–10. [Google Scholar] [CrossRef] [PubMed]
- Chong, W.; Zhang, H.; Guo, Z.; Yang, L.; Shao, Y.; Liu, X.; Zhao, Y.; Wang, Z.; Zhang, M.; Guo, C.; et al. Aquaporin 1 Promotes Sensitivity of Anthracycline Chemotherapy in Breast Cancer by Inhibiting β-Catenin Degradation to Enhance TopoIIα Activity. Cell Death Differ. 2021, 28, 382–400. [Google Scholar] [CrossRef] [PubMed]
- Cheng, S.; Wang, J.; Wang, Y.; Qi, L.; Li, F.; Liu, J.; Chen, J.; Fan, Y.; Xie, L. Longitudinal Assessment of Cardiac Parameters through MRI in Breast Cancer Patients Treated with Anti-HER2 Therapy. Eur. Radiol. Exp. 2023, 7, 22. [Google Scholar] [CrossRef]
- Noel, C.V.; Rainusso, N.; Robertson, M.; Romero, J.; Masand, P.; Coarfa, C.; Pautler, R. Early Detection of Myocardial Changes with and without Dexrazoxane Using Serial Magnetic Resonance Imaging in a Pre-Clinical Mouse Model. Cardio-Oncology 2021, 7, 23. [Google Scholar] [CrossRef]
- Muehlberg, F.; Funk, S.; Zange, L.; von Knobelsdorff-Brenkenhoff, F.; Blaszczyk, E.; Schulz, A.; Ghani, S.; Reichardt, A.; Reichardt, P.; Schulz-Menger, J. Native Myocardial T1 Time Can Predict Development of Subsequent Anthracycline-Induced Cardiomyopathy. ESC Heart Fail. 2018, 5, 620–629. [Google Scholar] [CrossRef]
- Liu, Y.; Song, J.W.; Lin, J.Y.; Miao, R.; Zhong, J.C. Roles of MicroRNA-122 in Cardiovascular Fibrosis and Related Diseases. Cardiovasc. Toxicol. 2020, 20, 463–473. [Google Scholar] [CrossRef]
- Pofi, R.; Giannetta, E.; Galea, N.; Francone, M.; Campolo, F.; Barbagallo, F.; Gianfrilli, D.; Venneri, M.A.; Filardi, T.; Cristini, C.; et al. Diabetic Cardiomiopathy Progression Is Triggered by MiR122-5p and Involves Extracellular Matrix: A 5-Year Prospective Study. JACC Cardiovasc. Imaging 2021, 14, 1130–1142. [Google Scholar] [CrossRef]
- Gioffré, S.; Chiesa, M.; Cardinale, D.M.; Ricci, V.; Vavassori, C.; Cipolla, C.M.; Masson, S.; Sandri, M.T.; Salvatici, M.; Ciceri, F.; et al. Circulating MicroRNAs as Potential Predictors of Anthracycline-Induced Troponin Elevation in Breast Cancer Patients: Diverging Effects of Doxorubicin and Epirubicin. J. Clin. Med. 2020, 9, 1418. [Google Scholar] [CrossRef]
- Li, K.W.; Wang, S.H.; Wei, X.; Hou, Y.Z.; Li, Z.H. Mechanism of MiR-122-5p Regulating the Activation of PI3K-Akt-MTOR Signaling Pathway on the Cell Proliferation and Apoptosis of Osteosarcoma Cells through Targeting TP53 Gene. Eur. Rev. Med. Pharmacol. Sci. 2021, 25, 12655–12666. [Google Scholar] [CrossRef]
- Zheng, Y.K.; Zhou, Z.S.; Wang, G.Z.; Tu, J.Y.; Cheng, H.B.; Ma, S.Z.; Ke, C.; Wang, Y.; Jian, Q.P.; Shu, Y.H.; et al. MiR-122-5p Regulates the Mevalonate Pathway by Targeting P53 in Non-Small Cell Lung Cancer. Cell Death Dis. 2023, 14, 234. [Google Scholar] [CrossRef] [PubMed]
- Zhou, X.; Lu, Z.; Wang, T.; Huang, Z.; Zhu, W.; Miao, Y. Plasma MiRNAs in Diagnosis and Prognosis of Pancreatic Cancer: A MiRNA Expression Analysis. Gene 2018, 673, 181–193. [Google Scholar] [CrossRef] [PubMed]
- Vogel, B.; Keller, A.; Frese, K.S.; Leidinger, P.; Sedaghat-Hamedani, F.; Kayvanpour, E.; Kloos, W.; Backe, C.; Thanaraj, A.; Brefort, T.; et al. Multivariate MiRNA Signatures as Biomarkers for Non-Ischaemic Systolic Heart Failure. Eur. Heart J. 2013, 34, 2812–2823. [Google Scholar] [CrossRef]







| Total (n = 33) | CTRCD-Group (n = 5) | Non-CTRCD-Group (n = 28) | p Value | |
|---|---|---|---|---|
| Age (years) | 52.8 ± 10.2 | 47.4 ± 7.5 | 53.7 ± 10.4 | 0.203 |
| Arterial hypertension | 8 (24.2%) | 0 (0%) | 8 (28.6%) | 0.302 |
| Dyslipidemia | 4 (12.1%) | 0 (0%) | 4 (14.3%) | 1.000 |
| Diabetes Mellitus | 2 (6.1%) | 0 (%) | 2 (7.1%) | 1.000 |
| Baseline GLS (%) | −21.7 ± 1.7 | −22.9 ± 1.5 | −21.5 ± 1.7 | 0.910 |
| Baseline LVEF (%) | 61.5 ± 4.9 | 62.9 ± 3.7 | 61.3 ± 5.1 | 0.510 |
| Surgery | 32 (96.9%) | 5 (100%) | 27 (96.4%) | 1.000 |
| Radiotherapy | 31 (93.9%) | 5 (100%) | 26 (92.9%) | 1.000 |
| Left side | 16 (48.5%) | 4 (80%) | 12 (42.9%) | 0.333 |
| Epirubicin | 30 (90.9%) | 5 (100%) | 25 (89.3%) | 1.000 |
| 360 mg/m2 | 22 (66.7%) | 5 (100%) | 17 (60.7%) | 0.287 |
| Baseline | Cycle 2 | Cycle 4 | 12 Month Follow-Up | p Value | |
|---|---|---|---|---|---|
| GLS (%) | −21,73 ± 1,74 | −21.16 ± 2.25 | −20.28 ± 1.78 | −20.77 ± 2.10 | 0.0266 |
| CTRCD group | −22.94 ± 1.46 | −21.60 ± 1.06 | −18.32 ± 1.40 | −20.86 ± 1.88 | 0.0159 |
| Non-CTRCD group | −21.51 ± 1.72 | −21.08 ± 2.40 | −20.63 ± 1.63 | −20.71 ± 2.27 | 0.0915 |
| LVEF (%) | 61.5 ± 4.9 | 60.72 ± 3.72 | 61.09 ± 4.92 | 58.8 ± 5.1 | 0.0948 |
| CTRCD group | 62.9 ± 3.7 | 60.6 ± 1.0 | 58.9 ± 5.2 | 57.3 ± 6.8 | 0.0476 |
| Non-CTRCD group | 61.3 ± 5.1 | 60.8 ± 4.0 | 61.5 ± 4.9 | 59.7 ± 3.7 | 0.5359 |
| Baseline | CYCLE 2 | CYCLE 4 | p Value | |
|---|---|---|---|---|
| LVEF (%) | 90.0 ± 2.1 | 86.1 ± 5.4 | 74.9 ± 8.9 | 0.0002 |
| CS | −23.31 ± 2.52 | −18.76 ± 4.16 | −17.53 ± 2.80 | <0.0001 |
| RS | 51.30 ± 7.80 | 41.90 ± 6.57 | 36.81 ± 10.40 | 0.0081 |
| Non-CTRCD-Group Average (log2) | CTRCD-Group Average (log2) | Fold Change | p-Value | microRNA |
|---|---|---|---|---|
| 4.63 | 7.18 | 5.86 | 0.0158 | hsa-miR-122-5p |
| 2.89 | 3.98 | 2.13 | 0.0148 | hsa-miR-3196 |
| 2.66 | 3.6 | 1.93 | 0.0361 | hsa-miR-4516 |
| 0.34 | 1.21 | 1.83 | 0.0195 | hsa-miR-6792-5p |
| 4.45 | 5.11 | 1.58 | 0.0357 | hsa-miR-6727-5p |
| 2.18 | 2.82 | 1.56 | 0.0336 | hsa-miR-6816-5p |
| 0.15 | 0.76 | 1.52 | 0.0111 | hsa-mir-663a |
| 3.39 | 3.98 | 1.5 | 0.0484 | hsa-miR-6869-5p |
| 2.81 | 2.2 | −1.52 | 0.0276 | hsa-miR-4515 |
| 2.94 | 2.32 | −1.54 | 0.0357 | hsa-miR-4750-5p |
| 4.48 | 3.86 | −1.54 | 0.0263 | hsa-mir-6742 |
| 0.65 | 0.02 | −1.54 | 0.0038 | hsa-miR-6080 |
| 5.18 | 4.54 | −1.56 | 0.0061 | hsa-miR-4428 |
| 1.4 | 0.73 | −1.59 | 0.0035 | hsa-miR-5004-5p |
| 2.06 | 1.37 | −1.61 | 0.0372 | hsa-miR-5010-5p |
| 2.89 | 2.15 | −1.67 | 0.0028 | hsa-miR-4436a |
| 3.58 | 2.82 | −1.69 | 0.0114 | hsa-miR-564 |
| 0.78 | 0.01 | −1.7 | 0.0336 | hsa-miR-600 |
| 0.75 | −0.11 | −1.83 | 0.0052 | hsa-miR-186-3p |
| 3.49 | 2.6 | −1.86 | 0.0044 | hsa-miR-4283 |
| 3.62 | 2.49 | −2.19 | 0.0036 | hsa-miR-7151-3p |
Disclaimer/Publisher’s Note: The statements, opinions and data contained in all publications are solely those of the individual author(s) and contributor(s) and not of MDPI and/or the editor(s). MDPI and/or the editor(s) disclaim responsibility for any injury to people or property resulting from any ideas, methods, instructions or products referred to in the content. |
© 2024 by the authors. Licensee MDPI, Basel, Switzerland. This article is an open access article distributed under the terms and conditions of the Creative Commons Attribution (CC BY) license (https://creativecommons.org/licenses/by/4.0/).
Share and Cite
Caballero-Valderrama, M.d.R.; Bevilacqua, E.; Echevarría, M.; Salvador-Bofill, F.J.; Ordóñez, A.; López-Haldón, J.E.; Smani, T.; Calderón-Sánchez, E.M. Early Myocardial Strain Reduction and miR-122-5p Elevation Associated with Interstitial Fibrosis in Anthracycline-Induced Cardiotoxicity. Biomedicines 2025, 13, 45. https://doi.org/10.3390/biomedicines13010045
Caballero-Valderrama MdR, Bevilacqua E, Echevarría M, Salvador-Bofill FJ, Ordóñez A, López-Haldón JE, Smani T, Calderón-Sánchez EM. Early Myocardial Strain Reduction and miR-122-5p Elevation Associated with Interstitial Fibrosis in Anthracycline-Induced Cardiotoxicity. Biomedicines. 2025; 13(1):45. https://doi.org/10.3390/biomedicines13010045
Chicago/Turabian StyleCaballero-Valderrama, María de Regla, Elisa Bevilacqua, Miriam Echevarría, Francisco Javier Salvador-Bofill, Antonio Ordóñez, José Eduardo López-Haldón, Tarik Smani, and Eva M. Calderón-Sánchez. 2025. "Early Myocardial Strain Reduction and miR-122-5p Elevation Associated with Interstitial Fibrosis in Anthracycline-Induced Cardiotoxicity" Biomedicines 13, no. 1: 45. https://doi.org/10.3390/biomedicines13010045
APA StyleCaballero-Valderrama, M. d. R., Bevilacqua, E., Echevarría, M., Salvador-Bofill, F. J., Ordóñez, A., López-Haldón, J. E., Smani, T., & Calderón-Sánchez, E. M. (2025). Early Myocardial Strain Reduction and miR-122-5p Elevation Associated with Interstitial Fibrosis in Anthracycline-Induced Cardiotoxicity. Biomedicines, 13(1), 45. https://doi.org/10.3390/biomedicines13010045

