Baicalin Mitigates Cardiac Hypertrophy and Fibrosis by Inhibiting the p85a Subunit of PI3K
Abstract
1. Introduction
2. Materials and Methods
2.1. Animal Experimental Design
2.2. Primary Neonatal Rat Cardiomyocytes (NRCMs) or Cardiac Fibroblasts (NRCFs) Culture
2.3. Antibodies and Agents
2.4. Echocardiography Examination
2.5. Hematoxylin–Eosin (H&E) Staining and Sirius Red Staining
2.6. Immunohistochemistry and Immunofluorescence Staining
2.7. Protein Extraction and Western Blot
2.8. Network Pharmacology Analysis, Target Identification, and Molecular Docking
2.9. Statistical Analysis
3. Results
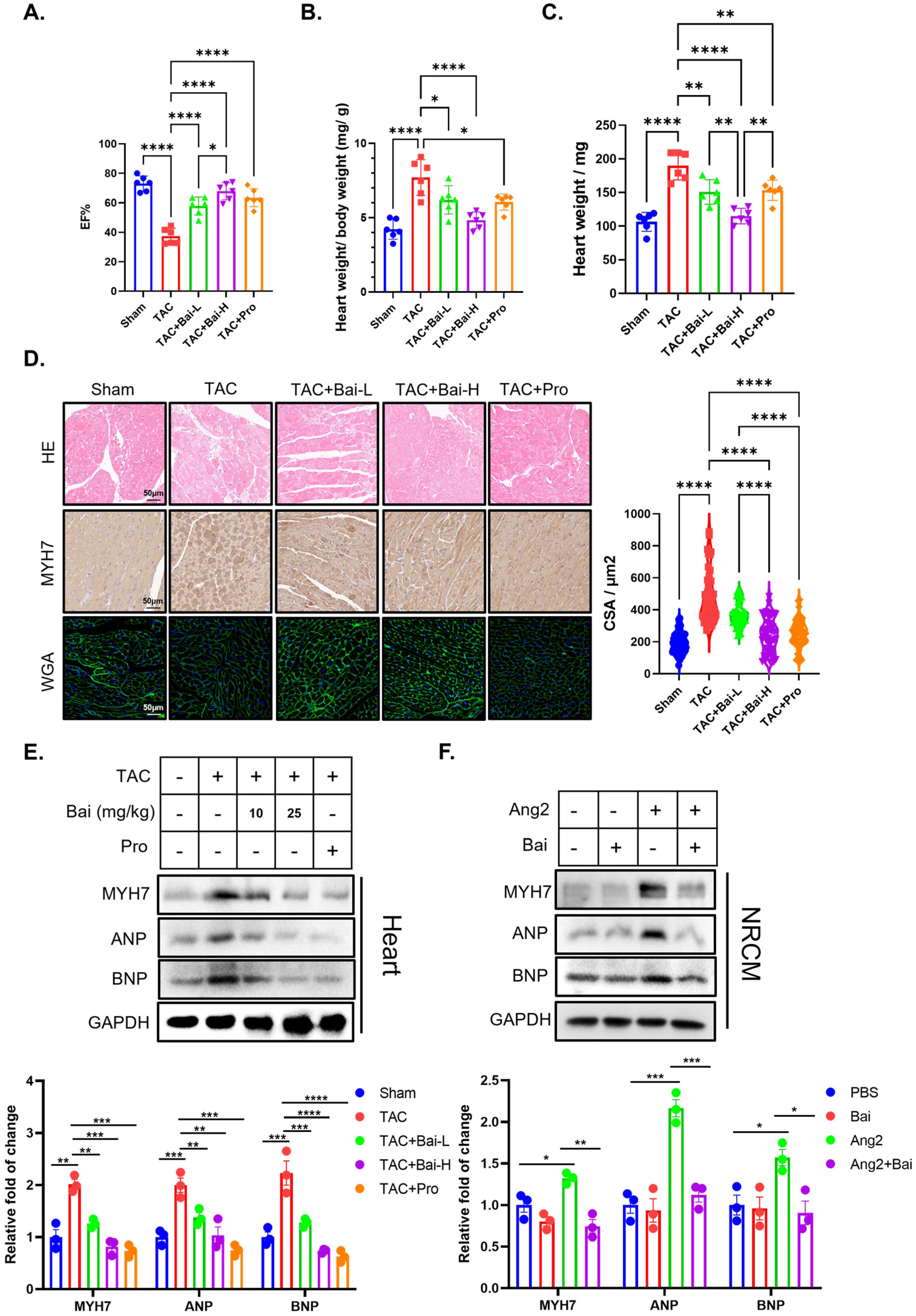
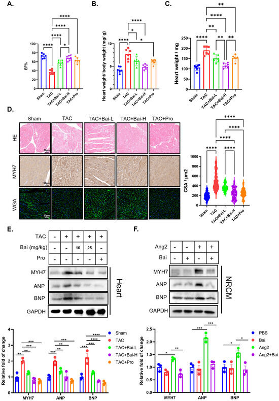
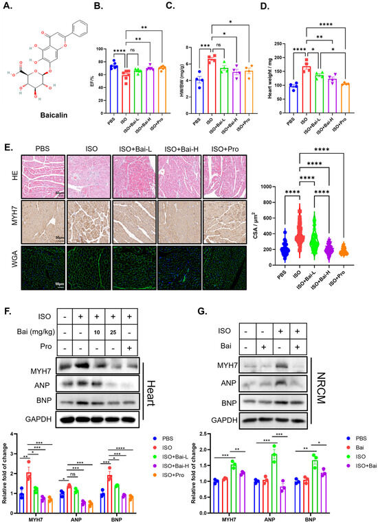
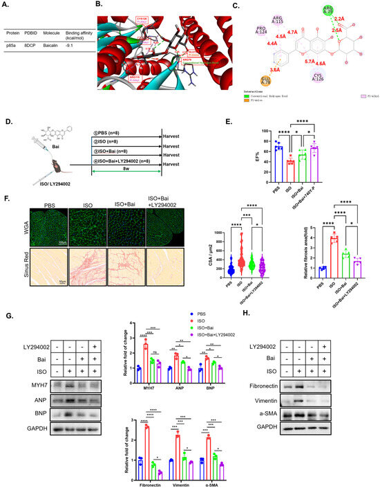
3.1. Baicalin Can Reverse Cardiomyocyte Hypertrophy and Heart Failure
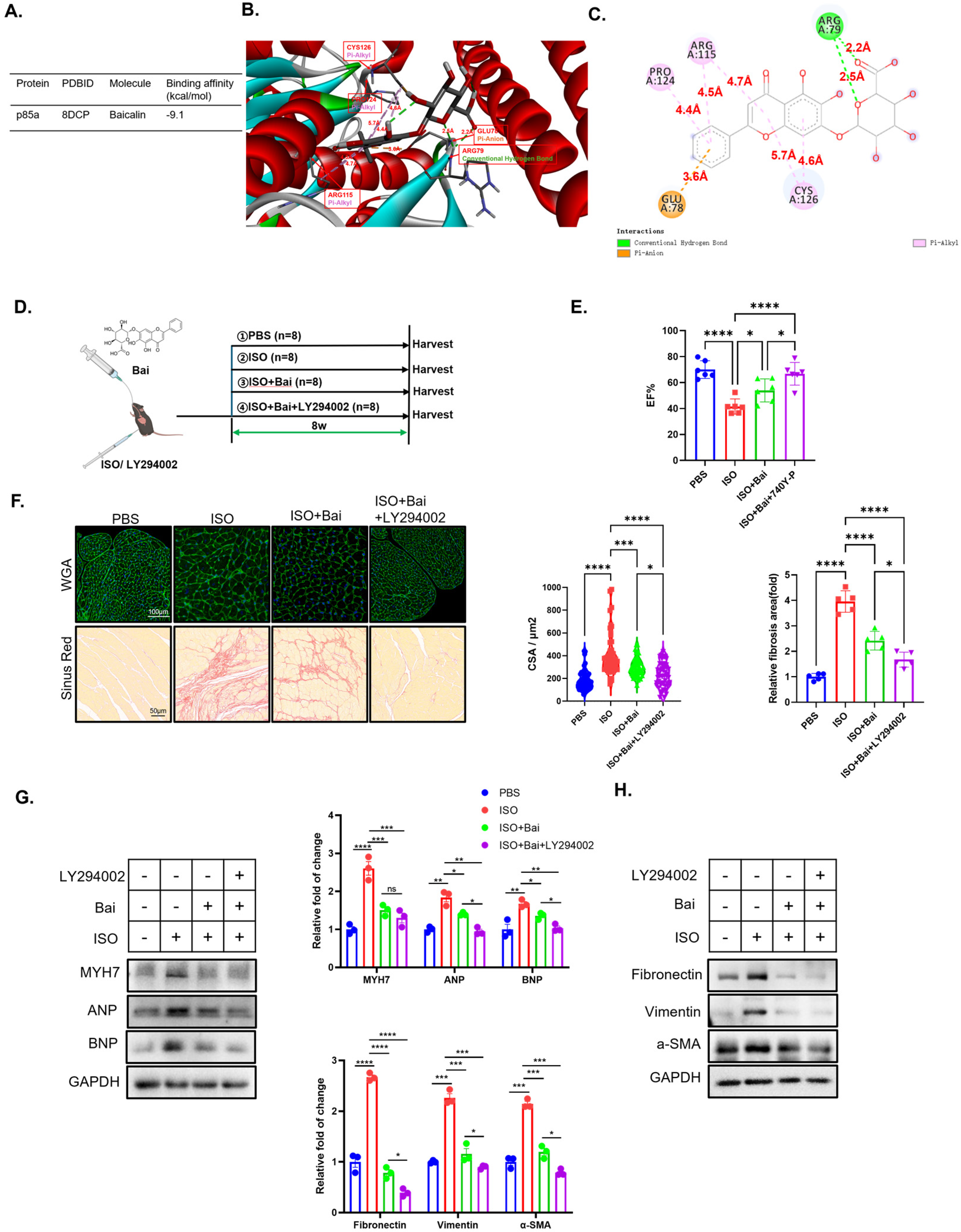
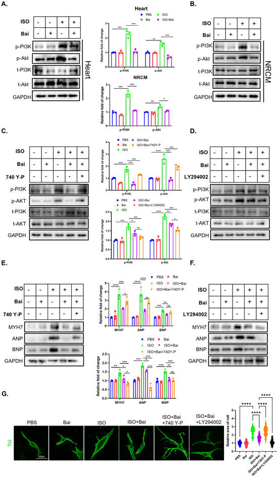
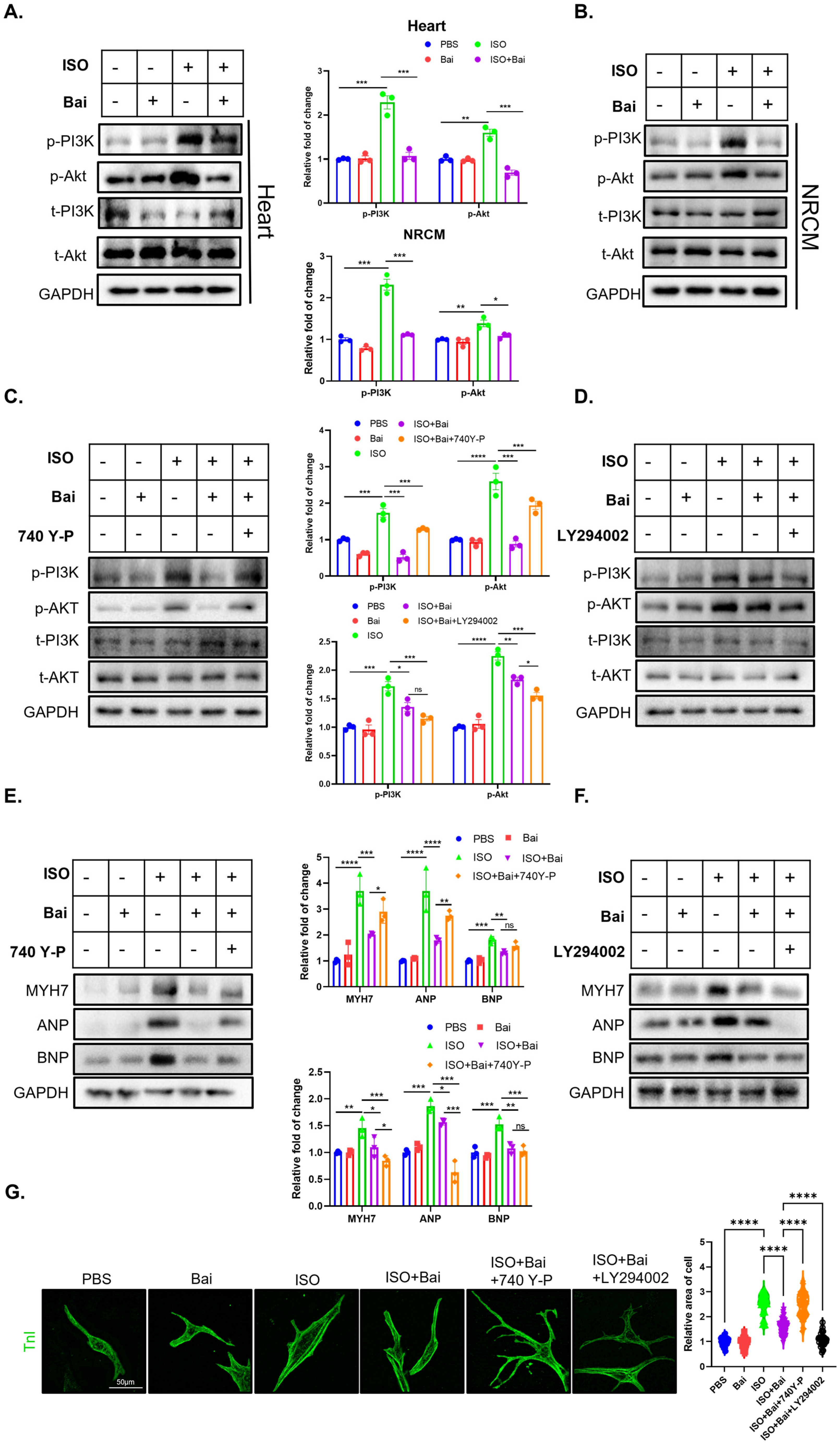
3.2. Baicalin Targets the PI3K Signaling Pathway as Revealed by Integrated Network Pharmacology Analysis
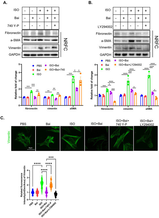
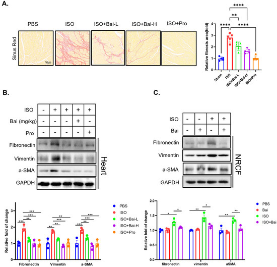
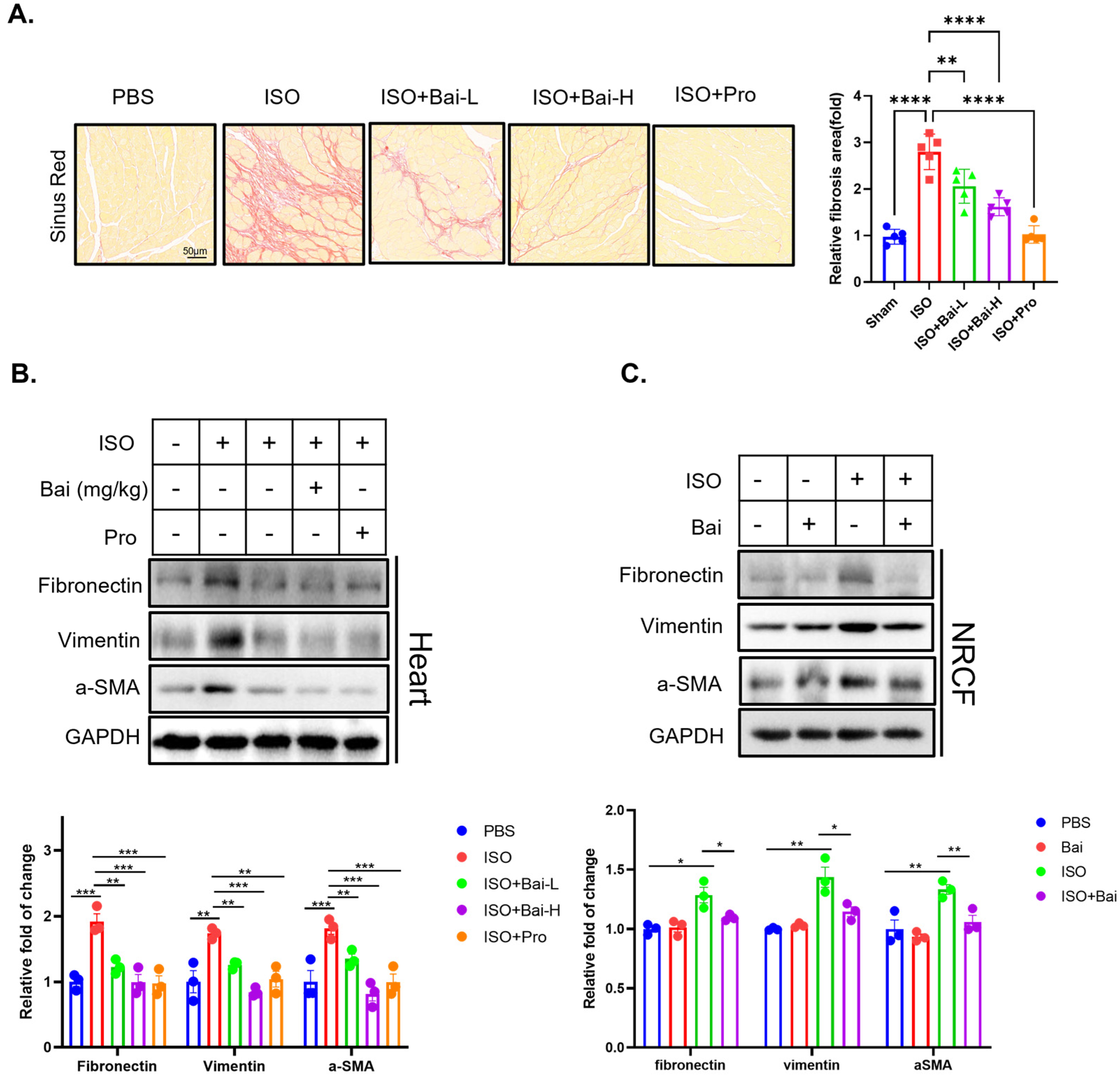
3.3. Baicalin Could Ameliorate Cardiac Fibrosis
3.4. The Combination Treatment of Baicalin and Inhibitor of PI3K p110 Exhibited Enhanced Cardioprotective Efficacy
4. Discussion
Author Contributions
Funding
Institutional Review Board Statement
Informed Consent Statement
Data Availability Statement
Conflicts of Interest
References
- Kapelios, C.J.; Shahim, B.; Lund, L.H.; Savarese, G. Epidemiology, Clinical Characteristics and Cause-specific Outcomes in Heart Failure with Preserved Ejection Fraction. Card. Fail. Rev. 2023, 9, e14. [Google Scholar] [CrossRef] [PubMed]
 - McMurray, J.J.; Pfeffer, M.A. Heart failure. Lancet 2005, 365, 1877–1889. [Google Scholar] [CrossRef] [PubMed]
 - Pavelec, C.M.; Young, A.P.; Luviano, H.L.; Orrell, E.E.; Szagdaj, A.; Poudel, N.; Wolpe, A.G.; Thomas, S.H.; Yeudall, S.; Upchurch, C.M.; et al. Cardiomyocyte PANX1 Controls Glycolysis and Neutrophil Recruitment in Hypertrophy. Circ. Res. 2024, 135, 503–517. [Google Scholar] [CrossRef] [PubMed]
 - Shirakabe, A.; Zhai, P.; Ikeda, Y.; Saito, T.; Maejima, Y.; Hsu, C.-P.; Nomura, M.; Egashira, K.; Levine, B.; Sadoshima, J. Drp1-Dependent Mitochondrial Autophagy Plays a Protective Role Against Pressure Overload–Induced Mitochondrial Dysfunction and Heart Failure. Circulation 2016, 133, 1249–1263. [Google Scholar] [CrossRef] [PubMed]
 - Ao, L.; Chen, Z.; Yin, J.; Leng, Y.; Luo, Y.; Fu, X.; Liu, H.; Liu, X.; Gao, H.; Xie, C. Chinese herbal medicine and active ingredients for diabetic cardiomyopathy: Molecular mechanisms regulating endoplasmic reticulum stress. Front. Pharmacol. 2023, 14, 1290023. [Google Scholar] [CrossRef] [PubMed]
 - Chalise, U.; Hale, T.M. Fibroblasts under pressure: Cardiac fibroblast responses to hypertension and antihypertensive therapies. Am. J. Physiol. Circ. Physiol. 2023, 326, H223–H237. [Google Scholar] [CrossRef]
 - Greene, S.J.; Bauersachs, J.; Brugts, J.J.; Ezekowitz, J.A.; Lam, C.S.; Lund, L.H.; Ponikowski, P.; Voors, A.A.; Zannad, F.; Zieroth, S.; et al. Worsening Heart Failure: Nomenclature, Epidemiology, and Future Directions: JACC Review Topic of the Week. J. Am. Coll. Cardiol. 2023, 81, 413–424. [Google Scholar] [CrossRef]
 - Li-Weber, M. New therapeutic aspects of flavones: The anticancer properties of Scutellaria and its main active constituents Wogonin, Baicalein and Baicalin. Cancer Treat. Rev. 2009, 35, 57–68. [Google Scholar] [CrossRef] [PubMed]
 - Dinda, B.; Dinda, M.; Dinda, S.; De, U.C. An overview of anti-SARS-CoV-2 and anti-inflammatory potential of baicalein and its metabolite baicalin: Insights into molecular mechanisms. Eur. J. Med. Chem. 2023, 258, 115629. [Google Scholar] [CrossRef] [PubMed]
 - Wang, I.-C.; Lin, J.-H.; Lee, W.-S.; Liu, C.-H.; Lin, T.-Y.; Yang, K.-T. Baicalein and luteolin inhibit ischemia/reperfusion-induced ferroptosis in rat cardiomyocytes. Int. J. Cardiol. 2023, 375, 74–86. [Google Scholar] [CrossRef] [PubMed]
 - Szulc, M.; Kujawski, R.; Mikołajczak, P.; Bogacz, A.; Wolek, M.; Górska, A.; Czora-Poczwardowska, K.; Ożarowski, M.; Gryszczyńska, A.; Baraniak, J.; et al. Combined Effects of Methyldopa and Baicalein or Scutellaria baicalensis Roots Extract on Blood Pressure, Heart Rate, and Expression of Inflammatory and Vascular Disease-Related Factors in Spontaneously Hypertensive Pregnant Rats. Pharmaceuticals 2022, 15, 1342. [Google Scholar] [CrossRef]
 - Cai, Y.; Jiang, S.; Huang, C.; Shen, A.; Zhang, X.; Yang, W.; Xiao, Y.; Gao, S.; Du, R.; Zheng, G.; et al. Baicalin inhibits pressure overload-induced cardiac hypertrophy by regulating the SIRT3-dependent signaling pathway. Phytomedicine 2023, 114, 154747. [Google Scholar] [CrossRef] [PubMed]
 - El-Ela, S.R.A.; Zaghloul, R.A.; Eissa, L.A. Promising cardioprotective effect of baicalin in doxorubicin-induced cardiotoxicity through targeting toll-like receptor 4/nuclear factor-κB and Wnt/β-catenin pathways. Nutrition 2022, 102, 111732. [Google Scholar] [CrossRef] [PubMed]
 - Wang, Q.; Liang, S.; Qian, J.; Xu, J.; Zheng, Q.; Wang, M.; Guo, X.; Min, J.; Wu, G.; Zhuang, Z.; et al. OTUD1 promotes isoprenaline- and myocardial infarction-induced heart failure by targeting PDE5A in cardiomyocytes. Biochim. Biophys. Acta (BBA) Mol. Basis Dis. 2024, 1870, 167018. [Google Scholar] [CrossRef] [PubMed]
 - Dealmeida, A.C.; van Oort, R.J.; Wehrens, X.H. Transverse Aortic Constriction in Mice. J. Vis. Exp. 2010, 38, e1729. [Google Scholar] [CrossRef]
 - Ni, R.-J.; Gao, T.-H.; Wang, Y.-Y.; Tian, Y.; Wei, J.-X.; Zhao, L.-S.; Ni, P.-Y.; Ma, X.-H.; Li, T. Chronic lithium treatment ameliorates ketamine-induced mania-like behavior via the PI3K-AKT signaling pathway. Zool. Res. 2022, 43, 989–1004. [Google Scholar] [CrossRef] [PubMed]
 - Higashikuni, Y.; Liu, W.; Numata, G.; Tanaka, K.; Fukuda, D.; Tanaka, Y.; Hirata, Y.; Imamura, T.; Takimoto, E.; Komuro, I.; et al. NLRP3 Inflammasome Activation Through Heart-Brain Interaction Initiates Cardiac Inflammation and Hypertrophy During Pressure Overload. Circulation 2023, 147, 338–355. [Google Scholar] [CrossRef] [PubMed]
 - Li, N.; Hang, W.; Shu, H.; Wen, Z.; Ceesay, B.M.; Zhou, N. Salvianolic Acid Ameliorates Pressure Overload-Induced Cardiac Endothelial Dysfunction via Activating HIF1α/HSF1/CD31 Pathway. Am. J. Chin. Med. 2022, 50, 1869–1885. [Google Scholar] [CrossRef]
 - Wang, T.-T.; Yu, L.-L.; Zheng, J.-M.; Han, X.-Y.; Jin, B.-Y.; Hua, C.-J.; Chen, Y.-S.; Shang, S.-S.; Liang, Y.-Z.; Wang, J.-R. Berberine Inhibits Ferroptosis and Stabilizes Atherosclerotic Plaque through NRF2/SLC7A11/GPX4 Pathway. Chin. J. Integr. Med. 2024, 30, 906–916. [Google Scholar] [CrossRef] [PubMed]
 - Chen, J.; Liu, Y.; Zhou, K.; Zhang, W.; Wen, B.; Xu, K.; Liu, Y.; Chen, L.; Huang, Y.; He, B.; et al. DISC1 inhibits GSK3β activity to prevent tau hyperphosphorylation under diabetic encephalopathy. Biofactors 2023, 49, 173–184. [Google Scholar] [CrossRef] [PubMed]
 - Xu, K.; Liu, X.; Wen, B.; Liu, Y.; Zhang, W.; Hu, X.; Chen, L.; Hang, W.; Chen, J. GSK-J4, a Specific Histone Lysine Demethylase 6A Inhibitor, Ameliorates Lipotoxicity to Cardiomyocytes via Preserving H3K27 Methylation and Reducing Ferroptosis. Front. Cardiovasc. Med. 2022, 9, 907747. [Google Scholar] [CrossRef]
 - Wang, X.; Shen, Y.; Wang, S.; Li, S.; Zhang, W.; Liu, X.; Lai, L.; Pei, J.; Li, H. PharmMapper 2017 update: A web server for potential drug target identification with a comprehensive target pharmacophore database. Nucleic Acids Res. 2017, 45, W356–W360. [Google Scholar] [CrossRef] [PubMed]
 - The Gene Ontology Consortium. Expansion of the Gene Ontology knowledgebase and resources. Nucleic Acids Res. 2017, 45, D331–D338. [Google Scholar] [CrossRef]
 - Huang, D.W.; Sherman, B.T.; Lempicki, R.A. Systematic and integrative analysis of large gene lists using DAVID bioinformatics resources. Nat. Protoc. 2009, 4, 44–57. [Google Scholar] [CrossRef] [PubMed]
 - Li, J.; Huang, Q.; Ma, W.; Yi, J.; Zhong, X.; Hu, R.; Sun, J.; Ma, M.; Lv, M.; Han, Z.; et al. Hepatoprotective efficacy and interventional mechanism of JianPi LiShi YangGan formula in acute-on-chronic liver failure. J. Ethnopharmacol. 2024, 318, 116880. [Google Scholar] [CrossRef] [PubMed]
 - Zhang, Y.; Xin, W.; Hu, X.; Wang, H.; Ye, X.; Xu, C.; Nan, Y.; Wu, Z.; Ju, D.; Fan, J. Inhibition of Hedgehog signaling ameliorates foam cell formation by promoting autophagy in early atherosclerosis. Cell Death Dis. 2023, 14, 740. [Google Scholar] [CrossRef]
 - Allawadhi, P.; Khurana, A.; Sayed, N.; Kumari, P.; Godugu, C. Isoproterenol-induced cardiac ischemia and fibrosis: Plant-based approaches for intervention. Phytother. Res. 2018, 32, 1908–1932. [Google Scholar] [CrossRef]
 - Tsay, A.; Wang, J.-C. The Role of PIK3R1 in Metabolic Function and Insulin Sensitivity. Int. J. Mol. Sci. 2023, 24, 12665. [Google Scholar] [CrossRef] [PubMed]
 - Sun, Q.; Liu, Q.; Zhou, X.; Wang, X.; Li, H.; Zhang, W.; Yuan, H.; Sun, C. Flavonoids regulate tumor-associated macrophages—From structure-activity relationship to clinical potential (Review). Pharmacol. Res. 2022, 184, 106419. [Google Scholar] [CrossRef]
 - Wang, X.; Xie, L.; Long, J.; Liu, K.; Lu, J.; Liang, Y.; Cao, Y.; Dai, X.; Li, X. Therapeutic effect of baicalin on inflammatory bowel disease: A review. J. Ethnopharmacol. 2022, 283, 114749. [Google Scholar] [CrossRef]
 - Wang, J.; Chen, S.; Zhang, J.; Wu, J. Scutellaria baicalensis georgi is a promising candidate for the treatment of autoimmune diseases. Front. Pharmacol. 2022, 13, 946030. [Google Scholar] [CrossRef] [PubMed]
 - Tan, Y.-Q.; Lin, F.; Ding, Y.-K.; Dai, S.; Liang, Y.-X.; Zhang, Y.-S.; Li, J.; Chen, H.-W. Pharmacological properties of total flavonoids in Scutellaria baicalensis for the treatment of cardiovascular diseases. Phytomedicine 2022, 107, 154458. [Google Scholar] [CrossRef] [PubMed]
 - Wu, X.; Shen, A.; Bao, L.; Wu, M.; Lin, X.; Wang, H.; Chen, Y.; Cai, Q.; Lin, S.; Zhou, X.; et al. Qingda granules attenuate hypertensive cardiac remodeling and inflammation in spontaneously hypertensive rats. Biomed. Pharmacother. 2020, 129, 110367. [Google Scholar] [CrossRef] [PubMed]
 - Wang, J.; Zhang, S.; Di, L. Acute myocardial infarction therapy: In vitro and in vivo evaluation of atrial natriuretic peptide and triphenyl phosphonium dual ligands modified, baicalin-loaded nanoparticulate system. Drug Deliv. 2021, 28, 2198–2204. [Google Scholar] [CrossRef] [PubMed]
 - Wu, J.; Chen, H.; Qin, J.; Chen, N.; Lu, S.; Jin, J.; Li, Y. Baicalin Improves Cardiac Outcome and Survival by Suppressing Drp1-Mediated Mitochondrial Fission after Cardiac Arrest-Induced Myocardial Damage. Oxid. Med. Cell. Longev. 2021, 2021, 8865762. [Google Scholar] [CrossRef]
 - Ahmadi, A.; Mortazavi, Z.; Mehri, S.; Hosseinzadeh, H. Protective and therapeutic effects of Scutellaria baicalensis and its main active ingredients baicalin and baicalein against natural toxicities and physical hazards: A review of mechanisms. DARU J. Pharm. Sci. 2022, 30, 351–366. [Google Scholar] [CrossRef] [PubMed]
 - Xu, J.; Liang, S.; Wang, Q.; Zheng, Q.; Wang, M.; Qian, J.; Yu, T.; Lou, S.; Luo, W.; Zhou, H.; et al. JOSD2 mediates isoprenaline-induced heart failure by deubiquitinating CaMKIIδ in cardiomyocytes. Cell. Mol. Life Sci. 2024, 81, 1–21. [Google Scholar] [CrossRef]
 - Wang, L.; Yuan, D.; Zheng, J.; Wu, X.; Wang, J.; Liu, X.; He, Y.; Zhang, C.; Liu, C.; Wang, T.; et al. Chikusetsu saponin IVa attenuates isoprenaline-induced myocardial fibrosis in mice through activation autophagy mediated by AMPK/mTOR/ULK1 signaling. Phytomedicine 2018, 58, 152764. [Google Scholar] [CrossRef] [PubMed]
 - Qian, J.-F.; Liang, S.-Q.; Wang, Q.-Y.; Xu, J.-C.; Luo, W.; Huang, W.-J.; Wu, G.-J.; Liang, G. Isoproterenol induces MD2 activation by β-AR-cAMP-PKA-ROS signalling axis in cardiomyocytes and macrophages drives inflammatory heart failure. Acta Pharmacol. Sin. 2024, 45, 531–544. [Google Scholar] [CrossRef]
 - Yu, P.; Li, J.; Luo, Y.; Sun, J.; Hu, Y.; Lin, B.; Meng, X.; Xiang, L. Mechanistic Role of Scutellaria baicalensis Georgi in Breast Cancer Therapy. Am. J. Chin. Med. 2023, 51, 279–308. [Google Scholar] [CrossRef] [PubMed]
 - Lei, Y.; Chen, X.; Mo, J.; Lv, L.; Kou, Z.; Sun, F. Vascular endothelial growth factor promotes transdifferentiation of astrocytes into neurons via activation of the MAPK/Erk-Pax6 signal pathway. Glia 2023, 71, 1648–1666. [Google Scholar] [CrossRef] [PubMed]
 - Wang, G.; Ge, L.; Liu, T.; Zheng, Z.; Chen, L. The therapeutic potential of arctigenin against multiple human diseases: A mechanistic review. Phytomedicine 2023, 110, 154647. [Google Scholar] [CrossRef]
 - Kuo, Y.-T.; Lin, C.-C.; Kuo, H.-T.; Hung, J.-H.; Liu, C.-H.; Jassey, A.; Yen, M.-H.; Wu, S.-J.; Lin, L.-T. Identification of baicalin from Bofutsushosan and Daisaikoto as a potent inducer of glucose uptake and modulator of insulin signaling-associated pathways. J. Food Drug Anal. 2019, 27, 240–248. [Google Scholar] [CrossRef] [PubMed]
 - Sánchez-Castillo, C.; Cuartero, M.I.; Fernández-Rodrigo, A.; Briz, V.; López-García, S.; Jiménez-Sánchez, R.; López, J.A.; Graupera, M.; Esteban, J.A. Functional specialization of different PI3K isoforms for the control of neuronal architecture, synaptic plasticity, and cognition. Sci. Adv. 2022, 8, eabq8109. [Google Scholar] [CrossRef] [PubMed]
 - Pang, H.; Wu, T.; Peng, Z.; Tan, Q.; Peng, X.; Zhan, Z.; Song, L.; Wei, B. Baicalin induces apoptosis and autophagy in human osteosarcoma cells by increasing ROS to inhibit PI3K/Akt/mTOR, ERK1/2 and β-catenin signaling pathways. J. Bone Oncol. 2022, 33, 100415. [Google Scholar] [CrossRef]
 - Zhao, N.; Shi, J.; Xu, H.; Luo, Q.; Li, Q.; Liu, M. Baicalin suppresses glaucoma pathogenesis by regulating the PI3K/AKT signaling in vitro and in vivo. Bioengineered 2021, 12, 10187–10198. [Google Scholar] [CrossRef] [PubMed]
 - Zhang, Q.; Zhao, R.; Wu, X.; Bi, X.-Y.; Yang, H. Baicalin attenuates blood-spinal cord barrier disruption and apoptosis through PI3K/Akt signaling pathway after spinal cord injury. Neural Regen. Res. 2022, 17, 1080–1087. [Google Scholar] [CrossRef] [PubMed]
 - Guo, L.-T.; Wang, S.-Q.; Su, J.; Xu, L.-X.; Ji, Z.-Y.; Zhang, R.-Y.; Zhao, Q.-W.; Ma, Z.-Q.; Deng, X.-Y.; Ma, S.-P. Baicalin ameliorates neuroinflammation-induced depressive-like behavior through inhibition of toll-like receptor 4 expression via the PI3K/AKT/FoxO1 pathway. J. Neuroinflamm. 2019, 16, 95. [Google Scholar] [CrossRef]
 - Huang, X.; Wu, P.; Huang, F.; Xu, M.; Chen, M.; Huang, K.; Li, G.-P.; Xu, M.; Yao, D.; Wang, L. Baicalin attenuates chronic hypoxia-induced pulmonary hypertension via adenosine A2A receptor-induced SDF-1/CXCR4/PI3K/AKT signaling. J. Biomed. Sci. 2017, 24, 52. [Google Scholar] [CrossRef] [PubMed]
 - Chaanine, A.H.; Hajjar, R.J. AKT signalling in the failing heart. Eur. J. Heart Fail. 2011, 13, 825–829. [Google Scholar] [CrossRef]
 - Hahn, V.S.; Petucci, C.; Kim, M.-S.; Bedi, K.C.; Wang, H.; Mishra, S.; Koleini, N.; Yoo, E.J.; Margulies, K.B.; Arany, Z.; et al. Myocardial Metabolomics of Human Heart Failure With Preserved Ejection Fraction. Circulation 2023, 147, 1147–1161. [Google Scholar] [CrossRef] [PubMed]
 - Umapathysivam, M.M.; Gunton, J.; Stranks, S.N.; Jesudason, D. Euglycemic Ketoacidosis in Two Patients Without Diabetes After Introduction of Sodium–Glucose Cotransporter 2 Inhibitor for Heart Failure With Reduced Ejection Fraction. Diabetes Care 2023, 47, 140–143. [Google Scholar] [CrossRef] [PubMed]
 - Caglayan, E.; Trappiel, M.; Behringer, A.; Berghausen, E.M.; Odenthal, M.; Wellnhofer, E.; Kappert, K. Pulmonary arterial remodelling by deficiency of peroxisome proliferator-activated receptor-γ in murine vascular smooth muscle cells occurs independently of obesity-related pulmonary hypertension. Respir. Res. 2019, 20, 42. [Google Scholar] [CrossRef] [PubMed]
 - Jia, G.; DeMarco, V.G.; Sowers, J.R. Insulin resistance and hyperinsulinaemia in diabetic cardiomyopathy. Nat. Rev. Endocrinol. 2016, 12, 144–153. [Google Scholar] [CrossRef]
 - Fazio, S.; Mercurio, V.; Affuso, F.; Bellavite, P. The Negative Impact of Insulin Resistance/Hyperinsulinemia on Chronic Heart Failure and the Potential Benefits of Its Screening and Treatment. Biomedicines 2023, 11, 2928. [Google Scholar] [CrossRef] [PubMed]
 - Cook, S.A.; Varela-Carver, A.; Mongillo, M.; Kleinert, C.; Khan, M.T.; Leccisotti, L.; Strickland, N.; Matsui, T.; Das, S.; Rosenzweig, A.; et al. Abnormal myocardial insulin signalling in type 2 diabetes and left-ventricular dysfunction. Eur. Heart J. 2010, 31, 100–111. [Google Scholar] [CrossRef] [PubMed]
 - Ni, Y.G.; Wang, N.; Cao, D.J.; Sachan, N.; Morris, D.J.; Gerard, R.D.; Kuro, O.M.; Rothermel, B.A.; Hill, J.A. FoxO transcription factors activate Akt and attenuate insulin signaling in heart by inhibiting protein phosphatases. Proc. Natl. Acad. Sci. USA 2007, 104, 20517–20522. [Google Scholar] [CrossRef] [PubMed]
 - Xiao, H.; Li, H.; Wang, J.-J.; Zhang, J.-S.; Shen, J.; An, X.-B.; Zhang, C.-C.; Wu, J.-M.; Song, Y.; Wang, X.-Y.; et al. IL-18 cleavage triggers cardiac inflammation and fibrosis upon β-adrenergic insult. Eur. Heart J. 2018, 39, 60–69. [Google Scholar] [CrossRef]
 - Hu, G.; Wu, J.; Gu, H.; Deng, X.; Xu, W.; Feng, S.; Wang, S.; Song, Y.; Pang, Z.; Deng, X.; et al. Galectin-3-centered paracrine network mediates cardiac inflammation and fibrosis upon β-adrenergic insult. Sci. China Life Sci. 2023, 66, 1067–1078. [Google Scholar] [CrossRef]
 - Du, Y.; Demillard, L.J.; Ren, J. Catecholamine-induced cardiotoxicity: A critical element in the pathophysiology of stroke-induced heart injury. Life Sci. 2021, 287, 120106. [Google Scholar] [CrossRef] [PubMed]
 - Xiao, Y.; Ye, J.; Zhou, Y.; Huang, J.; Liu, X.; Huang, B.; Zhu, L.; Wu, B.; Zhang, G.; Cai, Y. Baicalin inhibits pressure overload-induced cardiac fibrosis through regulating AMPK/TGF-β/Smads signaling pathway. Arch. Biochem. Biophys. 2018, 640, 37–46. [Google Scholar] [CrossRef] [PubMed]
 - Siragusa, M.; Katare, R.; Meloni, M.; Damilano, F.; Hirsch, E.; Emanueli, C.; Madeddu, P. Involvement of Phosphoinositide 3-Kinase γ in Angiogenesis and Healing of Experimental Myocardial Infarction in Mice. Circ. Res. 2010, 106, 757–768. [Google Scholar] [CrossRef] [PubMed]
 - Yang, X.; Zhao, T.; Feng, L.; Shi, Y.; Jiang, J.; Liang, S.; Sun, B.; Xu, Q.; Duan, J.; Sun, Z. PM2.5-induced ADRB2 hypermethylation contributed to cardiac dysfunction through cardiomyocytes apoptosis via PI3K/Akt pathway. Environ. Int. 2019, 127, 601–614. [Google Scholar] [CrossRef]
 







Disclaimer/Publisher’s Note: The statements, opinions and data contained in all publications are solely those of the individual author(s) and contributor(s) and not of MDPI and/or the editor(s). MDPI and/or the editor(s) disclaim responsibility for any injury to people or property resulting from any ideas, methods, instructions or products referred to in the content.  | 
© 2025 by the authors. Licensee MDPI, Basel, Switzerland. This article is an open access article distributed under the terms and conditions of the Creative Commons Attribution (CC BY) license (https://creativecommons.org/licenses/by/4.0/).
Share and Cite
He, L.; Zhu, M.; Yin, R.; Dai, L.; Chen, J.; Zhou, J. Baicalin Mitigates Cardiac Hypertrophy and Fibrosis by Inhibiting the p85a Subunit of PI3K. Biomedicines 2025, 13, 232. https://doi.org/10.3390/biomedicines13010232
He L, Zhu M, Yin R, Dai L, Chen J, Zhou J. Baicalin Mitigates Cardiac Hypertrophy and Fibrosis by Inhibiting the p85a Subunit of PI3K. Biomedicines. 2025; 13(1):232. https://doi.org/10.3390/biomedicines13010232
Chicago/Turabian StyleHe, Lu, Min Zhu, Rui Yin, Liangli Dai, Juan Chen, and Jie Zhou. 2025. "Baicalin Mitigates Cardiac Hypertrophy and Fibrosis by Inhibiting the p85a Subunit of PI3K" Biomedicines 13, no. 1: 232. https://doi.org/10.3390/biomedicines13010232
APA StyleHe, L., Zhu, M., Yin, R., Dai, L., Chen, J., & Zhou, J. (2025). Baicalin Mitigates Cardiac Hypertrophy and Fibrosis by Inhibiting the p85a Subunit of PI3K. Biomedicines, 13(1), 232. https://doi.org/10.3390/biomedicines13010232
        
