The Progression of Mycosis Fungoides During Treatment with Mogamulizumab: A BIO-MUSE Case Study of the Tumor and Immune Response in Peripheral Blood and Tissue
Abstract
1. Introduction
2. Materials and Methods
2.1. Patient Material
2.2. Clinicopathological Parameters
2.3. Isolation of Peripheral Blood Mononuclear Cells (PBMCs)
2.4. Flow-Cytometry-Based Analysis
2.5. Single Cell 5′ RNA and V(D)J Sequencing
2.5.1. Single-Cell RNA Sequencing (scRNA-Seq) Data Processing
2.5.2. Cell Annotation
2.5.3. TCR Clonotype Identification
2.6. Digital Spatial Profiling
2.6.1. Multiplex Immunofluorescent (mIF) Staining
2.6.2. Region of Interest (ROI) Selection
2.6.3. Retrieval of Probes for Proteomic and Transcriptional Analyses
2.6.4. Pre-Processing of GeoMx™ Data
2.7. Gene Expression Analysis
2.7.1. Identification of Differentially Expressed Genes in scRNA-Seq Dataset
2.7.2. Identification of Differentially Expressed Genes in Digital Spatial Profiling Dataset
3. Results
3.1. Single-Cell RNA Sequencing of Peripheral Blood Samples
3.1.1. Flow-Cytometry-Assisted Cell Sorting and Initial Quality Control
3.1.2. Cluster Identification Using Semi-Automated Method
3.1.3. Identification of Expanded Clonotypes Using T-Cell Receptor α/β Chain Sequencing
3.1.4. Molecular Features Associated with Identified Cell-Type-Specific Expanded Clonotypes
3.1.5. Pathway Analysis of DEGs Associated with Expansion of T-Cell Clonotypes
3.1.6. Molecular Features Associated with the Progression of Disease
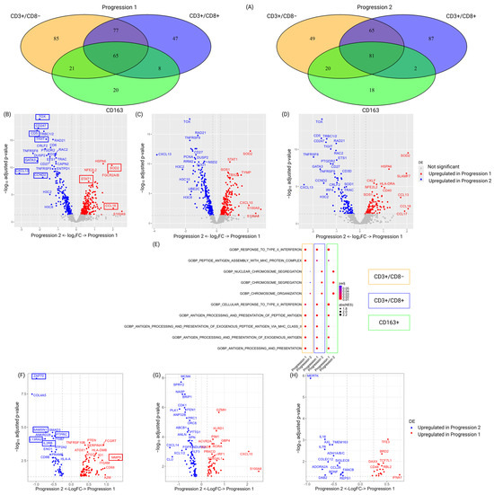
3.2. Spatially Guided Transcriptional Analysis in Tissue, Focused on Intra-Patient Heterogeneity Across Spatial Regions and Time
3.2.1. QC and Number of Collected Cells in Different Segments
3.2.2. Intra-Patient Heterogeneity Related to Spatial Localization
3.2.3. Progression of Disease
3.2.4. Targeted Analysis of MF- and Treatment-Related Genes
4. Discussion
5. Conclusions
Supplementary Materials
Author Contributions
Funding
Institutional Review Board Statement
Informed Consent Statement
Data Availability Statement
Acknowledgments
Conflicts of Interest
References
- Kalliara, E.; Belfrage, E.; Gullberg, U.; Drott, K.; Ek, S. Spatially Guided and Single Cell Tools to Map the Microenvironment in Cutaneous T-Cell Lymphoma. Cancers 2023, 15, 2362. [Google Scholar] [CrossRef]
- Gilson, D.; Whittaker, S.J.; Child, F.J.; Scarisbrick, J.J.; Illidge, T.M.; Parry, E.J.; Mustapa, M.F.M.; Exton, L.S.; Kanfer, E.; Rezvani, K.; et al. British Association of Dermatologists and UK Cutaneous Lymphoma Group guidelines for the management of primary cutaneous lymphomas 2018. Br. J. Dermatol. 2019, 180, 496–526. [Google Scholar] [CrossRef]
- Kempf, W.; Kazakov, D.V.; Kerl, K. Cutaneous Lymphomas: An Update. Part 1: T-Cell and Natural Killer/T-Cell Lymphomas and Related Conditions. Am. J. Dermatopathol. 2014, 36, 105–123. [Google Scholar] [CrossRef] [PubMed]
- Kempf, W.; Zimmermann, A.K.; Mitteldorf, C. Cutaneous lymphomas-An update 2019. Hematol. Oncol. 2019, 37, 43–47. [Google Scholar] [CrossRef] [PubMed]
- Willemze, R.; Cerroni, L.; Kempf, W. The 2018 update of the WHO-EORTC classification for primary cutaneous lymphomas (vol 133, pg 1703, 2019). Blood 2019, 134, 1112. [Google Scholar] [CrossRef]
- Bobrowicz, M.; Fassnacht, C.; Ignatova, D.; Chang, Y.T.; Dimitriou, F.; Guenova, E. Pathogenesis and Therapy of Primary Cutaneous T-Cell Lymphoma: Collegium Internationale Allergologicum (CIA) Update 2020. Int. Arch. Allergy Immunol. 2020, 181, 733–745. [Google Scholar] [CrossRef]
- Brunner, P.M.; Jonak, C.; Knobler, R. Recent advances in understanding and managing cutaneous T-cell lymphomas. F1000Research 2020, 9, F1000, Faculty Rev-1331. [Google Scholar] [CrossRef] [PubMed]
- Photiou, L.; van der Weyden, C.; McCormack, C.; Miles Prince, H. Systemic Treatment Options for Advanced-Stage Mycosis Fungoides and Sézary Syndrome. Curr. Oncol. Rep. 2018, 20, 32. [Google Scholar] [CrossRef] [PubMed]
- Campbell, J.J.; Clark, R.A.; Watanabe, R.; Kupper, T.S. Sezary syndrome and mycosis fungoides arise from distinct T-cell subsets: A biologic rationale for their distinct clinical behaviors. Blood 2010, 116, 767–771. [Google Scholar] [CrossRef] [PubMed]
- Agar, N.S.; Wedgeworth, E.; Crichton, S.; Mitchell, T.J.; Cox, M.; Ferreira, S.; Robson, A.; Calonje, E.; Stefanato, C.M.; Wain, E.M.; et al. Survival Outcomes and Prognostic Factors in Mycosis Fungoides/Sezary Syndrome: Validation of the Revised International Society for Cutaneous Lymphomas/European Organisation for Research and Treatment of Cancer Staging Proposal. J. Clin. Oncol. 2010, 28, 4730–4739. [Google Scholar] [CrossRef]
- Benton, E.C.; Crichton, S.; Talpur, R.; Agar, N.S.; Fields, P.A.; Wedgeworth, E.; Mitchell, T.J.; Cox, M.; Ferreira, S.; Liu, P.; et al. A cutaneous lymphoma international prognostic index (CLIPi) for mycosis fungoides and Sezary syndrome. Eur. J. Cancer 2013, 49, 2859–2868. [Google Scholar] [CrossRef]
- Olsen, E.A.; Whittaker, S.; Kim, Y.H.; Duvic, M.; Prince, H.M.; Lessin, S.R.; Wood, G.S.; Willemze, R.; Demierre, M.F.; Pimpinelli, N.; et al. Clinical end points and response criteria in mycosis fungoides and Sezary syndrome: A consensus statement of the International Society for Cutaneous Lymphomas, the United States Cutaneous Lymphoma Consortium, and the Cutaneous Lymphoma Task Force of the European Organisation for Research and Treatment of Cancer. J. Clin. Oncol. 2011, 29, 2598–2607. [Google Scholar] [CrossRef] [PubMed]
- Stevens, S.R.; Ke, M.S.; Parry, E.J.; Mark, J.; Cooper, K.D. Quantifying skin disease burden in mycosis fungoides-type cutaneous T-cell lymphomas: The severity-weighted assessment tool (SWAT). Arch. Dermatol. 2002, 138, 42–48. [Google Scholar] [CrossRef] [PubMed]
- Olsen, E.; Vonderheid, E.; Pimpinelli, N.; Willemze, R.; Kim, Y.; Knobler, R.; Zackheim, H.; Duvic, M.; Estrach, T.; Lamberg, S.; et al. Revisions to the staging and classification of mycosis fungoides and Sezary syndrome: A proposal of the International Society for Cutaneous Lymphomas (ISCL) and the cutaneous lymphoma task force of the European Organization of Research and Treatment of Cancer (EORTC). Blood 2007, 110, 1713–1722. [Google Scholar] [CrossRef]
- Miyagaki, T.; Sugaya, M. Immunological milieu in mycosis fungoides and Sezary syndrome. J. Dermatol. 2014, 41, 11–18. [Google Scholar] [CrossRef] [PubMed]
- Patil, K.; Kuttikrishnan, S.; Khan, A.Q.; Ahmad, F.; Alam, M.; Buddenkotte, J.; Ahmad, A.; Steinhoff, M.; Uddin, S. Molecular pathogenesis of Cutaneous T cell Lymphoma: Role of chemokines, cytokines, and dysregulated signaling pathways. Semin. Cancer Biol. 2022, 86, 382–399. [Google Scholar] [CrossRef] [PubMed]
- Liu, X.; Jin, S.; Hu, S.; Li, R.; Pan, H.; Liu, Y.; Lai, P.; Xu, D.; Sun, J.; Liu, Z.; et al. Single-cell transcriptomics links malignant T cells to the tumor immune landscape in cutaneous T cell lymphoma. Nat. Commun. 2022, 13, 1158. [Google Scholar] [CrossRef]
- Belfrage, E.; Ek, S.; Johansson, A.; Brauner, H.; Sonesson, A.; Drott, K. Predictive and Prognostic Biomarkers in Patients with Mycosis Fungoides and Sezary Syndrome (BIO-MUSE): Protocol for a Translational Study. JMIR Res. Protoc. 2024, 13, e55723. [Google Scholar] [CrossRef] [PubMed]
- Duvic, M.; Evans, M.; Wang, C. Mogamulizumab for the treatment of cutaneous T-cell lymphoma: Recent advances and clinical potential. Ther. Adv. Hematol. 2016, 7, 171–174. [Google Scholar] [CrossRef] [PubMed]
- Clarke, Z.A.; Andrews, T.S.; Atif, J.; Pouyabahar, D.; Innes, B.T.; MacParland, S.A.; Bader, G.D. Tutorial: Guidelines for annotating single-cell transcriptomic maps using automated and manual methods. Nat. Protoc. 2021, 16, 2749–2764. [Google Scholar] [CrossRef]
- Aran, D.; Looney, A.P.; Liu, L.; Wu, E.; Fong, V.; Hsu, A.; Chak, S.; Naikawadi, R.P.; Wolters, P.J.; Abate, A.R.; et al. Reference-based analysis of lung single-cell sequencing reveals a transitional profibrotic macrophage. Nat. Immunol. 2019, 20, 163–172. [Google Scholar] [CrossRef]
- Monaco, G.; Lee, B.; Xu, W.; Mustafah, S.; Hwang, Y.Y.; Carre, C.; Burdin, N.; Visan, L.; Ceccarelli, M.; Poidinger, M.; et al. RNA-Seq Signatures Normalized by mRNA Abundance Allow Absolute Deconvolution of Human Immune Cell Types. Cell Rep. 2019, 26, 1627–1640 e1627. [Google Scholar] [CrossRef] [PubMed]
- Li, H.; Liu, H.; Liu, Y.; Wang, X.; Yu, S.; Huang, H.; Shen, X.; Zhang, Q.; Hong, N.; Jin, W. Exploring the dynamics and influencing factors of CD4 T cell activation using single-cell RNA-seq. iScience 2023, 26, 107588. [Google Scholar] [CrossRef] [PubMed]
- Wang, P.; Yao, L.; Luo, M.; Zhou, W.; Jin, X.; Xu, Z.; Yan, S.; Li, Y.; Xu, C.; Cheng, R.; et al. Single-cell transcriptome and TCR profiling reveal activated and expanded T cell populations in Parkinson’s disease. Cell Discov. 2021, 7, 52. [Google Scholar] [CrossRef] [PubMed]
- Lokhande, L.; Nilsson, D.; de Matos Rodrigues, J.; Hassan, M.; Olsson, L.M.; Pyl, P.T.; Vasquez, L.; Porwit, A.; Gerdtsson, A.S.; Jerkeman, M.; et al. Quantification and Profiling of Early and Late Differentiation Stage T Cells in Mantle Cell Lymphoma Reveals Immunotherapeutic Targets in Subsets of Patients. Cancers 2024, 16, 2289. [Google Scholar] [CrossRef] [PubMed]
- Liu, N.; Bhuva, D.D.; Mohamed, A.; Bokelund, M.; Kulasinghe, A.; Tan, C.W.; Davis, M.J. standR: Spatial transcriptomic analysis for GeoMx DSP data. Nucleic Acids Res. 2024, 52, e2. [Google Scholar] [CrossRef]
- Danaher, P.; Kim, Y.; Nelson, B.; Griswold, M.; Yang, Z.; Piazza, E.; Beechem, J.M. Advances in mixed cell deconvolution enable quantification of cell types in spatial transcriptomic data. Nat. Commun. 2022, 13, 385. [Google Scholar] [CrossRef]
- Dorando, H.K.; Mutic, E.C.; Tomaszewski, K.L.; Tian, L.; Stefanov, M.K.; Quinn, C.C.; Veis, D.J.; Wardenburg, J.B.; Musiek, A.C.; Mehta-Shah, N.; et al. LAIR1 prevents excess inflammatory tissue damage in S. aureus skin infection and Cutaneous T-cell Lymphoma. bioRxiv 2024. [Google Scholar] [CrossRef]
- Gaydosik, A.M.; Stonesifer, C.J.; Khaleel, A.E.; Geskin, L.J.; Fuschiotti, P. Single-Cell RNA Sequencing Unveils the Clonal and Transcriptional Landscape of Cutaneous T-Cell Lymphomas. Clin. Cancer Res. 2022, 28, 2610–2622. [Google Scholar] [CrossRef] [PubMed]
- Srinivas, N.; Peiffer, L.; Horny, K.; Lei, K.C.; Buus, T.B.; Kubat, L.; Luo, M.; Yin, M.; Spassova, I.; Sucker, A.; et al. Single-cell RNA and T-cell receptor sequencing unveil mycosis fungoides heterogeneity and a possible gene signature. Front. Oncol. 2024, 14, 1408614. [Google Scholar] [CrossRef] [PubMed]
- Kaminskiy, Y.; Kuznetsova, V.; Kudriaeva, A.; Zmievskaya, E.; Bulatov, E. Neglected, yet significant role of FOXP1 in T-cell quiescence, differentiation and exhaustion. Front. Immunol. 2022, 13, 971045. [Google Scholar] [CrossRef] [PubMed]
- Ly, D.; Li, Q.; Navab, R.; Zeltz, C.; Fang, L.; Cabanero, M.; Zhu, C.Q.; Tsao, M.S.; Zhang, L. Tumor-Associated Regulatory T Cell Expression of LAIR2 Is Prognostic in Lung Adenocarcinoma. Cancers 2021, 14, 205. [Google Scholar] [CrossRef] [PubMed]
- Li, Y.; Wang, Y.; Zou, Q.; Li, S.; Zhang, F. KLF3 Transcription Activates WNT1 and Promotes the Growth and Metastasis of Gastric Cancer via Activation of the WNT/beta-Catenin Signaling Pathway. Lab. Investig. 2023, 103, 100078. [Google Scholar] [CrossRef] [PubMed]
- Su, T.; Duran, G.E.; Kwang, A.C.; Ramchurren, N.; Fling, S.P.; Kim, Y.H.; Khodadoust, M.S. Single-cell RNA-sequencing reveals predictive features of response to pembrolizumab in Sezary syndrome. Oncoimmunology 2022, 11, 2115197. [Google Scholar] [CrossRef] [PubMed]
- Pang, F.; He, W.; Liu, X.; Zou, Z.; Wu, W.; Wang, Y.; Yang, P.; Wen, B.; Jiang, J.; Teng, Y.; et al. Overexpression of PRKCH promotes tumorigenesis in patients with glioma and influences glioma stem cell properties. Pathol. Res. Pract. 2022, 240, 154236. [Google Scholar] [CrossRef]
- MacKeil, J.L.; Brzezinska, P.; Burke-Kleinman, J.; Theilmann, A.L.; Nicol, C.J.B.; Ormiston, M.L.; Maurice, D.H. Phosphodiesterase 3B (PDE3B) antagonizes the anti-angiogenic actions of PKA in human and murine endothelial cells. Cell. Signal. 2019, 62, 109342. [Google Scholar] [CrossRef] [PubMed]
- Sharma, V.; Gupta, S.K.; Verma, M. Dihydropyrimidine dehydrogenase in the metabolism of the anticancer drugs. Cancer Chemother. Pharmacol. 2019, 84, 1157–1166. [Google Scholar] [CrossRef] [PubMed]
- Kudo, Y.; Tsunematsu, T.; Takata, T. Oncogenic role of RUNX3 in head and neck cancer. J. Cell. Biochem. 2011, 112, 387–393. [Google Scholar] [CrossRef]
- Lee, C.W.; Chuang, L.S.; Kimura, S.; Lai, S.K.; Ong, C.W.; Yan, B.; Salto-Tellez, M.; Choolani, M.; Ito, Y. RUNX3 functions as an oncogene in ovarian cancer. Gynecol. Oncol. 2011, 122, 410–417. [Google Scholar] [CrossRef] [PubMed]
- Benoit, B.M.; Jariwala, N.; O’Connor, G.; Oetjen, L.K.; Whelan, T.M.; Werth, A.; Troxel, A.B.; Sicard, H.; Zhu, L.; Miller, C.; et al. CD164 identifies CD4(+) T cells highly expressing genes associated with malignancy in Sezary syndrome: The Sezary signature genes, FCRL3, Tox, and miR-214. Arch. Dermatol. Res. 2017, 309, 11–19. [Google Scholar] [CrossRef]
- Gaydosik, A.M.; Tabib, T.; Geskin, L.J.; Bayan, C.A.; Conway, J.F.; Lafyatis, R.; Fuschiotti, P. Single-Cell Lymphocyte Heterogeneity in Advanced Cutaneous T-cell Lymphoma Skin Tumors. Clin. Cancer Res. 2019, 25, 4443–4454. [Google Scholar] [CrossRef] [PubMed]
- Litvinov, I.V.; Netchiporouk, E.; Cordeiro, B.; Dore, M.A.; Moreau, L.; Pehr, K.; Gilbert, M.; Zhou, Y.; Sasseville, D.; Kupper, T.S. The Use of Transcriptional Profiling to Improve Personalized Diagnosis and Management of Cutaneous T-cell Lymphoma (CTCL). Clin. Cancer Res. 2015, 21, 2820–2829. [Google Scholar] [CrossRef] [PubMed]
- Maj, J.; Jankowska-Konsur, A.M.; Halon, A.; Wozniak, Z.; Plomer-Niezgoda, E.; Reich, A. Expression of CXCR4 and CXCL12 and their correlations to the cell proliferation and angiogenesis in mycosis fungoides. Postepy Dermatol Alergol. 2015, 32, 437–442. [Google Scholar] [CrossRef] [PubMed]
- Murga-Zamalloa, C.; Wilcox, R.A. GATA-3 in T-cell lymphoproliferative disorders. IUBMB Life 2020, 72, 170–177. [Google Scholar] [CrossRef]
- Phillips, D.; Matusiak, M.; Gutierrez, B.R.; Bhate, S.S.; Barlow, G.L.; Jiang, S.; Demeter, J.; Smythe, K.S.; Pierce, R.H.; Fling, S.P.; et al. Immune cell topography predicts response to PD-1 blockade in cutaneous T cell lymphoma. Nat. Commun. 2021, 12, 6726. [Google Scholar] [CrossRef]
- Ren, J.; Qu, R.; Rahman, N.T.; Lewis, J.M.; King, A.L.O.; Liao, X.; Mirza, F.N.; Carlson, K.R.; Huang, Y.; Gigante, S.; et al. Integrated transcriptome and trajectory analysis of cutaneous T-cell lymphoma identifies putative precancer populations. Blood Adv. 2023, 7, 445–457. [Google Scholar] [CrossRef]
- Rindler, K.; Bauer, W.M.; Jonak, C.; Wielscher, M.; Shaw, L.E.; Rojahn, T.B.; Thaler, F.M.; Porkert, S.; Simonitsch-Klupp, I.; Weninger, W.; et al. Single-Cell RNA Sequencing Reveals Tissue Compartment-Specific Plasticity of Mycosis Fungoides Tumor Cells. Front. Immunol. 2021, 12, 666935. [Google Scholar] [CrossRef] [PubMed]
- Litvinov, I.V.; Cordeiro, B.; Fredholm, S.; Odum, N.; Zargham, H.; Huang, Y.; Zhou, Y.; Pehr, K.; Kupper, T.S.; Woetmann, A.; et al. Analysis of STAT4 expression in cutaneous T-cell lymphoma (CTCL) patients and patient-derived cell lines. Cell Cycle 2014, 13, 2975–2982. [Google Scholar] [CrossRef] [PubMed]
- Nakano, K.; Chihara, Y.; Kobayashi, S.; Iwanaga, M.; Utsunomiya, A.; Watanabe, T.; Uchimaru, K. Overexpression of aberrant Wnt5a and its effect on acquisition of malignant phenotypes in adult T-cell leukemia/lymphoma (ATL) cells. Sci. Rep. 2021, 11, 4114. [Google Scholar] [CrossRef]
- Fujii, K. New Therapies and Immunological Findings in Cutaneous T-Cell Lymphoma. Front. Oncol. 2018, 8, 198. [Google Scholar] [CrossRef] [PubMed]
- Stevenson, C.; de la Rosa, G.; Anderson, C.S.; Murphy, P.S.; Capece, T.; Kim, M.; Elliott, M.R. Essential role of Elmo1 in Dock2-dependent lymphocyte migration. J. Immunol. 2014, 192, 6062–6070. [Google Scholar] [CrossRef] [PubMed]
- Deng, J.; Pan, T.; Liu, Z.; McCarthy, C.; Vicencio, J.M.; Cao, L.; Alfano, G.; Suwaidan, A.A.; Yin, M.; Beatson, R.; et al. The role of TXNIP in cancer: A fine balance between redox, metabolic, and immunological tumor control. Br. J. Cancer 2023, 129, 1877–1892. [Google Scholar] [CrossRef]
- Lu, Y.; Li, Y.; Liu, Q.; Tian, N.; Du, P.; Zhu, F.; Han, Y.; Liu, X.; Liu, X.; Peng, X.; et al. MondoA-Thioredoxin-Interacting Protein Axis Maintains Regulatory T-Cell Identity and Function in Colorectal Cancer Microenvironment. Gastroenterology 2021, 161, 575–591.e516. [Google Scholar] [CrossRef]
- Saraiva, D.P.; Azeredo-Lopes, S.; Antunes, A.; Salvador, R.; Borralho, P.; Assis, B.; Pereira, I.L.; Seabra, Z.; Negreiros, I.; Jacinto, A.; et al. Expression of HLA-DR in Cytotoxic T Lymphocytes: A Validated Predictive Biomarker and a Potential Therapeutic Strategy in Breast Cancer. Cancers 2021, 13, 3841. [Google Scholar] [CrossRef] [PubMed]
- Ashouri, J.F.; Lo, W.L.; Nguyen, T.T.T.; Shen, L.; Weiss, A. ZAP70, too little, too much can lead to autoimmunity. Immunol. Rev. 2022, 307, 145–160. [Google Scholar] [CrossRef] [PubMed]
- Geskin, L.J.; Viragova, S.; Stolz, D.B.; Fuschiotti, P. Interleukin-13 is overexpressed in cutaneous T-cell lymphoma cells and regulates their proliferation. Blood 2015, 125, 2798–2805. [Google Scholar] [CrossRef] [PubMed]
- Lahey, K.C.; Gadiyar, V.; Hill, A.; Desind, S.; Wang, Z.; Davra, V.; Patel, R.; Zaman, A.; Calianese, D.; Birge, R.B. Mertk: An emerging target in cancer biology and immuno-oncology. Int. Rev. Cell Mol. Biol. 2022, 368, 35–59. [Google Scholar] [CrossRef] [PubMed]
- Suga, H.; Sugaya, M.; Miyagaki, T.; Ohmatsu, H.; Fujita, H.; Kagami, S.; Asano, Y.; Tada, Y.; Kadono, T.; Sato, S. Association of nerve growth factor, chemokine (C-C motif) ligands and immunoglobulin E with pruritus in cutaneous T-cell lymphoma. Acta Derm. Venereol. 2013, 93, 144–149. [Google Scholar] [CrossRef]
- Iyer, A.; Hennessey, D.; O’Keefe, S.; Patterson, J.; Wang, W.; Wong, G.K.; Gniadecki, R. Skin colonization by circulating neoplastic clones in cutaneous T-cell lymphoma. Blood 2019, 134, 1517–1527. [Google Scholar] [CrossRef] [PubMed]
- Horna, P.; Moscinski, L.C.; Sokol, L.; Shao, H. Naive/memory T-cell phenotypes in leukemic cutaneous T-cell lymphoma: Putative cell of origin overlaps disease classification. Cytom. B Clin. Cytom. 2019, 96, 234–241. [Google Scholar] [CrossRef]
- Herrera, A.; Cheng, A.; Mimitou, E.P.; Seffens, A.; George, D.; Bar-Natan, M.; Heguy, A.; Ruggles, K.V.; Scher, J.U.; Hymes, K.; et al. Multimodal single-cell analysis of cutaneous T-cell lymphoma reveals distinct subclonal tissue-dependent signatures. Blood 2021, 138, 1456–1464. [Google Scholar] [CrossRef]
- Park, J.; Yang, J.; Wenzel, A.T.; Ramachandran, A.; Lee, W.J.; Daniels, J.C.; Kim, J.; Martinez-Escala, E.; Amankulor, N.; Pro, B.; et al. Genomic analysis of 220 CTCLs identifies a novel recurrent gain-of-function alteration in RLTPR (p.Q575E). Blood 2017, 130, 1430–1440. [Google Scholar] [CrossRef] [PubMed]
- Pulitzer, M.P.; Horna, P.; Almeida, J. Sezary syndrome and mycosis fungoides: An overview, including the role of immunophenotyping. Cytom. B Clin. Cytom. 2021, 100, 132–138. [Google Scholar] [CrossRef]
- Giustiniani, J.; Ta, V.A.; Belkhelouat, S.; Battistella, M.; Ouahbi, D.; Ram-Wolff, C.; Louveau, B.; Mourah, S.; Bagot, M.; Moins-Teisserenc, H.; et al. Targeting TGF-beta Activation in Cutaneous T-Cell Lymphomas. J. Investig. Dermatol. 2024, 144, 2329–2332. [Google Scholar] [CrossRef]
- Liu, S.; Ren, J.; Ten Dijke, P. Targeting TGFbeta signal transduction for cancer therapy. Signal Transduct. Target. Ther. 2021, 6, 8. [Google Scholar] [CrossRef] [PubMed]
- Borcherding, N.; Severson, K.J.; Henderson, N.T.; Dos Santos Ortolan, L.; Rosenthal, A.C.; Bellizzi, A.M.; Liu, V.; Link, B.K.; Mangold, A.R.; Jabbari, A. Single-cell analysis of Sézary syndrome reveals novel markers and shifting gene profiles associated with treatment. Blood Adv. 2023, 7, 321–335. [Google Scholar] [CrossRef]
- Weng, H.J.; Tsai, T.F. ABCB1 in dermatology: Roles in skin diseases and their treatment. J. Mol. Med. 2021, 99, 1527–1538. [Google Scholar] [CrossRef] [PubMed]
- Serroukh, Y.; Gu-Trantien, C.; Hooshiar Kashani, B.; Defrance, M.; Vu Manh, T.P.; Azouz, A.; Detavernier, A.; Hoyois, A.; Das, J.; Bizet, M.; et al. The transcription factors Runx3 and ThPOK cross-regulate acquisition of cytotoxic function by human Th1 lymphocytes. eLife 2018, 7, e30496. [Google Scholar] [CrossRef] [PubMed]
- de Masson, A. New biotherapies for the treatment of cutaneous T-cell lymphomas. Presse Med. 2022, 51, 104110. [Google Scholar] [CrossRef]
- Nielsen, P.R.; Eriksen, J.O.; Sorensen, M.D.; Wehkamp, U.; Lindahl, L.M.; Bzorek, M.; Iversen, L.; Woetman, A.; Odum, N.; Litman, T.; et al. Role of B-cells in Mycosis Fungoides. Acta Derm. Venereol. 2021, 101, adv00413. [Google Scholar] [CrossRef] [PubMed]











| Clinical Parameter | Baseline | Progression 1 | Progression 2 |
|---|---|---|---|
| TNMB a | T1N0M0B1b | T3N0M0B1 | T3N0MN/AB0a |
| Stadium | IA | IIIB | IIB |
| mSWAT b | 6.5 | 14 | 13 |
| LDH c | 3.1 | 3.8 | 4.8 |
| Treatment modality | Mogamulizumab + Dermovat | Mogamulizumab + Dermovat | Brentuximab vedotin and CHEP |
| Site of biopsy | Left flank | Neck | Right chest |
| Cluster ID | Cell Type Description | Cell Cluster Abbreviation |
|---|---|---|
| 0 | Double negative T-cells | C0_Double negative |
| 1 | Non vd2 gd T-cells | C1_Non-vd2 gd |
| 2 | CD8 effector memory T-cells | C2_CD8_EM |
| 3 | CD8 effector memory T-cells | C3_CD8_EM |
| 4 | CD8 terminal effector T-cells | C4_CD8_TE |
| 5 | CD4 terminal effector T-cells | C5_CD4_TE |
| 6 | CD4 effector memory T-cells | C6_CD4_EM |
| 7 | Th1/Th17 cells | C7_CD4_Th1/Th17 |
| 8 | CD8 terminal effector T-cells | C8_CD8_TE |
| 9 | CD4 effector memory T-cells | C9_CD4_EM |
| 10 | CD4 terminal effector T-cells | C10_CD4_TE |
| 11 | CD4 effector memory T-cells | C11_CD4_EM |
| 12 | CD4 naïve/central memory T-cells | C12_CD4_naive_CM |
| 13 | Non vd2 gd T-cells | C13_Non-vd2 gd |
| 14 | Proliferating effector T-cells | C14_Prolif_E |
| 15 | CD4 naïve/central memory T-cells | C15_CD4_naive_CM |
Disclaimer/Publisher’s Note: The statements, opinions and data contained in all publications are solely those of the individual author(s) and contributor(s) and not of MDPI and/or the editor(s). MDPI and/or the editor(s) disclaim responsibility for any injury to people or property resulting from any ideas, methods, instructions or products referred to in the content. |
© 2025 by the authors. Licensee MDPI, Basel, Switzerland. This article is an open access article distributed under the terms and conditions of the Creative Commons Attribution (CC BY) license (https://creativecommons.org/licenses/by/4.0/).
Share and Cite
Johansson, A.; Kalliara, E.; Belfrage, E.; Alling, T.; Pyl, P.T.; Gerdtsson, A.S.; Gullberg, U.; Porwit, A.; Drott, K.; Ek, S. The Progression of Mycosis Fungoides During Treatment with Mogamulizumab: A BIO-MUSE Case Study of the Tumor and Immune Response in Peripheral Blood and Tissue. Biomedicines 2025, 13, 186. https://doi.org/10.3390/biomedicines13010186
Johansson A, Kalliara E, Belfrage E, Alling T, Pyl PT, Gerdtsson AS, Gullberg U, Porwit A, Drott K, Ek S. The Progression of Mycosis Fungoides During Treatment with Mogamulizumab: A BIO-MUSE Case Study of the Tumor and Immune Response in Peripheral Blood and Tissue. Biomedicines. 2025; 13(1):186. https://doi.org/10.3390/biomedicines13010186
Chicago/Turabian StyleJohansson, Angelica, Eirini Kalliara, Emma Belfrage, Teodor Alling, Paul Theodor Pyl, Anna Sandström Gerdtsson, Urban Gullberg, Anna Porwit, Kristina Drott, and Sara Ek. 2025. "The Progression of Mycosis Fungoides During Treatment with Mogamulizumab: A BIO-MUSE Case Study of the Tumor and Immune Response in Peripheral Blood and Tissue" Biomedicines 13, no. 1: 186. https://doi.org/10.3390/biomedicines13010186
APA StyleJohansson, A., Kalliara, E., Belfrage, E., Alling, T., Pyl, P. T., Gerdtsson, A. S., Gullberg, U., Porwit, A., Drott, K., & Ek, S. (2025). The Progression of Mycosis Fungoides During Treatment with Mogamulizumab: A BIO-MUSE Case Study of the Tumor and Immune Response in Peripheral Blood and Tissue. Biomedicines, 13(1), 186. https://doi.org/10.3390/biomedicines13010186

