Pro-Inflammatory Characteristics of Extracellular Vesicles in the Vitreous of Type 2 Diabetic Patients
Abstract
1. Introduction
2. Materials and Methods
2.1. Patient Characteristics
2.2. Isolation of Human Vitreous EVs
2.3. Nanoparticle Tracking Analysis
2.4. TEM and Immunogold Labelling Studies
2.5. Western Blot Analysis
2.6. Cell Culture
2.7. Uptake of Human Vitreous EVs with Fluorescence Labeling by THP-1 Macrophages
2.8. RNA Isolation and Quantitative RT-PCR
2.9. Proteomic Analysis
2.10. Bioinformatics Analysis
2.11. Statistical Analysis
3. Results
3.1. Characterization of Extracellular Vesicles Isolated from Human Vitreous Samples
3.2. Vitreous EVs Express Specific Markers and Endothelial Junctional Protein Claudin-5
3.3. Db Vitreous EVs Induced THP-1 Macrophage Activation and Cytokine Production
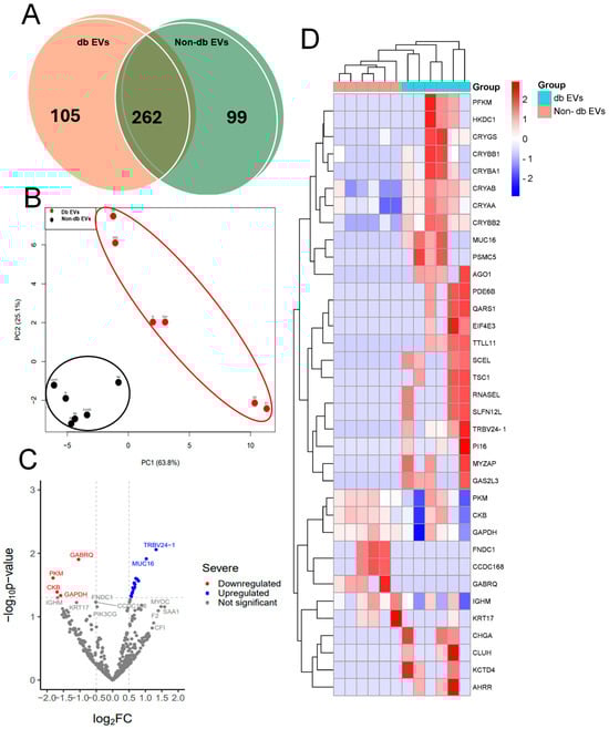
3.4. Proteomic Profiling of EVs from db Vitreous Samples
3.5. Pathways Enrichment Analysis of the Differentially Expressed Proteins Indicate Modulation of Metabolic and Inflammatory Pathways in db EVs
4. Discussion
Supplementary Materials
Author Contributions
Funding
Institutional Review Board Statement
Informed Consent Statement
Data Availability Statement
Acknowledgments
Conflicts of Interest
References
- Spencer, B.G.; Estevez, J.J.; Liu, E.; Craig, J.E.; Finnie, J.W. Pericytes, inflammation, and diabetic retinopathy. Inflammopharmacology 2020, 28, 697–709. [Google Scholar] [CrossRef] [PubMed]
- Gomulka, K.; Ruta, M. The Role of Inflammation and Therapeutic Concepts in Diabetic Retinopathy—A Short Review. Int. J. Mol. Sci. 2023, 24, 1024. [Google Scholar] [CrossRef] [PubMed]
- Steinmetz, J.D.; Bourne, R.R.A.; Briant, P.S.; Flaxman, S.R.; Taylor, H.R.B.; Jonas, J.B.; Abdoli, A.A.; Abrha, W.A.; Abualhasan, A.; Abu-Gharbieh, E.G.; et al. Causes of blindness and vision impairment in 2020 and trends over 30 years, and prevalence of avoidable blindness in relation to VISION 2020: The Right to Sight: An analysis for the Global Burden of Disease Study. Lancet Glob. Health 2021, 9, e144–e160. [Google Scholar] [CrossRef] [PubMed]
- Zhu, J.; Huang, J.; Sun, Y.; Xu, W.; Qian, H. Emerging role of extracellular vesicles in diabetic retinopathy. Theranostics 2024, 14, 1631–1646. [Google Scholar] [CrossRef] [PubMed]
- Chatterjee, A.; Singh, R. Extracellular vesicles: An emerging player in retinal homeostasis. Front. Cell Dev. Biol. 2023, 11, 1059141. [Google Scholar] [CrossRef]
- Mazzeo, A.; Beltramo, E.; Lopatina, T.; Gai, C.; Trento, M.; Porta, M. Molecular and functional characterization of circulating extracellular vesicles from diabetic patients with and without retinopathy and healthy subjects. Exp. Eye Res. 2018, 176, 69–77. [Google Scholar] [CrossRef]
- Théry, C.; Witwer, K.W.; Aikawa, E.; Alcaraz, M.J.; Anderson, J.D.; Andriantsitohaina, R.; Antoniou, A.; Arab, T.; Archer, F.; Atkin-Smith, G.K.; et al. Minimal information for studies of extracellular vesicles 2018 (MISEV2018): A position statement of the International Society for Extracellular Vesicles and update of the MISEV2014 guidelines. J. Extracell. Vesicles 2018, 7, 1535750. [Google Scholar] [CrossRef]
- Poupardin, R.; Wolf, M.; Strunk, D. Adherence to minimal experimental requirements for defining extracellular vesicles and their functions. Adv. Drug Deliv. Rev. 2021, 176, 113872. [Google Scholar] [CrossRef]
- Russell, A.E.; Sneider, A.; Witwer, K.W.; Bergese, P.; Bhattacharyya, S.N.; Cocks, A.; Cocucci, E.; Erdbrügger, U.; Falcon-Perez, J.M.; Freeman, D.W.; et al. Biological membranes in EV biogenesis, stability, uptake, and cargo transfer: An ISEV position paper arising from the ISEV membranes and EVs workshop. J. Extracell. Vesicles 2019, 8, 1684862. [Google Scholar] [CrossRef]
- Massoumi, H.; Amin, S.; Soleimani, M.; Momenaei, B.; Ashraf, M.J.; Guaiquil, V.H.; Hematti, P.; Rosenblatt, M.I.; Djalilian, A.R.; Jalilian, E. Extracellular-Vesicle-Based Therapeutics in Neuro-Ophthalmic Disorders. Int. J. Mol. Sci. 2023, 24, 9006. [Google Scholar] [CrossRef]
- Akbar, N.; Azzimato, V.; Choudhury, R.P.; Aouadi, M. Extracellular vesicles in metabolic disease. Diabetologia 2019, 62, 2179–2187. [Google Scholar] [CrossRef] [PubMed]
- Takahashi, Y.; Takakura, Y. Extracellular vesicle-based therapeutics: Extracellular vesicles as therapeutic targets and agents. Pharmacol. Ther. 2023, 242, 108352. [Google Scholar] [CrossRef] [PubMed]
- Thierauf, A.; Musshoff, F.; Madea, B. Post-mortem biochemical investigations of vitreous humor. Forensic Sci. Int. 2009, 192, 78–82. [Google Scholar] [CrossRef] [PubMed]
- Alanazi, A.H.; Shan, S.; Narayanan, S.P.; Somanath, P.R. Comparative Proteomic Analysis of Type 2 Diabetic versus Non-Diabetic Vitreous Fluids. Life 2024, 14, 883. [Google Scholar] [CrossRef] [PubMed]
- Wang, J.; Wang, Z.; Zhang, Y.; Li, J. Proteomic analysis of vitreal exosomes in patients with proliferative diabetic retinopathy. Eye 2023, 37, 2061–2068. [Google Scholar] [CrossRef]
- Han, Y.; Zhu, Y.; Almuntashiri, S.; Wang, X.; Somanath, P.R.; Owen, C.A.; Zhang, D. Extracellular vesicle-encapsulated CC16 as novel nanotherapeutics for treatment of acute lung injury. Mol. Ther. 2023, 31, 1346–1364. [Google Scholar] [CrossRef]
- Hadvina, R.; Lotfy Khaled, M.; Akoto, T.; Zhi, W.; Karamichos, D.; Liu, Y. Exosomes and their miRNA/protein profile in keratoconus-derived corneal stromal cells. Exp. Eye Res. 2023, 236, 109642. [Google Scholar] [CrossRef]
- Filipe, V.; Hawe, A.; Jiskoot, W. Critical Evaluation of Nanoparticle Tracking Analysis (NTA) by NanoSight for the Measurement of Nanoparticles and Protein Aggregates. Pharm. Res. 2010, 27, 796–810. [Google Scholar] [CrossRef]
- Helwa, I.; Cai, J.; Drewry, M.D.; Zimmerman, A.; Dinkins, M.B.; Khaled, M.L.; Seremwe, M.; Dismuke, W.M.; Bieberich, E.; Stamer, W.D.; et al. A Comparative Study of Serum Exosome Isolation Using Differential Ultracentrifugation and Three Commercial Reagents. PLoS ONE 2017, 12, e0170628. [Google Scholar] [CrossRef]
- Han, Y.; Zhu, Y.; Dutta, S.; Almuntashiri, S.; Wang, X.; Zhang, D. A proinflammatory long noncoding RNA Lncenc1 regulates inflammasome activation in macrophage. Am. J. Physiol. Lung Cell Mol. Physiol. 2023, 324, L584–L595. [Google Scholar] [CrossRef]
- Shan, S.; Liu, F.; Ford, E.; Caldwell, R.B.; Narayanan, S.P.; Somanath, P.R. Triciribine attenuates pathological neovascularization and vascular permeability in a mouse model of proliferative retinopathy. Biomed. Pharmacother. 2023, 162, 114714. [Google Scholar] [CrossRef] [PubMed]
- Chen, E.Y.; Tan, C.M.; Kou, Y.; Duan, Q.; Wang, Z.; Meirelles, G.V.; Clark, N.R.; Ma’ayan, A. Enrichr: Interactive and collaborative HTML5 gene list enrichment analysis tool. BMC Bioinform. 2013, 14, 128. [Google Scholar] [CrossRef] [PubMed]
- Kuleshov, M.V.; Jones, M.R.; Rouillard, A.D.; Fernandez, N.F.; Duan, Q.; Wang, Z.; Koplev, S.; Jenkins, S.L.; Jagodnik, K.M.; Lachmann, A.; et al. Enrichr: A comprehensive gene set enrichment analysis web server 2016 update. Nucleic Acids Res. 2016, 44, W90–W97. [Google Scholar] [CrossRef] [PubMed]
- Tang, D.; Chen, M.; Huang, X.; Zhang, G.; Zeng, L.; Zhang, G.; Wu, S.; Wang, Y. SRplot: A free online platform for data visualization and graphing. PLoS ONE 2023, 18, e0294236. [Google Scholar] [CrossRef]
- Szklarczyk, D.; Kirsch, R.; Koutrouli, M.; Nastou, K.; Mehryary, F.; Hachilif, R.; Gable, A.L.; Fang, T.; Doncheva, N.T.; Pyysalo, S.; et al. The STRING database in 2023: Protein-protein association networks and functional enrichment analyses for any sequenced genome of interest. Nucleic Acids Res. 2023, 51, D638–D646. [Google Scholar] [CrossRef]
- Rudraraju, M.; Narayanan, S.P.; Somanath, P.R. Distinct Mechanisms of Human Retinal Endothelial Barrier Modulation In Vitro by Mediators of Diabetes and Uveitis. Life 2021, 12, 33. [Google Scholar] [CrossRef]
- Kropp, M.; Golubnitschaja, O.; Mazurakova, A.; Koklesova, L.; Sargheini, N.; Vo, T.K.S.; de Clerck, E.; Polivka, J., Jr.; Potuznik, P.; Polivka, J.; et al. Diabetic retinopathy as the leading cause of blindness and early predictor of cascading complications-risks and mitigation. EPMA J. 2023, 14, 21–42. [Google Scholar] [CrossRef]
- Wang, Z.; Zhang, N.; Lin, P.; Xing, Y.; Yang, N. Recent advances in the treatment and delivery system of diabetic retinopathy. Front. Endocrinol. 2024, 15, 1347864. [Google Scholar] [CrossRef]
- Noren Hooten, N.; Evans, M.K. Extracellular vesicles as signaling mediators in type 2 diabetes mellitus. Am J Physiol Cell Physiol 2020, 318, C1189–C1199. [Google Scholar] [CrossRef]
- Raju, S.; Botts, S.R.; Blaser, M.; Prajapati, K.; Ho, T.W.W.; Ching, C.; Galant, N.J.; Fiddes, L.; Wu, R.; Clift, C.L.; et al. Endothelial cells secrete small extracellular vesicles bidirectionally containing distinct cargo to uniquely reprogram vascular cells in the circulation and vessel wall. bioRxiv 2023. [Google Scholar] [CrossRef]
- Xiao, Y.; Zheng, L.; Zou, X.; Wang, J.; Zhong, J.; Zhong, T. Extracellular vesicles in type 2 diabetes mellitus: Key roles in pathogenesis, complications, and therapy. J. Extracell. Vesicles 2019, 8, 1625677. [Google Scholar] [CrossRef] [PubMed]
- Lande, K.; Gupta, J.; Ranjan, R.; Kiran, M.; Torres Solis, L.F.; Solis Herrera, A.; Aliev, G.; Karnati, R. Exosomes: Insights from Retinoblastoma and Other Eye Cancers. Int. J. Mol. Sci. 2020, 21, 7055. [Google Scholar] [CrossRef] [PubMed]
- Beltramo, E.; Mazzeo, A.; Porta, M. Release of Pro-Inflammatory/Angiogenic Factors by Retinal Microvascular Cells Is Mediated by Extracellular Vesicles Derived from M1-Activated Microglia. Int. J. Mol. Sci. 2023, 25, 15. [Google Scholar] [CrossRef] [PubMed]
- Tang, D.; Cao, F.; Yan, C.; Fang, K.; Ma, J.; Gao, L.; Sun, B.; Wang, G. Extracellular Vesicle/Macrophage Axis: Potential Targets for Inflammatory Disease Intervention. Front. Immunol. 2022, 13, 705472. [Google Scholar] [CrossRef]
- Otsuki, Y.; Ito, E.; Mukai, A.; Ueno, M.; Yamawaki, T.; Sotozono, C.; Kinoshita, S.; Hamuro, J. CD63+ extracellular vesicles from retinal pigment epithelial cells participate in crosstalk with macrophages in the innate inflammatory axis. Exp. Eye Res. 2021, 205, 108496. [Google Scholar] [CrossRef]
- Martins, B.; Pires, M.; Ambrosio, A.F.; Girao, H.; Fernandes, R. Contribution of extracellular vesicles for the pathogenesis of retinal diseases: Shedding light on blood-retinal barrier dysfunction. J. Biomed. Sci. 2024, 31, 48. [Google Scholar] [CrossRef]
- Menon, B.B.; Zhou, X.; Spurr-Michaud, S.; Rajaiya, J.; Chodosh, J.; Gipson, I.K. Epidemic Keratoconjunctivitis-Causing Adenoviruses Induce MUC16 Ectodomain Release To Infect Ocular Surface Epithelial Cells. mSphere 2016, 1, e00112-15. [Google Scholar] [CrossRef]
- Dulle, J.E.; Fort, P.E. Crystallins and neuroinflammation: The glial side of the story. Biochim. Biophys. Acta 2016, 1860, 278–286. [Google Scholar] [CrossRef]
- Sridhar, U.; Tripathy, K. Lens-Induced Inflammation. In StatPearls; Treasure Island (FL) Ineligible Companies: Treasure Island, FL, USA, 2024. [Google Scholar]
- Nath, M.; Shan, Y.; Myers, A.M.; Fort, P.E. HspB4/alphaA-Crystallin Modulates Neuroinflammation in the Retina via the Stress-Specific Inflammatory Pathways. J. Clin. Med. 2021, 10, 2384. [Google Scholar] [CrossRef]
- Liu, H.; Bell, K.; Herrmann, A.; Arnhold, S.; Mercieca, K.; Anders, F.; Nagel-Wolfrum, K.; Thanos, S.; Prokosch, V. Crystallins Play a Crucial Role in Glaucoma and Promote Neuronal Cell Survival in an In Vitro Model Through Modulating Muller Cell Secretion. Investig. Ophthalmol. Vis. Sci. 2022, 63, 3. [Google Scholar] [CrossRef]
- Kumar, P.A.; Kumar, M.S.; Reddy, G.B. Effect of glycation on alpha-crystallin structure and chaperone-like function. Biochem. J. 2007, 408, 251–258. [Google Scholar] [CrossRef] [PubMed]
- Kumar, M.S.; Reddy, P.Y.; Kumar, P.A.; Surolia, I.; Reddy, G.B. Effect of dicarbonyl-induced browning on alpha-crystallin chaperone-like activity: Physiological significance and caveats of in vitro aggregation assays. Biochem. J. 2004, 379, 273–282. [Google Scholar] [CrossRef] [PubMed]
- Reddy, V.S.; Reddy, G.B. Role of crystallins in diabetic complications. Biochim. Biophys. Acta 2016, 1860, 269–277. [Google Scholar] [CrossRef] [PubMed]
- Pan, Y.; Yang, H.; Chen, T.; Jin, J.; Ruan, L.; Hu, L.; Chen, L. Extracellular vesicles metabolic changes reveals plasma signature in stage-dependent diabetic kidney disease. Ren. Fail. 2022, 44, 1840–1849. [Google Scholar] [CrossRef]
- Saenz-Pipaon, G.; Echeverria, S.; Orbe, J.; Roncal, C. Urinary Extracellular Vesicles for Diabetic Kidney Disease Diagnosis. J. Clin. Med. 2021, 10, 2046. [Google Scholar] [CrossRef]
- Mighty, J.; Rubio-Navarro, A.; Shi, C.; Zhou, J.; Flores-Bellver, M.; Heissel, S.; Onwumere, O.; Einbond, L.; Gharbaran, R.; Casper, D.S.; et al. Extracellular vesicles of human diabetic retinopathy retinal tissue and urine of diabetic retinopathy patients are enriched for the junction plakoglo bin protein. Front. Endocrinol. 2022, 13, 1077644. [Google Scholar] [CrossRef]
- Al-Kharashi, A.S. Role of oxidative stress, inflammation, hypoxia and angiogenesis in the development of diabetic retinopathy. Saudi J. Ophthalmol. 2018, 32, 318–323. [Google Scholar] [CrossRef]
- Haydinger, C.D.; Oliver, G.F.; Ashander, L.M.; Smith, J.R. Oxidative Stress and Its Regulation in Diabetic Retinopathy. Antioxidants 2023, 12, 1649. [Google Scholar] [CrossRef]
- Yu, J.; Sane, S.; Kim, J.E.; Yun, S.; Kim, H.J.; Jo, K.B.; Wright, J.P.; Khoshdoozmasouleh, N.; Lee, K.; Oh, H.T.; et al. Biogenesis and delivery of extracellular vesicles: Harnessing the power of EVs for diagnostics and therapeutics. Front. Mol. Biosci. 2023, 10, 1330400. [Google Scholar] [CrossRef]






| Antibody | Catalog # | Source | Dilution | Experiment |
|---|---|---|---|---|
| Claudin 5 | 35-2500 | Invitrogen, Waltham, MA, USA | 1:1000 | Western blot |
| GAPDH (14C10) | 2118 | Cell signaling, Danvers, MA, USA | 1:1000 | Western blot |
| HSP70 | 4876 | Cell signaling | 1:1000 | Western blot |
| Alix (3A9) | 2171 | Cell signaling | 1:500 | Western blot |
| Annexin V | 8555 | Cell signaling | 1:500 | Western blot |
| VE-cadherin (D87F2) | 2500 | Cell signaling | 1:500 | Western blot |
| Anti-flotillin 1 | ab133497 | Abcam, Waltham, MA, USA | 1:500 | Western blot |
| Goat anti-rabbit IgG (H + L)–HRP conjugate | 1706515 | Biorad, Hercules, CA, USA | 1:5000 | Western blot |
| Goat anti-mouse IgG (H + L)–HRP conjugate | 1721011 | Biorad | 1:5000 | Western blot |
| Claudin 5 | 35-2500 | Invitrogen | 1:100 | Immunogold labelling |
| IgG1 isotype control | 66360-1-Ig | Proteintech, Rosemont, IL, USA | 1:100 | Immunogold labelling |
| Gene Name | Forward Primer | Reverse Primer |
|---|---|---|
| TNFα | GGTCCCCAAAGGGATGAGAA | TGAGGGTCTGGGCCATAGAA |
| IL1β | CCAAGCAACGACAAAATACC | GTTGAAGACAAACCGTTTTTCC |
| Beta-actin | TCCCTGGAGAAGAGCTACGA | AGCACTGTGTTGGCGTACAG |
| db Patients | Non-db Individuals | p-Value | |
|---|---|---|---|
| n | 6 | 6 | |
| Race | |||
| Caucasian | 4 (66.7) | 5 (83.3) | NS |
| Black | 2 (33.3) | 1 (16.7) | NS |
| Age (years) | 68.35 ± 8.827 | 70 ± 10.74 | NS |
| Gender, n (%) | |||
| Male | 3 (50) | 3 (50) | NS |
| Female | 3 (50) | 3 (50) | NS |
| BMI (kg/m2) | 32.45 ± 7.84 | 30.77 ± 6.29 | NS |
| Weight (lbs) | 193.8 ± 64.15 | 201.3 ± 57.21 | NS |
| Height (inches) | 66.61 ± 5.33 | 66.70 ± 4.56 | NS |
| Tobacco use, n (%) | 5 (83.3) | 6 (100) | NS |
| Alcohol use, n (%) | 4 (66.7) | 3 (50) | NS |
| Duration of diabetes (years) | 15.41 ± 9.72 | 0 | <0.0001 |
| Complications, n (%) | |||
| Heart attack/failure | 5 (83.3) | 4 (66.7) | NS |
| Medication, n (%) | |||
| Hypoglycemic medications | 6 (100) | 0 (0) | <0.0001 |
| Heart medications | 6 (100) | 5 (83.3) | NS |
| # | Accession Number | Gene Symbol | Gene Name | Σ# PSMs | ΔPSM | Molecular Weight [kDa] | |
|---|---|---|---|---|---|---|---|
| Diabetic | Normal | ||||||
| 1 | P02768 | ALB | Albumin | 30,007 | 24564 | 5443 | 69.3 |
| 2 | P01834 | IGKC | Immunoglobulin kappa constant | 1816 | 1546 | 270 | 11.8 |
| 3 | P02787 | TRFE | Serotransferrin | 9026 | 6348 | 2678 | 77.0 |
| 4 | P10745 | RET3 | Retinol-binding protein | 1736 | 1266 | 470 | 135.3 |
| 5 | P01009 | α1AT | Alpha-1-antitrypsin | 1768 | 1087 | 681 | 46.7 |
| 6 | P01024 | CO3 | Complement C3 | 2386 | 1763 | 623 | 187.0 |
| 7 | P01859 | IGHG2 | Immunoglobulin heavy constant gamma 2 | 1612 | 1469 | 143 | 35.9 |
| 8 | P01023 | α2MG | Alpha-2-macroglobulin | 2644 | 1660 | 984 | 163.2 |
| 9 | P01860 | IGHG3 | Immunoglobulin heavy constant gamma 3 | 1531 | 1501 | 30 | 41.3 |
| 10 | P0DOX5 | IGG1 | Immunoglobulin gamma-1 heavy | 3021 | 2752 | 269 | 49.3 |
| # | Accession Number | Protein | Symbol | p Value |
|---|---|---|---|---|
| 1 | P43320 | Beta-crystallin B2 | CRYBB2 | 1.39 × 10−6 |
| 2 | P02511 | Alpha-crystallin B chain | CRYAB | 2.33 × 10−6 |
| 3 | P02489 | Alpha-crystallin A chain | CRYAA | 3.75 × 10−5 |
| 4 | P53674 | Beta-crystallin B1 | CRYBB1 | 0.000575 |
| 5 | P05813 | Beta-crystallin A3 | CRYBA1 | 0.001324 |
| 6 | P22914 | Gamma-crystallin S | CRYGS | 0.008679 |
| 7 | A0A075B6N3 | T cell receptor beta variable 24-1 | TRBV24-1 | 0.008733 |
| 8 | Q8WXI7 | Mucin-16 | MUC16 | 0.012206 |
| 9 | O95171 | Sciellin | SCEL | 0.024892 |
| 10 | Q2TB90 | Hexokinase | HKDC1 | 0.025755 |
| # | Accession Number | Protein | Symbol | p Value |
|---|---|---|---|---|
| 1 | P04406 | Glyceraldehyde-3-phosphate dehydrogenase | GAPDH | 0.046 |
| 2 | P12277 | Creatine kinase B-type | CKB | 0.040 |
| 3 | P14618 | Pyruvate kinase PKM | PKM | 0.024 |
| 4 | Q9UN88 | Gamma-aminobutyric acid receptor subunit theta | GABRQ | 0.012 |
| # | Disease Name | p-Value |
|---|---|---|
| 1 | Cataract | 5.805 × 10−10 |
| 2 | Blindness | 7.237 × 10−8 |
| 3 | Presbyopia | 0.0002650 |
| 4 | Cystic fibrosis | 0.005389 |
| 5 | Dressler’s syndrome | 0.006732 |
Disclaimer/Publisher’s Note: The statements, opinions and data contained in all publications are solely those of the individual author(s) and contributor(s) and not of MDPI and/or the editor(s). MDPI and/or the editor(s) disclaim responsibility for any injury to people or property resulting from any ideas, methods, instructions or products referred to in the content. |
© 2024 by the authors. Licensee MDPI, Basel, Switzerland. This article is an open access article distributed under the terms and conditions of the Creative Commons Attribution (CC BY) license (https://creativecommons.org/licenses/by/4.0/).
Share and Cite
Shan, S.; Alanazi, A.H.; Han, Y.; Zhang, D.; Liu, Y.; Narayanan, S.P.; Somanath, P.R. Pro-Inflammatory Characteristics of Extracellular Vesicles in the Vitreous of Type 2 Diabetic Patients. Biomedicines 2024, 12, 2053. https://doi.org/10.3390/biomedicines12092053
Shan S, Alanazi AH, Han Y, Zhang D, Liu Y, Narayanan SP, Somanath PR. Pro-Inflammatory Characteristics of Extracellular Vesicles in the Vitreous of Type 2 Diabetic Patients. Biomedicines. 2024; 12(9):2053. https://doi.org/10.3390/biomedicines12092053
Chicago/Turabian StyleShan, Shengshuai, Abdulaziz H. Alanazi, Yohan Han, Duo Zhang, Yutao Liu, S. Priya Narayanan, and Payaningal R. Somanath. 2024. "Pro-Inflammatory Characteristics of Extracellular Vesicles in the Vitreous of Type 2 Diabetic Patients" Biomedicines 12, no. 9: 2053. https://doi.org/10.3390/biomedicines12092053
APA StyleShan, S., Alanazi, A. H., Han, Y., Zhang, D., Liu, Y., Narayanan, S. P., & Somanath, P. R. (2024). Pro-Inflammatory Characteristics of Extracellular Vesicles in the Vitreous of Type 2 Diabetic Patients. Biomedicines, 12(9), 2053. https://doi.org/10.3390/biomedicines12092053

