A High-Carbohydrate Diet Induces Cognitive Impairment and Promotes Amyloid Burden and Tau Phosphorylation via PI3K/Akt/GSK-3β Pathway in db/db Mice
Abstract
1. Introduction
2. Materials and Methods
2.1. Animals and Experimental Design
2.2. Open Field Test
2.3. Novel Object Recognition Test
2.4. Barnes Maze Test
2.5. Glucose and Insulin Tolerance Tests
2.6. Blood and Tissue Collection
2.7. Biochemical Analysis of Plasma
2.8. Oil Red O Staining
2.9. RNA Isolation and Quantitative Reverse Transcriptase-PCR (RT-qPCR)
2.10. Western Blots
2.11. Enzyme-Linked Immunoassay (ELISA)
2.12. Immunohistochemistry
2.13. Immunofluorescence
2.14. Statistical Analysis
3. Results
3.1. High-Carbohydrate Diet Induces Insulin Resistance in db/db Mice
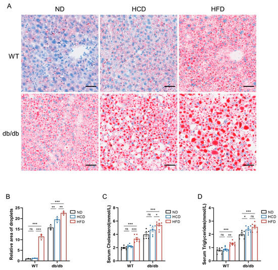
3.2. High-Carbohydrate Diet Leads to Impaired Lipid Metabolism in db/db Mice
3.3. High-Carbohydrate Diet Causes Cognitive Impairment in db/db Mice
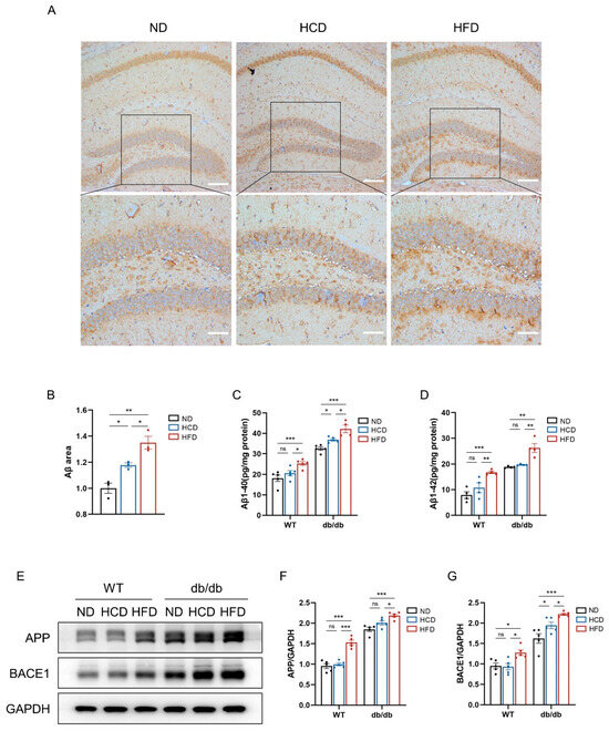
3.4. High-Carbohydrate Diet Escalates Aβ Burden in Hippocampus in db/db Mice
3.5. High-Carbohydrate Diet Aggravates Tau Hyperphosphorylation via PI3K/Akt/GSK-3β in Hippocampus in db/db Mice
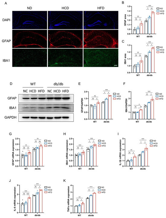
3.6. High-Carbohydrate Diet Increases Neuroinflammation in db/db Mice
4. Discussion
Supplementary Materials
Author Contributions
Funding
Institutional Review Board Statement
Informed Consent Statement
Data Availability Statement
Acknowledgments
Conflicts of Interest
Abbreviations
References
- Srikanth, V.; Sinclair, A.J.; Hill-Briggs, F.; Moran, C.; Biessels, G.J. Type 2 diabetes and cognitive dysfunction-towards effective management of both comorbidities. Lancet. Diabetes Endocrinol. 2020, 8, 535–545. [Google Scholar] [CrossRef] [PubMed]
- Sun, H.; Saeedi, P.; Karuranga, S.; Pinkepank, M.; Ogurtsova, K.; Duncan, B.B.; Stein, C.; Basit, A.; Chan, J.C.N.; Mbanya, J.C.; et al. IDF Diabetes Atlas: Global, regional and country-level diabetes prevalence estimates for 2021 and projections for 2045. Diabetes Res. Clin. Pract. 2022, 183, 109119. [Google Scholar] [CrossRef] [PubMed]
- Gudala, K.; Bansal, D.; Schifano, F.; Bhansali, A. Diabetes mellitus and risk of dementia: A meta-analysis of prospective observational studies. J. Diabetes Investig. 2013, 4, 640–650. [Google Scholar] [CrossRef] [PubMed]
- Exalto, L.G.; Biessels, G.J.; Karter, A.J.; Huang, E.S.; Katon, W.J.; Minkoff, J.R.; Whitmer, R.A. Risk score for prediction of 10 year dementia risk in individuals with type 2 diabetes: A cohort study. Lancet. Diabetes Endocrinol. 2013, 1, 183–190. [Google Scholar] [CrossRef] [PubMed]
- Sarmiento, C.; Lau, C. Diagnostic and Statistical Manual of Mental Disorders, 5th Ed.: DSM-5. In The Wiley Encyclopedia of Personality and Individual Differences; John Wiley and Sons Inc.: Hoboken, NJ, USA, 2020; pp. 125–129. [Google Scholar] [CrossRef]
- Sperling, R.A.; Aisen, P.S.; Beckett, L.A.; Bennett, D.A.; Craft, S.; Fagan, A.M.; Iwatsubo, T.; Jack, C.R., Jr.; Kaye, J.; Montine, T.J.; et al. Toward defining the preclinical stages of Alzheimer’s disease: Recommendations from the National Institute on Aging-Alzheimer’s Association workgroups on diagnostic guidelines for Alzheimer’s disease. Alzheimer’s Dement. J. Alzheimer’s Assoc. 2011, 7, 280–292. [Google Scholar] [CrossRef]
- Scheltens, P.; De Strooper, B.; Kivipelto, M.; Holstege, H.; Chételat, G.; Teunissen, C.E.; Cummings, J.; van der Flier, W.M. Alzheimer’s disease. Lancet 2021, 397, 1577–1590. [Google Scholar] [CrossRef] [PubMed]
- Rudnitskaya, E.; Kozlova, T.; Burnyasheva, A.; Peunov, D.; Tyumentsev, M.; Stefanova, N.; Kolosova, N. Postnatal Maturation of the Blood-Brain Barrier in Senescence-Accelerated OXYS Rats, Which Are Prone to an Alzheimer’s Disease-like Pathology. Int. J. Mol. Sci. 2023, 24, 15649. [Google Scholar] [CrossRef] [PubMed]
- Gonzalez-Ortiz, F.; Kac, P.R.; Brum, W.S.; Zetterberg, H.; Blennow, K.; Karikari, T.K. Plasma phospho-tau in Alzheimer’s disease: Towards diagnostic and therapeutic trial applications. Mol. Neurodegener. 2023, 18, 18. [Google Scholar] [CrossRef]
- Asken, B.M.; Wang, W.E.; McFarland, K.; Arias, F.; Fiala, J.; Velez-Uribe, I.; Mayrand, R.P.; Sawada, L.O.; Freytes, C.; Adeyosoye, M.; et al. Plasma Alzheimer’s biomarkers and brain amyloid in Hispanic and non-Hispanic older adults. Alzheimer’s Dement. J. Alzheimer’s Assoc. 2024, 20, 437–446. [Google Scholar] [CrossRef]
- van Harten, A.C.; Wiste, H.J.; Weigand, S.D.; Mielke, M.M.; Kremers, W.K.; Eichenlaub, U.; Dyer, R.B.; Algeciras-Schimnich, A.; Knopman, D.S.; Jack, C.R., Jr.; et al. Detection of Alzheimer’s disease amyloid beta 1-42, p-tau, and t-tau assays. Alzheimer’s Dement. J. Alzheimer’s Assoc. 2022, 18, 635–644. [Google Scholar] [CrossRef]
- Si, Z.Z.; Zou, C.J.; Mei, X.; Li, X.F.; Luo, H.; Shen, Y.; Hu, J.; Li, X.X.; Wu, L.; Liu, Y. Targeting neuroinflammation in Alzheimer’s disease: From mechanisms to clinical applications. Neural Regen. Res. 2023, 18, 708–715. [Google Scholar] [CrossRef] [PubMed]
- Suridjan, I.; Pollock, B.G.; Verhoeff, N.P.; Voineskos, A.N.; Chow, T.; Rusjan, P.M.; Lobaugh, N.J.; Houle, S.; Mulsant, B.H.; Mizrahi, R. In-vivo imaging of grey and white matter neuroinflammation in Alzheimer’s disease: A positron emission tomography study with a novel radioligand, [18F]-FEPPA. Mol. Psychiatry 2015, 20, 1579–1587. [Google Scholar] [CrossRef] [PubMed]
- Pascoal, T.A.; Benedet, A.L.; Ashton, N.J.; Kang, M.S.; Therriault, J.; Chamoun, M.; Savard, M.; Lussier, F.Z.; Tissot, C.; Karikari, T.K.; et al. Microglial activation and tau propagate jointly across Braak stages. Nat. Med. 2021, 27, 1592–1599. [Google Scholar] [CrossRef] [PubMed]
- Hsieh, C.F.; Liu, C.K.; Lee, C.T.; Yu, L.E.; Wang, J.Y. Acute glucose fluctuation impacts microglial activity, leading to inflammatory activation or self-degradation. Sci. Rep. 2019, 9, 840. [Google Scholar] [CrossRef] [PubMed]
- Umegaki, H. Diabetes-related cognitive dysfunction: Hyperglycemia in the early stage might be a key? J. Diabetes Investig. 2018, 9, 1019–1021. [Google Scholar] [CrossRef] [PubMed]
- Chow, H.M.; Shi, M.; Cheng, A.; Gao, Y.; Chen, G.; Song, X.; So, R.W.L.; Zhang, J.; Herrup, K. Age-related hyperinsulinemia leads to insulin resistance in neurons and cell-cycle-induced senescence. Nat. Neurosci. 2019, 22, 1806–1819. [Google Scholar] [CrossRef] [PubMed]
- Gannon, O.J.; Robison, L.S.; Salinero, A.E.; Abi-Ghanem, C.; Mansour, F.M.; Kelly, R.D.; Tyagi, A.; Brawley, R.R.; Ogg, J.D.; Zuloaga, K.L. High-fat diet exacerbates cognitive decline in mouse models of Alzheimer’s disease and mixed dementia in a sex-dependent manner. J. Neuroinflamm. 2022, 19, 110. [Google Scholar] [CrossRef]
- de Souza, R.M.; de Souza, L.; Machado, A.E.; de Bem Alves, A.C.; Rodrigues, F.S.; Aguiar, A.S., Jr.; Dos Santos, A.R.S.; de Bem, A.F.; Moreira, E.L.G. Behavioural, metabolic and neurochemical effects of environmental enrichment in high-fat cholesterol-enriched diet-fed mice. Behav. Brain Res. 2019, 359, 648–656. [Google Scholar] [CrossRef] [PubMed]
- Faraco, G.; Hochrainer, K.; Segarra, S.G.; Schaeffer, S.; Santisteban, M.M.; Menon, A.; Jiang, H.; Holtzman, D.M.; Anrather, J.; Iadecola, C. Dietary salt promotes cognitive impairment through tau phosphorylation. Nature 2019, 574, 686–690. [Google Scholar] [CrossRef]
- Guo, Y.R.; Lee, H.C.; Lo, Y.C.; Yu, S.C.; Huang, S.Y. n-3 polyunsaturated fatty acids prevent d-galactose-induced cognitive deficits in prediabetic rats. Food Funct. 2018, 9, 2228–2239. [Google Scholar] [CrossRef]
- Ueno, A.; Hamano, T.; Enomoto, S.; Shirafuji, N.; Nagata, M.; Kimura, H.; Ikawa, M.; Yamamura, O.; Yamanaka, D.; Ito, T.; et al. Influences of Vitamin B(12) Supplementation on Cognition and Homocysteine in Patients with Vitamin B(12) Deficiency and Cognitive Impairment. Nutrients 2022, 14, 1494. [Google Scholar] [CrossRef]
- Shi, H.; Yu, Y.; Lin, D.; Zheng, P.; Zhang, P.; Hu, M.; Wang, Q.; Pan, W.; Yang, X.; Hu, T.; et al. β-glucan attenuates cognitive impairment via the gut-brain axis in diet-induced obese mice. Microbiome 2020, 8, 143. [Google Scholar] [CrossRef]
- Vander Heiden, M.G.; Cantley, L.C.; Thompson, C.B. Understanding the Warburg effect: The metabolic requirements of cell proliferation. Science 2009, 324, 1029–1033. [Google Scholar] [CrossRef]
- Hebert, D.N.; Garman, S.C.; Molinari, M. The glycan code of the endoplasmic reticulum: Asparagine-linked carbohydrates as protein maturation and quality-control tags. Trends Cell Biol. 2005, 15, 364–370. [Google Scholar] [CrossRef]
- Lis, H.; Sharon, N. Lectins: Carbohydrate-Specific Proteins That Mediate Cellular Recognition. Chem. Rev. 1998, 98, 637–674. [Google Scholar] [CrossRef]
- Zhu, X.; Lin, J.; Song, Y.; Liu, H.; Zhang, R.; Fan, M.; Li, Y.; Tian, R.; Fang, D. A high-carbohydrate diet lowered blood pressure in healthy Chinese male adolescents. Biosci. Trends 2014, 8, 132–137. [Google Scholar] [CrossRef][Green Version]
- Wang, Y.; Wang, L.; Xue, H.; Qu, W. A Review of the Growth of the Fast Food Industry in China and Its Potential Impact on Obesity. Int. J. Environ. Res. Public Health 2016, 13, 1112. [Google Scholar] [CrossRef]
- Wan, Y.; Tobias, D.K.; Dennis, K.K.; Guasch-Ferré, M.; Sun, Q.; Rimm, E.B.; Hu, F.B.; Ludwig, D.S.; Devinsky, O.; Willett, W.C. Association between changes in carbohydrate intake and long term weight changes: Prospective cohort study. BMJ (Clin. Res. Ed.) 2023, 382, e073939. [Google Scholar] [CrossRef]
- Kang, H.; You, H.J.; Lee, G.; Lee, S.H.; Yoo, T.; Choi, M.; Joo, S.K.; Park, J.H.; Chang, M.S.; Lee, D.H.; et al. Interaction effect between NAFLD severity and high carbohydrate diet on gut microbiome alteration and hepatic de novo lipogenesis. Gut Microbes 2022, 14, 2078612. [Google Scholar] [CrossRef] [PubMed]
- National Research Council Committee for the Update of the Guide for the Care and Use of Laboratory Animals. The National Academies Collection: Reports funded by National Institutes of Health. In Guide for the Care and Use of Laboratory Animals; National Academies Press: Washington, DC, USA, 2011. [Google Scholar]
- Burnyasheva, A.O.; Kozlova, T.A.; Stefanova, N.A.; Kolosova, N.G.; Rudnitskaya, E.A. Cognitive Training as a Potential Activator of Hippocampal Neurogenesis in the Rat Model of Sporadic Alzheimer’s Disease. Int. J. Mol. Sci. 2020, 21, 6986. [Google Scholar] [CrossRef] [PubMed]
- Bao, J.; Liang, Z.; Gong, X.; Zhao, Y.; Wu, M.; Liu, W.; Tu, C.; Wang, X.; Shu, X. Tangeretin Inhibits BACE1 Activity and Attenuates Cognitive Impairments in AD Model Mice. J. Agric. Food Chem. 2022, 70, 1536–1546. [Google Scholar] [CrossRef]
- Ali, T.; Kim, M.O. Melatonin ameliorates amyloid beta-induced memory deficits, tau hyperphosphorylation and neurodegeneration via PI3/Akt/GSk3β pathway in the mouse hippocampus. J. Pineal Res. 2015, 59, 47–59. [Google Scholar] [CrossRef]
- Baki, L.; Shioi, J.; Wen, P.; Shao, Z.; Schwarzman, A.; Gama-Sosa, M.; Neve, R.; Robakis, N.K. PS1 activates PI3K thus inhibiting GSK-3 activity and tau overphosphorylation: Effects of FAD mutations. EMBO J. 2004, 23, 2586–2596. [Google Scholar] [CrossRef]
- Wu, M.; Liao, M.; Huang, R.; Chen, C.; Tian, T.; Wang, H.; Li, J.; Li, J.; Sun, Y.; Wu, C.; et al. Hippocampal overexpression of TREM2 ameliorates high fat diet induced cognitive impairment and modulates phenotypic polarization of the microglia. Genes Dis. 2022, 9, 401–414. [Google Scholar] [CrossRef]
- Nabb, S.L.; Benton, D. The effect of the interaction between glucose tolerance and breakfasts varying in carbohydrate and fibre on mood and cognition. Nutr. Neurosci. 2006, 9, 161–168. [Google Scholar] [CrossRef]
- Roberts, R.O.; Roberts, L.A.; Geda, Y.E.; Cha, R.H.; Pankratz, V.S.; O’Connor, H.M.; Knopman, D.S.; Petersen, R.C. Relative intake of macronutrients impacts risk of mild cognitive impairment or dementia. J. Alzheimer’s Dis. JAD 2012, 32, 329–339. [Google Scholar] [CrossRef]
- Zhang, S.; Lachance, B.B.; Mattson, M.P.; Jia, X. Glucose metabolic crosstalk and regulation in brain function and diseases. Prog. Neurobiol. 2021, 204, 102089. [Google Scholar] [CrossRef]
- Rizzo, M.R.; Marfella, R.; Barbieri, M.; Boccardi, V.; Vestini, F.; Lettieri, B.; Canonico, S.; Paolisso, G. Relationships between daily acute glucose fluctuations and cognitive performance among aged type 2 diabetic patients. Diabetes Care 2010, 33, 2169–2174. [Google Scholar] [CrossRef]
- Brandon, A.E.; Small, L.; Nguyen, T.V.; Suryana, E.; Gong, H.; Yassmin, C.; Hancock, S.E.; Pulpitel, T.; Stonehouse, S.; Prescott, L.; et al. Insulin sensitivity is preserved in mice made obese by feeding a high starch diet. eLife 2022, 11, e79250. [Google Scholar] [CrossRef] [PubMed]
- Rasmussen, O.W.; Thomsen, C.; Hansen, K.W.; Vesterlund, M.; Winther, E.; Hermansen, K. Effects on blood pressure, glucose, and lipid levels of a high-monounsaturated fat diet compared with a high-carbohydrate diet in NIDDM subjects. Diabetes Care 1993, 16, 1565–1571. [Google Scholar] [CrossRef] [PubMed]
- Hsu, W.C.; Lau, K.H.; Matsumoto, M.; Moghazy, D.; Keenan, H.; King, G.L. Improvement of insulin sensitivity by isoenergy high carbohydrate traditional Asian diet: A randomized controlled pilot feasibility study. PLoS ONE 2014, 9, e106851. [Google Scholar] [CrossRef]
- Miller, A.A.; Spencer, S.J. Obesity and neuroinflammation: A pathway to cognitive impairment. Brain Behav. Immun. 2014, 42, 10–21. [Google Scholar] [CrossRef]
- Ma, X.; Xiao, W.; Li, H.; Pang, P.; Xue, F.; Wan, L.; Pei, L.; Yan, H. Metformin restores hippocampal neurogenesis and learning and memory via regulating gut microbiota in the obese mouse model. Brain Behav. Immun. 2021, 95, 68–83. [Google Scholar] [CrossRef]
- Taylor, M.K.; Sullivan, D.K.; Swerdlow, R.H.; Vidoni, E.D.; Morris, J.K.; Mahnken, J.D.; Burns, J.M. A high-glycemic diet is associated with cerebral amyloid burden in cognitively normal older adults. Am. J. Clin. Nutr. 2017, 106, 1463–1470. [Google Scholar] [CrossRef]
- Hoscheidt, S.; Sanderlin, A.H.; Baker, L.D.; Jung, Y.; Lockhart, S.; Kellar, D.; Whitlow, C.T.; Hanson, A.J.; Friedman, S.; Register, T.; et al. Mediterranean and Western diet effects on Alzheimer’s disease biomarkers, cerebral perfusion, and cognition in mid-life: A randomized trial. Alzheimer’s Dement. J. Alzheimer’s Assoc. 2022, 18, 457–468. [Google Scholar] [CrossRef]
- Qu, M.; Zuo, L.; Zhang, M.; Cheng, P.; Guo, Z.; Yang, J.; Li, C.; Wu, J. High glucose induces tau hyperphosphorylation in hippocampal neurons via inhibition of ALKBH5-mediated Dgkh m(6)A demethylation: A potential mechanism for diabetic cognitive dysfunction. Cell Death Dis. 2023, 14, 385. [Google Scholar] [CrossRef]
- Muth, A.K.; Park, S.Q. The impact of dietary macronutrient intake on cognitive function and the brain. Clin. Nutr. 2021, 40, 3999–4010. [Google Scholar] [CrossRef] [PubMed]






| Normal Diet | High-Carbohydrate Diet | High-Fat Diet | ||||
|---|---|---|---|---|---|---|
| Protein | 25% | 20% | 20% | |||
| Carbohydrate | 55% | 73% | 20% | |||
| Fat | 20% | 7% | 60% | |||
| Total | 100% | 100% | 100% | |||
| Ingredient | ||||||
| g/kg | kcal/kg | g/kg | kcal/kg | g/kg | kcal/kg | |
| Casein | 246.31 | 985.24 | 197.0 | 788.0 | 200.0 | 800.0 |
| L-Cystine | 3.6946 | 14.7784 | 3.0 | 12.0 | 3.0 | 12.0 |
| Corn Starch | 340.98 | 1363.92 | 454.65 | 1818.62 | 0 | 0 |
| Maltodextrin | 113.23 | 452.92 | 150.97 | 603.89 | 125.0 | 500.0 |
| Sucrose | 85.782 | 343.128 | 114.37 | 457.49 | 68.8 | 275.0 |
| Cellulose | 50.0 | 0 | 50.0 | 0 | 50.0 | 0 |
| Soybean Oil | 88.889 | 800.001 | 31.1 | 280 | 25.0 | 225.0 |
| Lard | 0 | 0 | 0 | 0 | 245.0 | 2205.0 |
| Vitamin Mix V10037 | 10.0 | 40.0 | 10.0 | 40.0 | 10.0 | 40.0 |
| Mineral Mix S10022G | 35.0 | 0 | 35.0 | 0 | 10 | 0 |
| Choline Bitartrate | 2.5 | 0 | 2.5 | 0 | 2 | 0 |
| Total | 1048.6 | 4000.0 | 976.4 | 4000.0 | 773.85 | 4057 |
Disclaimer/Publisher’s Note: The statements, opinions and data contained in all publications are solely those of the individual author(s) and contributor(s) and not of MDPI and/or the editor(s). MDPI and/or the editor(s) disclaim responsibility for any injury to people or property resulting from any ideas, methods, instructions or products referred to in the content. |
© 2024 by the authors. Licensee MDPI, Basel, Switzerland. This article is an open access article distributed under the terms and conditions of the Creative Commons Attribution (CC BY) license (https://creativecommons.org/licenses/by/4.0/).
Share and Cite
Xu, J.; Xie, L.; Yin, J.; Shi, X.; Dong, K.; Tao, J.; Xu, W.; Ma, D.; Zhang, S.; Chen, J.; et al. A High-Carbohydrate Diet Induces Cognitive Impairment and Promotes Amyloid Burden and Tau Phosphorylation via PI3K/Akt/GSK-3β Pathway in db/db Mice. Biomedicines 2024, 12, 1701. https://doi.org/10.3390/biomedicines12081701
Xu J, Xie L, Yin J, Shi X, Dong K, Tao J, Xu W, Ma D, Zhang S, Chen J, et al. A High-Carbohydrate Diet Induces Cognitive Impairment and Promotes Amyloid Burden and Tau Phosphorylation via PI3K/Akt/GSK-3β Pathway in db/db Mice. Biomedicines. 2024; 12(8):1701. https://doi.org/10.3390/biomedicines12081701
Chicago/Turabian StyleXu, Jialu, Lei Xie, Jiaxin Yin, Xiaoli Shi, Kun Dong, Jing Tao, Weijie Xu, Delin Ma, Shujun Zhang, Juan Chen, and et al. 2024. "A High-Carbohydrate Diet Induces Cognitive Impairment and Promotes Amyloid Burden and Tau Phosphorylation via PI3K/Akt/GSK-3β Pathway in db/db Mice" Biomedicines 12, no. 8: 1701. https://doi.org/10.3390/biomedicines12081701
APA StyleXu, J., Xie, L., Yin, J., Shi, X., Dong, K., Tao, J., Xu, W., Ma, D., Zhang, S., Chen, J., & Yang, Y. (2024). A High-Carbohydrate Diet Induces Cognitive Impairment and Promotes Amyloid Burden and Tau Phosphorylation via PI3K/Akt/GSK-3β Pathway in db/db Mice. Biomedicines, 12(8), 1701. https://doi.org/10.3390/biomedicines12081701

