Exploring the Role of Guanylate-Binding Protein-2 in Activated Microglia-Mediated Neuroinflammation and Neuronal Damage
Abstract
1. Introduction
2. Materials and Methods
2.1. Cell Cultures
2.2. RNA Extraction and Relative Quantitative Polymerase Chain Reaction (PCR) and Conventional PCR
2.3. Transfection of shRNAs-GBP
2.4. Enzyme-Linked Immunosorbent Assay (ELISA) for IL-6, TNF-α, and IL-10
2.5. MTT Assay
2.6. In-Cell Western (ICW) Assay for the Detection of Nuclear Factor-Kappa B (NF-κB)
2.7. Nitrate Assay
2.8. Extracellular Acidification Rate (ECAR) Test for Glucose Metabolism of Mitochondria in Neuronal Cells
2.9. Wright–Giemsa Staining
2.10. Flow Cytometry for Apoptosis Analysis
2.11. Genomic DNA Extraction in Mice Brain Tissue with Alzheimer’s Disease
2.12. Statistical Analysis
3. Results
3.1. Confirmation of Substantial GBP2 Expression in the Brain Tissue of Mice with Alzheimer’s Disease (AD)
3.2. Optimal Conditions for the Induction of GBP2 Expression in BV2 Microglia Cells
3.3. Neuronal Cytotoxicity after Switching on M1-Type Polarization for Microglia via LPS Stimulation
3.4. Change from M1 to M2-Type Polarization with GBP2 Knock-Down
3.5. The Induction of Anti-Inflammatory Function by the Down-Regulation of NF-κB via GBP2 Suppression
3.6. Bioenergetic Profile in Mitochondria of Neuroblastoma by Activated Microglia
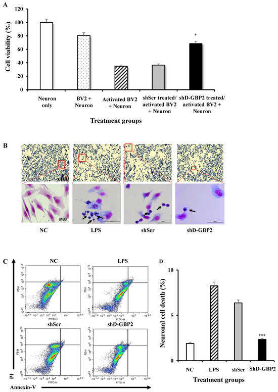
3.7. Increased Neuron Survival with GBP2 Knockdown in BV2 Microglial Cells
4. Discussion
Supplementary Materials
Author Contributions
Funding
Institutional Review Board Statement
Informed Consent Statement
Data Availability Statement
Conflicts of Interest
References
- Chen, W.W.; Zhang, X.; Huang, W.J. Role of neuroinflammation in neurodegenerative diseases. Mol. Med. Rep. 2016, 13, 3391–3396. [Google Scholar] [CrossRef] [PubMed]
- Shabab, T.; Khanabdali, R.; Moghadamtousi, S.Z.; Kadir, H.A.; Mohan, G. Neuroinflammation pathways: A general review. Int. J. Neurosci. 2017, 127, 624–633. [Google Scholar] [CrossRef] [PubMed]
- Tatton, W.G.; Chalmers-Redman, R.; Brown, D.; Tatton, N. Apoptosis in Parkinson’s disease: Signals for neuronal degradation. Ann. Neurol. Off. J. Am. Neurol. Assoc. Child Neurol. Soc. 2003, 53, S61–S72. [Google Scholar] [CrossRef] [PubMed]
- Streit, W.J.; Mrak, R.E.; Griffin, W.S.T. Microglia and neuroinflammation: A pathological perspective. J. Neuroinflamm. 2004, 1, 14. [Google Scholar] [CrossRef] [PubMed][Green Version]
- Suzumura, A. Neuron-microglia interaction in neuroinflammation. Curr. Protein Pept. Sci. 2013, 14, 16–20. [Google Scholar] [CrossRef] [PubMed]
- Pósfai, B.; Cserép, C.; Orsolits, B.; Dénes, Á. New insights into microglia–neuron interactions: A neuron’s perspective. Neuroscience 2019, 405, 103–117. [Google Scholar] [CrossRef] [PubMed]
- Graeber, M.B.; Li, W.; Rodriguez, M.L. Role of microglia in CNS inflammation. FEBS Lett. 2011, 585, 3798–3805. [Google Scholar] [CrossRef] [PubMed]
- Liu, B.; Hong, J.-S. Role of microglia in inflammation-mediated neurodegenerative diseases: Mechanisms and strategies for therapeutic intervention. J. Pharmacol. Exp. Ther. 2003, 304, 1–7. [Google Scholar] [CrossRef] [PubMed]
- Tremblay, M.-È.; Stevens, B.; Sierra, A.; Wake, H.; Bessis, A.; Nimmerjahn, A. The role of microglia in the healthy brain. J. Neurosci. 2011, 31, 16064–16069. [Google Scholar] [CrossRef]
- Tambuyzer, B.R.; Ponsaerts, P.; Nouwen, E.J. Microglia: Gatekeepers of central nervous system immunology. J. Leukoc. Biol. 2009, 85, 352–370. [Google Scholar] [CrossRef]
- Inoue, K.; Tsuda, M. Microglia and neuropathic pain. Glia 2009, 57, 1469–1479. [Google Scholar] [CrossRef] [PubMed]
- Rock, R.B.; Gekker, G.; Hu, S.; Sheng, W.S.; Cheeran, M.; Lokensgard, J.R.; Peterson, P.K. Role of microglia in central nervous system infections. Clin. Microbiol. Rev. 2004, 17, 942–964. [Google Scholar] [CrossRef] [PubMed]
- Kreutzberg, G.W. Microglia: A sensor for pathological events in the CNS. Trends Neurosci. 1996, 19, 312–318. [Google Scholar] [CrossRef] [PubMed]
- Loane, D.J.; Byrnes, K.R. Role of microglia in neurotrauma. Neurotherapeutics 2010, 7, 366–377. [Google Scholar] [CrossRef] [PubMed]
- Li, L.Z.; Huang, Y.Y.; Yang, Z.H.; Zhang, S.J.; Han, Z.P.; Luo, Y.M. Potential microglia-based interventions for stroke. CNS Neurosci. Ther. 2020, 26, 288–296. [Google Scholar] [CrossRef] [PubMed]
- Wang, W.-Y.; Tan, M.-S.; Yu, J.-T.; Tan, L. Role of pro-inflammatory cytokines released from microglia in Alzheimer’s disease. Ann. Transl. Med. 2015, 3, 136. [Google Scholar] [CrossRef] [PubMed]
- Gonzalez-Scarano, F.; Baltuch, G. Microglia as mediators of inflammatory and degenerative diseases. Annu. Rev. Neurosci. 1999, 22, 219–240. [Google Scholar] [CrossRef] [PubMed]
- Orihuela, R.; McPherson, C.A.; Harry, G.J. Microglial M1/M2 polarization and metabolic states. Br. J. Pharmacol. 2016, 173, 649–665. [Google Scholar] [CrossRef]
- Tang, Y.; Le, W. Differential roles of M1 and M2 microglia in neurodegenerative diseases. Mol. Neurobiol. 2016, 53, 1181–1194. [Google Scholar] [CrossRef]
- Cherry, J.D.; Olschowka, J.A.; O’Banion, M.K. Neuroinflammation and M2 microglia: The good, the bad, and the inflamed. J. Neuroinflamm. 2014, 11, 98. [Google Scholar] [CrossRef]
- Wang, J.; Xing, H.; Wan, L.; Jiang, X.; Wang, C.; Wu, Y. Treatment targets for M2 microglia polarization in ischemic stroke. Biomed. Pharmacother. 2018, 105, 518–525. [Google Scholar] [CrossRef] [PubMed]
- Ma, G.; Huang, J.; Sun, N.; Liu, X.; Zhu, M.; Wu, Z.; Zhao, S. Molecular characterization of the porcine GBP1 and GBP2 genes. Mol. Immunol. 2008, 45, 2797–2807. [Google Scholar] [CrossRef] [PubMed]
- Neun, R.; Richter, M.F.; Staeheli, P.; Schwemmle, M. GTPase properties of the interferon-induced human guanylate-binding protein 2. FEBS Lett. 1996, 390, 69–72. [Google Scholar] [CrossRef] [PubMed]
- Vestal, D.J.; Jeyaratnam, J.A. The guanylate-binding proteins: Emerging insights into the biochemical properties and functions of this family of large interferon-induced guanosine triphosphatase. J. Interferon Cytokine Res. 2011, 31, 89–97. [Google Scholar] [CrossRef] [PubMed]
- Lew, D.J.; Decker, T.; Strehlow, I.; Darnell, J. Overlapping elements in the guanylate-binding protein gene promoter mediate transcriptional induction by alpha and gamma interferons. Mol. Cell. Biol. 1991, 11, 182–191. [Google Scholar] [CrossRef] [PubMed]
- Cheng, Y.; Chuang, L.; Chang, H.; Yang, C. Improved Candidate Drug Mining for Alzheimer’s Disease. BioMed Res. Int. 2014, 2014, 897653. [Google Scholar] [CrossRef]
- Satoh, J. Gene expression profiles of M1 and M2 microglia characterized by comparative analysis of public datasets. Clin. Exp. Neuroimmunol. 2018, 9, 124–138. [Google Scholar] [CrossRef]
- Viviani, B.; Bartesaghi, S.; Corsini, E.; Galli, C.L.; Marinovich, M. Cytokines role in neurodegenerative events. Toxicol. Lett. 2004, 149, 85–89. [Google Scholar] [CrossRef]
- Yin, F.; Sancheti, H.; Patil, I.; Cadenas, E. Energy metabolism and inflammation in brain aging and Alzheimer’s disease. Free Radic. Biol. Med. 2016, 100, 108–122. [Google Scholar] [CrossRef]
- van Horssen, J.; van Schaik, P.; Witte, M. Inflammation and mitochondrial dysfunction: A vicious circle in neurodegenerative disorders? Neurosci. Lett. 2019, 710, 132931. [Google Scholar] [CrossRef]
- Mucke, L. Alzheimer’s disease. Nature 2009, 461, 895–897. [Google Scholar] [CrossRef]
- Balestrino, R.; Schapira, A. Parkinson disease. Eur. J. Neurol. 2020, 27, 27–42. [Google Scholar] [CrossRef] [PubMed]
- Aktas, O.; Ullrich, O.; Infante-Duarte, C.; Nitsch, R.; Zipp, F. Neuronal damage in brain inflammation. Arch. Neurol. 2007, 64, 185–189. [Google Scholar] [CrossRef] [PubMed]
- Zindler, E.; Zipp, F. Neuronal injury in chronic CNS inflammation. Best Pract. Res. Clin. Anaesthesiol. 2010, 24, 551–562. [Google Scholar] [CrossRef] [PubMed]
- Brown, G.C.; Vilalta, A. How microglia kill neurons. Brain Res. 2015, 1628, 288–297. [Google Scholar] [CrossRef] [PubMed]
- Wohleb, E.S. Neuron–microglia interactions in mental health disorders:“for better, and for worse”. Front. Immunol. 2016, 7, 544. [Google Scholar] [CrossRef] [PubMed]
- Olson, J.K.; Miller, S.D. Microglia initiate central nervous system innate and adaptive immune responses through multiple TLRs. J. Immunol. 2004, 173, 3916–3924. [Google Scholar] [CrossRef] [PubMed]
- Ha, S.K.; Moon, E.; Kim, S.Y. Chrysin suppresses LPS-stimulated proinflammatory responses by blocking NF-κB and JNK activations in microglia cells. Neurosci. Lett. 2010, 485, 143–147. [Google Scholar] [CrossRef] [PubMed]
- Jin, M.-m.; Wang, F.; Qi, D.; Liu, W.-w.; Gu, C.; Mao, C.-J.; Yang, Y.-P.; Zhao, Z.; Hu, L.-F.; Liu, C.-F. A critical role of autophagy in regulating microglia polarization in neurodegeneration. Front. Aging Neurosci. 2018, 10, 378. [Google Scholar] [CrossRef]
- Walker, D.G.; Lue, L.-F. Immune phenotypes of microglia in human neurodegenerative disease: Challenges to detecting microglial polarization in human brains. Alzheimer’s Res. Ther. 2015, 7, 56. [Google Scholar] [CrossRef]
- Tripal, P.; Bauer, M.; Naschberger, E.; Mörtinger, T.; Hohenadl, C.; Cornali, E.; Thurau, M.; Stürzl, M. Unique features of different members of the human guanylate-binding protein family. J. Interferon Cytokine Res. 2007, 27, 44–52. [Google Scholar] [CrossRef] [PubMed]
- Awada, R.; Saulnier-Blache, J.S.; Grès, S.; Bourdon, E.; Rondeau, P.; Parimisetty, A.; Orihuela, R.; Harry, G.J.; d’Hellencourt, C.L. Autotaxin downregulates LPS-induced microglia activation and pro-inflammatory cytokines production. J. Cell. Biochem. 2014, 115, 2123–2132. [Google Scholar] [CrossRef] [PubMed]
- Goel, P.; Chakrabarti, S.; Goel, K.; Bhutani, K.; Chopra, T.; Bali, S. Neuronal cell death mechanisms in Alzheimer’s disease: An insight. Front. Mol. Neurosci. 2022, 15, 937133. [Google Scholar] [CrossRef] [PubMed]









| Gene | Forward | Reverse |
|---|---|---|
| GAPDH | TCACCACCATGGAGAAGG | GCTAGGCAGTTGGTGGTGCA |
| IL-6 | ACAAGTCCGGAGAGGAGACT | GGTCTTGGTCCTTAGCCACTC |
| IL-10 | CCAGTTTTACCTGGTAGAAGTGATG | TGTCTAGGTCCTGGAGTCCAGCAGACTCAA |
| TNF-α | CAAGGGACAAGGCTGCCCCG | GCAGGGGCTCTTGACGGCAG |
| iNOS | GAAGAAAACCCCTTGTGCTG | GTCGATGTCACATGCAGCTT |
| ICAM1 | AGCACCTCCCCACCTACTTT | AGCTTGCACGACCCTTCTAA |
| LCN2 | GCCCTGAGTGTCATGTGTCT | GAACTGATCGCTCCGGAAGT |
| ARG1 | GACCTGGCCTTTGTTGATGT | CCATTCTTCTGGACCTCTGC |
| GBP2 | TGCACAGGCCAATTGAGAGT | AGCTTCAGCCTTCGTACGTT |
Disclaimer/Publisher’s Note: The statements, opinions and data contained in all publications are solely those of the individual author(s) and contributor(s) and not of MDPI and/or the editor(s). MDPI and/or the editor(s) disclaim responsibility for any injury to people or property resulting from any ideas, methods, instructions or products referred to in the content. |
© 2024 by the authors. Licensee MDPI, Basel, Switzerland. This article is an open access article distributed under the terms and conditions of the Creative Commons Attribution (CC BY) license (https://creativecommons.org/licenses/by/4.0/).
Share and Cite
You, J.-E.; Kim, E.-J.; Kim, H.W.; Kim, J.-S.; Kim, K.; Kim, P.-H. Exploring the Role of Guanylate-Binding Protein-2 in Activated Microglia-Mediated Neuroinflammation and Neuronal Damage. Biomedicines 2024, 12, 1130. https://doi.org/10.3390/biomedicines12051130
You J-E, Kim E-J, Kim HW, Kim J-S, Kim K, Kim P-H. Exploring the Role of Guanylate-Binding Protein-2 in Activated Microglia-Mediated Neuroinflammation and Neuronal Damage. Biomedicines. 2024; 12(5):1130. https://doi.org/10.3390/biomedicines12051130
Chicago/Turabian StyleYou, Ji-Eun, Eun-Ji Kim, Ho Won Kim, Jong-Seok Kim, Kyunggon Kim, and Pyung-Hwan Kim. 2024. "Exploring the Role of Guanylate-Binding Protein-2 in Activated Microglia-Mediated Neuroinflammation and Neuronal Damage" Biomedicines 12, no. 5: 1130. https://doi.org/10.3390/biomedicines12051130
APA StyleYou, J.-E., Kim, E.-J., Kim, H. W., Kim, J.-S., Kim, K., & Kim, P.-H. (2024). Exploring the Role of Guanylate-Binding Protein-2 in Activated Microglia-Mediated Neuroinflammation and Neuronal Damage. Biomedicines, 12(5), 1130. https://doi.org/10.3390/biomedicines12051130

