Platelets Induce Cell Apoptosis of Cardiac Cells via FasL after Acute Myocardial Infarction
Abstract
1. Introduction
2. Materials and Methods
2.1. Animals
2.2. Experimental Model of Acute Myocardial Infarction (AMI) and Reperfusion in Mice
2.3. Experiments with Human Blood and Study Populations
2.4. Human Platelet Preparation
2.5. Platelet Adhesion to Immobilized Fas Receptor Protein
2.6. Flow Cytometric Analysis of Blood Cells
2.7. Enzyme-Linked Immunosorbent Assay (ELISA)
2.8. Immunohistochemistry of Cardiac Sections
2.9. Quantitative Real-Time Polymerase Chain Reaction (qRT-PCR)
| Bax Bcl2 Gapdh | forward 5′TGAAGACAGGGGCCTTTTTG 3′; forward 5′GACAAGGAGATGCAGGTATTGG 3′; forward 5′GGTGAAGGCGGTGTGAACG 3′; | reverse 5′AATTCGCCGGAGACACTCG 3′; reverse 5′TCCCGTAGAGACCACAAAAGT 3′; reverse 5′CTCGCTCCTGGAAGATGGTG 3′ |
2.10. Statistical Analysis
3. Results
3.1. Ischemia and Reperfusion-Induced Cell Apoptosis of Resident Cardiac Cells in the Infarct Border Zone after AMI in Mice
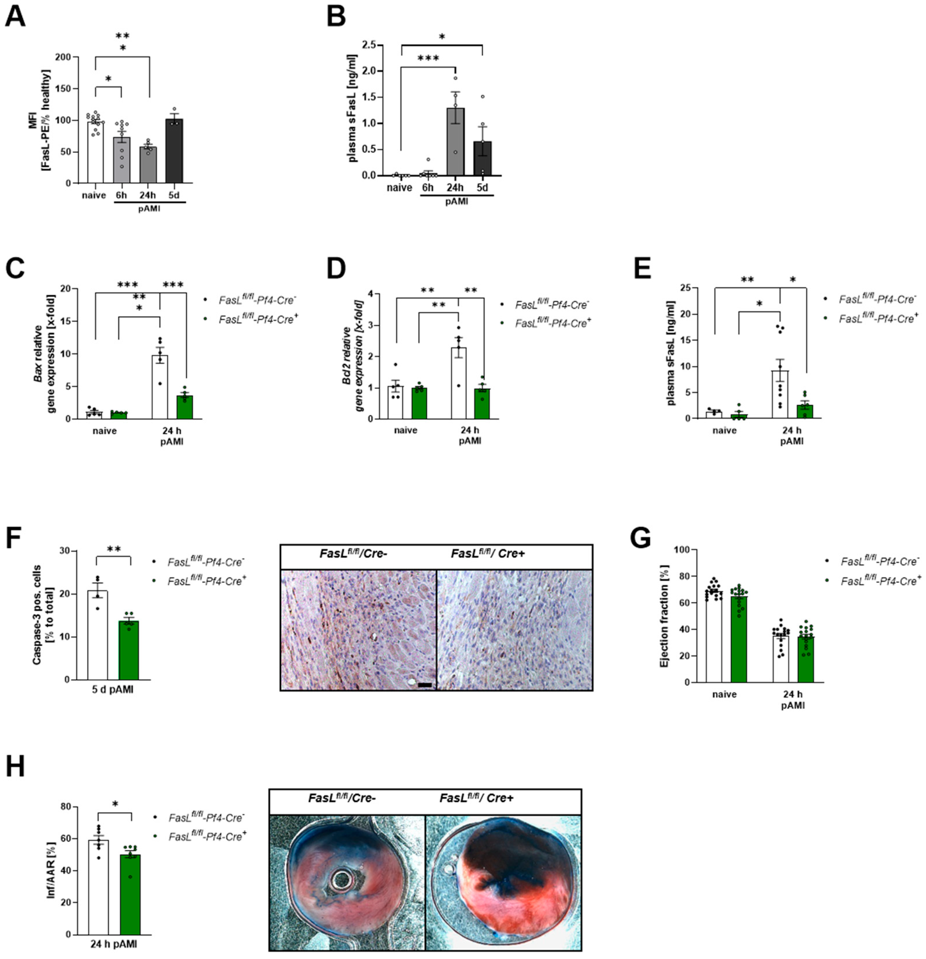
3.2. Reduced Cardiac Cell Apoptosis in Thrombocytopenic Mice after Acute Myocardial Infarction
3.3. Increased Adhesion of Platelets to Immobilized Fas Receptor under Hypoxic Conditions
3.4. Platelet FasL Exposure Mediates Cell Apoptosis in the Left Ventricle Post-AMI
4. Discussion
5. Conclusions
Author Contributions
Funding
Institutional Review Board Statement
Informed Consent Statement
Data Availability Statement
Acknowledgments
Conflicts of Interest
References
- Anversa, P.; Cheng, W.; Liu, Y.; Leri, A.; Redaelli, G.; Kajstura, J. Apoptosis and myocardial infarction. Basic Res. Cardiol. 1998, 93 (Suppl. S3), 8–12. [Google Scholar] [CrossRef] [PubMed]
- Jose Corbalan, J.; Vatner, D.E.; Vatner, S.F. Myocardial apoptosis in heart disease: Does the emperor have clothes? Basic Res. Cardiol. 2016, 111, 31. [Google Scholar] [CrossRef] [PubMed]
- Abbate, A.; Bussani, R.; Amin, M.S.; Vetrovec, G.W.; Baldi, A. Acute myocardial infarction and heart failure: Role of apoptosis. Int. J. Biochem. Cell Biol. 2006, 38, 1834–1840. [Google Scholar] [CrossRef]
- Green, D.R.; Llambi, F. Cell Death Signaling. Cold Spring Harb. Perspect. Biol. 2015, 7, a006080. [Google Scholar] [CrossRef] [PubMed]
- Elmore, S. Apoptosis: A review of programmed cell death. Toxicol. Pathol. 2007, 35, 495–516. [Google Scholar] [CrossRef] [PubMed]
- Hofstra, L.; Liem, I.H.; Dumont, E.A.; Boersma, H.H.; van Heerde, W.L.; Doevendans, P.A.; De Muinck, E.; Wellens, H.J.; Kemerink, G.J.; Reutelingsperger, C.P.; et al. Visualisation of cell death in vivo in patients with acute myocardial infarction. Lancet 2000, 356, 209–212. [Google Scholar] [CrossRef]
- Abbate, A.; Biondi-Zoccai, G.G.; Baldi, A. Pathophysiologic role of myocardial apoptosis in post-infarction left ventricular remodeling. J. Cell. Physiol. 2002, 193, 145–153. [Google Scholar] [CrossRef]
- Davidson, S.M.; Adameová, A.; Barile, L.; Cabrera-Fuentes, H.A.; Lazou, A.; Pagliaro, P.; Stensløkken, K.O.; Garcia-Dorado, D. Mitochondrial and mitochondrial-independent pathways of myocardial cell death during ischaemia and reperfusion injury. J. Cell. Mol. Med. 2020, 24, 3795–3806. [Google Scholar] [CrossRef]
- Kajstura, J.; Cheng, W.; Reiss, K.; Clark, W.A.; Sonnenblick, E.H.; Krajewski, S.; Reed, J.C.; Olivetti, G.; Anversa, P. Apoptotic and necrotic myocyte cell deaths are independent contributing variables of infarct size in rats. Lab. Investig. 1996, 74, 86–107. [Google Scholar] [PubMed]
- McCully, J.D.; Wakiyama, H.; Hsieh, Y.J.; Jones, M.; Levitsky, S. Differential contribution of necrosis and apoptosis in myocardial ischemia-reperfusion injury. Am. J. Physiol. Heart Circ. Physiol. 2004, 286, H1923–H1935. [Google Scholar] [CrossRef] [PubMed]
- Holly, T.A.; Drincic, A.; Byun, Y.; Nakamura, S.; Harris, K.; Klocke, F.J.; Cryns, V.L. Caspase inhibition reduces myocyte cell death induced by myocardial ischemia and reperfusion in vivo. J. Mol. Cell. Cardiol. 1999, 31, 1709–1715. [Google Scholar] [CrossRef] [PubMed]
- Schanze, N.; Bode, C.; Duerschmied, D. Platelet Contributions to Myocardial Ischemia/Reperfusion Injury. Front. Immunol. 2019, 10, 1260. [Google Scholar] [CrossRef] [PubMed]
- Ibanez, B.; James, S.; Agewall, S.; Antunes, M.J.; Bucciarelli-Ducci, C.; Bueno, H.; Caforio, A.L.P.; Crea, F.; Goudevenos, J.A.; Halvorsen, S.; et al. 2017 ESC Guidelines for the management of acute myocardial infarction in patients presenting with ST-segment elevation: The Task Force for the management of acute myocardial infarction in patients presenting with ST-segment elevation of the European Society of Cardiology (ESC). Eur. Heart J. 2018, 39, 119–177. [Google Scholar] [CrossRef] [PubMed]
- Ndrepepa, G.; Alger, P.; Kufner, S.; Mehilli, J.; Schömig, A.; Kastrati, A. ST-segment resolution after primary percutaneous coronary intervention in patients with acute ST-segment elevation myocardial infarction. Cardiol. J. 2012, 19, 61–69. [Google Scholar] [CrossRef] [PubMed]
- Davis, M.; Movahed, M.R.; Hashemzadeh, M.; Hashemzadeh, M. The presence of idiopathic thrombocytopenic purpura correlates with lower rate of acute ST-elevation myocardial infarction. Future Cardiol. 2021, 17, 1327–1333. [Google Scholar] [CrossRef] [PubMed]
- Fruchter, O.; Blich, M.; Jacob, G. Fatal acute myocardial infarction during severe thrombocytopenia in a patient with idiopathic thrombocytopenic purpura. Am. J. Med. Sci. 2002, 323, 279–280. [Google Scholar] [CrossRef] [PubMed]
- Kolpakov, M.A.; Rafiq, K.; Guo, X.; Hooshdaran, B.; Wang, T.; Vlasenko, L.; Bashkirova, Y.V.; Zhang, X.; Chen, X.; Iftikhar, S.; et al. Protease-activated receptor 4 deficiency offers cardioprotection after acute ischemia reperfusion injury. J. Mol. Cell. Cardiol. 2016, 90, 21–29. [Google Scholar] [CrossRef] [PubMed]
- Reusswig, F.; Dille, M.; Krüger, E.; Ortscheid, J.; Feige, T.; Gorressen, S.; Fischer, J.W.; Elvers, M. Platelets modulate cardiac remodeling via the collagen receptor GPVI after acute myocardial infarction. Front. Immunol. 2023, 14, 1275788. [Google Scholar] [CrossRef] [PubMed]
- Reusswig, F.; Polzin, A.; Klier, M.; Dille, M.A.; Ayhan, A.; Benkhoff, M.; Lersch, C.; Prinz, A.; Gorressen, S.; Fischer, J.W.; et al. Only Acute but Not Chronic Thrombocytopenia Protects Mice against Left Ventricular Dysfunction after Acute Myocardial Infarction. Cells 2022, 11, 3500. [Google Scholar] [CrossRef] [PubMed]
- Rubinfeld, G.D.; Smilowitz, N.R.; Berger, J.S.; Newman, J.D. Association of Thrombocytopenia, Revascularization, and In-Hospital Outcomes in Patients with Acute Myocardial Infarction. Am. J. Med. 2019, 132, 942–948.e945. [Google Scholar] [CrossRef] [PubMed]
- Schönberger, T.; Ziegler, M.; Borst, O.; Konrad, I.; Nieswandt, B.; Massberg, S.; Ochmann, C.; Jürgens, T.; Seizer, P.; Langer, H.; et al. The dimeric platelet collagen receptor GPVI-Fc reduces platelet adhesion to activated endothelium and preserves myocardial function after transient ischemia in mice. Am. J. Physiol. Cell Physiol. 2012, 303, C757–C766. [Google Scholar] [CrossRef]
- Xu, Y.; Huo, Y.; Toufektsian, M.C.; Ramos, S.I.; Ma, Y.; Tejani, A.D.; French, B.A.; Yang, Z. Activated platelets contribute importantly to myocardial reperfusion injury. Am. J. Physiol. Heart Circ. Physiol. 2006, 290, H692–H699. [Google Scholar] [CrossRef] [PubMed]
- Schleicher, R.I.; Reichenbach, F.; Kraft, P.; Kumar, A.; Lescan, M.; Todt, F.; Göbel, K.; Hilgendorf, I.; Geisler, T.; Bauer, A.; et al. Platelets induce apoptosis via membrane-bound FasL. Blood 2015, 126, 1483–1493. [Google Scholar] [CrossRef]
- Alexander, W.S.; Roberts, A.W.; Nicola, N.A.; Li, R.; Metcalf, D. Deficiencies in progenitor cells of multiple hematopoietic lineages and defective megakaryocytopoiesis in mice lacking the thrombopoietic receptor c-Mpl. Blood 1996, 87, 2162–2170. [Google Scholar] [CrossRef] [PubMed]
- Gorressen, S.; Stern, M.; van de Sandt, A.M.; Cortese-Krott, M.M.; Ohlig, J.; Rassaf, T.; Gödecke, A.; Fischer, J.W.; Heusch, G.; Merx, M.W.; et al. Circulating NOS3 modulates left ventricular remodeling following reperfused myocardial infarction. PLoS ONE 2015, 10, e0120961. [Google Scholar] [CrossRef] [PubMed]
- Heusch, G. Myocardial ischaemia-reperfusion injury and cardioprotection in perspective. Nat. Rev. Cardiol. 2020, 17, 773–789. [Google Scholar] [CrossRef] [PubMed]
- Baldi, A.; Abbate, A.; Bussani, R.; Patti, G.; Melfi, R.; Angelini, A.; Dobrina, A.; Rossiello, R.; Silvestri, F.; Baldi, F.; et al. Apoptosis and post-infarction left ventricular remodeling. J. Mol. Cell. Cardiol. 2002, 34, 165–174. [Google Scholar] [CrossRef] [PubMed]
- Xia, P.; Liu, Y.; Cheng, Z. Signaling Pathways in Cardiac Myocyte Apoptosis. BioMed Res. Int. 2016, 2016, 9583268. [Google Scholar] [CrossRef] [PubMed]
- Cavalcante, G.C.; Schaan, A.P.; Cabral, G.F.; Santana-da-Silva, M.N.; Pinto, P.; Vidal, A.F.; Ribeiro-Dos-Santos, Â. A Cell’s Fate: An Overview of the Molecular Biology and Genetics of Apoptosis. Int. J. Mol. Sci. 2019, 20, 4133. [Google Scholar] [CrossRef] [PubMed]
- LA, O.R.; Tai, L.; Lee, L.; Kruse, E.A.; Grabow, S.; Fairlie, W.D.; Haynes, N.M.; Tarlinton, D.M.; Zhang, J.G.; Belz, G.T.; et al. Membrane-bound Fas ligand only is essential for Fas-induced apoptosis. Nature 2009, 461, 659–663. [Google Scholar] [CrossRef] [PubMed]
- Tanaka, M.; Itai, T.; Adachi, M.; Nagata, S. Downregulation of Fas ligand by shedding. Nat. Med. 1998, 4, 31–36. [Google Scholar] [CrossRef] [PubMed]
- Klatt, C.; Krüger, I.; Zey, S.; Krott, K.J.; Spelleken, M.; Gowert, N.S.; Oberhuber, A.; Pfaff, L.; Lückstädt, W.; Jurk, K.; et al. Platelet-RBC interaction mediated by FasL/FasR induces procoagulant activity important for thrombosis. J. Clin. Investig. 2018, 128, 3906–3925. [Google Scholar] [CrossRef] [PubMed]
- Fliss, H.; Gattinger, D. Apoptosis in ischemic and reperfused rat myocardium. Circ. Res. 1996, 79, 949–956. [Google Scholar] [CrossRef] [PubMed]
- Saraste, A.; Pulkki, K.; Kallajoki, M.; Henriksen, K.; Parvinen, M.; Voipio-Pulkki, L.M. Apoptosis in human acute myocardial infarction. Circulation 1997, 95, 320–323. [Google Scholar] [CrossRef] [PubMed]
- Sanchis, D.; Llovera, M.; Ballester, M.; Comella, J.X. An alternative view of apoptosis in heart development and disease. Cardiovasc. Res. 2008, 77, 448–451. [Google Scholar] [CrossRef][Green Version]
- Inserte, J.; Cardona, M.; Poncelas-Nozal, M.; Hernando, V.; Vilardosa, Ú.; Aluja, D.; Parra, V.M.; Sanchis, D.; Garcia-Dorado, D. Studies on the role of apoptosis after transient myocardial ischemia: Genetic deletion of the executioner caspases-3 and -7 does not limit infarct size and ventricular remodeling. Basic. Res. Cardiol. 2016, 111, 18. [Google Scholar] [CrossRef] [PubMed]
- Condorelli, G.; Roncarati, R.; Ross, J., Jr.; Pisani, A.; Stassi, G.; Todaro, M.; Trocha, S.; Drusco, A.; Gu, Y.; Russo, M.A.; et al. Heart-targeted overexpression of caspase3 in mice increases infarct size and depresses cardiac function. Proc. Natl. Acad. Sci. USA 2001, 98, 9977–9982. [Google Scholar] [CrossRef] [PubMed]
- Boisguérin, P.; Covinhes, A.; Gallot, L.; Barrère, C.; Vincent, A.; Busson, M.; Piot, C.; Nargeot, J.; Lebleu, B.; Barrère-Lemaire, S. A novel therapeutic peptide targeting myocardial reperfusion injury. Cardiovasc. Res. 2020, 116, 633–644. [Google Scholar] [CrossRef] [PubMed]
- Tanaka, M.; Ito, H.; Adachi, S.; Akimoto, H.; Nishikawa, T.; Kasajima, T.; Marumo, F.; Hiroe, M. Hypoxia induces apoptosis with enhanced expression of Fas antigen messenger RNA in cultured neonatal rat cardiomyocytes. Circ. Res. 1994, 75, 426–433. [Google Scholar] [CrossRef] [PubMed]
- Yaniv, G.; Shilkrut, M.; Lotan, R.; Berke, G.; Larisch, S.; Binah, O. Hypoxia predisposes neonatal rat ventricular myocytes to apoptosis induced by activation of the Fas (CD95/Apo-1) receptor: Fas activation and apoptosis in hypoxic myocytes. Cardiovasc. Res. 2002, 54, 611–623. [Google Scholar] [CrossRef] [PubMed]
- Lutz, A.; Sanwald, J.; Thomas, M.; Feuer, R.; Sawodny, O.; Ederer, M.; Borner, C.; Humar, M.; Merfort, I. Interleukin-1β enhances FasL-induced caspase-3/-7 activity without increasing apoptosis in primary mouse hepatocytes. PLoS ONE 2014, 9, e115603. [Google Scholar] [CrossRef] [PubMed]
- Crist, S.A.; Elzey, B.D.; Ludwig, A.T.; Griffith, T.S.; Staack, J.B.; Lentz, S.R.; Ratliff, T.L. Expression of TNF-related apoptosis-inducing ligand (TRAIL) in megakaryocytes and platelets. Exp. Hematol. 2004, 32, 1073–1081. [Google Scholar] [CrossRef] [PubMed]
- Meyer, T.; Amaya, M.; Desai, H.; Robles-Carrillo, L.; Hatfield, M.; Francis, J.L.; Amirkhosravi, A. Human platelets contain and release TWEAK. Platelets 2010, 21, 571–574. [Google Scholar] [CrossRef] [PubMed]
- Otterdal, K.; Smith, C.; Oie, E.; Pedersen, T.M.; Yndestad, A.; Stang, E.; Endresen, K.; Solum, N.O.; Aukrust, P.; Damås, J.K. Platelet-derived LIGHT induces inflammatory responses in endothelial cells and monocytes. Blood 2006, 108, 928–935. [Google Scholar] [CrossRef] [PubMed]
- Ong, S.B.; Samangouei, P.; Kalkhoran, S.B.; Hausenloy, D.J. The mitochondrial permeability transition pore and its role in myocardial ischemia reperfusion injury. J. Mol. Cell. Cardiol. 2015, 78, 23–34. [Google Scholar] [CrossRef] [PubMed]
- Hohlbaum, A.M.; Moe, S.; Marshak-Rothstein, A. Opposing effects of transmembrane and soluble Fas ligand expression on inflammation and tumor cell survival. J. Exp. Med. 2000, 191, 1209–1220. [Google Scholar] [CrossRef] [PubMed]




| Naive | 24 h Post-AMI | |||||||||
|---|---|---|---|---|---|---|---|---|---|---|
| FasLfl/fl-Pf4-Cre− | FasLfl/fl-Pf4-Cre+ | p-Value | FasLfl/fl-Pf4-Cre− | FasLfl/fl-Pf4-Cre+ | p-Value | |||||
| mean | s.e.m. | mean | s.e.m. | mean | s.e.m. | mean | s.e.m. | |||
| systolic volume [µL] | 18.83 | 1.10 | 20.45 | 1.59 | 0.8145 | 48.98 | 2.88 | 46.07 | 1.99 | 0.5183 |
| diastolic volume [µL] | 60.46 | 2.10 | 57.50 | 2.05 | 0.5799 | 75.42 | 2.78 | 71.50 | 1.89 | 0.3885 |
| stroke volume [µL] | 42.00 | 1.56 | 37.00 | 1.19 | 0.0189 | 26.44 | 1.42 | 25.43 | 1.07 | 0.8343 |
| cardiac output [µL] | 21.25 | 0.85 | 16.16 | 1.26 | 0.0005 | 15.17 | 0.78 | 14.76 | 0.73 | 0.9397 |
| heart rate [BPM] | 506.27 | 9.31 | 485.14 | 13.50 | 0.504 | 576.51 | 9.10 | 582.82 | 21.24 | 0.9394 |
| fractional shortening [%] | 18.13 | 0.87 | 17.74 | 1.12 | 0.9534 | 10.86 | 1.04 | 10.72 | 1.01 | 0.9943 |
| LVAWd [mm] | 0.58 | 0.02 | 0.61 | 0.01 | 0.5211 | 0.66 | 0.03 | 0.66 | 0.02 | 0.9896 |
| LVAWs [mm] | 0.82 | 0.03 | 0.85 | 0.02 | 0.5364 | 0.74 | 0.03 | 0.75 | 0.02 | 0.9963 |
| LVPWd [mm] | 0.64 | 0.02 | 0.64 | 0.02 | 0.9939 | 0.67 | 0.02 | 0.69 | 0.03 | 0.701 |
| LVPWs [mm] | 1.05 | 0.03 | 0.98 | 0.04 | 0.4427 | 0.91 | 0.04 | 0.90 | 0.05 | 0.9723 |
Disclaimer/Publisher’s Note: The statements, opinions and data contained in all publications are solely those of the individual author(s) and contributor(s) and not of MDPI and/or the editor(s). MDPI and/or the editor(s) disclaim responsibility for any injury to people or property resulting from any ideas, methods, instructions or products referred to in the content. |
© 2024 by the authors. Licensee MDPI, Basel, Switzerland. This article is an open access article distributed under the terms and conditions of the Creative Commons Attribution (CC BY) license (https://creativecommons.org/licenses/by/4.0/).
Share and Cite
Krott, K.J.; Reusswig, F.; Dille, M.; Krüger, E.; Gorressen, S.; Karray, S.; Polzin, A.; Kelm, M.; Fischer, J.W.; Elvers, M. Platelets Induce Cell Apoptosis of Cardiac Cells via FasL after Acute Myocardial Infarction. Biomedicines 2024, 12, 1077. https://doi.org/10.3390/biomedicines12051077
Krott KJ, Reusswig F, Dille M, Krüger E, Gorressen S, Karray S, Polzin A, Kelm M, Fischer JW, Elvers M. Platelets Induce Cell Apoptosis of Cardiac Cells via FasL after Acute Myocardial Infarction. Biomedicines. 2024; 12(5):1077. https://doi.org/10.3390/biomedicines12051077
Chicago/Turabian StyleKrott, Kim J., Friedrich Reusswig, Matthias Dille, Evelyn Krüger, Simone Gorressen, Saoussen Karray, Amin Polzin, Malte Kelm, Jens W. Fischer, and Margitta Elvers. 2024. "Platelets Induce Cell Apoptosis of Cardiac Cells via FasL after Acute Myocardial Infarction" Biomedicines 12, no. 5: 1077. https://doi.org/10.3390/biomedicines12051077
APA StyleKrott, K. J., Reusswig, F., Dille, M., Krüger, E., Gorressen, S., Karray, S., Polzin, A., Kelm, M., Fischer, J. W., & Elvers, M. (2024). Platelets Induce Cell Apoptosis of Cardiac Cells via FasL after Acute Myocardial Infarction. Biomedicines, 12(5), 1077. https://doi.org/10.3390/biomedicines12051077

