Exposure to a Low-Oxygen Environment Causes Implantation Failure and Transcriptomic Shifts in Mouse Uteruses and Ovaries
Abstract
1. Introduction
2. Materials and Methods
2.1. Animal Care and Ethics Statement
2.2. Experimental Design
2.3. Blood and Tissue Collection
2.4. Histology and Immunofluorescence Study
2.5. Plasma Progesterone Level Measurements
2.6. TUNEL Assay
2.7. Quantitative RT-PCR Analysis
2.8. RNA-seq Analysis
2.9. Statistical Analysis
3. Results
3.1. Low-Oxygen Environment Increased the Expressions of Vegfa
3.2. Low-Oxygen Environment Interfered with the Tissue Remodeling of Uterus and Blastocyst Implantation
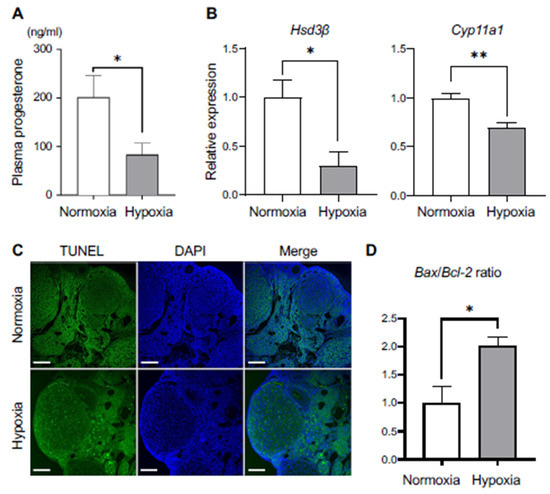
3.3. Low Progesterone Level Caused a Defective Receptivity during Pre-Implantation Period
4. Discussion
Supplementary Materials
Author Contributions
Funding
Institutional Review Board Statement
Data Availability Statement
Conflicts of Interest
References
- Willemen, N.G.A.; Hassan, S.; Gurian, M.; Li, J.; Allijn, I.E.; Shin, S.R.; Leijten, J. Oxygen-Releasing Biomaterials: Current Challenges and Future Applications. Trends Biotechnol. 2021, 39, 1144–1159. [Google Scholar] [CrossRef]
- Tretter, V. Special Issue: Cellular Oxygen Homeostasis. Int. J. Mol. Sci. 2022, 23, 4505. [Google Scholar] [CrossRef] [PubMed]
- Kaelin, W.G., Jr.; Ratcliffe, P.J. Oxygen sensing by metazoans: The central role of the HIF hydroxylase pathway. Mol. Cell 2008, 30, 393–402. [Google Scholar] [CrossRef] [PubMed]
- Takubo, K.; Goda, N.; Yamada, W.; Iriuchishima, H.; Ikeda, E.; Kubota, Y.; Shima, H.; Johnson, R.S.; Hirao, A.; Suematsu, M.; et al. Regulation of the HIF-1alpha level is essential for hematopoietic stem cells. Cell Stem Cell 2010, 7, 391–402. [Google Scholar] [CrossRef] [PubMed]
- Maes, C.; Carmeliet, G.; Schipani, E. Hypoxia-driven pathways in bone development, regeneration and disease. Nat. Rev. Rheumatol. 2012, 8, 358–366. [Google Scholar] [CrossRef] [PubMed]
- Harris, A.L. Hypoxia—A key regulatory factor in tumour growth. Nat. Rev. Cancer 2002, 2, 38–47. [Google Scholar] [CrossRef] [PubMed]
- Majmundar, A.J.; Wong, W.J.; Simon, M.C. Hypoxia-inducible factors and the response to hypoxic stress. Mol. Cell 2010, 40, 294–309. [Google Scholar] [CrossRef] [PubMed]
- Hirota, K. Basic Biology of Hypoxic Responses Mediated by the Transcription Factor HIFs and its Implication for Medicine. Biomedicines 2020, 8, 32. [Google Scholar] [CrossRef] [PubMed]
- Serocki, M.; Bartoszewska, S.; Janaszak-Jasiecka, A.; Ochocka, R.J.; Collawn, J.F.; Bartoszewski, R. miRNAs regulate the HIF switch during hypoxia: A novel therapeutic target. Angiogenesis 2018, 21, 183–202. [Google Scholar] [CrossRef]
- Zhao, H.; Wong, R.J.; Stevenson, D.K. The Impact of Hypoxia in Early Pregnancy on Placental Cells. Int. J. Mol. Sci. 2021, 22, 9675. [Google Scholar] [CrossRef]
- Saghian, R.; Bogle, G.; James, J.L.; Clark, A.R. Establishment of maternal blood supply to the placenta: Insights into plugging, unplugging and trophoblast behaviour from an agent-based model. Interface Focus 2019, 9, 20190019. [Google Scholar] [CrossRef] [PubMed]
- Velten, M.; Hutchinson, K.R.; Gorr, M.W.; Wold, L.E.; Lucchesi, P.A.; Rogers, L.K. Systemic maternal inflammation and neonatal hyperoxia induces remodeling and left ventricular dysfunction in mice. PLoS ONE 2011, 6, e24544. [Google Scholar] [CrossRef][Green Version]
- Kanasaki, K.; Kalluri, R. The biology of preeclampsia. Kidney Int. 2009, 76, 831–837. [Google Scholar] [CrossRef]
- Myatt, L.; Webster, R.P. Vascular biology of preeclampsia. J. Thromb. Haemost. 2009, 7, 375–384. [Google Scholar] [CrossRef]
- Matsumoto, L.; Hirota, Y.; Saito-Fujita, T.; Takeda, N.; Tanaka, T.; Hiraoka, T.; Akaeda, S.; Fujita, H.; Shimizu-Hirota, R.; Igaue, S.; et al. HIF2alpha in the uterine stroma permits embryo invasion and luminal epithelium detachment. J. Clin. Investig. 2018, 128, 3186–3197. [Google Scholar] [CrossRef] [PubMed]
- Daikoku, T.; Matsumoto, H.; Gupta, R.A.; Das, S.K.; Gassmann, M.; DuBois, R.N.; Dey, S.K. Expression of hypoxia-inducible factors in the peri-implantation mouse uterus is regulated in a cell-specific and ovarian steroid hormone-dependent manner. Evidence for differential function of HIFs during early pregnancy. J. Biol. Chem. 2003, 278, 7683–7691. [Google Scholar] [CrossRef]
- Ding, M.; Lu, Y.; Huang, X.; Xing, C.; Hou, S.; Wang, D.; Zhang, Y.; Wang, W.; Zhang, C.; Zhang, M.; et al. Acute hypoxia induced dysregulation of clock-controlled ovary functions. Front. Physiol. 2022, 13, 1024038. [Google Scholar] [CrossRef] [PubMed]
- Nishimura, R.; Komiyama, J.; Tasaki, Y.; Acosta, T.J.; Okuda, K. Hypoxia promotes luteal cell death in bovine corpus luteum. Biol. Reprod. 2008, 78, 529–536. [Google Scholar] [CrossRef] [PubMed][Green Version]
- Wang, S.Y.; Lau, K.; Lai, K.P.; Zhang, J.W.; Tse, A.C.; Li, J.W.; Tong, Y.; Chan, T.F.; Wong, C.K.; Chiu, J.M.; et al. Hypoxia causes transgenerational impairments in reproduction of fish. Nat. Commun. 2016, 7, 12114. [Google Scholar] [CrossRef]
- Lai, K.P.; Wang, S.Y.; Li, J.W.; Tong, Y.; Chan, T.F.; Jin, N.; Tse, A.; Zhang, J.W.; Wan, M.T.; Tam, N.; et al. Hypoxia Causes Transgenerational Impairment of Ovarian Development and Hatching Success in Fish. Environ. Sci. Technol. 2019, 53, 3917–3928. [Google Scholar] [CrossRef]
- Iriyama, T.; Wang, W.; Parchim, N.F.; Sayama, S.; Kumasawa, K.; Nagamatsu, T.; Song, A.; Xia, Y.; Kellems, R.E. Reciprocal upregulation of hypoxia-inducible factor-1alpha and persistently enhanced placental adenosine signaling contribute to the pathogenesis of preeclampsia. FASEB J. 2020, 34, 4041–4054. [Google Scholar] [CrossRef]
- Hsiao, K.Y.; Lin, S.C.; Wu, M.H.; Tsai, S.J. Pathological functions of hypoxia in endometriosis. Front. Biosci. (Elite Ed) 2015, 7, 309–321. [Google Scholar] [CrossRef]
- Wu, M.H.; Hsiao, K.Y.; Tsai, S.J. Hypoxia: The force of endometriosis. J. Obstet. Gynaecol. Res. 2019, 45, 532–541. [Google Scholar] [CrossRef]
- Maybin, J.A.; Murray, A.A.; Saunders, P.T.K.; Hirani, N.; Carmeliet, P.; Critchley, H.O.D. Hypoxia and hypoxia inducible factor-1alpha are required for normal endometrial repair during menstruation. Nat. Commun. 2018, 9, 295. [Google Scholar] [CrossRef] [PubMed]
- Ushida, T.; Kotani, T.; Tsuda, H.; Imai, K.; Nakano, T.; Hirako, S.; Ito, Y.; Li, H.; Mano, Y.; Wang, J.; et al. Molecular hydrogen ameliorates several characteristics of preeclampsia in the Reduced Uterine Perfusion Pressure (RUPP) rat model. Free Radic. Biol. Med. 2016, 101, 524–533. [Google Scholar] [CrossRef] [PubMed]
- Martinez-Aguilar, R.; Kershaw, L.E.; Reavey, J.J.; Critchley, H.O.D.; Maybin, J.A. HYPOXIA AND REPRODUCTIVE HEALTH: The presence and role of hypoxia in the endometrium. Reproduction 2021, 161, F1–F17. [Google Scholar] [CrossRef] [PubMed]
- Bussotti, M.; Marchese, G. High Altitude Pulmonary Hypertension. Cardiovasc. Hematol. Disord. Drug Targets 2018, 18, 187–198. [Google Scholar] [CrossRef]
- Tejera, E.; Sanchez, M.E.; Henriquez-Trujillo, A.R.; Perez-Castillo, Y.; Coral-Almeida, M. A population-based study of preeclampsia and eclampsia in Ecuador: Ethnic, geographical and altitudes differences. BMC Pregnancy Childbirth 2021, 21, 116. [Google Scholar] [CrossRef]





Disclaimer/Publisher’s Note: The statements, opinions and data contained in all publications are solely those of the individual author(s) and contributor(s) and not of MDPI and/or the editor(s). MDPI and/or the editor(s) disclaim responsibility for any injury to people or property resulting from any ideas, methods, instructions or products referred to in the content. |
© 2024 by the authors. Licensee MDPI, Basel, Switzerland. This article is an open access article distributed under the terms and conditions of the Creative Commons Attribution (CC BY) license (https://creativecommons.org/licenses/by/4.0/).
Share and Cite
Ammar, A.Y.; Minisy, F.M.; Shawki, H.H.; Mansour, M.; Hemeda, S.A.; El Nahas, A.F.; Sherif, A.H.; Oishi, H. Exposure to a Low-Oxygen Environment Causes Implantation Failure and Transcriptomic Shifts in Mouse Uteruses and Ovaries. Biomedicines 2024, 12, 1016. https://doi.org/10.3390/biomedicines12051016
Ammar AY, Minisy FM, Shawki HH, Mansour M, Hemeda SA, El Nahas AF, Sherif AH, Oishi H. Exposure to a Low-Oxygen Environment Causes Implantation Failure and Transcriptomic Shifts in Mouse Uteruses and Ovaries. Biomedicines. 2024; 12(5):1016. https://doi.org/10.3390/biomedicines12051016
Chicago/Turabian StyleAmmar, Asmaa Y., Fatma M. Minisy, Hossam H. Shawki, Mohamed Mansour, Shabaan A. Hemeda, Abeer F. El Nahas, Ahmed H. Sherif, and Hisashi Oishi. 2024. "Exposure to a Low-Oxygen Environment Causes Implantation Failure and Transcriptomic Shifts in Mouse Uteruses and Ovaries" Biomedicines 12, no. 5: 1016. https://doi.org/10.3390/biomedicines12051016
APA StyleAmmar, A. Y., Minisy, F. M., Shawki, H. H., Mansour, M., Hemeda, S. A., El Nahas, A. F., Sherif, A. H., & Oishi, H. (2024). Exposure to a Low-Oxygen Environment Causes Implantation Failure and Transcriptomic Shifts in Mouse Uteruses and Ovaries. Biomedicines, 12(5), 1016. https://doi.org/10.3390/biomedicines12051016

