Rats Orally Administered with Ethyl Alcohol for a Prolonged Time Show Histopathology of the Epididymis and Seminal Vesicle Together with Changes in the Luminal Metabolite Composition
Abstract
1. Introduction
2. Materials and Methods
2.1. Animals
2.2. Administration of Ethanol into Rats
2.3. Assessment of the Overall Behavior and Appearance of the Animals, Body Weight and Weight of Selected Organs
2.4. Histological Analyses of the Epididymis and Seminal Vesicle
2.5. TUNEL Assay
2.6. Immunofluorescence of Caspase Enzymes
2.7. Processing of the Cauda Epididymis and Seminal Vesicle for Luminal Fluid Collection and Protein Extraction
2.8. Protein Quantification
2.9. Immunoblotting of Caspase Enzymes
2.10. Quantification of Malondialdehyde (MDA)
2.11. Nuclear Magnetic Resonance (NMR) Spectroscopic Analysis
2.12. Statistical Analysis
3. Results
3.1. Body Weight Growth Curve and Weight of Various Organs at the End of the EtOH Consumption Regimen
3.2. In Vivo EtOH Treatment Induced Histopathology of the Cauda Epididymis and Seminal Vesicle
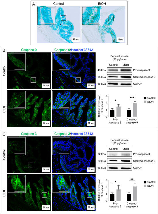
3.3. Increased MDA Levels and Apoptosis in the Cauda Epididymis and Seminal Vesicle of Rats Treated In Vivo with EtOH
3.4. Changes in the Metabolite Composition in the Caudal Epididymal and Seminal Vesicle Fluid of the EtOH Animals
4. Discussion
5. Conclusions
Supplementary Materials
Author Contributions
Funding
Institutional Review Board Statement
Informed Consent Statement
Data Availability Statement
Acknowledgments
Conflicts of Interest
References
- Emanuele, M.A.; Emanuele, N.V. Alcohol’s effects on male reproduction. Alcohol Health Res. World 1998, 22, 195–201. [Google Scholar]
- Diamond, F., Jr.; Ringenberg, L.; MacDonald, D.; Barnes, J.; Hu, C.S.; Duckett, G.; Sweetland, M.; Root, A. Effects of drug and alcohol abuse upon pituitary-testicular function in adolescent males. J. Adolesc. Health Care 1986, 7, 28–33. [Google Scholar] [CrossRef] [PubMed]
- Radhakrishnakartha, H.; Appu, A.P.; Indira, M. Ascorbic acid supplementation enhances recovery from ethanol induced inhibition of Leydig cell steroidogenesis than abstention in male guinea pigs. Eur. J. Pharmacol. 2014, 723, 73–79. [Google Scholar] [CrossRef] [PubMed]
- Akomolafe, S.F.; Oboh, G.; Akindahunsi, A.A.; Afolayan, A.J. Ethanol-induced male infertility: Effects of aqueous leaf extract of Tetracarpidium conophorum. Andrologia 2017, 49, e12759. [Google Scholar] [CrossRef] [PubMed]
- Van Thiel, D.H.; Gavaler, J.S.; Lester, R.; Goodman, M.D. Alcohol-induced testicular atrophy. An experimental model for hypogonadism occurring in chronic alcoholic men. Gastroenterology 1975, 69, 326–332. [Google Scholar] [CrossRef] [PubMed]
- Pajarinen, J.; Karhunen, P.J.; Savolainen, V.; Lalu, K.; Penttilä, A.; Laippala, P. Moderate alcohol consumption and disorders of human spermatogenesis. Alcohol Clin. Exp. Res. 1996, 20, 332–337. [Google Scholar] [CrossRef] [PubMed]
- Eid, N.A.; Shibata, M.A.; Ito, Y.; Kusakabe, K.; Hammad, H.; Otsuki, Y. Involvement of Fas system and active caspases in apoptotic signalling in testicular germ cells of ethanol-treated rats. Int. J. Androl. 2002, 25, 159–167. [Google Scholar] [CrossRef] [PubMed]
- Uygur, R.; Yagmurca, M.; Alkoc, O.A.; Genc, A.; Songur, A.; Ucok, K.; Ozen, O.A. Effects of quercetin and fish n-3 fatty acids on testicular injury induced by ethanol in rats. Andrologia 2014, 46, 356–369. [Google Scholar] [CrossRef] [PubMed]
- Weinberg, J.; Vogl, A.W. Effects of ethanol consumption on the morphology of the rat seminiferous epithelium. J. Androl. 1988, 9, 261–269. [Google Scholar] [CrossRef]
- La Vignera, S.; Condorelli, R.A.; Balercia, G.; Vicari, E.; Calogero, A.E. Does alcohol have any effect on male reproductive function? A review of literature. Asian. J. Androl. 2013, 15, 221–225. [Google Scholar] [CrossRef]
- Yang, L.; Yang, C.; Thomes, P.G.; Kharbanda, K.K.; Casey, C.A.; McNiven, M.A.; Donohue, T.M., Jr. Lipophagy and Alcohol-Induced Fatty Liver. Front. Pharmacol. 2019, 10, 495. [Google Scholar] [CrossRef]
- Messiha, F.S. Testicular and epididymal aldehyde dehydrogenase in rodents: Modulation by ethanol and disulfiram. Int. J. Androl. 1980, 3, 375–382. [Google Scholar] [CrossRef] [PubMed]
- Forkert, P.G.; Lash, L.; Tardif, R.; Tanphaichitr, N.; Vandevoort, C.; Moussa, M. Identification of trichloroethylene and its metabolites in human seminal fluid of workers exposed to trichloroethylene. Drug. Metab. Dispos. 2003, 31, 306–311. [Google Scholar] [CrossRef] [PubMed]
- Veith, A.; Moorthy, B. Role of cytochrome P450s in the generation and metabolism of reactive oxygen species. Curr. Opin. Toxicol. 2018, 7, 44–51. [Google Scholar] [CrossRef] [PubMed]
- Setshedi, M.; Wands, J.R.; Monte, S.M. Acetaldehyde adducts in alcoholic liver disease. Oxid. Med. Cell. Longev. 2010, 3, 178–185. [Google Scholar] [CrossRef]
- Nishi, K.; Ramakrishnan, S.; Gunasekaran, V.P.; Parkash, K.; Ramakrishnan, A.; Vijayakumar, N.; Ganeshan, M. Protective effects of p-coumaric acid on ethanol induced male reproductive toxicity. Life Sci. 2018, 209, 1–8. [Google Scholar] [CrossRef] [PubMed]
- Zhu, Q.; Meisinger, J.; Emanuele, N.V.; Emanuele, M.A.; LaPaglia, N.; Van Thiel, D.H. Ethanol exposure enhances apoptosis within the testes. Alcohol Clin. Exp. Res. 2000, 24, 1550–1556. [Google Scholar] [CrossRef]
- Koh, P.O.; Kim, M.O. Ethanol exposure decreases cell proliferation and increases apoptosis in rat testes. J. Vet. Med. Sci. 2006, 68, 1013–1017. [Google Scholar] [CrossRef] [PubMed][Green Version]
- Jana, K.; Jana, N.; De, D.K.; Guha, S.K. Ethanol induces mouse spermatogenic cell apoptosis in vivo through over-expression of Fas/Fas-L, p53, and caspase-3 along with cytochrome c translocation and glutathione depletion. Mol. Reprod. Dev. 2010, 77, 820–833. [Google Scholar] [CrossRef]
- Tangsrisakda, N.; Iamsaard, S. Effect of ethanol on the changes in testicular protein expression in adult male rats. Andrologia 2020, 52, e13784. [Google Scholar] [CrossRef]
- Tangsrisakda, N.; Kamollerd, T.; Taoto, C.; Bunsueb, S.; Chaimontri, C.; Choowong-In, P.; Lapyuneyong, N.; Wu, A.T.; Thukhammee, W.; Wattanathorn, J.; et al. Seed extract of Thai Mucuna pruriens (L.) DC. var. pruriens enhances sexual performance and improves male reproductive damages in ethanol-induced rats. J. Ethnopharmacol. 2022, 292, 115219. [Google Scholar]
- Samrid, R.; Taoto, C.; Wu, A.; Sawatpanich, T.; Phunchago, N.; Uabundit, N.; Iamsaard, S. Protective effect of Mucuna pruriens (L.) DC. var. pruriens seed extract on apoptotic germ cells in ethanolic male rats. Braz. J. Biol. 2023, 83, e272629. [Google Scholar] [CrossRef]
- Saowaros, W.; Panyim, S. The formation of disulfide bonds in human protamines during sperm maturation. Experientia 1979, 35, 191–192. [Google Scholar] [CrossRef] [PubMed]
- Turner, T.T. On the epididymis and its role in the development of the fertile ejaculate. J. Androl. 1995, 16, 292–298. [Google Scholar] [CrossRef] [PubMed]
- Cornwall, G.A. New insights into epididymal biology and function. Hum. Reprod. Update 2009, 15, 213–227. [Google Scholar] [CrossRef] [PubMed]
- Dacheux, J.L.; Dacheux, F. New insights into epididymal function in relation to sperm maturation. Reproduction 2013, 147, R27–R42. [Google Scholar] [CrossRef] [PubMed]
- Hu, S.G.; Liang, A.J.; Yao, G.X.; Li, X.Q.; Zou, M.; Liu, J.W.; Sun, Y. The dynamic metabolomic changes throughout mouse epididymal lumen fluid potentially contribute to sperm maturation. Andrology 2018, 6, 247–255. [Google Scholar] [CrossRef] [PubMed]
- Hinton, B.T.; Snoswell, A.M.; Setchell, B.P. The concentration of carnitine in the luminal fluid of the testis and epididymis of the rat and some other mammals. J. Reprod. Fertil. 1979, 56, 105–111. [Google Scholar] [CrossRef]
- Hinton, B.T.; Setchell, B.P. Concentrations of glycerophosphocholine, phosphocholine and free inorganic phosphate in the luminal fluid of the rat testis and epididymis. J. Reprod. Fertil. 1980, 58, 401–406. [Google Scholar] [CrossRef]
- Hinton, B.T.; Palladino, M.A.; Rudolph, D.; Lan, Z.J.; Labus, J.C. The role of the epididymis in the protection of spermatozoa. Curr. Top. Dev. Biol. 1996, 33, 61–102. [Google Scholar]
- Jeulin, C.; Lewin, L.M. Role of free L-carnitine and acetyl-L-carnitine in post-gonadal maturation of mammalian spermatozoa. Hum. Reprod. Update 1996, 2, 87–102. [Google Scholar] [CrossRef] [PubMed]
- Tanphaichitr, N. In vitro stimulation of human sperm motility by acetylcarnitine. Int. J. Fertil. 1977, 22, 85–91. [Google Scholar] [PubMed]
- Wales, R.G.; Wallace, J.C.; White, I.G. Composition of bull epididymal and testicular fluid. J. Reprod. Fertil. 1966, 12, 139–144. [Google Scholar] [CrossRef] [PubMed]
- Gallazzini, M.; Burg, M.B. What’s new about osmotic regulation of glycerophosphocholine. Physiology 2009, 24, 245–249. [Google Scholar] [CrossRef] [PubMed]
- Poiani, A. Complexity of seminal fluid: A review. Behav. Ecol. Sociobiol. 2006, 60, 289–310. [Google Scholar] [CrossRef]
- Bromfield, J.J.; Schjenken, J.E.; Chin, P.Y.; Care, A.S.; Jasper, M.J.; Robertson, S.A. Maternal tract factors contribute to paternal seminal fluid impact on metabolic phenotype in offspring. Proc. Natl. Acad. Sci. USA 2014, 111, 2200–2205. [Google Scholar] [CrossRef] [PubMed]
- Visconti, P.E. Sperm bioenergetics in a nutshell. Biol. Reprod. 2012, 87, 72. [Google Scholar] [CrossRef] [PubMed]
- Mann, T. The Biochemistry of Semen and of the Male Reproductive Tract, 2nd ed.; Methuen: London, UK, 1964; pp. 53–58, 89, 261–262. [Google Scholar]
- Tanni, B.; Voundi, E.V.; Omigbodun, A.; Aimakhu, C.O. Seminal fructose and citric acid concentrations relative to sperm parameters among men for fertility evaluation in Yaoundé, Cameroon. Explor. Med. 2022, 3, 443–450. [Google Scholar] [CrossRef]
- Prendergast, F.G.; Veneziale, C.M. Control of fructose and citrate synthesis in guinea pig seminal vesicle epithelium. J. Biol. Chem. 1975, 250, 1282–1289. [Google Scholar] [CrossRef]
- O’Hara, L.; Welsh, M.; Saunders, P.T.; Smith, L.B. Androgen receptor expression in the caput epididymal epithelium is essential for development of the initial segment and epididymal spermatozoa transit. Endocrinology 2011, 152, 718–729. [Google Scholar] [CrossRef]
- Welsh, M.; Moffat, L.; Jack, L.; McNeilly, A.; Brownstein, D.; Saunders, P.T.; Sharpe, R.M.; Smith, L.B. Deletion of androgen receptor in the smooth muscle of the seminal vesicles impairs secretory function and alters its responsiveness to exogenous testosterone and estradiol. Endocrinology 2010, 151, 3374–3385. [Google Scholar] [CrossRef] [PubMed]
- Basiri, M.; Asadi-Shekaari, M.; Ezzatabdipour, M.; Sarv Azad, A.; Nematollahimahani, S.N. Immunohistochemistry study on androgen and estrogen receptors of rat seminal vesicle submitted to simultaneous alcohol-nicotine treatment. Cell J. 2016, 18, 458–463. [Google Scholar] [PubMed]
- Pereira, M.A.; Orsi, A.M.; Molinari, S.L.; Garcia, P.J. Alcohol effects on the principal and clear cells of the caput epididymis of albino rats. Anat. Histol. Embryol. 2003, 32, 17–20. [Google Scholar] [CrossRef] [PubMed]
- Sadeghzadeh, M.; Shirpoor, A.; Naderi, R.; Kheradmand, F.; Gharalari, F.H.; Samadi, M.; Khalaji, N.; Gharaaghaji, R. Long-term ethanol consumption promotes changes in β-defensin isoform gene expression and induces structural changes and oxidative DNA damage to the epididymis of rats. Mol. Reprod. Dev. 2019, 86, 624–631. [Google Scholar] [CrossRef] [PubMed]
- Gomes, I.C.; Cagnon, V.H.; Carvalho, C.A.; De Luca, I.M. Stereology and ultrastructure of the seminal vesicle of C57/BL/6J mice following chronic alcohol ingestion. Tissue. Cell 2002, 34, 177–186. [Google Scholar] [CrossRef] [PubMed]
- Martinez, M.; Reis, G.S.; Pinheiro, P.F.; Almeida, C.C.; Cagnon, V.H.; Mello-Júnior, W.; Pereira, S.; Padovani, C.R.; Martinez, F.E. Evaluation of the ethanol intake on the Calomys callosus seminal vesicle structure. Micron 2008, 39, 587–592. [Google Scholar] [CrossRef]
- Laemmli, U.K. Cleavage of structural proteins during the assembly of the head of bacteriophage T4. Nature 1970, 227, 680–685. [Google Scholar] [CrossRef] [PubMed]
- Towbin, H.; Gordon, J. Immunoblotting and dot immunobinding--current status and outlook. J. Immunol. Methods 1984, 72, 313–340. [Google Scholar] [CrossRef]
- Cloarec, O.; Dumas, M.E.; Craig, A.; Barton, R.H.; Trygg, J.; Hudson, J.; Blancher, C.; Gauguier, D.; Lindon, J.C.; Holmes, E.; et al. Statistical total correlation spectroscopy: An exploratory approach for latent biomarker identification from metabolic 1H NMR data sets. Anal. Chem. 2005, 77, 1282–1289. [Google Scholar] [CrossRef]
- Wishart, D.S.; Tzur, D.; Knox, C.; Eisner, R.; Guo, A.C.; Young, N.; Cheng, D.; Jewell, K.; Arndt, D.; Sawhney, S.; et al. HMDB: The Human Metabolome Database. Nucleic Acids Res. 2007, 35, D521–D526. [Google Scholar] [CrossRef]
- Wishart, D.S.; Knox, C.; Guo, A.C.; Eisner, R.; Young, N.; Gautam, B.; Hau, D.D.; Psychogios, N.; Dong, E.; Bouatra, S.; et al. HMDB: A knowledgebase for the human metabolome. Nucleic Acids Res. 2009, 37, D603–D610. [Google Scholar] [CrossRef]
- Wishart, D.S.; Jewison, T.; Guo, A.C.; Wilson, M.; Knox, C.; Liu, Y.; Djoumbou, Y.; Mandal, R.; Aziat, F.; Dong, E.; et al. HMDB 3.0--The Human Metabolome Database in 2013. Nucleic Acids Res. 2013, 41, D801–D807. [Google Scholar] [CrossRef] [PubMed]
- Wishart, D.S.; Feunang, Y.D.; Marcu, A.; Guo, A.C.; Liang, K.; Vázquez-Fresno, R.; Sajed, T.; Johnson, D.; Li, C.; Karu, N.; et al. HMDB 4.0: The human metabolome database for 2018. Nucleic Acids Res. 2018, 46, D608–D617. [Google Scholar] [CrossRef]
- Phetcharaburanin, J.; Deewai, S.; Kulthawatsiri, T.; Moolpia, K.; Suksawat, M.; Promraksa, B.; Klanrit, P.; Namwat, N.; Loilome, W.; Poopasit, K.; et al. 1H NMR metabolic phenotyping of Dipterocarpus alatus as a novel tool for age and growth determination. PLoS ONE 2020, 15, e0243432. [Google Scholar] [CrossRef] [PubMed]
- Li, B.Y.; Mao, Q.Q.; Gan, R.Y.; Cao, S.Y.; Xu, X.Y.; Luo, M.; Li, H.Y.; Li, H.B. Protective effects of tea extracts against alcoholic fatty liver disease in mice via modulating cytochrome P450 2E1 expression and ameliorating oxidative damage. Food Sci. Nutr. 2021, 9, 5626–5640. [Google Scholar] [CrossRef] [PubMed]
- Anderson, E.J.; Katunga, L.A.; Willis, M.S. Mitochondria as a source and target of lipid peroxidation products in healthy and diseased heart. Clin. Exp. Pharmacol. Physiol 2012, 39, 179–193. [Google Scholar] [CrossRef] [PubMed]
- Na, H.K.; Lee, J.Y. Molecular basis of alcohol-related gastric and colon cancer. Int. J. Mol. Sci. 2017, 18, 1116. [Google Scholar] [CrossRef] [PubMed]
- Wells, R.G. How collagen becomes ‘stiff’. eLife 2022, 11, e77041. [Google Scholar] [CrossRef] [PubMed]
- Rosenfeld, C.S.; Javurek, A.B.; Johnson, S.A.; Lei, Z.; Sumner, L.W.; Hess, R.A. Seminal fluid metabolome and epididymal changes after antibiotic treatment in mice. Reproduction 2018, 156, 1–10. [Google Scholar] [CrossRef]
- Kawano, N.; Araki, N.; Yoshida, K.; Hibino, T.; Ohnami, N.; Makino, M.; Kanai, S.; Hasuwa, H.; Yoshida, M.; Miyado, K.; et al. Seminal vesicle protein SVS2 is required for sperm survival in the uterus. Proc. Natl. Acad. Sci. USA 2014, 111, 4145–4150. [Google Scholar] [CrossRef]
- Casillas, E.R. Accumulation of carnitine by bovine spermatozoa during maturation in the epididymis. J. Biol. Chem. 1973, 248, 8227–8232. [Google Scholar] [CrossRef] [PubMed]
- Vazquez-Levin, M.H.; Verón, G.L. Myo-inositol in health and disease: Its impact on semen parameters and male fertility. Andrology 2020, 8, 277–298. [Google Scholar] [CrossRef] [PubMed]
- Sobrino, F.; Gualberto, A. Hormonal regulation of fructose 2,6-bisphosphate levels in epididymal adipose tissue of rat. FEBS Lett. 1985, 182, 327–330. [Google Scholar] [CrossRef] [PubMed]
- Sherry, E.B.; Lee, P.; Choi, I.Y. In vivo NMR studies of the brain with hereditary or acquired metabolic disorders. Neurochem. Res. 2015, 40, 2647–2685. [Google Scholar] [CrossRef] [PubMed]
- Zhang, J.; Zhang, X.; Liu, Y.; Su, Z.; Dawar, F.U.; Dan, H.; He, Y.; Gui, J.F.; Mei, J. Leucine mediates autophagosome-lysosome fusion and improves sperm motility by activating the PI3K/Akt pathway. Oncotarget 2017, 8, 111807–111818. [Google Scholar] [CrossRef] [PubMed]
- Fozooni, R.; Jafarzadeh Shirazi, M.R.; Saedi, S.; Namavar Jahromi, B.; Khoradmehr, A.; Anvari, M.; Rahmanifar, F.; Khodabandeh, Z.; Tamadon, A. Male subfertility effects of sub-chronic ethanol exposure during stress in a rat model. Alcohol 2021, 96, 63–71. [Google Scholar] [CrossRef] [PubMed]
- Van Heertum, K.; Rossi, B. Alcohol and fertility: How much is too much? Fertil. Res. Pract. 2017, 3, 10. [Google Scholar] [CrossRef] [PubMed]
- Anam, C.; Marhendra, A.P.W.; Rahayu, S. Alcohol intake investigation of adult rats based on sperm parameters. J. Exp. Life. Sci. 2019, 9, 128–132. [Google Scholar] [CrossRef]
- Borsari, B. Principles of Addiction; Academic Press: San Diego, CA, USA, 2013; Chapter 34; Volume 1, pp. 333–338. [Google Scholar]
- Drabovich, A.P.; Saraon, P.; Jarvi, K.; Diamandis, E.P. Seminal plasma as a diagnostic fluid for male reproductive system disorders. Nat. Rev. Urol. 2014, 11, 278–288. [Google Scholar] [CrossRef]
- Lynch, M.J.; Masters, J.; Pryor, J.P.; Lindon, J.C.; Spraul, M.; Foxall, P.J.; Nicholson, J.K. Ultra high field NMR spectroscopic studies on human seminal fluid, seminal vesicle and prostatic secretions. J. Pharm. Biomed. Anal. 1994, 12, 5–19. [Google Scholar] [CrossRef]
- Hamamah, S.; Seguin, F.; Bujan, L.; Barthelemy, C.; Mieusset, R.; Lansac, J. Quantification by magnetic resonance spectroscopy of metabolites in seminal plasma able to differentiate different forms of azoospermia. Hum. Reprod. 1998, 13, 132–135. [Google Scholar] [CrossRef] [PubMed]
- Zhang, X.; Diao, R.; Zhu, X.; Li, Z.; Cai, Z. Metabolic characterization of asthenozoospermia using nontargeted seminal plasma metabolomics. Clin. Chim. Acta 2015, 450, 254–261. [Google Scholar] [CrossRef] [PubMed]
- Mumcu, A.; Karaer, A.; Dogan, B.; Tuncay, G. Metabolomics analysis of seminal plasma in patients with idiopathic Oligoasthenoteratozoospermia using high-resolution NMR spectroscopy. Andrology 2020, 8, 450–456. [Google Scholar] [CrossRef] [PubMed]
- Murgia, F.; Corda, V.; Serrenti, M.; Usai, V.; Santoru, M.L.; Hurt, K.J.; Passaretti, M.; Monni, M.C.; Atzori, L.; Monni, G. Seminal fluid metabolomic markers of oligozoospermic infertility in humans. Metabolites 2020, 10, 64. [Google Scholar] [CrossRef]
- Alipour, H.; Duus, R.K.; Wimmer, R.; Dardmeh, F.; Du Plessis, S.S.; Jørgensen, N.; Christiansen, O.B.; Hnida, C.; Nielsen, H.I.; Van Der Horst, G. Seminal plasma metabolomics profiles following long (4–7 days) and short (2 h) sexual abstinence periods. Eur. J. Obstet. Gynecol. Reprod. Biol. 2021, 264, 178–183. [Google Scholar] [CrossRef]








| Control (mM) # | EtOH (mM) # | |
|---|---|---|
| Caudal epididymal fluid (CEF) | ||
| Alanine | 0.92 ± 0.23 | 0.41 ± 0.16 * |
| Carnitine | 13.66 ± 3.15 | 6.44 ± 2.61 * |
| Glycerophosphocholine (GPC) | 4.55 ± 1.05 | 2.15 ± 0.87 * |
| Myo-inositol | 0.90 ± 0.33 | 0.38 ± 0.17 * |
| Fructose | 1.00 ± 0.27 | 0.43 ± 0.34 * |
| Fructose 2,6-bisphosphate | 0.72 ± 0.13 | 0.37 ± 0.16 * |
| Seminal vesicle fluid (SVF) | ||
| Leucine | 3.98 ± 0.37 | 2.58 ± 0.64 * |
| Isoleucine | 0.85 ± 0.12 | 0.61 ± 0.17 * |
| Lactate | 2.55 ± 0.21 | 1.87 ± 0.41 * |
| Citrate | 2.19 ± 0.72 | 1.45 ± 0.28 * |
| Myo-inositol | 6.10 ± 0.65 | 4.83 ± 0.81 * |
| Fructose | 3.01 ± 0.37 | 2.19 ± 0.42 * |
| Glycerate | 3.04 ± 0.43 | 2.19 ± 0.46 * |
Disclaimer/Publisher’s Note: The statements, opinions and data contained in all publications are solely those of the individual author(s) and contributor(s) and not of MDPI and/or the editor(s). MDPI and/or the editor(s) disclaim responsibility for any injury to people or property resulting from any ideas, methods, instructions or products referred to in the content. |
© 2024 by the authors. Licensee MDPI, Basel, Switzerland. This article is an open access article distributed under the terms and conditions of the Creative Commons Attribution (CC BY) license (https://creativecommons.org/licenses/by/4.0/).
Share and Cite
Taoto, C.; Tangsrisakda, N.; Thukhammee, W.; Phetcharaburanin, J.; Iamsaard, S.; Tanphaichitr, N. Rats Orally Administered with Ethyl Alcohol for a Prolonged Time Show Histopathology of the Epididymis and Seminal Vesicle Together with Changes in the Luminal Metabolite Composition. Biomedicines 2024, 12, 1010. https://doi.org/10.3390/biomedicines12051010
Taoto C, Tangsrisakda N, Thukhammee W, Phetcharaburanin J, Iamsaard S, Tanphaichitr N. Rats Orally Administered with Ethyl Alcohol for a Prolonged Time Show Histopathology of the Epididymis and Seminal Vesicle Together with Changes in the Luminal Metabolite Composition. Biomedicines. 2024; 12(5):1010. https://doi.org/10.3390/biomedicines12051010
Chicago/Turabian StyleTaoto, Chayakorn, Nareelak Tangsrisakda, Wipawee Thukhammee, Jutarop Phetcharaburanin, Sitthichai Iamsaard, and Nongnuj Tanphaichitr. 2024. "Rats Orally Administered with Ethyl Alcohol for a Prolonged Time Show Histopathology of the Epididymis and Seminal Vesicle Together with Changes in the Luminal Metabolite Composition" Biomedicines 12, no. 5: 1010. https://doi.org/10.3390/biomedicines12051010
APA StyleTaoto, C., Tangsrisakda, N., Thukhammee, W., Phetcharaburanin, J., Iamsaard, S., & Tanphaichitr, N. (2024). Rats Orally Administered with Ethyl Alcohol for a Prolonged Time Show Histopathology of the Epididymis and Seminal Vesicle Together with Changes in the Luminal Metabolite Composition. Biomedicines, 12(5), 1010. https://doi.org/10.3390/biomedicines12051010

