Predictors of Successful Testicular Sperm Extraction: A New Era for Men with Non-Obstructive Azoospermia
Abstract
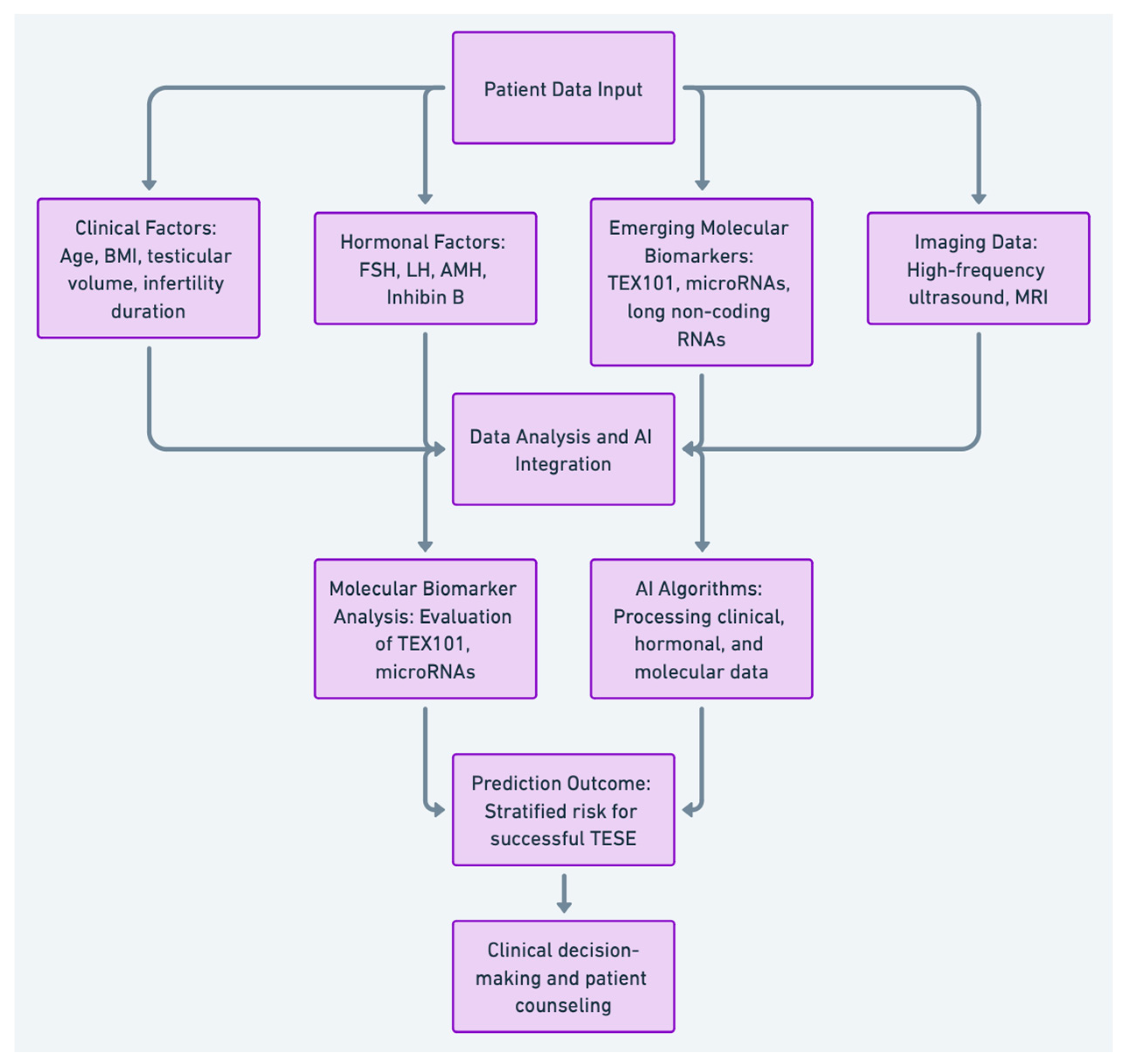
1. Introduction
2. Pre-Operative Predictors of TESE
2.1. Absolute Clinical or Hormonal Predictive Factor
2.2. Sonography and MRI Perspectives
2.3. Molecular Biology Biomarkers
2.4. Cellular, Extracellular, and Genetic Testing
3. Artificial Intelligence and Machine Learning in NOA Diagnostics and Treatment
4. Challenges and Future of Non-Invasive Biomarkers in NOA
5. Conclusions
Author Contributions
Funding
Institutional Review Board Statement
Informed Consent Statement
Data Availability Statement
Conflicts of Interest
References
- Esteves, S.C. Clinical management of infertile men with nonobstructive azoospermia. Asian J. Androl. 2015, 17, 459–470. [Google Scholar] [CrossRef] [PubMed]
- Qi, L.; Liu, Y.P.; Zhang, N.N.; Su, Y.C. Predictors of testicular sperm retrieval in patients with non-obstructive azoospermia: A review. J. Int. Med. Res. 2021, 49, 3000605211002703. [Google Scholar] [CrossRef] [PubMed]
- Majzoub, A.; Viana, M.C.; Achermann, A.P.P.; Ferreira, I.T.; Laursen, R.J.; Humaidan, P.; Esteves, S.C. Non-Obstructive Azoospermia and Intracytoplasmic Sperm Injection: Unveiling the Chances of Success and Possible Consequences for Offspring. J. Clin. Med. 2024, 13, 4939. [Google Scholar] [CrossRef] [PubMed]
- Kaltsas, A.; Dimitriadis, F.; Zachariou, D.; Zikopoulos, A.; Symeonidis, E.N.; Markou, E.; Tien, D.M.B.; Takenaka, A.; Sofikitis, N.; Zachariou, A. From Diagnosis to Treatment: Comprehensive Care by Reproductive Urologists in Assisted Reproductive Technology. Medicina 2023, 59, 1835. [Google Scholar] [CrossRef] [PubMed]
- Salehi, P.; Derakhshan-Horeh, M.; Nadeali, Z.; Hosseinzadeh, M.; Sadeghi, E.; Izadpanahi, M.H.; Salehi, M. Factors influencing sperm retrieval following testicular sperm extraction in nonobstructive azoospermia patients. Clin. Exp. Reprod. Med. 2017, 44, 22–27. [Google Scholar] [CrossRef]
- Deng, C.Y.; Liu, D.F.; Zhao, L.M.; Lin, H.C.; Mao, J.M.; Zhang, Z.; Yang, Y.Z.; Zhang, H.T.; Hong, K.; Xu, H.Y.; et al. Development of a predictive model for increasing sperm retrieval success by microdissection testicular sperm extraction in patients with nonobstructive azoospermia. Asian J. Androl. 2023, 25, 598–603. [Google Scholar] [CrossRef]
- Majzoub, A.; Arafa, M.; Khalafalla, K.; AlSaid, S.; Burjaq, H.; Albader, M.; Al-Marzooqi, T.; Esteves, S.C.; Elbardisi, H. Predictive model to estimate the chances of successful sperm retrieval by testicular sperm aspiration in patients with nonobstructive azoospermia. Fertil. Steril. 2021, 115, 373–381. [Google Scholar] [CrossRef]
- Ge, P.; Zhang, J.; Zhou, L.; Lv, M.Q.; Li, Y.X.; Wang, J.; Zhou, D.X. CircRNA expression profile and functional analysis in testicular tissue of patients with non-obstructive azoospermia. Reprod. Biol. Endocrinol. 2019, 17, 100. [Google Scholar] [CrossRef]
- Toulis, K.A.; Iliadou, P.K.; Venetis, C.A.; Tsametis, C.; Tarlatzis, B.C.; Papadimas, I.; Goulis, D.G. Inhibin B and anti-Mullerian hormone as markers of persistent spermatogenesis in men with non-obstructive azoospermia: A meta-analysis of diagnostic accuracy studies. Hum. Reprod. Update 2010, 16, 713–724. [Google Scholar] [CrossRef]
- Vashisht, A.; Gahlay, G.K. Understanding seminal plasma in male infertility: Emerging markers and their implications. Andrology 2024, 12, 1058–1077. [Google Scholar] [CrossRef]
- Alagundagi, D.B.; Ghate, S.D.; Shetty, P.; Gollapalli, P.; Shetty, P.; Patil, P. Integrated molecular-network analysis reveals infertility-associated key genes and transcription factors in the non-obstructive azoospermia. Eur. J. Obs. Gynecol. Reprod. Biol. 2023, 288, 183–190. [Google Scholar] [CrossRef] [PubMed]
- Panner Selvam, M.K.; Moharana, A.K.; Baskaran, S.; Finelli, R.; Hudnall, M.C.; Sikka, S.C. Current Updates on Involvement of Artificial Intelligence and Machine Learning in Semen Analysis. Medicina 2024, 60, 279. [Google Scholar] [CrossRef] [PubMed]
- Arshad, M.A.; Majzoub, A.; Esteves, S.C. Predictors of surgical sperm retrieval in non-obstructive azoospermia: Summary of current literature. Int. Urol. Nephrol. 2020, 52, 2015–2038. [Google Scholar] [CrossRef] [PubMed]
- Guler, I.; Erdem, M.; Erdem, A.; Demirdag, E.; Tunc, L.; Bozkurt, M.; Mutlu, M.F.; Oktem, M. Impact of Testicular Histopathology as a Predictor of Sperm Retrieval and Pregnancy Outcome in Patients with Nonobstructive Azoospermia: Correlation with Clinical and Hormonal Factors. Andrologia 2015, 48, 765–773. [Google Scholar] [CrossRef] [PubMed]
- Eken, A.; Güleç, F. Microdissection Testicular Sperm Extraction (Micro-Tese): Predictive Value of Preoperative Hormonal Levels and Pathology in Non-Obstructive Azoospermia. Kaohsiung J. Med. Sci. 2018, 34, 103–108. [Google Scholar] [CrossRef]
- Mostafa, T.; Amer, M.; Abdel-Malak, G.; Nsser, T.A.; Zohdy, W.; Ashour, S.; El-Gayar, D.A.; Awad, H.M. Seminal Plasma Anti-Mullerian Hormone Level Correlates with Semen Parameters but Does Not Predict Success of Testicular Sperm Extraction (TESE). Asian J. Androl. 2007, 9, 265–270. [Google Scholar] [CrossRef]
- Özer, C.; Aytac, P.C.; Goren, M.R.; Toksoz, S.; Gul, U.; Turunc, T. Sperm Retrieval by Microdissection Testicular Sperm Extraction and Intracytoplasmic Sperm Injection Outcomes in Nonobstructive Azoospermic Patients with Klinefelter Syndrome. Andrologia 2018, 50, e12983. [Google Scholar] [CrossRef]
- Chen, X.; Ma, Y.I.; Zou, S.; Wang, S.; Qiu, J.; Xiao, Q.; Zhou, L.; Ping, P. Comparison and outcomes of nonobstructive azoospermia patients with different etiology undergoing MicroTESE and ICSI treatments. Transl. Androl. Urol. 2019, 8, 366. [Google Scholar] [CrossRef]
- Gnessi, L.; Scarselli, F.; Minasi, M.G.; Mariani, S.; Lubrano, C.; Basciani, S.; Greco, P.F.; Watanabe, M.; Franco, G.; Farcomeni, A.; et al. Testicular Histopathology, Semen Analysis and FSH, Predictive Value of Sperm Retrieval: Supportive Counseling in Case of Reoperation After Testicular Sperm Extraction (TESE). BMC Urol. 2018, 18, 63. [Google Scholar] [CrossRef]
- Ezeh, U.I.O.; Moore, H.M.; Cooke, I.D. Correlation of Testicular Sperm Extraction with Morphological, Biophysical and Endocrine Profiles in Men with Azoospermia Due to Primary Gonadal Failure. Hum. Reprod. 1998, 13, 3066–3074. [Google Scholar] [CrossRef]
- Bryson, C.; Ramasamy, R.; Sheehan, M.; Palermo, G.D.; Rosenwaks, Z.; Schlegel, P.N. Severe Testicular Atrophy Does Not Affect the Success of Microdissection Testicular Sperm Extraction. J. Urol. 2014, 191, 175–178. [Google Scholar] [CrossRef] [PubMed]
- Sabbaghian, M.; Meybodi, A.M.; Rafaee, A.; Saba, S.; Zamanian, M.; Gilani, M.A.S. Sperm Retrieval Rate and Reproductive Outcome of Infertile Men with Azoospermia Factor C Deletion. Andrologia 2018, 50, e13052. [Google Scholar] [CrossRef] [PubMed]
- Li, F.; Yang, Q.; Shi, H.; Xin, H.; Luo, X.; Sun, Y. Effects of Obesity on Sperm Retrieval, Early Embryo Quality and Clinical Outcomes in Men with Nonobstructive Azoospermia Undergoing Testicular Sperm Aspiration-intracytoplasmic Sperm Injection Cycles. Andrologia 2019, 51, e13265. [Google Scholar] [CrossRef] [PubMed]
- Saber-Khalaf, M.; Ali, A.A.-M.; Elsoghier, O.M. Predictive Factors of Successful Testicular Sperm Extraction for Non-obstructive Azoospermia with a History of Bilateral Cryptorchidism and Normal Testosterone. Andrologia 2021, 54, e14284. [Google Scholar] [CrossRef]
- Bernie, A.M.; Ramasamy, R.; Schlegel, P.N. Predictive Factors of Successful Microdissection Testicular Sperm Extraction. Basic Clin. Androl. 2013, 23, 5. [Google Scholar] [CrossRef]
- Vernaeve, V.; Krikilion, A.; Verheyen, G.; Steirteghem, A.V.; Devroey, P.; Tournaye, H. Outcome of Testicular Sperm Recovery and ICSI in Patients with Non-Obstructive Azoospermia with a History of Orchidopexy. Hum. Reprod. 2004, 19, 2307–2312. [Google Scholar] [CrossRef][Green Version]
- Wiser, A.; Raviv, G.; Weissenberg, R.; Elizur, S.E.; Levron, J.; Machtinger, R.; Madgar, I. Does Age at Orchidopexy Impact on the Results of Testicular Sperm Extraction? Reprod. Biomed. Online 2009, 19, 778–783. [Google Scholar] [CrossRef]
- Majzoub, A.; Arafa, M.; Clemens, H.; Imperial, J.; Leisegang, K.; Khalafalla, K.; Agarwal, A.; Henkel, R.; Elbardisi, H. A systemic review and meta-analysis exploring the predictors of sperm retrieval in patients with non-obstructive azoospermia and chromosomal abnormalities. Andrologia 2022, 54, e14303. [Google Scholar] [CrossRef]
- Schliep, K.C.; Kannan, K.; Ahrens, K.A.; Hotaling, J.M.; Carrell, D.T.; Link, M.; Hinkle, S.N.; Kissell, K.A.; Porucznik, C.A.; Hammoud, A.O. Effect of Male and Female Body Mass Index on Pregnancy and Live Birth Success After In vitro Fertilization. Fertil. Steril. 2015, 103, 388–395. [Google Scholar] [CrossRef]
- Hajshafiha, M.; Ghareaghaji, R.; Salemi, S.; Sadegh-Asadi, N.; Sadeghi-Bazargani, H. Association of Body Mass Index with Some Fertility Markers Among Male Partners of Infertile Couples. Int. J. Gen. Med. 2013, 6, 447–451. [Google Scholar] [CrossRef]
- Shrem, G.; Brudner, Y.; Atzmon, Y.; Michaeli, M.; Ellenbogen, A.; Shalom-Paz, E. The influence of obesity, smoking, and serum follicular stimulating hormone in azoospermic patients on testicular sperm extraction-intra cytoplasmic sperm injection outcomes: A retrospective cohort study. Medicine 2019, 98, e14048. [Google Scholar] [CrossRef] [PubMed]
- Pavan-Jukic, D.; Starc, A.; Stubljar, D.; Jukic, T. Obesity with High Body Mass Index Does Not Influence Sperm Retrieval in Males with Azoospermia. Med. Sci. Monit. 2020, 26, e923060. [Google Scholar] [CrossRef] [PubMed]
- Ramasamy, R.; Bryson, C.; Reifsnyder, J.E.; Neri, Q.; Palermo, G.D.; Schlegel, P.N. Overweight men with nonobstructive azoospermia have worse pregnancy outcomes after microdissection testicular sperm extraction. Fertil. Steril. 2013, 99, 372–376. [Google Scholar] [CrossRef] [PubMed]
- Iwatsuki, S.; Sasaki, S.; Taguchi, K.; Hamakawa, T.; Mizuno, K.; Okada, A.; Kubota, Y.; Umemoto, Y.; Hayashi, Y.; Yasui, T. Effect of obesity on sperm retrieval outcome and reproductive hormone levels in Japanese azoospermic men with and without Klinefelter syndrome. Andrology 2017, 5, 82–86. [Google Scholar] [CrossRef]
- Corona, G.; Pizzocaro, A.; Lanfranco, F.; Garolla, A.; Pelliccione, F.; Vignozzi, L.; Ferlin, A.; Foresta, C.; Jannini, E.A.; Maggi, M.; et al. Sperm recovery and ICSI outcomes in Klinefelter syndrome: A systematic review and meta-analysis. Hum. Reprod. Update 2017, 23, 265–275. [Google Scholar] [CrossRef]
- Yuen, W.; Golin, A.P.; Flannigan, R.; Schlegel, P.N. Histology and sperm retrieval among men with Y chromosome microdeletions. Transl. Androl. Urol. 2021, 10, 1442–1456. [Google Scholar] [CrossRef]
- Chen, X.L.; Wei, Y.A.; Ren, X.H.; Zhang, X.; Li, G.Y.; Lu, Z.W.; Zhang, D.; Qin, C.; Su, S.F. Predictive factors for successful sperm retrieval by microdissection testicular sperm extraction in men with nonobstructive azoospermia and a history of cryptorchidism. Asian J. Androl. 2022, 24, 503–508. [Google Scholar] [CrossRef]
- Kaltsas, A.; Markou, E.; Zachariou, A.; Dimitriadis, F.; Mamoulakis, C.; Andreadakis, S.; Giannakis, I.; Tsounapi, P.; Takenaka, A.; Sofikitis, N. Varicoceles in Men with Non-obstructive Azoospermia: The Dilemma to Operate or Not. Front. Reprod. Health 2022, 4, 811487. [Google Scholar] [CrossRef]
- Pavan-Jukic, D.; Stubljar, D.; Jukić, T.; Starc, A. Predictive Factors for Sperm Retrieval From Males with Azoospermia Who Are Eligible for Testicular Sperm Extraction (TESE). Syst. Biol. Reprod. Med. 2019, 66, 70–75. [Google Scholar] [CrossRef]
- Ehala-Aleksejev, K.; Punab, M. Relationships between total testicular volume, reproductive parameters and surrogate measures of adiposity in men presenting for couple’s infertility. Andrologia 2017, 50, e12952. [Google Scholar] [CrossRef]
- Corona, G.; Minhas, S.; Giwercman, A.; Bettocchi, C.; Dinkelman-Smit, M.; Dohle, G.; Fusco, F.; Kadioglou, A.; Kliesch, S.; Kopa, Z.; et al. Sperm recovery and ICSI outcomes in men with non-obstructive azoospermia: A systematic review and meta-analysis. Hum. Reprod. Update 2019, 25, 733–757. [Google Scholar] [CrossRef] [PubMed]
- Enatsu, N.; Miyake, H.; Chiba, K.; Fujisawa, M. Predictive factors of successful sperm retrieval on microdissection testicular sperm extraction in Japanese men. Reprod. Med. Biol. 2016, 15, 29–33. [Google Scholar] [CrossRef] [PubMed]
- Li, H.; Chen, L.P.; Yang, J.; Li, M.C.; Chen, R.B.; Lan, R.Z.; Wang, S.G.; Liu, J.H.; Wang, T. Predictive value of FSH, testicular volume, and histopathological findings for the sperm retrieval rate of microdissection TESE in nonobstructive azoospermia: A meta-analysis. Asian J. Androl. 2018, 20, 30–36. [Google Scholar] [CrossRef] [PubMed]
- Peri, A.; Ahler, A.; Gook, D.; O’Connell, M.A.; Bourne, H.; Nightingale, M.; Telfer, M.; Jayasinghe, Y.; Pang, K.C. Predicting successful sperm retrieval in transfeminine adolescents after testicular biopsy. J. Assist. Reprod. Genet. 2021, 38, 2735–2743. [Google Scholar] [CrossRef] [PubMed]
- Major, N.; Edwards, K.R.; Simpson, K.; Rogers, M. An examination of predictive markers for successful sperm extraction procedures: A linear model and systematic review. Asian J. Androl. 2023, 25, 38–42. [Google Scholar] [CrossRef]
- Guo, F.; Fang, A.; Fan, Y.; Fu, X.; Lan, Y.; Liu, M.; Cao, S.; An, G. Role of treatment with human chorionic gonadotropin and clinical parameters on testicular sperm recovery with microdissection testicular sperm extraction and intracytoplasmic sperm injection outcomes in 184 Klinefelter syndrome patients. Fertil. Steril. 2020, 114, 997–1005. [Google Scholar] [CrossRef]
- Ramasamy, R.; Ricci, J.A.; Palermo, G.D.; Gosden, L.V.; Rosenwaks, Z.; Schlegel, P.N. Successful fertility treatment for Klinefelter’s syndrome. J. Urol. 2009, 182, 1108–1113. [Google Scholar] [CrossRef]
- Ishikawa, T. Surgical recovery of sperm in non-obstructive azoospermia. Asian J. Androl. 2012, 14, 109–115. [Google Scholar] [CrossRef]
- Jinno, M.; Ozaki, T.; Nakamura, Y.; Iwashita, M. Predicting sperm retrieval rates in testicular sperm extraction for azoospermia according to endocrine profiles. Reprod. Med. Biol. 2005, 4, 239–245. [Google Scholar] [CrossRef][Green Version]
- Pozzi, E.; Corsini, C.; Belladelli, F.; Bertini, A.; Negri, F.; Raffo, M.; Sacca, A.; Ventimiglia, E.; Boeri, L.; Fallara, G.; et al. Role of Follicle-stimulating Hormone, Inhibin B, and Anti-Mullerian Hormone in Predicting Sperm Retrieval from Men with Nonobstructive Azoospermia Undergoing Microdissection Testicular Sperm Extraction: A Systematic Review and Meta-analysis. Eur. Urol. Open Sci. 2024, 65, 3–12. [Google Scholar] [CrossRef]
- Pozzi, E.; Raffo, M.; Negri, F.; Boeri, L.; Sacca, A.; Belladelli, F.; Cilio, S.; Ventimiglia, E.; d’Arma, A.; Pagliardini, L.; et al. Anti-Mullerian hormone predicts positive sperm retrieval in men with idiopathic non-obstructive azoospermia-findings from a multi-centric cross-sectional study. Hum. Reprod. 2023, 38, 1464–1472. [Google Scholar] [CrossRef] [PubMed]
- Alfano, M.; Ventimiglia, E.; Locatelli, I.; Capogrosso, P.; Cazzaniga, W.; Pederzoli, F.; Frego, N.; Matloob, R.; Sacca, A.; Pagliardini, L.; et al. Anti-Mullerian Hormone-to-Testosterone Ratio is Predictive of Positive Sperm Retrieval in Men with Idiopathic Non-Obstructive Azoospermia. Sci. Rep. 2017, 7, 17638. [Google Scholar] [CrossRef] [PubMed]
- Deng, C.; Liu, D.; Zhao, L.; Lin, H.; Mao, J.; Zhang, Z.; Yang, Y.; Zhang, H.; Xu, H.; Hong, K.; et al. Inhibin B-to-Anti-Mullerian Hormone Ratio as Noninvasive Predictors of Positive Sperm Retrieval in Idiopathic Non-Obstructive Azoospermia. J. Clin. Med. 2023, 12, 500. [Google Scholar] [CrossRef] [PubMed]
- Cannarella, R.; Condorelli, R.A.; Gusmano, C.; Garofalo, V.; Aversa, A.; Calogero, A.E.; La Vignera, S. Predictive role of 17alpha-hydroxy-progesterone serum levels of response to follicle-stimulating hormone in patients with abnormal sperm parameters. Fertil. Steril. 2023, 120, 1193–1202. [Google Scholar] [CrossRef] [PubMed]
- Lotti, F.; Maggi, M. Ultrasound of the Male Genital Tract in Relation to Male Reproductive Health. Hum. Reprod. Update 2014, 21, 56–83. [Google Scholar] [CrossRef]
- Pezzella, A.; Barbonetti, A.; D’Andrea, S.; Necozione, S.; Micillo, A.; Di Gregorio, A.; Francavilla, F.; Francavilla, S. Ultrasonographic caput epididymis diameter is reduced in non-obstructive azoospermia compared with normozoospermia but is not predictive for successful sperm retrieval after TESE. Hum. Reprod. 2014, 29, 1368–1374. [Google Scholar] [CrossRef]
- Altinkilic, B.; Pilatz, A.; Diemer, T.; Wolf, J.; Bergmann, M.; Schonbrunn, S.; Ligges, U.; Schuppe, H.C.; Weidner, W. Prospective evaluation of scrotal ultrasound and intratesticular perfusion by color-coded duplex sonography (CCDS) in TESE patients with azoospermia. World J. Urol. 2018, 36, 125–133. [Google Scholar] [CrossRef]
- Ohta, T.; Kojo, K.; Kurobe, M.; Numahata, D.; Tatsuya, T.; Okada, S.; Iwamoto, T. Feasibility of high-frequency ultrasound for seminiferous tubule assessment and correlation of B-mode imaging with pathological findings in the testis in azoospermia. J. Med. Ultrason. 2024, 51, 465–475. [Google Scholar] [CrossRef]
- Wang, H.; Guan, J.; Lin, J.; Zhang, Z.; Li, S.; Guo, Y.; Cai, H. Diffusion-Weighted and Magnetization Transfer Imaging in Testicular Spermatogenic Function Evaluation: Preliminary Results. J. Magn. Reson. Imaging 2018, 47, 186–190. [Google Scholar] [CrossRef]
- Storey, P.; Gonen, O.; Rosenkrantz, A.B.; Khurana, K.K.; Zhao, T.; Bhatta, R.; Alukal, J.P. Quantitative Proton Spectroscopy of the Testes at 3 T: Toward a Noninvasive Biomarker of Spermatogenesis. Investig. Radiol. 2018, 53, 87–95. [Google Scholar] [CrossRef]
- Aaronson, D.S.; Iman, R.; Walsh, T.J.; Kurhanewicz, J.; Turek, P.J. A novel application of 1H magnetic resonance spectroscopy: Non-invasive identification of spermatogenesis in men with non-obstructive azoospermia. Hum. Reprod. 2010, 25, 847–852. [Google Scholar] [CrossRef] [PubMed]
- Tsili, A.C.; Ntorkou, A.; Goussia, A.; Astrakas, L.; Panopoulou, E.; Sofikitis, N.; Argyropoulou, M.I. Diffusion tensor imaging parameters in testes with nonobstructive azoospermia. J. Magn. Reson. Imaging 2018, 48, 1318–1325. [Google Scholar] [CrossRef] [PubMed]
- Ntorkou, A.; Tsili, A.C.; Goussia, A.; Astrakas, L.G.; Maliakas, V.; Sofikitis, N.; Argyropoulou, M.I. Testicular Apparent Diffusion Coefficient and Magnetization Transfer Ratio: Can These MRI Parameters Be Used to Predict Successful Sperm Retrieval in Nonobstructive Azoospermia? AJR Am. J. Roentgenol. 2019, 213, 610–618. [Google Scholar] [CrossRef] [PubMed]
- Tsili, A.C.; Sofikitis, N.; Astrakas, L.; Goussia, A.; Kaltsas, A.; Argyropoulou, M.I. A magnetic resonance imaging study in etiology of nonobstructive azoospermia. Andrology 2022, 10, 241–253. [Google Scholar] [CrossRef] [PubMed]
- Yamamoto, Y.; Sofikitis, N.; Kaponis, A.; Georgiou, J.; Giannakis, D.; Mamoulakis, C.; Loutradis, D.; Yiannakopoulos, X.; Mio, Y.; Miyagawa, I.; et al. Use of a Highly Sensitive Quantitative Telomerase Assay in Intracytoplasmic Sperm Injection Programmes for the Treatment of 47,XXY Non-Mosaic Klinefelter Men*. Andrologia 2002, 34, 218–226. [Google Scholar] [CrossRef] [PubMed]
- Giannakis, D.; Baltogiannis, D.; Tsoukanelis, K.; Loutradis, D.; Miyagawa, I.; Makrydimas, G.; Kanakas, N.; Sofikitis, N. Role of testicular tissue telomerase assay for the prediction of the presence of testicular spermatozoa in azoospermic men with varicoceles, pre- and post-varicocelectomy. Andrologia 2004, 36, 111–122. [Google Scholar] [CrossRef]
- Hashemi, M.S.; Mozdarani, H.; Ghaedi, K.; Nasr-Esfahani, M.H. Could analysis of testis-specific genes, as biomarkers in seminal plasma, predict presence of focal spermatogenesis in non-obstructive azoospermia? Andrologia 2020, 52, e13483. [Google Scholar] [CrossRef]
- Aslani, F.; Modarresi, M.H.; Soltanghoraee, H.; Akhondi, M.M.; Shabani, A.; Lakpour, N.; Sadeghi, M.R. Seminal molecular markers as a non-invasive diagnostic tool for the evaluation of spermatogenesis in non-obstructive azoospermia. Syst. Biol. Reprod. Med. 2011, 57, 190–196. [Google Scholar] [CrossRef]
- Jarvi, K.; Schlegel, P.; Schiza, C.; Drabovich, A.; Lau, S.; Soosaipillai, A.; Korbakis, D.; Brinc, D.; Mullen, B.; Diamandis, E. Semen biomarker TEX101 predicts sperm retrieval success for men with testicular failure [version 1; peer review: 2 approved with reservations]. F1000Research 2021, 10, 569. [Google Scholar] [CrossRef]
- Koscinski, I.; Wittemer, C.; Rigot, J.M.; De Almeida, M.; Hermant, E.; Defossez, A. Seminal haploid cell detection by flow cytometry in non-obstructive azoospermia: A good predictive parameter for testicular sperm extraction. Hum. Reprod. 2005, 20, 1915–1920. [Google Scholar] [CrossRef]
- Munoz, X.; Mata, A.; Bassas, L.; Larriba, S. Altered miRNA Signature of Developing Germ-cells in Infertile Patients Relates to the Severity of Spermatogenic Failure and Persists in Spermatozoa. Sci. Rep. 2015, 5, 17991. [Google Scholar] [CrossRef] [PubMed]
- Willems, M.; Devriendt, C.; Olsen, C.; Caljon, B.; Janssen, T.; Gies, I.; Vloeberghs, V.; Tournaye, H.; Van Saen, D.; Goossens, E. Micro RNA in Semen/Urine from Non-Obstructive Azoospermia Patients as Biomarkers to Predict the Presence of Testicular Spermatozoa and Spermatogonia. Life 2023, 13, 616. [Google Scholar] [CrossRef]
- Shi, Z.; Yu, M.; Guo, T.; Sui, Y.; Tian, Z.; Ni, X.; Chen, X.; Jiang, M.; Jiang, J.; Lu, Y.; et al. MicroRNAs in spermatogenesis dysfunction and male infertility: Clinical phenotypes, mechanisms and potential diagnostic biomarkers. Front. Endocrinol. 2024, 15, 1293368. [Google Scholar] [CrossRef] [PubMed]
- Zhang, Y.; Tang, Y.; Huang, J.; Liu, H.; Liu, X.; Zhou, Y.; Ma, C.; Wang, Q.; Yang, J.; Sun, F.; et al. Circulating microRNAs in seminal plasma as predictors of sperm retrieval in microdissection testicular sperm extraction. Ann. Transl. Med. 2022, 10, 392. [Google Scholar] [CrossRef] [PubMed]
- Cao, H.; Wang, C.; Cai, R.; Wan, Z.; Ma, L. Seminal Plasma ExLncRNA Pairs: Updating Perspectives in the Search for Testicular Spermatozoa Retrieval Biomarkers in Nonobstructive Azoospermia Patients with mTESE by WGCNA. Urol. J. 2023, 20, 246–254. [Google Scholar] [CrossRef]
- Shi, S.; Wang, T.; Wang, L.; Wang, M. Nomogram based on a circular RNA biomarker for predicting the likelihood of successful sperm retrieval via microdissection testicular sperm extraction in patients with idiopathic non-obstructive azoospermia. Front. Endocrinol. 2022, 13, 1109807. [Google Scholar] [CrossRef]
- Freour, T.; Com, E.; Barriere, P.; Bouchot, O.; Jean, M.; Masson, D.; Pineau, C. Comparative proteomic analysis coupled with conventional protein assay as a strategy to identify predictors of successful testicular sperm extraction in patients with non-obstructive azoospermia. Andrology 2013, 1, 414–420. [Google Scholar] [CrossRef]
- Fietz, D.; Sgaier, R.; O’Donnell, L.; Stanton, P.G.; Dagley, L.F.; Webb, A.I.; Schuppe, H.C.; Diemer, T.; Pilatz, A. Proteomic biomarkers in seminal plasma as predictors of reproductive potential in azoospermic men. Front. Endocrinol. 2024, 15, 1327800. [Google Scholar] [CrossRef]
- Ghanami Gashti, N.; Sadighi Gilani, M.A.; Jabari, A.; Qasemi, M.; Feizollahi, N.; Abbasi, M. The Germ Cell-Specific Markers ZPBP2 and PGK2 in Testicular Biopsies Can Predict the Presence as well as the Quality of Sperm in Non-obstructive Azoospermia Patients. Reprod. Sci. 2021, 28, 1466–1475. [Google Scholar] [CrossRef]
- Zhang, Z.; Zhang, Y.; Liu, C.; Zhao, M.; Yang, Y.; Wu, H.; Zhang, H.; Lin, H.; Zheng, L.; Jiang, H. Serum Metabolomic Profiling Identifies Characterization of Non-Obstructive Azoospermic Men. Int. J. Mol. Sci. 2017, 18, 238. [Google Scholar] [CrossRef]
- Gilany, K.; Mani-Varnosfaderani, A.; Minai-Tehrani, A.; Mirzajani, F.; Ghassempour, A.; Sadeghi, M.R.; Amini, M.; Rezadoost, H. Untargeted metabolomic profiling of seminal plasma in nonobstructive azoospermia men: A noninvasive detection of spermatogenesis. Biomed. Chromatogr. 2017, 31, e3931. [Google Scholar] [CrossRef] [PubMed]
- Malcher, A.; Graczyk, Z.; Bauer, H.; Stokowy, T.; Berman, A.; Smolibowski, M.; Blaszczyk, D.; Jedrzejczak, P.; Yatsenko, A.N.; Kurpisz, M. ESX1 gene as a potential candidate responsible for male infertility in nonobstructive azoospermia. Sci. Rep. 2023, 13, 16563. [Google Scholar] [CrossRef] [PubMed]
- Ma, Q.; Du, Y.; Luo, X.; Ye, J.; Gui, Y. Association of ESX1 gene variants with non-obstructive azoospermia in Chinese males. Sci. Rep. 2021, 11, 4587. [Google Scholar] [CrossRef] [PubMed]
- Bonaparte, E.; Moretti, M.; Colpi, G.M.; Nerva, F.; Contalbi, G.; Vaccalluzzo, L.; Tabano, S.; Grati, F.R.; Gazzano, G.; Sirchia, S.M.; et al. ESX1 gene expression as a robust marker of residual spermatogenesis in azoospermic men. Hum. Reprod. 2010, 25, 1398–1403. [Google Scholar] [CrossRef] [PubMed]
- Kovac, J.R.; Pastuszak, A.W.; Lamb, D.J. The use of genomics, proteomics, and metabolomics in identifying biomarkers of male infertility. Fertil. Steril. 2013, 99, 998–1007. [Google Scholar] [CrossRef]
- Raheem, A.A.; Garaffa, G.; Rushwan, N.; Luca, F.D.; Zacharakis, E.; Raheem, T.A.; Freeman, A.; Serhal, P.; Harper, J.C.; Ralph, D. Testicular Histopathology as a Predictor of a Positive Sperm Retrieval in Men with Non-Obstructive Azoospermia. BJU Int. 2012, 111, 492–499. [Google Scholar] [CrossRef]
- Kaltsas, A.; Markou, E.; Zachariou, A.; Dimitriadis, F.; Symeonidis, E.N.; Zikopoulos, A.; Mamoulakis, C.; Tien, D.M.B.; Takenaka, A.; Sofikitis, N. Evaluating the Predictive Value of Diagnostic Testicular Biopsy for Sperm Retrieval Outcomes in Men with Non-Obstructive Azoospermia. J. Pers. Med. 2023, 13, 1362. [Google Scholar] [CrossRef]
- Caroppo, E.; Colpi, E.M.; Gazzano, G.; Vaccalluzzo, L.; Scroppo, F.I.; D’Amato, G.; Colpi, G.M. Testicular Histology May Predict the Successful Sperm Retrieval in Patients with Non-Obstructive Azoospermia Undergoing Conventional TESE: A Diagnostic Accuracy Study. J. Assist. Reprod. Genet. 2016, 34, 149–154. [Google Scholar] [CrossRef]
- Flannigan, R.; Bach, P.V.; Schlegel, P.N. Microdissection testicular sperm extraction. Transl. Androl. Urol. 2017, 6, 745–752. [Google Scholar] [CrossRef]
- Caroppo, E.; Colpi, G.M. Prediction Models for Successful Sperm Retrieval in Patients with Non-Obstructive Azoospermia Undergoing Microdissection Testicular Sperm Extraction: Is There Any Room for Further Studies? J. Clin. Med. 2021, 10, 5538. [Google Scholar] [CrossRef]
- Kalsi, J.S.; Shah, P.; Thum, Y.; Muneer, A.; Ralph, D.J.; Minhas, S. Salvage micro-dissection testicular sperm extraction; outcome in men with non-obstructive azoospermia with previous failed sperm retrievals. BJU Int. 2015, 116, 460–465. [Google Scholar] [CrossRef] [PubMed]
- Han, X.; Hao, L.; Shi, Z.; Li, Y.; Wang, L.; Li, Z.; Zhang, Q.; Hu, F.-F.; Cao, Y.; Pang, K.; et al. Seminal Plasma Extracellular Vesicles tRF-Val-AAC-010 Can Serve as a Predictive Factor of Successful Microdissection Testicular Sperm Extraction in Patients with Non-Obstructive Azoospermia. Reprod. Biol. Endocrinol. 2022, 20, 106. [Google Scholar] [CrossRef] [PubMed]
- Goss, D.M.; Vasilescu, S.A.; Sacks, G.; Gardner, D.K.; Warkiani, M.E. Microfluidics facilitating the use of small extracellular vesicles in innovative approaches to male infertility. Nat. Rev. Urol. 2023, 20, 66–95. [Google Scholar] [CrossRef]
- Di Pizio, P.; Celton, N.; Menoud, P.A.; Belloc, S.; Cohen Bacrie, M.; Belhadri-Mansouri, N.; Rives, N.; Cabry, R.; Benkhalifa, M. Seminal cell-free DNA and sperm characteristic’s: An added biomarker for male infertility investigation. Andrologia 2021, 53, e13822. [Google Scholar] [CrossRef] [PubMed]
- Kumar, N.; Singh, N.K. “Emerging role of Novel Seminal Plasma Bio-markers in Male Infertility: A Review”. Eur. J. Obs. Gynecol. Reprod. Biol. 2020, 253, 170–179. [Google Scholar] [CrossRef]
- Krausz, C.; Cioppi, F. Genetic Factors of Non-Obstructive Azoospermia: Consequences on Patients’ and Offspring Health. J. Clin. Med. 2021, 10, 4009. [Google Scholar] [CrossRef] [PubMed]
- Krausz, C.; Forti, G.; McElreavey, K. The Y chromosome and male fertility and infertility. Int. J. Androl. 2003, 26, 70–75. [Google Scholar] [CrossRef]
- Yu, X.W.; Wei, Z.T.; Jiang, Y.T.; Zhang, S.L. Y chromosome azoospermia factor region microdeletions and transmission characteristics in azoospermic and severe oligozoospermic patients. Int. J. Clin. Exp. Med. 2015, 8, 14634–14646. [Google Scholar]
- Brandell, R.A.; Mielnik, A.; Liotta, D.; Ye, Z.; Veeck, L.L.; Palermo, G.D.; Schlegel, P.N. AZFb deletions predict the absence of spermatozoa with testicular sperm extraction: Preliminary report of a prognostic genetic test. Hum. Reprod. 1998, 13, 2812–2815. [Google Scholar] [CrossRef]
- Ferlin, A.; Tessari, A.; Ganz, F.; Marchina, E.; Barlati, S.; Garolla, A.; Engl, B.; Foresta, C. Association of partial AZFc region deletions with spermatogenic impairment and male infertility. J. Med. Genet. 2005, 42, 209–213. [Google Scholar] [CrossRef]
- Hopps, C.V.; Mielnik, A.; Goldstein, M.; Palermo, G.D.; Rosenwaks, Z.; Schlegel, P.N. Detection of sperm in men with Y chromosome microdeletions of the AZFa, AZFb and AZFc regions. Hum. Reprod. 2003, 18, 1660–1665. [Google Scholar] [CrossRef] [PubMed]
- Park, S.H.; Lee, H.S.; Choe, J.H.; Lee, J.S.; Seo, J.T. Success rate of microsurgical multiple testicular sperm extraction and sperm presence in the ejaculate in korean men with y chromosome microdeletions. Korean J. Urol. 2013, 54, 536–540. [Google Scholar] [CrossRef] [PubMed]
- Abur, U.; Gunes, S.; Asci, R.; Altundag, E.; Akar, O.S.; Ayas, B.; Karadag Alpaslan, M.; Ogur, G. Chromosomal and Y-chromosome microdeletion analysis in 1,300 infertile males and the fertility outcome of patients with AZFc microdeletions. Andrologia 2019, 51, e13402. [Google Scholar] [CrossRef] [PubMed]
- Huang, I.S.; Fantus, R.J.; Samadi, S.; Wren, J.; Kao, W.-T.; Huang, E.J.; Bennett, N.E.; Huang, W.C. Do Partial AZFc Deletions Affect the Sperm Retrieval Rate in Non-Mosaic Klinefelter Patients Undergoing Microdissection Testicular Sperm Extraction? BMC Urol. 2019, 20, 21. [Google Scholar] [CrossRef]
- Kherraf, Z.E.; Cazin, C.; Bouker, A.; Fourati Ben Mustapha, S.; Hennebicq, S.; Septier, A.; Coutton, C.; Raymond, L.; Nouchy, M.; Thierry-Mieg, N.; et al. Whole-exome sequencing improves the diagnosis and care of men with non-obstructive azoospermia. Am. J. Hum. Genet. 2022, 109, 508–517. [Google Scholar] [CrossRef] [PubMed]
- Kleiman, S.E.; Lehavi, O.; Hauser, R.; Botchan, A.; Paz, G.; Yavetz, H.; Yogev, L. CDY1 and BOULE transcripts assessed in the same biopsy as predictive markers for successful testicular sperm retrieval. Fertil. Steril. 2011, 95, 2297–2302, 2302 e2291. [Google Scholar] [CrossRef]
- Fontana, L.; Sirchia, S.M.; Pesenti, C.; Colpi, G.M.; Miozzo, M.R. Non-invasive biomarkers for sperm retrieval in non-obstructive patients: A comprehensive review. Front. Endocrinol. 2024, 15, 1349000. [Google Scholar] [CrossRef]
- Bachelot, G.; Dhombres, F.; Sermondade, N.; Haj Hamid, R.; Berthaut, I.; Frydman, V.; Prades, M.; Kolanska, K.; Selleret, L.; Mathieu-D’Argent, E.; et al. A Machine Learning Approach for the Prediction of Testicular Sperm Extraction in Nonobstructive Azoospermia: Algorithm Development and Validation Study. J. Med. Internet Res. 2023, 25, e44047. [Google Scholar] [CrossRef]
- Tang, D.; Li, K.; He, X.; Zhang, Y.; Cao, Y. Non-invasive molecular biomarkers for predicting outcomes of micro-TESE in patients with idiopathic non-obstructive azoospermia. Expert. Rev. Mol. Med. 2022, 24, e22. [Google Scholar] [CrossRef]
- Zarezadeh, R.; Nikanfar, S.; Oghbaei, H.; Rastgar Rezaei, Y.; Jafari-Gharabaghlou, D.; Ahmadi, Y.; Nouri, M.; Fattahi, A.; Dittrich, R. Omics in Seminal Plasma: An Effective Strategy for Predicting Sperm Retrieval Outcome in Non-obstructive Azoospermia. Mol. Diagn. Ther. 2021, 25, 315–325. [Google Scholar] [CrossRef]
- Amer, M.K.; Zohdy, W.; GamalEl Din, S.F.; Moawad, H.H.; Hasan El Saedy, D.A.; Zaki Gamal, E.A.; Ragab, A. Evaluation of the Utility of Seminal Plasma Resistin and Leptin in Predicting Successful Surgical Sperm Retrieval in Men with Non-Obstructive Azoospermia. J. Reprod. Infertil. 2023, 24, 108–116. [Google Scholar] [CrossRef]

| Predictor Type | Specific Markers/Factors | Predictive Value | Limitations |
|---|---|---|---|
| Traditional Clinical Factors | Age, BMI, Infertility Duration, Testicular Volume | Limited predictive accuracy. Younger age may correlate with better outcomes, especially in Klinefelter syndrome patients. | Inconsistent results across populations; not reliable in isolation. |
| Hormonal Factors | FSH, LH, Testosterone, Inhibin B | Mixed results. FSH often linked with lower success rates, but inconsistency in findings. | Lack of universal reliability; varies widely between individuals. |
| Emerging Molecular Biomarkers | TEX101, AMH, microRNAs (e.g., miR-34b/c) | Promising in preliminary studies; could enhance non-invasive prediction. | Requires large-scale validation before clinical application. |
| Imaging Techniques | High-frequency ultrasound, MRI | Can provide structural insights, some evidence for correlation with spermatogenic activity. | Needs further research and refinement for clinical use. |
Disclaimer/Publisher’s Note: The statements, opinions and data contained in all publications are solely those of the individual author(s) and contributor(s) and not of MDPI and/or the editor(s). MDPI and/or the editor(s) disclaim responsibility for any injury to people or property resulting from any ideas, methods, instructions or products referred to in the content. |
© 2024 by the authors. Licensee MDPI, Basel, Switzerland. This article is an open access article distributed under the terms and conditions of the Creative Commons Attribution (CC BY) license (https://creativecommons.org/licenses/by/4.0/).
Share and Cite
Kaltsas, A.; Stavros, S.; Kratiras, Z.; Zikopoulos, A.; Machairiotis, N.; Potiris, A.; Dimitriadis, F.; Sofikitis, N.; Chrisofos, M.; Zachariou, A. Predictors of Successful Testicular Sperm Extraction: A New Era for Men with Non-Obstructive Azoospermia. Biomedicines 2024, 12, 2679. https://doi.org/10.3390/biomedicines12122679
Kaltsas A, Stavros S, Kratiras Z, Zikopoulos A, Machairiotis N, Potiris A, Dimitriadis F, Sofikitis N, Chrisofos M, Zachariou A. Predictors of Successful Testicular Sperm Extraction: A New Era for Men with Non-Obstructive Azoospermia. Biomedicines. 2024; 12(12):2679. https://doi.org/10.3390/biomedicines12122679
Chicago/Turabian StyleKaltsas, Aris, Sofoklis Stavros, Zisis Kratiras, Athanasios Zikopoulos, Nikolaos Machairiotis, Anastasios Potiris, Fotios Dimitriadis, Nikolaos Sofikitis, Michael Chrisofos, and Athanasios Zachariou. 2024. "Predictors of Successful Testicular Sperm Extraction: A New Era for Men with Non-Obstructive Azoospermia" Biomedicines 12, no. 12: 2679. https://doi.org/10.3390/biomedicines12122679
APA StyleKaltsas, A., Stavros, S., Kratiras, Z., Zikopoulos, A., Machairiotis, N., Potiris, A., Dimitriadis, F., Sofikitis, N., Chrisofos, M., & Zachariou, A. (2024). Predictors of Successful Testicular Sperm Extraction: A New Era for Men with Non-Obstructive Azoospermia. Biomedicines, 12(12), 2679. https://doi.org/10.3390/biomedicines12122679

