A Metabolomic Approach to Unexplained Syncope
Abstract
1. Introduction
- reflex or neurologically mediated syncope (NMS), related to a specific trigger;
- syncope due to orthostatic hypotension (OH), defined as a drop > 20 mmHg in systolic blood pressure (SBP) or >10 mmHg in diastolic blood pressure after standing for three minutes;
- cardiac syncope (CS), caused by arrhythmic pathologies or structural diseases of the heart and great vessels.
2. Materials and Methods
2.1. Patients
2.2. Clinical, Metabolic Parameters Assessment, and Instrumental Exams
2.3. Metabolomic Assessment
2.4. Statistical Analysis
3. Results
3.1. Clinical Profile
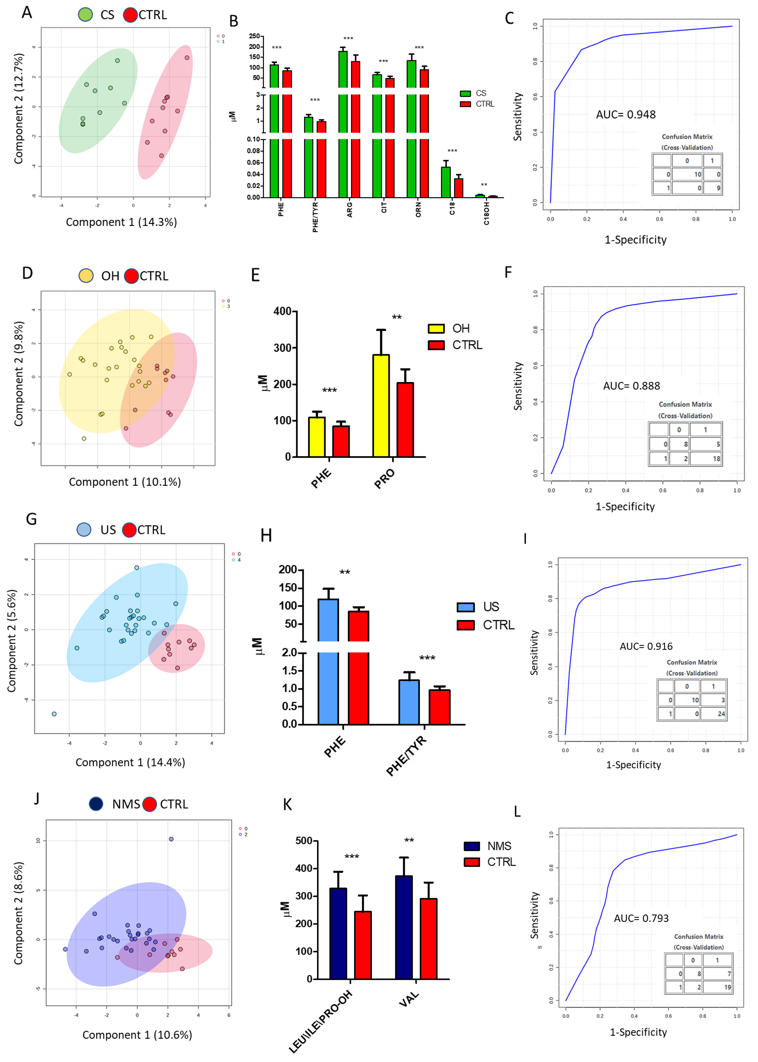
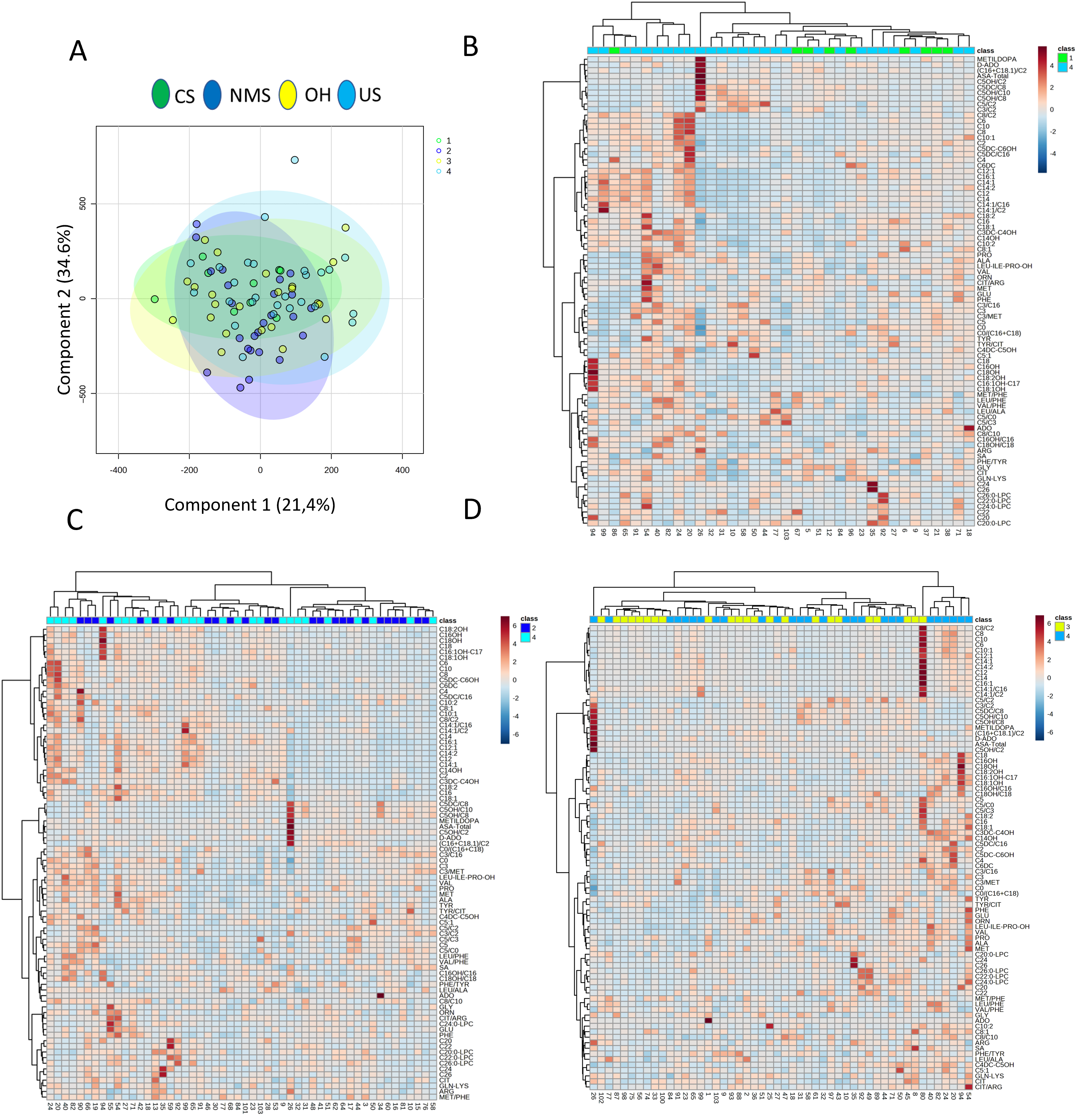
3.2. Metabolomic Profile
4. Discussion
5. Limitations
6. Conclusions
Supplementary Materials
Author Contributions
Funding
Institutional Review Board Statement
Informed Consent Statement
Data Availability Statement
Acknowledgments
Conflicts of Interest
References
- Rafanelli, M.; Testa, G.D.; Rivasi, G.; Ungar, A. Evaluation of Patients with Syncope in the Emergency Department: How to Adjust Pharmacological Therapy. Medicina 2021, 57, 603. [Google Scholar] [CrossRef] [PubMed]
- Brignole, M.; Moya, A.; de Lange, F.J.; Deharo, J.C.; Elliott, P.M.; Fanciulli, A.; Fedorowski, A.; Furlan, R.; Kenny, R.A.; Martín, A.; et al. 2018 ESC Guidelines for the diagnosis and management of syncope. Eur. Heart J. 2018, 39, 1883–1948. [Google Scholar] [CrossRef] [PubMed]
- Guieu, R.; Deharo, J.C.; Ruf, J.; Mottola, G.; Kipson, N.; Bruzzese, L.; Gerolami, V.; Franceschi, F.; Ungar, A.; Tomaino, M.; et al. Adenosine and Clinical Forms of Neurally-Mediated Syncope. J. Am. Coll. Cardiol. 2015, 66, 204–205. [Google Scholar] [CrossRef] [PubMed]
- Longo, S.; Legramante, J.M.; Rizza, S.; Federici, M. Vasovagal syncope: An overview of pathophysiological mechanisms. Eur. J. Intern. Med. 2023, 112, 6–14. [Google Scholar] [CrossRef]
- Ganzeboom, K.S.; Mairuhu, G.; Reitsma, J.B.; Linzer, M.; Wieling, W.; van Dijk, N. Lifetime cumulative incidence of syncope in the general population: A study of 549 Dutch subjects aged 35-60 years. J. Cardiovasc. Electrophysiol. 2006, 17, 1172–1176. [Google Scholar] [CrossRef]
- Serletis, A.; Rose, S.; Sheldon, A.G.; Sheldon, R.S. Vasovagal syncope in medical students and their first-degree relatives. Eur. Heart J. 2006, 27, 1965–1970. [Google Scholar] [CrossRef]
- Chen, L.Y.; Shen, W.K.; Mahoney, D.W.; Jacobsen, S.J.; Rodeheffer, R.J. Prevalence of syncope in a population aged more than 45 years. Am. J. Med. 2006, 119, 1088.e1–1088.e7. [Google Scholar] [CrossRef]
- Sandhu, R.K.; Raj, S.R.; Thiruganasambandamoorthy, V.; Kaul, P.; Morillo, C.A.; Krahn, A.D.; Guzman, J.C.; Sheldon, R.S.; Banijamali, H.S.; MacIntyre, C.; et al. Focused Clinical Practice Update Canadian Cardiovascular Society Clinical Practice Update on the Assessment and Management of Syncope. Can. J. Cardiol. 2020, 36, 1167–1177. [Google Scholar] [CrossRef]
- Soteriades, E.S.; Evans, J.C.; Larson, M.G.; Chen, M.H.; Chen, L.; Benjamin, E.J.; Levy, D. Incidence and prognosis of syncope. N. Engl. J. Med. 2002, 347, 878–885. [Google Scholar] [CrossRef]
- Task Force for the Diagnosis and Management of Syncope; European Society of Cardiology (ESC); European Heart Rhythm Association (EHRA); Heart Failure Association (HFA); Heart Rhythm Society (HRS); Moya, A.; Sutton, R.; Ammirati, F.; Blanc, J.J.; Brignole, M.; et al. Guidelines for the diagnosis and management of syncope (version 2009). Eur. Heart J. 2009, 30, 2631–2671. [Google Scholar] [CrossRef]
- Probst, M.A.; Kanzaria, H.K.; Gbedemah, M.; Richardson, L.D.; Sun, B.C. National trends in resource utilization associated with ED visits for syncope. Am. J. Emerg. Med. 2015, 33, 998–1001. [Google Scholar] [CrossRef] [PubMed]
- Thiruganasambandamoorthy, V.; Hess, E.P.; Turko, E.; Perry, J.J.; Wells, G.A.; Stiell, I.G. Outcomes in Canadian emergency department syncope patients—Are we doing a good job? J. Emerg. Med. 2013, 44, 321–328. [Google Scholar] [CrossRef] [PubMed]
- Sandhu, R.K.; Tran, D.T.; Sheldon, R.S.; Kaul, P. A Population-Based Cohort Study Evaluating Outcomes and Costs for Syncope Presentations to the Emergency Department. JACC Clin. Electrophysiol. 2018, 4, 265–273. [Google Scholar] [CrossRef] [PubMed]
- Brignole, M.; Menozzi, C.; Bartoletti, A.; Giada, F.; Lagi, A.; Ungar, A.; Ponassi, I.; Mussi, C.; Maggi, R.; Re, G.; et al. A new management of syncope: Prospective systematic guideline-based evaluation of patients referred urgently to general hospitals. Eur. Heart J. 2006, 27, 76–82. [Google Scholar] [CrossRef]
- Ungar, A.; Tesi, F.; Chisciotti, V.M.; Pepe, G.; Vanni, S.; Grifoni, S.; Balzi, D.; Rafanelli, M.; Marchionni, N.; Brignole, M. Assessment of a structured management pathway for patients referred to the Emergency Department for syncope: Results in a tertiary hospital. Europace 2016, 18, 457–462. [Google Scholar] [CrossRef]
- Reed, M.J.; Newby, D.E.; Coull, A.J.; Prescott, R.J.; Jacques, K.G.; Gray, A.J. The ROSE (risk stratification of syncope in the emergency department) study. J. Am. Coll. Cardiol. 2010, 55, 713–721. [Google Scholar] [CrossRef]
- Daccarett, M.; Jetter, T.L.; Wasmund, S.L.; Brignole, M.; Hamdan, M.H. Syncope in the emergency department: Comparison of standardized admission criteria with clinical practice. Europace 2011, 13, 1632–1638. [Google Scholar] [CrossRef]
- Birnbaum, A.; Esses, D.; Bijur, P.; Wollowitz, A.; Gallagher, E.J. Failure to validate the San Francisco Syncope Rule in an independent emergency department population. Ann. Emerg. Med. 2008, 52, 151–159. [Google Scholar] [CrossRef]
- Sun, B.C.; Emond, J.A.; Camargo, C.A., Jr. Direct medical costs of syncope-related hospitalizations in the United States. Am. J. Cardiol. 2005, 95, 668–671. [Google Scholar] [CrossRef]
- Hatoum, T.; Sheldon, R.S. A Rational Evaluation of the Syncope Patient: Optimizing the Emergency Department Visit. Medicina 2021, 57, 514. [Google Scholar] [CrossRef]
- Long, B.; Koyfman, A. Vascular Causes of Syncope: An Emergency Medicine Review. J. Emerg. Med. 2017, 53, 322–332. [Google Scholar] [CrossRef] [PubMed]
- Sheldon, R.S.; Morillo, C.A.; Krahn, A.D.; O’Neill, B.; Thiruganasambandamoorthy, V.; Parkash, R.; Talajic, M.; Tu, J.V.; Seifer, C.; Johnstone, D.; et al. Standardized approaches to the investigation of syncope: Canadian Cardiovascular Society position paper. Can. J. Cardiol. 2011, 27, 246–253. [Google Scholar] [CrossRef] [PubMed]
- Huff, J.S.; Decker, W.W.; Quinn, J.V.; Perron, A.D.; Napoli, A.M.; Peeters, S.; Jagoda, A.S.; American College of Emergency Physicians. Clinical policy: Critical issues in the evaluation and management of adult patients presenting to the emergency department with syncope. Ann. Emerg. Med. 2007, 49, 431–444. [Google Scholar] [CrossRef] [PubMed]
- Numeroso, F.; Mossini, G.; Lippi, G.; Cervellin, G. Syncope: Current knowledge, uncertainties and strategies for management optimization in the emergency department. Acta Cardiol. 2018, 73, 215–221. [Google Scholar] [CrossRef]
- Sandhu, R.K.; Sheldon, R.S. Syncope in the Emergency Department. Front. Cardiovasc. Med. 2019, 6, 180. [Google Scholar] [CrossRef]
- Coleman, D.K.; Long, B.; Koyfman, A. Clinical Mimics: An Emergency Medicine-Focused Review of Syncope Mimics. J. Emerg. Med. 2018, 54, 81–89. [Google Scholar] [CrossRef]
- Savani, G.; Singh, V.; Rodriguez, A.; Tegene, T.; Cohen, M.; Alfonso, C.; Mitrani, R.; Viles-Gonzalez, J.; Myerburg, R.; Goldberger, J. Mortality rates and cost of hospital admissions for syncope in the United States. JACC 2017, 69 (Suppl. 11), 524. [Google Scholar] [CrossRef]
- Probst, M.A.; Su, E.; Weiss, R.E.; Yagapen, A.N.; Malveau, S.E.; Adler, D.H.; Bastani, A.; Baugh, C.W.; Caterino, J.M.; Clark, C.L.; et al. Clinical Benefit of Hospitalization for Older Adults with Unexplained Syncope: A Propensity-Matched Analysis. Ann. Emerg. Med. 2019, 74, 260–269. [Google Scholar] [CrossRef]
- Joy, P.S.; Kumar, G.; Olshansky, B. Syncope: Outcomes and Conditions Associated with Hospitalization. Am. J. Med. 2017, 130, 699–706.e6. [Google Scholar] [CrossRef]
- Firouzbakht, T.; Shen, M.L.; Groppelli, A.; Brignole, M.; Shen, W.K. Step-by-step guide to creating the best syncope units: From combined United States and European experiences. Auton. Neurosci. 2022, 239, 102950. [Google Scholar] [CrossRef]
- Tannenbaum, L.; Keim, S.M.; April, M.D.; Long, B.; Koyfman, A.; Mattu, A. Can I Send This Syncope Patient Home from the Emergency Department? J. Emerg. Med. 2021, 61, 801–809. [Google Scholar] [CrossRef] [PubMed]
- Shen, W.K.; Sheldon, R.S.; Benditt, D.G.; Cohen, M.I.; Forman, D.E.; Goldberger, Z.D.; Grubb, B.P.; Hamdan, M.H.; Krahn, A.D.; Link, M.S.; et al. 2017 ACC/AHA/HRS Guideline for the Evaluation and Management of Patients with Syncope: A Report of the American College of Cardiology/American Heart Association Task Force on Clinical Practice Guidelines and the Heart Rhythm Society. Circulation 2017, 136, e60–e122, Erratum in Circulation 2017, 136, e271–e272. https://doi.org/10.1161/CIR.0000000000000537. [Google Scholar] [CrossRef] [PubMed]
- Li, J.; Smyth, S.S.; Clouser, J.M.; McMullen, C.A.; Gupta, V.; Williams, M.V. Planning Implementation Success of Syncope Clinical Practice Guidelines in the Emergency Department Using CFIR Framework. Medicina 2021, 57, 570. [Google Scholar] [CrossRef]
- Cicalini, I.; Moffa, S.; Tommolini, M.L.; Valentinuzzi, S.; Zucchelli, M.; Bucci, I.; Chiacchiaretta, P.; Fontana, A.; Federici, L.; De Laurenzi, V.; et al. Impact of Maternal Lifestyle and Dietary Habits during Pregnancy on Newborn Metabolic Profile. Nutrients 2023, 15, 2297. [Google Scholar] [CrossRef]
- Cicalini, I.; Valentinuzzi, S.; Pieragostino, D.; Consalvo, A.; Zucchelli, M.; Donzelli, S.; Ambrogi, D.; Brown, H.A.; Calton, L.J.; Stuppia, L.; et al. Analytical Evaluation of the Ideal Strategy for High-Throughput Flow Injection Analysis by Tandem Mass Spectrometry in Routine Newborn Screening. Metabolites 2021, 11, 473. [Google Scholar] [CrossRef]
- The Jamovi Project. Jamovi, Version 2.3. [Computer Software]. 2022. Available online: https://www.jamovi.org (accessed on 4 July 2023).
- R Core Team. R: A Language and Environment for Statistical Computing. (Version 4.1) [Computer software]. R Packages Retrieved from MRAN Snapshot 2022-01-01. 2021. Available online: https://cran.r-project.org (accessed on 4 July 2023).
- Akoglu, H. User’s guide to correlation coefficients. Turk. J. Emerg. Med. 2018, 18, 91–93. [Google Scholar] [CrossRef]
- Law, S.H.; Chan, M.L.; Marathe, G.K.; Parveen, F.; Chen, C.H.; Ke, L.Y. An Updated Review of Lysophosphatidylcholine Metabolism in Human Diseases. Int. J. Mol. Sci. 2019, 20, 1149. [Google Scholar] [CrossRef] [PubMed]
- Shi, M.; Han, S.; Klier, K.; Fobo, G.; Montrone, C.; Yu, S.; Harada, M.; Henning, A.K.; Friedrich, N.; Bahls, M.; et al. Identification of candidate metabolite biomarkers for metabolic syndrome and its five components in population-based human cohorts. Cardiovasc. Diabetol. 2023, 22, 141. [Google Scholar] [CrossRef]
- Liu, P.; Zhu, W.; Chen, C.; Yan, B.; Zhu, L.; Chen, X.; Peng, C. The mechanisms of lysophosphatidylcholine in the development of diseases. Life Sci. 2020, 247, 117443. [Google Scholar] [CrossRef]
- Gonzalez Izundegui, D.; Miller, P.E.; Shah, R.V.; Clish, C.B.; Walker, M.E.; Mitchell, G.F.; Gerszten, R.E.; Larson, M.G.; Vasan, R.S.; Nayor, M. Response of circulating metabolites to an oral glucose challenge and risk of cardiovascular disease and mortality in the community. Cardiovasc. Diabetol. 2022, 21, 213. [Google Scholar] [CrossRef]
- Han, M.S.; Lim, Y.M.; Quan, W.; Kim, J.R.; Chung, K.W.; Kang, M.; Kim, S.; Park, S.Y.; Han, J.S.; Park, S.Y.; et al. Lysophosphatidylcholine as an effector of fatty acid-induced insulin resistance. J. Lipid Res. 2011, 52, 1234–1246. [Google Scholar] [CrossRef] [PubMed]
- Mannheim, D.; Herrmann, J.; Versari, D.; Gössl, M.; Meyer, F.B.; McConnell, J.P.; Lerman, L.O.; Lerman, A. Enhanced expression of Lp-PLA2 and lysophosphatidylcholine in symptomatic carotid atherosclerotic plaques. Stroke 2008, 39, 1448–1455. [Google Scholar] [CrossRef] [PubMed]
- Gonçalves, I.; Edsfeldt, A.; Ko, N.Y.; Grufman, H.; Berg, K.; Björkbacka, H.; Nitulescu, M.; Persson, A.; Nilsson, M.; Prehn, C.; et al. Evidence supporting a key role of Lp-PLA2-generated lysophosphatidylcholine in human atherosclerotic plaque inflammation. Arterioscler. Thromb. Vasc. Biol. 2012, 32, 1505–1512. [Google Scholar] [CrossRef] [PubMed]
- Hermansson, M.; Desoye, G.; Hallström, S.; Graier, W.F.; Frank, S. Acyl chain-dependent effect of lysophosphatidylcholine on endothelium-dependent vasorelaxation. PLoS ONE 2013, 8, e65155. [Google Scholar] [CrossRef]
- Kim, M.; Jung, S.; Kim, S.Y.; Lee, S.H.; Lee, J.H. Prehypertension-associated elevation in circulating lysophosphatidlycholines, Lp-PLA2 activity, and oxidative stress. PLoS ONE 2014, 9, e96735. [Google Scholar] [CrossRef]
- Paapstel, K.; Kals, J.; Eha, J.; Tootsi, K.; Ottas, A.; Piir, A.; Jakobson, M.; Lieberg, J.; Zilmer, M. Inverse relations of serum phosphatidylcholines and lysophosphatidylcholines with vascular damage and heart rate in patients with atherosclerosis. Nutr. Metab. Cardiovasc. Dis. 2018, 28, 44–52. [Google Scholar] [CrossRef]
- Zhou, X.; Wang, R.; Zhang, T.; Liu, F.; Zhang, W.; Wang, G.; Gu, G.; Han, Q.; Xu, D.; Yao, C.; et al. Identification of Lysophosphatidylcholines and Sphingolipids as Potential Biomarkers for Acute Aortic Dissection via Serum Metabolomics. Eur. J. Vasc. Endovasc. Surg. 2019, 57, 434–441. [Google Scholar] [CrossRef]
- Ward-Caviness, C.K.; Xu, T.; Aspelund, T.; Thorand, B.; Montrone, C.; Meisinger, C.; Dunger-Kaltenbach, I.; Zierer, A.; Yu, Z.; Helgadottir, I.R.; et al. Improvement of myocardial infarction risk prediction via inflammation-associated metabolite biomarkers. Heart 2017, 103, 1278–1285. [Google Scholar] [CrossRef] [PubMed]
- Ganna, A.; Salihovic, S.; Sundström, J.; Broeckling, C.D.; Hedman, A.K.; Magnusson, P.K.; Pedersen, N.L.; Larsson, A.; Siegbahn, A.; Zilmer, M.; et al. Large-scale metabolomic profiling identifies novel biomarkers for incident coronary heart disease. PLoS Genet. 2014, 10, e1004801. [Google Scholar] [CrossRef]
- Rozenberg, O.; Shih, D.M.; Aviram, M. Human serum paraoxonase 1 decreases macrophage cholesterol biosynthesis: Possible role for its phospholipase-A2-like activity and lysophosphatidylcholine formation. Arterioscler. Thromb. Vasc. Biol. 2003, 23, 461–467. [Google Scholar] [CrossRef]
- Fernandez, C.; Sandin, M.; Sampaio, J.L.; Almgren, P.; Narkiewicz, K.; Hoffmann, M.; Hedner, T.; Wahlstrand, B.; Simons, K.; Shevchenko, A.; et al. Plasma lipid composition and risk of developing cardiovascular disease. PLoS ONE 2013, 8, e71846. [Google Scholar] [CrossRef] [PubMed]
- Stegemann, C.; Pechlaner, R.; Willeit, P.; Langley, S.R.; Mangino, M.; Mayr, U.; Menni, C.; Moayyeri, A.; Santer, P.; Rungger, G.; et al. Lipidomics profiling and risk of cardiovascular disease in the prospective population-based Bruneck study. Circulation 2014, 129, 1821–1831. [Google Scholar] [CrossRef] [PubMed]
- Meikle, P.J.; Wong, G.; Tsorotes, D.; Barlow, C.K.; Weir, J.M.; Christopher, M.J.; MacIntosh, G.L.; Goudey, B.; Stern, L.; Kowalczyk, A.; et al. Plasma lipidomic analysis of stable and unstable coronary artery disease. Arterioscler. Thromb. Vasc. Biol. 2011, 31, 2723–2732. [Google Scholar] [CrossRef]
- Duivenvoorden, R.; Holleboom, A.G.; van den Bogaard, B.; Nederveen, A.J.; de Groot, E.; Hutten, B.A.; Schimmel, A.W.; Hovingh, G.K.; Kastelein, J.J.; Kuivenhoven, J.A.; et al. Carriers of lecithin cholesterol acyltransferase gene mutations have accelerated atherogenesis as assessed by carotid 3.0-T magnetic resonance imaging [corrected]. J. Am. Coll. Cardiol. 2011, 58, 2481–2487. [Google Scholar] [CrossRef] [PubMed]
- Matthews, D.E. Review of Lysine Metabolism with a Focus on Humans. J. Nutr. 2020, 150 (Suppl. 1), 2548S–2555S. [Google Scholar] [CrossRef]
- Lv, Z.; Shi, W.; Zhang, Q. Role of Essential Amino Acids in Age-Induced Bone Loss. Int. J. Mol. Sci. 2022, 23, 11281. [Google Scholar] [CrossRef]
- Chen, J.; Zhang, S.; Wu, J.; Wu, S.; Xu, G.; Wei, D. Essential Role of Nonessential Amino Acid Glutamine in Atherosclerotic Cardiovascular Disease. DNA Cell Biol. 2020, 39, 8–15. [Google Scholar] [CrossRef]
- Durante, W. The Emerging Role of l-Glutamine in Cardiovascular Health and Disease. Nutrients 2019, 11, 2092. [Google Scholar] [CrossRef]
- Riksen, N.P.; Netea, M.G. Immunometabolic control of trained immunity. Mol. Asp. Med. 2021, 77, 100897. [Google Scholar] [CrossRef]
- du Toit, W.L.; Kruger, R.; Gafane-Matemane, L.F.; Schutte, A.E.; Louw, R.; Mels, C.M.C. Markers of arterial stiffness and urinary metabolomics in young adults with early cardiovascular risk: The African-PREDICT study. Metabolomics 2023, 19, 28. [Google Scholar] [CrossRef]
- Papandreou, C.; Hernández-Alonso, P.; Bulló, M.; Ruiz-Canela, M.; Li, J.; Guasch-Ferré, M.; Toledo, E.; Clish, C.; Corella, D.; Estruch, R.; et al. High Plasma Glutamate and a Low Glutamine-to-Glutamate Ratio Are Associated with Increased Risk of Heart Failure but Not Atrial Fibrillation in the Prevención con Dieta Mediterránea (PREDIMED) Study. J. Nutr. 2020, 150, 2882–2889. [Google Scholar] [CrossRef] [PubMed]
- Longo, S.; Del Chierico, F.; Scanu, M.; Toto, F.; Legramante, J.M.; Rizza, S.; Putignani, L.; Federici, M. An Investigation of Metabolic Risk Factors and Gut Microbiota in Unexplained Syncope. Biomedicines 2024, 12, 264. [Google Scholar] [CrossRef]
- Longo, S.; Rizza, S.; Federici, M. Microbiota-gut-brain axis: Relationships among the vagus nerve, gut microbiota, obesity, and diabetes. Acta Diabetol. 2023, 60, 1007–1017. [Google Scholar] [CrossRef]
- Nemet, I.; Saha, P.P.; Gupta, N.; Zhu, W.; Romano, K.A.; Skye, S.M.; Cajka, T.; Mohan, M.L.; Li, L.; Wu, Y.; et al. A Cardiovascular Disease-Linked Gut Microbial Metabolite Acts via Adrenergic Receptors. Cell 2020, 180, 862–877.e22. [Google Scholar] [CrossRef]
- Witkowski, M.; Weeks, T.L.; Hazen, S.L. Gut Microbiota and Cardiovascular Disease. Circ. Res. 2020, 127, 553–570. [Google Scholar] [CrossRef]
- Azad, R.K.; Shulaev, V. Metabolomics technology and bioinformatics for precision medicine. Brief. Bioinform. 2019, 20, 1957–1971. [Google Scholar] [CrossRef] [PubMed]
- Belli, M.; Barone, L.; Longo, S.; Prandi, F.R.; Lecis, D.; Mollace, R.; Margonato, D.; Muscoli, S.; Sergi, D.; Federici, M.; et al. Gut Microbiota Composition and Cardiovascular Disease: A Potential New Therapeutic Target? Int. J. Mol. Sci. 2023, 24, 11971. [Google Scholar] [CrossRef] [PubMed]
- Martins, A.M.A.; Paiva, M.U.B.; Paiva, D.V.N.; de Oliveira, R.M.; Machado, H.L.; Alves, L.J.S.R.; Picossi, C.R.C.; Faccio, A.T.; Tavares, M.F.M.; Barbas, C.; et al. Innovative Approaches to Assess Intermediate Cardiovascular Risk Subjects: A Review from Clinical to Metabolomics Strategies. Front. Cardiovasc. Med. 2021, 8, 788062. [Google Scholar] [CrossRef]
- Shah, S.H.; Sun, J.L.; Stevens, R.D.; Bain, J.R.; Muehlbauer, M.J.; Pieper, K.S.; Haynes, C.; Hauser, E.R.; Kraus, W.E.; Granger, C.B.; et al. Baseline metabolomic profiles predict cardiovascular events in patients at risk for coronary artery disease. Am. Heart J. 2012, 163, 844–850.e1. [Google Scholar] [CrossRef]
- Garg, U.; Dasouki, M. Expanded newborn screening of inherited metabolic disorders by tandem mass spectrometry: Clinical and laboratory aspects. Clin. Biochem. 2006, 39, 315–332. [Google Scholar] [CrossRef]
- Pieragostino, D.; Cicalini, I.; Di Michele, S.; Fusilli, P.; Cotugno, G.; Ferrante, R.; Bucci, I.; Dionisi-Vici, C.; Stuppia, L.; De Laurenzi, V.; et al. A Case of Suspected Hyperphenylalaninemia at Newborn Screening by Tandem Mass Spectrometry during Total Parenteral Nutrition. Metabolites 2020, 10, 44. [Google Scholar] [CrossRef] [PubMed]
- Rossi, C.; Cicalini, I.; Rizzo, C.; Zucchelli, M.; Consalvo, A.; Valentinuzzi, S.; Semeraro, D.; Gasparroni, G.; Brindisino, P.; Gazzolo, D.; et al. A False-Positive Case of Methylmalonic Aciduria by Tandem Mass Spectrometry Newborn Screening Dependent on Maternal Malnutrition in Pregnancy. Int. J. Environ. Res. Public Health 2020, 17, 3601. [Google Scholar] [CrossRef] [PubMed]
- Sudo, S.Z.; Montagnoli, T.L.; Rocha, B.S.; Santos, A.D.; de Sá, M.P.L.; Zapata-Sudo, G. Diabetes-Induced Cardiac Autonomic Neuropathy: Impact on Heart Function and Prognosis. Biomedicines 2022, 10, 3258. [Google Scholar] [CrossRef] [PubMed]





| Variables | CTRL Group (n = 10) | TLC Group | p Value | |||
|---|---|---|---|---|---|---|
| CS (n = 9) | OH (n = 23) | NMS (n = 26) | US (n = 27) | |||
| Age | 64.5 ± 6.79 | 72 ± 16.0 | 60 ± 16.2 | 53.5 ± 13.7 | 58 ± 14.5 | 0.051 |
| Sex (M/F) | 4 (4.2%)/6 (6.3%) | 5 (5.3%)/4 (4.2%) | 11 (11.6%)/12 (12.6%) | 12 (12.6%)/14 (14.7%) | 13 (13.7%)/14 (14.7%) | 0.975 |
| Alcohol (n/y) | 5 (5.35)/5 (5.3%) | 6 (6.4%)/3 (3.2%) | 18 (19.1%)/5 (5.3%) | 21 (22.3%)/4 (4.3%9 | 19 (20.2%)/8 (8.5%) | 0.302 |
| Smoke (n/y) | 9 (9.5%)/1 (1.1%) | 4 (4.2%)/5 (5.3%) | 20 (21.1%)/3 (3.2%) | 15 (15.8%)/11 (11.6%) | 14 (14.7%)/13 (13.75) | 0.017 |
| Exercise (n/y) | 6 (6.5%)/4 (4.3%) | 4 (4.3%)/5 (5.4%) | 15 (16.1%)/8 (8.6%) | 16 (17.2%)/9 (9.7%) | 20 (21.5%)/6 (6.5%) | 0.489 |
| BH (n/y) | 5 (5.3%)/5 (5.3%) | 5 (5.3%)/4 (4.2%) | 13 (13.7%)/10 (10.5%) | 21 (22.1%)/5 (5.3%) | 13 (13.7%)/14 (14.7%) | 0.143 |
| T2D (n/y) | 10 (10.5%)/0 (0.0%) | 7 (7.4%)/2 (2.1%) | 20 (21.1%)/3 (3.2%) | 25 (26.3%)/1 (1.1%) | 22 (23.2%)/5 (5.3%) | 0.273 |
| CVD (n/y) | 8 (8.4%)/2 (2.1%) | 7 (7.4%)/2 (2.1%) | 20 (21.1%)/3 (3.2%) | 24 (25.3%)/2 (2.1%) | 22 (23.2%)/5 (5.3%) | 0.734 |
| Weight (kg) | 164 ± 8.48 | 164 ± 8.48 | 164 ± 8.48 | 164 ± 8.48 | 164 ± 8.48 | 0.179 |
| Height (cm) | 164 ± 8.48 | 168 ± 9.33 | 165 ± 35.4 | 170 ± 9.70 | 167 ± 9.26 | 0.688 |
| BMI (kg/m2) | 24.0 ± 4.18 | 24.6 ± 2.88 | 25.6 ± 3.49 | 24.1 ± 4.58 | 26.7 ± 4.27 | 0.072 |
| SBP (mmHg) | 125 ± 15.1 | 145 ± 12.1 | 134 ± 14.0 | 125 ± 13.5 | 129 ± 15.7 | 0.005 |
| DBP (mmHg) | 75.0 ± 6.67 | 81.9 ± 10.5 | 77.9 ± 9.36 | 78.6 ± 8.68 | 77.2 ± 10.8 | 0.529 |
| waist (cm) | 88.5 ± 11.5 | 91.5 ± 8.00 | 95 ± 11.7 | 87.0 ± 16.3 | 98.0 ± 12.3 | 0.141 |
| IMT (μm) | 825 ± 253 | 676 ± 128 | 597 ± 113 | 555 ± 134 | 648 ± 138 | <0.001 |
| Hb (g/dL) | 13.3 ± 1.33 | 14.2 ± 1.51 | 14.2 ± 2.19 | 14.1 ± 1.60 | 14.0 ± 1.02 | 0.465 |
| WBC (×109/L) | 5.70 ± 1.33 | 6.37 ± 2.35 | 6.06 ± 1.61 | 6.11 ± 2.18 | 6.95 ± 1.77 | 0.294 |
| glyc (mg/dL) | 90.5 ± 6.55 | 91 ± 23.4 | 97.5 ± 13.2 | 88.0 ± 11.2 | 94.5 ± 16.6 | 0.271 |
| TRG (mg/dL) | 81.5 ± 38.1 | 89.5 ± 43.6 | 88 ± 53.7 | 76.0 ± 47.2 | 102 ± 65.2 | 0.576 |
| eGFR (mL/min) | 83.5 ± 45.6 | 79.1 ± 18.4 | 89.8 ± 15.3 | 85.6 ± 19.3 | 79.5 ± 8.6 | 0.497 |
| Tot-chol (mg/dL) | 190 ± 37.8 | 192 ± 32.1 | 193 ± 34.0 | 195 ± 33.3 | 201 ± 41.7 | 0.618 |
| HDL-chol (mg/dL) | 67.5 ± 15.1 | 47.0 ± 21.0 | 50.0 ± 12.3 | 53.5 ± 13.1 | 52.5 ± 20.5 | 0.120 |
| LDL-chol (mg/dL) | 106 ± 32.8 | 116 ± 22.6 | 126 ± 31.7 | 124 ± 37.2 | 127 ± 44.0 | 0.387 |
| SBP Pearson Correlation | c-IMT Pearson Correlation | |||
|---|---|---|---|---|
| r | R Squared | r | R Squared | |
| ALA (µM) | 0.143 | 0.020 | −0.021 | 0.000 |
| ARG (µM) | 0.084 | 0.007 | −0.069 | 0.005 |
| CIT (µM) | 0.108 | 0.012 | 0.034 | 0.001 |
| GLN/LYS (µM) | 0.064 | 0.004 | 0.073 | 0.005 |
| GLU (µM) | 0.012 | 0.000 | −0.180 | 0.032 |
| GLY (µM) | −0.126 | 0.016 | −0.021 | 0.000 |
| LEU\ILE\PRO-OH (µM) | 0.006 | 0.000 | −0.125 | 0.016 |
| MET (µM) | −0.084 | 0.007 | −0.163 | 0.026 |
| METILDOPA (µM) | 0.032 | 0.001 | −0.070 | 0.005 |
| ORN (µM) | −0.069 | 0.005 | −0.030 | 0.001 |
| PHE (µM) | −0.140 | 0.020 | −0.191 | 0.036 |
| PRO (µM) | 0.041 | 0.002 | −0.015 | 0.000 |
| SA (µM) | −0.060 | 0.004 | −0.070 | 0.005 |
| TYR (µM) | 0.046 | 0.002 | −0.025 | 0.001 |
| VAL (µM) | 0.016 | 0.000 | −0.125 | 0.016 |
| ASA-Total (µM) | −0.087 | 0.008 | −0.023 | 0.001 |
| ADO (µM) | 0.143 | 0.020 | −0.005 | 0.000 |
| C0 (µM) | 0.125 | 0.016 | 0.279 | 0.078 |
| C10 (µM) | 0.050 | 0.003 | 0.107 | 0.011 |
| C10:1 (µM) | 0.074 | 0.006 | 0.057 | 0.003 |
| C10:2 (µM) | 0.087 | 0.008 | −0.023 | 0.001 |
| C2 (µM) | 0.063 | 0.004 | 0.185 | 0.034 |
| C3 (µM) | 0.071 | 0.005 | 0.190 | 0.036 |
| C3DC\C4OH (µM) | 0.058 | 0.003 | 0.160 | 0.026 |
| C4 (µM) | 0.025 | 0.001 | 0.051 | 0.003 |
| C4DC\C5OH (µM) | 0.170 | 0.029 | 0.113 | 0.013 |
| C5 (µM) | −0.108 | 0.012 | 0.053 | 0.003 |
| C5:1 (µM) | 0.111 | 0.012 | 0.010 | 0.000 |
| C5DC\C6OH (µM) | −0.065 | 0.004 | 0.238 | 0.057 |
| C6 (µM) | 0.016 | 0.000 | 0.111 | 0.012 |
| C6DC (µM) | 0.090 | 0.008 | 0.314 | 0.099 |
| C8 (µM) | 0.038 | 0.001 | 0.138 | 0.019 |
| C8:1 (µM) | −0.101 | 0.010 | −0.076 | 0.006 |
| D-ADO (µM) | −0.151 | 0.023 | −0.080 | 0.006 |
| C12 (µM) | 0.053 | 0.003 | 0.077 | 0.006 |
| C12:1 (µM) | 0.156 | 0.024 | 0.133 | 0.018 |
| C14 (µM) | 0.058 | 0.003 | 0.094 | 0.009 |
| C14:1 (µM) | 0.047 | 0.002 | 0.098 | 0.010 |
| C14:2 (µM) | 0.048 | 0.002 | 0.053 | 0.003 |
| C14OH (µM) | 0.118 | 0.014 | 0.270 | 0.073 |
| C16 (µM) | 0.081 | 0.007 | 0.125 | 0.016 |
| C16:1 (µM) | 0.018 | 0.000 | 0.071 | 0.005 |
| C16:1OH\C17 (µM) | 0.053 | 0.003 | 0.232 | 0.054 |
| C16OH (µM) | 0.159 | 0.025 | 0.152 | 0.023 |
| C18 (µM) | 0.094 | 0.009 | 0.031 | 0.001 |
| C18:1 (µM) | 0.068 | 0.005 | 0.071 | 0.005 |
| C18:1OH (µM) | 0.102 | 0.011 | 0.158 | 0.025 |
| C18:2 (µM) | −0.002 | 0.000 | −0.039 | 0.002 |
| C18:2OH (µM) | 0.091 | 0.008 | 0.096 | 0.009 |
| C18OH (µM) | 0.116 | 0.014 | 0.080 | 0.006 |
| C20 (µM) | −0.054 | 0.003 | 0.105 | 0.011 |
| C20:0-LPC (µM) | −0.032 | 0.001 | −0.084 | 0.007 |
| C22 (µM) | 0.047 | 0.002 | 0.008 | 0.000 |
| C22:0-LPC (µM) | −0.030 | 0.001 | −0.050 | 0.002 |
| C24 (µM) | −0.147 | 0.022 | −0.049 | 0.002 |
| C24:0-LPC (µM) | −0.054 | 0.003 | −0.107 | 0.011 |
| C26 (µM) | −0.030 | 0.001 | −0.070 | 0.005 |
| C26:0-LPC (µM) | 0.009 | 0.000 | 0.023 | 0.001 |
| CIT/ARG | −0.054 | 0.003 | 0.043 | 0.002 |
| TYR/CIT | −0.049 | 0.002 | −0.048 | 0.002 |
| PHE/TYR | −0.143 | 0.020 | −0.163 | 0.027 |
| C0/(C16 + C18) | 0.040 | 0.002 | 0.132 | 0.018 |
| C14:1/C16 | 0.072 | 0.005 | 0.089 | 0.008 |
| C14:1/C2 | 0.014 | 0.000 | 0.052 | 0.003 |
| C16OH/C16 | 0.075 | 0.006 | 0.065 | 0.004 |
| C18OH/C18 | 0.058 | 0.003 | 0.116 | 0.014 |
| C5OH/C10 | −0.149 | 0.022 | 0.034 | 0.001 |
| C5OH/C2 | −0.107 | 0.011 | −0.106 | 0.011 |
| C5OH/C8 | −0.160 | 0.026 | 0.014 | 0.000 |
| C5/C0 | −0.228 | 0.052 | −0.107 | 0.011 |
| C5/C2 | −0.178 | 0.032 | −0.068 | 0.005 |
| C5/C3 | −0.168 | 0.028 | −0.085 | 0.007 |
| C5DC/C16 | −0.132 | 0.017 | 0.085 | 0.007 |
| C5DC/C8 | −0.247 | 0.061 | 0.060 | 0.004 |
| LEU/ALA | −0.163 | 0.027 | −0.149 | 0.022 |
| LEU/PHE | 0.110 | 0.012 | 0.175 | 0.031 |
| MET/PHE | −0.024 | 0.001 | 0.188 | 0.035 |
| VAL/PHE | 0.115 | 0.013 | 0.217 | 0.047 |
| C3/C2 | −0.063 | 0.004 | −0.021 | 0.000 |
| C3/C16 | 0.008 | 0.000 | 0.063 | 0.004 |
| C3/MET | 0.144 | 0.021 | 0.282 | 0.079 |
| C8/C2 | 0.066 | 0.004 | 0.035 | 0.001 |
| C8/C10 | −0.007 | 0.000 | 0.119 | 0.014 |
| (C16 + C18.1)/C2 | −0.140 | 0.020 | −0.075 | 0.006 |
Disclaimer/Publisher’s Note: The statements, opinions and data contained in all publications are solely those of the individual author(s) and contributor(s) and not of MDPI and/or the editor(s). MDPI and/or the editor(s) disclaim responsibility for any injury to people or property resulting from any ideas, methods, instructions or products referred to in the content. |
© 2024 by the authors. Licensee MDPI, Basel, Switzerland. This article is an open access article distributed under the terms and conditions of the Creative Commons Attribution (CC BY) license (https://creativecommons.org/licenses/by/4.0/).
Share and Cite
Longo, S.; Cicalini, I.; Pieragostino, D.; De Laurenzi, V.; Legramante, J.M.; Menghini, R.; Rizza, S.; Federici, M. A Metabolomic Approach to Unexplained Syncope. Biomedicines 2024, 12, 2641. https://doi.org/10.3390/biomedicines12112641
Longo S, Cicalini I, Pieragostino D, De Laurenzi V, Legramante JM, Menghini R, Rizza S, Federici M. A Metabolomic Approach to Unexplained Syncope. Biomedicines. 2024; 12(11):2641. https://doi.org/10.3390/biomedicines12112641
Chicago/Turabian StyleLongo, Susanna, Ilaria Cicalini, Damiana Pieragostino, Vincenzo De Laurenzi, Jacopo M. Legramante, Rossella Menghini, Stefano Rizza, and Massimo Federici. 2024. "A Metabolomic Approach to Unexplained Syncope" Biomedicines 12, no. 11: 2641. https://doi.org/10.3390/biomedicines12112641
APA StyleLongo, S., Cicalini, I., Pieragostino, D., De Laurenzi, V., Legramante, J. M., Menghini, R., Rizza, S., & Federici, M. (2024). A Metabolomic Approach to Unexplained Syncope. Biomedicines, 12(11), 2641. https://doi.org/10.3390/biomedicines12112641

