Neuronal Differentiation of Human Glioma Cells Induced by Parthenolide Under In Vitro Conditions
Abstract
1. Introduction
2. Materials and Methods
2.1. Cell Culture and Reagents
2.2. Hematoxylin-Eosin (HE) Staining
2.3. Immunocytochemistry
2.4. Ki-67 Positive Rate Calculation
2.5. Cell Viability Assay
2.6. Sphere Formation Assay
2.7. Western Blot
2.8. Chinese Glioma Genome Atlas (CGGA) Analysis
2.9. Enrichment Analysis
2.10. Statistical Analysis
3. Results
3.1. Parthenolide Induced Morphological Changes in Glioma Cells
3.2. Parthenolide Induced the Expression of Neuronal Markers in Glioma Cells
3.3. Parthenolide Inhibited the Proliferation of Glioma Cells
3.4. Parthenolide Inhibited the Self-Renewal of Glioma Cells
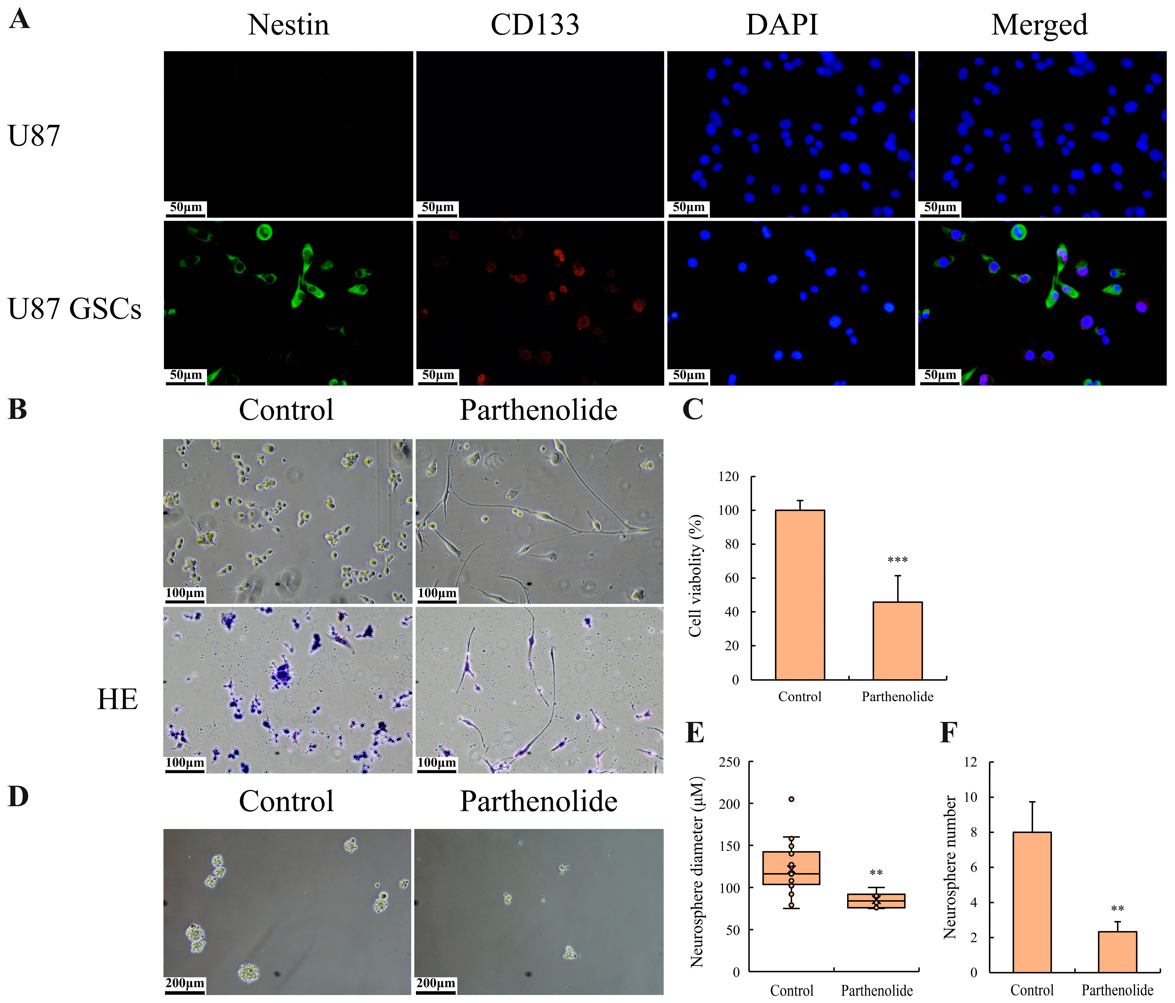
3.5. Parthenolide Induced the Differentiation and Proliferation Inhibition of GSCs
3.6. Inhibition of Histone Deacetylase 1 (HDAC1) Is a Potential Mechanism
4. Discussion
5. Conclusions
Author Contributions
Funding
Institutional Review Board Statement
Informed Consent Statement
Data Availability Statement
Acknowledgments
Conflicts of Interest
References
- McKinnon, C.; Nandhabalan, M.; Murray, S.A.; Plaha, P. Glioblastoma: Clinical presentation, diagnosis, and management. BMJ 2021, 374, n1560. [Google Scholar] [CrossRef] [PubMed]
- Grek, C.L.; Sheng, Z.; Naus, C.C.; Sin, W.C.; Gourdie, R.G.; Ghatnekar, G.G. Novel approach to temozolomide resistance in malignant glioma: Connexin43-directed therapeutics. Curr. Opin. Pharmacol. 2018, 41, 79–88. [Google Scholar] [CrossRef] [PubMed]
- Chen, Z.; Zhong, Y.; Chen, J.; Sun, S.; Liu, W.; Han, Y.; Liu, X.; Guo, C.; Li, D.; Hu, W.; et al. Disruption of β-catenin-mediated negative feedback reinforces cAMP-induced neuronal differentiation in glioma stem cells. Cell Death Dis. 2022, 13, 493. [Google Scholar] [CrossRef] [PubMed]
- Chen, K.S.; Bridges, C.R.; Lynton, Z.; Lim, J.W.C.; Stringer, B.W.; Rajagopal, R.; Wong, K.T.; Ganesan, D.; Ariffin, H.; Day, B.W.; et al. Transcription factors NFIA and NFIB induce cellular differentiation in high-grade astrocytoma. J. Neurooncol. 2020, 146, 41–53. [Google Scholar] [CrossRef]
- Liu, J.; Wang, X.; Chen, A.T.; Gao, X.; Himes, B.T.; Zhang, H.; Chen, Z.; Wang, J.; Sheu, W.C.; Deng, G.; et al. ZNF117 regulates glioblastoma stem cell differentiation towards oligodendroglial lineage. Nat. Commun. 2022, 13, 2196. [Google Scholar] [CrossRef]
- Freund, R.R.A.; Gobrecht, P.; Fischer, D.; Arndt, H.D. Advances in chemistry and bioactivity of parthenolide. Nat. Prod. Rep. 2020, 37, 541–565. [Google Scholar] [CrossRef]
- Sztiller-Sikorska, M.; Czyz, M. Parthenolide as Cooperating Agent for Anti-Cancer Treatment of Various Malignancies. Pharmaceuticals 2020, 13, 194. [Google Scholar] [CrossRef]
- Tang, Z.Q.; Ye, Y.R. Predicting Glioma Cell Differentiation-inducing Drugs Using a Drug Repositioning Strategy. Comb. Chem. High Throughput Screen. 2023, 26, 339–346. [Google Scholar]
- Jiang, B.; Sai, K.; Yang, W.; Gu, J.; Wang, J.; Sun, S.; Chen, Z.; Zhong, Y.; Liang, X.; Chen, C.; et al. Differential regulation of H3K9/H3K14 acetylation by small molecules drives neuron-fate-induction of glioma cell. Cell Death Dis. 2023, 14, 142. [Google Scholar]
- Liu, H.; Xia, J.; Wang, T.; Li, W.; Song, Y.; Tan, G. Differentiation of human glioblastoma U87 cells into cholinergic neuron. Neurosci. Lett. 2019, 704, 1–7. [Google Scholar] [CrossRef]
- Biserova, K.; Jakovlevs, A.; Uljanovs, R.; Strumfa, I. Cancer Stem Cells: Significance in Origin, Pathogenesis and Treatment of Glioblastoma. Cells 2021, 10, 621. [Google Scholar] [CrossRef] [PubMed]
- Nakabayashi, H.; Shimizu, K. Involvement of Akt/NF-κB pathway in antitumor effects of parthenolide on glioblastoma cells in vitro and in vivo. BMC Cancer 2012, 12, 453. [Google Scholar] [CrossRef] [PubMed]
- Yu, Z.; Chen, Y.; Wang, S.; Li, P.; Zhou, G.; Yuan, Y. Inhibition of NF-κB results in anti-glioma activity and reduces temozolomide-induced chemoresistance by down-regulating MGMT gene expression. Cancer Lett. 2018, 428, 77–89. [Google Scholar] [CrossRef]
- King, J.; Patel, M.; Chandrasekaran, S. Metabolism, HDACs, and HDAC Inhibitors: A Systems Biology Perspective. Metabolites 2021, 11, 792. [Google Scholar] [CrossRef] [PubMed]
- Gopal, Y.N.; Arora, T.S.; Van Dyke, M.W. Parthenolide specifically depletes histone deacetylase 1 protein and induces cell death through ataxia telangiectasia mutated. Chem. Biol. 2007, 14, 813–823. [Google Scholar] [CrossRef]
- Song, Y.; Jiang, Y.; Tao, D.; Wang, Z.; Wang, R.; Wang, M.; Han, S. NFAT2-HDAC1 signaling contributes to the malignant phenotype of glioblastoma. Neuro-Oncol. 2020, 22, 46–57. [Google Scholar] [CrossRef]
- Bastola, S.; Pavlyukov, M.S.; Yamashita, D.; Ghosh, S.; Cho, H.; Kagaya, N.; Zhang, Z.; Minata, M.; Lee, Y.; Sadahiro, H.; et al. Glioma-initiating cells at tumor edge gain signals from tumor core cells to promote their malignancy. Nat. Commun. 2020, 11, 4660. [Google Scholar] [CrossRef]
- Garcia-Manteiga, J.M.; D’Alessandro, R.; Meldolesi, J. News about the Role of the Transcription Factor REST in Neurons: From Physiology to Pathology. Int. J. Mol. Sci. 2019, 21, 235. [Google Scholar] [CrossRef]
- Walker, C.; Mojares, E.; Del Río Hernández, A. Role of Extracellular Matrix in Development and Cancer Progression. Int. J. Mol. Sci. 2018, 19, 3028. [Google Scholar] [CrossRef]
- Ferrer, V.P.; Moura Neto, V.; Mentlein, R. Glioma infiltration and extracellular matrix: Key players and modulators. Glia 2018, 66, 1542–1565. [Google Scholar] [CrossRef]
- Wei, R.; Zhou, J.; Bui, B.; Liu, X. Glioma actively orchestrate a self-advantageous extracellular matrix to promote recurrence and progression. BMC Cancer 2024, 24, 974. [Google Scholar] [CrossRef] [PubMed]






Disclaimer/Publisher’s Note: The statements, opinions and data contained in all publications are solely those of the individual author(s) and contributor(s) and not of MDPI and/or the editor(s). MDPI and/or the editor(s) disclaim responsibility for any injury to people or property resulting from any ideas, methods, instructions or products referred to in the content. |
© 2024 by the authors. Licensee MDPI, Basel, Switzerland. This article is an open access article distributed under the terms and conditions of the Creative Commons Attribution (CC BY) license (https://creativecommons.org/licenses/by/4.0/).
Share and Cite
Tang, Z.; Cao, C.; Tang, W.; Ye, Y.; Chen, Z.; Shen, Y. Neuronal Differentiation of Human Glioma Cells Induced by Parthenolide Under In Vitro Conditions. Biomedicines 2024, 12, 2543. https://doi.org/10.3390/biomedicines12112543
Tang Z, Cao C, Tang W, Ye Y, Chen Z, Shen Y. Neuronal Differentiation of Human Glioma Cells Induced by Parthenolide Under In Vitro Conditions. Biomedicines. 2024; 12(11):2543. https://doi.org/10.3390/biomedicines12112543
Chicago/Turabian StyleTang, Zhaoqi, Chang Cao, Weiwei Tang, Yanrong Ye, Zhenhui Chen, and Yun Shen. 2024. "Neuronal Differentiation of Human Glioma Cells Induced by Parthenolide Under In Vitro Conditions" Biomedicines 12, no. 11: 2543. https://doi.org/10.3390/biomedicines12112543
APA StyleTang, Z., Cao, C., Tang, W., Ye, Y., Chen, Z., & Shen, Y. (2024). Neuronal Differentiation of Human Glioma Cells Induced by Parthenolide Under In Vitro Conditions. Biomedicines, 12(11), 2543. https://doi.org/10.3390/biomedicines12112543
