NSUN2 Promotes Head and Neck Squamous Cell Carcinoma Progression by Targeting EMT-Related Gene LAMC2 in an m5C-YBX1-Dependent Manner
Abstract
1. Introduction
2. Materials and Methods
2.1. Pathological Samples and the Cancer Genome Atlas (TCGA) Database Analysis
2.2. Hematoxylin and Eosin (H&E) and Immunohistochemistry (IHC) Staining
2.3. Cell Culture and Transfection
2.4. Western Blot Analysis
2.5. m5C-Bis-Seq, mRNA-Seq, and Bioinformatics Analysis
2.6. Cell Proliferation, Colony Formation, Wound Healing, Migration, and Invasion Assay
2.7. 5-Ethynyl-2′-Deoxyuridine (EdU) Assay
2.8. RNA Extraction and Quantitative Real-Time PCR (qRT-PCR)
2.9. Dot Blot Assay
2.10. RNA Stability Assay
2.11. Xenograft Tumor Models
2.12. Statistical Analysis
3. Results
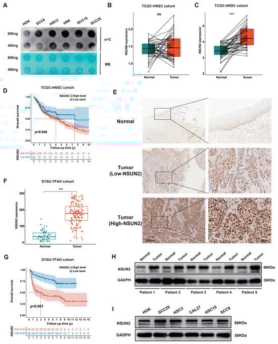
3.1. NSUN2 Is Upregulated in HNSCC and Related to Poor Prognosis
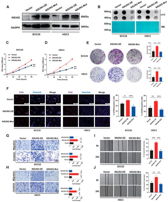
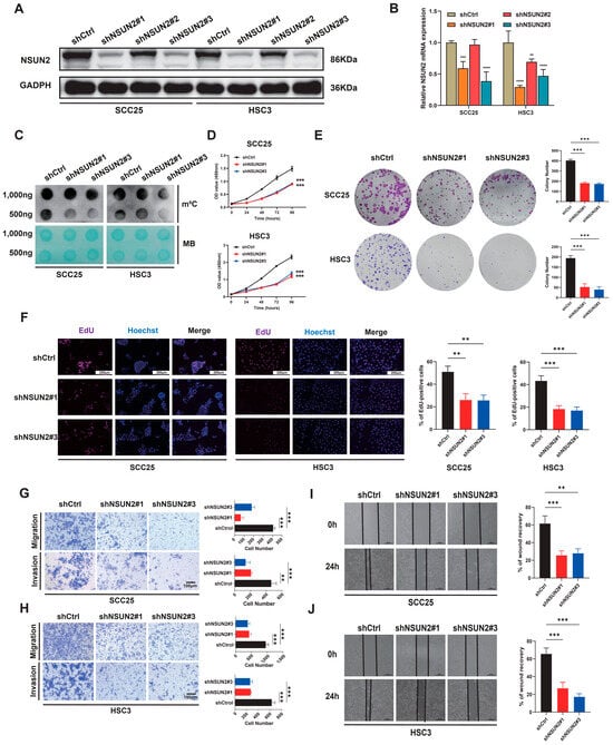
3.2. NSUN2 Affects the Proliferation and Metastasis of HNSCC In Vitro and In Vivo
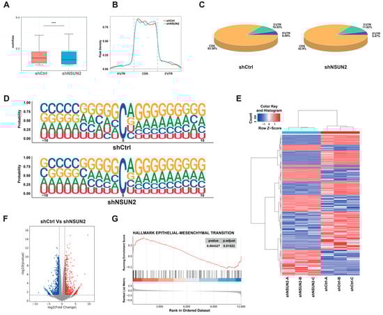
3.3. Characterizing the mRNA m5C Profile of HNSCC Cells Using mRNA-Seq and m5C-Bis-Seq Technology
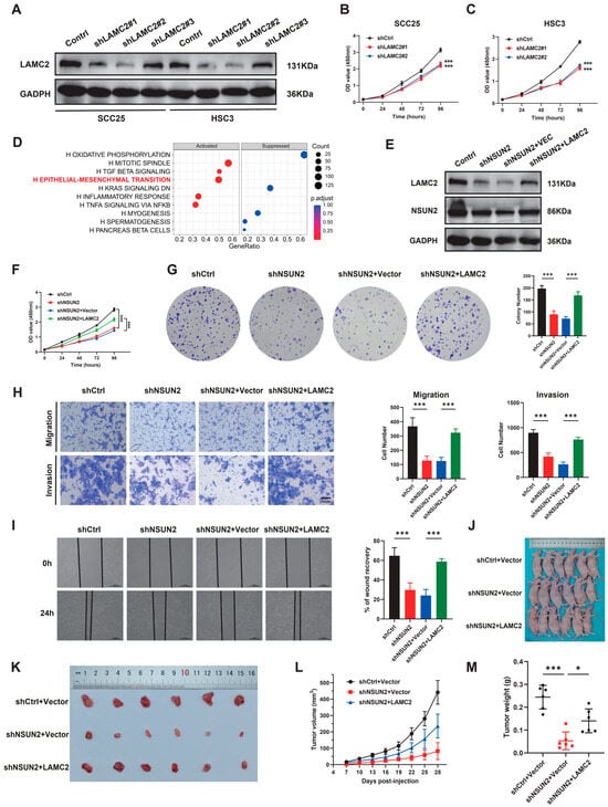
3.4. Identification of LAMC2 as a Downstream Target of NSUN2 in HNSCC
3.5. NSUN2-m5C-LAMC2-EMT Axis Mediates Proliferation, Migration, and Invasion of HNSCC Cells In Vitro and In Vivo
4. Discussion
5. Conclusions
Supplementary Materials
Author Contributions
Funding
Institutional Review Board Statement
Informed Consent Statement
Data Availability Statement
Conflicts of Interest
Abbreviations
References
- Johnson, D.E.; Burtness, B.; Leemans, C.R.; Lui, V.W.Y.; Bauman, J.E.; Grandis, J.R. Head and neck squamous cell carcinoma. Nat. Rev. Dis. Primers 2020, 6, 92. [Google Scholar] [CrossRef] [PubMed]
- Sung, H.; Ferlay, J.; Siegel, R.L.; Laversanne, M.; Soerjomataram, I.; Jemal, A.; Bray, F. Global Cancer Statistics 2020: GLOBOCAN Estimates of Incidence and Mortality Worldwide for 36 Cancers in 185 Countries. CA Cancer J. Clin. 2021, 71, 209–249. [Google Scholar] [CrossRef] [PubMed]
- Borcoman, E.; Marret, G.; Le Tourneau, C. Paradigm Change in First-Line Treatment of Recurrent and/or Metastatic Head and Neck Squamous Cell Carcinoma. Cancers 2021, 13, 2573. [Google Scholar] [CrossRef]
- Sacconi, A.; Muti, P.; Pulito, C.; Urbani, G.; Allegretti, M.; Pellini, R.; Mehterov, N.; Ben-David, U.; Strano, S.; Bossi, P.; et al. Immunosignatures associated with TP53 status and co-mutations classify prognostically head and neck cancer patients. Mol. Cancer 2023, 22, 192. [Google Scholar] [CrossRef] [PubMed]
- Marur, S.; Forastiere, A.A. Head and neck cancer: Changing epidemiology, diagnosis, and treatment. Mayo Clin. Proc. 2008, 83, 489–501. [Google Scholar] [CrossRef]
- Sacco, A.G.; Cohen, E.E. Current Treatment Options for Recurrent or Metastatic Head and Neck Squamous Cell Carcinoma. J. Clin. Oncol. 2015, 33, 3305–3313. [Google Scholar] [CrossRef]
- Delaunay, S.; Frye, M. RNA modifications regulating cell fate in cancer. Nat. Cell Biol. 2019, 21, 552–559. [Google Scholar] [CrossRef]
- Xue, C.; Chu, Q.; Zheng, Q.; Jiang, S.; Bao, Z.; Su, Y.; Lu, J.; Li, L. Role of main RNA modifications in cancer: N(6)-methyladenosine, 5-methylcytosine, and pseudouridine. Signal Transduct. Target. Ther. 2022, 7, 142. [Google Scholar] [CrossRef]
- Schaefer, M.; Pollex, T.; Hanna, K.; Tuorto, F.; Meusburger, M.; Helm, M.; Lyko, F. RNA methylation by Dnmt2 protects transfer RNAs against stress-induced cleavage. Genes. Dev. 2010, 24, 1590–1595. [Google Scholar] [CrossRef]
- Chen, X.; Li, A.; Sun, B.F.; Yang, Y.; Han, Y.N.; Yuan, X.; Chen, R.X.; Wei, W.S.; Liu, Y.; Gao, C.C.; et al. 5-methylcytosine promotes pathogenesis of bladder cancer through stabilizing mRNAs. Nat. Cell Biol. 2019, 21, 978–990. [Google Scholar] [CrossRef]
- Yang, X.; Yang, Y.; Sun, B.F.; Chen, Y.S.; Xu, J.W.; Lai, W.Y.; Li, A.; Wang, X.; Bhattarai, D.P.; Xiao, W.; et al. 5-methylcytosine promotes mRNA export—NSUN2 as the methyltransferase and ALYREF as an m(5)C reader. Cell Res. 2017, 27, 606–625. [Google Scholar] [CrossRef] [PubMed]
- Amort, T.; Rieder, D.; Wille, A.; Khokhlova-Cubberley, D.; Riml, C.; Trixl, L.; Jia, X.Y.; Micura, R.; Lusser, A. Distinct 5-methylcytosine profiles in poly(A) RNA from mouse embryonic stem cells and brain. Genome Biol. 2017, 18, 1. [Google Scholar] [CrossRef] [PubMed]
- Yang, Y.; Wang, L.; Han, X.; Yang, W.L.; Zhang, M.; Ma, H.L.; Sun, B.F.; Li, A.; Xia, J.; Chen, J.; et al. RNA 5-Methylcytosine Facilitates the Maternal-to-Zygotic Transition by Preventing Maternal mRNA Decay. Mol. Cell 2019, 75, 1188–1202.e11. [Google Scholar] [CrossRef] [PubMed]
- Blanco, S.; Bandiera, R.; Popis, M.; Hussain, S.; Lombard, P.; Aleksic, J.; Sajini, A.; Tanna, H.; Cortes-Garrido, R.; Gkatza, N.; et al. Stem cell function and stress response are controlled by protein synthesis. Nature 2016, 534, 335–340. [Google Scholar] [CrossRef]
- Chen, T.; Xu, Z.G.; Luo, J.; Manne, R.K.; Wang, Z.; Hsu, C.C.; Pan, B.S.; Cai, Z.; Tsai, P.J.; Tsai, Y.S.; et al. NSUN2 is a glucose sensor suppressing cGAS/STING to maintain tumorigenesis and immunotherapy resistance. Cell Metab. 2023, 35, 1782–1798.e8. [Google Scholar] [CrossRef]
- Selmi, T.; Hussain, S.; Dietmann, S.; Heiss, M.; Borland, K.; Flad, S.; Carter, J.M.; Dennison, R.; Huang, Y.L.; Kellner, S.; et al. Sequence- and structure-specific cytosine-5 mRNA methylation by NSUN6. Nucleic Acids Res. 2021, 49, 1006–1022. [Google Scholar] [CrossRef]
- Huang, T.; Chen, W.; Liu, J.; Gu, N.; Zhang, R. Genome-wide identification of mRNA 5-methylcytosine in mammals. Nat. Struct. Mol. Biol. 2019, 26, 380–388. [Google Scholar] [CrossRef]
- Yu, M.; Ni, M.; Xu, F.; Liu, C.; Chen, L.; Li, J.; Xia, S.; Diao, Y.; Chen, J.; Zhu, J.; et al. NSUN6-mediated 5-methylcytosine modification of NDRG1 mRNA promotes radioresistance in cervical cancer. Mol. Cancer 2024, 23, 139. [Google Scholar] [CrossRef]
- Schumann, U.; Zhang, H.N.; Sibbritt, T.; Pan, A.; Horvath, A.; Gross, S.; Clark, S.J.; Yang, L.; Preiss, T. Multiple links between 5-methylcytosine content of mRNA and translation. BMC Biol. 2020, 18, 40. [Google Scholar] [CrossRef]
- Liu, J.; Huang, T.; Zhang, Y.; Zhao, T.; Zhao, X.; Chen, W.; Zhang, R. Sequence- and structure-selective mRNA m(5)C methylation by NSUN6 in animals. Natl. Sci. Rev. 2021, 8, nwaa273. [Google Scholar] [CrossRef]
- Gu, X.; Li, P.; Gao, X.; Ru, Y.; Xue, C.; Zhang, S.; Liu, Y.; Hu, X. RNA 5-methylcytosine writer NSUN5 promotes hepatocellular carcinoma cell proliferation via a ZBED3-dependent mechanism. Oncogene 2024, 43, 624–635. [Google Scholar] [CrossRef] [PubMed]
- Ortiz-Barahona, V.; Soler, M.; Davalos, V.; Garcia-Prieto, C.A.; Janin, M.; Setien, F.; Fernandez-Rebollo, I.; Bech-Serra, J.J.; De La Torre, C.; Guil, S.; et al. Epigenetic inactivation of the 5-methylcytosine RNA methyltransferase NSUN7 is associated with clinical outcome and therapeutic vulnerability in liver cancer. Mol. Cancer 2023, 22, 83. [Google Scholar] [CrossRef] [PubMed]
- Wang, Y.; Wei, J.; Feng, L.; Li, O.; Huang, L.; Zhou, S.; Xu, Y.; An, K.; Zhang, Y.; Chen, R.; et al. Aberrant m5C hypermethylation mediates intrinsic resistance to gefitinib through NSUN2/YBX1/QSOX1 axis in EGFR-mutant non-small-cell lung cancer. Mol. Cancer 2023, 22, 81. [Google Scholar] [CrossRef] [PubMed]
- Liu, L.; Chen, Y.; Zhang, T.; Cui, G.; Wang, W.; Zhang, G.; Li, J.; Zhang, Y.; Wang, Y.; Zou, Y.; et al. YBX1 Promotes Esophageal Squamous Cell Carcinoma Progression via m5C-Dependent SMOX mRNA Stabilization. Adv. Sci. 2024, 11, e2302379. [Google Scholar] [CrossRef]
- Zhu, W.; Wan, F.; Xu, W.; Liu, Z.; Wang, J.; Zhang, H.; Huang, S.; Ye, D. Positive epigenetic regulation loop between AR and NSUN2 promotes prostate cancer progression. Clin. Transl. Med. 2022, 12, e1028. [Google Scholar] [CrossRef]
- Niu, X.; Peng, L.; Liu, W.; Miao, C.; Chen, X.; Chu, J.; Yang, X.; Tan, W.; Wu, C.; Lin, D. A cis-eQTL in NSUN2 promotes esophageal squamous-cell carcinoma progression and radiochemotherapy resistance by mRNA-m(5)C methylation. Signal Transduct. Target. Ther. 2022, 7, 267. [Google Scholar] [CrossRef]
- Lu, L.; Gaffney, S.G.; Cannataro, V.L.; Townsend, J. Transfer RNA methyltransferase gene NSUN2 mRNA expression modifies the effect of T cell activation score on patient survival in head and neck squamous carcinoma. Oral. Oncol. 2020, 101, 104554. [Google Scholar] [CrossRef]
- Lu, L.; Zhu, G.; Zeng, H.; Xu, Q.; Holzmann, K. High tRNA Transferase NSUN2 Gene Expression is Associated with Poor Prognosis in Head and Neck Squamous Carcinoma. Cancer Investig. 2018, 36, 246–253. [Google Scholar] [CrossRef]
- Pirker, R.; Pereira, J.R.; von Pawel, J.; Krzakowski, M.; Ramlau, R.; Park, K.; de Marinis, F.; Eberhardt, W.E.; Paz-Ares, L.; Storkel, S.; et al. EGFR expression as a predictor of survival for first-line chemotherapy plus cetuximab in patients with advanced non-small-cell lung cancer: Analysis of data from the phase 3 FLEX study. Lancet Oncol. 2012, 13, 33–42. [Google Scholar] [CrossRef]
- Tang, D.; Zhao, L.; Huang, S.; Li, W.; He, Q.; Wang, A. Mitochondrial outer membrane protein MTUS1/ATIP1 exerts antitumor effects through ROS-induced mitochondrial pyroptosis in head and neck squamous cell carcinoma. Int. J. Biol. Sci. 2024, 20, 2576–2591. [Google Scholar] [CrossRef]
- Wang, N.; Chen, R.X.; Deng, M.H.; Wei, W.S.; Zhou, Z.H.; Ning, K.; Li, Y.H.; Li, X.D.; Ye, Y.L.; Wen, J.H.; et al. m(5)C-dependent cross-regulation between nuclear reader ALYREF and writer NSUN2 promotes urothelial bladder cancer malignancy through facilitating RABL6/TK1 mRNAs splicing and stabilization. Cell Death Dis. 2023, 14, 139. [Google Scholar] [CrossRef] [PubMed]
- Yu, W.; Zhang, C.; Wang, Y.; Tian, X.; Miao, Y.; Meng, F.; Ma, L.; Zhang, X.; Xia, J. YAP 5-methylcytosine modification increases its mRNA stability and promotes the transcription of exosome secretion-related genes in lung adenocarcinoma. Cancer Gene Ther. 2023, 30, 149–162. [Google Scholar] [CrossRef] [PubMed]
- Guo, G.; Pan, K.; Fang, S.; Ye, L.; Tong, X.; Wang, Z.; Xue, X.; Zhang, H. Advances in mRNA 5-methylcytosine modifications: Detection, effectors, biological functions, and clinical relevance. Mol. Ther. Nucleic Acids 2021, 26, 575–593. [Google Scholar] [CrossRef]
- Blanco, S.; Dietmann, S.; Flores, J.V.; Hussain, S.; Kutter, C.; Humphreys, P.; Lukk, M.; Lombard, P.; Treps, L.; Popis, M.; et al. Aberrant methylation of tRNAs links cellular stress to neuro-developmental disorders. EMBO J. 2014, 33, 2020–2039. [Google Scholar] [CrossRef]
- Mattioli, F.; Worpenberg, L.; Li, C.T.; Ibrahim, N.; Naz, S.; Sharif, S.; Firouzabadi, S.G.; Vosoogh, S.; Saraeva-Lamri, R.; Raymond, L.; et al. Biallelic variants in NSUN6 cause an autosomal recessive neurodevelopmental disorder. Genet. Med. 2023, 25, 100900. [Google Scholar] [CrossRef]
- Yang, W.L.; Qiu, W.; Zhang, T.; Xu, K.; Gu, Z.J.; Zhou, Y.; Xu, H.J.; Yang, Z.Z.; Shen, B.; Zhao, Y.L.; et al. Nsun2 coupling with RoRgammat shapes the fate of Th17 cells and promotes colitis. Nat. Commun. 2023, 14, 863. [Google Scholar] [CrossRef]
- Khosronezhad, N.; Hosseinzadeh Colagar, A.; Mortazavi, S.M. The Nsun7 (A11337)-deletion mutation, causes reduction of its protein rate and associated with sperm motility defect in infertile men. J. Assist. Reprod. Genet. 2015, 32, 807–815. [Google Scholar] [CrossRef]
- Chen, L.; Ding, J.; Wang, B.; Chen, X.; Ying, X.; Yu, Z.; Dong, P. RNA methyltransferase NSUN2 promotes hypopharyngeal squamous cell carcinoma proliferation and migration by enhancing TEAD1 expression in an m(5)C-dependent manner. Exp. Cell Res. 2021, 404, 112664. [Google Scholar] [CrossRef]
- Tong, X.; Xiang, Y.; Hu, Y.; Hu, Y.; Li, H.; Wang, H.; Zhao, K.N.; Xue, X.; Zhu, S. NSUN2 Promotes Tumor Progression and Regulates Immune Infiltration in Nasopharyngeal Carcinoma. Front. Oncol. 2022, 12, 788801. [Google Scholar] [CrossRef]
- Fontana, R.; Mestre-Farrera, A.; Yang, J. Update on Epithelial-Mesenchymal Plasticity in Cancer Progression. Annu. Rev. Pathol. 2024, 19, 133–156. [Google Scholar] [CrossRef]
- Domogatskaya, A.; Rodin, S.; Tryggvason, K. Functional diversity of laminins. Annu. Rev. Cell Dev. Biol. 2012, 28, 523–553. [Google Scholar] [CrossRef] [PubMed]
- Erice, O.; Narayanan, S.; Feliu, I.; Entrialgo-Cadierno, R.; Malinova, A.; Vicentini, C.; Guruceaga, E.; Delfino, P.; Trajkovic-Arsic, M.; Moreno, H.; et al. LAMC2 Regulates Key Transcriptional and Targetable Effectors to Support Pancreatic Cancer Growth. Clin. Cancer Res. 2023, 29, 1137–1154. [Google Scholar] [CrossRef] [PubMed]
- Cave, D.D.; Buonaiuto, S.; Sainz, B., Jr.; Fantuz, M.; Mangini, M.; Carrer, A.; Di Domenico, A.; Iavazzo, T.T.; Andolfi, G.; Cortina, C.; et al. LAMC2 marks a tumor-initiating cell population with an aggressive signature in pancreatic cancer. J. Exp. Clin. Cancer Res. 2022, 41, 315. [Google Scholar] [CrossRef]
- Wang, S.H.; Liou, G.G.; Liu, S.H.; Chang, J.S.; Hsiao, J.R.; Yen, Y.C.; Chen, Y.L.; Wu, W.L.; Chang, J.Y.; Chen, Y.W. Laminin gamma2-enriched extracellular vesicles of oral squamous cell carcinoma cells enhance in vitro lymphangiogenesis via integrin alpha3-dependent uptake by lymphatic endothelial cells. Int. J. Cancer 2019, 144, 2795–2810. [Google Scholar] [CrossRef]
- Li, Y.; Xue, M.; Deng, X.; Dong, L.; Nguyen, L.X.T.; Ren, L.; Han, L.; Li, C.; Xue, J.; Zhao, Z.; et al. TET2-mediated mRNA demethylation regulates leukemia stem cell homing and self-renewal. Cell Stem Cell 2023, 30, 1072–1090.e10. [Google Scholar] [CrossRef]








| Variables | N (%) 131 | NSUN2-High (n = 65, 49.6%) | NSUN2-Low (n = 66, 50.4%) | p Value |
|---|---|---|---|---|
| Age, year | ||||
| Median | 57 | |||
| Range | 29–85 | |||
| ≤60 | 80 (61.1) | 43 | 37 | 0.236 |
| >60 | 51 (38.9) | 22 | 29 | |
| Gender | ||||
| Female | 49 (37.4) | 26 | 23 | 0.542 |
| Male | 82 (62.6) | 39 | 43 | |
| Differentiation | ||||
| Well | 54 (41.2) | 23 | 31 | 0.206 |
| Moderately | 64 (48.9) | 33 | 31 | |
| Poorly | 13 (9.9) | 9 | 4 | |
| cT stage | ||||
| T1/2 | 98 (74.8) | 46 | 52 | 0.290 |
| T3/4 | 33 (25.2) | 19 | 14 | |
| cN stage | ||||
| N0 | 102 (77.9) | 52 | 50 | 0.559 |
| N1–3 | 29 (22.1) | 13 | 16 | |
| cTNM stage | ||||
| I/II | 83 (63.4) | 41 | 42 | 0.947 |
| III/IV | 48 (36.6) | 24 | 24 |
Disclaimer/Publisher’s Note: The statements, opinions and data contained in all publications are solely those of the individual author(s) and contributor(s) and not of MDPI and/or the editor(s). MDPI and/or the editor(s) disclaim responsibility for any injury to people or property resulting from any ideas, methods, instructions or products referred to in the content. |
© 2024 by the authors. Licensee MDPI, Basel, Switzerland. This article is an open access article distributed under the terms and conditions of the Creative Commons Attribution (CC BY) license (https://creativecommons.org/licenses/by/4.0/).
Share and Cite
Huang, S.; Cao, C.; Tang, D.; Liu, Y.; Zhou, W.; Liu, L.; Zheng, X.; He, Q.; Wang, A. NSUN2 Promotes Head and Neck Squamous Cell Carcinoma Progression by Targeting EMT-Related Gene LAMC2 in an m5C-YBX1-Dependent Manner. Biomedicines 2024, 12, 2533. https://doi.org/10.3390/biomedicines12112533
Huang S, Cao C, Tang D, Liu Y, Zhou W, Liu L, Zheng X, He Q, Wang A. NSUN2 Promotes Head and Neck Squamous Cell Carcinoma Progression by Targeting EMT-Related Gene LAMC2 in an m5C-YBX1-Dependent Manner. Biomedicines. 2024; 12(11):2533. https://doi.org/10.3390/biomedicines12112533
Chicago/Turabian StyleHuang, Shuojin, Congyuan Cao, Dongxiao Tang, Yiwen Liu, Wanhang Zhou, Lianlian Liu, Xin Zheng, Qianting He, and Anxun Wang. 2024. "NSUN2 Promotes Head and Neck Squamous Cell Carcinoma Progression by Targeting EMT-Related Gene LAMC2 in an m5C-YBX1-Dependent Manner" Biomedicines 12, no. 11: 2533. https://doi.org/10.3390/biomedicines12112533
APA StyleHuang, S., Cao, C., Tang, D., Liu, Y., Zhou, W., Liu, L., Zheng, X., He, Q., & Wang, A. (2024). NSUN2 Promotes Head and Neck Squamous Cell Carcinoma Progression by Targeting EMT-Related Gene LAMC2 in an m5C-YBX1-Dependent Manner. Biomedicines, 12(11), 2533. https://doi.org/10.3390/biomedicines12112533

