SMYD2 Promotes Calcium Oxalate-Induced Glycolysis in Renal Tubular Epithelial Cells via PTEN Methylation
Abstract
1. Introduction
2. Materials and Methods
2.1. Clinical Specimen
2.2. Mouse Model
2.3. Cell Culture and Transient Transfection
2.4. Histopathological Examination in the Kidney
2.5. Immunofluorescence
2.6. Immunohistochemistry
2.7. Western Blotting
2.8. Quantitative Real-Time PCR (qPCR)
2.9. Enzyme-Linked Immunosorbent Assay (ELISA)
2.10. TUNEL Staining
2.11. Measurement of Lactate Dehydrogenase (LDH)
2.12. Co-Immunoprecipitation
2.13. Flow Cytometry for Detection of Apoptosis
2.14. Cell Viability Assay
2.15. Statistical Analysis
3. Results
3.1. SMYD2 and Glycolysis Are Activated in Human Nephrolithiasis Samples
3.2. SMYD2 and Glycolysis Are Activated in Glyoxylate-Induced Nephrolithiasis Mice
3.3. Inhibition of SMYD2 with AZ505 Reduces Glycolysis in Glyoxylate-Induced Nephrolithiasis Mice
3.4. AZ505 Reduces CaOx Crystal Formation, Kidney Damage, Inflammation, and Fibrosis in Glyoxylate-Induced Nephrolithiasis Mice
3.5. Glycolysis Promotes COM-Induced Apoptosis, Inflammation, and Epithelial–Mesenchymal Transition in HK-2 Cells
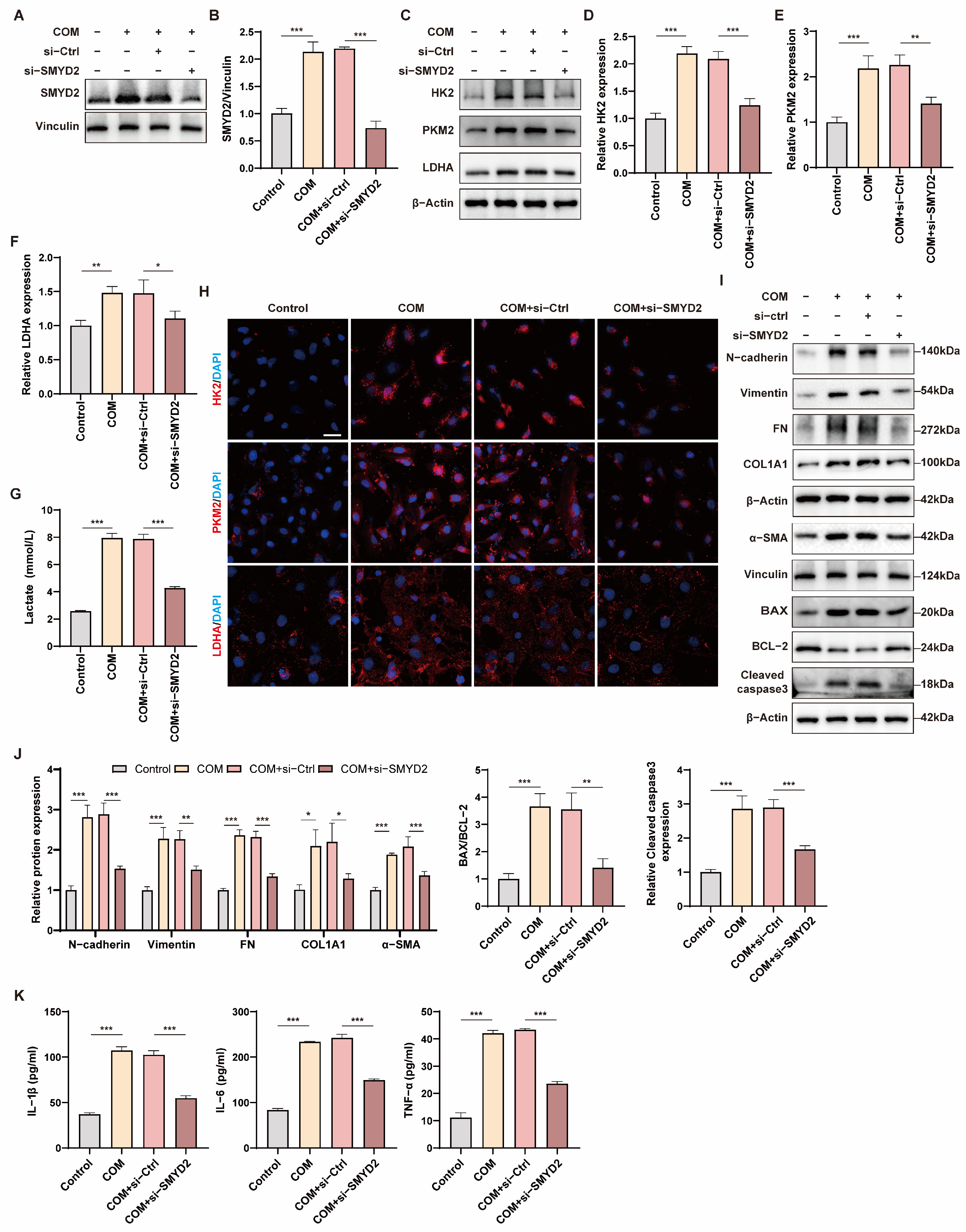
3.6. Silencing SMYD2 Specifically Inhibits Glycolysis, Apoptosis, Inflammation, and EMT in HK-2 Cells
3.7. SMYD2 Methylates PTEN and Inhibits Its Expression, Thereby Promoting Glycolysis by Activating the mTORC1 Pathway in HK-2 Cells
4. Discussion
5. Limitation
Supplementary Materials
Author Contributions
Funding
Institutional Review Board Statement
Informed Consent Statement
Data Availability Statement
Conflicts of Interest
Abbreviations
| Abbreviations | Full Name |
| AKI | acute kidney injury |
| CaOx | calcium oxalate |
| CO-IP | co-immunoprecipitation |
| COM | calcium oxalate monohydrate |
| CKD | chronic kidney disease |
| EMT | epithelial-mesenchymal transition |
| LDHA | lactate dehydrogenase A |
| RTCs | renal tubular cells |
| 2-DG | 2-deoxy-D-glucose |
| HK-2 | human renal tubular epithelial cells |
| FAO | fatty acid oxidation |
| HK2 | hexokinase 2 |
| PKM2 | pyruvate kinase M2 |
| IP | immunoprecipitation |
| ELISA | enzyme-linked immunosorbent assay |
| HE | hematoxylin–eosin |
| VK | von Kossa |
References
- Liu, Y.; Chen, Y.; Liao, B.; Luo, D.; Wang, K.; Li, H.; Zeng, G. Epidemiology of Urolithiasis in Asia. Asian J. Urol. 2018, 5, 205–214. [Google Scholar] [CrossRef] [PubMed]
- Sorokin, I.; Mamoulakis, C.; Miyazawa, K.; Rodgers, A.; Talati, J.; Lotan, Y. Epidemiology of Stone Disease across the World. World J. Urol. 2017, 35, 1301–1320. [Google Scholar] [CrossRef] [PubMed]
- Thongprayoon, C.; Krambeck, A.E.; Rule, A.D. Determining the True Burden of Kidney Stone Disease. Nat. Rev. Nephrol. 2020, 16, 736–746. [Google Scholar] [CrossRef] [PubMed]
- D’Costa, M.R.; Haley, W.E.; Mara, K.C.; Enders, F.T.; Vrtiska, T.J.; Pais, V.M.; Jacobsen, S.J.; McCollough, C.H.; Lieske, J.C.; Rule, A.D. Symptomatic and Radiographic Manifestations of Kidney Stone Recurrence and Their Prediction by Risk Factors: A Prospective Cohort Study. J. Am. Soc. Nephrol. 2019, 30, 1251–1260. [Google Scholar] [CrossRef] [PubMed]
- Yuan, T.; Xia, Y.; Pan, S.; Li, B.; Ye, Z.; Yan, X.; Hu, W.; Li, L.; Song, B.; Yu, W.; et al. Stat6 Promoting Oxalate Crystal Deposition-Induced Renal Fibrosis by Mediating Macrophage-to-Myofibroblast Transition Via Inhibiting Fatty Acid Oxidation. Inflamm. Res. 2023, 72, 2111–2126. [Google Scholar] [CrossRef]
- Steiger, S.; Grill, J.F.; Ma, Q.; Bauerle, T.; Jordan, J.; Smolle, M.; Bohland, C.; Lech, M.; Anders, H.J. Anti-Transforming Growth Factor Beta Igg Elicits a Dual Effect on Calcium Oxalate Crystallization and Progressive Nephrocalcinosis-Related Chronic Kidney Disease. Front. Immunol. 2018, 9, 619. [Google Scholar] [CrossRef]
- Liu, H.; Yang, X.; Tang, K.; Ye, T.; Duan, C.; Lv, P.; Yan, L.; Wu, X.; Chen, Z.; Liu, J.; et al. Sulforaphane Elicts Dual Therapeutic Effects on Renal Inflammatory Injury and Crystal Deposition in Calcium Oxalate Nephrocalcinosis. Theranostics 2020, 10, 7319–7334. [Google Scholar] [CrossRef]
- Rule, A.D.; Bergstralh, E.J.; Melton, L.J., 3rd; Li, X.; Weaver, A.L.; Lieske, J.C. Kidney Stones and the Risk for Chronic Kidney Disease. Clin. J. Am. Soc. Nephrol. 2009, 4, 804–811. [Google Scholar] [CrossRef]
- El-Zoghby, Z.M.; Lieske, J.C.; Foley, R.N.; Bergstralh, E.J.; Li, X.; Melton, L.J., 3rd; Krambeck, A.E.; Rule, A.D. Urolithiasis and the Risk of Esrd. Clin. J. Am. Soc. Nephrol. 2012, 7, 1409–1415. [Google Scholar] [CrossRef]
- Dhondup, T.; Kittanamongkolchai, W.; Vaughan, L.E.; Mehta, R.A.; Chhina, J.K.; Enders, F.T.; Hickson, L.J.; Lieske, J.C.; Rule, A.D. Risk of ESRD and Mortality in Kidney and Bladder Stone Formers. Am. J. Kidney Dis. 2018, 72, 790–797. [Google Scholar] [CrossRef]
- Peerapen, P.; Thongboonkerd, V. Kidney Stone Prevention. Adv. Nutr. 2023, 14, 555–569. [Google Scholar] [CrossRef] [PubMed]
- Thongboonkerd, V. Proteomics of Crystal-Cell Interactions: A Model for Kidney Stone Research. Cells 2019, 8, 1076. [Google Scholar] [CrossRef] [PubMed]
- Evan, A.P.; Worcester, E.M.; Coe, F.L.; Williams, J., Jr.; Lingeman, J.E. Mechanisms of Human Kidney Stone Formation. Urolithiasis 2015, 43 (Suppl. S1), 19–32. [Google Scholar] [CrossRef] [PubMed]
- Chung, H.J. The Role of Randall Plaques on Kidney Stone Formation. Transl. Androl. Urol. 2014, 3, 251–254. [Google Scholar] [CrossRef]
- Ye, Q.L.; Wang, D.M.; Wang, X.; Zhang, Z.Q.; Tian, Q.X.; Feng, S.Y.; Zhang, Z.H.; Yu, D.X.; Ding, D.M.; Xie, D.D. Sirt1 Inhibits Kidney Stones Formation by Attenuating Calcium Oxalate-Induced Cell Injury. Chem. Biol. Interact. 2021, 347, 109605. [Google Scholar] [CrossRef]
- Mulay, S.R.; Eberhard, J.N.; Desai, J.; Marschner, J.A.; Kumar, S.V.; Weidenbusch, M.; Grigorescu, M.; Lech, M.; Eltrich, N.; Muller, L.; et al. Hyperoxaluria Requires TNF Receptors to Initiate Crystal Adhesion and Kidney Stone Disease. J. Am. Soc. Nephrol. 2017, 28, 761–768. [Google Scholar] [CrossRef]
- Mulay, S.R.; Desai, J.; Kumar, S.V.; Eberhard, J.N.; Thomasova, D.; Romoli, S.; Grigorescu, M.; Kulkarni, O.P.; Popper, B.; Vielhauer, V.; et al. Cytotoxicity of Crystals Involves Ripk3-Mlkl-Mediated Necroptosis. Nat. Commun. 2016, 7, 10274. [Google Scholar] [CrossRef]
- Xie, J.; Ye, Z.; Li, L.; Xia, Y.; Yuan, R.; Ruan, Y.; Zhou, X. Ferrostatin-1 Alleviates Oxalate-Induced Renal Tubular Epithelial Cell Injury, Fibrosis and Calcium Oxalate Stone Formation by Inhibiting Ferroptosis. Mol. Med. Rep. 2022, 26, 256. [Google Scholar] [CrossRef]
- Li, L.; Ye, Z.; Xia, Y.; Li, B.; Chen, L.; Yan, X.; Yuan, T.; Song, B.; Yu, W.; Rao, T.; et al. YAP/ACSL4 Pathway-Mediated Ferroptosis Promotes Renal Fibrosis in the Presence of Kidney Stones. Biomedicines 2023, 11, 2692. [Google Scholar] [CrossRef]
- Zhou, H.L.; Zhang, R.; Anand, P.; Stomberski, C.T.; Qian, Z.; Hausladen, A.; Wang, L.; Rhee, E.P.; Parikh, S.M.; Karumanchi, S.A.; et al. Metabolic Reprogramming by the S-Nitroso-Coa Reductase System Protects against Kidney Injury. Nature 2019, 565, 96–100. [Google Scholar] [CrossRef]
- Li, J.; Liu, H.; Takagi, S.; Nitta, K.; Kitada, M.; Srivastava, S.P.; Takagaki, Y.; Kanasaki, K.; Koya, D. Renal Protective Effects of Empagliflozin Via Inhibition of Emt and Aberrant Glycolysis in Proximal Tubules. JCI Insight 2020, 5, e129034. [Google Scholar] [CrossRef] [PubMed]
- Kanasaki, K. The Aberrant Glycolysis in Kidney Proximal Tubule: Potential Therapeutic Target for DKD. Kidney Int. 2023, 104, 1056–1059. [Google Scholar] [CrossRef] [PubMed]
- Gu, M.; Tan, M.; Zhou, L.; Sun, X.; Lu, Q.; Wang, M.; Jiang, H.; Liang, Y.; Hou, Q.; Xue, X.; et al. Protein Phosphatase 2acalpha Modulates Fatty Acid Oxidation and Glycolysis to Determine Tubular Cell Fate and Kidney Injury. Kidney Int. 2022, 102, 321–336. [Google Scholar] [CrossRef] [PubMed]
- Cao, H.; Luo, J.; Zhang, Y.; Mao, X.; Wen, P.; Ding, H.; Xu, J.; Sun, Q.; He, W.; Dai, C.; et al. Tuberous Sclerosis 1 (Tsc1) Mediated Mtorc1 Activation Promotes Glycolysis in Tubular Epithelial Cells in Kidney Fibrosis. Kidney Int. 2020, 98, 686–698. [Google Scholar] [CrossRef] [PubMed]
- Zhou, X.; Chen, H.; Hu, Y.; Ma, X.; Li, J.; Shi, Y.; Tao, M.; Wang, Y.; Zhong, Q.; Yan, D.; et al. Enhancer of Zeste Homolog 2 Promotes Renal Fibrosis after Acute Kidney Injury by Inducing Epithelial-Mesenchymal Transition and Activation of M2 Macrophage Polarization. Cell Death Dis. 2023, 14, 253. [Google Scholar] [CrossRef]
- Liu, L.; Liu, F.; Guan, Y.; Zou, J.; Zhang, C.; Xiong, C.; Zhao, T.C.; Bayliss, G.; Li, X.; Zhuang, S. Critical Roles of Smyd2 Lysine Methyltransferase in Mediating Renal Fibroblast Activation and Kidney Fibrosis. FASEB J. 2021, 35, e21715. [Google Scholar] [CrossRef]
- Li, B.; Xia, Y.; Mei, S.; Ye, Z.; Song, B.; Yan, X.; Lin, F.; Rao, T.; Yu, W.; Mei, C.; et al. Histone H3k27 Methyltransferase Ezh2 Regulates Apoptotic and Inflammatory Responses in Sepsis-Induced Aki. Theranostics 2023, 13, 1860–1875. [Google Scholar] [CrossRef]
- Irifuku, T.; Doi, S.; Sasaki, K.; Doi, T.; Nakashima, A.; Ueno, T.; Yamada, K.; Arihiro, K.; Kohno, N.; Masaki, T. Inhibition of H3k9 Histone Methyltransferase G9a Attenuates Renal Fibrosis and Retains Klotho Expression. Kidney Int. 2016, 89, 147–157. [Google Scholar] [CrossRef]
- Cui, B.; Hou, X.; Liu, M.; Li, Q.; Yu, C.; Zhang, S.; Wang, Y.; Wang, J.; Zhuang, S.; Liu, F. Pharmacological Inhibition of Smyd2 Protects against Cisplatin-Induced Acute Kidney Injury in Mice. Front. Pharmacol. 2022, 13, 829630. [Google Scholar] [CrossRef]
- Boehm, D.; Jeng, M.; Camus, G.; Gramatica, A.; Schwarzer, R.; Johnson, J.R.; Hull, P.A.; Montano, M.; Sakane, N.; Pagans, S.; et al. Smyd2-Mediated Histone Methylation Contributes to Hiv-1 Latency. Cell Host Microbe 2017, 21, 569–579.e566. [Google Scholar] [CrossRef]
- Su, H.; Meng, C.; Xu, J.; Su, Z.; Xiao, C.; Yang, D. Histone Methyltransferase Smyd2 Drives Adipogenesis Via Regulating Stat3 Phosphorylation. Cell Death Dis. 2022, 13, 890. [Google Scholar] [CrossRef] [PubMed]
- Xu, W.; Peng, R.; Chen, S.; Wu, C.; Wang, X.; Yu, T.; Jian, J.; Zhang, N.; Zuo, S.; Chen, M.; et al. Ranunculus Ternatus Thunb Extract Attenuates Renal Fibrosis of Diabetic Nephropathy Via Inhibiting Smyd2. Pharm. Biol. 2022, 60, 300–307. [Google Scholar] [CrossRef] [PubMed]
- Ye, Z.; Xia, Y.; Zhou, X.; Li, B.; Yu, W.; Ruan, Y.; Li, H.; Ning, J.; Chen, L.; Rao, T.; et al. Cxcr4 Inhibition Attenuates Calcium Oxalate Crystal Deposition-Induced Renal Fibrosis. Int. Immunopharmacol. 2022, 107, 108677. [Google Scholar] [CrossRef] [PubMed]
- Li, L.X.; Fan, L.X.; Zhou, J.X.; Grantham, J.J.; Calvet, J.P.; Sage, J.; Li, X. Lysine Methyltransferase Smyd2 Promotes Cyst Growth in Autosomal Dominant Polycystic Kidney Disease. J. Clin. Investig. 2017, 127, 2751–2764. [Google Scholar] [CrossRef] [PubMed]
- Vaupel, P.; Multhoff, G. Revisiting the Warburg Effect: Historical Dogma Versus Current Understanding. J. Physiol. 2021, 599, 1745–1757. [Google Scholar] [CrossRef]
- Shen, G.; Wang, H.; Zhu, N.; Lu, Q.; Liu, J.; Xu, Q.; Huang, D. Hif-1/2alpha-Activated Rnf146 Enhances the Proliferation and Glycolysis of Hepatocellular Carcinoma Cells via the Pten/Akt/Mtor Pathway. Front. Cell Dev. Biol. 2022, 10, 893888. [Google Scholar] [CrossRef]
- Yan, Y.; Zhang, D.; Zhou, P.; Li, B.; Huang, S.Y. Hdock: A Web Server for Protein-Protein and Protein-DNA/Rna Docking Based on a Hybrid Strategy. Nucleic Acids Res. 2017, 45, W365–W373. [Google Scholar] [CrossRef]
- Yan, Y.; Tao, H.; He, J.; Huang, S.Y. The Hdock Server for Integrated Protein-Protein Docking. Nat. Protoc. 2020, 15, 1829–1852. [Google Scholar] [CrossRef]
- Peerapen, P.; Boonmark, W.; Thongboonkerd, V. Trigonelline Prevents Kidney Stone Formation Processes by Inhibiting Calcium Oxalate Crystallization, Growth and Crystal-Cell Adhesion, and Downregulating Crystal Receptors. Biomed. Pharmacother. 2022, 149, 112876. [Google Scholar] [CrossRef]
- Li, Y.; Lu, X.; Yu, Z.; Wang, H.; Gao, B. Meta-Data Analysis of Kidney Stone Disease Highlights Atp1a1 Involvement in Renal Crystal Formation. Redox Biol. 2023, 61, 102648. [Google Scholar] [CrossRef]
- Kanlaya, R.; Kuljiratansiri, R.; Peerapen, P.; Thongboonkerd, V. The Inhibitory Effects of Epigallocatechin-3-Gallate on Calcium Oxalate Monohydrate Crystal Growth, Aggregation and Crystal-Cell Adhesion. Biomed. Pharmacother. 2024, 170, 115988. [Google Scholar] [CrossRef]
- Sun, X.Y.; Xu, M.; Ouyang, J.M. Effect of Crystal Shape and Aggregation of Calcium Oxalate Monohydrate on Cellular Toxicity in Renal Epithelial Cells. ACS Omega 2017, 2, 6039–6052. [Google Scholar] [CrossRef] [PubMed]
- Mulay, S.R.; Shi, C.; Ma, X.; Anders, H.J. Novel Insights into Crystal-Induced Kidney Injury. Kidney Dis. 2018, 4, 49–57. [Google Scholar] [CrossRef] [PubMed]
- Khamchun, S.; Thongboonkerd, V. Cell Cycle Shift from G0/G1 to S and G2/M Phases Is Responsible for Increased Adhesion of Calcium Oxalate Crystals on Repairing Renal Tubular Cells at Injured Site. Cell Death Discov. 2018, 4, 106. [Google Scholar] [CrossRef] [PubMed]
- Unno, R.; Kawabata, T.; Taguchi, K.; Sugino, T.; Hamamoto, S.; Ando, R.; Okada, A.; Kohri, K.; Yoshimori, T.; Yasui, T. Deregulated Mtor (Mechanistic Target of Rapamycin Kinase) Is Responsible for Autophagy Defects Exacerbating Kidney Stone Development. Autophagy 2020, 16, 709–723. [Google Scholar] [CrossRef] [PubMed]
- Zhang, G.; Darshi, M.; Sharma, K. The Warburg Effect in Diabetic Kidney Disease. Semin. Nephrol. 2018, 38, 111–120. [Google Scholar] [CrossRef] [PubMed]
- Kang, H.M.; Ahn, S.H.; Choi, P.; Ko, Y.A.; Han, S.H.; Chinga, F.; Park, A.S.; Tao, J.; Sharma, K.; Pullman, J.; et al. Defective Fatty Acid Oxidation in Renal Tubular Epithelial Cells Has a Key Role in Kidney Fibrosis Development. Nat. Med. 2015, 21, 37–46. [Google Scholar] [CrossRef]
- Zhu, Z.; Hu, J.; Chen, Z.; Feng, J.; Yang, X.; Liang, W.; Ding, G. Transition of Acute Kidney Injury to Chronic Kidney Disease: Role of Metabolic Reprogramming. Metabolism 2022, 131, 155194. [Google Scholar] [CrossRef]
- Xu, C.; Hong, Q.; Zhuang, K.; Ren, X.; Cui, S.; Dong, Z.; Wang, Q.; Bai, X.; Chen, X. Regulation of Pericyte Metabolic Reprogramming Restricts the Aki to Ckd Transition. Metabolism 2023, 145, 155592. [Google Scholar] [CrossRef]
- Palsson-McDermott, E.M.; O’Neill, L.A. The Warburg Effect Then and Now: From Cancer to Inflammatory Diseases. Bioessays 2013, 35, 965–973. [Google Scholar] [CrossRef]
- Yang, Q.; Huo, E.; Cai, Y.; Zhang, Z.; Dong, C.; Asara, J.M.; Wei, Q. Pfkfb3-Mediated Glycolysis Boosts Fibroblast Activation and Subsequent Kidney Fibrosis. Cells 2023, 12, 2081. [Google Scholar] [CrossRef] [PubMed]
- Verissimo, T.; Faivre, A.; Rinaldi, A.; Lindenmeyer, M.; Delitsikou, V.; Veyrat-Durebex, C.; Heckenmeyer, C.; Fernandez, M.; Berchtold, L.; Dalga, D.; et al. Decreased Renal Gluconeogenesis Is a Hallmark of Chronic Kidney Disease. J. Am. Soc. Nephrol. 2022, 33, 810–827. [Google Scholar] [CrossRef] [PubMed]
- Azushima, K.; Kovalik, J.P.; Yamaji, T.; Ching, J.; Chng, T.W.; Guo, J.; Liu, J.J.; Nguyen, M.; Sakban, R.B.; George, S.E.; et al. Abnormal Lactate Metabolism Is Linked to Albuminuria and Kidney Injury in Diabetic Nephropathy. Kidney Int. 2023, 104, 1135–1149. [Google Scholar] [CrossRef] [PubMed]
- An, S.; Yao, Y.; Hu, H.; Wu, J.; Li, J.; Li, L.; Wu, J.; Sun, M.; Deng, Z.; Zhang, Y.; et al. Pdha1 Hyperacetylation-Mediated Lactate Overproduction Promotes Sepsis-Induced Acute Kidney Injury Via Fis1 Lactylation. Cell Death Dis. 2023, 14, 457. [Google Scholar] [CrossRef]
- Zhao, L.; Hao, Y.; Tang, S.; Han, X.; Li, R.; Zhou, X. Energy Metabolic Reprogramming Regulates Programmed Cell Death of Renal Tubular Epithelial Cells and Might Serve as a New Therapeutic Target for Acute Kidney Injury. Front. Cell Dev. Biol. 2023, 11, 1276217. [Google Scholar] [CrossRef]
- Wang, Y.; Li, H.; Jiang, S.; Fu, D.; Lu, X.; Lu, M.; Li, Y.; Luo, D.; Wu, K.; Xu, Y.; et al. The Glycolytic Enzyme Pfkfb3 Drives Kidney Fibrosis through Promoting Histone Lactylation-Mediated Nf-Kappab Family Activation. Kidney Int. 2024, 106, 226–240. [Google Scholar] [CrossRef]
- Ding, H.; Jiang, L.; Xu, J.; Bai, F.; Zhou, Y.; Yuan, Q.; Luo, J.; Zen, K.; Yang, J. Inhibiting Aerobic Glycolysis Suppresses Renal Interstitial Fibroblast Activation and Renal Fibrosis. Am. J. Physiol. Renal Physiol. 2017, 313, F561–F575. [Google Scholar] [CrossRef]
- Olsen, J.B.; Cao, X.J.; Han, B.; Chen, L.H.; Horvath, A.; Richardson, T.I.; Campbell, R.M.; Garcia, B.A.; Nguyen, H. Quantitative Profiling of the Activity of Protein Lysine Methyltransferase Smyd2 Using Silac-Based Proteomics. Mol. Cell Proteom. 2016, 15, 892–905. [Google Scholar] [CrossRef]
- Huang, J.; Perez-Burgos, L.; Placek, B.J.; Sengupta, R.; Richter, M.; Dorsey, J.A.; Kubicek, S.; Opravil, S.; Jenuwein, T.; Berger, S.L. Repression of P53 Activity by Smyd2-Mediated Methylation. Nature 2006, 444, 629–632. [Google Scholar] [CrossRef]
- Zhang, X.; Tanaka, K.; Yan, J.; Li, J.; Peng, D.; Jiang, Y.; Yang, Z.; Barton, M.C.; Wen, H.; Shi, X. Regulation of Estrogen Receptor Alpha by Histone Methyltransferase Smyd2-Mediated Protein Methylation. Proc. Natl. Acad. Sci. USA 2013, 110, 17284–17289. [Google Scholar] [CrossRef]
- Saddic, L.A.; West, L.E.; Aslanian, A.; Yates, J.R., 3rd; Rubin, S.M.; Gozani, O.; Sage, J. Methylation of the Retinoblastoma Tumor Suppressor by Smyd2. J. Biol. Chem. 2010, 285, 37733–37740. [Google Scholar] [CrossRef] [PubMed]
- Nakakido, M.; Deng, Z.; Suzuki, T.; Dohmae, N.; Nakamura, Y.; Hamamoto, R. Dysregulation of AKT Pathway by SMYD2-Mediated Lysine Methylation on PTEN. Neoplasia 2015, 17, 367–373. [Google Scholar] [CrossRef] [PubMed]
- Fantus, D.; Rogers, N.M.; Grahammer, F.; Huber, T.B.; Thomson, A.W. Roles of Mtor Complexes in the Kidney: Implications for Renal Disease and Transplantation. Nat. Rev. Nephrol. 2016, 12, 587–609. [Google Scholar] [CrossRef] [PubMed]
- Panwar, V.; Singh, A.; Bhatt, M.; Tonk, R.K.; Azizov, S.; Raza, A.S.; Sengupta, S.; Kumar, D.; Garg, M. Multifaceted Role of Mtor (Mammalian Target of Rapamycin) Signaling Pathway in Human Health and Disease. Signal Transduct. Target. Ther. 2023, 8, 375. [Google Scholar] [CrossRef]
- Fan, H.; Wu, Y.; Yu, S.; Li, X.; Wang, A.; Wang, S.; Chen, W.; Lu, Y. Critical Role of Mtor in Regulating Aerobic Glycolysis in Carcinogenesis (Review). Int. J. Oncol. 2021, 58, 9–19. [Google Scholar] [CrossRef]








Disclaimer/Publisher’s Note: The statements, opinions and data contained in all publications are solely those of the individual author(s) and contributor(s) and not of MDPI and/or the editor(s). MDPI and/or the editor(s) disclaim responsibility for any injury to people or property resulting from any ideas, methods, instructions or products referred to in the content. |
© 2024 by the authors. Licensee MDPI, Basel, Switzerland. This article is an open access article distributed under the terms and conditions of the Creative Commons Attribution (CC BY) license (https://creativecommons.org/licenses/by/4.0/).
Share and Cite
Pan, S.; Yuan, T.; Xia, Y.; Yu, W.; Li, H.; Rao, T.; Ye, Z.; Li, L.; Zhou, X.; Cheng, F. SMYD2 Promotes Calcium Oxalate-Induced Glycolysis in Renal Tubular Epithelial Cells via PTEN Methylation. Biomedicines 2024, 12, 2279. https://doi.org/10.3390/biomedicines12102279
Pan S, Yuan T, Xia Y, Yu W, Li H, Rao T, Ye Z, Li L, Zhou X, Cheng F. SMYD2 Promotes Calcium Oxalate-Induced Glycolysis in Renal Tubular Epithelial Cells via PTEN Methylation. Biomedicines. 2024; 12(10):2279. https://doi.org/10.3390/biomedicines12102279
Chicago/Turabian StylePan, Shengyu, Tianhui Yuan, Yuqi Xia, Weimin Yu, Haoyong Li, Ting Rao, Zehua Ye, Lei Li, Xiangjun Zhou, and Fan Cheng. 2024. "SMYD2 Promotes Calcium Oxalate-Induced Glycolysis in Renal Tubular Epithelial Cells via PTEN Methylation" Biomedicines 12, no. 10: 2279. https://doi.org/10.3390/biomedicines12102279
APA StylePan, S., Yuan, T., Xia, Y., Yu, W., Li, H., Rao, T., Ye, Z., Li, L., Zhou, X., & Cheng, F. (2024). SMYD2 Promotes Calcium Oxalate-Induced Glycolysis in Renal Tubular Epithelial Cells via PTEN Methylation. Biomedicines, 12(10), 2279. https://doi.org/10.3390/biomedicines12102279

