ENO2 as a Biomarker Regulating Energy Metabolism to Promote Tumor Progression in Clear Cell Renal Cell Carcinoma
Abstract
:1. Introduction
2. Material and Methods
2.1. Microarray Data
2.2. Expression Analysis of DEGs
2.3. Gene Ontology and KEGG Pathway Analysis
2.4. Protein–Protein Interactions Network and Module Analysis
2.5. Data Mining in the Oncomine Database and TCGA Kidney Clear Cell Carcinoma (TCGA-KIRC)
2.6. Gene Set Enrichment Analysis
2.7. Bioinformatic Analysis Using the cBioPortal for Cancer Genomics and ClueGo
Bioinformatic Analysis via ClueGo and the cBioPortal for Cancer Genomics
2.8. Cell Lines and Cell Culture
2.9. Tissue Samples
2.10. Immunohistochemistry
2.11. Western Blotting Assays
2.12. Extraction of RNA and Real-Time PCR Analysis
2.13. Cell Viability Assay
2.14. Transwell Assays
2.15. Chromatin Immunoprecipitation (ChIP)
2.16. Luciferase Reporter Assay
2.17. In Vivo Experiment
2.18. Glucose, Lactate, and Adenosine Triphosphate (ATP) Detection
2.19. Statistical Analysis
3. Results
3.1. Gene Expression Analysis Reveals the Significant Role of Glycolysis in ccRCC
3.2. Establishing the PPI Network and Screening of Hub Genes
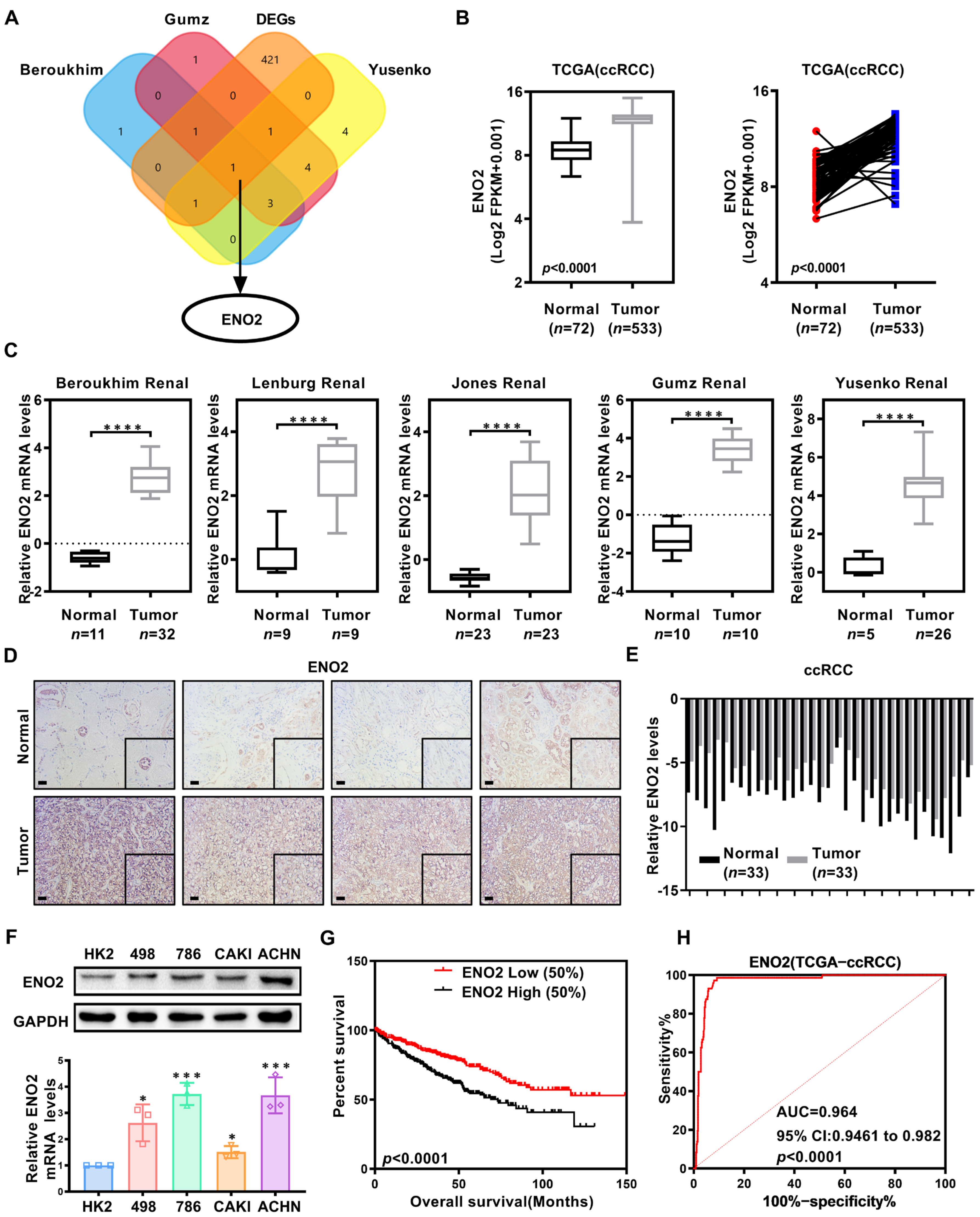
3.3. ENO2 Exhibits Significantly Elevated Expression in ccRCC
3.4. ENO2 Expression Correlates with Clinicopathological Parameters of Clear Cell Renal Cell Carcinoma
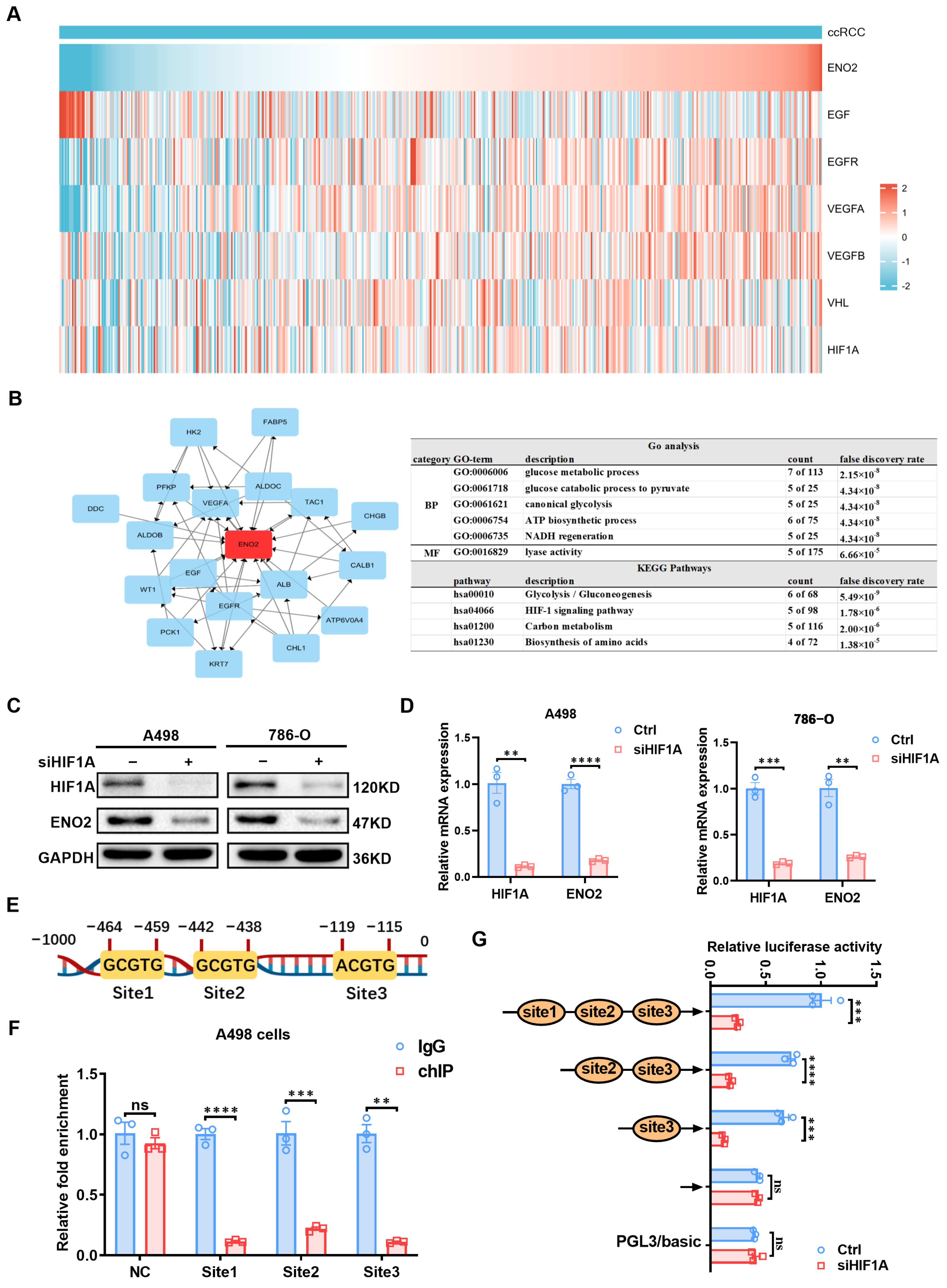
3.5. ENO2 Is Involved in Critical Biological Processes of Clear Cell Renal Cell Carcinoma and Correlates with Glycolysis
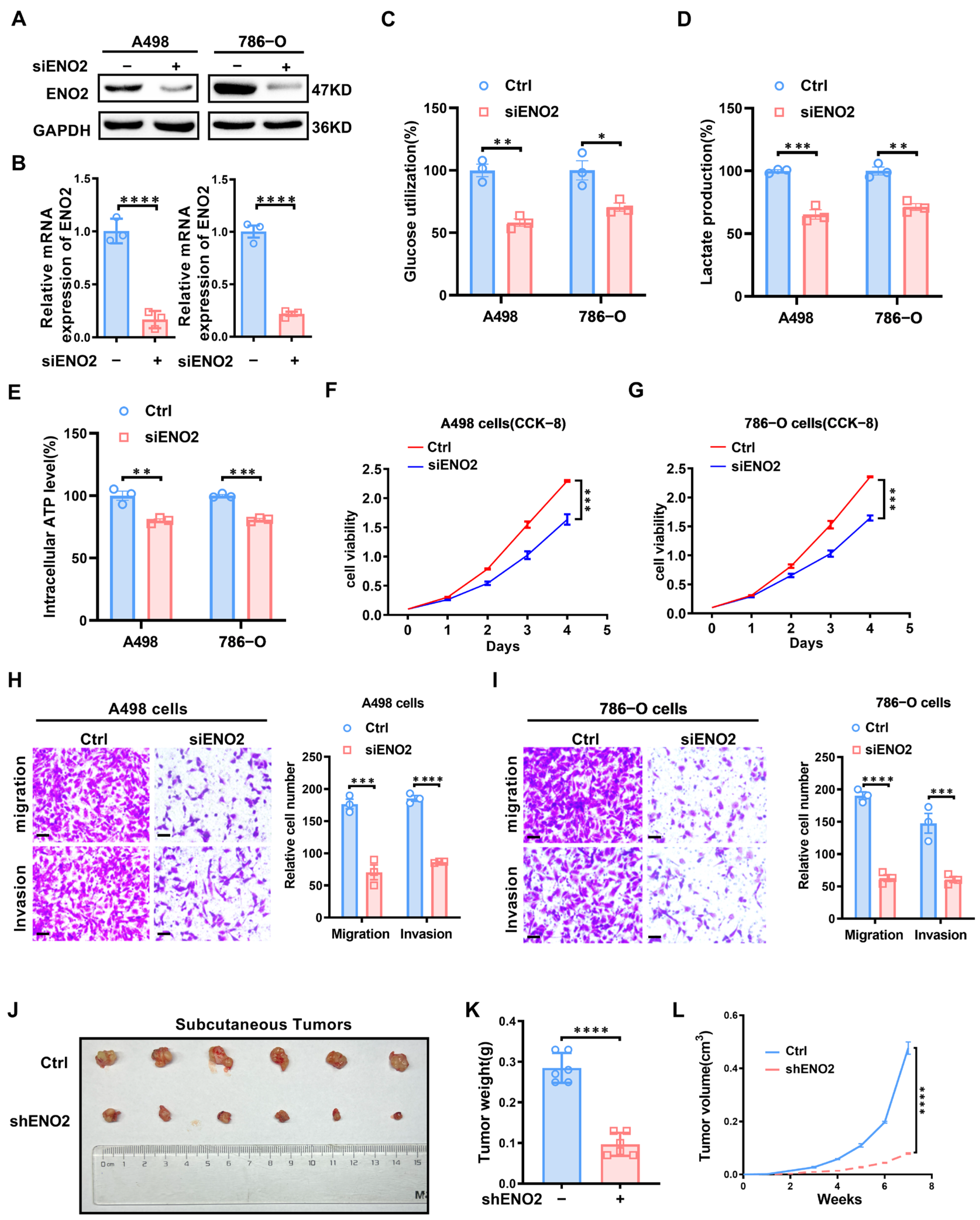
3.6. ENO2 Promotes Glucose Metabolism and ccRCC Progression
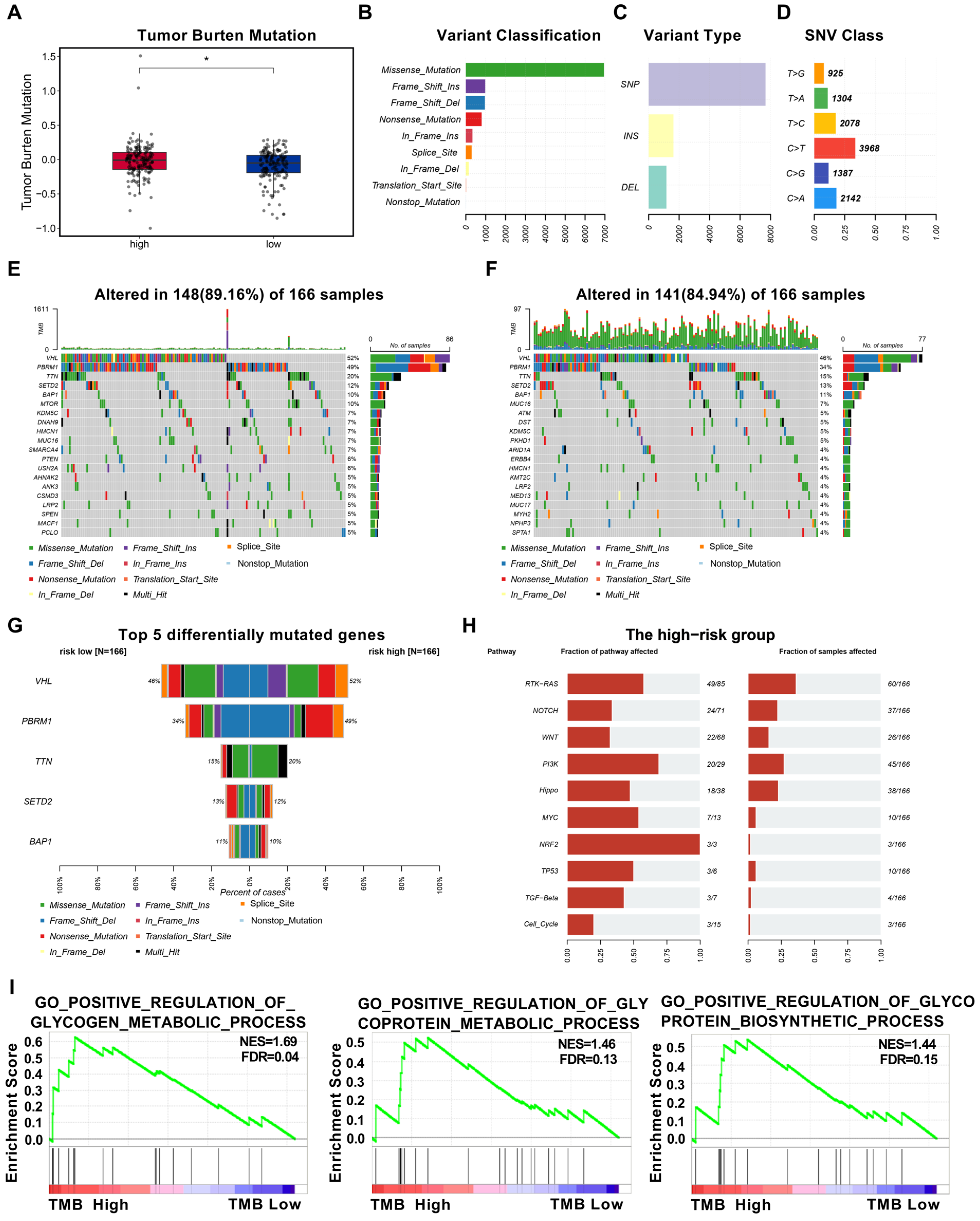
3.7. CcRCC Patients with High ENO2 Expression Have Higher Levels of Tumor Mutation Burden (TMB)
4. Discussion
Supplementary Materials
Author Contributions
Funding
Institutional Review Board Statement
Informed Consent Statement
Data Availability Statement
Conflicts of Interest
References
- Vasudev, N.S.; Selby, P.J.; E Banks, R. Renal cancer biomarkers: The promise of personalized care. BMC Med. 2012, 10, 112. [Google Scholar] [CrossRef] [PubMed]
- Cairns, P. Renal cell carcinoma. In Cancer Biomarkers: Section A of Disease Markers; IOS Press: Amsterdam, The Netherlands, 2010; Volume 9, pp. 461–473. [Google Scholar]
- Hsieh, J.J.; Purdue, M.P.; Signoretti, S.; Swanton, C.; Albiges, L.; Schmidinger, M.; Heng, D.Y.; Larkin, J.; Ficarra, V. Renal cell carcinoma. Nat. Rev. Dis. Prim. 2017, 3, 17009. [Google Scholar] [CrossRef]
- Gong, J.; Maia, M.C.; Dizman, N.; Govindarajan, A.; Pal, S.K. Metastasis in renal cell carcinoma: Biology and implications for therapy. Asian J. Urol. 2016, 3, 286–292. [Google Scholar] [CrossRef] [PubMed]
- Pichler, M.; Hutterer, G.C.; Chromecki, T.F.; Jesche, J.; Kampel-Kettner, K.; Rehak, P.; Pummer, K.; Zigeuner, R. External validation of the Leibovich prognosis score for nonmetastatic clear cell renal cell carcinoma at a single European center applying routine pathology. J. Urol. 2011, 186, 1773–1777. [Google Scholar] [CrossRef] [PubMed]
- Oudard, S.; Vano, Y. The role of rechallenge with targeted therapies in metastatic renal-cell carcinoma. Curr. Opin. Urol. 2015, 25, 402–410. [Google Scholar] [CrossRef] [PubMed]
- Zanardi, E.; Verzoni, E.; Grassi, P.; Necchi, A.; Giannatempo, P.; Raggi, D.; De Braud, F.G.M.; Procopio, G. Clinical experience with temsirolimus in the treatment of advanced renal cell carcinoma. Ther. Adv. Urol. 2015, 7, 152–161. [Google Scholar] [CrossRef] [PubMed]
- Semenza, G.L. Hypoxia-inducible factors in physiology and medicine. Cell 2012, 148, 399–408. [Google Scholar] [CrossRef] [PubMed]
- Kaelin, W.G., Jr. The von Hippel-Lindau tumor suppressor protein and clear cell renal carcinoma. Clin. Cancer Res. Off. J. Am. Assoc. Cancer Res. 2007, 13, 680s–684s. [Google Scholar] [CrossRef]
- Shi, L.; An, S.; Liu, Y.; Liu, J.; Wang, F. PCK1 Regulates Glycolysis and Tumor Progression in Clear Cell Renal Cell Carcinoma Through LDHA. OncoTargets Ther. 2020, 13, 2613–2627. [Google Scholar] [CrossRef]
- Warburg, O. On the origin of cancer cells. Science 1956, 123, 309–314. [Google Scholar] [CrossRef]
- Warburg, O.; Wind, F.; Negelein, E. The metabolism of tumors in the body. J. Gen. Physiol. 1927, 8, 519–530. [Google Scholar] [CrossRef] [PubMed]
- Jiang, L.; Zhao, L.; Bi, J.; Guan, Q.; Qi, A.; Wei, Q.; He, M.; Wei, M.; Zhao, L. Glycolysis gene expression profilings screen for prognostic risk signature of hepatocellular carcinoma. Aging 2019, 11, 10861–10882. [Google Scholar] [CrossRef] [PubMed]
- Yu, M.; Chen, S.; Hong, W.; Gu, Y.; Huang, B.; Lin, Y.; Zhou, Y.; Jin, H.; Deng, Y.; Tu, L.; et al. Prognostic role of glycolysis for cancer outcome: Evidence from 86 studies. J. Cancer Res. Clin. Oncol. 2019, 145, 967–999. [Google Scholar] [CrossRef] [PubMed]
- Liu, C.-C.; Wang, H.; Wang, W.-D.; Wang, L.; Liu, W.-J.; Wang, J.-H.; Geng, Q.-R.; Lu, Y. ENO2 Promotes Cell Proliferation, Glycolysis, and Glucocorticoid-Resistance in Acute Lymphoblastic Leukemia. Cell. Physiol. Biochem. 2018, 46, 1525–1535. [Google Scholar] [CrossRef] [PubMed]
- Vizin, T.; Kos, J. Gamma-enolase: A well-known tumour marker, with a less-known role in cancer. Radiol. Oncol. 2015, 49, 217–226. [Google Scholar] [CrossRef] [PubMed]
- Pancholi, V. Multifunctional alpha-enolase: Its role in diseases. Cell. Mol. Life Sci. CMLS 2001, 58, 902–920. [Google Scholar] [CrossRef] [PubMed]
- Kim, J.-W.; Dang, C.V. Multifaceted roles of glycolytic enzymes. Trends Biochem. Sci. 2005, 30, 142–150. [Google Scholar] [CrossRef]
- Díaz-Ramos, À.; Roig-Borrellas, A.; García-Melero, A.; López-Alemany, R. α-Enolase, a multifunctional protein: Its role on pathophysiological situations. J. Biomed. Biotechnol. 2012, 2012, 156795. [Google Scholar] [CrossRef]
- Isgrò, M.A.; Bottoni, P.; Scatena, R. Neuron-Specific Enolase as a Biomarker: Biochemical and Clinical Aspects. Adv. Exp. Med. Biol. 2015, 867, 125–143. [Google Scholar]
- Pathan, M.; Keerthikumar, S.; Ang, C.-S.; Gangoda, L.; Quek, C.Y.; Williamson, N.A.; Mouradov, D.; Sieber, O.M.; Simpson, R.J.; Salim, A.; et al. FunRich: An open access standalone functional enrichment and interaction network analysis tool. Proteomics 2015, 15, 2597–2601. [Google Scholar] [CrossRef]
- Huang, D.W.; Sherman, B.T.; Tan, Q.; Collins, J.R.; Alvord, W.G.; Roayaei, J.; Stephens, R.; Baseler, M.W.; Lane, H.C.; Lempicki, R.A. The DAVID Gene Functional Classification Tool: A novel biological module-centric algorithm to functionally analyze large gene lists. Genome Biol. 2007, 8, R183. [Google Scholar] [CrossRef] [PubMed]
- Yu, G.; Wang, L.-G.; Han, Y.; He, Q.-Y. clusterProfiler: An R package for comparing biological themes among gene clusters. OMICS J. Integr. Biol. 2012, 16, 284–287. [Google Scholar] [CrossRef] [PubMed]
- Szklarczyk, D.; Franceschini, A.; Wyder, S.; Forslund, K.; Heller, D.; Huerta-Cepas, J.; Simonovic, M.; Roth, A.; Santos, A.; Tsafou, K.P.; et al. STRING v10, protein-protein interaction networks, integrated over the tree of life. Nucleic Acids Res. 2015, 43, D447–D452. [Google Scholar] [CrossRef] [PubMed]
- Demchak, B.; Hull, T.; Reich, M.; Liefeld, T.; Smoot, M.; Ideker, T.; Mesirov, J.P. Cytoscape: The network visualization tool for GenomeSpace workflows. F1000Research 2014, 3, 151. [Google Scholar] [CrossRef] [PubMed]
- Rhodes, D.R.; Kalyana-Sundaram, S.; Mahavisno, V.; Varambally, R.; Yu, J.; Briggs, B.B.; Barrette, T.R.; Anstet, M.J.; Kincead-Beal, C.; Kulkarni, P.; et al. Oncomine 3.0, genes, pathways, and networks in a collection of 18,000 cancer gene expression profiles. Neoplasia 2007, 9, 166–180. [Google Scholar] [CrossRef] [PubMed]
- Subramanian, A.; Kuehn, H.; Gould, J.; Tamayo, P.; Mesirov, J.P. GSEA-P: A desktop application for Gene Set Enrichment Analysis. Bioinformatics 2007, 23, 3251–3253. [Google Scholar] [CrossRef] [PubMed]
- Bindea, G.; Galon, J.; Mlecnik, B. CluePedia Cytoscape plugin: Pathway insights using integrated experimental and in silico data. Bioinformatics 2013, 29, 661–663. [Google Scholar] [CrossRef]
- Vuong, L.; Kotecha, R.R.; Voss, M.H.; Hakimi, A.A. Tumor Microenvironment Dynamics in Clear-Cell Renal Cell Carcinoma. Cancer Discov. 2019, 9, 1349–1357. [Google Scholar] [CrossRef]
- Leiherer, A.; Geiger, K.; Muendlein, A.; Drexel, H. Hypoxia induces a HIF-1α dependent signaling cascade to make a complex metabolic switch in SGBS-adipocytes. Mol. Cell. Endocrinol. 2014, 383, 21–31. [Google Scholar] [CrossRef]
- Li, B.; Qiu, B.; Lee, D.S.M.; Walton, Z.E.; Ochocki, J.D.; Mathew, L.K.; Mancuso, A.; Gade, T.P.F.; Keith, B.; Nissim, I.; et al. Fructose-1,6-bisphosphatase opposes renal carcinoma progression. Nature 2014, 513, 251–255. [Google Scholar] [CrossRef]
- Liberti, M.V.; Locasale, J.W. The Warburg Effect: How Does it Benefit Cancer Cells? Trends Biochem. Sci. 2016, 41, 211–218. [Google Scholar] [CrossRef] [PubMed]
- Johar, D.; Elmehrath, A.O.; Khalil, R.M.; Elberry, M.H.; Zaky, S.; Shalabi, S.A.; Bernstein, L.H. Protein networks linking Warburg and reverse Warburg effects to cancer cell metabolism. BioFactors 2021, 47, 713–728. [Google Scholar] [CrossRef]
- di Meo, N.A.; Lasorsa, F.; Rutigliano, M.; Loizzo, D.; Ferro, M.; Stella, A.; Bizzoca, C.; Vincenti, L.; Pandolfo, S.D.; Autorino, R.; et al. Renal Cell Carcinoma as a Metabolic Disease: An Update on Main Pathways, Potential Biomarkers, and Therapeutic Targets. Int. J. Mol. Sci. 2022, 23, 14360. [Google Scholar] [CrossRef] [PubMed]
- Yihan, L.; Xiaojing, W.; Ao, L.; Chuanjie, Z.; Haofei, W.; Yan, S.; Hongchao, H. SIRT5 functions as a tumor suppressor in renal cell carcinoma by reversing the Warburg effect. J. Transl. Med. 2021, 19, 521. [Google Scholar] [CrossRef] [PubMed]
- Luo, Y.; Bengtsson, L.M.; Wang, X.; Huang, T.; Liu, G.; Murphy, S.; Wang, C.; Koren, J.; Schafer, Z.; Lu, X. UQCRH downregulation promotes Warburg effect in renal cell carcinoma cells. Sci. Rep. 2020, 10, 15021. [Google Scholar] [CrossRef] [PubMed]
- Jin, S.; Yin, E.; Feng, C.; Sun, Y.; Yang, T.; Yuan, H.; Guo, Z.; Wang, X. Regulating tumor glycometabolism and the immune microenvironment by inhibiting lactate dehydrogenase with platinum(iv) complexes. Chem. Sci. 2023, 14, 8327–8337. [Google Scholar] [CrossRef]
- Brown, T.P.; Ganapathy, V. Lactate/GPR81 signaling and proton motive force in cancer: Role in angiogenesis, immune escape, nutrition, and Warburg phenomenon. Pharmacol. Ther. 2020, 206, 107451. [Google Scholar] [CrossRef]
- Gao, L.; Yang, F.; Tang, D.; Xu, Z.; Tang, Y.; Yang, D.; Sun, D.; Chen, Z.; Teng, Y. Mediation of PKM2-dependent glycolytic and non-glycolytic pathways by ENO2 in head and neck cancer development. J. Exp. Clin. Cancer Res. 2023, 42, 1. [Google Scholar] [CrossRef]
- Marangos, P.J.; Zis, A.P.; Clark, R.L.; Goodwin, F.K. Neuronal, non-neuronal and hybrid forms of enolase in brain: Structural, immunological and functional comparisons. Brain Res. 1978, 150, 117–133. [Google Scholar] [CrossRef]
- Lv, C.; Yu, H.; Wang, K.; Chen, C.; Tang, J.; Han, F.; Mai, M.; Ye, K.; Lai, M.; Zhang, H. ENO2 Promotes Colorectal Cancer Metastasis by Interacting with the LncRNA CYTOR and Activating YAP1-Induced EMT. Cells 2022, 11, 2363. [Google Scholar] [CrossRef]
- Zheng, Y.; Wu, C.; Yang, J.; Zhao, Y.; Jia, H.; Xue, M.; Xu, D.; Yang, F.; Fu, D.; Wang, C.; et al. Insulin-like growth factor 1-induced enolase 2 deacetylation by HDAC3 promotes metastasis of pancreatic cancer. Signal Transduct. Target. Ther. 2020, 5, 53. [Google Scholar] [CrossRef] [PubMed]
- Tang, C.; Wang, M.; Dai, Y.; Wei, X. Krüppel-like factor 12 suppresses bladder cancer growth through transcriptionally inhibition of enolase 2. Gene 2021, 769, 145338. [Google Scholar] [CrossRef] [PubMed]
- Schödel, J.; Grampp, S.; Maher, E.R.; Moch, H.; Ratcliffe, P.J.; Russo, P.; Mole, D.R. Hypoxia, Hypoxia-inducible Transcription Factors, and Renal Cancer. Eur. Urol. 2016, 69, 646–657. [Google Scholar] [CrossRef] [PubMed]
- Yang, Y.; Lu, H.; Chen, C.; Lyu, Y.; Cole, R.N.; Semenza, G.L. HIF-1 Interacts with TRIM28 and DNA-PK to release paused RNA polymerase II and activate target gene transcription in response to hypoxia. Nat. Commun. 2022, 13, 316. [Google Scholar] [CrossRef] [PubMed]
- Zhang, J.; Wu, T.; Simon, J.; Takada, M.; Saito, R.; Fan, C.; Liu, X.-D.; Jonasch, E.; Xie, L.; Chen, X.; et al. VHL substrate transcription factor ZHX2 as an oncogenic driver in clear cell renal cell carcinoma. Science 2018, 361, 290–295. [Google Scholar] [CrossRef] [PubMed]
- Semenza, G.L. HIF-1 mediates metabolic responses to intratumoral hypoxia and oncogenic mutations. J. Clin. Investig. 2013, 123, 3664–3671. [Google Scholar] [CrossRef] [PubMed]
- Cao, L.; Wang, M.; Dong, Y.; Xu, B.; Chen, J.; Ding, Y.; Qiu, S.; Li, L.; Zaharieva, E.K.; Zhou, X.; et al. Circular RNA circRNF20 promotes breast cancer tumorigenesis and Warburg effect through miR-487a/HIF-1α/HK2. Cell Death Dis. 2020, 11, 145. [Google Scholar] [CrossRef] [PubMed]
- Hu, L.; Zeng, Z.; Xia, Q.; Liu, Z.; Feng, X.; Chen, J.; Huang, M.; Chen, L.; Fang, Z.; Liu, Q.; et al. Metformin attenuates hepatoma cell proliferation by decreasing glycolytic flux through the HIF-1α/PFKFB3/PFK1 pathway. Life Sci. 2019, 239, 116966. [Google Scholar] [CrossRef]
- Fang, H.-Y.; Hughes, R.; Murdoch, C.; Coffelt, S.B.; Biswas, S.K.; Harris, A.L.; Johnson, R.S.; Imityaz, H.Z.; Simon, M.C.; Fredlund, E.; et al. Hypoxia-inducible factors 1 and 2 are important transcriptional effectors in primary macrophages experiencing hypoxia. Blood 2009, 114, 844–859. [Google Scholar] [CrossRef]






| Category | ID | Term | Count | p-Value | |
|---|---|---|---|---|---|
| Upregulated DEGs (n = 105) | BP | GO:0001666 | Response to hypoxia | 12 | 4.39 × 10−9 |
| GO:0001525 | Angiogenesis | 10 | 5.68 × 10−6 | ||
| GO:0007595 | Lactation | 5 | 9.90 × 10−5 | ||
| GO:0051592 | Response to calcium ion | 5 | 3.50 × 10−4 | ||
| GO:0061621 | Canonical glycolysis | 4 | 4.41 × 10−4 | ||
| CC | GO:0005615 | Extracellular space | 27 | 1.60 × 10−8 | |
| GO:0005576 | Extracellular region | 26 | 1.99 × 10−6 | ||
| GO:0005581 | Collagen trimer | 6 | 1.66 × 10−4 | ||
| GO:0005901 | Caveola | 5 | 4.82 × 10−4 | ||
| GO:0005578 | Proteinaceous extracellular matrix | 7 | 0.003969211 | ||
| MF | GO:0042803 | Protein homodimerization activity | 13 | 8.73 × 10−4 | |
| GO:0005102 | Receptor binding | 8 | 0.003999188 | ||
| GO:0046982 | Protein heterodimerization activity | 9 | 0.00499099 | ||
| GO:0004720 | Protein-lysine 6-oxidase activity | 2 | 0.016964763 | ||
| GO:0005178 | Integrin binding | 4 | 0.022013844 | ||
| Downregulated DEGs (n = 320) | CC | GO:0070062 | Extracellular exosome | 127 | 8.66 × 10−29 |
| GO:0016324 | Apical plasma membrane | 32 | 1.31 × 10−16 | ||
| GO:0016323 | Basolateral plasma membrane | 20 | 1.56 × 10−10 | ||
| GO:0005887 | Integral component of plasma membrane | 58 | 2.38 × 10−10 | ||
| GO:0005886 | Plasma membrane | 106 | 7.00 × 10−7 | ||
| BP | GO:0007588 | Excretion | 11 | 5.16 × 10−10 | |
| GO:0055078 | Sodium ion homeostasis | 7 | 1.15 × 10−8 | ||
| GO:0035725 | Sodium ion transmembrane transport | 11 | 5.29 × 10−7 | ||
| GO:0006814 | Sodium ion transport | 11 | 1.41 × 10−6 | ||
| GO:0055114 | Oxidation–reduction process | 29 | 1.80 × 10−6 | ||
| MF | GO:0015301 | Anion:anion antiporter activity | 7 | 1.57 × 10−6 | |
| GO:0016491 | Oxidoreductase activity | 14 | 3.04 × 10−6 | ||
| GO:0005215 | Transporter activity | 14 | 3.38 × 10−5 | ||
| GO:0042803 | Protein homodimerization activity | 28 | 8.69 × 10−5 | ||
| GO:0008201 | Heparin binding | 11 | 3.44 × 10−4 |
| Hub Genes | Degree of Connectivity |
|---|---|
| ALB | 82 |
| VEGFA | 58 |
| EGFR | 56 |
| EGF | 50 |
| KNG1 | 32 |
| C3 | 30 |
| CXCR4 | 27 |
| AQP2 | 27 |
| PLG | 26 |
| CCND1 | 25 |
| KCNJ1 | 24 |
| SLC12A1 | 24 |
| SLC12A3 | 23 |
| CAV1 | 23 |
| HRG | 23 |
| VWF | 22 |
| LOX | 22 |
| SLC26A4 | 21 |
| IGFBP3 | 19 |
| CP | 19 |
| DCN | 19 |
| PGF | 18 |
| FGF1 | 18 |
| NTRK2 | 18 |
| NPHS2 | 18 |
| FABP1 | 18 |
| ENO2 | 18 |
| CA9 | 17 |
| WT1 | 17 |
| G6PC | 17 |
| Univariate Analysis | Multivariate Analysis c | |||||
|---|---|---|---|---|---|---|
| Variable | HR a | 95%CI b | p | HR | 95% CI | p |
| Overall survival | ||||||
| Age (years) | ||||||
| ≤60 (n = 267) | 1.817 | 1.336−2.471 | 0.000 * | 1.942 | 1.254−3.007 | 0.003 * |
| >60 (n = 270) | ||||||
| Gender | ||||||
| Female (n = 191) | 0.750 | 0.699−1.294 | 0.951 | |||
| Male (n = 346) | ||||||
| T stage | ||||||
| T1 or T2 (n = 344) | 3.217 | 2.375−4.358 | 0.000 * | 2.208 | 1.419−3.436 | 0.000 * |
| T3 or T4 (n = 193) | ||||||
| N stage | ||||||
| N0 (n = 239) | 3.604 | 1.954−6.647 | 0.000 * | |||
| N1 (n = 17) | ||||||
| M stage | ||||||
| M0 (n = 425) | 4.400 | 3.224−6.006 | 0.000 * | 3.430 | 2.149−5.473 | 0.000 * |
| M1 (n = 79) | ||||||
| G grade | ||||||
| G1 or G2 (n = 239) | 2.741 | 1.946−3.859 | 0.000 * | 1.752 | 1.068−2.876 | 0.026 * |
| G3 or G4 (n = 280) | ||||||
| TNM stage | ||||||
| I + II (n = 326) | 3.931 | 2.862−5.399 | 0.000 * | |||
| III + IV (n = 208) | ||||||
| ENO2 | ||||||
| Low (n = 267) | 1.837 | 1.352−2.495 | 0.000 * | 1.891 | 1.235−2.895 | 0.003 * |
| High (n = 270) | ||||||
Disclaimer/Publisher’s Note: The statements, opinions and data contained in all publications are solely those of the individual author(s) and contributor(s) and not of MDPI and/or the editor(s). MDPI and/or the editor(s) disclaim responsibility for any injury to people or property resulting from any ideas, methods, instructions or products referred to in the content. |
© 2023 by the authors. Licensee MDPI, Basel, Switzerland. This article is an open access article distributed under the terms and conditions of the Creative Commons Attribution (CC BY) license (https://creativecommons.org/licenses/by/4.0/).
Share and Cite
Shi, J.; Miao, D.; Lv, Q.; Tan, D.; Xiong, Z.; Zhang, X. ENO2 as a Biomarker Regulating Energy Metabolism to Promote Tumor Progression in Clear Cell Renal Cell Carcinoma. Biomedicines 2023, 11, 2499. https://doi.org/10.3390/biomedicines11092499
Shi J, Miao D, Lv Q, Tan D, Xiong Z, Zhang X. ENO2 as a Biomarker Regulating Energy Metabolism to Promote Tumor Progression in Clear Cell Renal Cell Carcinoma. Biomedicines. 2023; 11(9):2499. https://doi.org/10.3390/biomedicines11092499
Chicago/Turabian StyleShi, Jian, Daojia Miao, Qingyang Lv, Diaoyi Tan, Zhiyong Xiong, and Xiaoping Zhang. 2023. "ENO2 as a Biomarker Regulating Energy Metabolism to Promote Tumor Progression in Clear Cell Renal Cell Carcinoma" Biomedicines 11, no. 9: 2499. https://doi.org/10.3390/biomedicines11092499
APA StyleShi, J., Miao, D., Lv, Q., Tan, D., Xiong, Z., & Zhang, X. (2023). ENO2 as a Biomarker Regulating Energy Metabolism to Promote Tumor Progression in Clear Cell Renal Cell Carcinoma. Biomedicines, 11(9), 2499. https://doi.org/10.3390/biomedicines11092499

