Tensile Overload Injures Human Alveolar Epithelial Cells through YAP/F-Actin/MAPK Signaling
Abstract
1. Introduction
2. Materials and Methods
2.1. Cell Culture
2.2. Uniaxial Cyclic Stretch
2.3. Protein Sample Processing and Western Blot Analysis
2.4. Cell Proliferation Assay
2.5. Cell Viability Assay
2.6. Apoptosis Assay
2.7. Immunofluorescence Assay
2.8. Cell Transfection
2.9. Bioinformatics Analysis
2.10. Statistical Analysis
3. Results
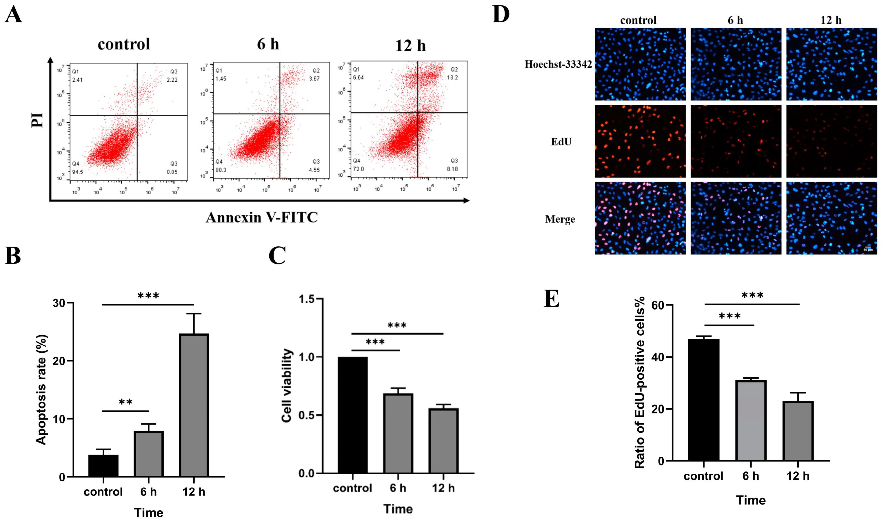
3.1. Tensile Overload Induces BEAS-2B Cell Apoptosis and Inhibits Cell Proliferation
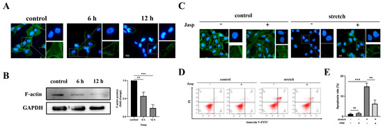
3.2. Tensile Overload Inhibits the Polymerization of Cytoskeletal F-Actin and Induces BEAS-2B Apoptosis
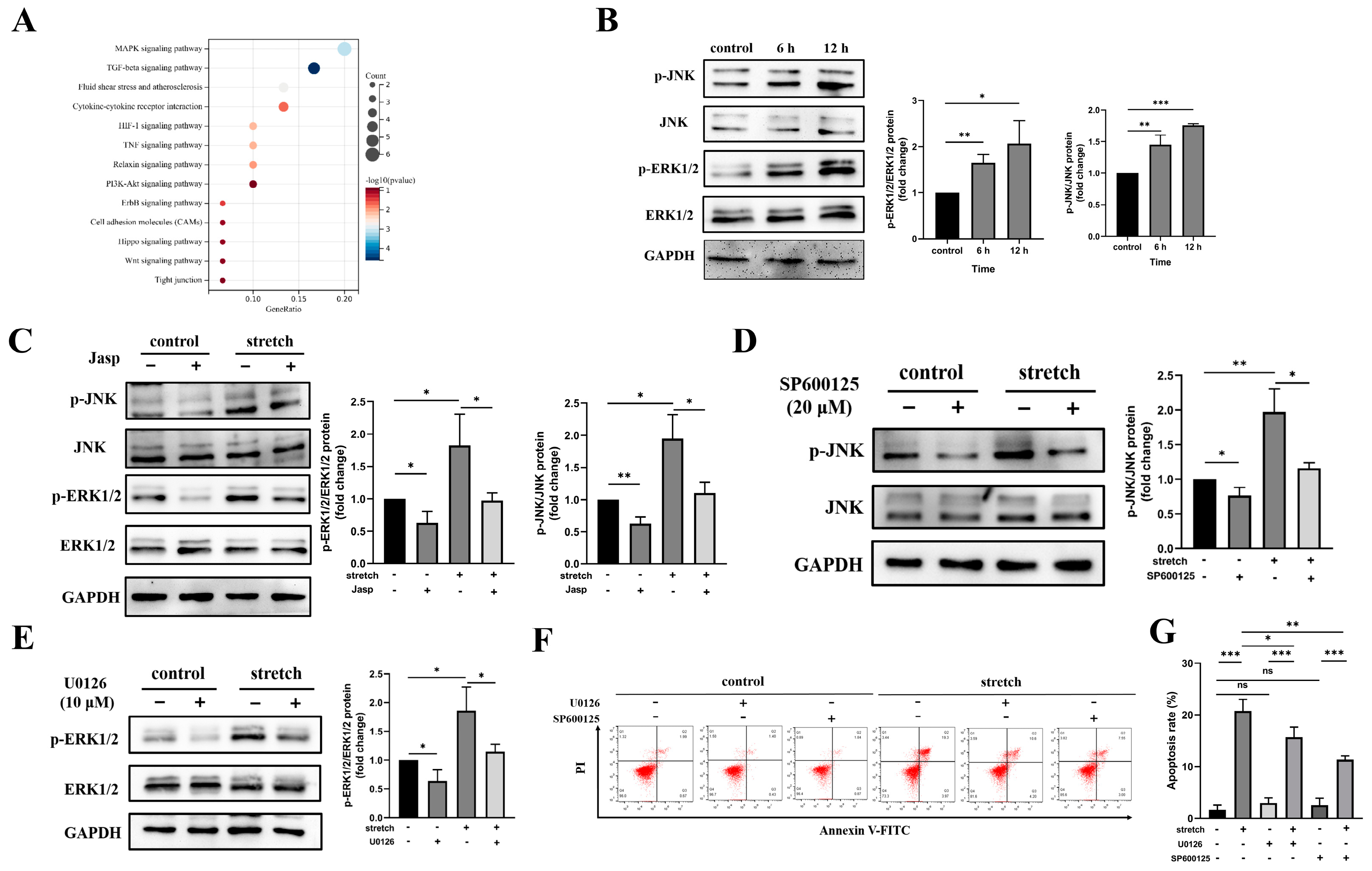
3.3. Tensile Overload Reduces Actin Stress Fibers and Activates JNK and ERK1/2 Signaling
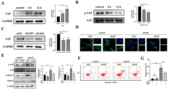
3.4. YAP Downregulation Induces the Polymerization of F-Actin in the Cytoskeleton and Inhibits the Activation of JNK and ERK1/2
4. Discussion
5. Conclusions
Supplementary Materials
Author Contributions
Funding
Institutional Review Board Statement
Informed Consent Statement
Data Availability Statement
Conflicts of Interest
Correction Statement
References
- Moore, D.F.; Jaffee, M.S. Military traumatic brain injury and blast. NeuroRehabilitation 2010, 26, 179–181. [Google Scholar] [CrossRef] [PubMed]
- Doryab, A.; Taskin, M.B.; Stahlhut, P.; Schröppel, A.; Orak, S.; Voss, C.; Ahluwalia, A.; Rehberg, M.; Hilgendorff, A.; Stöger, T.; et al. A bioinspired in vitro lung model to study particokinetics of nano-/microparticles under cyclic stretch and air-liquid interface conditions. Front. Bioeng. Biotechnol. 2021, 9, 616830. [Google Scholar] [CrossRef] [PubMed]
- Tschumperlin, D.J.; Boudreault, F.; Liu, F. Recent advances and new opportunities in lung mechanobiology. J. Biomech. 2010, 43, 99–107. [Google Scholar] [CrossRef]
- Tsuda, A.; Stringer, B.K.; Mijailovich, S.M.; Rogers, R.A.; Hamada, K.; Gray, M.L. Alveolar cell stretching in the presence of fibrous particles induces interleukin-8 responses. Am. J. Respir. Cell. Mol. Biol. 1999, 21, 455–462. [Google Scholar] [CrossRef] [PubMed]
- Liu, X.M.; Ensenat, D.; Wang, H.; Schafer, A.I.; Durante, W. Physiologic cyclic stretch inhibits apoptosis in vascular endothelium. FEBS. Lett. 2003, 541, 52–56. [Google Scholar] [CrossRef]
- Kubo, Y.; Hoffmann, B.; Goltz, K.; Schnakenberg, U.; Jahr, H.; Merkel, R.; Schulze-Tanzil, G.; Pufe, T.; Tohidnezhad, M. Different frequency of cyclic tensile strain relates to anabolic/catabolic conditions consistent with immunohistochemical staining intensity in tenocytes. Int. J. Mol. Sci. 2020, 21, 1082. [Google Scholar] [CrossRef]
- Dolati, S.; Kage, F.; Mueller, J.; Müsken, M.; Kirchner, M.; Dittmar, G.; Sixt, M.; Rottner, K.; Falcke, M. On the relation between filament density, force generation, and protrusion rate in mesenchymal cell motility. Mol. Biol. Cell 2018, 29, 2674–2686. [Google Scholar] [CrossRef]
- Jones, M.C.; Zha, J.; Humphries, M.J. Connections between the cell cycle, cell adhesion and the cytoskeleton. Philos. Trans. R. Soc. Lond. B Biol. Sci. 2019, 374, 20180227. [Google Scholar] [CrossRef]
- Moujaber, O.; Stochaj, U. The cytoskeleton as regulator of cell signaling pathways. Trends Biochem. Sci. 2020, 45, 96–107. [Google Scholar] [CrossRef]
- Lai, W.F.; Wong, W.T. Roles of the actin cytoskeleton in aging and age-associated diseases. Ageing Res. Rev. 2020, 58, 101021. [Google Scholar] [CrossRef]
- Wu, H.; Yu, Y.; Huang, H.; Hu, Y.; Fu, S.; Wang, Z.; Shi, M.; Zhao, X.; Yuan, J.; Li, J.; et al. Progressive pulmonary fibrosis is caused by elevated mechanical tension on alveolar stem cells. Cell 2020, 180, 107–121.e17. [Google Scholar] [CrossRef]
- Ali, M.H.; Pearlstein, D.P.; Mathieu, C.E.; Schumacker, P.T. Mitochondrial requirement for endothelial responses to cyclic strain: Implications for mechanotransduction. Am. J. Physiol. Lung. Cell. Mol. Physiol. 2004, 287, L486–L496. [Google Scholar] [CrossRef] [PubMed]
- Mayr, M.; Li, C.; Zou, Y.; Huemer, U.; Hu, Y.; Xu, Q. Biomechanical stress-induced apoptosis in vein grafts involves p38 mitogen-activated protein kinases. FASEB. J. 2000, 14, 261–270. [Google Scholar] [CrossRef]
- Liu, Z.; Wu, H.; Jiang, K.; Wang, Y.; Zhang, W.; Chu, Q.; Li, J.; Huang, H.; Cai, T.; Ji, H.; et al. MAPK-mediated YAP activation controls mechanical-tension-induced pulmonary alveolar regeneration. Cell. Rep. 2016, 16, 1810–1819. [Google Scholar] [CrossRef]
- Guth, C.M.; Luo, W.; Jolayemi, O.; Chadalavada, K.S.; Komalavilas, P.; Cheung-Flynn, J.; Brophy, C.M. Adenosine triphosphate as a molecular mediator of the vascular response to injury. J. Surg. Res. 2017, 216, 80–86. [Google Scholar] [CrossRef] [PubMed]
- Xu, P.; Zhang, B.; Deng, B.; Luo, Q.; Song, G. Mechanical stretch facilitates tenomodulin expression to induce tenocyte migration via MAPK signaling pathway. Arch. Biochem. Biophys. 2023, 734, 109486. [Google Scholar] [CrossRef] [PubMed]
- Aragona, M.; Panciera, T.; Manfrin, A.; Giulitti, S.; Michielin, F.; Elvassore, N.; Dupont, S.; Piccolo, S. A mechanical checkpoint controls multicellular growth through YAP/TAZ regulation by actin-processing factors. Cell 2013, 154, 1047–1059. [Google Scholar] [CrossRef]
- Elosegui-Artola, A.; Andreu, I.; Beedle, A.E.M.; Lezamiz, A.; Uroz, M.; Kosmalska, A.J.; Oria, R.; Kechagia, J.Z.; Rico-Lastres, P.; Le, R.A.L.; et al. Force triggers YAP nuclear entry by regulating transport across nuclear pores. Cell 2017, 171, 1397–1410. [Google Scholar] [CrossRef]
- Yi, L.; Huang, X.; Guo, F.; Zhou, Z.; Dou, Y.; Huan, J. Yes-associated protein (YAP) signaling regulates lipopolysaccharide-induced tissue factor expression in human endothelial cells. Surgery 2016, 159, 1436–1448. [Google Scholar] [CrossRef]
- Gupta, S.; Park, S.E.; Mozaffari, S.; El-Aarag, B.; Parang, K.; Tiwari, R.K. Design, synthesis, and antiproliferative activity of benzopyran-4-one-isoxazole hybrid compounds. Molecules 2023, 28, 4220. [Google Scholar] [CrossRef]
- Argyros, G.J. Management of primary blast injury. Toxicology 1997, 121, 105–115. [Google Scholar] [CrossRef] [PubMed]
- Boutillier, J.; De Mezzo, S.; Deck, C.; Magnan, P.; Naz, P.; Willinger, R. Chest response assessment of post-mortem swine under blast loadings. J. Biomech. 2017, 65, 169–175. [Google Scholar] [CrossRef]
- Tsokos, M.; Paulsen, F.; Petri, S.; Madea, B.; Puschel, K.; Turk, E.E. Histologic, immunohistochemical, and ultrastructural findings in human blast lung injury. Am. J. Respir. Crit. Care. Med. 2003, 168, 549–555. [Google Scholar] [CrossRef]
- Nonomura, K.; Woo, S.H.; Chang, R.B.; Gillich, A.; Qiu, Z.; Francisco, A.G.; Ranade, S.S.; Liberles, S.D.; Patapoutian, A. Piezo2 senses airway stretch and mediates lung inflation-induced apnoea. Nature 2017, 541, 176–181. [Google Scholar] [CrossRef]
- Faisy, C.; Pinto, F.M.; Le Guen, M.; Naline, E.; Grassin Delyle, S.; Sage, E.; Candenas, M.L.; Devillier, P. Airway response to acute mechanical stress in a human bronchial model of stretch. Crit. Care 2011, 15, R208. [Google Scholar] [CrossRef]
- Kuhn, H.; Nieuwenhuijsen, H.; Karthe, B.; Wirtz, H. Stretch-induced apoptosis in rat alveolar epithelial cells is mediated by the intrinsic mitochondrial pathway. Exp. Lung. Res. 2017, 43, 49–56. [Google Scholar] [CrossRef]
- Valentine, M.S.; Link, P.A.; Herbert, J.A.; Kamga Gninzeko, F.J.; Schneck, M.B.; Shankar, K.; Nkwocha, J.; Reynolds, A.M.; Heise, R.L. Inflammation and monocyte recruitment due to aging and mechanical stretch in alveolar epithelium are inhibited by the molecular chaperone 4-phenylbutyrate. Cell. Mol. Bioeng. 2018, 11, 495–508. [Google Scholar] [CrossRef]
- Zhao, D.; Wu, Y.; Xu, C.; Zhang, F. Cyclic-stretch induces apoptosis in human periodontal ligament cells by activation of caspase-5. Arch. Oral. Biol. 2017, 73, 129–135. [Google Scholar] [CrossRef]
- Guan, G.; Cannon, R.D.; Coates, D.E.; Mei, L. Effect of the Rho-kinase/ROCK signaling pathway on cytoskeleton components. Genes 2023, 14, 272. [Google Scholar] [CrossRef] [PubMed]
- Stricker, J.; Falzone, T.; Gardel, M.L. Mechanics of the F-actin cytoskeleton. J. Biomech. 2010, 43, 9–14. [Google Scholar] [CrossRef] [PubMed]
- Jiang, X.; Qin, Y.; Kun, L.; Zhou, Y. The significant role of the microfilament system in tumors. Front. Oncol. 2021, 11, 620390. [Google Scholar] [CrossRef]
- Falahzadeh, K.; Banaei-Esfahani, A.; Shahhoseini, M. The potential roles of actin in the nucleus. Cell. J. 2015, 17, 7–14. [Google Scholar]
- Brieher, W. Mechanisms of actin disassembly. Mol. Biol. Cell 2013, 24, 2299–2302. [Google Scholar] [CrossRef]
- Ali, R.; Mir, H.A.; Hamid, R.; Shah, R.A.; Khanday, F.A.; Bhat, S.S. Jasplakinolide attenuates cell migration by impeding alpha-1-syntrophin protein phosphorylation in breast cancer cells. Protein. J. 2021, 40, 234–244. [Google Scholar] [CrossRef]
- Cao, R.; Yang, Z.S.; Hu, S.L.; Liang, S.J.; Zhang, S.M.; Zhu, S.Q.; Lu, L.; Long, C.H.; Yao, S.T.; Ma, Y.J.; et al. Molecular mechanism of mouse uterine smooth muscle regulation on embryo implantation. Int. J. Mol. Sci. 2022, 23, 12494. [Google Scholar] [CrossRef] [PubMed]
- Hu, X.; Zhang, Y.; Cheng, D.; Ding, Y.; Yang, D.; Jiang, F.; Zhou, C.; Ying, B.; Wen, F. Mechanical stress upregulates intercellular adhesion molecule-1 in pulmonary epithelial cells. Respiration 2008, 76, 344–350. [Google Scholar] [CrossRef] [PubMed]
- Suzuma, I.; Murakami, T.; Suzuma, K.; Kaneto, H.; Watanabe, D.; Ojima, T.; Honda, Y.; Takagi, H.; Yoshimura, N. Cyclic stretch-induced reactive oxygen species generation enhances apoptosis in retinal pericytes through c-jun NH2-terminal kinase activation. Hypertension 2007, 49, 347–354. [Google Scholar] [CrossRef]
- Heng, B.C.; Zhang, X.; Aubel, D.; Bai, Y.; Li, X.; Wei, Y.; Fussenegger, M.; Deng, X. An overview of signaling pathways regulating YAP/TAZ activity. Cell. Mol. Life. Sci. 2021, 78, 497–512. [Google Scholar] [CrossRef] [PubMed]
- Zanconato, F.; Cordenonsi, M.; Piccolo, S. YAP and TAZ: A signalling hub of the tumour microenvironment. Nat. Rev. Cancer 2019, 19, 454–464. [Google Scholar] [CrossRef]
- Das, A.; Fischer, R.S.; Pan, D.; Waterman, C.M. YAP nuclear localization in the absence of cell-cell contact is mediated by a filamentous actin-dependent, myosin II-and phospho-YAP-independent pathway during extracellular matrix mechanosensing. J. Biol. Chem. 2016, 291, 6096–6110. [Google Scholar] [CrossRef]
- Qiao, Y.; Chen, J.; Lim, Y.B.; Finch-Edmondson, M.L.; Seshachalam, V.P.; Qin, L.; Jiang, T.; Low, B.C.; Singh, H.; Lim, C.T.; et al. YAP regulates actin dynamics through ARHGAP29 and promotes metastasis. Cell. Rep. 2017, 19, 1495–1502. [Google Scholar] [CrossRef] [PubMed]
- Furukawa, K.T.; Yamashita, K.; Sakurai, N.; Ohno, S. The epithelial circumferential actin belt regulates YAP/TAZ through nucleocytoplasmic shuttling of merlin. Cell. Rep. 2017, 20, 1435–1447. [Google Scholar] [CrossRef] [PubMed]






Disclaimer/Publisher’s Note: The statements, opinions and data contained in all publications are solely those of the individual author(s) and contributor(s) and not of MDPI and/or the editor(s). MDPI and/or the editor(s) disclaim responsibility for any injury to people or property resulting from any ideas, methods, instructions or products referred to in the content. |
© 2023 by the authors. Licensee MDPI, Basel, Switzerland. This article is an open access article distributed under the terms and conditions of the Creative Commons Attribution (CC BY) license (https://creativecommons.org/licenses/by/4.0/).
Share and Cite
He, S.; Liu, R.; Luo, Q.; Song, G. Tensile Overload Injures Human Alveolar Epithelial Cells through YAP/F-Actin/MAPK Signaling. Biomedicines 2023, 11, 1833. https://doi.org/10.3390/biomedicines11071833
He S, Liu R, Luo Q, Song G. Tensile Overload Injures Human Alveolar Epithelial Cells through YAP/F-Actin/MAPK Signaling. Biomedicines. 2023; 11(7):1833. https://doi.org/10.3390/biomedicines11071833
Chicago/Turabian StyleHe, Shan, Ruihan Liu, Qing Luo, and Guanbin Song. 2023. "Tensile Overload Injures Human Alveolar Epithelial Cells through YAP/F-Actin/MAPK Signaling" Biomedicines 11, no. 7: 1833. https://doi.org/10.3390/biomedicines11071833
APA StyleHe, S., Liu, R., Luo, Q., & Song, G. (2023). Tensile Overload Injures Human Alveolar Epithelial Cells through YAP/F-Actin/MAPK Signaling. Biomedicines, 11(7), 1833. https://doi.org/10.3390/biomedicines11071833

