The Selective CB2 Agonist COR167 Reduced Symptoms in a Mice Model of Trauma-Induced Peripheral Neuropathy through HDAC-1 Inhibition
Abstract
1. Introduction
2. Materials and Methods
2.1. Drugs Administration
2.2. Animals
2.3. Spared Nerve Injury (SNI) Model
2.4. Pain Hypersensitivity
2.4.1. Von Frey Filaments
2.4.2. Hot Plate Test
2.5. Locomotor Activity
2.5.1. Rotarod Test
2.5.2. Hole-Board Test
2.6. Evaluation of the Anxiolytic-like Effect
Open Field Test
2.7. Tissue Protein Extraction
2.8. BV2 Cells
2.8.1. Cells Treatments and Neuroinflammation Model
2.8.2. Sulforhodamine B (SRB) Assay
2.8.3. BV2 Cell Lysate
2.9. Immunofluorescence
2.10. Western Blotting
2.11. Statistical Analysis
3. Results
3.1. Analgesic Effect of COR167 Registered in the Hot Plate Test
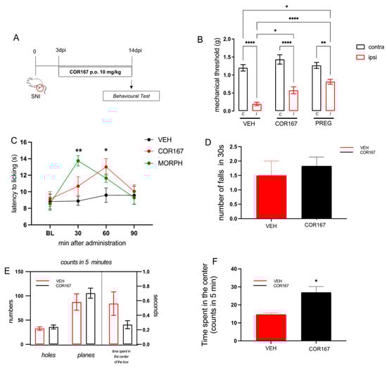
3.2. Mechanical Allodynia in SNI Mice Was Reduced by COR167 after a Single Oral Administration
3.3. Repeated Oral Administration of COR167 10 mg/kg Reduced Symptoms Associated with the SNI Model after 14 Days Post-Surgery
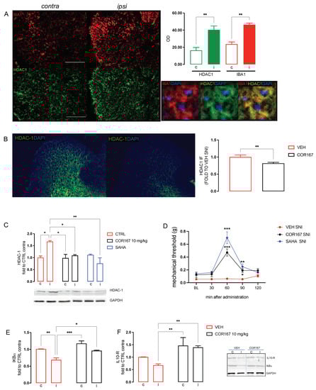
3.4. COR167 Attenuated Neuroinflammation via HDAC-1 Reduction in the SNI Dorsal Horn Spinal Cord
3.5. COR167 Prevented Microglia Activation and Reduced HDAC1 Expression in BV2 Cells
4. Discussion
5. Conclusions
Author Contributions
Funding
Institutional Review Board Statement
Informed Consent Statement
Data Availability Statement
Conflicts of Interest
References
- Colloca, L.; Ludman, T.; Bouhassira, D.; Baron, R.; Dickenson, A.H.; Yarnitsky, D.; Freeman, R.; Truini, A.; Attal, N.; Finnerup, N.B.; et al. Neuropathic Pain. Nat. Rev. Dis. Prim. 2017, 3, 17002. [Google Scholar] [CrossRef]
- Woodhams, S.G.; Chapman, V.; Finn, D.P.; Hohmann, A.G.; Neugebauer, V. The Cannabinoid System and Pain. Neuropharmacology 2017, 124, 105–120. [Google Scholar] [CrossRef] [PubMed]
- Finn, D.P.; Haroutounian, S.; Hohmann, A.G.; Krane, E.; Soliman, N.; Rice, A.S.C. Cannabinoids, the Endocannabinoid System, and Pain: A Review of Preclinical Studies. Pain 2021, 162, S5–S25. [Google Scholar] [CrossRef] [PubMed]
- Pereira, A.F.; Lisboa, M.R.P.; de Freitas Alves, B.W.; da Silva, C.M.P.; Dias, D.B.S.; de Menezes, K.L.S.; Cesário, F.R.A.S.; de França, J.C.; de Oliveira, A.R.; Hallak, J.E.C.; et al. Endocannabinoid System Attenuates Oxaliplatin-Induced Peripheral Sensory Neuropathy through the Activation of CB1 Receptors. Neurotox Res. 2021, 39, 1782–1799. [Google Scholar] [CrossRef] [PubMed]
- Kumar Kalvala, A.; Bagde, A.; Arthur, P.; Kumar Surapaneni, S.; Ramesh, N.; Nathani, A.; Singh, M. Role of Cannabidiol and Tetrahydrocannabivarin on Paclitaxel-Induced Neuropathic Pain in Rodents. Int. Immunopharmacol. 2022, 107, 108693. [Google Scholar] [CrossRef] [PubMed]
- Yu, Y.; Tsang, Q.K.; Jaramillo-Polanco, J.; Lomax, A.E.; Vanner, S.J.; Reed, D.E. Cannabinoid 1 and Mu-Opioid Receptor Agonists Synergistically Inhibit Abdominal Pain and Lack Side Effects in Mice. J. Neurosci. 2022, 42, 6313–6324. [Google Scholar] [CrossRef]
- Bagher, A.M.; Binmahfouz, L.S.; Shaik, R.A.; Eid, B.G. Cannabinoid Receptor 1 Positive Allosteric Modulator (GAT229) Attenuates Cisplatin-Induced Neuropathic Pain in Mice. Saudi Pharm. J. 2023, 31, 255–264. [Google Scholar] [CrossRef]
- Abdel-Magid, A.F. Cannabinoid Receptor Agonists for the Potential Treatment of Pain, Neurological Disorders, Fibrotic Diseases, Obesity, and Many More. ACS Med. Chem. Lett. 2021, 12, 1188–1190. [Google Scholar] [CrossRef]
- Volkow, N.D.; Baler, R.D.; Compton, W.M.; Weiss, S.R.B. Adverse Health Effects of Marijuana Use. N. Engl. J. Med. 2014, 370, 2219–2227. [Google Scholar] [CrossRef]
- Naguib, M.; Xu, J.J.; Diaz, P.; Brown, D.L.; Cogdell, D.; Bie, B.; Hu, J.; Craig, S.; Hittelman, W.N. Prevention of Paclitaxel-Induced Neuropathy Through Activation of the Central Cannabinoid Type 2 Receptor System. Anesth. Analg. 2012, 114, 1104–1120. [Google Scholar] [CrossRef]
- Xu, J.; Tang, Y.; Xie, M.; Bie, B.; Wu, J.; Yang, H.; Foss, J.F.; Yang, B.; Rosenquist, R.W.; Naguib, M. Activation of Cannabinoid Receptor 2 Attenuates Mechanical Allodynia and Neuroinflammatory Responses in a Chronic Post-Ischemic Pain Model of Complex Regional Pain Syndrome Type I in Rats. Eur. J. Neurosci. 2016, 44, 3046–3055. [Google Scholar] [CrossRef]
- Romero-Sandoval, A.; Nutile-McMenemy, N.; DeLeo, J.A. Spinal Microglial and Perivascular Cell Cannabinoid Receptor Type 2 Activation Reduces Behavioral Hypersensitivity without Tolerance after Peripheral Nerve Injury. Anesthesiology 2008, 108, 722–734. [Google Scholar] [CrossRef]
- Borgonetti, V.; Benatti, C.; Governa, P.; Isoldi, G.; Pellati, F.; Alboni, S.; Tascedda, F.; Montopoli, M.; Galeotti, N.; Manetti, F.; et al. Non-Psychotropic Cannabis sativa L. Phytocomplex Modulates Microglial Inflammatory Response through CB2 Receptors-, Endocannabinoids-, and NF-ΚB-Mediated Signaling. Phytother. Res. 2022, 36, 2246–2263. [Google Scholar] [CrossRef]
- Spyridakos, D.; Papadogkonaki, S.; Dionysopoulou, S.; Mastrodimou, N.; Polioudaki, H.; Thermos, K. Effect of Acute and Subchronic Administration of (R)-WIN55,212-2 Induced Neuroprotection and Anti Inflammatory Actions in Rat Retina: CB1 and CB2 Receptor Involvement. Neurochem. Int. 2021, 142, 104907. [Google Scholar] [CrossRef]
- Kita, M.; Ano, Y.; Inoue, A.; Aoki, J. Identification of P2Y Receptors Involved in Oleamide-Suppressing Inflammatory Responses in Murine Microglia and Human Dendritic Cells. Sci. Rep. 2019, 9, 3135. [Google Scholar] [CrossRef]
- Yu, H.; Liu, X.; Chen, B.; Vickstrom, C.R.; Friedman, V.; Kelly, T.J.; Bai, X.; Zhao, L.; Hillard, C.J.; Liu, Q.S. The Neuroprotective Effects of the Cb2 Agonist Gw842166x in the 6-Ohda Mouse Model of Parkinson’s Disease. Cells 2021, 10, 3548. [Google Scholar] [CrossRef]
- Liu, X.; Yu, H.; Chen, B.; Friedman, V.; Mu, L.; Kelly, T.J.; Ruiz-Pérez, G.; Zhao, L.; Bai, X.; Hillard, C.J.; et al. CB2 Agonist GW842166x Protected against 6-OHDA-Induced Anxiogenic- and Depressive-Related Behaviors in Mice. Biomedicines 2022, 10, 1776. [Google Scholar] [CrossRef] [PubMed]
- Li, A.L.; Carey, L.M.; Mackie, K.; Hohmann, A.G. Cannabinoid CB2 Agonist GW405833 Suppresses Inflammatory and Neuropathic Pain through a CB1 Mechanism That Is Independent of CB2 Receptors in Mice. J. Pharmacol. Exp. Ther. 2017, 362, 296–305. [Google Scholar] [CrossRef] [PubMed]
- Gupta, B.; Hornick, M.G.; Briyal, S.; Donovan, R.; Prazad, P.; Gulati, A. Anti-Apoptotic and Immunomodulatory Effect of CB2 Agonist, JWH133, in a Neonatal Rat Model of Hypoxic-Ischemic Encephalopathy. Front. Pediatr. 2020, 8, 65. [Google Scholar] [CrossRef] [PubMed]
- Cortez, I.L.; Silva, N.R.; Rodrigues, N.S.; Pedrazzi, J.F.C.; Del Bel, E.A.; Mechoulam, R.; Gomes, F.V.; Guimarães, F.S. HU-910, a CB2 Receptor Agonist, Reverses Behavioral Changes in Pharmacological Rodent Models for Schizophrenia. Prog. Neuro-Psychopharmacol. Biol. Psychiatry 2022, 117, 110553. [Google Scholar] [CrossRef]
- Ghosh, K.; Zhang, G.F.; Chen, H.; Chen, S.R.; Pan, H.L. Cannabinoid CB2 Receptors Are Upregulated via Bivalent Histone Modifications and Control Primary Afferent Input to the Spinal Cord in Neuropathic Pain. J. Biol. Chem. 2022, 298, 101999. [Google Scholar] [CrossRef] [PubMed]
- Zhang, J.; Hoffert, C.; Vu, H.K.; Groblewski, T.; Ahmad, S.; O’Donnell, D. Induction of CB2 Receptor Expression in the Rat Spinal Cord of Neuropathic but Not Inflammatory Chronic Pain Models. Eur. J. Neurosci. 2003, 17, 2750–2754. [Google Scholar] [CrossRef] [PubMed]
- Li, A.L.; Lin, X.; Dhopeshwarkar, A.S.; Thomaz, A.C.; Carey, L.M.; Liu, Y.; Nikas, S.P.; Makriyannis, A.; Mackie, K.; Hohmann, A.G. Cannabinoid CB2 Agonist AM1710 Differentially Suppresses Distinct Pathological Pain States and Attenuates Morphine Tolerance and Withdrawal. Mol. Pharmacol. 2019, 95, 155–168. [Google Scholar] [CrossRef] [PubMed]
- Chia, J.S.M.; Farouk, A.A.O.; Mohamad, T.A.S.T.; Sulaiman, M.R.; Zakaria, H.; Hassan, N.I.; Perimal, E.K. Zerumbone Ameliorates Neuropathic Pain Symptoms via Cannabinoid and Ppar Receptors Using in Vivo and in Silico Models. Molecules 2021, 26, 3849. [Google Scholar] [CrossRef] [PubMed]
- Aly, E.; Khajah, M.A.; Masocha, W. β-Caryophyllene, a CB2-Receptor-Selective Phytocannabinoid, Suppresses Mechanical Allodynia in a Mouse Model of Antiretroviral-Induced Neuropathic Pain. Molecules 2020, 25, 106. [Google Scholar] [CrossRef]
- Iyer, V.; Slivicki, R.A.; Thomaz, A.C.; Crystal, J.D.; Mackie, K.; Hohmann, A.G. The Cannabinoid CB2 Receptor Agonist LY2828360 Synergizes with Morphine to Suppress Neuropathic Nociception and Attenuates Morphine Reward and Physical Dependence. Eur. J. Pharmacol. 2020, 886, 173544. [Google Scholar] [CrossRef]
- Contartese, A.; Valoti, M.; Corelli, F.; Pasquini, S.; Mugnaini, C.; Pessina, F.; Aldinucci, C.; Sgaragli, G.; Frosini, M. A Novel CB2 Agonist, COR167, Potently Protects Rat Brain Cortical Slices against OGD and Reperfusion Injury. Pharmacol. Res. 2012, 66, 555–563. [Google Scholar] [CrossRef]
- Cioni, C.; Tassi, M.; Marotta, G.; Mugnaini, C.; Corelli, F.; Annunziata, P. A Novel Highly Selective Cannabinoid CB2 Agonist Reduces in Vitro Growth and TGF-Beta Release of Human Glial Cell Tumors. Cent. Nerv. Syst. Agents Med. Chem. 2019, 19, 206–214. [Google Scholar] [CrossRef]
- Pasquini, S.; Botta, L.; Semeraro, T.; Mugnaini, C.; Ligresti, A.; Palazzo, E.; Maione, S.; Di Marzo, V.; Corelli, F. Investigations on the 4-Quinolone-3-Carboxylic Acid Motif. 2. Synthesis and Structure-Activity Relationship of Potent and Selective Cannabinoid-2 Receptor Agonists Endowed with Analgesic Activity in Vivo. J. Med. Chem. 2008, 51, 5075–5084. [Google Scholar] [CrossRef]
- Annunziata, P.; Cioni, C.; Mugnaini, C.; Corelli, F. Potent Immunomodulatory Activity of a Highly Selective Cannabinoid CB2 Agonist on Immune Cells from Healthy Subjects and Patients with Multiple Sclerosis. J. Neuroimmunol. 2017, 303, 66–74. [Google Scholar] [CrossRef]
- Sanna, M.D.; Guandalini, L.; Romanelli, M.N.; Galeotti, N. The New HDAC1 Inhibitor LG325 Ameliorates Neuropathic Pain in a Mouse Model. Pharmacol. Biochem. Behav. 2017, 160, 70–75. [Google Scholar] [CrossRef] [PubMed]
- Cherng, C.H.; Lee, K.C.; Chien, C.C.; Chou, K.Y.; Cheng, Y.C.; Hsin, S.T.; Lee, S.O.; Shen, C.H.; Tsai, R.Y.; Wong, C.S. Baicalin Ameliorates Neuropathic Pain by Suppressing HDAC1 Expression in the Spinal Cord of Spinal Nerve Ligation Rats. J. Formos. Med. Assoc. 2014, 113, 513–520. [Google Scholar] [CrossRef] [PubMed]
- Romanelli, M.N.; Borgonetti, V.; Galeotti, N. Dual BET/HDAC Inhibition to Relieve Neuropathic Pain: Recent Advances, Perspectives, and Future Opportunities. Pharmacol. Res. 2021, 173, 105901. [Google Scholar] [CrossRef]
- Cui, S.S.; Lu, R.; Zhang, H.; Wang, W.; Ke, J.J. Suberoylanilide Hydroxamic Acid Prevents Downregulation of Spinal Glutamate Transporter-1 and Attenuates Spinal Nerve Ligation-Induced Neuropathic Pain Behavior. Neuroreport 2016, 27, 427–434. [Google Scholar] [CrossRef] [PubMed]
- Lilley, E.; Stanford, S.C.; Kendall, D.E.; Alexander, S.P.H.; Cirino, G.; Docherty, J.R.; George, C.H.; Insel, P.A.; Izzo, A.A.; Ji, Y.; et al. ARRIVE 2.0 and the British Journal of Pharmacology: Updated Guidance for 2020. Br. J. Pharmacol. 2020, 177, 3611–3616. [Google Scholar] [CrossRef] [PubMed]
- McGrath, J.C.; Lilley, E. Implementing Guidelines on Reporting Research Using Animals (ARRIVE Etc.): New Requirements for Publication in BJP. Br. J. Pharmacol. 2015, 172, 3189–3193. [Google Scholar] [CrossRef] [PubMed]
- Charan, J.; Kantharia, N. How to Calculate Sample Size in Animal Studies? J. Pharmacol. Pharm. 2013, 4, 303–306. [Google Scholar] [CrossRef]
- Borgonetti, V.; Galeotti, N. Intranasal Delivery of an Antisense Oligonucleotide to the RNA-Binding Protein HuR Relieves Nerve Injury-Induced Neuropathic Pain. Pain 2021, 162, 1500–1510. [Google Scholar] [CrossRef]
- Borgonetti, V.; Governa, P.; Biagi, M.; Pellati, F.; Galeotti, N. Zingiber Officinale Roscoe Rhizome Extract Alleviates Neuropathic Pain by Inhibiting Neuroinflammation in Mice. Phytomedicine 2020, 78, 153307. [Google Scholar] [CrossRef]
- Sanna, M.D.; Borgonetti, V.; Galeotti, N. μ Opioid Receptor-Triggered Notch-1 Activation Contributes to Morphine Tolerance: Role of Neuron–Glia Communication. Mol. Neurobiol. 2020, 57, 331–345. [Google Scholar] [CrossRef]
- Sanna, M.D.; Les, F.; Lopez, V.; Galeotti, N. Lavender (Lavandula angustifolia Mill.) Essential Oil Alleviates Neuropathic Pain in Mice with Spared Nerve Injury. Front. Pharmacol. 2019, 10, 472. [Google Scholar] [CrossRef] [PubMed]
- Borgonetti, V.; Anceschi, L.; Brighenti, V.; Corsi, L.; Governa, P.; Manetti, F.; Pellati, F.; Galeotti, N. Cannabidiol-Rich Non-Psychotropic Cannabis sativa L. Oils Attenuate Peripheral Neuropathy Symptoms by Regulation of CB2-Mediated Microglial Neuroinflammation. Phytother. Res. 2022, 37, 1924–1937. [Google Scholar] [CrossRef] [PubMed]
- Borgonetti, V.; Sanna, M.D.; Lucarini, L.; Galeotti, N. Targeting the RNA-Binding Protein HuR Alleviates Neuroinflammation in Experimental Autoimmune Encephalomyelitis: Potential Therapy for Multiple Sclerosis. Neurotherapeutics 2021, 18, 412–429. [Google Scholar] [CrossRef] [PubMed]
- Borgonetti, V.; Galeotti, N. Combined Inhibition of Histone Deacetylases and BET Family Proteins as Epigenetic Therapy for Nerve Injury-Induced Neuropathic Pain. Pharmacol. Res. 2021, 165, 105431. [Google Scholar] [CrossRef] [PubMed]
- Borgonetti, V.; Governa, P.; Manetti, F.; Galeotti, N. Zingiberene, a Non-Zinc-Binding Class I HDAC Inhibitor: A Novel Strategy for the Management of Neuropathic Pain. Phytomedicine 2023, 111, 154670. [Google Scholar] [CrossRef]
- Leus, N.G.J.; Van Den Bosch, T.; Van Der Wouden, P.E.; Krist, K.; Ourailidou, M.E.; Eleftheriadis, N.; Kistemaker, L.E.M.; Bos, S.; Gjaltema, R.A.F.; Mekonnen, S.A.; et al. HDAC1-3 Inhibitor MS-275 Enhances IL10 Expression in RAW264.7 Macrophages and Reduces Cigarette Smoke-Induced Airway Inflammation in Mice. Sci. Rep. 2017, 7, 45047. [Google Scholar] [CrossRef]
- Landry, R.P.; Martinez, E.; DeLeo, J.A.; Romero-Sandoval, E.A. Spinal Cannabinoid Receptor Type 2 Agonist Reduces Mechanical Allodynia and Induces Mitogen-Activated Protein Kinase Phosphatases in a Rat Model of Neuropathic Pain. J. Pain 2012, 13, 836–848. [Google Scholar] [CrossRef]
- Cabañero, D.; Ramírez-López, A.; Drews, E.; Schmöle, A.; Otte, D.M.; Wawrzczak-Bargiela, A.; Huerga Encabo, H.; Kummer, S.; Ferrer-Montiel, A.; Przewlocki, R.; et al. Protective Role of Neuronal and Lymphoid Cannabinoid CB2 Receptors in Neuropathic Pain. eLife 2020, 9, e55582. [Google Scholar] [CrossRef]
- Hu, B.; Doods, H.; Treede, R.-D.; Ceci, A. Depression-Like Behaviour in Rats with Mononeuropathy Is Reduced by the CB2-Selective Agonist GW405833. Pain 2009, 143, 206–212. [Google Scholar] [CrossRef]
- Wilkerson, J.L.; Gentry, K.R.; Dengler, E.C.; Wallace, J.A.; Kerwin, A.A.; Kuhn, M.N.; Zvonok, A.M.; Thakur, G.A.; Makriyannis, A.; Milligan, E.D. Immunofluorescent Spectral Analysis Reveals the Intrathecal Cannabinoid Agonist, AM1241, Produces Spinal Anti-Inflammatory Cytokine Responses in Neuropathic Rats Exhibiting Relief from Allodynia. Brain. Behav. 2012, 2, 155–177. [Google Scholar] [CrossRef]
- Malan, P.T.; Ibrahim, M.M.; Deng, H.; Liu, Q.; Mata, H.P.; Vanderah, T.; Porreca, F.; Makriyannis, A. CB2 Cannabinoid Receptor-Mediated Peripheral Antinociception. Pain 2001, 93, 239–245. [Google Scholar] [CrossRef] [PubMed]
- Ibrahim, M.M.; Rude, M.L.; Stagg, N.J.; Mata, H.P.; Lai, J.; Vanderah, T.W.; Porreca, F.; Buckley, N.E.; Makriyannis, A.; Malan, P.T. CB2 Cannabinoid Receptor Mediation of Antinociception. Pain 2006, 122, 36–42. [Google Scholar] [CrossRef] [PubMed]
- Leichsenring, A.; Andriske, M.; Bäcker, I.; Stichel, C.C.; Lübbert, H. Analgesic and Antiinflammatory Effects of Cannabinoid Receptor Agonists in a Rat Model of Neuropathic Pain. Naunyn-Schmiedeberg’s Arch. Pharmacol. 2009, 379, 627–636. [Google Scholar] [CrossRef] [PubMed]
- Brownjohn, P.W.; Ashton, J.C. Spinal Cannabinoid CB2 Receptors as a Target for Neuropathic Pain: An Investigation Using Chronic Constriction Injury. Neuroscience 2012, 203, 180–193. [Google Scholar] [CrossRef]
- Racz, I.; Nadal, X.; Alferink, J.; Baños, J.E.; Rehnelt, J.; Martín, M.; Pintado, B.; Gutierrez-Adan, A.; Sanguino, E.; Manzanares, J.; et al. Crucial Role of CB2 Cannabinoid Receptor in the Regulation of Central Immune Responses during Neuropathic Pain. J. Neurosci. 2008, 28, 12125–12135. [Google Scholar] [CrossRef]
- Kiernan, R.; Brès, V.; Ng, R.W.M.; Coudart, M.-P.; El Messaoudi, S.; Sardet, C.; Jin, D.-Y.; Emiliani, S.; Benkirane, M. Post-Activation Turn-Off of NF-ΚB-Dependent Transcription Is Regulated by Acetylation of P65. J. Biol. Chem. 2003, 278, 2758–2766. [Google Scholar] [CrossRef]
- Denk, F.; Huang, W.; Sidders, B.; Bithell, A.; Crow, M.; Grist, J.; Sharma, S.; Ziemek, D.; Rice, A.S.C.; Buckley, N.J.; et al. HDAC Inhibitors Attenuate the Development of Hypersensitivity in Models of Neuropathic Pain. Pain 2013, 154, 1668–1679. [Google Scholar] [CrossRef]
- Gómez-Cañas, M.; Morales, P.; García-Toscano, L.; Navarrete, C.; Muñoz, E.; Jagerovic, N.; Fernández-Ruiz, J.; García-Arencibia, M.; Pazos, M.R. Biological Characterization of PM226, a Chromenoisoxazole, as a Selective CB 2 Receptor Agonist with Neuroprotective Profile. Pharmacol. Res. 2016, 110, 205–215. [Google Scholar] [CrossRef]





Disclaimer/Publisher’s Note: The statements, opinions and data contained in all publications are solely those of the individual author(s) and contributor(s) and not of MDPI and/or the editor(s). MDPI and/or the editor(s) disclaim responsibility for any injury to people or property resulting from any ideas, methods, instructions or products referred to in the content. |
© 2023 by the authors. Licensee MDPI, Basel, Switzerland. This article is an open access article distributed under the terms and conditions of the Creative Commons Attribution (CC BY) license (https://creativecommons.org/licenses/by/4.0/).
Share and Cite
Borgonetti, V.; Mugnaini, C.; Corelli, F.; Galeotti, N. The Selective CB2 Agonist COR167 Reduced Symptoms in a Mice Model of Trauma-Induced Peripheral Neuropathy through HDAC-1 Inhibition. Biomedicines 2023, 11, 1546. https://doi.org/10.3390/biomedicines11061546
Borgonetti V, Mugnaini C, Corelli F, Galeotti N. The Selective CB2 Agonist COR167 Reduced Symptoms in a Mice Model of Trauma-Induced Peripheral Neuropathy through HDAC-1 Inhibition. Biomedicines. 2023; 11(6):1546. https://doi.org/10.3390/biomedicines11061546
Chicago/Turabian StyleBorgonetti, Vittoria, Claudia Mugnaini, Federico Corelli, and Nicoletta Galeotti. 2023. "The Selective CB2 Agonist COR167 Reduced Symptoms in a Mice Model of Trauma-Induced Peripheral Neuropathy through HDAC-1 Inhibition" Biomedicines 11, no. 6: 1546. https://doi.org/10.3390/biomedicines11061546
APA StyleBorgonetti, V., Mugnaini, C., Corelli, F., & Galeotti, N. (2023). The Selective CB2 Agonist COR167 Reduced Symptoms in a Mice Model of Trauma-Induced Peripheral Neuropathy through HDAC-1 Inhibition. Biomedicines, 11(6), 1546. https://doi.org/10.3390/biomedicines11061546

