Dexamethasone Is Not Sufficient to Facilitate Tenogenic Differentiation of Dermal Fibroblasts in a 3D Organoid Model
Abstract
1. Introduction
2. Materials and Methods
2.1. Cell Culture
2.2. Flow Cytometry Analysis (FACS)
2.3. Three-Dimensional Organoid Model
2.4. DNA Quantification Assay
2.5. Organoid Fixation, Cryosectioning and H&E (Hematoxylin and Eosin) Staining
2.6. F-Actin Staining
2.7. Ki-67 Staining and Quantification
2.8. Terminal Deoxynucleotidyl Transferase dUTP Nick end Labeling (TUNEL) Assay
2.9. Polymerase Chain Reaction (PCR) Analyses
2.10. Statistics
3. Results
3.1. NHDF Phenotypisation in 2D Culture
3.2. Organoid Formation, Macroscopic Appearance and Rupture Rate of Untreated and DEX-Treated NHDF Organoids
3.3. Organoid Wet Weight and Morphological Analysis
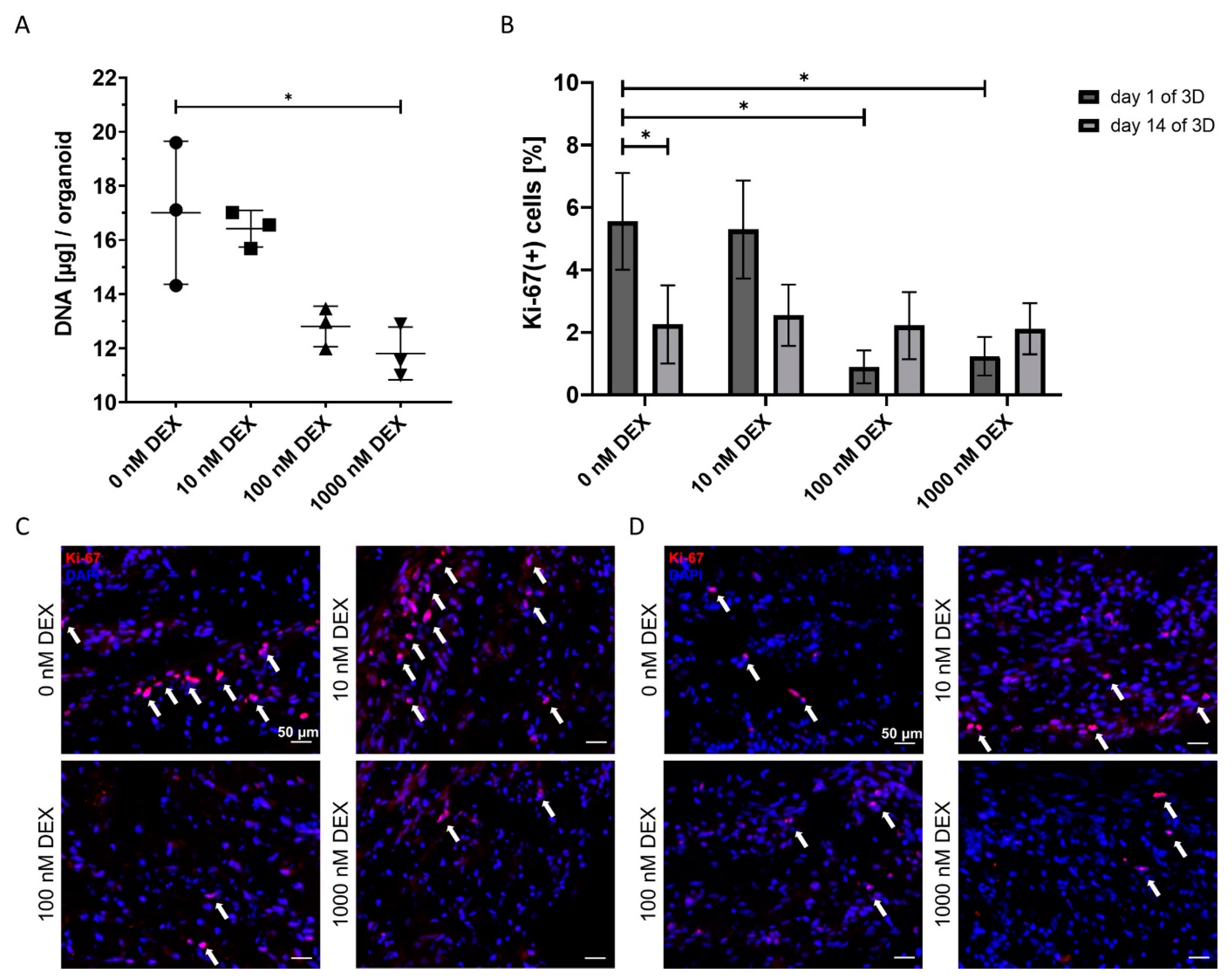
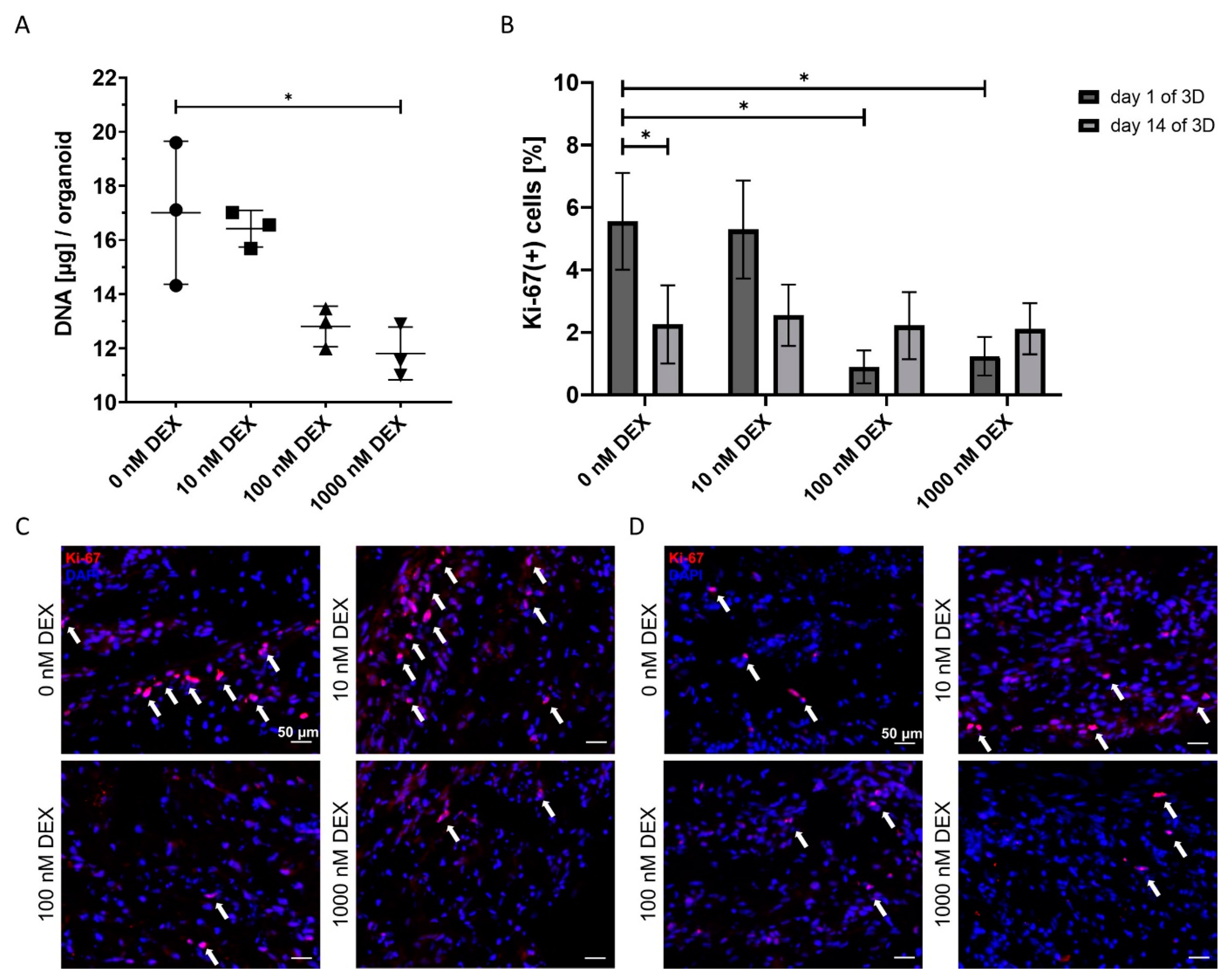
3.4. Investigation of dsDNA Content, Cell Proliferation and Apoptosis in the Different Organoid Groups
3.5. Quantitative PCR Analyses of DEX- and Tendon-Related Gene Expression
4. Discussion
5. Conclusions
Author Contributions
Funding
Institutional Review Board Statement
Informed Consent Statement
Data Availability Statement
Acknowledgments
Conflicts of Interest
References
- Briggs, A.M.; Woolf, A.D.; Dreinhöfer, K.; Homb, N.; Hoy, D.G.; Kopansky-Giles, D.; Åkesson, K.; March, L. Reducing the Global Burden of Musculoskeletal Conditions. Bull. World Health Organ. 2018, 96, 366–368. [Google Scholar] [CrossRef] [PubMed]
 - Vos, T.; Abajobir, A.A.; Abate, K.H.; Abbafati, C.; Abbas, K.M.; Abd-Allah, F.; Abdulkader, R.S.; Abdulle, A.M.; Abebo, T.A.; Abera, S.F.; et al. Global, Regional, and National Incidence, Prevalence, and Years Lived with Disability for 328 Diseases and Injuries for 195 Countries, 1990–2016: A Systematic Analysis for the Global Burden of Disease Study 2016. Lancet 2017, 390, 1211–1259. [Google Scholar] [CrossRef] [PubMed]
 - Joshipura, M.; Mock, C.; Gosselin, R.A. Global Burden of Musculoskeletal Conditions. In Global Orthopedics; Springer International Publishing: Cham, The Switzerland, 2020; pp. 9–11. ISBN 9783030132903. [Google Scholar]
 - Butler, D.L.; Juncosa, N.; Dressler, M.R. Functional Efficacy of Tendon Repair Processes. Annu. Rev. Biomed. Eng. 2004, 6, 303–329. [Google Scholar] [CrossRef] [PubMed]
 - Calve, S.; Dennis, R.G.; Kosnik, P.E.; Baar, K.; Grosh, K.; Arruda, E.M. Engineering of Functional Tendon. Tissue Eng. 2004, 10, 755–761. [Google Scholar] [CrossRef]
 - Docheva, D.; Müller, S.A.; Majewski, M.; Evans, C.H. Biologics for Tendon Repair. Adv. Drug Deliv. Rev. 2015, 84, 222–239. [Google Scholar] [CrossRef]
 - Hirzinger, C.; Tauber, M.; Korntner, S.; Quirchmayr, M.; Bauer, H.-C.; Traweger, A.; Tempfer, H. ACL Injuries and Stem Cell Therapy. Arch. Orthop. Trauma Surg. 2014, 134, 1573–1578. [Google Scholar] [CrossRef]
 - Ochen, Y.; Beks, R.B.; van Heijl, M.; Hietbrink, F.; Leenen, L.P.H.; van der Velde, D.; Heng, M.; van der Meijden, O.; Groenwold, R.H.H.; Houwert, R.M. Operative Treatment versus Nonoperative Treatment of Achilles Tendon Ruptures: Systematic Review and Meta-Analysis. BMJ 2019, 364, k5120. [Google Scholar] [CrossRef]
 - Snedeker, J.G.; Foolen, J. Tendon Injury and Repair—A Perspective on the Basic Mechanisms of Tendon Disease and Future Clinical Therapy. Acta Biomater. 2017, 63, 18–36. [Google Scholar] [CrossRef]
 - Wu, Y.; Lin, L.; Li, H.; Zhao, Y.; Liu, L.; Jia, Z.; Wang, D.; He, Q.; Ruan, D. Is Surgical Intervention More Effective than Non-Surgical Treatment for Acute Achilles Tendon Rupture? A Systematic Review of Overlapping Meta-Analyses. Int. J. Surg. 2016, 36, 305–311. [Google Scholar] [CrossRef]
 - Bianchi, E.; Ruggeri, M.; Rossi, S.; Vigani, B.; Miele, D.; Bonferoni, M.C.; Sandri, G.; Ferrari, F. Innovative Strategies in Tendon Tissue Engineering. Pharmaceutics 2021, 13, 89. [Google Scholar] [CrossRef]
 - Yan, Z.; Yin, H.; Nerlich, M.; Pfeifer, C.G.; Docheva, D. Boosting Tendon Repair: Interplay of Cells, Growth Factors and Scaffold-Free and Gel-Based Carriers. J. Exp. Orthop. 2018, 5, 1. [Google Scholar] [CrossRef] [PubMed]
 - Ni, M.; Rui, Y.F.; Tan, Q.; Liu, Y.; Xu, L.L.; Chan, K.M.; Wang, Y.; Li, G. Engineered Scaffold-Free Tendon Tissue Produced by Tendon-Derived Stem Cells. Biomaterials 2013, 34, 2024–2037. [Google Scholar] [CrossRef] [PubMed]
 - Lui, P.P. Stem Cell Technology for Tendon Regeneration: Current Status, Challenges, and Future Research Directions. Stem Cells Cloning Adv. Appl. 2015, 8, 163. [Google Scholar] [CrossRef] [PubMed]
 - Mueller, M.B.; Blunk, T.; Appel, B.; Maschke, A.; Goepferich, A.; Zellner, J.; Englert, C.; Prantl, L.; Kujat, R.; Nerlich, M.; et al. Insulin Is Essential for in Vitro Chondrogenesis of Mesenchymal Progenitor Cells and Influences Chondrogenesis in a Dose-Dependent Manner. Int. Orthop. 2013, 37, 153–158. [Google Scholar] [CrossRef]
 - Chu, J.; Pieles, O.; Pfeifer, C.; Alt, V.; Morsczeck, C.; Docheva, D. Dental Follicle Cell Differentiation towards Periodontal Ligament-like Tissue in a Self-Assembly Three-Dimensional Organoid Model. Eur. Cells Mater. 2021, 42, 20–33. [Google Scholar] [CrossRef]
 - Hsieh, C.-F.; Yan, Z.; Schumann, R.; Milz, S.; Pfeifer, C.; Schieker, M.; Docheva, D. In Vitro Comparison of 2D-Cell Culture and 3D-Cell Sheets of Scleraxis-Programmed Bone Marrow Derived Mesenchymal Stem Cells to Primary Tendon Stem/Progenitor Cells for Tendon Repair. Int. J. Mol. Sci. 2018, 19, 2272. [Google Scholar] [CrossRef]
 - Yan, Z.; Yin, H.; Brochhausen, C.; Pfeifer, C.G.; Alt, V.; Docheva, D. Aged Tendon Stem/Progenitor Cells Are Less Competent to Form 3D Tendon Organoids Due to Cell Autonomous and Matrix Production Deficits. Front. Bioeng. Biotechnol. 2020, 8, 406. [Google Scholar] [CrossRef]
 - Chu, J.; Lu, M.; Pfeifer, C.G.; Alt, V.; Docheva, D. Rebuilding Tendons: A Concise Review on the Potential of Dermal Fibroblasts. Cells 2020, 9, 2047. [Google Scholar] [CrossRef]
 - Gaspar, D.; Spanoudes, K.; Holladay, C.; Pandit, A.; Zeugolis, D. Progress in Cell-Based Therapies for Tendon Repair. Adv. Drug Deliv. Rev. 2015, 84, 240–256. [Google Scholar] [CrossRef]
 - Di Giancamillo, A.; Deponti, D.; Raimondi, M.T.; Boschetti, F.; Gervaso, F.; Modina, S.; Mangiavini, L.; Peretti, G.M. Comparison between Different Cell Sources and Culture Strategies for Tendon Tissue Engineering. J. Biol. Regul. Homeost. Agents 2017, 31, 61–66. [Google Scholar]
 - Sacco, A.M.; Belviso, I.; Romano, V.; Carfora, A.; Schonauer, F.; Nurzynska, D.; Montagnani, S.; Di Meglio, F.; Castaldo, C. Diversity of Dermal Fibroblasts as Major Determinant of Variability in Cell Reprogramming. J. Cell. Mol. Med. 2019, 23, 4256–4268. [Google Scholar] [CrossRef] [PubMed]
 - Johnstone, B.; Hering, T.M.; Caplan, A.I.; Goldberg, V.M.; Yoo, J.U. In Vitro Chondrogenesis of Bone Marrow-Derived Mesenchymal Progenitor Cells. Exp. Cell Res. 1998, 238, 265–272. [Google Scholar] [CrossRef] [PubMed]
 - Poulsen, R.C.; Carr, A.J.; Hulley, P.A. Protection against Glucocorticoid-Induced Damage in Human Tenocytes by Modulation of ERK, Akt, and Forkhead Signaling. Endocrinology 2011, 152, 503–514. [Google Scholar] [CrossRef] [PubMed]
 - Scutt, N.; Rolf, C.G.; Scutt, A. Glucocorticoids Inhibit Tenocyte Proliferation and Tendon Progenitor Cell Recruitment. J. Orthop. Res. 2006, 24, 173–182. [Google Scholar] [CrossRef]
 - Slavin, J.; Unemori, E.; Hunt, T.K.; Amento, E. Transforming Growth Factor Beta (TGF-β) and Dexamethasone Have Direct Opposing Effects on Collagen Metabolism in Low Passage Human Dermal Fibroblasts In Vitro. Growth Factors 1994, 11, 205–213. [Google Scholar] [CrossRef]
 - Tsai, W.-C.; Tang, F.-T.; Wong, M.-K.; Yen, H.-C.; Pang, J.-H.S. Decreased Expression of Proliferating Cell Nuclear Antigen Is Associated with Dexamethasone Inhibition of the Proliferation of Rat Tendon Fibroblasts. J. Rheumatol. 2002, 29, 2397–2402. [Google Scholar] [PubMed]
 - Langenbach, F.; Handschel, J. Effects of Dexamethasone, Ascorbic Acid and β-Glycerophosphate on the Osteogenic Differentiation of Stem Cells in Vitro. Stem Cell Res. Ther. 2013, 4, 117. [Google Scholar] [CrossRef]
 - Ochi, K.; Derfoul, A.; Tuan, R.S. A Predominantly Articular Cartilage-Associated Gene, SCRG1, Is Induced by Glucocorticoid and Stimulates Chondrogenesis in Vitro. Osteoarthr. Cartil. 2006, 14, 30–38. [Google Scholar] [CrossRef]
 - Scott, M.A.; Nguyen, V.T.; Levi, B.; James, A.W. Current Methods of Adipogenic Differentiation of Mesenchymal Stem Cells. Stem Cells Dev. 2011, 20, 1793–1804. [Google Scholar] [CrossRef]
 - Graham, M.F.; Willey, A.; Adams, J.; Diegelmann, R.F. Corticosteroids Increase Procollagen Gene Expression, Synthesis, and Secretion by Human Intestinal Smooth Muscle Cells. Gastroenterology 1995, 109, 1454–1461. [Google Scholar] [CrossRef]
 - Li, T.; Xu, Y.; Wang, Y.; Jiang, Y. Differential Expression Profiles of Long Noncoding RNAs and MRNAs in Human Bone Marrow Mesenchymal Stem Cells after Exposure to a High Dosage of Dexamethasone. Stem Cell Res. Ther. 2021, 12, 9. [Google Scholar] [CrossRef] [PubMed]
 - Potchinsky, M.; Nugent, P.; Lafferty, C.; Greene, R.M. Effects of Dexamethasone on the Expression of Transforming Growth Factor-β in Mouse Embryonic Palatal Mesenchymal Cells. J. Cell. Physiol. 1996, 166, 380–386. [Google Scholar] [CrossRef]
 - Kohler, J.; Popov, C.; Klotz, B.; Alberton, P.; Prall, W.C.; Haasters, F.; Müller-Deubert, S.; Ebert, R.; Klein-Hitpass, L.; Jakob, F.; et al. Uncovering the Cellular and Molecular Changes in Tendon Stem/Progenitor Cells Attributed to Tendon Aging and Degeneration. Aging Cell 2013, 12, 988–999. [Google Scholar] [CrossRef] [PubMed]
 - Korosec, A.; Frech, S.; Lichtenberger, B.M. Isolation of Papillary and Reticular Fibroblasts from Human Skin by Fluorescence-Activated Cell Sorting. J. Vis. Exp. 2019, 2019, e59372. [Google Scholar] [CrossRef]
 - Forsthoefel, A.M.; Thompson, E.A. Glucocorticoid Regulation of Transcription of the C-Myc Cellular Protooncogene in P1798 Cells. Mol. Endocrinol. 1987, 1, 899–907. [Google Scholar] [CrossRef] [PubMed]
 - Wu, Y.; Xiab, R.; Dai, C.; Yan, S.; Xie, T.; Liu, B.; Gan, L.; Zhuang, Z.; Huang, Q. Dexamethasone Inhibits the Proliferation of Tumor Cells. Cancer Manag. Res. 2019, 11, 1141–1154. [Google Scholar] [CrossRef] [PubMed]
 - Deisenroth, C.; Black, M.B.; Pendse, S.; Pluta, L.; Witherspoon, S.M.; McMullen, P.D.; Thomas, R.S. MYC Is an Early Response Regulator of Human Adipogenesis in Adipose Stem Cells. PLoS ONE 2014, 9, e114133. [Google Scholar] [CrossRef]
 - Connizzo, B.K.; Grodzinsky, A.J. Low-Dose Administration of Dexamethasone Is Beneficial in Preventing Secondary Tendon Damage in a Stress-Deprived Joint Injury Explant Model. J. Orthop. Res. 2020, 38, 139–149. [Google Scholar] [CrossRef]
 - Dieudonné, S.C.; Kerr, J.M.; Xu, T.; Sommer, B.; DeRubeis, A.R.; Kuznetsov, S.A.; Kim, I.-S.; Gehron Robey, P.; Young, M.F. Differential Display of Human Marrow Stromal Cells Reveals Unique MRNA Expression Patterns in Response to Dexamethasone. J. Cell. Biochem. 2000, 76, 231–243. [Google Scholar] [CrossRef]
 - Meisler, N.; Shull, S.; Xie, R.; Long, G.L.; Absher, M.; Connolly, J.P.; Cutroneo, K.R. Glucocorticoids Coordinately Regulate Type I Collagen Proα1 Promoter Activity through Both the Glucocorticoid and Transforming Growth Factor β Response Elements: A Novel Mechanism of Glucocorticoid Regulation of Eukaryotic Genes. J. Cell. Biochem. 1995, 59, 376–388. [Google Scholar] [CrossRef]
 - Miyazaki, Y.; Tsukazaki, T.; Hirota, Y.; Yonekura, A.; Osaki, M.; Shindo, H.; Yamashita, S. Dexamethasone Inhibition of TGFβ-Induced Cell Growth and Type II Collagen MRNA Expression through ERK-Integrated AP-1 Activity in Cultured Rat Articular Chondrocytes. Osteoarthr. Cartil. 2000, 8, 378–385. [Google Scholar] [CrossRef] [PubMed]
 - Oishi, Y.; Fu, Z.W.; Ohnuki, Y.; Kato, H.; Noguchi, T. Molecular Basis of the Alteration in Skin Collagen Metabolism in Response to in Vivo Dexamethasone Treatment: Effects on the Synthesis of Collagen Type I and III, Collagenase, and Tissue Inhibitors of Metalloproteinases. Br. J. Dermatol. 2002, 147, 859–868. [Google Scholar] [CrossRef] [PubMed]
 - Jiao, H.; Zhang, T.; Fan, J.; Xiao, R. The Superficial Dermis May Initiate Keloid Formation: Histological Analysis of the Keloid Dermis at Different Depths. Front. Physiol. 2017, 8, 885. [Google Scholar] [CrossRef] [PubMed]
 - Alikhani, M.; Alikhani, Z.; Graves, D.T. FOXO1 Functions as a Master Switch That Regulates Gene Expression Necessary for Tumor Necrosis Factor-Induced Fibroblast Apoptosis. J. Biol. Chem. 2005, 280, 12096–12102. [Google Scholar] [CrossRef]
 - Mirzayans, R.; Murray, D. Do TUNEL and Other Apoptosis Assays Detect Cell Death in Preclinical Studies? Int. J. Mol. Sci. 2020, 21, 9090. [Google Scholar] [CrossRef]
 - Ma, T.; Mahajan, P.B.; Thompson, E.A. Glucocorticoid Regulation of C-Myc Promoter Utilization in P1798 T-Lymphoma Cells. Mol. Endocrinol. 1992, 6, 960–968. [Google Scholar] [CrossRef]
 - Maroder, M.; Martinotti, S.; Vacca, A.; Screpanti, I.; Petrangeli, E.; Frati, L.; Gulino, A. Post-Transcriptional Control of c-Myc Proto-Oncogene Expression by Glucocorticoid Hormones in Human T Lymphoblastic Leukemic Cells. Nucleic Acids Res. 1990, 18, 1153–1157. [Google Scholar] [CrossRef]
 - Losquadro, W.D. Anatomy of the Skin and the Pathogenesis of Nonmelanoma Skin Cancer. Facial Plast. Surg. Clin. N. Am. 2017, 25, 283–289. [Google Scholar] [CrossRef]
 - Thompson, E.B. The Many Roles of C-Myc in Apoptosis. Annu. Rev. Physiol. 1998, 60, 575–600. [Google Scholar] [CrossRef]
 - Xu, L.; Xia, H.; Ni, D.; Hu, Y.; Liu, J.; Qin, Y.; Zhou, Q.; Yi, Q.; Xie, Y. High-Dose Dexamethasone Manipulates the Tumor Microenvironment and Internal Metabolic Pathways in Anti-Tumor Progression. Int. J. Mol. Sci. 2020, 21, 1846. [Google Scholar] [CrossRef]
 - Zhou, F.; Medh, R.D.; Thompson, E.B. Glucocorticoid Mediated Transcriptional Repression of C-Myc in Apoptotic Human Leukemic CEM Cells. J. Steroid Biochem. Mol. Biol. 2000, 73, 195–202. [Google Scholar] [CrossRef] [PubMed]
 - Chen, W.; Tang, H.; Zhou, M.; Hu, C.; Zhang, J.; Tang, K. Dexamethasone Inhibits the Differentiation of Rat Tendon Stem Cells into Tenocytes by Targeting the Scleraxis Gene. J. Steroid Biochem. Mol. Biol. 2015, 152, 16–24. [Google Scholar] [CrossRef] [PubMed]
 - Choi, D.; Kang, W.; Park, S.; Son, B.; Park, T. β-Ionone Attenuates Dexamethasone-Induced Suppression of Collagen and Hyaluronic Acid Synthesis in Human Dermal Fibroblasts. Biomolecules 2021, 11, 619. [Google Scholar] [CrossRef]
 - Dex, S.; Lin, D.; Shukunami, C.; Docheva, D. TENOgenic MODULating INsider Factor: Systematic Assessment on the Functions of Tenomodulin Gene. Gene 2016, 587, 1–17. [Google Scholar] [CrossRef] [PubMed]
 - Dex, S.; Alberton, P.; Willkomm, L.; Söllradl, T.; Bago, S.; Milz, S.; Shakibaei, M.; Ignatius, A.; Bloch, W.; Clausen-Schaumann, H.; et al. Tenomodulin Is Required for Tendon Endurance Running and Collagen I Fibril Adaptation to Mechanical Load. EBioMedicine 2017, 20, 240–254. [Google Scholar] [CrossRef]
 - Spies, L.-M.L.; Verhoog, N.J.D.; Louw, A. Acquired Glucocorticoid Resistance Due to Homologous Glucocorticoid Receptor Downregulation: A Modern Look at an Age-Old Problem. Cells 2021, 10, 2529. [Google Scholar] [CrossRef] [PubMed]
 - Bayreuther, K.; Rodemann, H.P.; Hommel, R.; Dittmann, K.; Albiez, M.; Francz, P.I. Human Skin Fibroblasts in Vitro Differentiate along a Terminal Cell Lineage. Proc. Natl. Acad. Sci. USA 1988, 85, 5112–5116. [Google Scholar] [CrossRef]
 - Rinn, J.L.; Bondre, C.; Gladstone, H.B.; Brown, P.O.; Chang, H.Y. Anatomic Demarcation by Positional Variation in Fibroblast Gene Expression Programs. PLoS Genet. 2006, 2, e119. [Google Scholar] [CrossRef]
 - Vorstandlechner, V.; Laggner, M.; Kalinina, P.; Haslik, W.; Radtke, C.; Shaw, L.; Lichtenberger, B.M.; Tschachler, E.; Ankersmit, H.J.; Mildner, M. Deciphering the Functional Heterogeneity of Skin Fibroblasts Using Single-cell RNA Sequencing. FASEB J. 2020, 34, 3677–3692. [Google Scholar] [CrossRef]
 - Han, P.; Cui, Q.; Yang, S.; Wang, H.; Gao, P.; Li, Z. Tumor Necrosis Factor-α and Transforming Growth Factor-Β1 Facilitate Differentiation and Proliferation of Tendon-Derived Stem Cells in Vitro. Biotechnol. Lett. 2017, 39, 711–719. [Google Scholar] [CrossRef]
 - Jiang, D.; Gao, P.; Zhang, Y.; Yang, S. Combined Effects of Engineered Tendon Matrix and GDF-6 on Bone Marrow Mesenchymal Stem Cell-Based Tendon Regeneration. Biotechnol. Lett. 2016, 38, 885–892. [Google Scholar] [CrossRef] [PubMed]
 - Park, A.; Hogan, M.V.; Kesturu, G.S.; James, R.; Balian, G.; Chhabra, A.B. Adipose-Derived Mesenchymal Stem Cells Treated with Growth Differentiation Factor-5 Express Tendon-Specific Markers. Tissue Eng. Part A 2010, 16, 2941–2951. [Google Scholar] [CrossRef] [PubMed]
 - Tan, S.-L.; Ahmad, R.E.; Ahmad, T.S.; Merican, A.M.; Abbas, A.A.; Ng, W.M.; Kamarul, T. Effect of Growth Differentiation Factor 5 on the Proliferation and Tenogenic Differentiation Potential of Human Mesenchymal Stem Cells in Vitro. Cells Tissues Organs 2012, 196, 325–338. [Google Scholar] [CrossRef]
 - Tokunaga, T.; Shukunami, C.; Okamoto, N.; Taniwaki, T.; Oka, K.; Sakamoto, H.; Ide, J.; Mizuta, H.; Hiraki, Y. FGF-2 Stimulates the Growth of Tenogenic Progenitor Cells to Facilitate the Generation of Tenomodulin-Positive Tenocytes in a Rat Rotator Cuff Healing Model. Am. J. Sports Med. 2015, 43, 2411–2422. [Google Scholar] [CrossRef] [PubMed]
 - Wang, W.; Li, J.; Wang, K.; Zhang, Z.; Zhang, W.; Zhou, G.; Cao, Y.; Ye, M.; Zou, H.; Liu, W. Induction of Predominant Tenogenic Phenotype in Human Dermal Fibroblasts via Synergistic Effect of TGF-β and Elongated Cell Shape. Am. J. Physiol. Cell Physiol. 2016, 310, C357–C372. [Google Scholar] [CrossRef] [PubMed]
 - Zarychta-Wiśniewska, W.; Burdzinska, A.; Kulesza, A.; Gala, K.; Kaleta, B.; Zielniok, K.; Siennicka, K.; Sabat, M.; Paczek, L. Bmp-12 Activates Tenogenic Pathway in Human Adipose Stem Cells and Affects Their Immunomodulatory and Secretory Properties. BMC Cell Biol. 2017, 18, 13. [Google Scholar] [CrossRef]
 







| Target Gene | Abbreviation | Primers | Annealing Temperature | 
|---|---|---|---|
| Dipeptidyl peptidase 4 | CD26 | F 5′-TACAAAAGTGACATGCCTCAGTT-3′ R 5′-TGTGTAGAGTATAGAGGGGCAGA-3′  | 60 °C | 
| Netrin 1 | NTN1 | F 5′-ACAACCCGCACAACCTGAC-3′ R 5′-GGGACAGTGTGAGCGTGAC-3′  | 60 °C | 
| Podoplanin | PDPN | F 5′-GTGTAACAGGCATTCGCATCG-3′ R 5′-TGTGGCGCTTGGACTTTGT-3′  | 60 °C | 
| CD36 | CD36 | F 5′-CTTTGGCTTAATGAGACTGGGAC-3′ R 5′-GCAACAAACATCACCACACCA-3′  | 60 °C | 
| Actin alpha 2 | ACTA2 | F 5′-CTATGAGGGCTATGCCTTGCC-3′ R 5′-GCTCAGCAGTAGTAACGAAGGA-3′  | 60 °C | 
| Peroxisome proliferator activated receptor gamma | PPARγ | F 5′-ACCAAAGTGCAATCAAAGTGGA-3′ R 5′-ATGAGGGAGTTGGAAGGCTCT-3′  | 60 °C | 
| Forkhead box O1 | FOXO1 | F 5′-GGATGTGCATTCTATGGTGTACC-3′ R 5′-TTTCGGGATTGCTTATCTCAGAC-3′  | 60 °C | 
| MYC proto-oncogene, BHLH transcription factor | MYC | F 5′-TCCCTCCACTCGGAAGGAC-3′ R 5′-CTGGTGCATTTTCGGTTGTTG-3′  | 60 °C | 
| Target Gene | Abbreviation | Category | 
|---|---|---|
| Early growth response 1 | EGR1 | Tendon transcription factor gene | 
| Early growth response 2 | EGR2 | Tendon transcription factor gene | 
| Eyes absent homolog 1 | EYA1 | Tendon transcription factor gene | 
| Eyes absent homolog 2 | EYA2 | Tendon transcription factor gene | 
| Mohawk homeobox | MKX | Tendon transcription factor gene | 
| Scleraxis | SCX | Tendon transcription factor gene | 
| SIX homeobox 1 | SIX1 | Tendon transcription factor gene | 
| SIX homeobox 2 | SIX2 | Tendon transcription factor gene | 
| Collagen type I, alpha 1 | COL1A1 | Collagen gene | 
| Collagen type III, alpha 1 | COL3A1 | Collagen gene | 
| Collagen type V, alpha 1 | COL5A1 | Collagen gene | 
| Collagen type VI, alpha 1 | COL6A1 | Collagen gene | 
| Collagen type XII, alpha 1 | COL12A1 | Collagen gene | 
| Collagen type XIV, alpha 1 | COL14A1 | Collagen gene | 
| Collagen type XV, alpha 1 | COL15A1 | Collagen gene | 
| Actin alpha 2 (α-smooth muscle actin) | ACTA2 | Fibroblast-, myofibroblast-related gene | 
| Cartilage oligomeric matrix protein | COMP | Tendon-related gene | 
| Ephrin type A receptor 4 | EPHA4 | Tendon-related gene | 
| Proteoglycan 4 | PRG4 | Tendon-related gene | 
| Thrombospondin 2 | THBS2 | Tendon-related gene | 
| Thrombospondin 4 | THBS4 | Tendon-related gene | 
| Tenascin C | TNC | Tendon-related gene | 
| Transforming growth factor beta 1 | TGFB1 | Tendon-related gene | 
| Tenomodulin | TNMD | Tendon-related gene | 
| Glyceraldehyde 3-phosphate dehydrogenase | GAPDH | Housekeeper gene | 
| Hypoxanthine-guanine phosphoribosyltransferase 1 | HPRT1 | Housekeeper gene | 
| Beta-2 microglobulin | B2M | Housekeeper gene | 
Disclaimer/Publisher’s Note: The statements, opinions and data contained in all publications are solely those of the individual author(s) and contributor(s) and not of MDPI and/or the editor(s). MDPI and/or the editor(s) disclaim responsibility for any injury to people or property resulting from any ideas, methods, instructions or products referred to in the content.  | 
© 2023 by the authors. Licensee MDPI, Basel, Switzerland. This article is an open access article distributed under the terms and conditions of the Creative Commons Attribution (CC BY) license (https://creativecommons.org/licenses/by/4.0/).
Share and Cite
Kroner-Weigl, N.; Chu, J.; Rudert, M.; Alt, V.; Shukunami, C.; Docheva, D. Dexamethasone Is Not Sufficient to Facilitate Tenogenic Differentiation of Dermal Fibroblasts in a 3D Organoid Model. Biomedicines 2023, 11, 772. https://doi.org/10.3390/biomedicines11030772
Kroner-Weigl N, Chu J, Rudert M, Alt V, Shukunami C, Docheva D. Dexamethasone Is Not Sufficient to Facilitate Tenogenic Differentiation of Dermal Fibroblasts in a 3D Organoid Model. Biomedicines. 2023; 11(3):772. https://doi.org/10.3390/biomedicines11030772
Chicago/Turabian StyleKroner-Weigl, Niklas, Jin Chu, Maximilian Rudert, Volker Alt, Chisa Shukunami, and Denitsa Docheva. 2023. "Dexamethasone Is Not Sufficient to Facilitate Tenogenic Differentiation of Dermal Fibroblasts in a 3D Organoid Model" Biomedicines 11, no. 3: 772. https://doi.org/10.3390/biomedicines11030772
APA StyleKroner-Weigl, N., Chu, J., Rudert, M., Alt, V., Shukunami, C., & Docheva, D. (2023). Dexamethasone Is Not Sufficient to Facilitate Tenogenic Differentiation of Dermal Fibroblasts in a 3D Organoid Model. Biomedicines, 11(3), 772. https://doi.org/10.3390/biomedicines11030772
        
                                                