Molecular Subtype Classification of Postmenopausal Osteoporosis and Immune Infiltration Microenvironment Based on Bioinformatics Analysis of Osteoclast-Regulatory Genes
Abstract
:1. Introduction
2. Materials and Methods
2.1. Public Dataset Source and Processing
2.2. Participants
2.3. Identification of DEGs and Construction of the Molecular Risk Model
2.4. External Experimental Validation
2.5. Abundance of Infiltrating Immune Cells
2.6. Molecular Subtypes of Osteoporosis Samples
2.7. Functional Enrichment Analysis and Gene Set Variation Analysis
2.8. PPI Network Construction and Topology Feature Analysis
2.9. Quantification and Statistical Analyses
3. Results
3.1. Functions of Osteoclast-Regulatory Genes
3.2. Expression Levels and Correlation of Osteoclast-Regulatory Genes
3.3. Molecular Risk Model for Osteoporosis
3.4. External Experimental Validation of the Key Genes in the Osteoporosis Risk Model
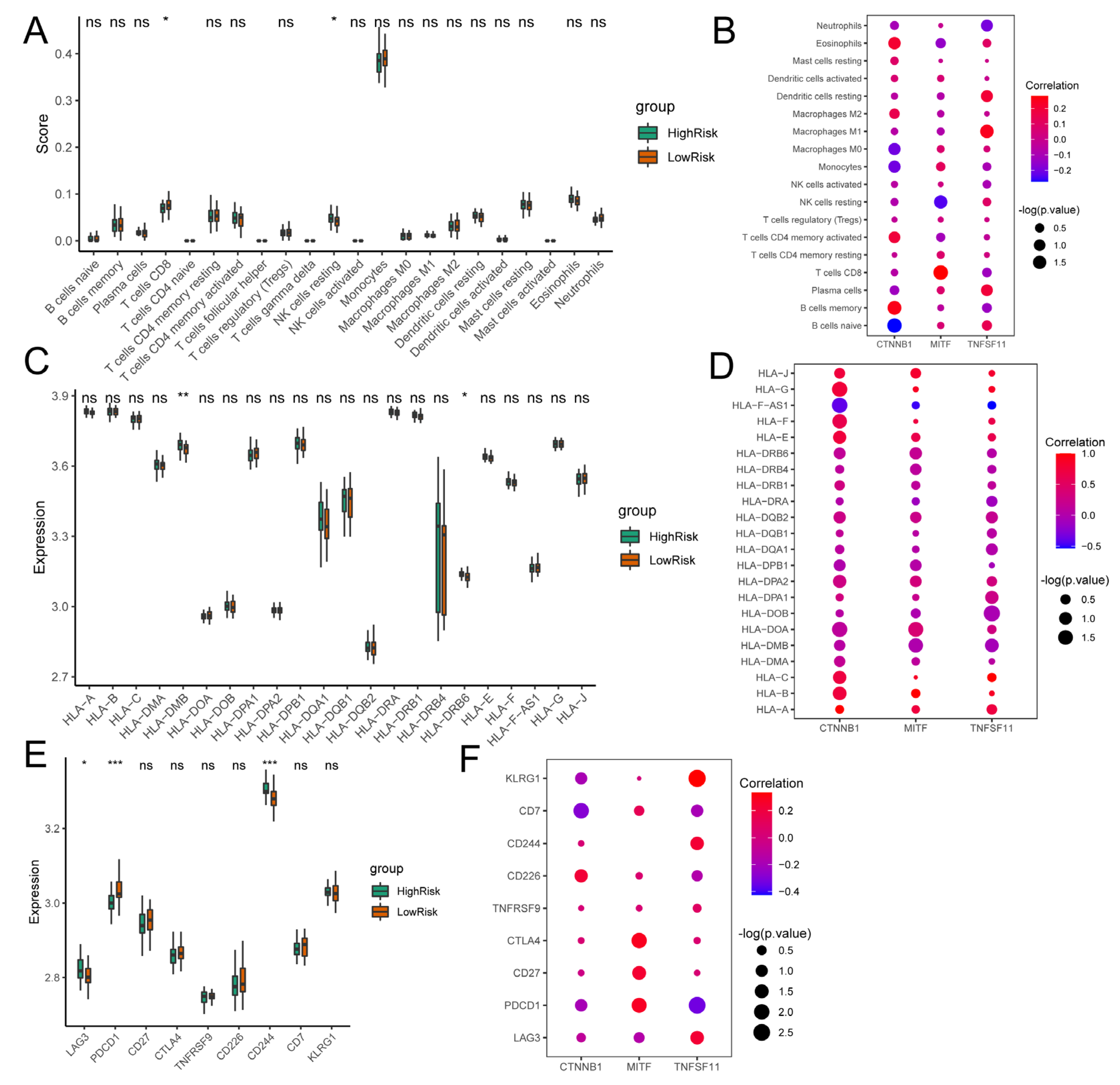
3.5. Associations of Osteoclast-Regulatory Genes with the Immune Microenvironment
3.6. Molecular Subtypes Mediated by Osteoclast-Regulatory Genes
3.7. Immune Microenvironments of Different Molecular Subtypes
3.8. Functional Analysis of Different Molecular Subtypes
3.9. DEGs and Functional Analysis of Molecular Subtypes
3.10. Potential Drug Targets Identified in the Protein–Protein Interaction (PPI) Network
4. Discussion
Author Contributions
Funding
Institutional Review Board Statement
Informed Consent Statement
Data Availability Statement
Acknowledgments
Conflicts of Interest
References
- Compston, J.E.; McClung, M.R.; Leslie, W.D. Osteoporosis. Lancet 2019, 393, 364–376. [Google Scholar] [CrossRef] [PubMed]
- Kanis, J.A. Assessment of fracture risk and its application to screening for postmenopausal osteoporosis: Synopsis of a WHO report. WHO study group. Osteoporos. Int. 1994, 4, 368–381. [Google Scholar] [CrossRef] [PubMed]
- El Saman, A.; Meier, S.; Sander, A.; Kelm, A.; Marzi, I.; Laurer, H. Reduced loosening rate and loss of correction following posterior stabilization with or without PMMA augmentation of pedicle screws in vertebral fractures in the elderly. Eur. J. Trauma Emerg. Surg. 2013, 39, 455–460. [Google Scholar] [CrossRef] [PubMed]
- Wang, L.; Yu, W.; Yin, X.; Cui, L.; Tang, S.; Jiang, N.; Cui, L.; Zhao, N.; Lin, Q.; Chen, L.; et al. Prevalence of osteoporosis and fracture in China: The China Osteoporosis Prevalence Study. JAMA Netw. Open 2021, 4, e2121106. [Google Scholar] [CrossRef]
- Kado, D.M.; Duong, T.; Stone, K.L.; Ensrud, K.E.; Nevitt, M.C.; Greendale, G.A.; Cummings, S.R. Incident vertebral fractures and mortality in older women: A prospective study. Osteoporos. Int. 2003, 14, 589–594. [Google Scholar] [CrossRef]
- Burge, R.; Dawson-Hughes, B.; Solomon, D.H.; Wong, J.B.; King, A.; Tosteson, A. Incidence and economic burden of osteoporosis-related fractures in the United States, 2005–2025. J. Bone Miner. Res. 2007, 22, 465–475. [Google Scholar] [CrossRef]
- Nayak, S.; Roberts, M.S.; Greenspan, S.L. Cost-effectiveness of different screening strategies for osteoporosis in postmenopausal women. Ann. Intern. Med. 2011, 155, 751–761. [Google Scholar] [CrossRef]
- Ruaro, B.; Casabella, A.; Paolino, S.; Alessandri, E.; Patané, M.; Gotelli, E.; Sulli, A.; Cutolo, M. Trabecular bone score and bone quality in systemic lupus erythematosus patients. Front. Med. 2020, 7, 574842. [Google Scholar] [CrossRef]
- Trzaskowska, M.; Vivcharenko, V.; Kazimierczak, P.; Wolczyk, A.; Przekora, A. In vitro screening studies on eight commercial essential oils-derived compounds to identify promising natural agents for the prevention of osteoporosis. Biomedicines 2023, 11, 1095. [Google Scholar] [CrossRef]
- Ensrud, K.E.; Crandall, C.J. Osteoporosis. Ann. Intern. Med. 2017, 167, ITC17–ITC32. [Google Scholar] [CrossRef]
- US Preventive Services Task Force. Screening for osteoporosis: U.S. Preventive Services Task Force recommendation statement. Ann. Intern. Med. 2011, 154, 356–364. [Google Scholar] [CrossRef] [PubMed]
- Rud, B.; Hilden, J.; Hyldstrup, L.; Hróbjartsson, A. The Osteoporosis Self-Assessment Tool versus alternative tests for selecting postmenopausal women for bone mineral density assessment: A comparative systematic review of accuracy. Osteoporos. Int. 2009, 20, 599–607. [Google Scholar] [CrossRef] [PubMed]
- Koh, L.K.; Sedrine, W.B.; Torralba, T.P.; Kung, A.; Fujiwara, S.; Chan, S.P.; Huang, Q.R.; Rajatanavin, R.; Tsai, K.S.; Park, H.M.; et al. A simple tool to identify asian women at increased risk of osteoporosis. Osteoporos. Int. 2001, 12, 699–705. [Google Scholar] [CrossRef] [PubMed]
- Cadarette, S.M.; Jaglal, S.B.; Kreiger, N.; McIsaac, W.J.; Darlington, G.A.; Tu, J.V. Development and validation of the Osteoporosis Risk Assessment Instrument to facilitate selection of women for bone densitometry. CMAJ 2000, 162, 1289–1294. [Google Scholar] [PubMed]
- Rubin, K.H.; Friis-Holmberg, T.; Hermann, A.P.; Abrahamsen, B.; Brixen, K. Risk assessment tools to identify women with increased risk of osteoporotic fracture: Complexity or simplicity? A systematic review. J. Bone Miner. Res. 2013, 28, 1701–1717. [Google Scholar] [CrossRef] [PubMed]
- Musumeci, M.; Vadalà, G.; Tringali, G.; Insirello, E.; Roccazzello, A.M.; Simpore, J.; Musumeci, S. Genetic and environmental factors in human osteoporosis from Sub-Saharan to Mediterranean areas. J. Bone Miner. Metab. 2009, 27, 424–434. [Google Scholar] [CrossRef]
- Boyle, W.J.; Simonet, W.S.; Lacey, D.L. Osteoclast differentiation and activation. Nature 2003, 423, 337–342. [Google Scholar] [CrossRef]
- Hu, M.; Zou, L.; Lu, J.; Yang, Z.; Chen, Y.; Xu, Y.; Sun, C. Construction of a 5-feature gene model by support vector machine for classifying osteoporosis samples. Bioengineered 2021, 12, 6821–6830. [Google Scholar] [CrossRef]
- Li, J.J.; Wang, B.Q.; Fei, Q.; Yang, Y.; Li, D. Identification of candidate genes in osteoporosis by integrated microarray analysis. Bone Joint Res. 2016, 5, 594–601. [Google Scholar] [CrossRef]
- Porcu, E.; Sadler, M.C.; Lepik, K.; Auwerx, C.; Wood, A.R.; Weihs, A.; Sleiman, M.S.B.; Ribeiro, D.M.; Bandinelli, S.; Tanaka, T.; et al. Differentially expressed genes reflect disease-induced rather than disease-causing changes in the transcriptome. Nat. Commun. 2021, 12, 5647. [Google Scholar] [CrossRef]
- Fischer, V.; Haffner-Luntzer, M. Interaction between bone and immune cells: Implications for postmenopausal osteoporosis. Semin. Cell Dev. Biol. 2022, 123, 14–21. [Google Scholar] [CrossRef] [PubMed]
- Doostmohammadi, A.; Karimzadeh Esfahani, Z.; Ardeshirylajimi, A.; Rahmati Dehkordi, Z. Zirconium modified calcium-silicate-based nanoceramics: An in vivo evaluation in a rabbit tibial defect model. Int. J. Appl. Ceram. Technol. 2019, 16, 431–437. [Google Scholar] [CrossRef]
- Cunningham, G.F. Screening for osteoporosis. N. Engl. J. Med. 2005, 353, 1975. [Google Scholar] [CrossRef]
- Lizneva, D.; Yuen, T.; Sun, L.; Kim, S.M.; Atabiekov, I.; Munshi, L.B.; Epstein, S.; New, M.; Zaidi, M. Emerging concepts in the epidemiology, pathophysiology, and clinical care of osteoporosis across the menopausal transition. Matrix Biol. 2018, 71–72, 70–81. [Google Scholar] [CrossRef]
- Lobo, R.A.; Gompel, A. Management of menopause: A view towards prevention. Lancet Diabetes Endocrinol. 2022, 10, 457–470. [Google Scholar] [CrossRef]
- Gosset, A.; Pouillès, J.M.; Trémollieres, F. Menopausal hormone therapy for the management of osteoporosis. Best Pract. Res. Clin. Endocrinol. Metab. 2021, 35, 101551. [Google Scholar] [CrossRef]
- Hong, H.C.; Chuang, C.H.; Huang, W.C.; Weng, S.L.; Chen, C.H.; Chang, K.H.; Liao, K.W.; Huang, H.D. A panel of eight microRNAs is a good predictive parameter for triple-negative breast cancer relapse. Theranostics 2020, 10, 8771–8789. [Google Scholar] [CrossRef]
- Long, S.Y.; Sun, J.Y.; Wang, L.; Long, H.; Jiang, H.Q.; Shi, Y.; Zhang, W.Y.; Xiong, J.S.; Sun, P.W.; Chen, Y.Q.; et al. Predictive nomogram for leprosy using genetic and epidemiological risk factors in Southwestern China: Case-control and prospective analyses. EBiomedicine 2021, 68, 103408. [Google Scholar] [CrossRef]
- Hachiya, T.; Kamatani, Y.; Takahashi, A.; Hata, J.; Furukawa, R.; Shiwa, Y.; Yamaji, T.; Hara, M.; Tanno, K.; Ohmomo, H.; et al. Genetic predisposition to ischemic stroke: A polygenic risk score. Stroke 2017, 48, 253–258. [Google Scholar] [CrossRef]
- Yan, D.; Sun, Y.; Xu, N.; Yu, Y.; Zhan, Y.; Mainland Chinese League of NEDSDV Rare Disease. Genetic and clinical characteristics of 24 mainland Chinese patients with CTNNB1 loss-of-function variants. Mol. Genet. Genom. Med. 2022, 10, e2067. [Google Scholar] [CrossRef]
- Chauhan, J.S.; Hölzel, M.; Lambert, J.P.; Buffa, F.M.; Goding, C.R. The MITF regulatory network in melanoma. Pigment Cell Melanoma Res. 2022, 35, 517–533. [Google Scholar] [CrossRef] [PubMed]
- Odgren, P.R.; Kim, N.; MacKay, C.A.; Mason-Savas, A.; Choi, Y.; Marks, S.C., Jr. The role of RANKL (TRANCE/TNFSF11), a tumor necrosis factor family member, in skeletal development: Effects of gene knockout and transgenic rescue. Connect. Tissue Res. 2003, 44 (Suppl. S1), 264–271. [Google Scholar] [CrossRef] [PubMed]
- Gong, Y.; Bu, Y.; Li, Y.; Hao, D.; He, B.; Kong, L.; Huang, W.; Gao, X.; Zhang, B.; Qu, Z.; et al. Hydrogel-based delivery system applied in the local anti-osteoporotic bone defects. Front. Bioeng. Biotechnol. 2022, 10, 1058300. [Google Scholar] [CrossRef] [PubMed]
- Seddon, J.M.; Reynolds, R.; Yu, Y.; Rosner, B. Validation of a prediction algorithm for progression to advanced macular degeneration subtypes. JAMA Ophthalmol. 2013, 131, 448–455. [Google Scholar] [CrossRef]
- Mundy, G.R. Secondary osteoporosis: The potential relevance of leptin and low body weight. Ann. Intern. Med. 2000, 133, 828–830. [Google Scholar] [CrossRef]
- Weitzmann, M.N.; Ofotokun, I. Physiological and pathophysiological bone turnover—Role of the immune system. Nat. Rev. Endocrinol. 2016, 12, 518–532. [Google Scholar] [CrossRef]
- Li, C.J.; Xiao, Y.; Sun, Y.C.; He, W.Z.; Liu, L.; Huang, M.; He, C.; Huang, M.; Chen, K.X.; Hou, J.; et al. Senescent immune cells release grancalcin to promote skeletal aging. Cell Metab. 2021, 33, 1957–1973.e6. [Google Scholar] [CrossRef]
- Wang, Z.; Wu, X. Study and analysis of antitumor resistance mechanism of PD1/PD-L1 immune checkpoint blocker. Cancer Med. 2020, 9, 8086–8121. [Google Scholar] [CrossRef]
- Greisen, S.R.; Kragstrup, T.W.; Thomsen, J.S.; Hørslev-Pedersen, K.; Hetland, M.L.; Stengaard-Pedersen, K.; Østergaard, M.; Ørnbjerg, L.; Junker, P.; Sharpe, A.H.; et al. The programmed death-1 pathway counter-regulates inflammation-induced osteoclast activity in clinical and experimental settings. Front. Immunol. 2022, 13, 773946. [Google Scholar] [CrossRef]
- Zhou, J.; Li, L.; Jia, M.; Liao, Q.; Peng, G.; Luo, G.; Zhou, Y. Dendritic cell vaccines improve the glioma microenvironment: Influence, challenges, and future directions. Cancer Med. 2023, 12, 7207–7221. [Google Scholar] [CrossRef]
- Walsh, M.C.; Choi, Y. Regulation of T cell-associated tissues and T cell activation by RANKL-RANK-OPG. J. Bone Miner. Metab. 2021, 39, 54–63. [Google Scholar] [CrossRef] [PubMed]
- Bishop, K.A.; Wang, X.; Coy, H.M.; Meyer, M.B.; Gumperz, J.E.; Pike, J.W. Transcriptional regulation of the human TNFSF11 gene in T cells via a cell type-selective set of distal enhancers. J. Cell. Biochem. 2015, 116, 320–330. [Google Scholar] [CrossRef] [PubMed]











| Inclusion Criteria | Exclusion Criteria |
|---|---|
| Confirmed diagnosis of osteoporosis according to WHO criteria (osteoporosis group) | Complications, including skeletal neoplasms, tuberculosis, infection, ankylosing spondylitis |
| Bone mineral density was determined as the lowest value in the lumbar spine and hip | Combined history of skeletal system surgery |
| Women ≥ 50 years old, <80 years old, and who were postmenopausal | Combined severe cardiopulmonary disease, severe liver or kidney dysfunction, untreated clotting disorders, and other major diseases |
| Primary osteoporosis (osteoporosis group) | Hypocalcemia or hypophosphatemia |
| Able to take care of themselves in daily life; Karnofsky performance status score ≥70 | Combined connective tissue disease a, endocrine and metabolic diseases b, gastrointestinal and nutritional diseases, and hematological malignancy |
| Without previous anti-osteoporosis treatment | History of drug use affecting bone metabolism c |
Disclaimer/Publisher’s Note: The statements, opinions and data contained in all publications are solely those of the individual author(s) and contributor(s) and not of MDPI and/or the editor(s). MDPI and/or the editor(s) disclaim responsibility for any injury to people or property resulting from any ideas, methods, instructions or products referred to in the content. |
© 2023 by the authors. Licensee MDPI, Basel, Switzerland. This article is an open access article distributed under the terms and conditions of the Creative Commons Attribution (CC BY) license (https://creativecommons.org/licenses/by/4.0/).
Share and Cite
Gong, Y.; Hao, D.; Zhang, Y.; Tu, Y.; He, B.; Yan, L. Molecular Subtype Classification of Postmenopausal Osteoporosis and Immune Infiltration Microenvironment Based on Bioinformatics Analysis of Osteoclast-Regulatory Genes. Biomedicines 2023, 11, 2701. https://doi.org/10.3390/biomedicines11102701
Gong Y, Hao D, Zhang Y, Tu Y, He B, Yan L. Molecular Subtype Classification of Postmenopausal Osteoporosis and Immune Infiltration Microenvironment Based on Bioinformatics Analysis of Osteoclast-Regulatory Genes. Biomedicines. 2023; 11(10):2701. https://doi.org/10.3390/biomedicines11102701
Chicago/Turabian StyleGong, Yining, Dingjun Hao, Yong Zhang, Yongyong Tu, Baorong He, and Liang Yan. 2023. "Molecular Subtype Classification of Postmenopausal Osteoporosis and Immune Infiltration Microenvironment Based on Bioinformatics Analysis of Osteoclast-Regulatory Genes" Biomedicines 11, no. 10: 2701. https://doi.org/10.3390/biomedicines11102701
APA StyleGong, Y., Hao, D., Zhang, Y., Tu, Y., He, B., & Yan, L. (2023). Molecular Subtype Classification of Postmenopausal Osteoporosis and Immune Infiltration Microenvironment Based on Bioinformatics Analysis of Osteoclast-Regulatory Genes. Biomedicines, 11(10), 2701. https://doi.org/10.3390/biomedicines11102701

