Dbf4-Cdc7 (DDK) Inhibitor PHA-767491 Displays Potent Anti-Proliferative Effects via Crosstalk with the CDK2-RB-E2F Pathway
Abstract
1. Introduction
2. Materials and Methods
2.1. Tissue Culture
2.2. Cell-Free DNA Replication Assays
2.3. Quantitative Real Time PCR (qRT-PCR)
2.4. Kinase Inhibition Assays
2.5. Western Blotting
2.6. Flow Cytometry
2.7. siRNA-Mediated Depletion of Target Genes
2.8. DNA Combing
2.9. PrestoBlue Cell Proliferation Assays
3. Results
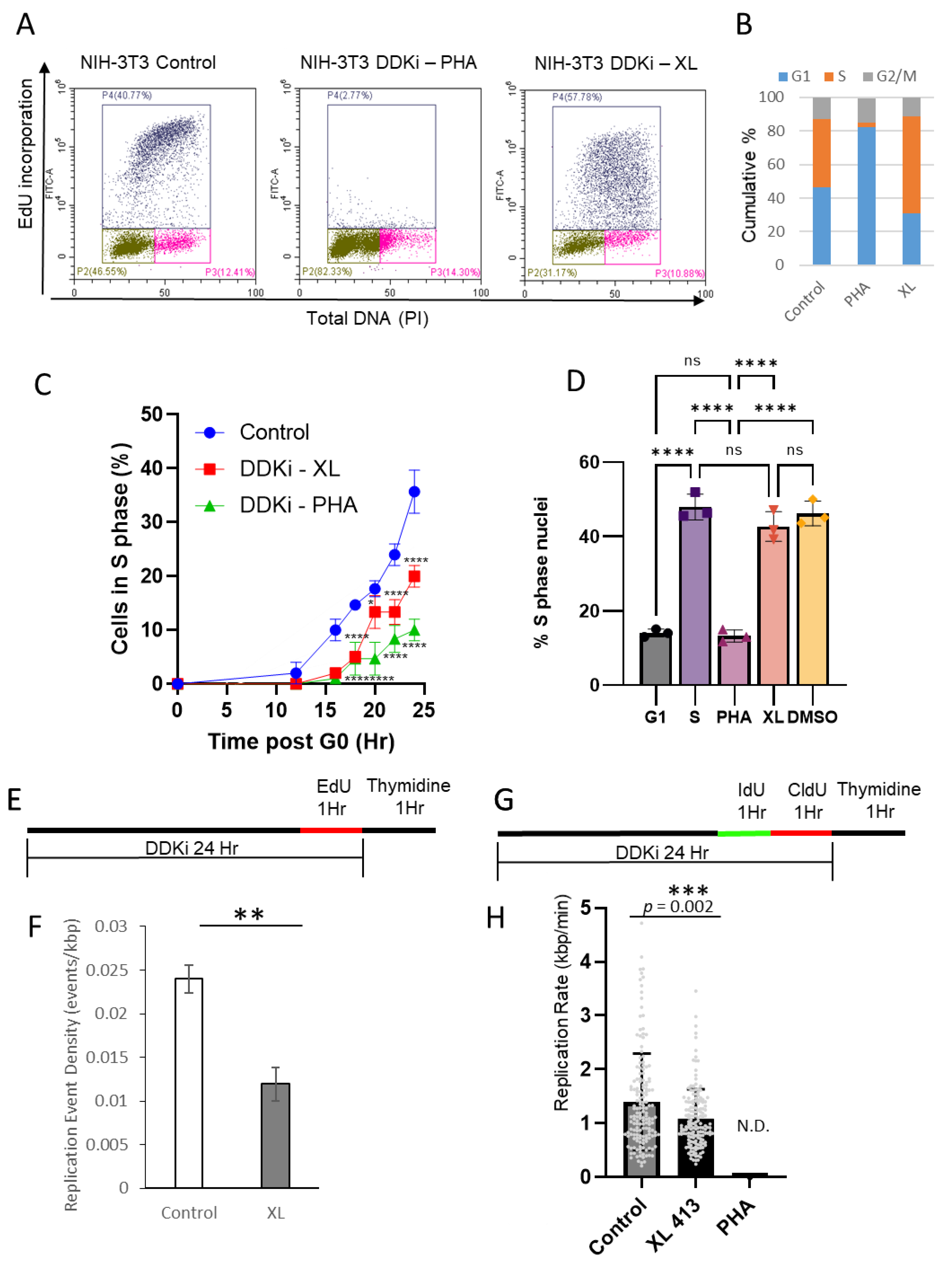
3.1. PHA-767491 Is a Potent Inhibitor of the Initiation Phase of DNA Replication
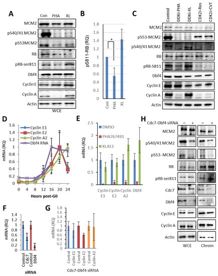
3.2. PHA-767491 Inhibits E2F-Regulated Transcription of Cyclin E1, Cyclin E2, Dbf4 and Cyclin A2
3.3. PHA-767491 Reduces E2F-Regulated Transcripts with Greater Potency Than CDK2 Inhibitors, Suggesting That Crosstalk with CDK2 Affects the RB-E2F Pathway
3.4. PHA-767491 Reduces E2F-Mediated Transcription of Cyclins E and A in RB-Positive Cancer Cell Lines
3.5. PHA-767491 Is a More Potent Inhibitor of Cell Cycle Progression Than XL-413 in RB-Positive Cancer Cell Lines
4. Discussion
Author Contributions
Funding
Institutional Review Board Statement
Informed Consent Statement
Data Availability Statement
Acknowledgments
Conflicts of Interest
Abbreviations
References
- Labib, K. How do cdc7 and cyclin-dependent kinases trigger the initiation of chromosome replication in eukaryotic cells? Genes Dev. 2010, 24, 1208–1219. [Google Scholar] [CrossRef] [PubMed]
- Duncker, B.P. Mechanisms governing ddk regulation of the initiation of DNA replication. Genes 2016, 8, 3. [Google Scholar]
- Abid Ali, F.; Douglas, M.E.; Locke, J.; Pye, V.E.; Nans, A.; Diffley, J.F.X.; Costa, A. Cryo-em structure of a licensed DNA replication origin. Nat. Commun. 2017, 8, 2241. [Google Scholar] [CrossRef] [PubMed]
- Sheu, Y.J.; Stillman, B. The dbf4-cdc7 kinase promotes s phase by alleviating an inhibitory activity in mcm4. Nature 2010, 463, 113–117. [Google Scholar] [CrossRef] [PubMed]
- Sheu, Y.J.; Kinney, J.B.; Lengronne, A.; Pasero, P.; Stillman, B. Domain within the helicase subunit mcm4 integrates multiple kinase signals to control DNA replication initiation and fork progression. Proc. Natl. Acad. Sci. USA 2014, 111, E1899–E1908. [Google Scholar] [CrossRef] [PubMed]
- Deegan, T.D.; Yeeles, J.T.; Diffley, J.F. Phosphopeptide binding by sld3 links dbf4-dependent kinase to mcm replicative helicase activation. EMBO J. 2016, 35, 961–973. [Google Scholar] [CrossRef] [PubMed]
- Fang, D.; Cao, Q.; Lou, H. Sld3-mcm interaction facilitated by dbf4-dependent kinase defines an essential step in eukaryotic DNA replication initiation. Front. Microbiol. 2016, 7, 885. [Google Scholar] [CrossRef]
- Bruck, I.; Dhingra, N.; Kaplan, D.L. A positive amplification mechanism involving a kinase and replication initiation factor helps assemble the replication fork helicase. J. Biol. Chem. 2017, 292, 3062–3073. [Google Scholar] [CrossRef]
- Tanaka, S.; Umemori, T.; Hirai, K.; Muramatsu, S.; Kamimura, Y.; Araki, H. Cdk-dependent phosphorylation of sld2 and sld3 initiates DNA replication in budding yeast. Nature 2007, 445, 328–332. [Google Scholar] [CrossRef]
- Douglas, M.E.; Ali, F.A.; Costa, A.; Diffley, J.F.X. The mechanism of eukaryotic cmg helicase activation. Nature 2018, 555, 265–268. [Google Scholar] [CrossRef]
- Yeeles, J.T.; Deegan, T.D.; Janska, A.; Early, A.; Diffley, J.F. Regulated eukaryotic DNA replication origin firing with purified proteins. Nature 2015, 519, 431–435. [Google Scholar] [CrossRef] [PubMed]
- Zegerman, P.; Diffley, J.F. Phosphorylation of sld2 and sld3 by cyclin-dependent kinases promotes DNA replication in budding yeast. Nature 2007, 445, 281–285. [Google Scholar] [CrossRef] [PubMed]
- Alver, R.C.; Chadha, G.S.; Gillespie, P.J.; Blow, J.J. Reversal of ddk-mediated mcm phosphorylation by rif1-pp1 regulates replication initiation and replisome stability independently of atr/chk1. Cell Rep. 2017, 18, 2508–2520. [Google Scholar] [CrossRef]
- Copeland, N.A.; Sercombe, H.E.; Ainscough, J.F.; Coverley, D. Ciz1 cooperates with cyclin-a-cdk2 to activate mammalian DNA replication in vitro. J. Cell Sci. 2010, 123, 1108–1115. [Google Scholar] [CrossRef] [PubMed]
- Blagg, J.; Workman, P. Choose and use your chemical probe wisely to explore cancer biology. Cancer Cell 2017, 32, 9–25. [Google Scholar] [CrossRef] [PubMed]
- Arrowsmith, C.H.; Audia, J.E.; Austin, C.; Baell, J.; Bennett, J.; Blagg, J.; Bountra, C.; Brennan, P.E.; Brown, P.J.; Bunnage, M.E.; et al. The promise and peril of chemical probes. Nat. Chem. Biol. 2015, 11, 536–541. [Google Scholar] [CrossRef] [PubMed]
- Montagnoli, A.; Valsasina, B.; Croci, V.; Menichincheri, M.; Rainoldi, S.; Marchesi, V.; Tibolla, M.; Tenca, P.; Brotherton, D.; Albanese, C.; et al. A cdc7 kinase inhibitor restricts initiation of DNA replication and has antitumor activity. Nat. Chem. Biol. 2008, 4, 357–365. [Google Scholar] [CrossRef]
- Koltun, E.S.; Tsuhako, A.L.; Brown, D.S.; Aay, N.; Arcalas, A.; Chan, V.; Du, H.; Engst, S.; Ferguson, K.; Franzini, M.; et al. Discovery of xl413, a potent and selective cdc7 inhibitor. Bioorg. Med. Chem. Lett. 2012, 22, 3727–3731. [Google Scholar] [CrossRef]
- Hughes, S.; Elustondo, F.; Di Fonzo, A.; Leroux, F.G.; Wong, A.C.; Snijders, A.P.; Matthews, S.J.; Cherepanov, P. Crystal structure of human cdc7 kinase in complex with its activator dbf4. Nat. Struct. Mol. Biol. 2012, 19, 1101–1107. [Google Scholar] [CrossRef]
- Saleh, A.; Noguchi, Y.; Aramayo, R.; Ivanova, M.E.; Stevens, K.M.; Montoya, A.; Sunidhi, S.; Carranza, N.L.; Skwark, M.J.; Speck, C. The structural basis of cdc7-dbf4 kinase dependent targeting and phosphorylation of the mcm2-7 double hexamer. Nat. Commun. 2022, 13, 2915. [Google Scholar] [CrossRef]
- Rodriguez-Acebes, S.; Mouron, S.; Mendez, J. Uncoupling fork speed and origin activity to identify the primary cause of replicative stress phenotypes. J. Biol. Chem. 2018, 293, 12855–12861. [Google Scholar] [CrossRef] [PubMed]
- Rainey, M.D.; Harhen, B.; Wang, G.N.; Murphy, P.V.; Santocanale, C. Cdc7-dependent and -independent phosphorylation of claspin in the induction of the DNA replication checkpoint. Cell Cycle 2013, 12, 1560–1568. [Google Scholar] [CrossRef] [PubMed]
- Poh, W.T.; Chadha, G.S.; Gillespie, P.J.; Kaldis, P.; Blow, J.J. Xenopus cdc7 executes its essential function early in s phase and is counteracted by checkpoint-regulated protein phosphatase 1. Open Biol. 2014, 4, 130138. [Google Scholar] [CrossRef] [PubMed]
- Rainey, M.D.; Quachthithu, H.; Gaboriau, D.; Santocanale, C. DNA replication dynamics and cellular responses to atp competitive cdc7 kinase inhibitors. ACS Chem. Biol. 2017, 12, 1893–1902. [Google Scholar] [CrossRef]
- Bonte, D.; Lindvall, C.; Liu, H.; Dykema, K.; Furge, K.; Weinreich, M. Cdc7-dbf4 kinase overexpression in multiple cancers and tumor cell lines is correlated with p53 inactivation. Neoplasia 2008, 10, 920–931. [Google Scholar] [CrossRef]
- Montagnoli, A.; Tenca, P.; Sola, F.; Carpani, D.; Brotherton, D.; Albanese, C.; Santocanale, C. Cdc7 inhibition reveals a p53-dependent replication checkpoint that is defective in cancer cells. Cancer Res. 2004, 64, 7110–7116. [Google Scholar] [CrossRef]
- Montagnoli, A.; Moll, J.; Colotta, F. Targeting cell division cycle 7 kinase: A new approach for cancer therapy. Clin. Cancer Res. 2010, 16, 4503–4508. [Google Scholar] [CrossRef]
- Natoni, A.; Coyne, M.R.; Jacobsen, A.; Rainey, M.D.; O’Brien, G.; Healy, S.; Montagnoli, A.; Moll, J.; O’Dwyer, M.; Santocanale, C. Characterization of a dual cdc7/cdk9 inhibitor in multiple myeloma cellular models. Cancers 2013, 5, 901–918. [Google Scholar] [CrossRef]
- Natoni, A.; Murillo, L.S.; Kliszczak, A.E.; Catherwood, M.A.; Montagnoli, A.; Samali, A.; O’Dwyer, M.; Santocanale, C. Mechanisms of action of a dual cdc7/cdk9 kinase inhibitor against quiescent and proliferating cll cells. Mol. Cancer Ther. 2011, 10, 1624–1634. [Google Scholar] [CrossRef]
- Jin, S.; Ma, H.; Yang, W.; Ju, H.; Wang, L.; Zhang, Z. Cell division cycle 7 is a potential therapeutic target in oral squamous cell carcinoma and is regulated by e2f1. J. Mol. Med. 2018, 96, 513–525. [Google Scholar] [CrossRef]
- Sasi, N.K.; Tiwari, K.; Soon, F.F.; Bonte, D.; Wang, T.; Melcher, K.; Xu, H.E.; Weinreich, M. The potent cdc7-dbf4 (ddk) kinase inhibitor xl413 has limited activity in many cancer cell lines and discovery of potential new ddk inhibitor scaffolds. PLoS ONE 2014, 9, e113300. [Google Scholar] [CrossRef] [PubMed]
- Copeland, N.A.; Sercombe, H.E.; Wilson, R.H.; Coverley, D. Cyclin-a-cdk2-mediated phosphorylation of ciz1 blocks replisome formation and initiation of mammalian DNA replication. J. Cell Sci. 2015, 128, 1518–1527. [Google Scholar] [PubMed]
- Coverley, D.; Laman, H.; Laskey, R.A. Distinct roles for cyclins e and a during DNA replication complex assembly and activation. Nat. Cell Biol. 2002, 4, 523–528. [Google Scholar] [CrossRef] [PubMed]
- Coverley, D.; Marr, J.; Ainscough, J. Ciz1 promotes mammalian DNA replication. J. Cell Sci. 2005, 118, 101–112. [Google Scholar] [CrossRef] [PubMed]
- Marriott, A.S.; Copeland, N.A.; Cunningham, R.; Wilkinson, M.C.; McLennan, A.G.; Jones, N.J. Diadenosine 5′, 5′′′-p(1),p(4)-tetraphosphate (ap4a) is synthesized in response to DNA damage and inhibits the initiation of DNA replication. DNA Repair 2015, 33, 90–100. [Google Scholar] [CrossRef]
- Rahman, F.; Ainscough, J.F.; Copeland, N.; Coverley, D. Cancer-associated missplicing of exon 4 influences the subnuclear distribution of the DNA replication factor ciz1. Hum. Mutat. 2007, 28, 993–1004. [Google Scholar] [CrossRef]
- Labit, H.; Goldar, A.; Guilbaud, G.; Douarche, C.; Hyrien, O.; Marheineke, K. A simple and optimized method of producing silanized surfaces for fish and replication mapping on combed DNA fibers. BioTechniques 2008, 45, 649–658. [Google Scholar] [CrossRef]
- Paparidis, N.F.; Durvale, M.C.; Canduri, F. The emerging picture of cdk9/p-tefb: More than 20 years of advances since pitalre. Mol. Biosyst. 2017, 13, 246–276. [Google Scholar] [CrossRef]
- Schulze, A.; Zerfass, K.; Spitkovsky, D.; Middendorp, S.; Berges, J.; Helin, K.; Jansen-Durr, P.; Henglein, B. Cell cycle regulation of the cyclin a gene promoter is mediated by a variant e2f site. Proc. Natl. Acad. Sci. USA 1995, 92, 11264–11268. [Google Scholar] [CrossRef]
- Zhao, J.; Zhang, Z.; Liao, Y.; Du, W. Mutation of the retinoblastoma tumor suppressor gene sensitizes cancers to mitotic inhibitor induced cell death. Am. J. Cancer Res. 2014, 4, 42–52. [Google Scholar]
- Collard, T.J.; Urban, B.C.; Patsos, H.A.; Hague, A.; Townsend, P.A.; Paraskeva, C.; Williams, A.C. The retinoblastoma protein (rb) as an anti-apoptotic factor: Expression of RB is required for the anti-apoptotic function of bag-1 protein in colorectal tumour cells. Cell Death Dis. 2012, 3, e408. [Google Scholar] [CrossRef] [PubMed]
- Ikai, A.; Watanabe, M.; Sowa, Y.; Kishimoto, M.; Yanagisawa, A.; Fujiwara, H.; Otsuji, E.; Sakai, T. Phosphorylated retinoblastoma protein is a potential predictive marker of irinotecan efficacy for colorectal cancer. Int. J. Oncol. 2016, 48, 1297–1304. [Google Scholar] [CrossRef] [PubMed][Green Version]
- Workman, P.; Collins, I. Probing the probes: Fitness factors for small molecule tools. Chem. Biol. 2010, 17, 561–577. [Google Scholar] [CrossRef] [PubMed]
- Newport, J.; Kirschner, M. A major developmental transition in early xenopus embryos: I. Characterization and timing of cellular changes at the midblastula stage. Cell 1982, 30, 675–686. [Google Scholar] [CrossRef]
- Newport, J.; Kirschner, M. A major developmental transition in early xenopus embryos: II. Control of the onset of transcription. Cell 1982, 30, 687–696. [Google Scholar] [CrossRef]







| Drug | Target | IC50 (Cell Free) | Provider |
|---|---|---|---|
| PHA-767491 | Cdc7 | 10 nM | Sigma Aldrich (St. Louis, MO, USA) |
| XL-413 | Cdc7 | 3.4 nM | Selleckchem (Houston, TX, USA) |
| Roscovitine | CDK2 | 700 nM | Sigma Aldrich |
| CVT-313 | CDK2 | 500 nM | Selleckchem |
| Antibody | Concentration | Provider |
|---|---|---|
| Cyclin E (HE12) | 1:500 | Abcam |
| Cyclin A (CY-1A) | 1:500 | Sigma Aldrich |
| Dbf4 (ab116613) | 1:500 | Abcam |
| MCM2 (BM28) | 1:500 | BD Transduction Lab (Franklin Lakes, NJ, USA) |
| pMCM2-ser53 (A300-756A) | 1:500 | Cell signalling (Danvers, MA, USA) |
| pMCM2-ser40/41 (ab70371) | 1:500 | Abcam |
| Actin (AC15) | 1:2000 | Sigma Aldrich |
| RB (ab181616) | 1:500 | Abcam |
| pRB-ser811 (ab109399) | 1:500 | Abcam |
| Cdc7 (DCS-341) | 1:1000 | Invitrogen |
| Goat Anti-Mouse IgG-HRP | 1:5000 | Sigma Aldrich |
| Goat Anti-Rabbit IgG-HRP | 1:5000 | Sigma Aldrich |
| Antibody | Concentration | Supplier |
|---|---|---|
| CldU OBT0030 | 1:100 | BioRad (Hercules, CA, USA) |
| IdU (347580) | 1:20 | BD Biosciences (San Jose, CA, USA) |
| AlexaFluor 488 Chicken anti Rat (A-21470) | 1:50 | Life Technologies (Glasgow UK) |
| AlexaFluor 488 Goat anti Chicken (A-11039) | 1:50 | Life Technologies |
| AlexaFluor 633 Rabbit anti Mouse (A-21063) | 1:50 | Life Technologies |
| AlexaFluor 633 Goat anti rabbit (A-21070) | 1:50 | Life Technologies |
| AlexaFluor 568 Rabbit anti Mouse (A-11061) | 1:50 | Life Technologies |
| AlexaFluor 568 Goat anti Rabbit (A-11036) | 1:50 | Life Technologies |
| ssDNA (MAB3034) | 1:100 | Merck (Feltham, UK) |
| Cell Line | DDK Inhibitor | IC50 (µM) |
|---|---|---|
| SW480 | PHA-767491 | 1.15 |
| SW480 | XL-413 | >100 |
| SW620 | PHA-767491 | 1.4 |
| SW620 | XL-413 | 128 |
| PC3 | PHA-767491 | 1.03 |
| PC3 | XL-413 | 92 |
Publisher’s Note: MDPI stays neutral with regard to jurisdictional claims in published maps and institutional affiliations. |
© 2022 by the authors. Licensee MDPI, Basel, Switzerland. This article is an open access article distributed under the terms and conditions of the Creative Commons Attribution (CC BY) license (https://creativecommons.org/licenses/by/4.0/).
Share and Cite
Pauzaite, T.; Tollitt, J.; Sopaci, B.; Caprani, L.; Iwanowytsch, O.; Thacker, U.; Hardy, J.G.; Allinson, S.L.; Copeland, N.A. Dbf4-Cdc7 (DDK) Inhibitor PHA-767491 Displays Potent Anti-Proliferative Effects via Crosstalk with the CDK2-RB-E2F Pathway. Biomedicines 2022, 10, 2012. https://doi.org/10.3390/biomedicines10082012
Pauzaite T, Tollitt J, Sopaci B, Caprani L, Iwanowytsch O, Thacker U, Hardy JG, Allinson SL, Copeland NA. Dbf4-Cdc7 (DDK) Inhibitor PHA-767491 Displays Potent Anti-Proliferative Effects via Crosstalk with the CDK2-RB-E2F Pathway. Biomedicines. 2022; 10(8):2012. https://doi.org/10.3390/biomedicines10082012
Chicago/Turabian StylePauzaite, Tekle, James Tollitt, Betul Sopaci, Louise Caprani, Olivia Iwanowytsch, Urvi Thacker, John G. Hardy, Sarah L. Allinson, and Nikki A. Copeland. 2022. "Dbf4-Cdc7 (DDK) Inhibitor PHA-767491 Displays Potent Anti-Proliferative Effects via Crosstalk with the CDK2-RB-E2F Pathway" Biomedicines 10, no. 8: 2012. https://doi.org/10.3390/biomedicines10082012
APA StylePauzaite, T., Tollitt, J., Sopaci, B., Caprani, L., Iwanowytsch, O., Thacker, U., Hardy, J. G., Allinson, S. L., & Copeland, N. A. (2022). Dbf4-Cdc7 (DDK) Inhibitor PHA-767491 Displays Potent Anti-Proliferative Effects via Crosstalk with the CDK2-RB-E2F Pathway. Biomedicines, 10(8), 2012. https://doi.org/10.3390/biomedicines10082012

