Stabilization of F-Actin Cytoskeleton by Paclitaxel Improves the Blastocyst Developmental Competence through P38 MAPK Activity in Porcine Embryos
Abstract
:1. Introduction
2. Materials and Methods
2.1. Chemicals
2.2. Oocyte Collection and In Vitro Maturation (IVM) of Porcine Oocytes
2.3. In Vitro Fertilization (IVF) and Culture (IVC)
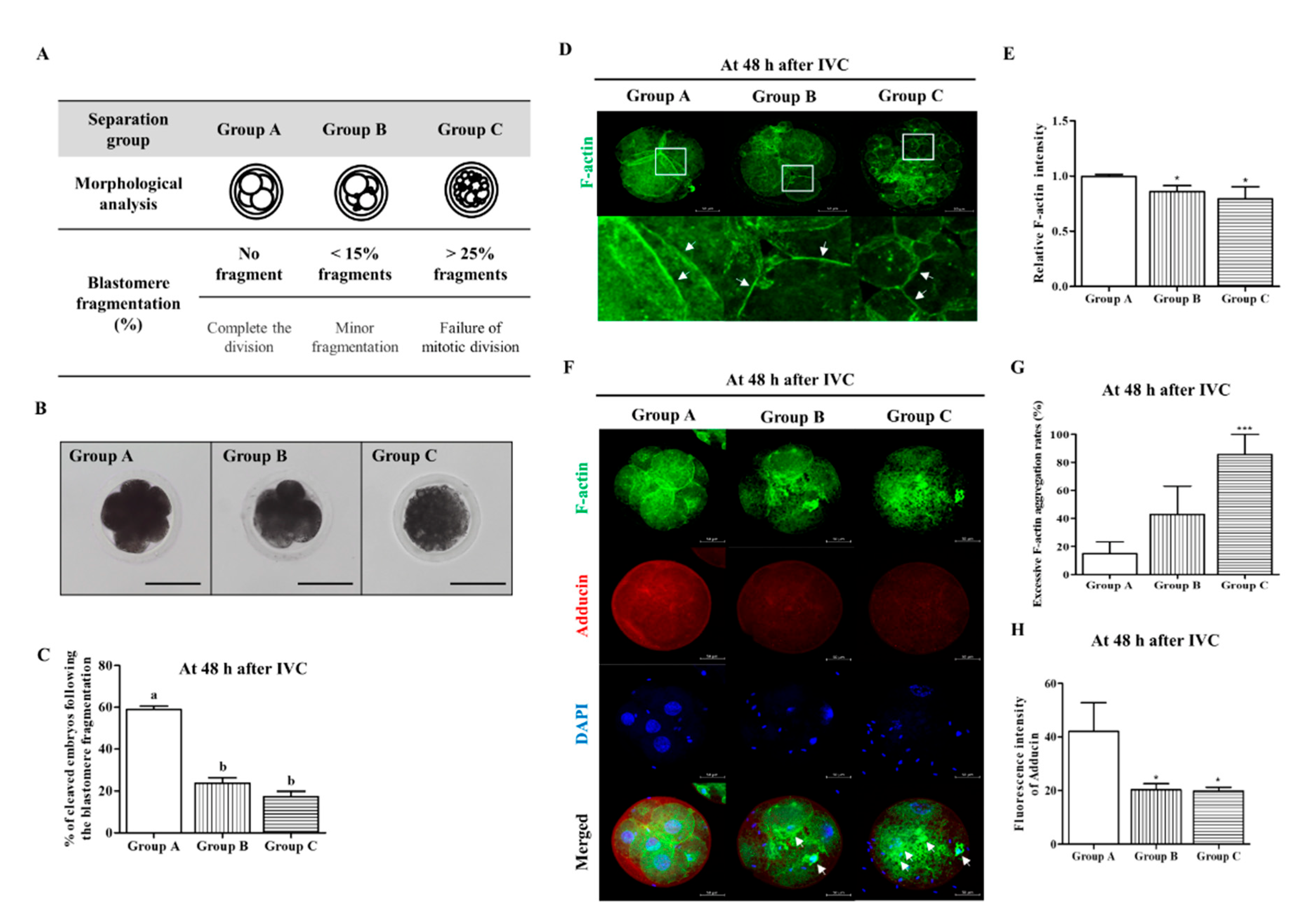
2.4. Evaluation of Cleaved Embryos According to the Blastomere Fragmentation
2.5. Filamentous Actin and Immunofluorescence (IF) Staining
2.6. Assessment of Cellular Apoptosis in Porcine Blastocysts
2.7. Protein Extraction and Western Blot Analysis
2.8. Statistical Analysis
3. Results
3.1. Investigation of Actin Filament Organization Changes in Porcine Embryos by Morphological Classification at the Cleavage Stage
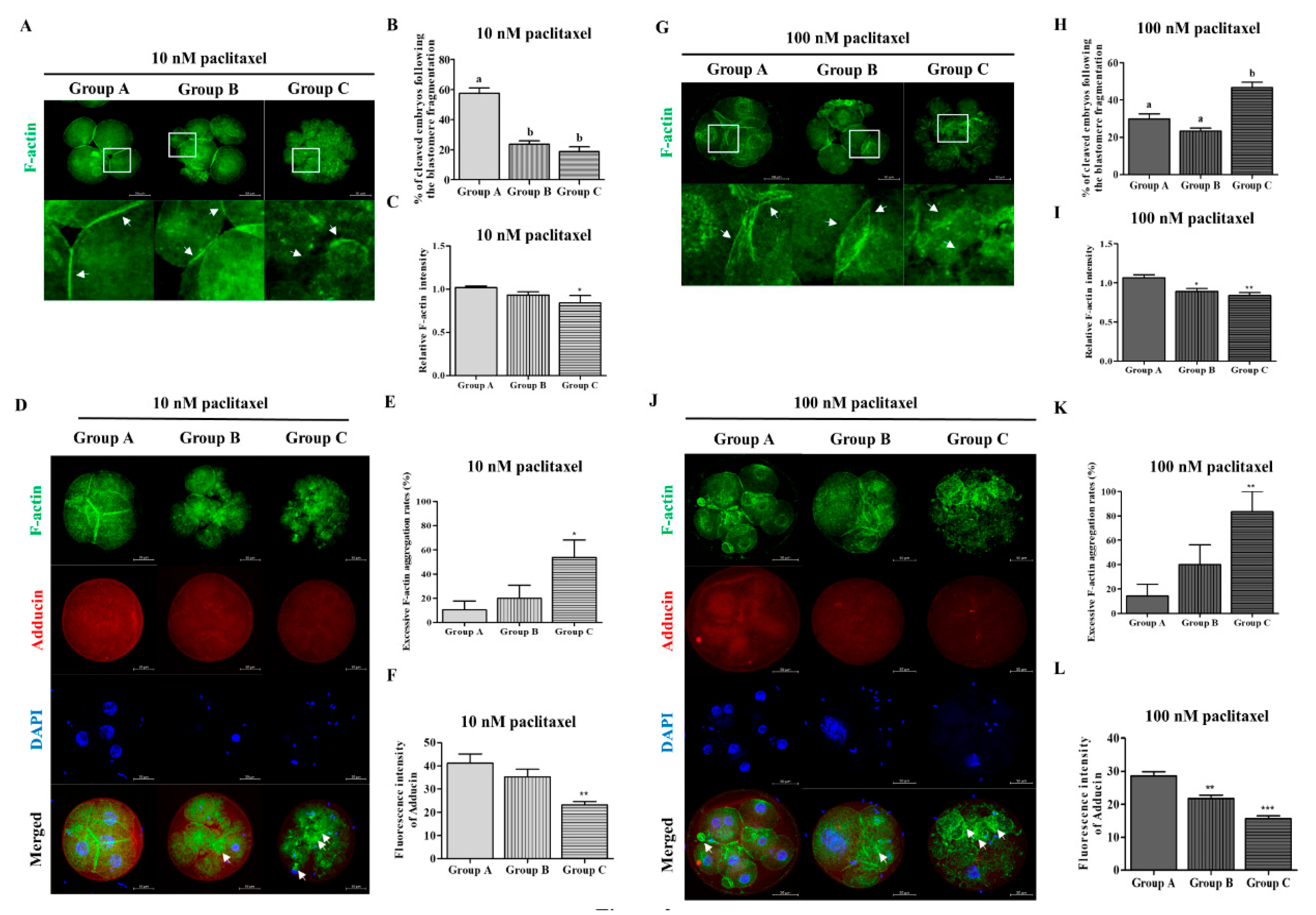
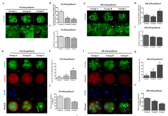
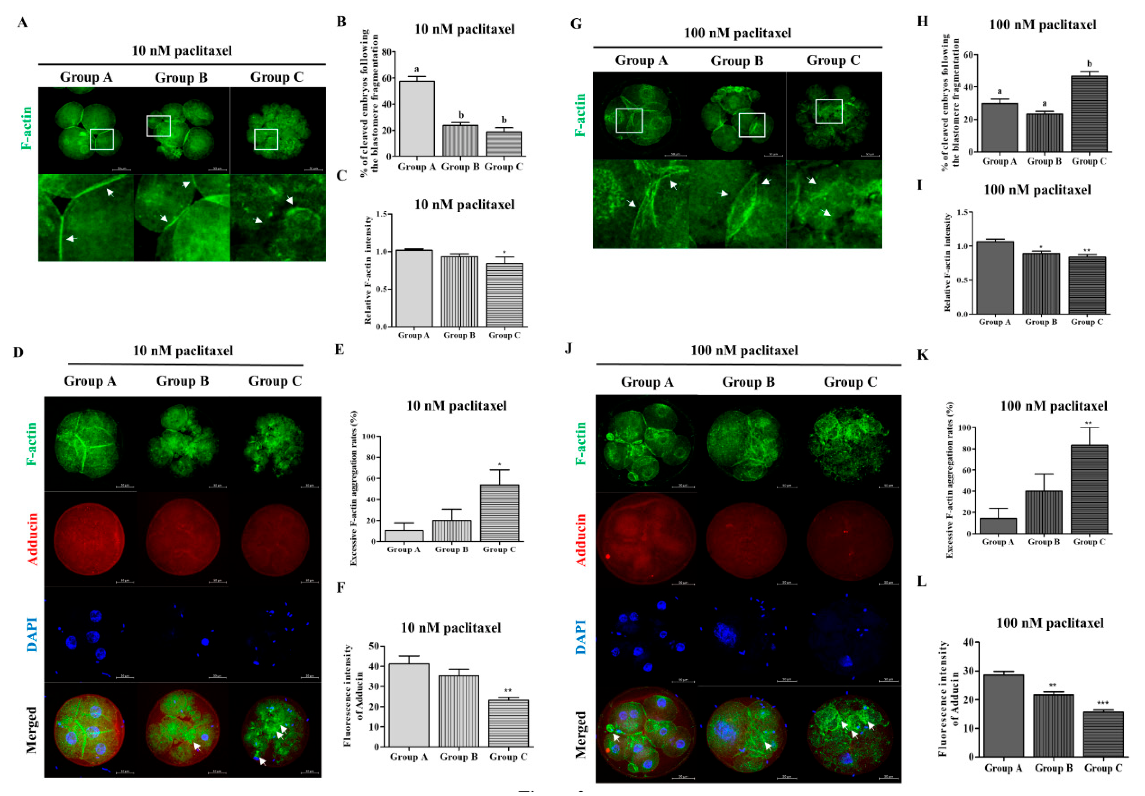
3.2. Interrelation of Blastomere Fragmentation and Cleaved Embryo Ratio in Paclitaxel Exposed Porcine Embryos
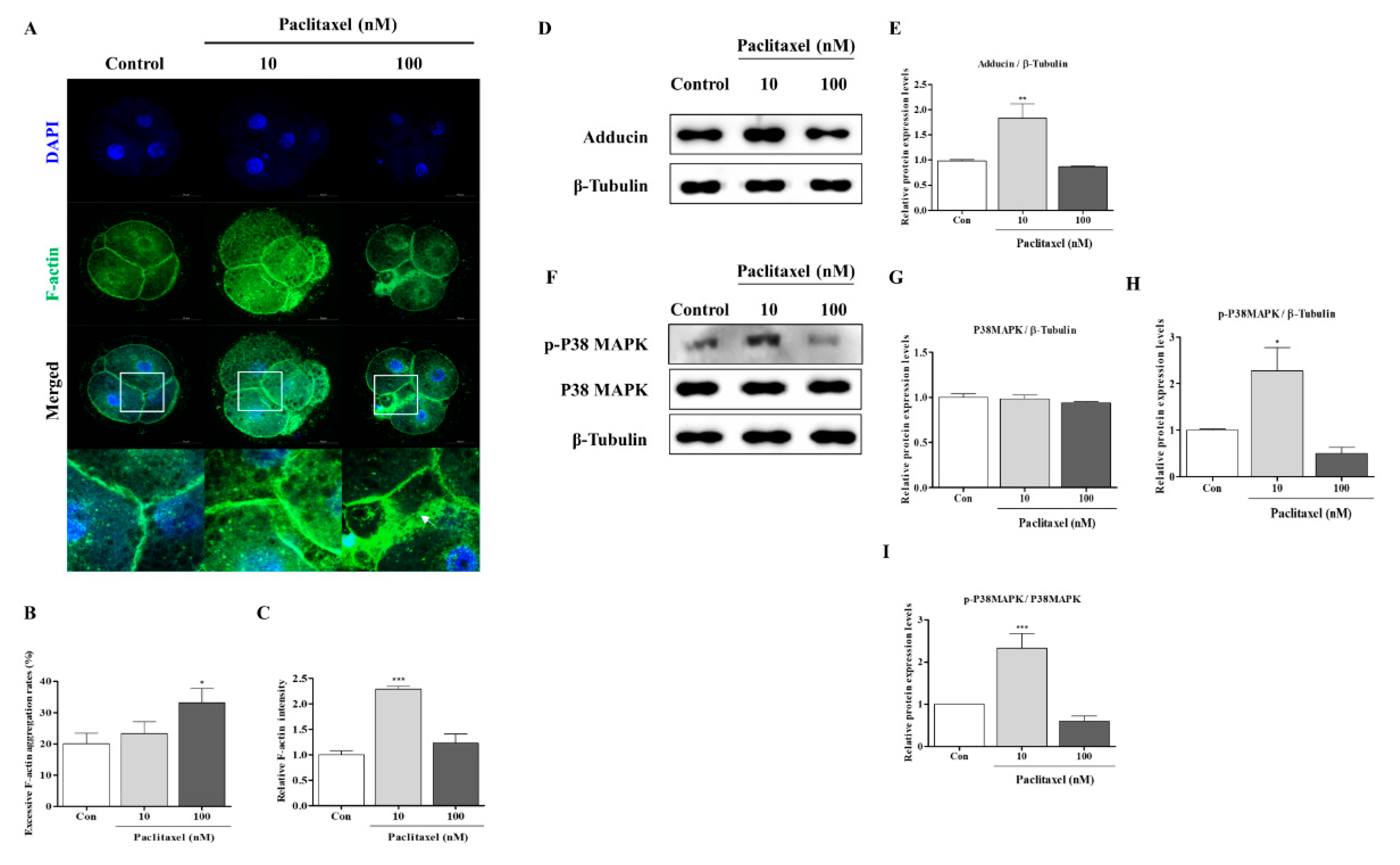
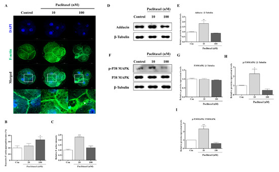
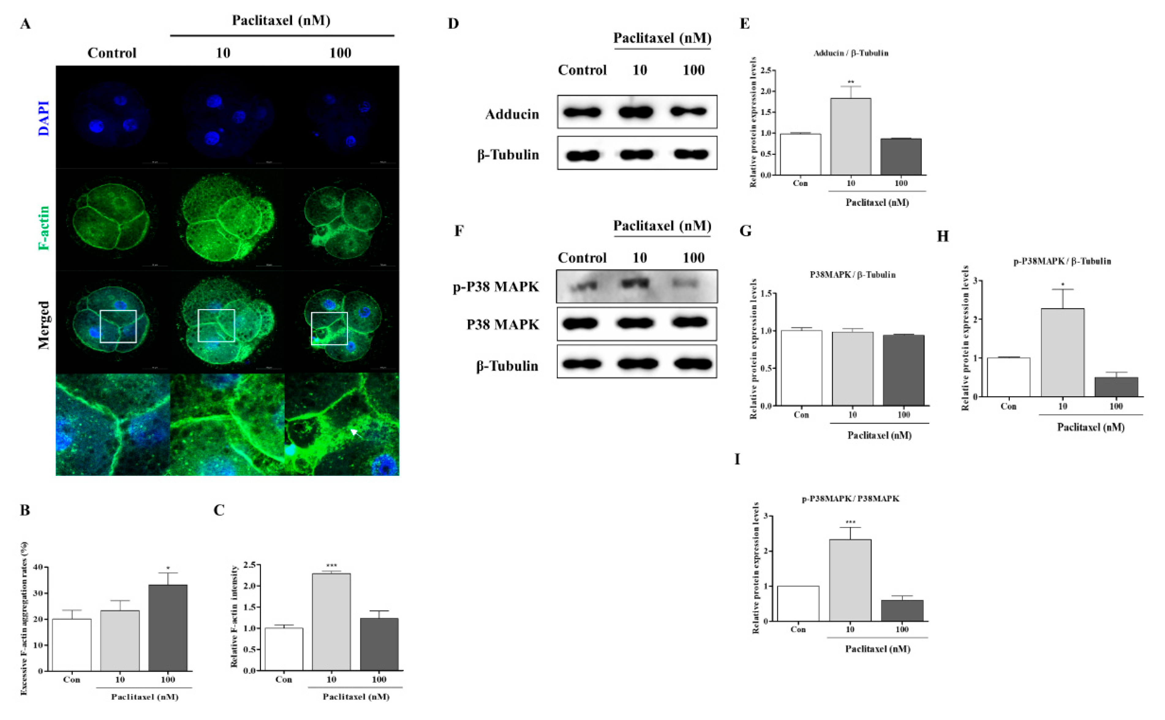
3.3. Co-Expression of F-Actin/Adducin and Adhesive Junction F-Actin Enrichment According to Blastomere Fragmentation by Paclitaxel Exposure in Porcine Embryos
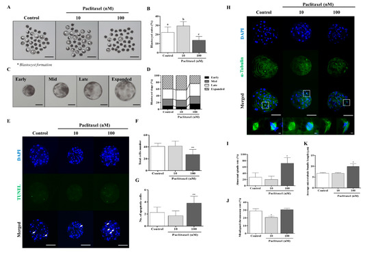
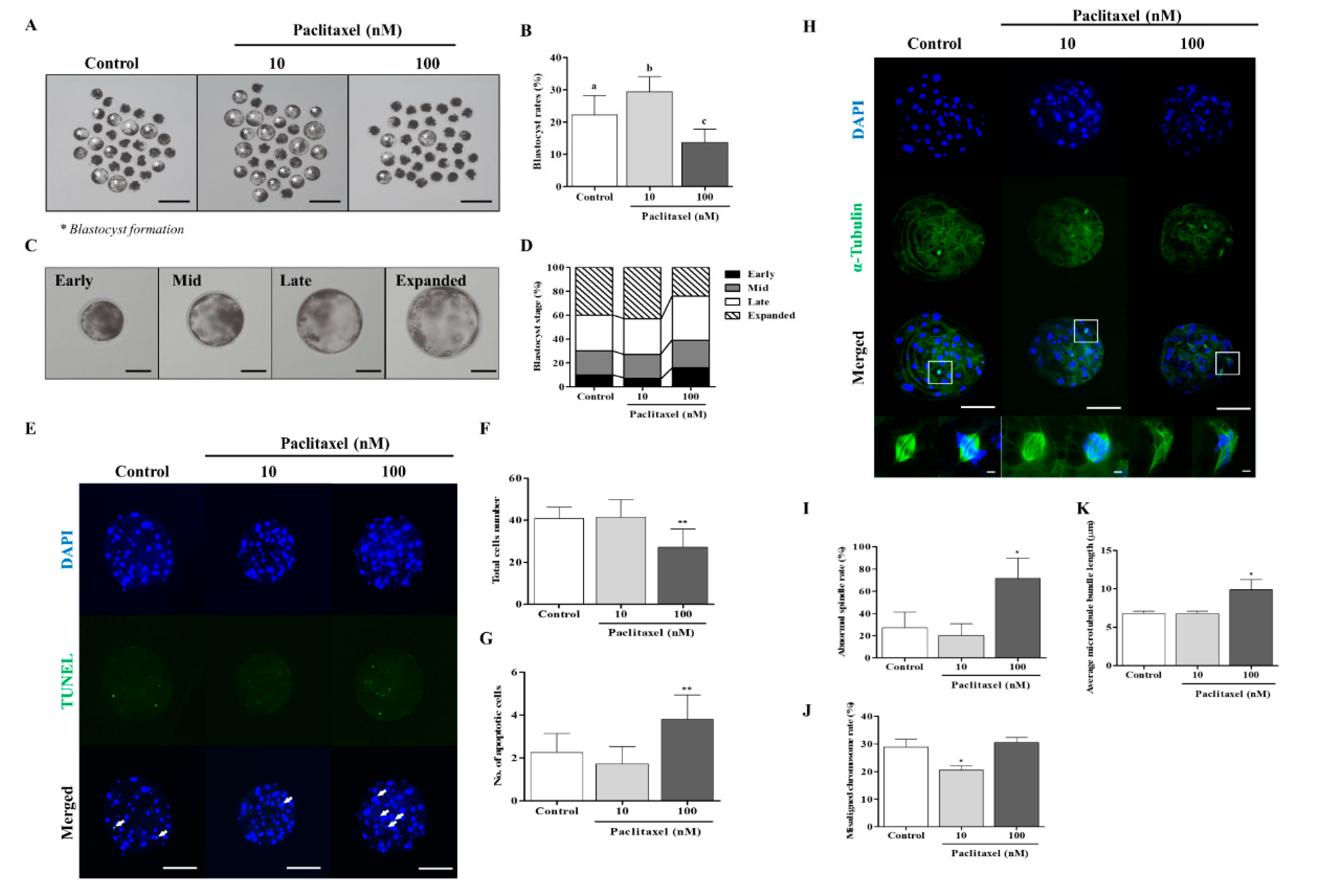
3.4. Blastocyst Developmental Competence and Quality by Paclitaxel Treatment in Porcine Embryos
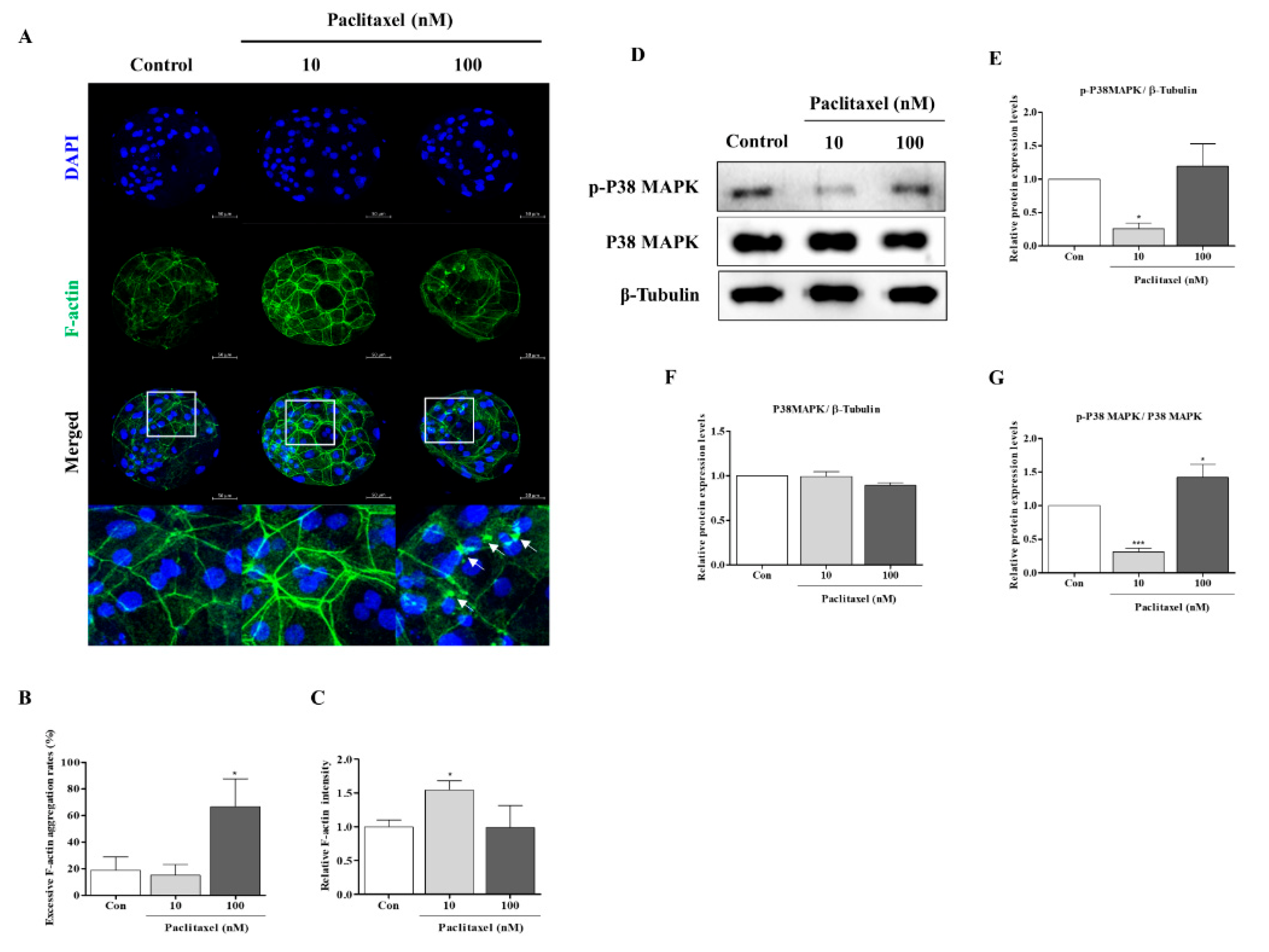
3.5. Correlation with F-Actin Organization Changes by Paclitaxel in Porcine Embryos during IVC Progression
3.6. F-Actin Stabilization Induced by Paclitaxel Exposure Activates P38 MAPK in Porcine Embryos at the Cleaved and Blastocyst Stages
4. Discussion
5. Conclusions
Supplementary Materials
Author Contributions
Funding
Institutional Review Board Statement
Informed Consent Statement
Data Availability Statement
Conflicts of Interest
Abbreviation
References
- Buey, R.M.; Barasoain, I.; Jackson, E.; Meyer, A.; Giannakakou, P.; Paterson, I.; Mooberry, S.; Andreu, J.M.; Díaz, J.F. Microtubule Interactions with Chemically Diverse Stabilizing Agents: Thermodynamics of Binding to The Paclitaxel Site Predicts Cytotoxicity. Chem. Biol. 2005, 12, 1269–1279. [Google Scholar] [CrossRef] [PubMed] [Green Version]
- Yang, C.-P.H.; Horwitz, S.B. Taxol®: The First Microtubule Stabilizing Agent. Int. J. Mol. Sci. 2017, 18, 1733. [Google Scholar] [CrossRef] [PubMed] [Green Version]
- Leung, J.C.; Cassimeris, L. Reorganization of paclitaxel-Stabilized Microtubule Arrays at Mitotic Entry: Roles of Depolymerizing Kinesins and Severing Proteins. Cancer Biol. Ther. 2019, 20, 1337–1347. [Google Scholar] [CrossRef] [PubMed] [Green Version]
- Weaver, B.A. How Taxol/paclitaxel kills cancer cells. Mol. Biol. Cell 2014, 25, 2677–2681. [Google Scholar] [CrossRef]
- Yue, J.; López, J.M. Understanding MAPK Signaling Pathways in Apoptosis. Int. J. Mol. Sci. 2020, 21, 2346. [Google Scholar] [CrossRef] [Green Version]
- Hu, J.-Y.; Chu, Z.-G.; Han, J.; Dang, Y.-m.; Yan, H.; Zhang, Q.; Liang, G.-p.; Huang, Y.-S. The P38/MAPK Pathway Regulates Microtubule Polymerization Through Phosphorylation of MAP4 And Op18 in Hypoxic Cells. Cell. Mol. Life Sci. 2010, 67, 321–333. [Google Scholar] [CrossRef]
- Zhou, Z.; Guo, F.; Yi, L.; Tang, J.; Dou, Y.; Huan, J. The P38/Mitogen-Activated Protein Kinase Pathway Is Implicated in Lipopolysaccharide-Induced Microtubule Depolymerization Via Up-Regulation of Microtubule-Associated Protein 4 Phosphorylation in Human Vascular Endothelium. Surgery 2015, 157, 590–598. [Google Scholar] [CrossRef]
- Fesahat, F.; Faramarzi, A.; Khoradmehr, A.; Omidi, M.; Anbari, F.; Khalili, M.A. Vitrification of Mouse MII Oocytes: Developmental Competency Using Paclitaxel. Taiwan J. Obs. Gynecol. 2016, 55, 796–800. [Google Scholar] [CrossRef]
- Klimaszewska-Wiśniewska, A.; Hałas-Wiśniewska, M.; Grzanka, A.; Grzanka, D. Evaluation of anti-metastatic potential of the combination of fisetin with paclitaxel on A549 non-small cell lung cancer cells. Int. J. Mol. Sci. 2018, 19, 661. [Google Scholar] [CrossRef] [Green Version]
- Zhang, J.; Ma, R.; Li, L.; Wang, L.; Hou, X.; Han, L.; Ge, J.; Li, M.; Wang, Q. Intersectin 2 Controls Actin Cap Formation and Meiotic Division in Mouse Oocytes Through the Cdc42 Pathway. FASEB J. 2017, 31, 4277–4285. [Google Scholar] [CrossRef] [PubMed] [Green Version]
- Li, X.; Gao, M.; He, Y.; Xiong, B.; Liu, H.; Gu, L. Intersectin-Cdc42 Interaction Is Required for Orderly Meiosis in Porcine Oocytes. J. Cell. Physiol. 2019, 234, 7492–7497. [Google Scholar] [CrossRef]
- Amack, J.D. Cellular Dynamics Of EMT: Lessons from Live In Vivo Imaging of Embryonic Development. Cell Commun. Signal. 2021, 19, 1–16. [Google Scholar] [CrossRef] [PubMed]
- Geraldo, S.; Khanzada, U.K.; Parsons, M.; Chilton, J.K.; Gordon-Weeks, P.R. Targeting of the F-Actin-Binding Protein Drebrin by the Microtubule Plus-Tip Protein EB3 Is Required for Neuritogenesis. Nat. Cell Biol. 2008, 10, 1181–1189. [Google Scholar] [CrossRef]
- Matsuoka, Y.; Li, X.; Bennett, V. Adducin: Structure, Function and Regulation. Cell. Mol. Life Sci. CMLS 2000, 57, 884–895. [Google Scholar] [CrossRef] [PubMed]
- Li, X.; Matsuoka, Y.; Bennett, V. Adducin Preferentially Recruits Spectrin to The Fast-Growing Ends of Actin Filaments in A Complex Requiring The MARCKS-Related Domain and A Newly Defined Oligomerization Domain. J. Biol. Chem. 1998, 273, 19329–19338. [Google Scholar] [CrossRef] [PubMed] [Green Version]
- Eno, C.; Solanki, B.; Pelegri, F.J.D. Aura (Mid1ip1l) Regulates the Cytoskeleton at the Zebrafish Egg-To-Embryo Transition. Development 2016, 143, 1585–1599. [Google Scholar] [CrossRef] [PubMed] [Green Version]
- Burruel, V.; Klooster, K.; Barker, C.M.; Pera, R.R.; Meyers, S. Abnormal Early Cleavage Events Predict Early Embryo Demise: Sperm Oxidative Stress and Early Abnormal Cleavage. Sci. Rep. 2014, 4, 1–10. [Google Scholar] [CrossRef] [Green Version]
- Nomura, M.; Iwase, A.; Furui, K.; Kitagawa, T.; Matsui, Y.; Yoshikawa, M.; Kikkawa, F. Preferable Correlation to Blastocyst Development and Pregnancy Rates with A New Embryo Grading System Specific for Day 3 Embryos. J. Assist. Reprod. Genet. 2007, 24, 23–28. [Google Scholar] [CrossRef] [Green Version]
- Sanfins, A.; Plancha, C.E.; Albertini, D.F. Pre-Implantation Developmental Potential From In Vivo And In Vitro Matured Mouse Oocytes: A Cytoskeletal Perspective on Oocyte Quality. J. Assist. Reprod. Genet. 2015, 32, 127–136. [Google Scholar] [CrossRef] [Green Version]
- Tan, K.; An, L.; Wang, S.-M.; Wang, X.-D.; Zhang, Z.-N.; Miao, K.; Sui, L.-L.; He, S.-Z.; Nie, J.-Z.; Wu, Z.-H. Actin Disorganization Plays a Vital Role in Impaired Embryonic Development of In Vitro-Produced Mouse Preimplantation Embryos. PLoS ONE 2015, 10, e0130382. [Google Scholar] [CrossRef]
- Natale, D.R.; Paliga, A.J.; Beier, F.; D’souza, S.; Watson, A.J. P38 MAPK Signaling During Murine Preimplantation Development. Dev. Biol. 2004, 268, 76–88. [Google Scholar] [CrossRef] [PubMed] [Green Version]
- Yang, S.-G.; Park, H.-J.; Kim, J.-W.; Jung, J.-M.; Kim, M.-J.; Jegal, H.-G.; Kim, I.-S.; Kang, M.-J.; Wee, G.; Yang, H.-Y. Mito-TEMPO Improves Development Competence by Reducing Superoxide in Preimplantation Porcine Embryos. Sci. Rep. 2018, 8, 1–10. [Google Scholar] [CrossRef] [PubMed]
- Gardner, D.K.; Balaban, B. Assessment of Human Embryo Development Using Morphological Criteria in An Era of Time-Lapse, Algorithms and ‘OMICS’: Is Looking Good Still Important? MHR: Basic Sci. Reprod. Med. 2016, 22, 704–718. [Google Scholar] [CrossRef]
- Mateusen, B.; Van Soom, A.; Maes, D.G.; Donnay, I.; Duchateau, L.; Lequarre, A.-S. Porcine Embryo Development and Fragmentation and Their Relation to Apoptotic Markers: A Cinematographic and Confocal Laser Scanning Microscopic Study. Reproduction 2005, 129, 443–452. [Google Scholar] [CrossRef] [Green Version]
- Zijlstra, C.; Kidson, A.; Schoevers, E.; Daemen, A.; Tharasanit, T.; Kuijk, E.; Hazeleger, W.; Ducro-Steverink, D.; Colenbrander, B.; Roelen, B. Blastocyst Morphology, Actin Cytoskeleton Quality and Chromosome Content Are Correlated with Embryo Quality in The Pig. Theriogenology 2008, 70, 923–935. [Google Scholar] [CrossRef] [PubMed]
- Okada, T.; Otani, H.; Wu, Y.; Kyoi, S.; Enoki, C.; Fujiwara, H.; Sumida, T.; Hattori, R.; Imamura, H. Role Of F-Actin Organization in P38 MAP Kinase-Mediated Apoptosis and Necrosis in Neonatal Rat Cardiomyocytes Subjected to Simulated Ischemia and Reoxygenation. Am. J. Physiol. Heart Circ. Physiol. 2005, 289, H2310–H2318. [Google Scholar] [CrossRef] [PubMed] [Green Version]
- Nasiri, N.; Eftekhari-Yazdi, P. An Overview of The Available Methods for Morphological Scoring of Pre-Implantation Embryos in In Vitro Fertilization. Cell J. 2015, 16, 392. [Google Scholar] [CrossRef]
- Sun, M.-H.; Yang, M.; Xie, F.-Y.; Wang, W.; Zhang, L.; Shen, W.; Yin, S.; Ma, J.-Y. DNA Double-Strand Breaks Induce the Nuclear Actin Filaments Formation in Cumulus-Enclosed Oocytes but Not in Denuded Oocytes. PLoS ONE 2017, 12, e0170308. [Google Scholar] [CrossRef] [PubMed]
- Im, G.S.; Yang, B.S.; Lai, L.; Liu, Z.; Hao, Y.; Prather, R.S. Fragmentation and development of preimplantation porcine embryos derived by parthenogenetic activation and nuclear transfer. Mol. Reprod. Dev. Inc. Gamete Res. 2005, 71, 159–165. [Google Scholar] [CrossRef]
- Warn, R.; Magrath, R.; Webb, S. Distribution Of F-Actin During Cleavage of The Drosophila Syncytial Blastoderm. J. Cell Biol. 1984, 98, 156–162. [Google Scholar] [CrossRef] [Green Version]
- Moulding, D.A.; Moeendarbary, E.; Valon, L.; Record, J.; Charras, G.T.; Thrasher, A.J. The Journal of the American Society of Hematology, Excess F-actin mechanically impedes mitosis leading to cytokinesis failure in X-linked neutropenia by Exceeding Aurora B Kinase Error Correction Capacity. Blood 2012, 120, 3803–3811. [Google Scholar] [CrossRef] [PubMed] [Green Version]
- Yang, S.-G.; Joe, S.-Y.; Bae, J.-W.; Heo, G.-D.; Park, H.-J.; Koo, D.-B. Melatonin Protects Against Mdivi-1-Induced Abnormal Spindle Assembly and Mitochondrial Superoxide Production During Porcine Oocyte Maturation. Front. Cell Dev. Biol. 2021, 9, 1706. [Google Scholar] [CrossRef] [PubMed]
- Kiang, K.M.-Y.; Leung, G.K.-K.A. Review on Adducin from Functional to Pathological Mechanisms: Future Direction in Cancer. BioMed Res. Int. 2018, 1–14. [Google Scholar] [CrossRef] [PubMed]
- Iwamoto, T.; Kita, S. Hypertension, Na+/Ca2+ Exchanger, and Na+, K+-ATPase. Kidney Int. 2006, 69, 2148–2154. [Google Scholar] [CrossRef] [Green Version]
- Manunta, P.; Ferrandi, M.; Messaggio, E.; Ferrari, P. A New Antihypertensive Agent That Antago-Nizes the Prohypertensive Effect of Endogenous Ouabain and Adducin. Cardiovasc. Hematol. Agents Med. Chem. (Former. Curr. Med. Chem. -Cardiovasc. Hematol. Agents) 2006, 4, 61–66. [Google Scholar] [CrossRef]
- Naydenov, N.G.; Ivanov, A.I. Adducins Regulate Remodeling of Apical Junctions in Human Epithelial Cells. Mol. Biol. Cell 2010, 21, 3506–3517. [Google Scholar] [CrossRef] [Green Version]
- Leite, S.C.; Sampaio, P.; Sousa, V.F.; Nogueira-Rodrigues, J.; Pinto-Costa, R.; Peters, L.L.; Brites, P.; Sousa, M.M. The Actin-Binding Protein A-Adducin is Required for Maintaining Axon Diameter. Cell Rep. 2016, 15, 490–498. [Google Scholar] [CrossRef] [Green Version]
- Barbuti, A.M.; Chen, Z.-S. Paclitaxel Through the Ages of Anticancer Therapy: Exploring Its Role in Chemoresistance and Radiation Therapy. Cancers 2015, 7, 2360–2371. [Google Scholar] [CrossRef]
- Mukhtar, E.; Adhami, V.M.; Mukhtar, H. Targeting Microtubules by Natural Agents for Cancer Therapy. Mol. Cancer Ther. 2014, 13, 275–284. [Google Scholar] [CrossRef] [Green Version]
- Zhao, B.; Meka, D.P.; Scharrenberg, R.; König, T.; Schwanke, B.; Kobler, O.; Windhorst, S.; Kreutz, M.R.; Mikhaylova, M.; de Anda, F.C. Microtubules Modulate F-Actin Dynamics During Neuronal Polarization. Sci. Rep. 2017, 7, 1–16. [Google Scholar] [CrossRef]
- Ajduk, A.; Zernicka-Goetz, M. Polarity and Cell Division Orientation in the Cleavage Embryo: From Worm to Human. MHR Basic Sci. Reprod. Med. 2016, 22, 691–703. [Google Scholar] [CrossRef] [PubMed] [Green Version]
- Lebecq, A.; Fangain, A.; Boussaroque, A.; Caillaud, M.-C. Dynamic apico-basal enrichment of the F-Actin During Cytokinesis in Arabidopsis Cells Embedded in Their Tissues. Quant. Plant Biol. 2022, 3. [Google Scholar] [CrossRef]
- Bacus, S.S.; Gudkov, A.V.; Lowe, M.; Lyass, L.; Yung, Y.; Komarov, A.P.; Keyomarsi, K.; Yarden, Y.; Seger, R. Taxol-Induced Apoptosis Depends on MAP Kinase Pathways (ERK And P38) And Is Independent of P53. Oncogene 2001, 20, 147–155. [Google Scholar] [CrossRef] [PubMed] [Green Version]
- Bell, C.E.; Watson, A.J. p38 MAPK Regulates Cavitation and Tight Junction Function in The Mouse Blastocyst. PLoS ONE 2013, 8, e59528. [Google Scholar] [CrossRef] [PubMed] [Green Version]
- Paliga, A.J.; Natale, D.R.; Watson, A.J. P38 Mitogen-Activated Protein Kinase (MAPK) First Regulates Filamentous Actin at the 8–16-Cell Stage During Preimplantation Development. Biol. Cell 2005, 97, 629–640. [Google Scholar] [CrossRef] [Green Version]
- Sozen, B.; Ozturk, S.; Yaba, A.; Demir, N. The P38 MAPK Signalling Pathway Is Required for Glucose Metabolism, Lineage Specification and Embryo Survival During Mouse Preimplantation Development. Mech. Dev. 2015, 138, 375–398. [Google Scholar] [CrossRef]






| No. of Embryos Cultured | Separation Group | Fragment (%) | % of Embryos Cleaved |
|---|---|---|---|
| 270 | Group A | 0% | 58.9 ± 5.0 (159) a |
| Group B | <15% | 23.7 ± 7.9 (64) b | |
| Group C | >25% | 17.4 ± 7.4 (47) b |
| Paclitaxel (nM) | No. of Embryos Cultured | Separation Group | Fragment (%) | % of Embryos Cleaved |
|---|---|---|---|---|
| 10 | 315 | Group A | 0% | 57.6 ± 9.9 a |
| Group B | <15% | 23.6 ± 6.4 b | ||
| Group C | >25% | 18.8 ± 8.8 c | ||
| 100 | 326 | Group A | 0% | 29.8 ± 8.3 a |
| Group B | <15% | 23.4 ± 4.6 a | ||
| Group C | >25% | 46.7 ± 8.5 b |
| Paclitaxel (nM) | No. of Oocytes Examined | No. of Cleaved Embryos (%) | No. of Blastocysts (%) |
|---|---|---|---|
| Control | 382 | 273 (72.0 ± 8.0) | 84 (22.2 ± 6.0) a |
| 10 | 386 | 306 (78.9 ± 8.2) | 111 (29.4 ± 4.7) b |
| 100 | 386 | 278 (72.8 ± 9.6) | 50 (13.5 ± 4.3) c |
| Paclitaxel (nM) | No. of Blastocysts Examined | No. of Total Cells | No. of Apoptotic Cells | Apoptosis Rate (%) |
|---|---|---|---|---|
| 0 | 23 | 40.8 ± 5.5 | 2.3 ± 0.9 a | 5.7 ± 2.6 a |
| 10 | 24 | 41.5 ± 8.2 | 1.7 ± 0.8 a | 4.1 ± 1.5 a |
| 100 | 23 | 27.1 ± 8.8 | 3.8 ± 1.1 b | 15.4 ± 6.5 b |
Publisher’s Note: MDPI stays neutral with regard to jurisdictional claims in published maps and institutional affiliations. |
© 2022 by the authors. Licensee MDPI, Basel, Switzerland. This article is an open access article distributed under the terms and conditions of the Creative Commons Attribution (CC BY) license (https://creativecommons.org/licenses/by/4.0/).
Share and Cite
Joe, S.-Y.; Yang, S.-G.; Lee, J.-H.; Park, H.-J.; Koo, D.-B. Stabilization of F-Actin Cytoskeleton by Paclitaxel Improves the Blastocyst Developmental Competence through P38 MAPK Activity in Porcine Embryos. Biomedicines 2022, 10, 1867. https://doi.org/10.3390/biomedicines10081867
Joe S-Y, Yang S-G, Lee J-H, Park H-J, Koo D-B. Stabilization of F-Actin Cytoskeleton by Paclitaxel Improves the Blastocyst Developmental Competence through P38 MAPK Activity in Porcine Embryos. Biomedicines. 2022; 10(8):1867. https://doi.org/10.3390/biomedicines10081867
Chicago/Turabian StyleJoe, Seung-Yeon, Seul-Gi Yang, Jae-Ho Lee, Hyo-Jin Park, and Deog-Bon Koo. 2022. "Stabilization of F-Actin Cytoskeleton by Paclitaxel Improves the Blastocyst Developmental Competence through P38 MAPK Activity in Porcine Embryos" Biomedicines 10, no. 8: 1867. https://doi.org/10.3390/biomedicines10081867
APA StyleJoe, S.-Y., Yang, S.-G., Lee, J.-H., Park, H.-J., & Koo, D.-B. (2022). Stabilization of F-Actin Cytoskeleton by Paclitaxel Improves the Blastocyst Developmental Competence through P38 MAPK Activity in Porcine Embryos. Biomedicines, 10(8), 1867. https://doi.org/10.3390/biomedicines10081867

