Effects of a Phosphodiesterase inhibitor on the Browning of Adipose Tissue in Mice
Abstract
:1. Introduction
2. Materials and Methods
2.1. The Animal Study
2.2. Oral Glucose Tolerance Test and Insulin Tolerance Test
2.3. Biochemical Measurements
2.4. Histologic and Immunohistochemical Analyses
2.5. Cell Culture and Differentiation
2.6. RNA Isolation and Real-Time Polymerase Chain Reaction Analysis
2.7. Western Blot Analysis
2.8. cAMP Direct Immunoassay
2.9. Statistical Analysis
3. Results
3.1. Cilostazol Had Non-Significant Effects on Body Weight but Improved Glycemic Index in HFD Mice
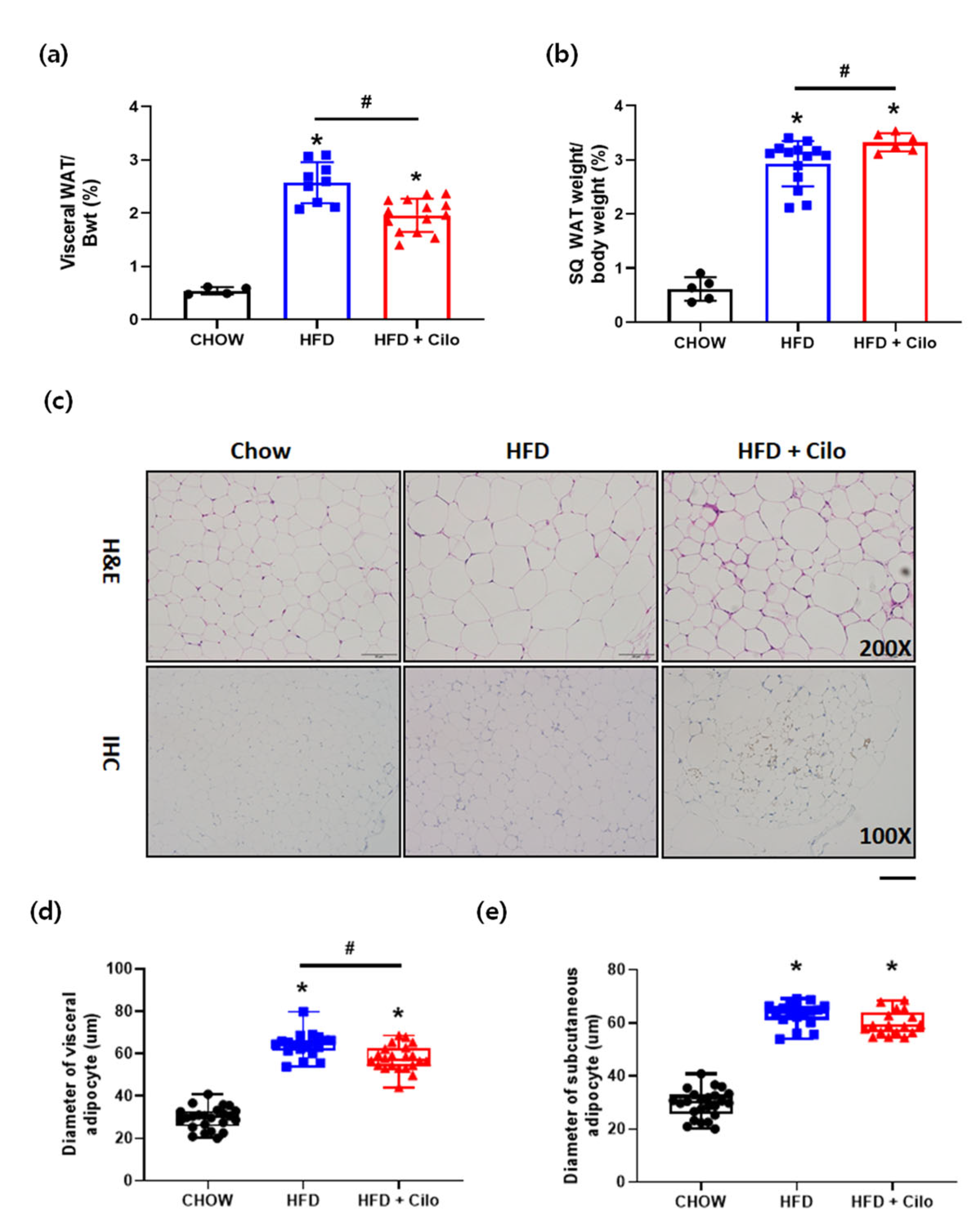
3.2. Cilostazol Reduced Visceral WAT and the Size of the Visceral Adipocytes Isolated from HFD Mice
3.3. Cilostazol Increased Brown Adipocyte Maker Gene Expressions in the Visceral WAT Isolated from HFD Mice
3.4. Cilostazol Increased Brown Adipocyte Marker Gene Expressions in 3T3-L1 Adipocytes
3.5. Cilostazol Attenuated HFD-Induced Accumulation of Large Lipid Droplets in BAT- and HFD-Induced Impairment of BAT Activity
3.6. Cilostazol Attenuated HFD-Induced Hepatic Steatosis
4. Discussion
5. Conclusions
Supplementary Materials
Author Contributions
Funding
Institutional Review Board Statement
Informed Consent Statement
Data Availability Statement
Conflicts of Interest
References
- De Pergola, G.; Silvestri, F. Obesity as a major risk factor for cancer. J. Obes. 2013, 2013, 291546. [Google Scholar] [CrossRef] [PubMed] [Green Version]
- Bhaskaran, K.; Dos-Santos-Silva, I.; Leon, D.A.; Douglas, I.J.; Smeeth, L. Association of BMI with overall and cause-specific mortality: A population-based cohort study of 3.6 million adults in the UK. Lancet Diabetes Endocrinol. 2018, 6, 944–953. [Google Scholar] [CrossRef] [Green Version]
- Arnlöv, J.; Ingelsson, E.; Sundström, J.; Lind, L. Impact of body mass index and the metabolic syndrome on the risk of cardiovascular disease and death in middle-aged men. Circulation 2010, 121, 230–236. [Google Scholar] [CrossRef] [PubMed]
- Harms, M.; Seale, P. Brown and beige fat: Development, function and therapeutic potential. Nat. Med. 2013, 19, 1252–1263. [Google Scholar] [CrossRef] [Green Version]
- Lowell, B.B.; Spiegelman, B.M. Towards a molecular understanding of adaptive thermogenesis. Nature 2000, 404, 652–660. [Google Scholar] [CrossRef]
- Cannon, B.; Nedergaard, J. Brown adipose tissue: Function and physiological significance. Physiol. Rev. 2004, 84, 277–359. [Google Scholar] [CrossRef]
- Cypess, A.M.; Lehman, S.; Williams, G.; Tal, I.; Rodman, D.; Goldfine, A.B.; Kuo, F.C.; Palmer, E.L.; Tseng, Y.H.; Doria, A.; et al. Identification and importance of brown adipose tissue in adult humans. N. Engl. J. Med. 2009, 360, 1509–1517. [Google Scholar] [CrossRef] [Green Version]
- Wang, Q.; Zhang, M.; Ning, G.; Gu, W.; Su, T.; Xu, M.; Li, B.; Wang, W. Brown adipose tissue in humans is activated by elevated plasma catecholamines levels and is inversely related to central obesity. PLoS ONE 2011, 6, e21006. [Google Scholar] [CrossRef] [Green Version]
- Seale, P.; Bjork, B.; Yang, W.; Kajimura, S.; Chin, S.; Kuang, S.; Scimè, A.; Devarakonda, S.; Conroe, H.M.; Erdjument-Bromage, H.; et al. Prdm16 controls a brown fat/skeletal muscle switch. Nature 2008, 454, 961–967. [Google Scholar] [CrossRef] [Green Version]
- Carey, A.L.; Vorlander, C.; Reddy-Luthmoodoo, M.; Natoli, A.K.; Formosa, M.F.; Bertovic, D.A.; Anderson, M.J.; Duffy, S.J.; Kingwell, B.A. Reduced ucp-1 content in in vitro differentiated beige/brite adipocytes derived from preadipocytes of human subcutaneous white adipose tissues in obesity. PLoS ONE 2014, 9, e91997. [Google Scholar] [CrossRef] [Green Version]
- Yang, X.; Enerbäck, S.; Smith, U. Reduced expression of foxc2 and brown adipogenic genes in human subjects with insulin resistance. Obes. Res. 2003, 11, 1182–1191. [Google Scholar] [CrossRef]
- Ramseyer, V.D.; Granneman, J.G. Adrenergic regulation of cellular plasticity in brown, beige/brite and white adipose tissues. Adipocyte 2016, 5, 119–129. [Google Scholar] [CrossRef] [Green Version]
- Reverte-Salisa, L.; Sanyal, A.; Pfeifer, A. Role of camp and cgmp signaling in brown fat. Handb. Exp. Pharmacol. 2019, 251, 161–182. [Google Scholar] [CrossRef]
- Keravis, T.; Lugnier, C. Cyclic nucleotide phosphodiesterase (pde) isozymes as targets of the intracellular signalling network: Benefits of pde inhibitors in various diseases and perspectives for future therapeutic developments. Br. J. Pharmacol. 2012, 165, 1288–1305. [Google Scholar] [CrossRef] [Green Version]
- Palmer, D.; Maurice, D.H. Dual expression and differential regulation of phosphodiesterase 3a and phosphodiesterase 3b in human vascular smooth muscle: Implications for phosphodiesterase 3 inhibition in human cardiovascular tissues. Mol. Pharmacol. 2000, 58, 247–252. [Google Scholar] [CrossRef]
- Chung, Y.W.; Ahmad, F.; Tang, Y.; Hockman, S.C.; Kee, H.J.; Berger, K.; Guirguis, E.; Choi, Y.H.; Schimel, D.M.; Aponte, A.M.; et al. White to beige conversion in pde3b ko adipose tissue through activation of ampk signaling and mitochondrial function. Sci. Rep. 2017, 7, 40445. [Google Scholar] [CrossRef] [Green Version]
- Goto, S. Cilostazol: Potential mechanism of action for antithrombotic effects accompanied by a low rate of bleeding. Atheroscler. Suppl. 2005, 6, 3–11. [Google Scholar] [CrossRef]
- Wada, T.; Onogi, Y.; Kimura, Y.; Nakano, T.; Fusanobori, H.; Ishii, Y.; Sasahara, M.; Tsuneki, H.; Sasaoka, T. Cilostazol ameliorates systemic insulin resistance in diabetic db/db mice by suppressing chronic inflammation in adipose tissue via modulation of both adipocyte and macrophage functions. Eur. J. Pharmacol. 2013, 707, 120–129. [Google Scholar] [CrossRef]
- Park, S.Y.; Shin, H.K.; Lee, J.H.; Kim, C.D.; Lee, W.S.; Rhim, B.Y.; Hong, K.W. Cilostazol ameliorates metabolic abnormalities with suppression of proinflammatory markers in a db/db mouse model of type 2 diabetes via activation of peroxisome proliferator-activated receptor γ transcription. J. Pharmacol. Exp. Ther. 2009, 329, 571–579. [Google Scholar] [CrossRef] [Green Version]
- Nakaya, Y.; Minami, A.; Sakamoto, S.; Niwa, Y.; Ohnaka, M.; Harada, N.; Nakamura, T. Cilostazol, a phosphodiesterase inhibitor, improves insulin sensitivity in the Otsuka Long-Evans Tokushima Fatty Rat, a model of spontaneous NIDDM. Diabetes Obes. Metab. 1999, 1, 37–41. [Google Scholar] [CrossRef]
- Chang, S.A.; Cha, B.Y.; Yoo, S.J.; Ahn, Y.B.; Song, K.H.; Han, J.H.; Lee, J.M.; Son, H.S.; Yoon, K.H.; Kang, M.I.; et al. The effect of cilostazol on glucose tolerance and insulin resistance in a rat model of non-insulin dependent diabetes mellitus. Korean J. Intern. Med. 2001, 16, 87–92. [Google Scholar] [CrossRef] [PubMed]
- Jeon, B.H.; Lee, Y.H.; Yun, M.R.; Kim, S.H.; Lee, B.W.; Kang, E.S.; Lee, H.C.; Cha, B.S. Increased expression of atp-binding cassette transporter a1 (abca1) as a possible mechanism for the protective effect of cilostazol against hepatic steatosis. Metabolism 2015, 64, 1444–1453. [Google Scholar] [CrossRef] [PubMed]
- Jung, H.S.; Chung, K.W.; Kim, J.W.; Kim, J.; Komatsu, M.; Tanaka, K.; Nguyen, Y.H.; Kang, T.M.; Yoon, K.H.; Kim, J.W.; et al. Loss of autophagy diminishes pancreatic beta cell mass and function with resultant hyperglycemia. Cell Metab. 2008, 8, 318–324. [Google Scholar] [CrossRef] [PubMed] [Green Version]
- Mann, A.; Thompson, A.; Robbins, N.; Blomkalns, A.L. Localization, identification, and excision of murine adipose depots. J. Vis. Exp. 2014, 94, e52174. [Google Scholar] [CrossRef]
- Galarraga, M.; Campión, J.; Muñoz-Barrutia, A.; Boqué, N.; Moreno, H.; Martínez, J.A.; Milagro, F.; Ortiz-de-Solórzano, C. Adiposoft: Automated software for the analysis of white adipose tissue cellularity in histological sections. J. Lipid. Res. 2012, 53, 2791–2796. [Google Scholar] [CrossRef] [Green Version]
- Lee, Y.H.; Kim, S.H.; Lee, Y.J.; Kang, E.S.; Lee, B.W.; Cha, B.S.; Kim, J.W.; Song, D.H.; Lee, H.C. Transcription factor snail is a novel regulator of adipocyte differentiation via inhibiting the expression of peroxisome proliferator-activated receptor γ. Cell. Mol. Life Sci. 2013, 70, 3959–3971. [Google Scholar] [CrossRef]
- Pilkington, A.-C.; Paz, H.A.; Wankhade, U.D. Beige adipose tissue identification and marker specificity—Overview. Front. Endocrinol. 2021, 12. [Google Scholar] [CrossRef]
- Kohjima, M.; Higuchi, N.; Kato, M.; Kotoh, K.; Yoshimoto, T.; Fujino, T.; Yada, M.; Yada, R.; Harada, N.; Enjoji, M.; et al. Srebp-1c, regulated by the insulin and ampk signaling pathways, plays a role in nonalcoholic fatty liver disease. Int. J. Mol. Med. 2008, 21, 507–511. [Google Scholar] [CrossRef] [Green Version]
- Walz, H.A.; Härndahl, L.; Wierup, N.; Zmuda-Trzebiatowska, E.; Svennelid, F.; Manganiello, V.C.; Ploug, T.; Sundler, F.; Degerman, E.; Ahrén, B.; et al. Early and rapid development of insulin resistance, islet dysfunction and glucose intolerance after high-fat feeding in mice overexpressing phosphodiesterase 3b. J. Endocrinol. 2006, 189, 629–641. [Google Scholar] [CrossRef]
- Spiegelman, B.M. Ppar-gamma: Adipogenic regulator and thiazolidinedione receptor. Diabetes 1998, 47, 507–514. [Google Scholar] [CrossRef]
- Mori, Y.; Murakawa, Y.; Okada, K.; Horikoshi, H.; Yokoyama, J.; Tajima, N.; Ikeda, Y. Effect of troglitazone on body fat distribution in type 2 diabetic patients. Diabetes Care 1999, 22, 908–912. [Google Scholar] [CrossRef]
- Okuno, A.; Tamemoto, H.; Tobe, K.; Ueki, K.; Mori, Y.; Iwamoto, K.; Umesono, K.; Akanuma, Y.; Fujiwara, T.; Horikoshi, H.; et al. Troglitazone increases the number of small adipocytes without the change of white adipose tissue mass in obese zucker rats. J. Clin. Investig. 1998, 101, 1354–1361. [Google Scholar] [CrossRef]
- Kalantzi, K.; Tentolouris, N.; Melidonis, A.J.; Papadaki, S.; Peroulis, M.; Amantos, K.A.; Andreopoulos, G.; Bellos, G.I.; Boutel, D.; Bristianou, M.; et al. Efficacy and safety of adjunctive cilostazol to clopidogrel-treated diabetic patients with symptomatic lower extremity artery disease in the prevention of ischemic vascular events. J. Am. Heart Assoc. 2021, 10, e018184. [Google Scholar] [CrossRef]
- Coenen, D.M.; Heinzmann, A.C.A.; Oggero, S.; Albers, H.J.; Nagy, M.; Hagué, P.; Kuijpers, M.J.E.; Vanderwinden, J.M.; van der Meer, A.D.; Perretti, M.; et al. Inhibition of phosphodiesterase 3a by cilostazol dampens proinflammatory platelet functions. Cells 2021, 10, 1998. [Google Scholar] [CrossRef]
- Wu, C.H.; Chiu, Y.L.; Hsieh, C.Y.; Tsung, G.S.; Wu, L.S.; Cheng, C.C.; Tsai, T.N. Cilostazol induces enos and tm expression via activation with sirtuin 1/krüppel-like factor 2 pathway in endothelial cells. Int. J. Mol. Sci. 2021, 22, 287. [Google Scholar] [CrossRef]
- Nakamura, N.; Hamazaki, T.; Johkaji, H.; Minami, S.; Yamazaki, K.; Satoh, A.; Sawazaki, S.; Urakaze, M.; Kobayashi, M.; Osawa, H.; et al. Effects of cilostazol on serum lipid concentrations and plasma fatty acid composition in type 2 diabetic patients with peripheral vascular disease. Clin. Exp. Med. 2003, 2, 180–184. [Google Scholar] [CrossRef]
- Toyota, T.; Oikawa, S.; Abe, R.; Sano, R.; Suzuki, N.; Hisamichi, S.; Fukao, A. Effect of cilostazol on lipid, uric acid and glucose metabolism in patients with impaired glucose tolerance or type 2 diabetes mellitus. Clin. Drug Investig. 2001, 21, 325–335. [Google Scholar] [CrossRef]
- Tani, T.; Uehara, K.; Sudo, T.; Marukawa, K.; Yasuda, Y.; Kimura, Y. Cilostazol, a selective type iii phosphodiesterase inhibitor, decreases triglyceride and increases hdl cholesterol levels by increasing lipoprotein lipase activity in rats. Atherosclerosis 2000, 152, 299–305. [Google Scholar] [CrossRef]
- Świerczek, A.; Pomierny, B.; Wyska, E.; Jusko, W.J. Pharmacokinetic/pharmacodynamic assessment of selective phosphodiesterase inhibitors in a mouse model of autoimmune hepatitis. J. Pharmacol. Exp. Ther. 2022, 381, 151–163. [Google Scholar] [CrossRef]
- Hansen, J.B.; Kristiansen, K. Regulatory circuits controlling white versus brown adipocyte differentiation. Biochem. J. 2006, 398, 153–168. [Google Scholar] [CrossRef] [Green Version]
- Wu, L.; Zhang, L.; Li, B.; Jiang, H.; Duan, Y.; Xie, Z.; Shuai, L.; Li, J.; Li, J. Amp-activated protein kinase (ampk) regulates energy metabolism through modulating thermogenesis in adipose tissue. Front. Physiol. 2018, 9, 122. [Google Scholar] [CrossRef] [PubMed] [Green Version]
- Shan, T.; Liang, X.; Bi, P.; Kuang, S. Myostatin knockout drives browning of white adipose tissue through activating the ampk-pgc1α-fndc5 pathway in muscle. FASEB J. 2013, 27, 1981–1989. [Google Scholar] [CrossRef] [PubMed] [Green Version]
- Hui, X.; Gu, P.; Zhang, J.; Nie, T.; Pan, Y.; Wu, D.; Feng, T.; Zhong, C.; Wang, Y.; Lam, K.S.; et al. Adiponectin enhances cold-induced browning of subcutaneous adipose tissue via promoting m2 macrophage proliferation. Cell Metab. 2015, 22, 279–290. [Google Scholar] [CrossRef] [PubMed] [Green Version]
- Lee, H.J.; Lee, J.O.; Kim, N.; Kim, J.K.; Kim, H.I.; Lee, Y.W.; Kim, S.J.; Choi, J.I.; Oh, Y.; Kim, J.H.; et al. Irisin, a novel myokine, regulates glucose uptake in skeletal muscle cells via ampk. Mol. Endocrinol. 2015, 29, 873–881. [Google Scholar] [CrossRef] [PubMed] [Green Version]
- Choi, Y.H.; Park, S.; Hockman, S.; Zmuda-Trzebiatowska, E.; Svennelid, F.; Haluzik, M.; Gavrilova, O.; Ahmad, F.; Pepin, L.; Napolitano, M.; et al. Alterations in regulation of energy homeostasis in cyclic nucleotide phosphodiesterase 3b-null mice. J. Clin. Investig. 2006, 116, 3240–3251. [Google Scholar] [CrossRef] [PubMed] [Green Version]
- Komai, A.M.; Brännmark, C.; Musovic, S.; Olofsson, C.S. Pka-independent camp stimulation of white adipocyte exocytosis and adipokine secretion: Modulations by ca2+ and atp. J. Physiol. 2014, 592, 5169–5186. [Google Scholar] [CrossRef]
- Macotela, Y.; Emanuelli, B.; Mori, M.A.; Gesta, S.; Schulz, T.J.; Tseng, Y.H.; Kahn, C.R. Intrinsic differences in adipocyte precursor cells from different white fat depots. Diabetes 2012, 61, 1691–1699. [Google Scholar] [CrossRef] [Green Version]
- Rosen, E.D.; Spiegelman, B.M. What we talk about when we talk about fat. Cell 2014, 156, 20–44. [Google Scholar] [CrossRef] [Green Version]
- Omar, B.; Banke, E.; Ekelund, M.; Frederiksen, S.; Degerman, E. Alterations in cyclic nucleotide phosphodiesterase activities in omental and subcutaneous adipose tissues in human obesity. Nutr. Diabetes 2011, 1, e13. [Google Scholar] [CrossRef] [Green Version]
- Gotloib, L.; Wajsbrot, V.; Shostak, A. A short review of experimental peritoneal sclerosis: From mice to men. Int. J. Artif. Organs 2005, 28, 97–104. [Google Scholar] [CrossRef]






Publisher’s Note: MDPI stays neutral with regard to jurisdictional claims in published maps and institutional affiliations. |
© 2022 by the authors. Licensee MDPI, Basel, Switzerland. This article is an open access article distributed under the terms and conditions of the Creative Commons Attribution (CC BY) license (https://creativecommons.org/licenses/by/4.0/).
Share and Cite
Seo, D.H.; Shin, E.; Lee, Y.-h.; Park, S.-E.; Nam, K.T.; Kim, J.-w.; Cha, B.-S. Effects of a Phosphodiesterase inhibitor on the Browning of Adipose Tissue in Mice. Biomedicines 2022, 10, 1852. https://doi.org/10.3390/biomedicines10081852
Seo DH, Shin E, Lee Y-h, Park S-E, Nam KT, Kim J-w, Cha B-S. Effects of a Phosphodiesterase inhibitor on the Browning of Adipose Tissue in Mice. Biomedicines. 2022; 10(8):1852. https://doi.org/10.3390/biomedicines10081852
Chicago/Turabian StyleSeo, Da Hea, Eugene Shin, Yong-ho Lee, Se-Eun Park, Ki Taek Nam, Jae-woo Kim, and Bong-Soo Cha. 2022. "Effects of a Phosphodiesterase inhibitor on the Browning of Adipose Tissue in Mice" Biomedicines 10, no. 8: 1852. https://doi.org/10.3390/biomedicines10081852
APA StyleSeo, D. H., Shin, E., Lee, Y.-h., Park, S.-E., Nam, K. T., Kim, J.-w., & Cha, B.-S. (2022). Effects of a Phosphodiesterase inhibitor on the Browning of Adipose Tissue in Mice. Biomedicines, 10(8), 1852. https://doi.org/10.3390/biomedicines10081852

