Aldosterone Suppresses Endothelial Mitochondria through Mineralocorticoid Receptor/Mitochondrial Reactive Oxygen Species Pathway
Abstract
:1. Introduction
2. Materials and Methods
2.1. Preparation of Human Umbilical Vein Endothelial Cells
2.2. Preparation of Reagents and Chemical Inhibitors
2.3. Small Interfering (si)RNA and Reagents
2.4. Mitochondrial DNA Copy Number Detection
2.5. Efficacy of the MR and GR siRNA
2.6. Mitochondria Immunofluorescence Staining
2.7. Western Blot Analysis
2.8. Mitochondria ROS (mtROS) Detection
2.9. Detection of Reactive Oxygen Species
2.10. Statistical Analysis
3. Results
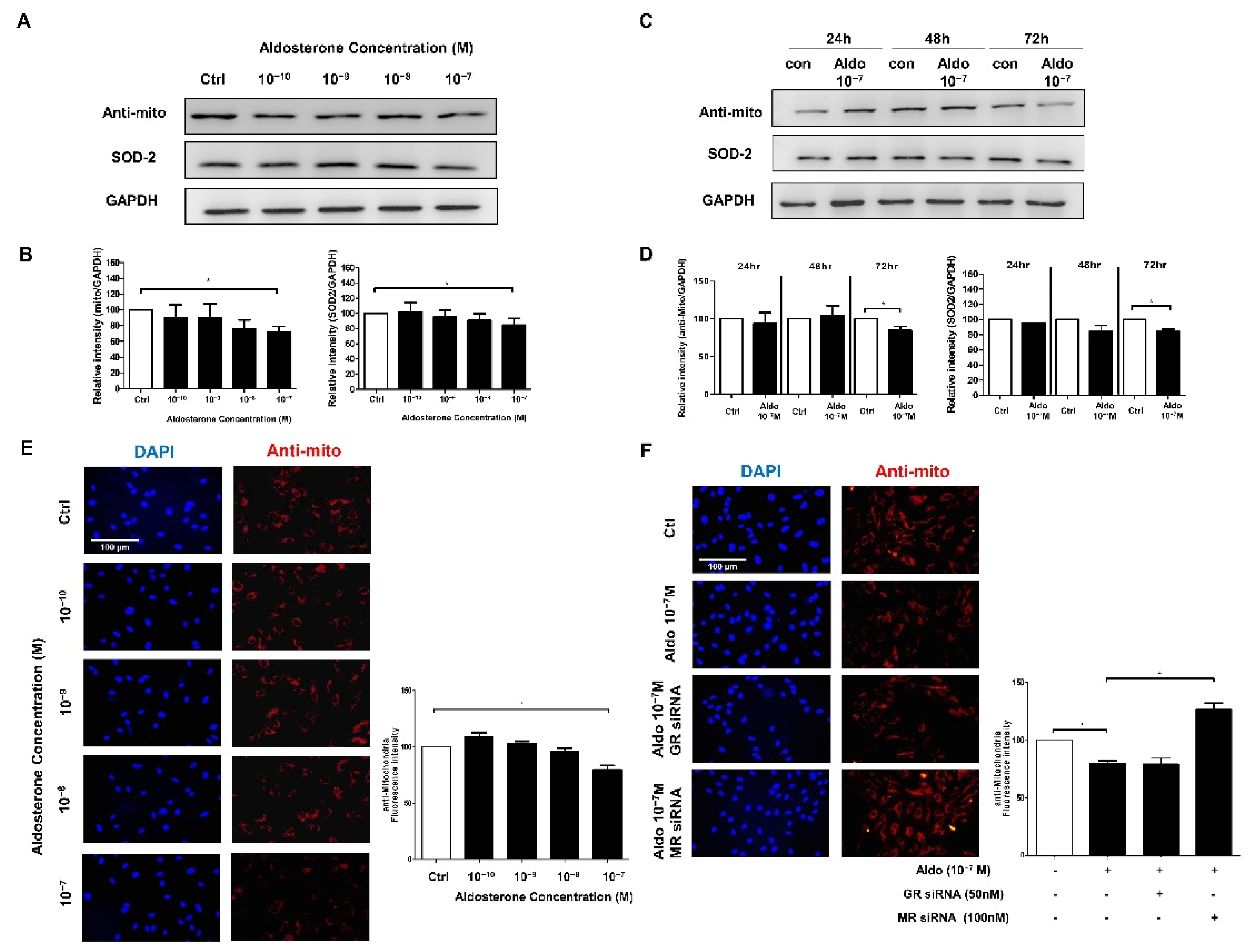
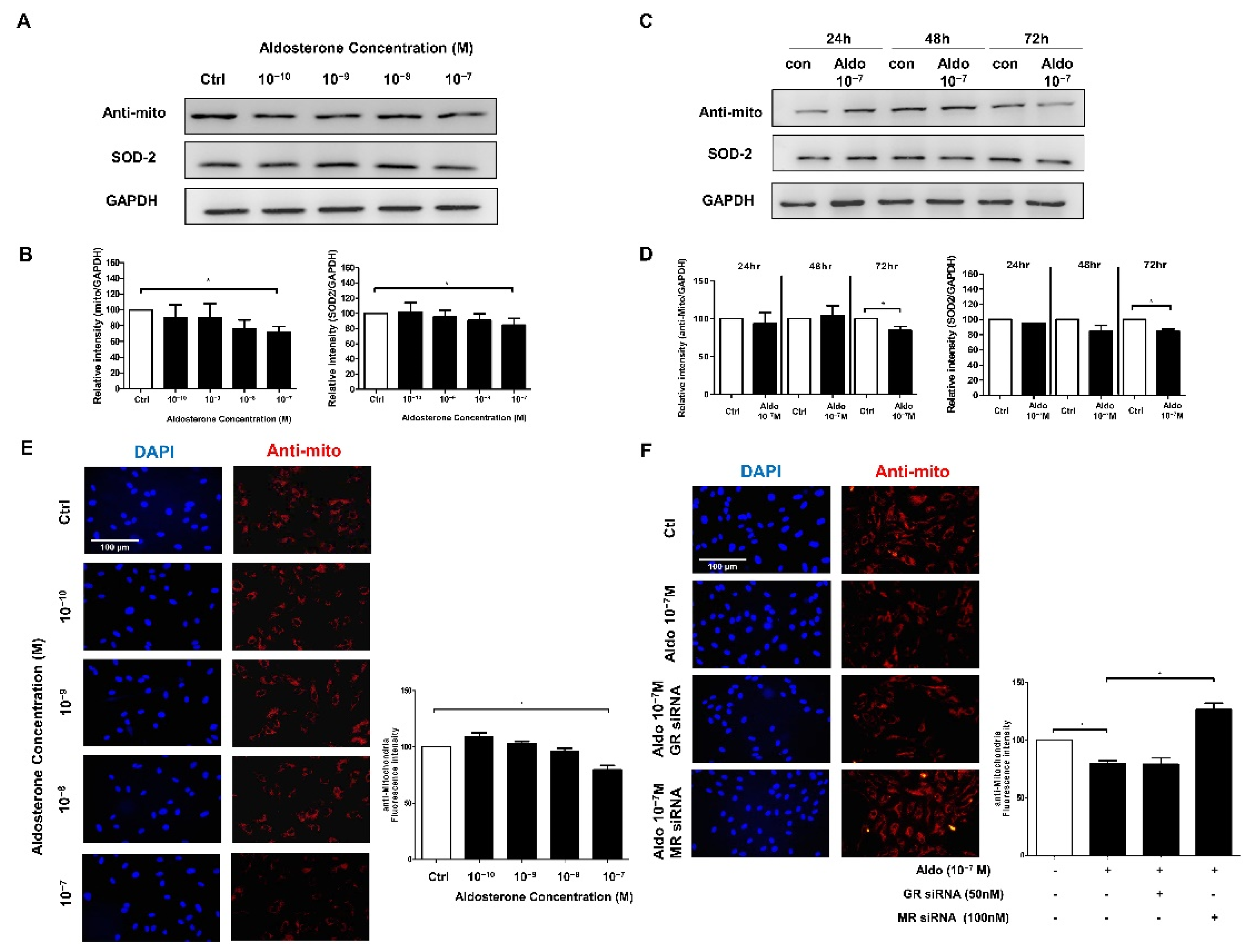
3.1. Aldosterone Treatment Reduced HUVEC Mitochondrial DNA
3.2. Aldosterone Suppressed HUVEC Mitochondrial DNA via MR Activation
3.3. Aldosterone Treatment Decreased Mitochondria-Specific Protein in HUVECs
3.4. Aldosterone Suppressed HUVEC Mitochondria-Specific Protein via MR Activation
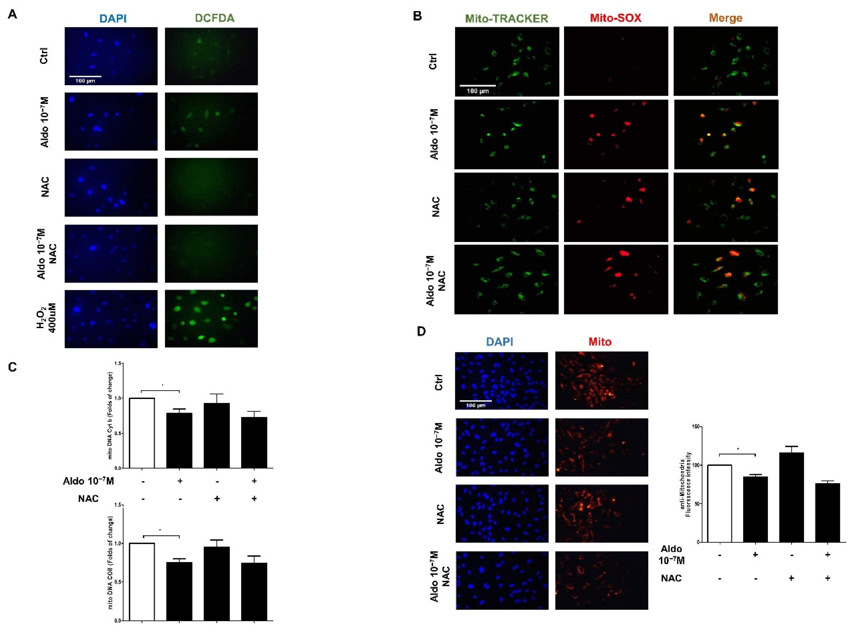
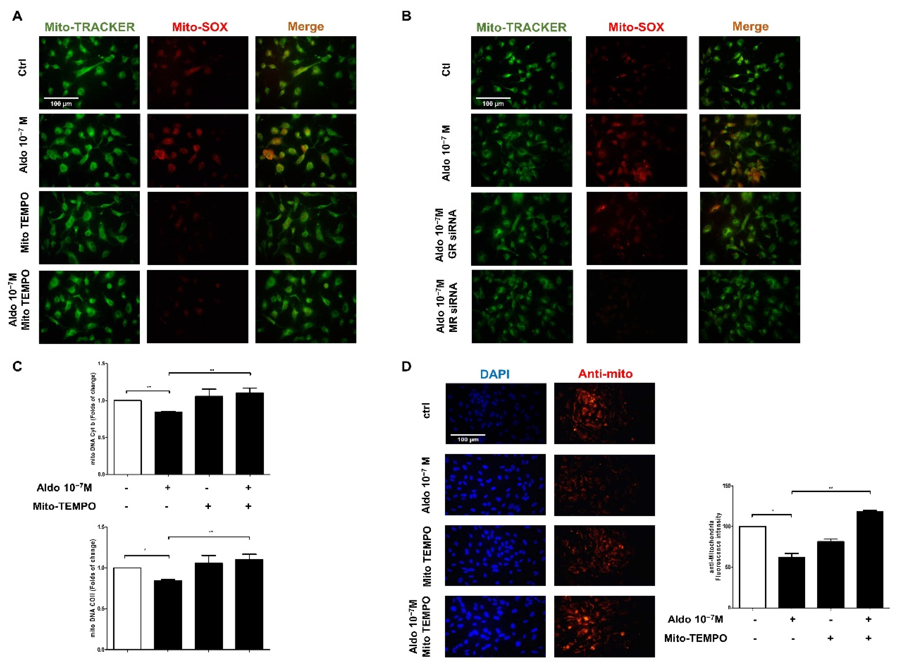
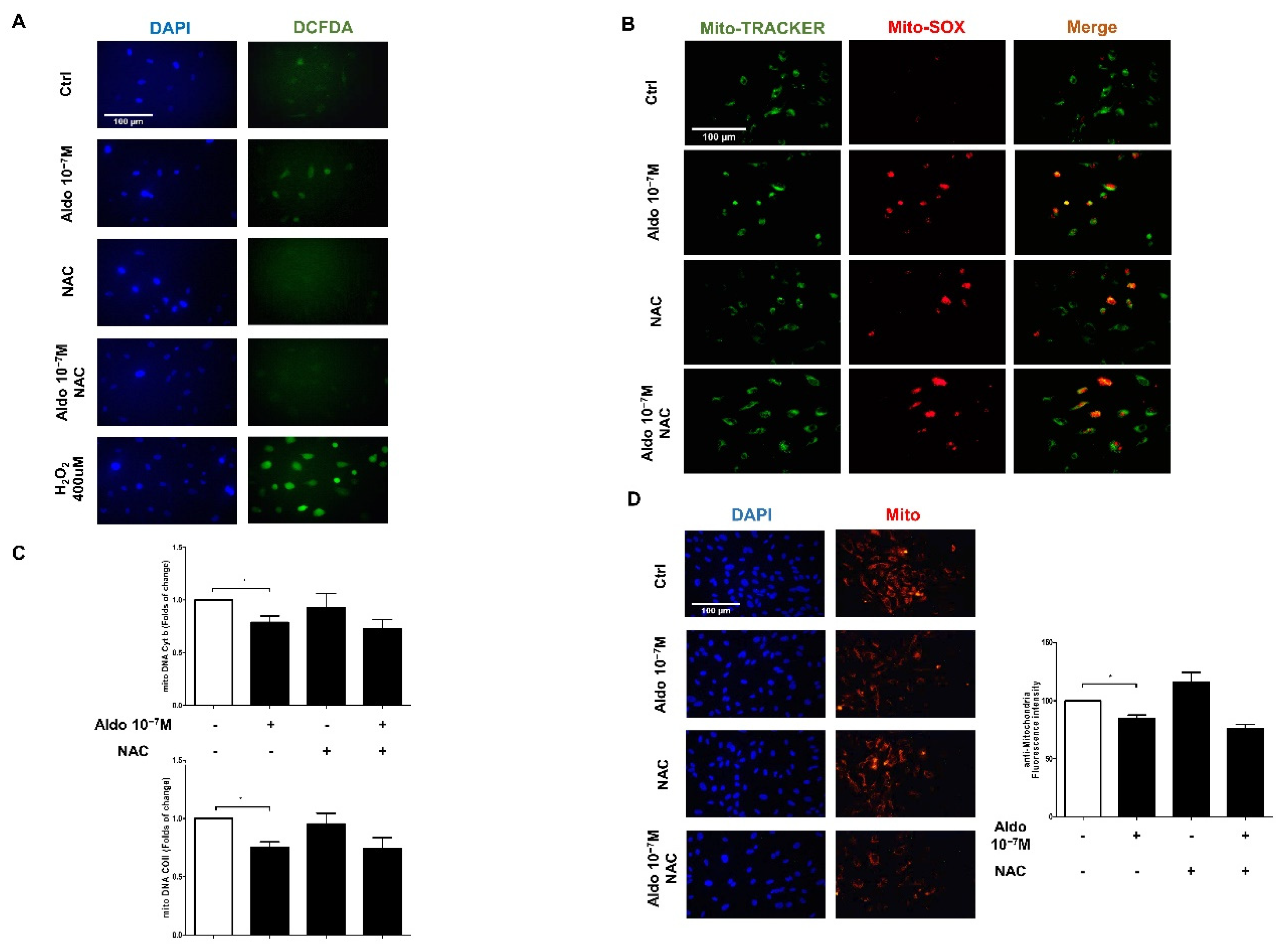
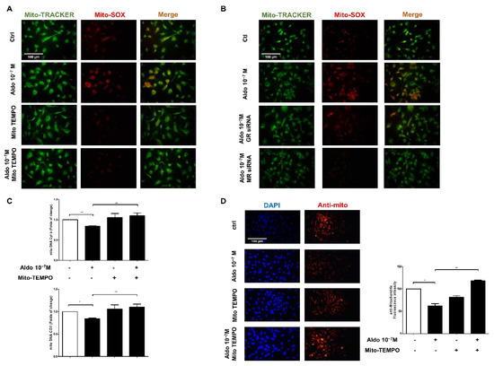
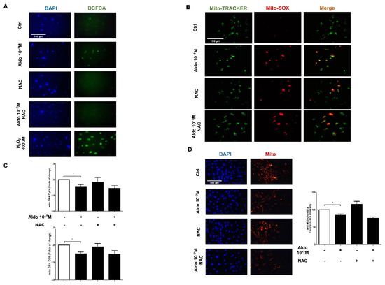
3.5. Aldosterone-Induced Mitochondrial ROS in HUVECs
3.6. Mitochondria-Targeted Antioxidant Treatment Significantly Decreased mtROS and Restored Mitochondrial Function
3.7. NAC Could Not Restore Mitochondrial Function
4. Discussion
5. Conclusions
Supplementary Materials
Author Contributions
Funding
Institutional Review Board Statement
Informed Consent Statement
Data Availability Statement
Acknowledgments
Conflicts of Interest
References
- Gyamlani, G.; Headley, C.M.; Naseer, A.; Valaulikar, G.S.; Geraci, S.A. Primary aldosteronism: Diagnosis and management. Am. J. Med. Sci. 2016, 352, 391–398. [Google Scholar] [CrossRef] [PubMed]
- Tsai, C.H.; Pan, C.T.; Chang, Y.Y.; Chen, Z.W.; Wu, V.C.; Hung, C.S.; Lin, Y.H. Left ventricular remodeling and dysfunction in primary aldosteronism. J. Hum. Hypertens 2021, 35, 131–147. [Google Scholar] [CrossRef] [PubMed]
- Rossi, G.P.; Sacchetto, A.; Visentin, P.; Canali, C.; Graniero, G.R.; Palatini, P.; Pessina, A.C. Changes in left ventricular anatomy and function in hypertension and primary aldosteronism. Hypertension 1996, 27, 1039–1045. [Google Scholar] [CrossRef] [PubMed]
- Bienvenu, L.A.; Reichelt, M.E.; Delbridge, L.M.; Young, M.J. Mineralocorticoid receptors and the heart, multiple cell types and multiple mechanisms: A focus on the cardiomyocyte. Clin. Sci. 2013, 125, 409–421. [Google Scholar] [CrossRef] [Green Version]
- Sun, J.-Y.; Li, C.; Shen, Z.-X.; Zhang, W.-C.; Ai, T.-J.; Du, L.-J.; Zhang, Y.-Y.; Yao, G.-F.; Liu, Y.; Sun, S.; et al. Mineralocorticoid receptor deficiency in macrophages inhibits neointimal hyperplasia and suppresses macrophage inflammation through SGK1-AP1/NF-κB pathways. Arterioscler. Thromb. Vasc. Biol. 2016, 36, 874–885. [Google Scholar] [CrossRef] [Green Version]
- Noda, K.; Kobara, M.; Hamada, J.; Yoshifuji, Y.; Shiraishi, T.; Tanaka, T.; Wang, J.; Toba, H.; Nakata, T. Additive amelioration of oxidative stress and cardiac function by combined mineralocorticoid and angiotensin receptor blockers in postinfarct failing hearts. J. Cardiovasc. Pharmacol. 2012, 60, 140–149. [Google Scholar] [CrossRef]
- Schäfer, N.; Lohmann, C.; Winnik, S.; van Tits, L.J.; Miranda, M.X.; Vergopoulos, A.; Ruschitzka, F.; Nussberger, J.; Berger, S.; Lüscher, T.F. Endothelial mineralocorticoid receptor activation mediates endothelial dysfunction in diet-induced obesity. Eur. Heart J. 2013, 34, 3515–3524. [Google Scholar] [CrossRef] [Green Version]
- Pu, Q.; Neves, M.F.; Virdis, A.; Touyz, R.M.; Schiffrin, E.L. Endothelin antagonism on aldosterone-induced oxidative stress and vascular remodeling. Hypertension 2003, 42, 49–55. [Google Scholar] [CrossRef] [Green Version]
- Dejana, E.; Giampietro, C. Vascular endothelial-cadherin and vascular stability. Curr. Opin. Hematol. 2012, 19, 218–223. [Google Scholar] [CrossRef]
- Leung, S.; Vanhoutte, P. Endothelium-dependent hyperpolarization: Age, gender and blood pressure, do they matter? Acta Physiol. 2017, 219, 108–123. [Google Scholar] [CrossRef]
- Sun, H.-J.; Wu, Z.-Y.; Nie, X.-W.; Bian, J.-S. Role of endothelial dysfunction in cardiovascular diseases: The link between inflammation and hydrogen sulfide. Front. Pharmacol. 2020, 1568. [Google Scholar] [CrossRef] [PubMed] [Green Version]
- Theofilis, P.; Sagris, M.; Oikonomou, E.; Antonopoulos, A.S.; Siasos, G.; Tsioufis, C.; Tousoulis, D. Inflammatory mechanisms contributing to endothelial dysfunction. Biomedicines 2021, 9, 781. [Google Scholar] [CrossRef] [PubMed]
- Chen, Z.W.; Tsai, C.H.; Pan, C.T.; Chou, C.H.; Liao, C.W.; Hung, C.S.; Wu, V.C.; Lin, Y.H.; Group, T.S. Endothelial Dysfunction in Primary Aldosteronism. Int. J. Mol. Sci. 2019, 20, 5214. [Google Scholar] [CrossRef] [Green Version]
- Miyata, K.; Rahman, M.; Shokoji, T.; Nagai, Y.; Zhang, G.-X.; Sun, G.-P.; Kimura, S.; Yukimura, T.; Kiyomoto, H.; Kohno, M.; et al. Aldosterone stimulates reactive oxygen species production through activation of NADPH oxidase in rat mesangial cells. J. Am. Soc. Nephrol. 2005, 16, 2906–2912. [Google Scholar] [CrossRef] [Green Version]
- Widlansky, M.E.; Gutterman, D.D. Regulation of endothelial function by mitochondrial reactive oxygen species. Antioxid. Redox Signal. 2011, 15, 1517–1530. [Google Scholar] [CrossRef] [PubMed] [Green Version]
- Ballinger, S.W. Mitochondrial dysfunction in cardiovascular disease. Free. Radic. Biol. Med. 2005, 38, 1278–1295. [Google Scholar] [CrossRef] [PubMed]
- Madamanchi, N.R.; Runge, M.S. Mitochondrial dysfunction in atherosclerosis. Circ. Res. 2007, 100, 460–473. [Google Scholar] [CrossRef] [PubMed] [Green Version]
- Kluge, M.A.; Fetterman, J.L.; Vita, J.A. Mitochondria and endothelial function. Circ. Res. 2013, 112, 1171–1188. [Google Scholar] [CrossRef] [Green Version]
- Santos, J.M.; Tewari, S.; Goldberg, A.F.; Kowluru, R.A. Mitochondrial biogenesis and the development of diabetic retinopathy. Free. Radic. Biol. Med. 2011, 51, 1849–1860. [Google Scholar] [CrossRef] [Green Version]
- Cui, H.; Huang, P.; Wang, Z.; Zhang, Y.; Zhang, Z.; Xu, W.; Wang, X.; Han, Y.; Guo, X. Association of decreased mitochondrial DNA content with the progression of colorectal cancer. BMC Cancer 2013, 13, 110. [Google Scholar] [CrossRef] [Green Version]
- Flammia, R.S.; Anceschi, U.; Tufano, A.; Bologna, E.; Proietti, F.; Bove, A.M.; Misuraca, L.; Mastroianni, R.; Tirone, G.; Carrara, A. Minimally Invasive Partial vs. Total Adrenalectomy for the Treatment of Unilateral Primary Aldosteronism: A Systematic Review and Meta-Analysis. J. Clin. Med. 2022, 11, 1263. [Google Scholar] [CrossRef] [PubMed]
- Anceschi, U.; Mormando, M.; Fiori, C.; Zappala, O.; De Concilio, B.; Brassetti, A.; Carrara, A.; Ferriero, M.C.; Tuderti, G.; Misuraca, L.; et al. Surgical Quality, Antihypertensive Therapy, and Electrolyte Balance: A Novel Trifecta to Assess Long-Term Outcomes of Adrenal Surgery for Unilateral Primary Aldosteronism. J. Clin. Med. 2022, 11, 794. [Google Scholar] [CrossRef] [PubMed]
- Conn, J.W. Presidential address: Part I. Painting background Part II. Primary aldosteronism, a new clinical syndrome. J. Lab. Clin. Med. 1955, 45, 3–17. [Google Scholar] [PubMed]
- Cole, T.J.; Young, M.J. Mineralocorticoid receptor null mice: Informing cell-type-specific roles. J. Endocrinol. 2017, 234, T83–T92. [Google Scholar] [CrossRef]
- Pruthi, D.; McCurley, A.; Aronovitz, M.; Galayda, C.; Karumanchi, S.A.; Jaffe, I.Z. Aldosterone promotes vascular remodeling by direct effects on smooth muscle cell mineralocorticoid receptors. Arterioscler. Thromb. Vasc. Biol. 2014, 34, 355–364. [Google Scholar] [CrossRef] [Green Version]
- Kurihara, R.; Yamaoka, K.; Sawamukai, N.; Shimajiri, S.; Oshita, K.; Yukawa, S.; Tokunaga, M.; Iwata, S.; Saito, K.; Chiba, K. C5a promotes migration, proliferation, and vessel formation in endothelial cells. Inflamm. Res. 2010, 59, 659–666. [Google Scholar] [CrossRef] [Green Version]
- London, N.R.; Whitehead, K.J.; Li, D.Y. Endogenous endothelial cell signaling systems maintain vascular stability. Angiogenesis 2009, 12, 149–158. [Google Scholar] [CrossRef] [Green Version]
- Barquero-Pérez, O.; de Sá, J.M.; Rojo-Alvarez, J.L.; Goya-Esteban, R. Changes in detrended fluctuation indices with aging in healthy and congestive heart failure subjects. In Proceedings of the 2008 Computers in Cardiology, Bologna, Italy, 14–17 September 2008; pp. 45–48. [Google Scholar]
- Chou, C.-H.; Hung, C.-S.; Liao, C.-W.; Wei, L.-H.; Chen, C.-W.; Shun, C.-T.; Wen, W.-F.; Wan, C.-H.; Wu, X.-M.; Chang, Y.-Y. IL-6 trans-signalling contributes to aldosterone-induced cardiac fibrosis. Cardiovasc. Res. 2018, 114, 690–702. [Google Scholar] [CrossRef]
- Marzolla, V.; Armani, A.; Mammi, C.; Moss, M.E.; Pagliarini, V.; Pontecorvo, L.; Antelmi, A.; Fabbri, A.; Rosano, G.; Jaffe, I.Z. Essential role of ICAM-1 in aldosterone-induced atherosclerosis. Int. J. Cardiol. 2017, 232, 233–242. [Google Scholar] [CrossRef] [Green Version]
- Leopold, J.A.; Dam, A.; Maron, B.A.; Scribner, A.W.; Liao, R.; Handy, D.E.; Stanton, R.C.; Pitt, B.; Loscalzo, J. Aldosterone impairs vascular reactivity by decreasing glucose-6-phosphate dehydrogenase activity. Nat. Med. 2007, 13, 189–197. [Google Scholar] [CrossRef] [Green Version]
- Bray, A.W.; Ballinger, S.W. Mitochondrial DNA mutations and cardiovascular disease. Curr. Opin. Cardiol. 2017, 32, 267–274. [Google Scholar] [CrossRef] [PubMed]
- Corral-Debrinski, M.; Shoffner, J.; Lott, M.; Wallace, D. Association of mitochondrial DNA damage with aging and coronary atherosclerotic heart disease. Mutat. Res./DNAging 1992, 275, 169–180. [Google Scholar] [CrossRef]
- Yu, E.; Calvert, P.A.; Mercer, J.R.; Harrison, J.; Baker, L.; Figg, N.L.; Kumar, S.; Wang, J.C.; Hurst, L.A.; Obaid, D.R. Mitochondrial DNA damage can promote atherosclerosis independently of reactive oxygen species through effects on smooth muscle cells and monocytes and correlates with higher-risk plaques in humans. Circulation 2013, 128, 702–712. [Google Scholar] [CrossRef] [PubMed] [Green Version]
- Emma, P.; Bennett, M.R. Mitochondrial DNA damage and atherosclerosis. Trends Endocrinol. Metab. 2014, 25, 481–487. [Google Scholar]
- Hung, C.-S.; Chang, Y.-Y.; Tsai, C.-H.; Liao, C.-W.; Peng, S.-Y.; Lee, B.-C.; Pan, C.-T.; Wu, X.-M.; Chen, Z.-W.; Wu, V.-C. Aldosterone suppresses cardiac mitochondria. Transl. Res. 2022, 239, 58–70. [Google Scholar] [CrossRef]






Publisher’s Note: MDPI stays neutral with regard to jurisdictional claims in published maps and institutional affiliations. |
© 2022 by the authors. Licensee MDPI, Basel, Switzerland. This article is an open access article distributed under the terms and conditions of the Creative Commons Attribution (CC BY) license (https://creativecommons.org/licenses/by/4.0/).
Share and Cite
Peng, S.-Y.; Tsai, C.-H.; Wu, X.-M.; Huang, H.-H.; Chen, Z.-W.; Lee, B.-C.; Chang, Y.-Y.; Pan, C.-T.; Wu, V.-C.; Chou, C.-H.; et al. Aldosterone Suppresses Endothelial Mitochondria through Mineralocorticoid Receptor/Mitochondrial Reactive Oxygen Species Pathway. Biomedicines 2022, 10, 1119. https://doi.org/10.3390/biomedicines10051119
Peng S-Y, Tsai C-H, Wu X-M, Huang H-H, Chen Z-W, Lee B-C, Chang Y-Y, Pan C-T, Wu V-C, Chou C-H, et al. Aldosterone Suppresses Endothelial Mitochondria through Mineralocorticoid Receptor/Mitochondrial Reactive Oxygen Species Pathway. Biomedicines. 2022; 10(5):1119. https://doi.org/10.3390/biomedicines10051119
Chicago/Turabian StylePeng, Shih-Yuan, Cheng-Hsuan Tsai, Xue-Ming Wu, Hsin-Hsiu Huang, Zheng-Wei Chen, Bo-Ching Lee, Yi-Yao Chang, Chien-Ting Pan, Vin-Cent Wu, Chia-Hung Chou, and et al. 2022. "Aldosterone Suppresses Endothelial Mitochondria through Mineralocorticoid Receptor/Mitochondrial Reactive Oxygen Species Pathway" Biomedicines 10, no. 5: 1119. https://doi.org/10.3390/biomedicines10051119
APA StylePeng, S.-Y., Tsai, C.-H., Wu, X.-M., Huang, H.-H., Chen, Z.-W., Lee, B.-C., Chang, Y.-Y., Pan, C.-T., Wu, V.-C., Chou, C.-H., Hung, C.-S., Liao, C.-W., & Lin, Y.-H. (2022). Aldosterone Suppresses Endothelial Mitochondria through Mineralocorticoid Receptor/Mitochondrial Reactive Oxygen Species Pathway. Biomedicines, 10(5), 1119. https://doi.org/10.3390/biomedicines10051119

