Role of Chitinase-3-like Protein 1 in Cardioprotection and Angiogenesis by Post-Infarction Exercise Training
Abstract
:1. Introduction
2. Materials and Methods
2.1. Animals and Experimental Groups and Protocols
2.2. In Vivo Cardiac Function Measurement
2.3. Heart Sample Collection and Processing for Histology Staining
2.4. In Vitro Study in HUVEC Cells
2.5. HUVEC Tube Formation Analysis
2.6. Protein Extraction and Western Blotting
2.7. RNA Extraction and Quantitative Reverse Transcription PCR (RT-qPCR)
- Chi3l1
- Forward: 5′-TACGGCATGCTCAACACACT-3′Reverse: 5′-TGCCCATCACCAGCTTACTG-3′
- gapdh
- Forward: 5′-TGACTTCAACAGCGACACCCA-3′Reverse: 5′-CACCCTGTTGCTGTAGCCAAA-3′
2.8. Immunofluorescence Analysis and Image Processing
2.9. Blood Sample Collection and Measurement of Serum Levels of CHI31L with ELISA
2.10. Statistical Analysis
3. Results
3.1. Post-MI Exercise Reduces Myocardial Fibrosis and Improves Cardiac Dysfunction
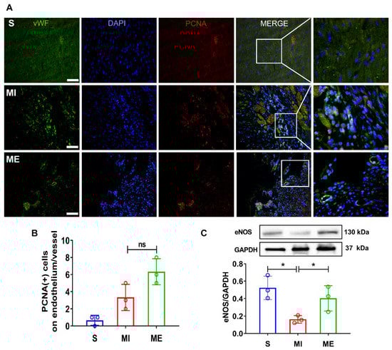
3.2. Post-MI Exercise Promotes Myocardial Angiogenesis
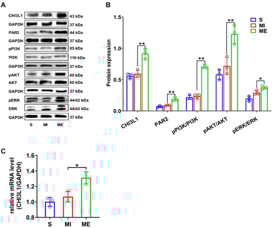
3.3. Post-MI Exercise Activates CHI3L1/PAR2-PI3K-AKT/ERK Signaling Pathways in Heart
3.4. Post-MI Exercise Training Significantly Upregulated Serum Levels of CHI3L1
3.5. CHI3L1 or AICAR Promotes HUVEC Tubule Formation
3.6. CHI3L1 or AICAR Promotes Angiogenesis through the PI3K-AKT/ERK Pathway and PAR2
4. Discussion
5. Conclusions
Author Contributions
Funding
Institutional Review Board Statement
Informed Consent Statement
Data Availability Statement
Conflicts of Interest
References
- Pradhan, A.D.; Aday, A.W.; Rose, L.M.; Ridker, P.M. Residual inflammatory risk on treatment with PCSK9 inhibition and statin therapy. Circulation 2018, 138, 141–149. [Google Scholar] [CrossRef] [PubMed]
- Lu, Y.; Feng, Y.; Liu, D.; Zhang, Z.; Gao, K.; Zhang, W.; Tang, H. Thymoquinone attenuates myocardial ischemia/reperfusion injury through activation of SIRT1 signaling. Cell. Physiol. Biochem. 2018, 47, 1193–1206. [Google Scholar] [PubMed]
- Weng, L.; Jia, S.; Xu, C.; Ye, J.; Cao, Y.; Liu, Y.; Zheng, M. Nogo-C regulates post myocardial infarction fibrosis through the interaction with ER Ca2+ leakage channel Sec61alpha in mouse hearts. Cell Death Dis. 2018, 9, 612. [Google Scholar] [CrossRef] [PubMed]
- Vujic, A.; Lerchenmuller, C.; Wu, T.D.; Guillermier, C.; Rabolli, C.P.; Gonzalez, E.; Senyo, S.E.; Liu, X.; Guerquin-Kern, J.L.; Steinhauser, M.L.; et al. Exercise induces new cardiomyocyte generation in the adult mammalian heart. Nat. Commun. 2018, 9, 1659. [Google Scholar] [CrossRef] [PubMed]
- Xiao, L.; He, H.; Ma, L.; Da, M.; Cheng, S.; Duan, Y.; Wang, Q.; Wu, H.; Song, X.; Duan, W.; et al. Effects of miR-29a and miR-101a expression on myocardial interstitial collagen generation after aerobic exercise in myocardial-infarcted rats. Arch. Med. Res. 2017, 48, 27–34. [Google Scholar]
- Asaria, P.; Elliott, P.; Douglass, M.; Obermeyer, Z.; Soljak, M.; Majeed, A.; Ezzati, M. Acute myocardial infarction hospital admissions and deaths in England: A national follow-back and follow-forward record-linkage study. Lancet Public Health 2017, 2, e191–e201. [Google Scholar]
- Cai, M.X.; Shi, X.C.; Chen, T.; Tan, Z.N.; Lin, Q.Q.; Du, S.J.; Tian, Z.J. Exercise training activates neuregulin 1/ErbB signaling and promotes cardiac repair in a rat myocardial infarction model. Life Sci. 2016, 149, 1–9. [Google Scholar] [CrossRef]
- Xi, Y.; Gong, D.W.; Tian, Z. FSTL1 as a potential mediator of exercise-induced cardioprotection in post-myocardial infarction rats. Sci. Rep. 2016, 6, 32424. [Google Scholar] [CrossRef]
- Jia, D.; Hou, L.; Lv, Y.; Xi, L.; Tian, Z. Postinfarction exercise training alleviates cardiac dysfunction and adverse remodeling via mitochondrial biogenesis and SIRT1/PGC-1alpha/PI3K/Akt signaling. J. Cell. Physiol. 2019, 234, 23705–23718. [Google Scholar] [CrossRef]
- Matute-Blanch, C.; Rio, J.; Villar, L.M.; Midaglia, L.; Malhotra, S.; Alvarez-Cermeno, J.C.; Vidal-Jordana, A.; Montalban, X.; Comabella, M. Chitinase 3-like 1 is associated with the response to interferon-beta treatment in multiple sclerosis. J. Neuroimmunol. 2017, 303, 62–65. [Google Scholar] [CrossRef]
- Li, Z.; Lu, H.; Gu, J.; Liu, J.; Zhu, Q.; Lu, Y.; Wang, X. Chitinase 3-like-1-deficient splenocytes deteriorated the pathogenesis of acute graft-versus-host disease via regulating differentiation of Tfh cells. Inflammation 2017, 40, 1576–1588. [Google Scholar] [CrossRef] [PubMed]
- Kim, D.H.; Choi, J.M. Chitinase 3-like-1, a novel regulator of Th1/CTL responses, as a therapeutic target for increasing anti-tumor immunity. BMB Rep. 2018, 51, 207–208. [Google Scholar] [CrossRef] [PubMed] [Green Version]
- Jung, T.W.; Park, H.S.; Choi, G.H.; Kim, D.; Jeong, J.H.; Lee, T. Chitinase-3-like protein 1 ameliorates atherosclerotic responses via PPARdelta-mediated suppression of inflammation and ER stress. J. Cell. Biochem. 2018, 119, 6795–6805. [Google Scholar] [CrossRef] [PubMed]
- Low, D.; Subramaniam, R.; Lin, L.; Aomatsu, T.; Mizoguchi, A.; Ng, A.; DeGruttola, A.K.; Lee, C.G.; Elias, J.A.; Andoh, A.; et al. Chitinase 3-like 1 induces survival and proliferation of intestinal epithelial cells during chronic inflammation and colitis-associated cancer by regulating S100A9. Oncotarget 2015, 6, 36535–36550. [Google Scholar] [CrossRef] [Green Version]
- Conroy, A.L.; Hawkes, M.T.; Elphinstone, R.; Opoka, R.O.; Namasopo, S.; Miller, C.; John, C.C.; Kain, K.C. Chitinase-3-like 1 is a biomarker of acute kidney injury and mortality in paediatric severe malaria. Malar. J. 2018, 17, 82. [Google Scholar] [CrossRef] [Green Version]
- Choe, J.C.; Cha, K.S.; Yun, E.Y.; Ahn, J.; Park, J.S.; Lee, H.W.; Oh, J.H.; Kim, J.S.; Choi, J.H.; Park, Y.H.; et al. Reverse left ventricular remodelling in ST-elevation myocardial infarction patients undergoing primary percutaneous coronary intervention: Incidence, predictors, and impact on outcome. Heart Lung Circ. 2018, 27, 154–164. [Google Scholar] [CrossRef]
- Salvatore, V.; Teti, G.; Focaroli, S.; Mazzotti, M.C.; Mazzotti, A.; Falconi, M. The tumor microenvironment promotes cancer progression and cell migration. Oncotarget 2017, 8, 9608–9616. [Google Scholar] [CrossRef]
- Chen, X.; Jiao, J.; He, X.; Zhang, J.; Wang, H.; Xu, Y.; Jin, T. CHI3L1 regulation of inflammation and the effects on osteogenesis in a Staphylococcus aureus-induced murine model of osteomyelitis. FEBS J. 2017, 284, 1738–1747. [Google Scholar] [CrossRef] [Green Version]
- Kzhyshkowska, J.; Yin, S.; Liu, T.; Riabov, V.; Mitrofanova, I. Role of chitinase-like proteins in cancer. Biol. Chem. 2016, 397, 231–247. [Google Scholar] [CrossRef]
- Wang, Y.; Ripa, R.S.; Johansen, J.S.; Gabrielsen, A.; Steinbruchel, D.A.; Friis, T.; Bindslev, L.; Haack-Sorensen, M.; Jorgensen, E.; Kastrup, J. YKL-40 a new biomarker in patients with acute coronary syndrome or stable coronary artery disease. Scand. Cardiovasc. J. 2008, 42, 295–302. [Google Scholar] [CrossRef]
- Hedegaard, A.; Ripa, R.S.; Johansen, J.S.; Jorgensen, E.; Kastrup, J. Plasma YKL-40 and recovery of left ventricular function after acute myocardial infarction. Scand. J. Clin. Lab. Invest. 2010, 70, 80–86. [Google Scholar] [CrossRef] [PubMed]
- Pala, S.; Sari, M.; Kahveci, G.; Alizade, E.; Arslantas, U.; Uslu, A. Plasma YKL-40 elevation on admission and follow-up Is associated with diastolic dysfunction and mortality in patients with acute myocardial infarction. Cardiol. Res. Pract. 2018, 2018, 8701851. [Google Scholar] [CrossRef] [PubMed]
- Yang, L.; Dong, H.; Lu, H.; Liao, Y.; Zhang, H.; Xu, L.; Tan, Y.; Cao, S.; Tan, J.; Fu, S. Serum YKL-40 predicts long-term outcome in patients undergoing primary percutaneous coronary intervention for ST-segment elevation myocardial infarction. Medicine 2019, 98, e14920. [Google Scholar] [CrossRef]
- Rathcke, C.N.; Vestergaard, H. YKL-40—An emerging biomarker in cardiovascular disease and diabetes. Cardiovasc. Diabetol. 2009, 8, 61. [Google Scholar] [CrossRef] [PubMed] [Green Version]
- Gorgens, S.W.; Hjorth, M.; Eckardt, K.; Wichert, S.; Norheim, F.; Holen, T.; Lee, S.; Langleite, T.; Birkeland, K.I.; Stadheim, H.K.; et al. The exercise-regulated myokine chitinase-3-like protein 1 stimulates human myocyte proliferation. Acta Physiol. 2016, 216, 330–345. [Google Scholar] [CrossRef]
- Narkar, V.A.; Downes, M.; Yu, R.T.; Embler, E.; Wang, Y.X.; Banayo, E.; Mihaylova, M.M.; Nelson, M.C.; Zou, Y.; Juguilon, H.; et al. AMPK and PPARdelta agonists are exercise mimetics. Cell 2018, 134, 405–415. [Google Scholar] [CrossRef] [Green Version]
- Houstis, N.E.; Eisman, A.S.; Pappagianopoulos, P.P.; Wooster, L.; Bailey, C.S.; Wagner, P.D.; Lewis, G.D. Exercise intolerance in heart failure with preserved ejection fraction: Diagnosing and ranking its causes using personalized O2 pathway analysis. Circulation 2018, 137, 148–161. [Google Scholar] [CrossRef]
- Snoek, J.A.; Eijsvogels, T.M.H.; Van’t Hof, A.W.J.; Prescott, E.; Hopman, M.T.; Kolkman, E.; De Kluiver, E.P. Impact of a graded exercise program on VO2peak and survival in heart failure patients. Med. Sci. Sports Exerc. 2018, 50, 2185–2191. [Google Scholar] [CrossRef] [Green Version]
- Bayoumi, A.S.; Park, K.M.; Wang, Y.; Teoh, J.P.; Aonuma, T.; Tang, Y.; Su, H.; Weintraub, N.L.; Kim, I.M. A carvedilol-responsive microRNA, miR-125b-5p protects the heart from acute myocardial infarction by repressing pro-apoptotic bak1 and klf13 in cardiomyocytes. J. Mol. Cell. Cardiol. 2018, 114, 72–82. [Google Scholar] [CrossRef]
- Silva, J.A.; Jr Santana, E.T.; Manchini, M.T.; Antonio, E.L.; Bocalini, D.S.; Krieger, J.E.; Tucci, P.J.; Serra, A.J. Exercise training can prevent cardiac hypertrophy induced by sympathetic hyperactivity with modulation of kallikrein-kinin pathway and angiogenesis. PLoS ONE 2014, 9, e91017. [Google Scholar] [CrossRef] [Green Version]
- Ramirez-Sanchez, I.; Nogueira, L.; Moreno, A.; Murphy, A.; Taub, P.; Perkins, G.; Ceballos, G.M.; Hogan, M.; Malek, M.; Villarreal, F. Stimulatory effects of the flavanol (-)-epicatechin on cardiac angiogenesis: Additive effects with exercise. J. Cardiovasc. Pharmacol. 2012, 60, 429–438. [Google Scholar] [CrossRef] [PubMed] [Green Version]
- Lloyd, P.G.; Prior, B.M.; Li, H.; Yang, H.T.; Terjung, R.L. VEGF receptor antagonism blocks arteriogenesis, but only partially inhibits angiogenesis, in skeletal muscle of exercise-trained rats. Am. J. Physiol. Heart Circ. Physiol. 2005, 288, H759–H768. [Google Scholar] [CrossRef] [PubMed]
- Higashi, Y.; Yoshizumi, M. Exercise and endothelial function: Role of endothelium-derived nitric oxide and oxidative stress in healthy subjects and hypertensive patients. Pharmacol. Ther. 2004, 102, 87–96. [Google Scholar] [CrossRef] [PubMed]
- Yardley, M.; Ueland, T.; Aukrust, P.; Michelsen, A.; Bjorkelund, E.; Gullestad, L.; Nytroen, K. Immediate response in markers of inflammation and angiogenesis during exercise: A randomised cross-over study in heart transplant recipients. Open Heart 2017, 4, e000635. [Google Scholar]
- Bellafiore, M.; Battaglia, G.; Bianco, A.; Farina, F.; Palma, A.; Paoli, A. The involvement of MMP-2 and MMP-9 in heart exercise-related angiogenesis. J. Transl. Med. 2013, 11, 283. [Google Scholar] [CrossRef] [Green Version]
- Ardakanizade, M. The effects of mid- and long-term endurance exercise on heart angiogenesis and oxidative stress. Iran. J. Basic Med. Sci. 2018, 21, 800–805. [Google Scholar]
- Broughton, K.M.; Wang, B.J.; Firouzi, F.; Khalafalla, F.; Dimmeler, S.; Fernandez-Aviles, F.; Sussman, M.A. Mechanisms of cardiac repair and regeneration. Circ. Res. 2018, 122, 1151–1163. [Google Scholar] [CrossRef]
- Ridker, P.M.; Chasman, D.I.; Rose, L.; Loscalzo, J.; Elias, J.A. Plasma levels of the proinflammatory chitin-binding glycoprotein YKL-40, variation in the chitinase 3-like 1 gene (CHI3L1), and incident cardiovascular events. J. Am. Heart Assoc. 2014, 3, e000897. [Google Scholar] [CrossRef] [Green Version]
- Kjaergaard, A.D.; Bojesen, S.E.; Johansen, J.S.; Nordestgaard, B.G. Elevated plasma YKL-40 levels and ischemic stroke in the general population. Ann. Neurol. 2010, 68, 672–680. [Google Scholar] [CrossRef]
- Xu, Y.; Meng, H.L.; Su, Y.M.; Chen, C.; Huang, Y.H.; Li, X.F.; Fan, M.K.; Yan, Y.J.; Wu, J.; Jiang, M.H.; et al. Serum YKL-40 is increased in patients with slow coronary flow. Coron. Artery Dis. 2015, 26, 121–125. [Google Scholar] [CrossRef]
- Leosco, D.; Rengo, G.; Iaccarino, G.; Golino, L.; Marchese, M.; Fortunato, F.; Zincarelli, C.; Sanzari, E.; Ciccarelli, M.; Galasso, G.; et al. Exercise promotes angiogenesis and improves beta-adrenergic receptor signalling in the post-ischaemic failing rat heart. Cardiovasc. Res. 2008, 78, 385–394. [Google Scholar] [CrossRef] [PubMed] [Green Version]
- Somasundaram, P.; Ren, G.; Nagar, H.; Kraemer, D.; Mendoza, L.; Michael, L.H.; Caughey, G.H.; Entman, M.L.; Frangogiannis, N.G. Mast cell tryptase may modulate endothelial cell phenotype in healing myocardial infarcts. J. Pathol. 2005, 205, 102–111. [Google Scholar] [CrossRef] [PubMed] [Green Version]








Publisher’s Note: MDPI stays neutral with regard to jurisdictional claims in published maps and institutional affiliations. |
© 2022 by the authors. Licensee MDPI, Basel, Switzerland. This article is an open access article distributed under the terms and conditions of the Creative Commons Attribution (CC BY) license (https://creativecommons.org/licenses/by/4.0/).
Share and Cite
Li, Z.; Wu, F.; Xi, L.; Tian, Z. Role of Chitinase-3-like Protein 1 in Cardioprotection and Angiogenesis by Post-Infarction Exercise Training. Biomedicines 2022, 10, 1028. https://doi.org/10.3390/biomedicines10051028
Li Z, Wu F, Xi L, Tian Z. Role of Chitinase-3-like Protein 1 in Cardioprotection and Angiogenesis by Post-Infarction Exercise Training. Biomedicines. 2022; 10(5):1028. https://doi.org/10.3390/biomedicines10051028
Chicago/Turabian StyleLi, Zhuo, Fangnan Wu, Lei Xi, and Zhenjun Tian. 2022. "Role of Chitinase-3-like Protein 1 in Cardioprotection and Angiogenesis by Post-Infarction Exercise Training" Biomedicines 10, no. 5: 1028. https://doi.org/10.3390/biomedicines10051028
APA StyleLi, Z., Wu, F., Xi, L., & Tian, Z. (2022). Role of Chitinase-3-like Protein 1 in Cardioprotection and Angiogenesis by Post-Infarction Exercise Training. Biomedicines, 10(5), 1028. https://doi.org/10.3390/biomedicines10051028

