Expression of Spermine Oxidase Is Associated with Colorectal Carcinogenesis and Prognosis of Patients
Abstract
1. Introduction
2. Materials and Methods
2.1. Cell Lines and Culture Conditions
2.2. Silencing of SMOX by siRNA
2.3. Reverse Transcription Polymerase Chain Reaction (RT-PCR)
2.4. Western Blot Analysis
2.5. Cell Proliferation Assay
2.6. Cell Invasion and Migration Assays
2.7. Semisolid Agar Colony-Forming Assay
2.8. Immunohistochemistry (IHC)
2.9. Statistical Analysis
3. Results
3.1. Validation of SMOX Expression and Transduction of siRNA in Colon Cancer Cell Lines
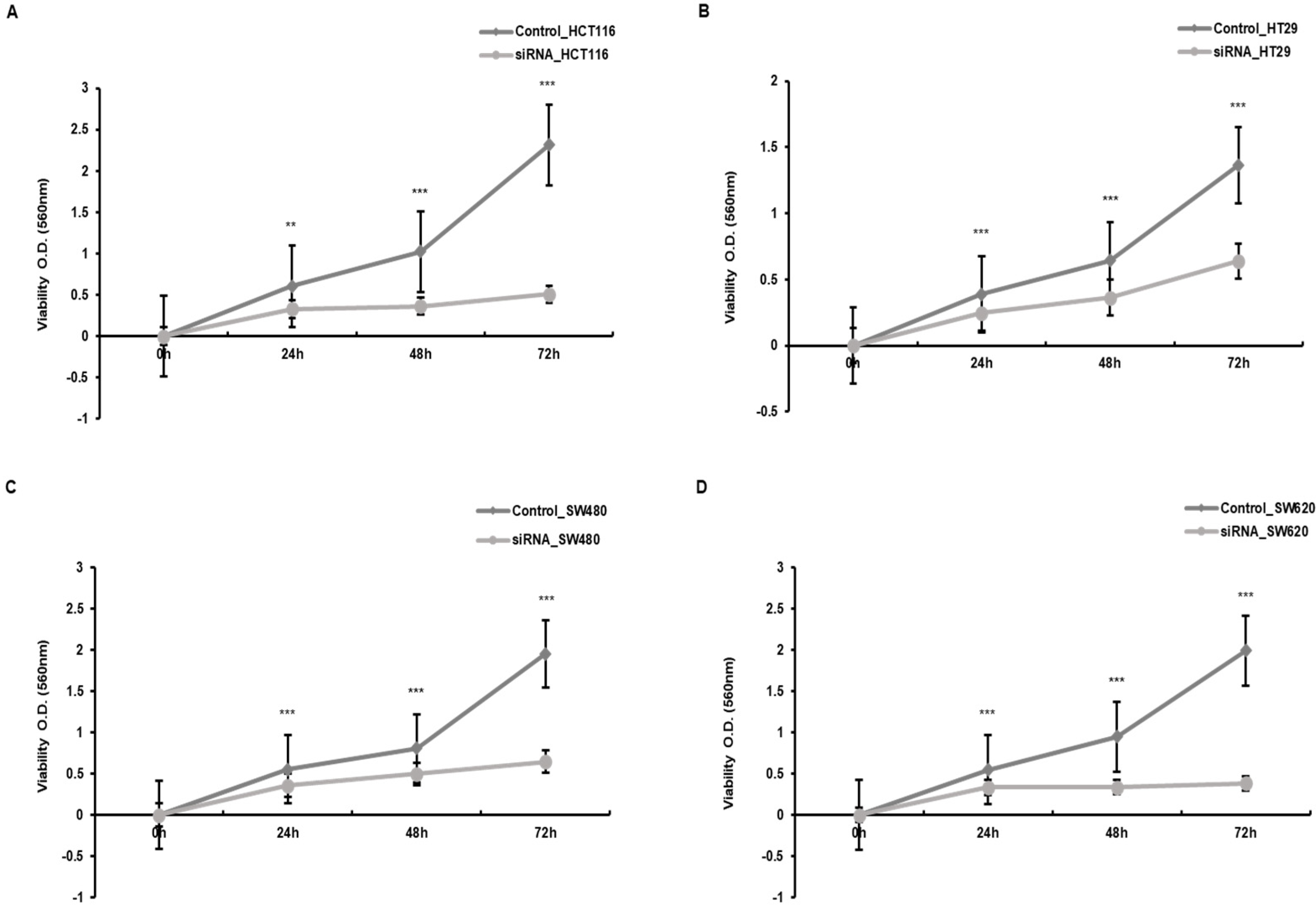
3.2. Proliferation Inhibition of Colon Cancer Cells by Downregulation of SMOX
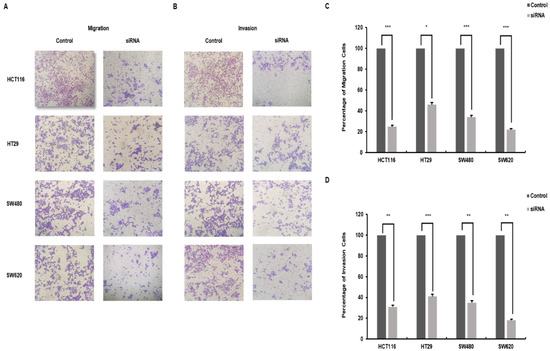
3.3. Downregulation of SMOX Decreases Metastatic Capacity in Colorectal Cancer
3.4. Independent Growth of Colorectal Cancer Cells Is Reduced by the Expression of SMOX
3.5. The Association of SMOX with a Poor Prognosis of Colorectal Cancer Patients
4. Discussion
Author Contributions
Funding
Institutional Review Board Statement
Informed Consent Statement
Data Availability Statement
Conflicts of Interest
References
- Sung, H.; Ferlay, J.; Siegel, R.L.; Laversanne, M.; Soerjomataram, I.; Jemal, A.; Bray, F. Global Cancer Statistics 2020: GLOBOCAN Estimates of Incidence and Mortality Worldwide for 36 Cancers in 185 Countries. CA Cancer J. Clin. 2021, 71, 209–249. [Google Scholar] [CrossRef] [PubMed]
- Hong, S.; Won, Y.J.; Park, Y.R.; Jung, K.W.; Kong, H.J.; Lee, E.S. Cancer statistics in Korea: Incidence, mortality, survival, and prevalence in 2017. Cancer Res. Treat. Off. J. Korean Cancer Assoc. 2020, 52, 335. [Google Scholar] [CrossRef] [PubMed]
- Ryuk, J.P.; Choi, G.-S.; Park, J.S.; Kim, H.J.; Park, S.Y.; Yoon, G.S.; Jun, S.H.; Kwon, Y.C. Predictive factors and the prognosis of recurrence of colorectal cancer within 2 years after curative resection. Ann. Surg. Treat. Res. 2014, 86, 143–151. [Google Scholar] [CrossRef]
- Martins, B.A.A.; De Bulhões, G.F.; Cavalcanti, I.N.; Martins, M.M.; De Oliveira, P.G.; Martins, A.M.A. Biomarkers in Colorectal Cancer: The Role of Translational Proteomics Research. Front. Oncol. 2019, 9, 1284. [Google Scholar] [CrossRef] [PubMed]
- Jeong, D.; Kim, H.; Kim, D.; Ban, S.; Oh, S.; Ji, S.; Kang, D.; Lee, H.; Ahn, T.S.; Kim, H.J.; et al. Defensin alpha 6 (DEFA6) is a prognostic marker in colorectal cancer. Cancer Biomark. 2019, 24, 485–495. [Google Scholar] [CrossRef] [PubMed]
- Jeong, D.; Kim, H.; Kim, D.; Ban, S.; Oh, S.; Ji, S.; Baek, M.J. Protein kinase, membrane-associated tyrosine/threonine 1 is associated with the progression of colorectal cancer. Oncol. Rep. 2018, 39, 2829–2836. [Google Scholar] [PubMed]
- Jeong, D.; Kim, H.; Ban, S.; Oh, S.; Ji, S.; Kim, D.; Ahn, T.S.; Kim, H.J.; Bae, S.B.; Kwon, H.Y.; et al. Karyopherin α-2 is a reliable marker for identification of patients with high-risk stage II colorectal cancer. J. Cancer Res. Clin. Oncol. 2017, 143, 2493–2503. [Google Scholar] [CrossRef]
- Kim, H.; Ahn, T.S.; Kim, C.J.; Bae, S.B.; Kim, H.J.; Lee, C.S.; Jeong, D. Oncogenic function of angiopoietin-2 in vitro and its modulation of tumor progression in colorectal carcinoma. Oncol. Lett. 2017, 14, 553–560. [Google Scholar] [CrossRef][Green Version]
- Ban, M.J.; Ji, S.H.; Lee, C.-K.; Bae, S.B.; Kim, H.J.; Ahn, T.S.; Lee, M.S.; Baek, M.-J.; Jeong, D. Solute carrier organic anion transporter family member 4A1 (SLCO4A1) as a prognosis marker of colorectal cancer. J. Cancer Res. Clin. Oncol. 2017, 143, 1437–1447. [Google Scholar] [CrossRef]
- Sari, N.I.; Yang, Y.G.; Phi LT, H.; Kim, H.; Baek, M.J.; Jeong, D.; Kwon, H.Y. Interferon-induced transmembrane protein 1 (IFITM1) is required for the progression of colorectal cancer. Oncotarget 2016, 7, 86039. [Google Scholar] [CrossRef]
- Duan, L.; Yang, W.; Wang, X.; Zhou, W.; Zhang, Y.; Liu, J.; Zhang, H.; Zhao, Q.; Hong, L.; Fan, D. Advances in prognostic markers for colorectal cancer. Expert Rev. Mol. Diagn. 2019, 19, 313–324. [Google Scholar] [CrossRef] [PubMed]
- Wang, Y.; Devereux, W.; Woster, P.; Stewart, T.M.; Hacker, A.; Casero, R. Cloning and characterization of a human polyamine oxidase that is inducible by polyamine analogue exposure. Cancer Res. 2001, 61, 5370–5373. [Google Scholar] [PubMed]
- Chaturvedi, R.; Asim, M.; Romero-Gallo, J.; Barry, D.P.; Hoge, S.; De Sablet, T.; Delgado, A.G.; Wroblewski, L.E.; Piazuelo, M.B.; Yan, F.; et al. Spermine Oxidase Mediates the Gastric Cancer Risk Associated With Helicobacter pylori CagA. Gastroenterology 2011, 141, 1696–1708.e1-2. [Google Scholar] [CrossRef]
- Xu, H.; Chaturvedi, R.; Cheng, Y.; Bussiere, F.I.; Asim, M.; Yao, M.D.; Wilson, K.T. Spermine oxidation induced by Helicobacter pylori results in apoptosis and DNA damage: Implications for gastric carcinogenesis. Cancer Res. 2004, 64, 8521–8525. [Google Scholar] [CrossRef] [PubMed]
- Chaturvedi, R.; De Sablet, T.; Asim, M.; Piazuelo, M.B.; Barry, D.P.; Verriere, T.G.; Sierra, J.C.; Hardbower, D.M.; Delgado, A.G.; Schneider, B.G.; et al. Increased Helicobacter pylori-associated gastric cancer risk in the Andean region of Colombia is mediated by spermine oxidase. Oncogene 2014, 34, 3429–3440. [Google Scholar] [CrossRef]
- Hu, T.; Sun, D.; Zhang, J.; Xue, R.; Janssen, H.L.; Tang, W.; Dong, L. Spermine oxidase is upregulated and promotes tumor growth in hepatocellular carcinoma. Hepatol. Res. 2018, 48, 967–977. [Google Scholar] [CrossRef] [PubMed]
- Agostinelli, E.; Marques, M.P.M.; Calheiros, R.; Gil, F.; Tempera, G.; Viceconte, N.; Battaglia, V.; Grancara, S.; Toninello, A. Polyamines: Fundamental characters in chemistry and biology. Amino Acids 2009, 38, 393–403. [Google Scholar] [CrossRef] [PubMed]
- Casero, R.A., Jr.; Pegg, A.E. Polyamine catabolism and disease. Biochem. J. 2009, 421, 323–338. [Google Scholar] [CrossRef]
- Goodwin, A.C.; Jadallah, S.; Toubaji, A.; Lecksell, K.; Hicks, J.L.; Kowalski, J.; Bova, G.S.; De Marzo, A.M.; Netto, G.J.; Casero, R.A., Jr. Increased spermine oxidase expression in human prostate cancer and prostatic intraepithelial neoplasia tissues. Prostate 2008, 68, 766–772. [Google Scholar] [CrossRef]
- Fratini, E.; Cervelli, M.; Mariottini, P.; Kanamori, Y.; Amendola, R.; Agostinelli, E. Link between spermine oxidase and apoptosis antagonizing transcription factor: A new pathway in neuroblastoma. Int. J. Oncol. 2019, 55, 1149–1156. [Google Scholar] [CrossRef]
- Fernandez, C.; Sharrard, R.M.; Talbot, M.; Reed, B.D.; Monks, N. Evaluation of the significance of polyamines and their oxidases in the aetiology of human cervical carcinoma. Br. J. Cancer 1995, 72, 1194–1199. [Google Scholar] [CrossRef] [PubMed]
- Devereux, W.; Wang, Y.; Stewart, T.M.; Hacker, A.; Smith, R.; Frydman, B.; Casero, R.A. Induction of the PAOh1/SMO polyamine oxidase by polyamine analogues in human lung carcinoma cells. Cancer Chemother. Pharmacol. 2003, 52, 383–390. [Google Scholar] [CrossRef] [PubMed]
- Wallace, H.M.; Duthie, J.; Evans, D.M.; Lamond, S.; Nicoll, K.M.; Heys, S.D. Alterations in polyamine catabolic enzymes in human breast cancer tissue. Clin. Cancer Res. 2000, 6, 3657–3661. [Google Scholar] [PubMed]
- Bello-Fernandez, C.; Packham, G.; Cleveland, J.L. The ornithine decarboxylase gene is a transcriptional target of c-Myc. Proc. Natl. Acad. Sci. USA 1993, 90, 7804–7808. [Google Scholar] [CrossRef] [PubMed]
- Madden, S.K.; de Araujo, A.D.; Gerhardt, M.; Fairlie, D.P.; Mason, J.M. Taking the Myc out of cancer: Toward therapeutic strategies to directly inhibit c-Myc. Mol. Cancer 2021, 20, 1–18. [Google Scholar] [CrossRef] [PubMed]
- Erisman, M.D.; Rothberg, P.G.; Diehl, R.E.; Morse, C.C.; Spandorfer, J.M.; Astrin, S.M. Deregulation of c-myc gene expression in human colon carcinoma is not accompanied by amplification or rearrangement of the gene. Mol. Cell. Biol. 1985, 5, 1969–1976. [Google Scholar]
- Snezhkina, A.V.; Krasnov, G.S.; Lipatova, A.V.; Sadritdinova, A.F.; Kardymon, O.L.; Fedorova, M.S.; Kudryavtseva, A.V. The dysregulation of polyamine metabolism in colorectal cancer is associated with overexpression of c-Myc and C/EBPβ rather than enterotoxigenic Bacteroides fragilis infection. Oxidative Med. Cell. Longev. 2016, 2016, 11. [Google Scholar] [CrossRef]
- Linsalata, M.; Caruso, M.G.; Leo, S.; Guerra, V.; D’Attoma, B.; Di Leo, A. Prognostic value of tissue polyamine levels in human colorectal carcinoma. Anticancer Res. 2002, 22, 2465–2469. [Google Scholar]
- La Muraglia, G.M.; Lacaine, F.; Malt, R.A. High ornithine decarboxylase activity and polyamine levels in human colorectal neoplasia. Ann. Surg. 1986, 204, 89. [Google Scholar] [CrossRef]





| Clinicopathological Factors | SMOX Expression | Total (N = 350) | p Value | |
|---|---|---|---|---|
| Low (N = 182) | High (N = 168) | |||
| Age, years, mean (SD) | 67 (12.8) | 68 (12.6) | 67 (12.7) | 0.059 |
| Gender, N (%) | 0.04 | |||
| M | 85 (57.8) | 62 (42.2) | 147 | |
| F | 97 (47.8) | 106 (52.2) | 203 | |
| pT, N (%) | 0.197 | |||
| pT1 and pT2 | 15 (62.5) | 9 (37.5) | 24 | |
| pT3 and pT4 | 167 (51.2) | 159 (48.8) | 326 | |
| pN, N (%) | 0.296 | |||
| pN0 and pN1 | 112 (50.7) | 109 (49.3) | 221 | |
| pN2 and pN3 | 70 (54.3) | 59 (45.7) | 129 | |
| Metastasis, N (%) | 0.103 | |||
| Negative | 173 (53.1) | 153 (46.9) | 326 | |
| Positive | 9 (37.5) | 15 (62.5) | 24 | |
| Vascular invasion, N (%) | 0.115 | |||
| Negative | 157 (53.6) | 136 (46.4) | 293 | |
| Positive | 25 (43.9) | 32 (56.1) | 57 | |
| Lymphatic invasion, N (%) | 0.498 | |||
| Negative | 130 (52.2) | 119 (47.8) | 249 | |
| Positive | 52 (51.5) | 49 (48.5) | 101 | |
| Stage, N (%) | 0.195 | |||
| Ⅰ and Ⅱ | 99 (49.7) | 100 (50.3) | 199 | |
| Ⅲ and Ⅳ | 83 (55.0) | 68 (45.0) | 151 | |
| Clinicopathologic Factors | Variable | Univariate Analysis | Multivariate Analysis | ||
|---|---|---|---|---|---|
| Hazard Ratio (95%/CI) | p Value | Hazard Ratio (95%/CI) | p Value | ||
| Age | <60 yr vs. ≥60 yr | 1.180 (0.621–2.240) | 0.614 | 1.343 (0.683–2.642) | 0.392 |
| Gender | Male vs. Female | 0.912 (0.481–1.729) | 0.778 | 0.917 (0.464–1.814) | 0.804 |
| pT | T1-T2 vs. T3-T4 | 2.412 (0.855–6.805) | 0.096 | 1.309 (0.424–4.044) | 0.640 |
| pN | N0 vs. ≥N1 | 2.189 (1.157–4.142) | 0.016 | 0.440 (0.132–1.465) | 0.181 |
| Metastasis | M0 vs. ≥M1 | 2.718 (1.057–6.987) | 0.038 | 0.877 (0.280–2.752) | 0.823 |
| Vascular invasion | Negative vs. Positive | 1.630 (0.746–3.559) | 0.221 | 0.926 (0.376–2.282) | 0.888 |
| Lymphatic invasion | Negative vs. Positive | 2.654 (1.402–5.022) | 0.003 | 1.694 (0.720–3.985) | 0.227 |
| Stage | Stage 1–2 vs. Stage 3–4 | 3.083 (1.574–6.037) | 0.001 | 4.518 (1.239–16.479) | 0.022 |
| SMOX expression | Low vs. High | 3.248 (1.579–6.682) | 0.001 | 3.316 (1.523–7.222) | 0.003 |
Publisher’s Note: MDPI stays neutral with regard to jurisdictional claims in published maps and institutional affiliations. |
© 2022 by the authors. Licensee MDPI, Basel, Switzerland. This article is an open access article distributed under the terms and conditions of the Creative Commons Attribution (CC BY) license (https://creativecommons.org/licenses/by/4.0/).
Share and Cite
Kim, S.; Kim, D.; Roh, S.; Hong, I.; Kim, H.; Ahn, T.S.; Kang, D.H.; Lee, M.S.; Baek, M.-J.; Kwak, H.J.; et al. Expression of Spermine Oxidase Is Associated with Colorectal Carcinogenesis and Prognosis of Patients. Biomedicines 2022, 10, 626. https://doi.org/10.3390/biomedicines10030626
Kim S, Kim D, Roh S, Hong I, Kim H, Ahn TS, Kang DH, Lee MS, Baek M-J, Kwak HJ, et al. Expression of Spermine Oxidase Is Associated with Colorectal Carcinogenesis and Prognosis of Patients. Biomedicines. 2022; 10(3):626. https://doi.org/10.3390/biomedicines10030626
Chicago/Turabian StyleKim, Sooyoun, Doyeon Kim, Sanghyun Roh, Inpyo Hong, Hyeongjoo Kim, Tae Sung Ahn, Dong Hyun Kang, Moon Soo Lee, Moo-Jun Baek, Hyoung Jong Kwak, and et al. 2022. "Expression of Spermine Oxidase Is Associated with Colorectal Carcinogenesis and Prognosis of Patients" Biomedicines 10, no. 3: 626. https://doi.org/10.3390/biomedicines10030626
APA StyleKim, S., Kim, D., Roh, S., Hong, I., Kim, H., Ahn, T. S., Kang, D. H., Lee, M. S., Baek, M.-J., Kwak, H. J., Kim, C.-J., & Jeong, D. (2022). Expression of Spermine Oxidase Is Associated with Colorectal Carcinogenesis and Prognosis of Patients. Biomedicines, 10(3), 626. https://doi.org/10.3390/biomedicines10030626

