Plasma Siglec-5 and CD163 as Novel Biomarkers for Fulminant Myocarditis
Abstract
1. Introduction
2. Methods
2.1. Study Population
2.2. Human Plasma of 12 Inflammatory Cytokines Assay
2.3. Enzyme-Linked Immunosorbent Assay
2.4. Statistical Analysis
3. Results
3.1. Plasma Levels of 12 Common Inflammatory Cytokines in Patients with FM
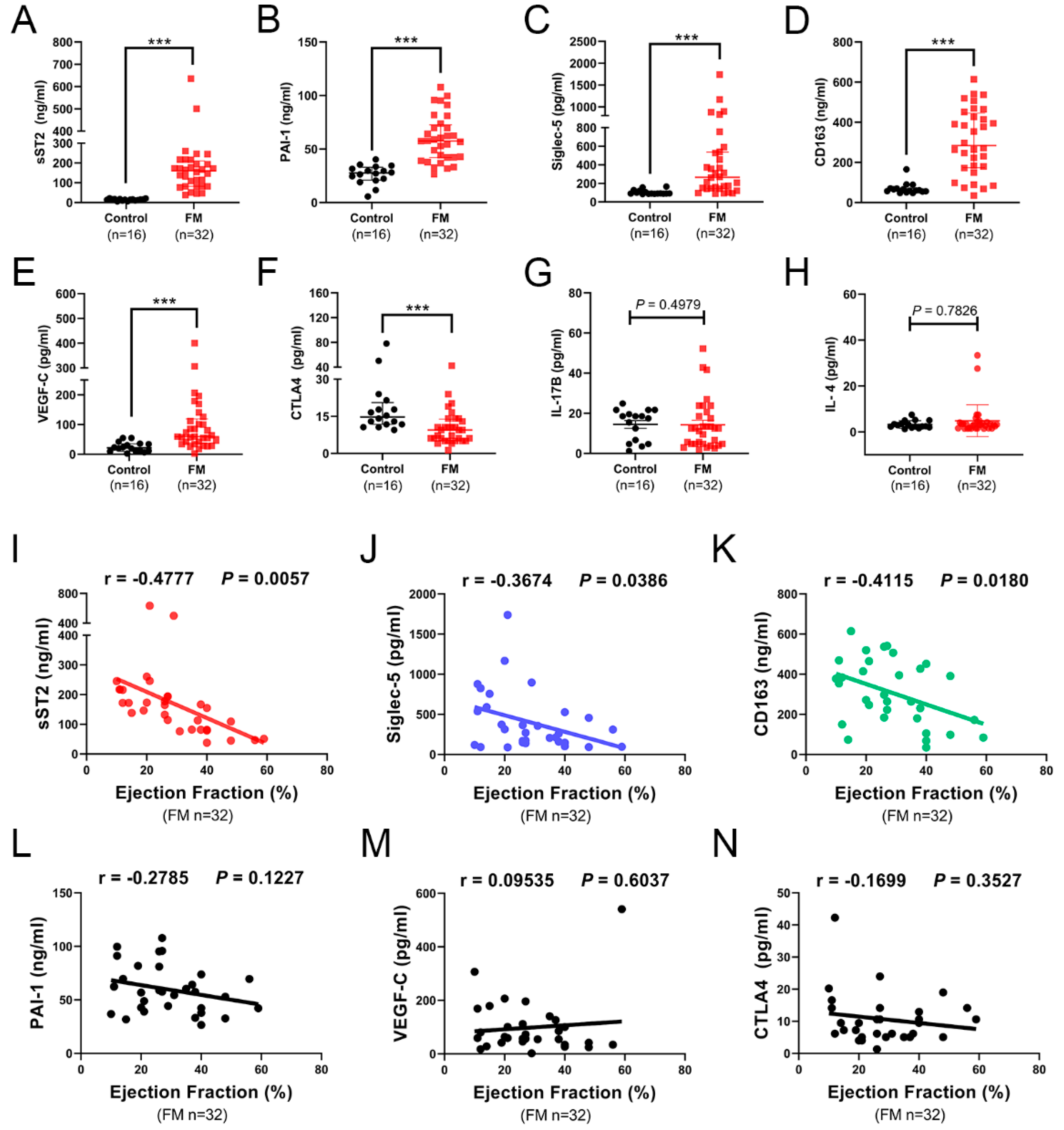
3.2. Plasma Levels of Eight Cytokines Screened by Human Cytokine Arrays Analysis in Patients with FM
3.3. Correlation between Plasma Siglec-5 and CD163 Concentrations with Fulminant Myocarditis-Related Clinical Parameters
3.4. Diagnostic Performance of Plasma Siglec-5 and CD163 Levels for the Detection of FM
4. Discussion
Author Contributions
Funding
Institutional Review Board Statement
Informed Consent Statement
Data Availability Statement
Acknowledgments
Conflicts of Interest
References
- Cooper, L.T., Jr. Myocarditis. N. Engl. J. Med. 2009, 360, 1526–1538. [Google Scholar] [CrossRef] [PubMed]
- Pollack, A.; Kontorovich, A.R.; Fuster, V.; Dec, G.W. Viral myocarditis--diagnosis, treatment options, and current controversies. Nat. Rev. Cardiol. 2015, 12, 670–680. [Google Scholar] [CrossRef] [PubMed]
- Fung, G.; Luo, H.; Qiu, Y.; Yang, D.; McManus, B. Myocarditis. Circ. Res. 2016, 118, 496–514. [Google Scholar] [CrossRef] [PubMed]
- Wang, D.; Li, S.; Jiang, J.; Yan, J.; Zhao, C.; Wang, Y.; Ma, Y.; Zeng, H.; Guo, X.; Wang, H.; et al. Chinese society of cardiology expert consensus statement on the diagnosis and treatment of adult fulminant myocarditis. Sci. China Life Sci. 2019, 62, 187–202. [Google Scholar] [CrossRef]
- Gupta, S.; Markham, D.W.; Drazner, M.H.; Mammen, P.P. Fulminant myocarditis. Nat. Clin. Pract. Cardiovasc. Med. 2008, 5, 693–706. [Google Scholar] [CrossRef] [PubMed]
- Ginsberg, F.; Parrillo, J.E. Fulminant myocarditis. Crit. Care Clin. 2013, 29, 465–483. [Google Scholar] [CrossRef]
- Kociol, R.D.; Cooper, L.T.; Fang, J.C.; Moslehi, J.J.; Pang, P.S.; Sabe, M.A.; Shah, R.V.; Sims, D.B.; Thiene, G.; Vardeny, O.; et al. Recognition and Initial Management of Fulminant Myocarditis: A Scientific Statement From the American Heart Association. Circulation 2020, 141, e69–e92. [Google Scholar] [CrossRef]
- Heymans, S.; Eriksson, U.; Lehtonen, J.; Cooper, L.T., Jr. The Quest for New Approaches in Myocarditis and Inflammatory Cardiomyopathy. J. Am. Coll. Cardiol. 2016, 68, 2348–2364. [Google Scholar] [CrossRef]
- Trachtenberg, B.H.; Hare, J.M. Inflammatory Cardiomyopathic Syndromes. Circ. Res. 2017, 121, 803–818. [Google Scholar] [CrossRef]
- Gannon, M.P.; Schaub, E.; Grines, C.L.; Saba, S.G. State of the art: Evaluation and prognostication of myocarditis using cardiac MRI. J. Magn. Reson. Imaging 2019, 49, e122–e131. [Google Scholar] [CrossRef]
- Hang, W.; Chen, C.; Seubert, J.M.; Wang, D.W. Fulminant myocarditis: A comprehensive review from etiology to treatments and outcomes. Signal Transduct. Target. Ther. 2020, 5, 287. [Google Scholar] [CrossRef] [PubMed]
- Wang, J.; He, M.; Li, H.; Chen, Y.; Nie, X.; Cai, Y.; Xie, R.; Li, L.; Chen, P.; Sun, Y.; et al. Soluble ST2 Is a Sensitive and Specific Biomarker for Fulminant Myocarditis. J. Am. Heart Assoc. 2022, 11, e024417. [Google Scholar] [CrossRef] [PubMed]
- Caforio, A.L.; Pankuweit, S.; Arbustini, E.; Basso, C.; Gimeno-Blanes, J.; Felix, S.B.; Fu, M.; Helio, T.; Heymans, S.; Jahns, R.; et al. Current state of knowledge on aetiology, diagnosis, management, and therapy of myocarditis: A position statement of the European Society of Cardiology Working Group on Myocardial and Pericardial Diseases. Eur. Heart J. 2013, 34, 2636–2648. [Google Scholar] [CrossRef] [PubMed]
- Li, S.; Xu, S.; Li, C.; Ran, X.; Cui, G.; He, M.; Miao, K.; Zhao, C.; Yan, J.; Hui, R.; et al. A life support-based comprehensive treatment regimen dramatically lowers the in-hospital mortality of patients with fulminant myocarditis: A multiple center study. Sci. China Life Sci. 2019, 62, 369–380. [Google Scholar] [CrossRef] [PubMed]
- Friedrich, M.G.; Sechtem, U.; Schulz-Menger, J.; Holmvang, G.; Alakija, P.; Cooper, L.T.; White, J.A.; Abdel-Aty, H.; Gutberlet, M.; Prasad, S.; et al. Cardiovascular magnetic resonance in myocarditis: A JACC White Paper. J. Am. Coll. Cardiol. 2009, 53, 1475–1487. [Google Scholar] [CrossRef]
- Schouten, H.J.; Koek, H.L.; Oudega, R.; Geersing, G.J.; Janssen, K.J.; van Delden, J.J.; Moons, K.G. Validation of two age dependent D-dimer cut-off values for exclusion of deep vein thrombosis in suspected elderly patients in primary care: Retrospective, cross sectional, diagnostic analysis. BMJ 2012, 344, e2985. [Google Scholar] [CrossRef]
- Wang, Y.; Tan, X.; Gao, H.; Yuan, H.; Hu, R.; Jia, L.; Zhu, J.; Sun, L.; Zhang, H.; Huang, L.; et al. Magnitude of soluble ST2 as a novel biomarker for acute aortic dissection. Circulation. 2018, 137, 259–269. [Google Scholar] [CrossRef]
- Crocker, P.R.; Varki, A. Siglecs, sialic acids and innate immunity. Trends Immunol. 2001, 22, 337–342. [Google Scholar] [CrossRef]
- Crocker, P.R.; Paulson, J.C.; Varki, A. Siglecs and their roles in the immune system. Nat. Rev. Immunol. 2007, 7, 255–266. [Google Scholar] [CrossRef]
- Hartnell, A.; Steel, J.; Turley, H.; Jones, M.; Jackson, D.G.; Crocker, P.R. Characterization of human sialoadhesin, a sialic acid binding receptor expressed by resident and inflammatory macrophage populations. Blood 2001, 97, 288–296. [Google Scholar] [CrossRef]
- Freeman, S.; Birrell, H.C.; D’Alessio, K.; Erickson-Miller, C.; Kikly, K.; Camilleri, P. A comparative study of the asparagine-linked oligosaccharides on siglec-5, siglec-7 and siglec-8, expressed in a CHO cell line, and their contribution to ligand recognition. Eur. J. Biochem. 2001, 268, 1228–1237. [Google Scholar] [CrossRef] [PubMed]
- Lock, K.; Zhang, J.; Lu, J.; Lee, S.H.; Crocker, P.R. Expression of CD33-related siglecs on human mononuclear phagocytes, monocyte-derived dendritic cells and plasmacytoid dendritic cells. Immunobiology 2004, 209, 199–207. [Google Scholar] [CrossRef] [PubMed]
- Lee, J.; Lee, J.; Baek, S.; Koh, J.H.; Kim, J.W.; Kim, S.Y.; Chung, S.H.; Choi, S.S.; Cho, M.L.; Kwok, S.K.; et al. Soluble siglec-5 is a novel salivary biomarker for primary Sjogren’s syndrome. J. Autoimmun. 2019, 100, 114–119. [Google Scholar] [CrossRef] [PubMed]
- Li, J.Y.; Yang, X.Y.; Wang, X.F.; Jia, X.; Wang, Z.J.; Deng, A.P.; Bai, X.L.; Zhu, L.; Li, B.H.; Feng, Z.B.; et al. Siglec-5 is a novel marker of critical limb ischemia in patients with diabetes. Sci. Rep. 2017, 7, 11272. [Google Scholar] [CrossRef] [PubMed]
- Kristiansen, M.; Graversen, J.H.; Jacobsen, C.; Sonne, O.; Hoffman, H.J.; Law, S.K.; Moestrup, S.K. Identification of the haemoglobin scavenger receptor. Nature 2001, 409, 198–201. [Google Scholar] [CrossRef]
- Murray, P.J. Macrophage Polarization. Annu. Rev. Physiol. 2017, 79, 541–566. [Google Scholar] [CrossRef]
- Moller, H.J. Soluble CD163. Scand. J. Clin. Lab. Invest. 2012, 72, 1–13. [Google Scholar] [CrossRef]
- Schaer, D.J.; Schleiffenbaum, B.; Kurrer, M.; Imhof, A.; Bachli, E.; Fehr, J.; Moller, H.J.; Moestrup, S.K.; Schaffner, A. Soluble hemoglobin-haptoglobin scavenger receptor CD163 as a lineage-specific marker in the reactive hemophagocytic syndrome. Eur. J. Haematol. 2005, 74, 6–10. [Google Scholar] [CrossRef]
- Bleesing, J.; Prada, A.; Siegel, D.M.; Villanueva, J.; Olson, J.; Ilowite, N.T.; Brunner, H.I.; Griffin, T.; Graham, T.B.; Sherry, D.D.; et al. The diagnostic significance of soluble CD163 and soluble interleukin-2 receptor alpha-chain in macrophage activation syndrome and untreated new-onset systemic juvenile idiopathic arthritis. Arthritis Rheum. 2007, 56, 965–971. [Google Scholar] [CrossRef]
- Etzerodt, A.; Moestrup, S.K. CD163 and inflammation: Biological, diagnostic, and therapeutic aspects. Antioxid. Redox. Signal 2013, 18, 2352–2363. [Google Scholar] [CrossRef]




| Human Cytokine 12-Plex Assay Detection Cohort | Human Cytokine Arrays Analysis Validation Cohort | |||
|---|---|---|---|---|
| Control (n = 27) | FM (n = 68) | Control (n = 16) | FM (n = 32) | |
| Age (years) | 36.2 ± 10.0 | 36.1 ± 13.5 | 33.2 ± 11.4 | 37.2 ± 14.7 |
| Male/Female (n/n) | 15/12 | 37/31 | 9/7 | 16/16 |
| LVED (cm) | 4.8 (4.6–5.0) | 4.7 (4.4–5.3) | 4.7 ± 0.7 | 4.8 ± 0.3 |
| LVEF (%) | 62.0 (59.0–66.0) | 30.0 (22.0–41.0) * | 62.4 ± 4.1 | 29.5 ± 13.1 * |
| NT-proBNP (pg/mL) | <70.0 | 7745.0 (3168.0–18,374.0) * | <70.0 | 7126.5 (3427.0–19,538.5) * |
| cTnI (pg/mL) | <1.9 | 38,746.2 (16,446.1–50,000.0) * | <1.9 | 50,000.0 (24,737.1–50,000.0) * |
| AUC (95% CI) | Cut-Off Value | Sensitivity (%) | Specificity (%) | Accuracy (%) | PLR | NLR | PPV (%) | NPV (%) | |
|---|---|---|---|---|---|---|---|---|---|
| Siglec-5 | 0.90 (0.82–0.98) | 133.80 pg/mL | 81.3 | 87.5 | 83.3 | 6.504 | 0.214 | 92.9 | 70.0 |
| CD163 | 0.94 (0.87–1.00) | 89.56 ng/mL | 87.5 | 87.5 | 87.5 | 7.000 | 0.143 | 93.3 | 77.8 |
Publisher’s Note: MDPI stays neutral with regard to jurisdictional claims in published maps and institutional affiliations. |
© 2022 by the authors. Licensee MDPI, Basel, Switzerland. This article is an open access article distributed under the terms and conditions of the Creative Commons Attribution (CC BY) license (https://creativecommons.org/licenses/by/4.0/).
Share and Cite
Zhuang, Y.; Wang, J.; Li, H.; Chen, Y.; Chen, C.; Wang, D.W. Plasma Siglec-5 and CD163 as Novel Biomarkers for Fulminant Myocarditis. Biomedicines 2022, 10, 2941. https://doi.org/10.3390/biomedicines10112941
Zhuang Y, Wang J, Li H, Chen Y, Chen C, Wang DW. Plasma Siglec-5 and CD163 as Novel Biomarkers for Fulminant Myocarditis. Biomedicines. 2022; 10(11):2941. https://doi.org/10.3390/biomedicines10112941
Chicago/Turabian StyleZhuang, Yan, Jin Wang, Huihui Li, Yanghui Chen, Chen Chen, and Dao Wen Wang. 2022. "Plasma Siglec-5 and CD163 as Novel Biomarkers for Fulminant Myocarditis" Biomedicines 10, no. 11: 2941. https://doi.org/10.3390/biomedicines10112941
APA StyleZhuang, Y., Wang, J., Li, H., Chen, Y., Chen, C., & Wang, D. W. (2022). Plasma Siglec-5 and CD163 as Novel Biomarkers for Fulminant Myocarditis. Biomedicines, 10(11), 2941. https://doi.org/10.3390/biomedicines10112941

