Homocysteine, Cognitive Functions, and Degenerative Dementias: State of the Art
Abstract
1. Introduction
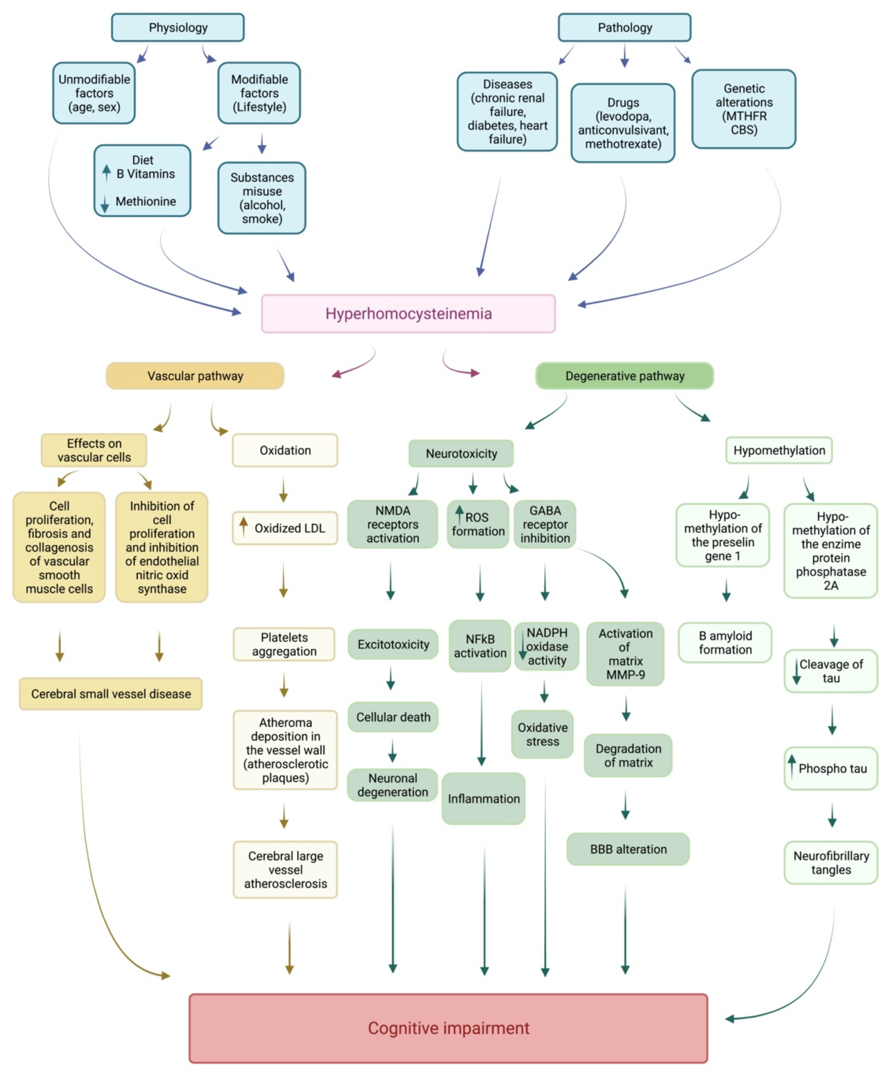
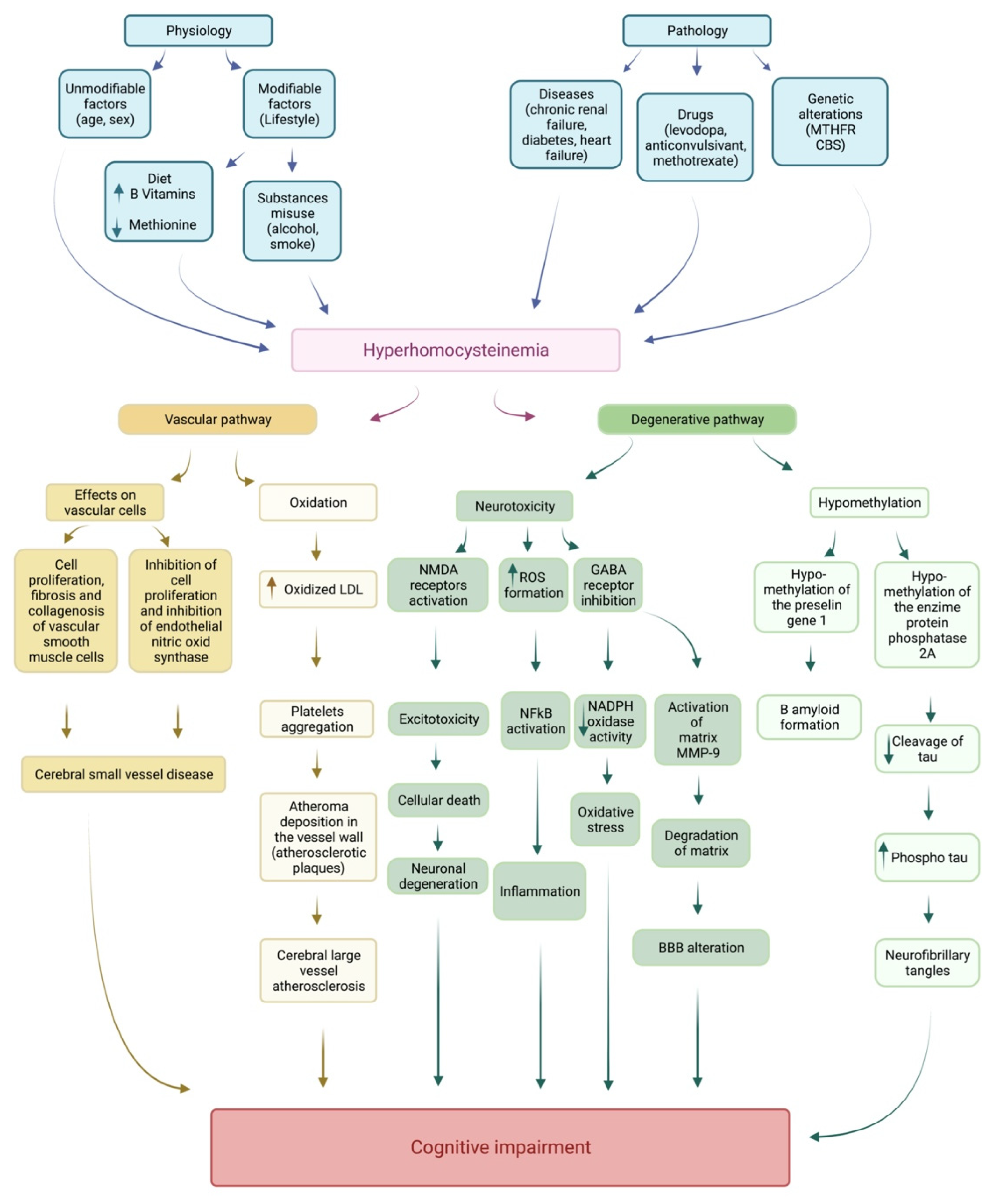
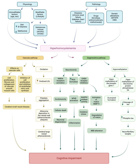
2. Homocysteine: From Normality to Pathology
3. Homocysteine and Vascular Contribution to Cognitive Impairment and Dementia
4. Homocysteine and Neurodegeneration Pathways
5. Homocysteine and Degenerative Brain Diseases
5.1. Homocysteine and MCI
5.2. Homocysteine and Azheimer’s Disease
5.3. Homocysteine and Non-Alzheimer Dementias
6. Homocysteine and Cognitive Functions
6.1. Studies on Patients with Dementia
6.2. Studies on Healthy Subjects
6.3. Folic Acid and B Vitamin Supplementation
6.4. Studies on Animals
7. Homocysteine and Neuroanatomical Findings
8. Conclusions and Suggestions for Future Research
Author Contributions
Funding
Institutional Review Board Statement
Informed Consent Statement
Data Availability Statement
Conflicts of Interest
References
- Gale, S.A.; Acar, D.; Daffner, K.R. Dementia. Am. J. Med. 2018, 131, 1161–1169. [Google Scholar] [CrossRef] [PubMed]
- Sachdev, P.S.; Lipnicki, D.M.; Kochan, N.A.; Crawford, J.D.; Thalamuthu, A.; Andrews, G.; Brayne, C.; Matthews, F.E.; Stephan, B.C.; Lipton, R.B.; et al. The Prevalence of Mild Cognitive Impairment in Diverse Geographical and Ethnocultural Regions: The COSMIC Collaboration. PLoS ONE 2015, 10, e0142388. [Google Scholar] [CrossRef] [PubMed]
- Cao, Q.; Tan, C.C.; Xu, W.; Hu, H.; Cao, X.P.; Dong, Q.; Tan, L.; Yu, J.T. The Prevalence of Dementia: A Systematic Review and Meta-Analysis. J. Alzheimers Dis. 2020, 73, 1157–1166. [Google Scholar] [CrossRef] [PubMed]
- Andrade, C.; Radhakrishnan, R. The prevention and treatment of cognitive decline and dementia: An overview of recent research on experimental treatments. Indian J. Psychiatry 2009, 51, 12–25. [Google Scholar] [CrossRef] [PubMed]
- Cummings, J.; Lee, G.; Zhong, K.; Fonseca, J.; Taghva, K. Alzheimer’s disease drug development pipeline: 2021. Alzheimer’s Dement. Transl. Res. Clin. Interv. 2021, 7, e12179. [Google Scholar] [CrossRef] [PubMed]
- Jack, C.R., Jr.; Bennett, D.A.; Blennow, K.; Carrillo, M.C.; Dunn, B.; Haeberlein, S.B.; Holtzman, D.M.; Jagust, W.; Jessen, F.; Karlawish, J.; et al. NIA-AA Research Framework: Toward a biological definition of Alzheimer’s disease. Alzheimers Dement. 2018, 14, 535–562. [Google Scholar] [CrossRef]
- Yue, W.; Wang, X.D.; Shi, Z.; Wang, Y.; Liu, S.; Liu, S.; Zhang, Y.; Zhang, Y.; Lu, H.; Su, W.; et al. The prevalence of dementia with Lewy bodies in a rural area of China. Park. Relat. Disord. 2016, 29, 72–77. [Google Scholar] [CrossRef]
- Galvin, J.E.; Bras, J.T. Neurobiology of Lewy Body Dementias: Animal and Human Studies. In Neurobiology of Mental Illness; Charney, D.S., Nestler, E.L., Eds.; Oxford University Press: New York, NY, USA, 2018; pp. 737–750. [Google Scholar]
- Young, J.J.; Lavakumar, M.; Tampi, D.; Balachandran, S.; Tampi, R.R. Frontotemporal dementia: Latest evidence and clinical implications. Ther. Adv. Psychopharmacol. 2018, 8, 33–48. [Google Scholar] [CrossRef]
- Arvanitakis, Z. Update on frontotemporal dementia. Neurologist 2010, 16, 16–22. [Google Scholar] [CrossRef]
- McCaddon, A. Homocysteine and cognition—A historical perspective. J. Alzheimers Dis. 2006, 9, 361–380. [Google Scholar] [CrossRef]
- Hainsworth, A.H.; Yeo, N.E.; Weekman, E.M.; Wilcock, D.M. Homocysteine, hyperhomocysteinemia and vascular contributions to cognitive impairment and dementia (VCID). Biochim. Biophys. Acta 2016, 1862, 1008–1017. [Google Scholar] [CrossRef] [PubMed]
- Moretti, R.; Caruso, P. The Controversial Role of Homocysteine in Neurology: From Labs to Clinical Practice. Int. J. Mol. Sci. 2019, 20, 231. [Google Scholar] [CrossRef] [PubMed]
- Nieraad, H.; de Bruin, N.; Arne, O.; Hofmann, M.C.J.; Gurke, R.; Schmidt, D.; Ritter, M.; Parnham, M.J.; Geisslinger, G. Effects of Alzheimer-Like Pathology on Homocysteine and Homocysteic Acid Levels-An Exploratory In Vivo Kinetic Study. Int. J. Mol. Sci. 2021, 22, 927. [Google Scholar] [CrossRef] [PubMed]
- McCully, K.S. Homocysteine, Infections, Polyamines, Oxidative Metabolism, and the Pathogenesis of Dementia and Atherosclerosis. J. Alzheimers Dis. 2016, 54, 1283–1290. [Google Scholar] [CrossRef]
- Obeid, R.; Herrmann, W. Mechanisms of homocysteine neurotoxicity in neurodegenerative diseases with special reference to dementia. FEBS Lett. 2006, 580, 2994–3005. [Google Scholar] [CrossRef]
- Setién-Suero, E.; Suárez-Pinilla, M.; Suárez-Pinilla, P.; Crespo-Facorro, B.; Ayesa-Arriola, R. Homocysteine and cognition: A systematic review of 111 studies. Neurosci. Biobehav. Rev. 2016, 69, 280–298. [Google Scholar] [CrossRef]
- Stanger, O.; Fowler, B.; Piertzik, K.; Huemer, M.; Haschke-Becher, E.; Semmler, A.; Lorenzl, S.; Linnebank, M. Homocysteine, folate and vitamin B12 in neuropsychiatric diseases: Rev.iew and treatment recommendations. Expert Rev. Neurother. 2009, 9, 1393–1412. [Google Scholar] [CrossRef]
- Clarke, R.; Lewington, S.; Sherliker, P.; Armitage, J. Effects of B-vitamins on plasma homocysteine concentrations and on risk of cardiovascular disease and dementia. Curr. Opin. Clin. Nutr. Metab. Care 2007, 10, 32–39. [Google Scholar] [CrossRef]
- Bhargava, S.; Bhandari, A.; Choudhury, S. Role of Homocysteine in Cognitive Impairement and Alzheimer’s Disease. Indian J. Clin. Biochem. 2018, 33, 16–20. [Google Scholar] [CrossRef]
- Ji, Y.; Lyu, P.; Jin, W.; Li, X.; Li, X.; Dong, Y. Homocysteine: A modifiable culprit of cognitive impairment for us to conquer? J. Neurol. Sci. 2019, 404, 128–136. [Google Scholar] [CrossRef]
- Joosten, E. Homocysteine, vascular dementia and Alzheimer’s disease. Clin. Chem. Lab. Med. 2001, 39, 717–720. [Google Scholar] [CrossRef] [PubMed]
- Zhou, P.; Chen, Z.; Zhao, N.; Liu, D.; Guo, Z.Y.; Tan, L.; Hu, J.; Wang, Q.; Wang, J.Z.; Zhu, L.Q. Acetyl-L-carnitine attenuates homocysteine-induced Alzheimer-like histopathological and behavioral abnormalities. Rejuvenation Res. 2011, 14, 669–679. [Google Scholar] [CrossRef] [PubMed]
- Vogel, T.; Dali-Youcef, N.; Kaltenbach, G.; Andres, E. Homocysteine, vitamin B12, folate and cognitive functions: A systematic and critical Rev.iew of the literature. Int. J. Clin. Pract. 2009, 63, 1061–1067. [Google Scholar] [CrossRef] [PubMed]
- Morris, M.S. Homocysteine and Alzheimer’s disease. Lancet Neurol. 2003, 2, 425–428. [Google Scholar] [CrossRef]
- Seshadri, S. Elevated plasma homocysteine levels: Risk factor or risk marker for the development of dementia and Alzheimer’s disease? J. Alzheimers Dis. 2006, 9, 393–398. [Google Scholar] [CrossRef]
- Garcia, A.; Zanibbi, K. Homocysteine and cognitive function in elderly people. CMAJ 2004, 171, 897–904. [Google Scholar] [CrossRef]
- Morris, M.S. Folate, Homocysteine, and Neurological Function. Nutr. Clin. Care 2002, 5, 124–132. [Google Scholar] [CrossRef]
- Garcia, A. Cobalamin and homocysteine in older adults: Do we need to test for serum levels in the work-up of dementia? Alzheimers Dement. 2007, 3, 318–324. [Google Scholar] [CrossRef]
- Smith, A.D.; Refsum, H.; Bottiglieri, T.; Fenech, M.; Hooshmand, B.; McCaddon, A.; Miller, J.W.; Rosenberg, I.H.; Obeid, R. Homocysteine and Dementia: An International Consensus Statement. J. Alzheimers Dis. 2018, 62, 561–570. [Google Scholar] [CrossRef]
- Troen, A.; Rosenberg, I. Homocysteine and cognitive function. Semin. Vasc Med. 2005, 5, 209–214. [Google Scholar] [CrossRef]
- Moretti, R.; Caruso, P.; Dal Ben, M.; Conti, C.; Gazzin, S.; Tiribelli, C. Vitamin D, Homocysteine, and Folate in Subcortical Vascular Dementia and Alzheimer Dementia. Front. Aging Neurosci. 2017, 9, 169. [Google Scholar] [CrossRef] [PubMed]
- Selhub, J.; Bagley, L.C.; Miller, J.; Rosenberg, I.H. B vitamins, homocysteine, and neurocognitive function in the elderly. Am. J. Clin. Nutr. 2000, 71, 614s–620s. [Google Scholar] [CrossRef] [PubMed]
- Petersen, R.C.; Smith, G.E.; Waring, S.C.; Ivnik, R.J.; Tangalos, E.G.; Kokmen, E. Mild cognitive impairment: Clinical characterization and outcome. Arch Neurol. 1999, 56, 303–308. [Google Scholar] [CrossRef] [PubMed]
- Albert, M.S.; DeKosky, S.T.; Dickson, D. The diagnosis of mild cognitive impairment due to Alzheimer’s disease: Recommendations from the National Institute on Aging and Alzheimer’s Association workgroup. Alzheimer’s Dement. 2011, 7, 270–279. [Google Scholar] [CrossRef]
- Pietrzik, K.; Brönstrup, A. Vitamins B12, B6 and folate as determinants of homocysteine concentration in the healthy population. Eur. J. Pediatr. 1998, 157, S135–S138. [Google Scholar] [CrossRef]
- Huang, Y.C.; Chang, S.J.; Chiu, Y.T.; Chang, H.H.; Cheng, C.H. The status of plasma homocysteine and related B-vitamins in healthy young vegetarians and nonvegetarians. Eur. J. Nutr. 2003, 42, 84–90. [Google Scholar] [CrossRef]
- Kulkarni, K.; Richard, B.C. Lifestyle, homocysteine, and the metabolic syndrome. Metab. Syndr. Relat. Disord. 2003, 1, 141–147. [Google Scholar] [CrossRef]
- Ansari, R.; Mahta, A.; Mallack, E.; Luo, J.J. Hyperhomocysteinemia and neurologic disorders: A review. J. Clin. Neurol. 2014, 10, 281–288. [Google Scholar] [CrossRef]
- Stea, T.H.; Mansoor, M.A.; Wandel, M.; Uglem, S.; Frølich, W. Changes in predictors and status of homocysteine in young male adults after a dietary intervention with vegetables, fruits and bread. Eur. J. Nutr. 2008, 47, 201–209. [Google Scholar] [CrossRef]
- Sen, U.; Tyagi, S.C. Homocysteine and Hypertension in Diabetes: Does PPARgamma Have a Regulatory Role? PPAR Res. 2010, 2010, 806538. [Google Scholar] [CrossRef]
- van Guldener, C.; Stam, F.; Stehouwer, C.D. Hyperhomocysteinaemia in chronic kidney disease: Focus on transmethylation. Clin. Chem. Lab. Med. 2005, 43, 1026–1031. [Google Scholar] [CrossRef] [PubMed]
- Makita, Y.; Moczulski, D.K.; Bochenski, J.; Smiles, A.M.; Warram, J.H.; Krolewski, A.S. Methylenetetrahydrofolate reductase gene polymorphism and susceptibility to diabetic nephropathy in type 1 diabetes. Am. J. Kidney Dis. 2003, 41, 1189–1194. [Google Scholar] [CrossRef]
- Vaccaro, O.; Perna, A.F.; Mancini, F.P.; Iovine, C.; Cuomo, V.; Sacco, M.; Tufano, A.; Rivellese, A.A.; Ingrosso, D.; Riccardi, G. Plasma homocysteine and microvascular complications in type 1 diabetes. Nutr. Metab. Cardiovasc Dis. 2000, 10, 297–304. [Google Scholar] [PubMed]
- Cajavilca, C.E.; Gadhia, R.R.; Román, G.C. MTHFR Gene Mutations Correlate with White Matter Disease Burden and Predict Cerebrovascular Disease and Dementia. Brain Sci. 2019, 9, 211. [Google Scholar] [CrossRef] [PubMed]
- Erkinjuntti, T.; Kurz, A.; Gauthier, S.; Bullock, R.; Lilienfeld, S.; Damaraju, C.V. Efficacy of galantamine in probable vascular dementia and Alzheimer’s disease combined with cerebrovascular disease: A randomised trial. Lancet 2002, 359, 1283–1290. [Google Scholar] [CrossRef]
- Neuropathology Group of the Medical Research Council Cognitive Function and Ageing Study (MRC CFAS). Pathological correlates of late-onset dementia in a multicentre, community-based population in England and Wales. Neuropathology Group of the Medical Research Council Cognitive Function and Ageing Study (MRC CFAS). Lancet 2001, 357, 169–175. [Google Scholar] [CrossRef]
- O’Brien, J.T.; Erkinjuntti, T.; Reisberg, B.; Roman, G.; Sawada, T.; Pantoni, L.; Bowler, J.V.; Ballard, C.; DeCarli, C.; Gorelick, P.B.; et al. Vascular cognitive impairment. Lancet Neurol. 2003, 2, 89–98. [Google Scholar] [CrossRef]
- Prins, N.D.; Scheltens, P. White matter hyperintensities, cognitive impairment and dementia: An update. Nat. Rev. Neurol. 2015, 11, 157–165. [Google Scholar] [CrossRef]
- Pantoni, L. Cerebral small vessel disease: From pathogenesis and clinical characteristics to therapeutic challenges. Lancet Neurol. 2010, 9, 689–701. [Google Scholar] [CrossRef]
- Klancnik, J.M.; Cuénod, M.; Gähwiler, B.H.; Jiang, Z.P.; Do, K.Q. Release of endogenous amino acids, including homocysteic acid and cysteine sulphinic acid, from rat hippocampal slices evoked by electrical stimulation of Schaffer collateral-commissural fibres. Neuroscience 1992, 49, 557–570. [Google Scholar] [CrossRef]
- Kim, J.P.; Koh, J.-y.; Choi, D.W. l-Homocysteate is a potent neurotoxin on cultured cortical neurons. Brain Res. 1987, 437, 103–110. [Google Scholar] [CrossRef]
- Lipton, S.A.; Kim, W.K.; Choi, Y.B.; Kumar, S.; D’Emilia, D.M.; Rayudu, P.V.; Arnelle, D.R.; Stamler, J.S. Neurotoxicity associated with dual actions of homocysteine at the N-methyl-D-aspartate receptor. Proc. Natl. Acad. Sci. USA 1997, 94, 5923–5928. [Google Scholar] [CrossRef] [PubMed]
- Ito, S.; Provini, L.; Cherubini, E. l-Homocysteic acid mediates synaptic excitation at NMDA receptors in the hippocampus. Neurosci. Lett. 1991, 124, 157–161. [Google Scholar] [CrossRef]
- Christie, L.A.; Riedel, G.; Algaidi, S.A.; Whalley, L.J.; Platt, B. Enhanced hippocampal long-term potentiation in rats after chronic exposure to homocysteine. Neurosci. Lett. 2005, 373, 119–124. [Google Scholar] [CrossRef]
- Matté, C.; Pereira, L.O.; Dos Santos, T.M.; Mackedanz, V.; Cunha, A.A.; Netto, C.A.; Wyse, A.T. Acute homocysteine administration impairs memory consolidation on inhibitory avoidance task and decreases hippocampal brain-derived neurotrophic factor immunocontent: PRev.ention by folic acid treatment. Neuroscience 2009, 163, 1039–1045. [Google Scholar] [CrossRef]
- Ziemińska, E.; Stafiej, A.; Łazarewicz, J.W. Role of group I metabotropic glutamate receptors and NMDA receptors in homocysteine-evoked acute neurodegeneration of cultured cerebellar granule neurones. Neurochem. Int. 2003, 43, 481–492. [Google Scholar] [CrossRef]
- Irizarry, M.C.; Gurol, M.E.; Raju, S.; Diaz-Arrastia, R.; Locascio, J.J.; Tennis, M.; Hyman, B.T. Association of homocysteine with plasma ß-amyloid protein in aging and neurodegenerative disease. Neurology 2005, 65, 1402–1408. [Google Scholar] [CrossRef]
- Kruman, I.I.; Kumaravel, T.S.; Lohani, A.; Pedersen, W.A.; Cutler, R.G.; Kruman, Y.; Haughey, N.; Lee, J.; Evans, M.; Mattson, M.P. Folic acid deficiency and homocysteine impair DNA repair in hippocampal neurons and sensitize them to amyloid toxicity in experimental models of Alzheimer’s disease. J. Neurosci. 2002, 22, 1752–1762. [Google Scholar] [CrossRef]
- Kamat, P.K.; Vacek, J.C.; Kalani, A.; Tyagi, N. Homocysteine Induced Cerebrovascular Dysfunction: A Link to Alzheimer’s Disease Etiology. Open Neurol. J. 2015, 9, 9–14. [Google Scholar] [CrossRef]
- Shea, T.B.; Lyons-Weiler, J.; Rogers, E. Homocysteine, folate deprivation and Alzheimer neuropathology. J. Alzheimers Dis. 2002, 4, 261–267. [Google Scholar] [CrossRef]
- Ho, P.I.; Collins, S.C.; Dhitavat, S.; Ortiz, D.; Ashline, D.; Rogers, E.; Shea, T.B. Homocysteine potentiates beta-amyloid neurotoxicity: Role of oxidative stress. J. Neurochem. 2001, 78, 249–253. [Google Scholar] [CrossRef] [PubMed]
- Ho, P.I.; Ashline, D.; Dhitavat, S.; Ortiz, D.; Collins, S.C.; Shea, T.B.; Rogers, E. Folate deprivation induces neurodegeneration: Roles of oxidative stress and increased homocysteine. Neurobiol. Dis. 2003, 14, 32–42. [Google Scholar] [CrossRef]
- Hasegawa, T.; Ukai, W.; Jo, D.G.; Xu, X.; Mattson, M.P.; Nakagawa, M.; Araki, W.; Saito, T.; Yamada, T. Homocysteic acid induces intraneuronal accumulation of neurotoxic Abeta42: Implications for the pathogenesis of Alzheimer’s disease. J. Neurosci. Res. 2005, 80, 869–876. [Google Scholar] [CrossRef] [PubMed]
- Li, J.G.; Chu, J.; Barrero, C.; Merali, S.; Praticò, D. Homocysteine exacerbates ß-amyloid pathology, tau pathology, and cognitive deficit in a mouse model of Alzheimer’s disease with plaques and tangles. Ann. Neurol. 2014, 75, 851–863. [Google Scholar] [CrossRef]
- Tyagi, S.C.; Lominadze, D.; Roberts, A.M. Homocysteine in microvascular endothelial cell barrier permeability. Cell Biochem. Biophys. 2005, 43, 37–44. [Google Scholar] [CrossRef]
- Mok, S.S.; Turner, B.J.; Beyreuther, K.; Masters, C.L.; Barrow, C.J.; Small, D.H. Toxicity of substrate-bound amyloid peptides on vascular smooth muscle cells is enhanced by homocysteine. Eur. J. Biochem. 2002, 269, 3014–3022. [Google Scholar] [CrossRef]
- Sai, X.; Kawamura, Y.; Kokame, K.; Yamaguchi, H.; Shiraishi, H.; Suzuki, R.; Suzuki, T.; Kawaichi, M.; Miyata, T.; Kitamura, T.; et al. Endoplasmic reticulum stress-inducible protein, Herp, enhances presenilin-mediated generation of amyloid beta-protein. J. Biol. Chem. 2002, 277, 12915–12920. [Google Scholar] [CrossRef]
- Hodgson, N.; Trivedi, M.; Muratore, C.; Li, S.; Deth, R. Soluble oligomers of amyloid-β cause changes in redox state, DNA methylation, and gene transcription by inhibiting EAAT3 mediated cysteine uptake. J. Alzheimers Dis. 2013, 36, 197–209. [Google Scholar] [CrossRef]
- Selkoe, D.J. Presenilin, Notch, and the genesis and treatment of Alzheimer’s disease. Proc. Natl. Acad. Sci. USA 2001, 98, 11039–11041. [Google Scholar] [CrossRef]
- Scarpa, S.; Fuso, A.; D’Anselmi, F.; Cavallaro, R.A. Presenilin 1 gene silencing by S-adenosylmethionine: A treatment for Alzheimer disease? FEBS Lett. 2003, 541, 145–148. [Google Scholar] [CrossRef]
- Irwin, D.J. Tauopathies as clinicopathological entities. Park. Relat. Disord. 2016, 22, S29–S33. [Google Scholar] [CrossRef] [PubMed]
- Shirafuji, N.; Hamano, T.; Yen, S.H.; Kanaan, N.M.; Yoshida, H.; Hayashi, K.; Ikawa, M.; Yamamura, O.; Kuriyama, M.; Nakamoto, Y. Homocysteine Increases Tau Phosphorylation, Truncation and Oligomerization. Int. J. Mol. Sci. 2018, 19, 891. [Google Scholar] [CrossRef] [PubMed]
- Di Meco, A.; Li, J.G.; Barrero, C.; Merali, S.; Praticò, D. Elevated levels of brain homocysteine directly modulate the pathological phenotype of a mouse model of tauopathy. Mol. Psychiatry 2019, 24, 1696–1706. [Google Scholar] [CrossRef] [PubMed]
- Irwin, R.W.; Brinton, R.D. Allopregnanolone as regenerative therapeutic for Alzheimer’s disease: Translational development and clinical promise. Prog. Neurobiol. 2014, 113, 40–55. [Google Scholar] [CrossRef]
- Lee, G.; Leugers, C.J. Tau and tauopathies. Prog. Mol. Biol. Transl. Sci. 2012, 107, 263–293. [Google Scholar] [CrossRef] [PubMed]
- Leulliot, N.; Quevillon-Cheruel, S.; Sorel, I.; de La Sierra-Gallay, I.L.; Collinet, B.; Graille, M.; Blondeau, K.; Bettache, N.; Poupon, A.; Janin, J.; et al. Structure of Protein Phosphatase Methyltransferase 1 (PPM1), a Leucine Carboxyl Methyltransferase Involved in the Regulation of Protein Phosphatase 2A Activity. J. Biol. Chem. 2004, 279, 8351–8358. [Google Scholar] [CrossRef]
- Ferreira, A.; Lu, Q.; Orecchio, L.; Kosik, K.S. Selective phosphorylation of adult tau isoforms in mature hippocampal neurons exposed to fibrillar A beta. Mol. Cell Neurosci. 1997, 9, 220–234. [Google Scholar] [CrossRef]
- Wang, J.-Z.; Gong, C.-X.; Zaidi, T.; Grundke-Iqbal, I.; Iqbal, K. Dephosphorylation of Alzheimer Paired Helical Filaments by Protein Phosphatase-2A and -2B. J. Biol. Chem. 1995, 270, 4854–4860. [Google Scholar] [CrossRef]
- Vogelsberg-Ragaglia, V.; Schuck, T.; Trojanowski, J.Q.; Lee, V.M. PP2A mRNA expression is quantitatively decreased in Alzheimer’s disease hippocampus. Exp. Neurol. 2001, 168, 402–412. [Google Scholar] [CrossRef]
- Sontag, E.; Hladik, C.; Montgomery, L.; Luangpirom, A.; Mudrak, I.; Ogris, E.; White, C.L., 3rd. Downregulation of protein phosphatase 2A carboxyl methylation and methyltransferase may contribute to Alzheimer disease pathogenesis. J Neuropathol Exp. Neurol. 2004, 63, 1080–1091. [Google Scholar] [CrossRef]
- Arlt, S.; Schwedhelm, E.; Kolsch, H.; Jahn, H.; Linnebank, M.; Smulders, Y.; Jessen, F.; Boger, R.H.; Popp, J. Dimethylarginines, homocysteine metabolism, and cerebrospinal fluid markers for Alzheimer’s disease. J. Alzheimers Dis. 2012, 31, 751–758. [Google Scholar] [CrossRef] [PubMed]
- De Lau, L.M.L.; Koudstaal, P.J.; van Meurs, J.B.J.; Uitterlinden, A.G.; Hofman, A.; Breteler, M.M.B. Methylenetetrahydrofolate reductase C677T genotype and PD. Ann. Neurol. 2005, 57, 927–930. [Google Scholar] [CrossRef] [PubMed]
- Zhao, P.; Yang, J.F.; Liu, W.; Wang, Y.; Sun, Y.N.; Li, Q.; Zhang, W.; Zhang, B.S. Effects of entacapone on plasma homocysteine in Parkinson’s disease patients on levodopa. Zhonghua Yi Xue Za Zhi 2013, 93, 512–515. [Google Scholar] [PubMed]
- Lauriola, M.; D’Onofrio, G.; Ciccone, F.; Germano, C.; Cascavilla, L.; Paris, F.; Greco, A. Relationship of Homocysteine Plasma Levels with Mild Cognitive Impairment, Alzheimer’s Disease, Vascular Dementia, Psychobehavioral, and Functional Complications. J. Alzheimers Dis. 2021, 82, 235–248. [Google Scholar] [CrossRef] [PubMed]
- Kim, J.; Park, M.H.; Kim, E.; Han, C.; Jo, S.A.; Jo, I. Plasma homocysteine is associated with the risk of mild cognitive impairment in an elderly Korean population. J. Nutr. 2007, 137, 2093–2097. [Google Scholar] [CrossRef] [PubMed]
- Lanyau-Dominguez, Y.; Macias-Matos, C.; Jesus, J.; Maria, G.; Suarez-Medina, R.; Eugenia, M.; Noriega-Fernandez, L.; Guerra-Hernandez, M.; Calvo-Rodriguez, M.; Sanchez-Gil, Y.; et al. Levels of Vitamins and Homocysteine in Older Adults with Alzheimer Disease or Mild Cognitive Impairment in Cuba. MEDICC Rev. 2020, 22, 40–47. [Google Scholar] [CrossRef] [PubMed]
- Haan, M.N.; Miller, J.W.; Aiello, A.E.; Whitmer, R.A.; Jagust, W.J.; Mungas, D.M.; Allen, L.H.; Green, R. Homocysteine, B vitamins, and the incidence of dementia and cognitive impairment: Results from the Sacramento Area Latino Study on Aging. Am. J. Clin. Nutr. 2007, 85, 511–517. [Google Scholar] [CrossRef]
- Ma, F.; Wu, T.; Zhao, J.; Ji, L.; Song, A.; Zhang, M.; Huang, G. Plasma Homocysteine and Serum Folate and Vitamin B(12) Levels in Mild Cognitive Impairment and Alzheimer’s Disease: A Case-Control Study. Nutrients 2017, 9, 725. [Google Scholar] [CrossRef]
- Nilsson, K.; Gustafson, L.; Hultberg, B. Improvement of cognitive functions after cobalamin/folate supplementation in elderly patients with dementia and elevated plasma homocysteine. Int. J. Geriatr. Psychiatry 2001, 16, 609–614. [Google Scholar] [CrossRef]
- Annerbo, S.; Wahlund, L.O.; Lokk, J. The relation between homocysteine levels and development of Alzheimer’s disease in mild cognitive impairment patients. Dement. Geriatr. Cogn. Disord. 2005, 20, 209–214. [Google Scholar] [CrossRef]
- Reitz, C.; Tang, M.X.; Miller, J.; Green, R.; Luchsinger, J.A. Plasma Homocysteine and Risk of Mild Cognitive Impairment. Dement. Geriatr. Cogn. Disord. 2009, 27, 11–17. [Google Scholar] [CrossRef]
- Religa, D.; Styczynska, M.; Peplonska, B.; Gabryelewicz, T.; Pfeffer, A.; Chodakowska, M.; Luczywek, E.; Wasiak, B.; Stepien, K.; Golebiowski, M.; et al. Homocysteine, apolipoproteine E and methylenetetrahydrofolate reductase in Alzheimer’s disease and mild cognitive impairment. Dement. Geriatr. Cogn. Disord. 2003, 16, 64–70. [Google Scholar] [CrossRef] [PubMed]
- Sala, I.; Belén Sánchez-Saudinós, M.; Molina-Porcel, L.; Lázaro, E.; Gich, I.; Clarimón, J.; Blanco-Vaca, F.; Blesa, R.; Gómez-Isla, T.; Lleó, A. Homocysteine and cognitive impairment. Relation with diagnosis and neuropsychological performance. Dement. Geriatr. Cogn. Disord. 2008, 26, 506–512. [Google Scholar] [CrossRef] [PubMed]
- Arioğul, S.; Cankurtaran, M.; Dağli, N.; Khalil, M.; Yavuz, B. Vitamin B12, folate, homocysteine and dementia: Are they really related? Arch Gerontol. Geriatr. 2005, 40, 139–146. [Google Scholar] [CrossRef] [PubMed]
- Ansari, Z. Homocysteine and Mild Cognitive Impairment: Are These the Tools for Early Intervention in the Dementia Spectrum? J. Nutr. Health Aging 2016, 20, 155–160. [Google Scholar] [CrossRef]
- Zhou, F.; Chen, S. Hyperhomocysteinemia and risk of incident cognitive outcomes: An updated dose-response meta-analysis of prospective cohort studies. Ageing Res. Rev. 2019, 51, 55–66. [Google Scholar] [CrossRef]
- Lehmann, M.; Regland, B.; Blennow, K.; Gottfries, C.G. Vitamin B12-B6-Folate Treatment Improves Blood-Brain Barrier Function in Patients with Hyperhomocysteinemia and Mild Cognitive Impairment. Dement. Geriatr. Cogn. Discord. 2003, 16, 145–150. [Google Scholar] [CrossRef]
- Smith, A.D.; Smith, S.M.; de Jager, C.A.; Whitbread, P.; Johnston, C.; Agacinski, G.; Oulhaj, A.; Bradley, K.M.; Jacoby, R.; Refsum, H. Homocysteine-lowering by B vitamins slows the rate of accelerated brain atrophy in mild cognitive impairment: A randomized controlled trial. PLoS ONE 2010, 5, e12244. [Google Scholar] [CrossRef]
- Kwok, T.; Wu, Y.; Lee, J.; Lee, R.; Yung, C.Y.; Choi, G.; Lee, V.; Harrison, J.; Lam, L.; Mok, V. A randomized placebo-controlled trial of using B vitamins to pRev.ent cognitive decline in older mild cognitive impairment patients. Clin. Nutr. 2020, 39, 2399–2405. [Google Scholar] [CrossRef]
- Clarke, R.; Smith, A.D.; Jobst, K.A.; Refsum, H.; Sutton, L.; Ueland, P.M. Folate, vitamin B12, and serum total homocysteine levels in confirmed Alzheimer disease. Arch Neurol. 1998, 55, 1449–1455. [Google Scholar] [CrossRef]
- McIlroy, S.P.; Dynan, K.B.; Lawson, J.T.; Patterson, C.C.; Passmore, A.P. Moderately elevated plasma homocysteine, methylenetetrahydrofolate reductase genotype, and risk for stroke, vascular dementia, and Alzheimer disease in Northern Ireland. Stroke 2002, 33, 2351–2356. [Google Scholar] [CrossRef]
- Leblhuber, F.; Walli, J.; Artner-Dworzak, E. Hyperhomocysteinemia in dementia. J. Neural. Transm. 2000, 107, 1469–1474. [Google Scholar] [CrossRef]
- McCaddon, A.; Davies, G.; Hudson, P.; Tandy, S.; Cattel, H. Total serum homocysteine in senile dementia of Alzheimer type. Int. J. Ger. Psych. 1998, 13, 235–239. [Google Scholar] [CrossRef]
- Meng, H.; Li, Y.; Zhang, W.; Zhao, Y.; Niu, X.; Guo, J. The relationship between cognitive impairment and homocysteine in a B12 and folate deficient population in China: A cross-sectional study. Medicine 2019, 98, e17970. [Google Scholar] [CrossRef]
- Nilsson, K.; Gustafson, L.; Hultberg, B. Elevated plasma homocysteine level is not primarily related to Alzheimer’s disease. Dement. Geriatr. Cogn. Discord. 2012, 34, 121–127. [Google Scholar] [CrossRef]
- Luchsinger, J.A.; Tang, M.; Shea, S. Plasma homocysteine levels and risk of Alzheimer disease. Neurology 2004, 62, 1972–1976. [Google Scholar] [CrossRef]
- Oulhaj, A.; Refsum, H.; Beaumont, H.; Williams, J.; King, E.; Jacoby, R.; Smith, A.D. Homocysteine as a predictor of cognitive decline in Alzheimer’s disease. Int. J. Geriatr. Psychiatry 2010, 25, 82–90. [Google Scholar] [CrossRef]
- Farina, N.; Jernerén, F.; Turner, C.; Hart, K.; Tabet, N. Homocysteine concentrations in the cognitive progression of Alzheimer’s disease. Exp. Gerontol. 2017, 99, 146–150. [Google Scholar] [CrossRef]
- Seshadri, S.; Beiser, A.; Selhub, J. Plasma homocysteine as a risk factor for dementia and Alzheimer’s disease. N. Engl. J. Med. 2002, 346, 476–483. [Google Scholar] [CrossRef]
- Ravaglia, G.; Forti, P.; Maioli, F.; Chiappelli, M.; Montesi, F.; Bianchin, M.; Licastro, F.; Patterson, C. Apolipoprotein E e4 allele affects risk of hyperhomocysteinemia in the elderly. Am. J. Clin. Nutr. 2006, 84, 1473–1480. [Google Scholar] [CrossRef]
- Ravaglia, G.; Forti, P.; Maioli, F. Homocysteine and folate as risk factors for dementia and Alzheimer disease. Am. J. Clin. Nutr. 2005, 82, 636–643. [Google Scholar] [CrossRef] [PubMed]
- Beydoun, M.A.; Beydoun, H.A.; Gamaldo, A.A.; Teel, A.; Zonderman, A.B.; Wang, Y. Epidemiologic studies of modifiable factors associated with cognition and dementia: Systematic Review and meta-analysis. BMC Public Health 2014, 14, 643. [Google Scholar] [CrossRef]
- Zuin, M.; Cervellati, C.; Brombo, G.; Trentini, A.; Roncon, L.; Zuliani, G. Elevated Blood Homocysteine and Risk of Alzheimer’s Dementia: An Updated Systematic Rev.iew and Meta-Analysis Based on Prospective Studies. J Prev. Alzheimers Dis. 2021, 8, 329–334. [Google Scholar] [CrossRef] [PubMed]
- Zhang, G.; Liu, S.; Chen, Z.; Shi, Z.; Hu, W.; Ma, L.; Wang, X.; Li, X.; Ji, Y. Association of Elevated Plasma Total Homocysteine With Dementia With Lewy Bodies: A Case-Control Study. Front. Aging Neurosci. 2021, 13, 724990. [Google Scholar] [CrossRef]
- Hoffmann, J.; Busse, S.; von Hoff, F.; Borucki, K.; Frodl, T.; Busse, M. Association Between Homocysteine and Vitamin Levels in Demented Patients. J. Alzheimers Dis. 2021, 81, 1781–1792. [Google Scholar] [CrossRef]
- Raszewski, G.; Chwedorowicz, R.; Chwedorowicz, A.; Gustaw Rothenberg, K. Homocysteine, antioxidant vitamins and lipids as biomarkers of neurodegeneration in Alzheimer’s disease versus non-Alzheimer’s dementia. Ann. Agric. Environ. Med. 2016, 23, 193–196. [Google Scholar] [CrossRef][Green Version]
- Nilsson, K.; Gustafson, L.; Hultberg, B. Plasma homocysteine and cognition in elderly patients with dementia or other psychogeriatric diseases. Dement. Geriatr. Cogn. Discord. 2010, 30, 198–204. [Google Scholar] [CrossRef]
- Riggs, K.M.; Spiro, A., 3rd; Tucker, K.; Rush, D. Relations of vitamin B-12, vitamin B-6, folate, and homocysteine to cognitive performance in the Normative Aging Study. Am. J. Clin. Nutr. 1996, 63, 306–314. [Google Scholar] [CrossRef]
- Kim, H.; Lee, K.J. Serum homocysteine levels are correlated with behavioral and psychological symptoms of Alzheimer’s disease. Neuropsychiatr. Dis. Treat. 2014, 10, 1887–1896. [Google Scholar] [CrossRef]
- Soni, R.M.; Tiwari, S.C.; Mahdi, A.A.; Kohli, N. Serum Homocysteine and Behavioral and Psychological Symptoms of Dementia: Is There Any Correlation in Alzheimer’s Disease? Ann. Neurosci. 2018, 25, 152–159. [Google Scholar] [CrossRef]
- Teng, Z.; Feng, J.; Liu, R.; Ji, Y.; Xu, J.; Jiang, X.; Chen, H.; Dong, Y.; Meng, N.; Xiao, Y.; et al. Cerebral small vessel disease mediates the association between homocysteine and cognitive function. Front. Aging NeuroSci. 2022, 14, 868777. [Google Scholar] [CrossRef]
- Postiglione, A.; Milan, G.; Ruocco, A.; Gallotta, G.; Guiotto, G.; Di Minno, G. Plasma Folate, Vitamin B12, and Total Homocysteine and Homozygosity for the C677T Mutation of the 5,10-Methylene Tetrahydrofolate Reductase Gene in Patients with Alzheimer’s Dementia. Gerontology 2001, 47, 324–329. [Google Scholar] [CrossRef]
- Baroni, L.; Bonetto, C.; Rizzo, G.; Bertola, C.; Caberlotto, L.; Bazzerla, G. Association Between Cognitive Impairment and Vitamin B12, Folate, and Homocysteine Status in Elderly Adults: A Retrospective Study. J. Alzheimers Dis. 2019, 70, 443–453. [Google Scholar] [CrossRef]
- Ueno, A.; Hamano, T.; Enomoto, S.; Shirafuji, N.; Nagata, M.; Kimura, H.; Ikawa, M.; Yamamura, O.; Yamanaka, D.; Ito, T.; et al. Influences of Vitamin B12 Supplementation on Cognition and Homocysteine in Patients with Vitamin B12 Deficiency and Cognitive Impairment. Nutrients 2022, 14, 1494. [Google Scholar] [CrossRef]
- Quadri, P.; Fragiacomo, C.; Pezzati, R.; Zanda, E.; Forloni, G.; Tettamanti, M.; Lucca, U. Homocysteine, folate, and vitamin B-12 in mild cognitive impairment, Alzheimer disease, and vascular dementia. Am. J. Clin. Nutr. 2004, 80, 114–122. [Google Scholar] [CrossRef]
- Rajagopalan, P.; Hua, X.; Toga, A.W.; Jack, C.R., Jr.; Weiner, M.W.; Thompson, P.M. Homocysteine effects on brain volumes mapped in 732 elderly individuals. Neuroreport 2011, 22, 391–395. [Google Scholar] [CrossRef]
- Kim, S.; Choi, B.Y.; Nam, J.H.; Kim, M.K.; Oh, D.H.; Yang, Y.J. Cognitive impairment is associated with elevated serum homocysteine levels among older adults. Eur. J. Nutr. 2019, 58, 399–408. [Google Scholar] [CrossRef]
- Hama, Y.; Hamano, T.; Shirafuji, N.; Hayashi, K.; Ueno, A.; Enomoto, S.; Nagata, M.; Kimura, H.; Matsunaga, A.; Ikawa, M.; et al. Influences of Folate Supplementation on Homocysteine and Cognition in Patients with Folate Deficiency and Cognitive Impairment. Nutrients 2020, 12, 3138. [Google Scholar] [CrossRef]
- Bhargava, S.; Sethi, P.; Batra, A.; Choudhury, S.; Takkar, P.; Manocha, A.; Kankra, M.; Singla, P. Homocysteine and Nutritional Biomarkers In Cognitive Impairment. PREPRINT (Version 1). Research Square. 2022. Available online: https://www.researchsquare.com/article/rs-1725172/v1 (accessed on 24 September 2022).
- Kalmijn, S.; Launer, L.; Lindemans, J.; Bots, M.; Hofman, A.; Breteler, M. Total Homocysteine and Cognitive Decline in a Community-based Sample of Elderly Subjects: The Rotterdam Study. Am. J. Epidemiol. 1999, 150, 283–289. [Google Scholar] [CrossRef]
- Bonetti, F.; Brombo, G.; Magon, S.; Zuliani, G. Cognitive Status According to Homocysteine and B-Group Vitamins in Elderly Adults. J. Am. Geriatr. Soc. 2015, 63, 1158–1163. [Google Scholar] [CrossRef]
- Sachdev, P.S.; Valenzuela, M.; Wang, X.L.; Looi, J.C.; Brodaty, H. Relationship between plasma homocysteine levels and brain atrophy in healthy elderly individuals. Neurology 2002, 58, 1539–1541. [Google Scholar] [CrossRef] [PubMed]
- Li, L.; Cao, D.; Desmond, R.; Rahman, A.; Lah, J.J.; Levey, A.I.; Zamrini, E. Cognitive performance and plasma levels of homocysteine, vitamin B12, folate and lipids in patients with Alzheimer disease. Dement. Geriatr. Cogn. Discord. 2008, 26, 384–390. [Google Scholar] [CrossRef] [PubMed]
- Manders, M.; Vasse, E.; de Groot, L.C.; van Staveren, W.A.; Bindels, J.G.; Blom, H.J.; Hoefnagels, W.H. Homocysteine and cognitive function in institutionalised elderly A cross-sectional analysis. Eur. J. Nutr. 2006, 45, 70–78. [Google Scholar] [CrossRef] [PubMed]
- Adunsky, A.; Arinzon, Z.; Fidelman, Z.; Krasniansky, I.; Arad, M.; Gepstein, R. Plasma homocysteine levels and cognitive status in long-term stay geriatric patients: A cross-sectional study. Arch Gerontol. Geriatr. 2005, 40, 129–138. [Google Scholar] [CrossRef]
- Kong, H.Y.; Cheng, D.M.; Pang, W.; Sun, S.D.; Liu, J.; Huang, C.Y.; Jiang, Y.G. Homocysteine levels and cognitive function scores measured with MMSE and BCAT of middle-aged and elderly subjects in Tianjin City. J. Nutr. Health Aging 2013, 17, 527–532. [Google Scholar] [CrossRef]
- Allam, M.; Fahmy, E.; Elatti, S.A.; Amer, H.; Abo-Krysha, N.; El-Sawy, E. Association between total plasma homocysteine level and cognitive functions in elderly Egyptian subjects. J. Neurol. Sci. 2013, 332, 86–91. [Google Scholar] [CrossRef]
- Moorthy, D.; Peter, I.; Scott, T.M.; Parnell, L.D.; Lai, C.Q.; Crott, J.W.; Ordovás, J.M.; Selhub, J.; Griffith, J.; Rosenberg, I.H.; et al. Status of vitamins B-12 and B-6 but not of folate, homocysteine, and the methylenetetrahydrofolate reductase C677T polymorphism are associated with impaired cognition and depression in adults. J. Nutr. 2012, 142, 1554–1560. [Google Scholar] [CrossRef]
- Xiu, L.L.; Lee, M.S.; Wahlqvist, M.L.; Chen, R.C.; Huang, Y.C.; Chen, K.J.; Li, D. Low and high homocysteine are associated with mortality independent of B group vitamins but interactive with cognitive status in a free-living elderly cohort. Nutr. Res. 2012, 32, 928–939. [Google Scholar] [CrossRef]
- Tangney, C.C.; Tang, Y.; Evans, D.A.; Morris, M.C. Biochemical indicators of vitamin B12 and folate insufficiency and cognitive decline. Neurology 2009, 72, 361–367. [Google Scholar] [CrossRef]
- Koike, T.; Kuzuya, M.; Kanda, S.; Okada, K.; Izawa, S.; Enoki, H.; Iguchi, A. Raised homocysteine and low folate and vitamin B-12 concentrations predict cognitive decline in community-dwelling older Japanese adults. Clin. Nutr. 2008, 27, 865–871. [Google Scholar] [CrossRef]
- Fischer, P.; Zehetmayer, S.; Bauer, K.; Huber, K.; Jungwirth, S.; Tragl, K.H. Relation between vascular risk factors and cognition at age 75. Acta Neurol. Scand 2006, 114, 84–90. [Google Scholar] [CrossRef] [PubMed]
- Budge, M.; Johnston, C.; Hogervorst, E.; de Jager, C.; Milwain, E.; Iversen, S.D.; Barnetson, L.; King, E.; Smith, A.D. Plasma total homocysteine and cognitive performance in a volunteer elderly population. Ann. N. Y. Acad Sci. 2000, 903, 407–410. [Google Scholar] [CrossRef]
- Faux, N.G.; Ellis, K.A.; Porter, L.; Fowler, C.J.; Laws, S.M.; Martins, R.N.; Pertile, K.K.; Rembach, A.; Rowe, C.C.; Rumble, R.L.; et al. Homocysteine, vitamin B12, and folic acid levels in Alzheimer’s disease, mild cognitive impairment, and healthy elderly: Baseline characteristics in subjects of the Australian Imaging Biomarker Lifestyle study. J. Alzheimers Dis. 2011, 27, 909–922. [Google Scholar] [CrossRef] [PubMed]
- Luzzi, S.; Papiri, G.; Viticchi, G.; Baldinelli, S.; Fiori, C.; Silvestrini, M.; Toraldo, A. Association between homocysteine levels and cognitive profile in Alzheimer’s Disease. J. Clin. Neurosci. 2021, 94, 250–256. [Google Scholar] [CrossRef] [PubMed]
- Moustafa, A.A.; Hewedi, D.H.; Eissa, A.M.; Myers, C.E.; Sadek, H.A. The relationship between associative learning, transfer generalization, and homocysteine levels in mild cognitive impairment. PLoS ONE 2012, 7, e46496. [Google Scholar] [CrossRef] [PubMed]
- Çebi, M.; Metin, B.; Tarhan, N. The association between vitamin B12 and plasma homocysteine levels with episodic memory and the volume of memory related brain structures in middle-aged individuals: A retrospective correlational study. Brain Struct. Funct. 2022, 227, 2103–2109. [Google Scholar] [CrossRef] [PubMed]
- Garcia, A.; Haron, Y.; Pulman, K.; Hua, L.; Freedman, M. Increases in homocysteine are related to worsening of stroop scores in healthy elderly persons: A prospective follow-up study. J. Gerontol. A Biol. Sci. Med. Sci. 2004, 59, 1323–1327. [Google Scholar] [CrossRef]
- Narayan, S.K.; Saxby, B.K.; Firbank, M.J.; O’Brien, J.T.; Harrington, F.; McKeith, I.G.; Hansrani, M.; Stansby, G.; Ford, G.A. Plasma homocysteine and cognitive decline in older hypertensive subjects. Int. Psychogeriatr. 2011, 23, 1607–1615. [Google Scholar] [CrossRef]
- Nurk, E.; Refsum, H.; Tell, G.S.; Engedal, K.; Vollset, S.E.; Ueland, P.M.; Nygaard, H.A.; Smith, A.D. Plasma total homocysteine and memory in the elderly: The Hordaland Homocysteine Study. Ann. Neurol. 2005, 58, 847–857. [Google Scholar] [CrossRef]
- Schafer, J.H.; Glass, T.A.; Bolla, K.I.; Mintz, M.; Jedlicka, A.E.; Schwartz, B.S. Homocysteine and Cognitive Function in a Population-Based Study of Older Adults. J. Am. Geriatr. Soc. 2005, 53, 381–388. [Google Scholar] [CrossRef]
- Tucker, K.L.; Qiao, N.; Scott, T.; Rosenberg, I.; Spiro, A., 3rd. High homocysteine and low B vitamins predict cognitive decline in aging men: The Veterans Affairs Normative Aging Study. Am. J. Clin. Nutr. 2005, 82, 627–635. [Google Scholar] [CrossRef] [PubMed]
- van den Kommer, T.N.; Dik, M.G.; Comijs, H.C.; Jonker, C.; Deeg, D.J. Homocysteine and inflammation: Predictors of cognitive decline in older persons? Neurobiol. Aging 2010, 31, 1700–1709. [Google Scholar] [CrossRef] [PubMed]
- Aleman, A.; Muller, M.; de Haan, E.H.; van der Schouw, Y.T. Vascular risk factors and cognitive function in a sample of independently living men. Neurobiol. Aging 2005, 26, 485–490. [Google Scholar] [CrossRef] [PubMed]
- Agrawal, A.; Ilango, K.; Singh, P.K.; Karmakar, D.; Singh, G.P.; Kumari, R.; Dubey, G.P. Age dependent levels of plasma homocysteine and cognitive performance. Behav. Brain Res. 2015, 283, 139–144. [Google Scholar] [CrossRef]
- Clark, M.S.; Guthrie, J.R.; Dennerstein, L. Hyperhomocysteinemia is associated with lower performance on memory tasks in post-menopausal women. Dement. Geriatr. Cogn. Discord. 2005, 20, 57–62. [Google Scholar] [CrossRef]
- Raszewski, G.; Loroch, M.; Owoc, A.; Łukawski, K.; Filip, R.; Bojar, I. Homocysteine and cognitive disorders of postmenopausal women measured by a battery of computer tests—Central nervous system vital signs. Arch Womens Ment. Health 2015, 18, 623–630. [Google Scholar] [CrossRef]
- West, R.K.; Beeri, M.S.; Schmeidler, J.; Mitchell, D.B.; Carlisle, K.R.; Angelo, G.; Mavris, R.; Langhoff, E.; Rosendorff, C.; Silverman, J.M. Homocysteine and cognitive function in very elderly nondemented subjects. Am. J. Geriatr. Psychiatry 2011, 19, 673–677. [Google Scholar] [CrossRef]
- Chin, A.V.; Robinson, D.J.; O’Connell, H.; Hamilton, F.; Bruce, I.; Coen, R.; Walsh, B.; Coakley, D.; Molloy, A.; Scott, J.; et al. Vascular biomarkers of cognitive performance in a community-based elderly population: The Dublin Healthy Ageing study. Age Ageing 2008, 37, 559–564. [Google Scholar] [CrossRef]
- Vidal, J.S.; Dufouil, C.; Ducros, V.; Tzourio, C. Homocysteine, folate and cognition in a large community-based sample of elderly people—The 3C Dijon Study. Neuroepidemiology 2008, 30, 207–214. [Google Scholar] [CrossRef]
- Elias, M.F.; Sullivan, L.M.; D’Agostino, R.B.; Elias, P.K.; Jacques, P.F.; Selhub, J.; Seshadri, S.; Au, R.; Beiser, A.; Wolf, P.A. Homocysteine and cognitive performance in the Framingham offspring study: Age is important. Am. J. Epidemiol. 2005, 162, 644–653. [Google Scholar] [CrossRef]
- Teunissen, C.E.; Blom, A.H.; Van Boxtel, M.P.; Bosma, H.; de Bruijn, C.; Jolles, J.; Wauters, B.A.; Steinbusch, H.W.; de Vente, J. Homocysteine: A marker for cognitive performance? A longitudinal follow-up study. J. Nutr. Health Aging 2003, 7, 153–159. [Google Scholar] [PubMed]
- Dufouil, C.; Alpérovitch, A.; Ducros, V.; Tzourio, C. Homocysteine, white matter hyperintensities, and cognition in healthy elderly people. Ann. Neurol. 2003, 53, 214–221. [Google Scholar] [CrossRef]
- Feng, L.; Ng, T.P.; Chuah, L.; Niti, M.; Kua, E.H. Homocysteine, folate, and vitamin B-12 and cognitive performance in older Chinese adults: Findings from the Singapore Longitudinal Ageing Study. Am. J. Clin. Nutr. 2006, 84, 1506–1512. [Google Scholar] [CrossRef] [PubMed]
- Hooshmand, B.; Solomon, A.; Kåreholt, I.; Rusanen, M.; Hänninen, T.; Leiviskä, J.; Winblad, B.; Laatikainen, T.; Soininen, H.; Kivipelto, M. Associations between serum homocysteine, holotranscobalamin, folate and cognition in the elderly: A longitudinal study. J. Intern. Med. 2012, 271, 204–212. [Google Scholar] [CrossRef] [PubMed]
- Duthie, S.J.; Whalley, L.J.; Collins, A.R.; Leaper, S.; Berger, K.; Deary, I.J. Homocysteine, B vitamin status, and cognitive function in the elderly. Am. J. Clin. Nutr. 2002, 75, 908–913. [Google Scholar] [CrossRef]
- Morris, M.S.; Jacques, P.F.; Rosenberg, I.H.; Selhub, J. Hyperhomocysteinemia associated with poor recall in the third National Health and Nutrition Examination Survey. Am. J. Clin. Nutr. 2001, 73, 927–933. [Google Scholar] [CrossRef]
- Prins, N.D.; Den Heijer, T.; Hofman, A.; Koudstaal, P.J.; Jolles, J.; Clarke, R.; Breteler, M.M. Homocysteine and cognitive function in the elderly: The Rotterdam Scan Study. Neurology 2002, 59, 1375–1380. [Google Scholar] [CrossRef]
- Durga, J.; van Boxtel, M.P.; Schouten, E.G.; Kok, F.J.; Jolles, J.; Katan, M.B.; Verhoef, P. Effect of 3-year folic acid supplementation on cognitive function in older adults in the FACIT trial: A randomised, double blind, controlled trial. Lancet 2007, 369, 208–216. [Google Scholar] [CrossRef]
- Horvat, P.; Gardiner, J.; Kubinova, R.; Pajak, A.; Tamosiunas, A.; Schöttker, B.; Pikhart, H.; Peasey, A.; Jansen, E.; Bobak, M. Serum folate, vitamin B-12 and cognitive function in middle and older age: The HAPIEE study. Exp. Gerontol. 2016, 76, 33–38. [Google Scholar] [CrossRef]
- Williams, J.H.; Pereira, E.A.C.; Budge, M.M.; Bradley, K.M. Minimal hippocampal width relates to plasma homocysteine in community-dwelling older people. Age Ageing 2002, 31, 440–444. [Google Scholar] [CrossRef]
- den Heijer, T.; Vermeer, S.E.; Clarke, R.; Oudkerk, M.; Koudstaal, P.J.; Hofman, A.; Breteler, M.M. Homocysteine and brain atrophy on MRI of non-demented elderly. Brain 2003, 126, 170–175. [Google Scholar] [CrossRef] [PubMed]
- Yang, L.K.; Wong, K.C.; Wu, M.Y.; Liao, S.L.; Kuo, C.S.; Huang, R.F. Correlations between folate, B12, homocysteine levels, and radiological markers of neuropathology in elderly post-stroke patients. J. Am. Coll. Nutr. 2007, 26, 272–278. [Google Scholar] [CrossRef] [PubMed]
- Seshadri, S.; Wolf, P.A.; Beiser, A.S.; Selhub, J.; Au, R.; Jacques, P.F.; Yoshita, M.; Rosenberg, I.H.; D’Agostino, R.B.; DeCarli, C. Association of plasma total homocysteine levels with subclinical brain injury: Cerebral volumes, white matter hyperintensity, and silent brain infarcts at volumetric magnetic resonance imaging in the Framingham Offspring Study. Arch. Neurol. 2008, 65, 642–649. [Google Scholar] [CrossRef]
- Chen, C.S.; Kuo, Y.T.; Tsai, H.Y.; Li, C.W.; Lee, C.C.; Yen, C.F.; Lin, H.F.; Ko, C.H.; Juo, S.H.; Yeh, Y.C.; et al. Brain biochemical correlates of the plasma homocysteine level: A proton magnetic resonance spectroscopy study in the elderly subjects. Am. J. Geriatr. Psychiatry 2011, 19, 618–626. [Google Scholar] [CrossRef] [PubMed]
- Douaud, G.; Refsum, H.; de Jager, C.A.; Jacoby, R.; Nichols, T.E.; Smith, S.M.; Smith, A.D. PRev.enting Alzheimer’s disease-related gray matter atrophy by B-vitamin treatment. Proc. Natl. Acad. Sci. USA 2013, 110, 9523–9528. [Google Scholar] [CrossRef] [PubMed]
- Snowdon, D.A.; Tully, C.L.; Smith, C.D.; Riley, K.P.; Markesbery, W.R. Serum folate and the severity of atrophy of the neocortex in Alzheimer disease: Findings from the Nun study. Am. J. Clin. Nutr. 2000, 71, 993–998. [Google Scholar] [CrossRef]
- Button, K.S.; Ioannidis, J.; Mokrysz, C.; Nosek, B.A.; Flint, J.; Robinson, E.S.; Munafò, M. Power failure: Why small sample size undermines the reliability of neuroscience. Nat. Rev. Neurosci. 2013, 14, 365–376. [Google Scholar] [CrossRef]
- Price, B.R.; Wilcock, D.M.; Weekman, E.M. Hyperhomocysteinemia as a Risk Factor for Vascular Contributions to Cognitive Impairment and Dementia. Front. Aging Neurosci. 2018, 10, 350. [Google Scholar] [CrossRef]
- Zuhra, K.; Augsburger, F.; Majtan, T.; Szabo, C. Cystathionine-β-Synthase: Molecular Regulation and Pharmacological Inhibition. Biomolecules 2020, 10, 697. [Google Scholar] [CrossRef]
- Hermann, A.; Sitdikova, G. Homocysteine: Biochemistry, Molecular Biology and Role in Disease. Biomolecules 2021, 11, 737. [Google Scholar] [CrossRef]


| Study | Study Design | Sample Size | Disease | Cognitive Domains | Neuropsychological Tests | Results (Association between HCy Levels and Cognitive Functions) |
|---|---|---|---|---|---|---|
| Subjects with dementia | ||||||
| [94] | CS | 325 | 27 SMC, 142 MCI, 139 AD, 17 VaD | Memory, language, executive functions, attention, and visuoconstructive functions | MMSE, Interview for Deterioration in Daily Living in Dementia, CDR, GDS, BDRS, CDT, WAIS (logical memory), FCRST, BVRT, CERAD (word list), BNT, Category-specific names test, SCWT, RPM, TMT A and B, Geometric figure copy | Significant relationship between HCy and performance in visuoconstructive functions |
| [145] | CS | 1112 | 768 HC, 133 MCI, 211 AD | Short-term memory, long-term memory and global cognitive status | Four neuropsychological composite z-scores were computed: 1. Short-term episodic memory: logical Memory 1–Story A, CVLT-II immediate recall, RCFT 3-minute delay. 2. Long-term episodic memory:logical memory II, CVLT-II delayed recall, and RCFT 30-minutes delay. 3. Total episodic memory: all the tests from both sets 1 and 2 above. 4. Global cognitive: SCWT incongruent trials, category fluency switching, digit symbol coding, and the tests used for the Total episodic memory composite z-score. | Composite z-scores of short- and long-term episodic memory, total episodic memory, and global cognition all showed significant negative correlations with HCy, in all clinical categories |
| [146] | CS | 323 | AD | Memory, language, visuoperception, visuospatial abilities, executive functions, attention, constructional praxis and ideomotor praxis | MMSE, CPM, Digit span, Corsi’s Blocks, RAVLT, RCFT B, SCWT, Luria’s Motor Planning Test, Overlapping Figures of L.G., AB, Verbal Fluency, Phonological fluency, Naming, Reading, Word comprehension | HHCy was associated with poor performance on memory tasks and on Luria’s Motor planning test |
| [147] | CS | 52 | 26 MCI, 26 HC | Striatal and hippocampal functions | MMSE, CDR, GDS. Cognitive task: Learning-and-Generalization test | Total HCy levels correlated positively with generalization errors, but not with learning errors |
| Healthy subjects | ||||||
| [107] | L | 909 (longitudinal data on 679) | Elderly HC | Memory, visuospatial abilities and language | BNT, controlled word association test, category naming, complex ideational material subtest, Boston Diagnostic Aphasia Evaluation (sentence repetition); WAIS-R similarities subtest, selective reminding test, non verbal identities and oddities of the DRS, Rosen Drawing Test, BVRT | High HCy levels not related to decline in memory scores over time |
| [148] | CS | 21 | Middle-aged HC | Memory | Ö-VMPT, WMS,visual memory test | Increased HCy associated with lower memory score |
| [149] | L | 180 | Adult HC | Memory and attention | MMSE, CVLT, DRS, SCWT | HCy levels correlated with SCWT baseline and follow-up scores. Change rates of HCy and change rates of SCWT scores also correlated |
| [150] | L | 182 | Older HC with hypertension | Speed of cognition, attention, episodic memory, working memory and executive functions | MMSE, computerized assessment battery and executive function tests, TMT A and B, Verbal fluency (FAS), Category fluency (Animals) | Higher HCy associated with more severe cognitive decline in speed of cognition, episodic memory and executive function |
| [151] | L | 2189 | Elderly HC (community-dwelling) | Memory | Kendrick Object Learning Test | Subjects with memory deficit had higher HCy and lower folate at follow-up |
| [152] | CS | 1140 | Randomly selected adult HC | Language conceptual reasoning, simple motor and psychomotor speed, eye-hand coordination/manual dexterity, executive functions, memory and visuoconstruction/visuoperception | BNT, Category fluency, Letter fluency, CPM, FTT (dominant and nondominant), Simple reaction time, Purdue pegboard (dominant, non-dominant and both hands), Purdue pegboard assembly, SCWT, TMT A and B, RAVLT, Visual memory and learning, RCFT-delayed recall 36, DS paired associate learning, RCFT-copy | Elevated HCy levels associated with poorer scores in all tested cognitive domains |
| [153] | L | 321 | Elderly HC (men) | Memory, language and spatial functions | MMSE, backward digit span, Word-list memory test, verbal fluency, constructional praxis | HCy associated with decline in constructional praxis, (spatial copying) |
| [154] | L | 1257 (longitudinal data on 1076) | Older HC | Memory, information processing speed, reasoning | MMSE, Auditory Verbal Learning Task, Coding Task, CPM | Higher HCy at baseline was negatively associated with prolonged lower cognitive functioning and a faster rate of decline in information processing speed and fluid intelligence |
| [155] | CS | 400 | HC (men, age 40–80) | Short-term memory, speed of information processing, long-term memory, word fluency, cognitive flexibility and verbal intelligence | MMSE, Digit span, DS, RAVLT, Doors test, Verbal fluency (letters N and A, animals, and occupations), TMT A and B, Dutch Adult Reading Test | HCy associated with processing capacity and speed |
| [156] | CS | 639 | HC | Memory, attention | Electronic Memory Span apparatus, electronic Attention Span apparatus, Functional Activities Questionnaire | Negative correlation between HCy and: attention span, delayed (but not immediate) memory recall |
| [157] | CS | 200 | HC (women, age 56–67) | Verbal and working memory, executive functions, intelligence | CVLT-II, Ten unrelated words, WAIS Letter-Number Sequencing, NART-R | HHCy associated with poor performance on combined score of verbal and working memory |
| [158] | CS | 170 | HC (post-menopausal women) | Memory, executive functions, psychomotor speed, reaction time, attention and cognitive plasticity | MoCA, verbal memory test, FTT, SDMT, SCWT, SAT, continuous performance test | HHCy correlated with increased risk of de- cline in executive functions, complex attention, cognitive flexibility, and memory |
| [159] | CS | 228 | HC (community-dwelling) | Memory, executive functions and language. Factor analysis was used to summarize them into two orthogonal factors: memory and executive/language factors | MMSE, CDR, immediate recall, delayed recall, recognition, savings, TMT A and B, diamond cancellation, letter cancellation, animal fluency, Shipley vocabulary, BNT | In very old, non demented community dwellers, high HCy levels associated with poor executive-language functioning but not with poor memory |
| [160] | CS | 466 | HC | Intelligence, psychomotor processing speed, verbal fluency, category fluency and memory | MMSE, NART-R, WAIS—III-digit symbol coding, Verbal fluency (FAS test and animal fluency), WMS | HCy consistently associated with poorer performance in tests assessing visual memory and verbal recall |
| [161] | CS | 3914 | HC, age > 65 | Verbal fluency, attention, memory | MMSE, The Isaacs Set Test (colors, animals, fruits, cities), TMT A and B, BVRT, Five-Word Memory Test | HCy associated with Benton Visual Retention Test and Trail Making Test |
| [162] | CS | 2096 | HC (dementia- and stroke-free) | Abstract reasoning, memory, language, executive functions | WAIS (Similarities subtest, Paired-Associates Learning), Logical Memory (immediate recall; delayed recall; delayed recognition), Visual Reproductions (immediate recall; delayed recall; delayed recognition), Halstead-Reitan test (trails A and B), Hooper Visual Organization Test, BNT | Older adults showed negative association between HCy and several cognitive tasks: abstract reasoning; verbal and visual memory; concentration, scanning, tracking, executive performance; visual organization; object naming and language. No such effects were found in younger and middle-aged adults |
| [163] | L | 144 | HC | Cognitive speed attention and information processing memory | Letter-Digit Coding test, SCWT, Word Learning Test; Delayed Recall | HCy correlated negatively with cognitive performance on Word Learning Test at baseline. Baseline HCy correlated negatively with follow up scores (up to 6-years) on SCWT and Word Learning Test |
| [164] | CS | Baseline: 1241; 2-years FU: 1151; 3-years 986; 4-years 782 | Middle-aged HC | Attention and psychomotor speed | MMSE, TMT B, DSST of the WAIS-R, FTT | Higher concentrations of HCy related with poorer performance on all neuropsychological tests |
| [165] | CS | 451 | Middle-aged HC | Attention, memory, executive function, information processing speed, visuospatial and constructional ability | MMSE, ADL, Digit Span, Spatial Span, RAVLT, Visual Reproduction, Categorical Verbal Fluency, Design Fluency, SDMT, TMT A and B, Block Design | HCy specifically associated with constructional ability and information processing speed, whereas folate was associated specifically with episodic memory and language ability |
| [166] | L | 274 | HC | Global cognition, episodic memory, executive functions, language, psychomotor speed | MMSE, immediate word recall test, SCWT, category fluency test, bimanual Purdue Pegboard test, letter-digit substitution test | High baseline HCy associated with poor episodic memory, executive functions and verbal expression |
| [167] | CS | 334 | HC from the Aberdeen 1921 (N = 186) and 1936 (N = 148) Birth Cohorts | Memory, intelligence, language, attention, executive functions and visuospatial functions | MMSE, NART, RPM, RAVLT, WAIS (DS and block design subtests) | In 1921 Cohort, HCy negatively correlated with RPM, DS, and block design scores |
| [168] | CS | 2470 | HC (age > 60) | Memory | MMSE, delayed story recall, delayed word recall | HHCy was related to poor memory recall |
| [169] | CS | 1077 | Elderly HC | Psychomotor speed and memory | MMSE, Abbreviated SCWT, Letter-Digit Substitution Task,Verbal fluency test, Paper-and-Pencil Memory Scanning Task, 15-word verbal learning test (based on RAVLT) | Increasing HCy levels associated with lower psychomotor speed and memory scores |
Publisher’s Note: MDPI stays neutral with regard to jurisdictional claims in published maps and institutional affiliations. |
© 2022 by the authors. Licensee MDPI, Basel, Switzerland. This article is an open access article distributed under the terms and conditions of the Creative Commons Attribution (CC BY) license (https://creativecommons.org/licenses/by/4.0/).
Share and Cite
Luzzi, S.; Cherubini, V.; Falsetti, L.; Viticchi, G.; Silvestrini, M.; Toraldo, A. Homocysteine, Cognitive Functions, and Degenerative Dementias: State of the Art. Biomedicines 2022, 10, 2741. https://doi.org/10.3390/biomedicines10112741
Luzzi S, Cherubini V, Falsetti L, Viticchi G, Silvestrini M, Toraldo A. Homocysteine, Cognitive Functions, and Degenerative Dementias: State of the Art. Biomedicines. 2022; 10(11):2741. https://doi.org/10.3390/biomedicines10112741
Chicago/Turabian StyleLuzzi, Simona, Veronica Cherubini, Lorenzo Falsetti, Giovanna Viticchi, Mauro Silvestrini, and Alessio Toraldo. 2022. "Homocysteine, Cognitive Functions, and Degenerative Dementias: State of the Art" Biomedicines 10, no. 11: 2741. https://doi.org/10.3390/biomedicines10112741
APA StyleLuzzi, S., Cherubini, V., Falsetti, L., Viticchi, G., Silvestrini, M., & Toraldo, A. (2022). Homocysteine, Cognitive Functions, and Degenerative Dementias: State of the Art. Biomedicines, 10(11), 2741. https://doi.org/10.3390/biomedicines10112741

