Analysis of User Satisfaction with Online Education Platforms in China during the COVID-19 Pandemic
Abstract
1. Introduction
2. Literature Review
2.1. Online Education Platform
2.2. Customer Satisfaction
3. Data Collection and Processing
3.1. Collecting Comments on Online Teaching Platforms
3.1.1. Platform Selection
3.1.2. Collecting Comment Data
3.2. Questionnaire Data Collection and Processing
3.2.1. Questionnaire Design
3.2.2. Questionnaire Validity Test
Reliability Test
Validity Test
3.2.3. Data Analysis
4. User Emotion Analysis
4.1. Emotional Comment Analysis Based on ROST CM5.8.0
4.1.1. Comments Analysis
4.1.2. Analysis of Visualization for Semantic Network
- (1)
- According to the semantic network relationship graph of Ding Ding, we use “study” as a node, and keywords that are close to this node are “epidemic” and “convenience”. This is because during the epidemic, Ding Ding expanded the educational function on its platform, enabling colleges to use it as an online teaching platform. Taking “software” as a node, a closer keyword is “live broad cast”, which also reflects that the teaching method of Ding Ding is mainly a live broadcast rather than students watching videos on their own. This method also increases the interactivity of online teaching, better mobilizes the learning atmosphere, and improves the quality of teaching. At the same time, due to the network congestion and negative user experience, most users gave a one-star rating to Ding Ding. This was explained by a Ding Ding official in time, leading to the popularity of the topic of “five-star payment by installment” on Weibo. It was due to the timely response that more users gave a five-star rating.
- (2)
- According to the semantic network relationship graph of Tencent Meeting, we see that “five-star” and “meeting” are important nodes for Tencent Meeting evaluation. Taking “five-star” as a node, close keywords are “good reputation” and “epidemic”, indicating that during the epidemic, users felt positively about the platform. Taking “meeting” as a node, the keywords are “convenience” and “screen”, indicating that the Tencent Meeting platform was more convenient to use, and the quality and manner of screen presentation will affect the user experience.
- (3)
- According to the semantic network relationship graph of Tencent Class, “teacher”, “software” and “class” were important nodes, and close keywords were “epidemic”, “attend class” and “many problems”, indicating that users valued the attendance function of Tencent Class, however, there are also several problems.
- (4)
- According to the semantic network relationship graph of Chaoxing Learning, “software”, “rubbish”, “study”, and “course” were important nodes, and closer keywords were “submit”, “server”, “login”, “collapse” which reflected the many problems that occurred in the Chaoxing Learning, such as server crashes, inability to log in, and inability to submit the learning duration, which all had a negative impact on the user experience.
- (5)
- According to the semantic network relationship graph of MOOC, “learning”, “rubbish”, “course”, and “software” were important nodes, and close keywords were “failed”, “connect”, “period”, “server”, and “progress”. From these nodes, we can see that the MOOC platform often failed to connect, the learning time could not be submitted, and the server crashed. The independent nodes “account” and “homework” indicate that the platform was unable to register an account, could not submit a job, and could not refresh. “Delay” and “severity” indicate that the delay in the MOOC platform was quite significant. “College” and “abundant” reflect that MOOC users were mainly college students, and the course types were abundant due to the characteristics of the MOOC platform. MOOC focuses on video teaching and conducts self-study courses, which are the primary reasons for its use.
4.2. Emotion Analysis Based on NLPIR-Parser
4.3. Semantic Association Expansion
- (1)
- The design environment of the platform should be more concise and easy to operate, and additional modes should be designed for different users at different times. For example, a “dark mode” at night can have better protective effect on the eyesight of students.
- (2)
- At present, the types of electronic devices continue to rise. To expand the use of the platform, it is necessary to increase the development of each port of the tablet. In addition, to make students more comfortable during an online class, the platform should be able to adjust the horizontal and vertical screen any time.
- (3)
- To improve the utilization and popularity of online teaching education platforms, customer services are essential. In the use of the platform, online customer service should always be available to address problems to prevent the wasting of learning time.
- (4)
- During the epidemic, not only college students and graduate students, but also primary and secondary school students, must study online. However, the concentration abilities of the latter groups are relatively limited, therefore, teachers cannot blindly teach by rote and lecturing, but must use a variety of different methods, such as “you ask me to answer”, “face to face”, “students record learning videos”, and “real-time lecture”. The platform should enhance the type of functions and improve the quality of interactive devices while setting software functions.
- (5)
- A stable network technology environment is the most important basis for improving teaching quality. If “network congestion” or “flash back” often occur in the use of the platform, the user experience as well as the usage rate will decrease accordingly.
5. Empirical Research on User Satisfaction
5.1. Building aUser Experience Satisfaction Index System
5.2. Structural Equation Model
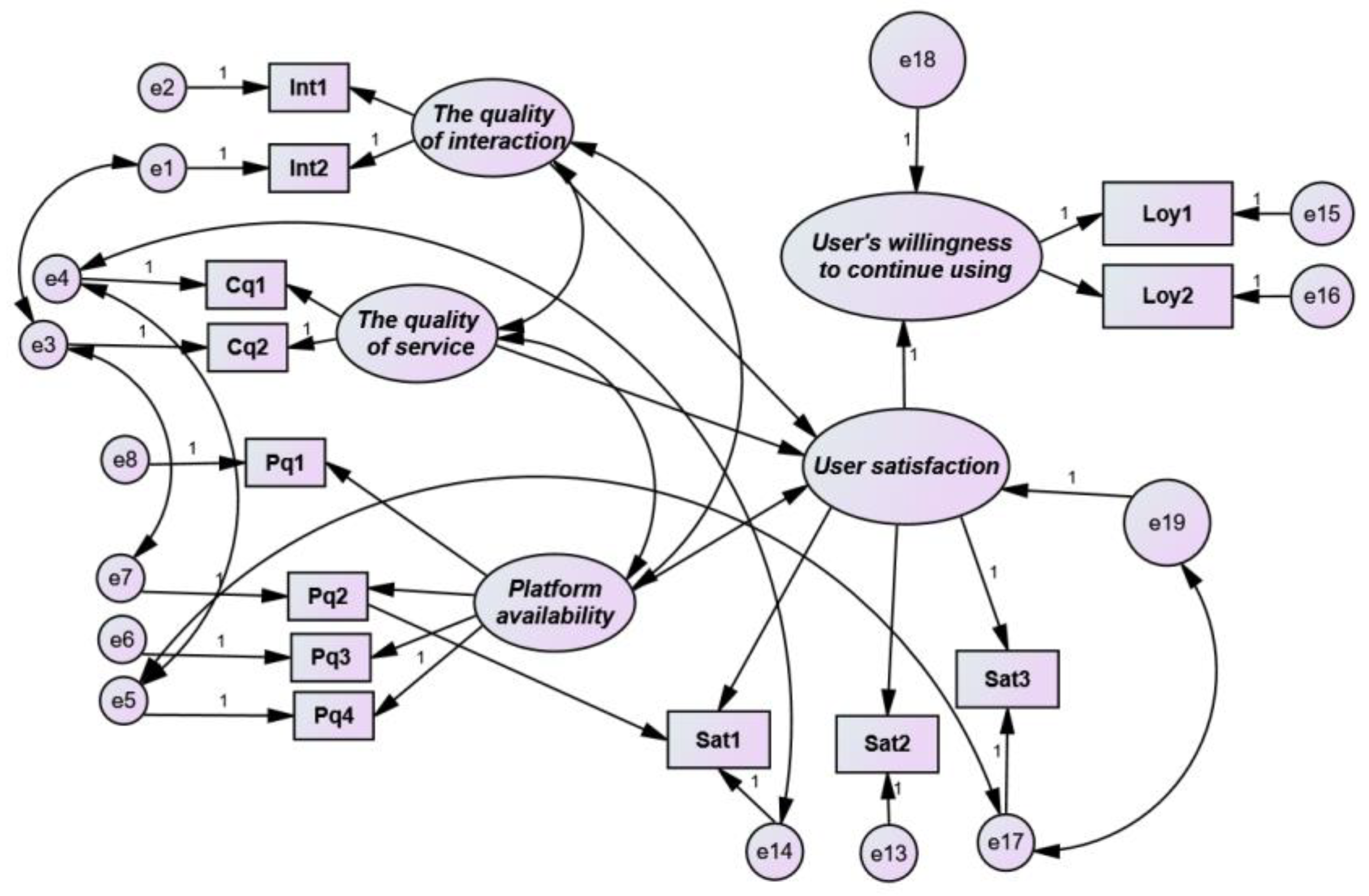
5.2.1. Model Estimation and Significance Test of Parameters
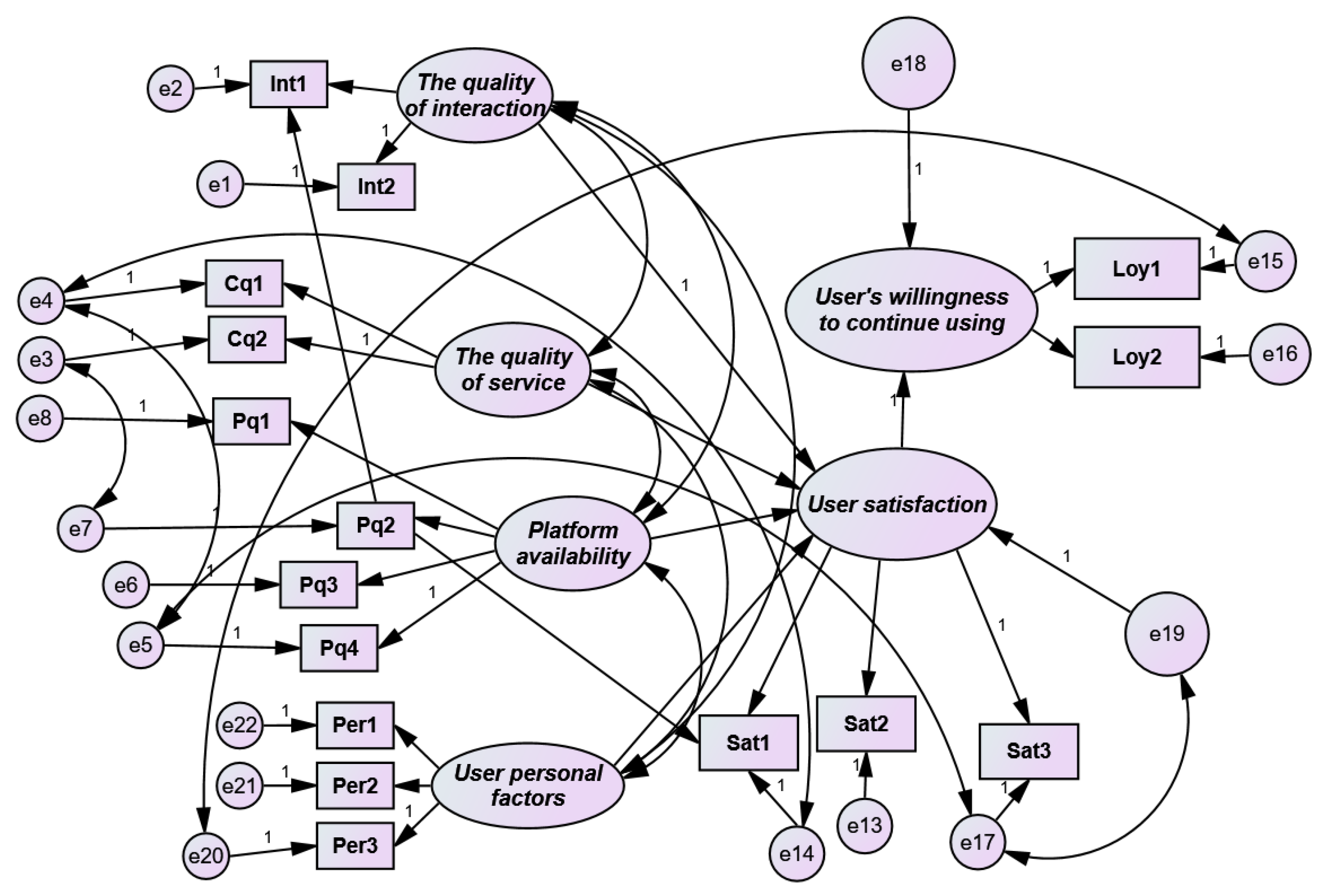
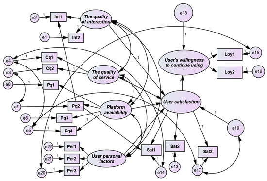
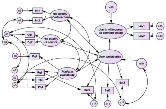
5.2.2. Modified Structural Equation Model
5.2.3. Results Analysis
5.3. Predicted Satisfaction Model Based on the BP Neural Network
5.3.1. Overview of the BP Neural Network Algorithm
5.3.2. Data Processing of the Predicted Model
5.3.3. Implementation and Evaluation of Model
6. Discussion
6.1. Relationship with the Existing Literature
6.2. Characteristics of Online Educationduring the COVID-19 Pandemic
6.3. Education Financing Methods
6.4. Internationalization of Conclusions
7. Conclusions
- (1)
- Platform technology problems cannot be ignored.Although an online education platform provides available teaching methods, there are still many problems in the platform technology. The design environment of the platform should be more concise and easy to operate, and the development of a dark mode is recommended. In terms of platform adaptability, there is the problem that mobile devices cannot switch between horizontal and vertical orientations. In terms of platform privacy, user authorization is required to control the user’s camera and microphone. Currently, there is a lack of platform customer service, and it is thus impossible to obtain timely feedback for problems with the platform. In terms of the platform function, the head portrait cannot be modified, the video progress bar cannot be synchronized, and other problems must be improved. In terms of the network technology environment, some platforms frequently encounter problems such as internet lags and network congestion. Technical problems in these platforms are the main factors affecting user experience that lead to students’ dissatisfaction and significantly reduce the efficiency and quality of teaching. Therefore, improving the platform technology is the primary problem to be solved.As for the above technical problems of the online education platform, the enterprises that belong to the platform should improve these problems, increase the investment in the online education platform and develop the function of the online system. Companies can obtain education financing through online crowd funding, initial coin offerings and other means, and use these financing methods to improve the quality and availability of online systems. As a result, these online education systems used in China can be extended to the world, increasing the use of the platform.
- (2)
- The two-way interaction of teaching must be improved.Using a questionnaire of offline users, we analyzed eight first-level indicators selected by the structural equation, and determined that the main factors influencing user satisfaction with the online teaching platforms were system quality, interaction quality, service quality, and platform availability. Interaction environment refers to the effective communication environment in the process of knowledge acquisition. An increase in interaction can improve students’ learning enthusiasm and concentration. In a traditional classroom, there are various teaching interaction modes, such as reversed classroom, random questions, and group reports. However, in a network environment, the platform has few settings for teaching interaction, and teachers’ input teaching is the main teaching mode. Therefore, the platform must actively develop various interactive formats, such as “you ask me to answer”, “face to face”, “students record learning videos” and “real-time lecture” to promote efficient learning and further improve the quality of education.
8. Future Works
- (1)
- This paper only studies the satisfaction of online learning platforms from the perspective of students. In fact, the opinions of teachers and parents are also impactful. Therefore, future studies can comprehensively analyze the satisfaction of online education platforms from the perspective of multiple subjects.
- (2)
- In this paper, the structural equation is used to predict the user satisfaction of the online learning platform, and the validity of the model is proved through analysis and verification. However, the questionnaire design and algorithm prediction need to be further improved.
Author Contributions
Funding
Conflicts of Interest
References
- Wilbur, K. Evaluating the online platform of a blended-learning pharmacist continuing education degree program. Med. Educ. Online 2016, 21, 31832. [Google Scholar] [CrossRef] [PubMed][Green Version]
- Ryan, C.; Young, L.; McAllister, M. The impact of an online learning platform about nursing education on enrolled nurse preceptor teaching capabilities: A pre-post-test evaluation. Contemp. Nurse 2017, 53, 335–347. [Google Scholar] [CrossRef] [PubMed]
- Chiao, H.M.; Chen, Y.L.; Huang, W.H. Examining the usability of an online virtual tour-guiding platform for cultural tourism education. J. Hosp. Leis. Sport Tour. Educ. 2018, 32, 29–38. [Google Scholar] [CrossRef]
- Andersen, P. What is Web 2.0? Ideas, technologies and implications for education. JISC Technol. Stand. Watch 2007, 1, 1–64. [Google Scholar]
- Sultan, N. Cloud computing for education: A new dawn? Int. J. Inf. Manag. 2010, 30, 109–116. [Google Scholar] [CrossRef]
- Chan, T.; Sennik, S.; Zaki, A.; Trotter, B. Studying with the cloud: The use of online Web-based resources to augment a traditional study group format. Can. J. Emerg. Med. 2015, 17, 192–195. [Google Scholar] [CrossRef]
- Gofine, M.; Clark, S. Integration of Slack, a cloud-based team collaboration application, into research coordination: A research letter. J. Innov. Health Inf. 2017, 24, 252. [Google Scholar] [CrossRef]
- Thor, D.; Xiao, N.; Zheng, M.; Ma, R.; Yu, X.X. An interactive online approach to small-group student presentations and discussions. Adv. Physiol. Educ. 2017, 41, 498–504. [Google Scholar] [CrossRef][Green Version]
- Botelho, J.; Machado, V.; Proenca, L.; Rua, J.; Delgado, A.; Joao, M.J. Cloud-based collaboration and productivity tools to enhance self-perception and self-evaluation in senior dental students: A pilot study. Eur. J. Dent. Educ. 2019, 23, e53–e58. [Google Scholar] [CrossRef]
- Chapman, S.A.; Goodman, S.; Jawitz, J. A strategy for monitoring and evaluating massive open online courses. Eval. Programplan. 2016, 57, 55–63. [Google Scholar] [CrossRef]
- Hrastinski, S. A Theory of Online Learning as Online Participation. Comput. Educ. 2009, 52, 78–82. [Google Scholar] [CrossRef]
- Miri, B.; Gizell, G. Novice Researchers’ Views About Online Ethics Education and the Instructional Design Components that May Foster Ethical Practice. Sci. Eng. Ethics 2020, 26, 1403–1421. [Google Scholar]
- Anderson, E.S.; Lennox, A.; Petersen, S.A. New opportunities for nurses in medical education: Facilitating valuable community learning experiences. Nurse Educ. Pract. 2004, 4, 135–142. [Google Scholar] [CrossRef]
- Kamali, A.; Kianmehr, L. The Paradox of Online Education: Images, Perceptions, and Interests. US China Educ. Rev. 2015, 15, 591–601. [Google Scholar] [CrossRef][Green Version]
- Alcorn, B.; Christensen, G.; Emanuel, E.J. The Real Value of Online education. Atlantic 2014, 317, 58–59. [Google Scholar]
- Asarbakhsh, M.; Sars, J. E-learning: The essential usability perspective. Clin. Teach. 2013, 10, 47–50. [Google Scholar] [CrossRef]
- David, A.; Glore, P. The Impact of Design and Aesthetics on Usability, Credibility, and Learning in Online Courses. In Proceedings of the E-Learn 2010—World Conference on E-Learning in Corporate, Government, Healthcare, and Higher Education, Orlando, FL, USA, 18–22 August 2010; Association for the Advancement of Computing in Education: Orlando, FL, USA, 2010; p. 42. [Google Scholar]
- Roca, J.C.; Chiu, C.M.; Marthnez, F.J. Understanding e-learning continuance intention: An extension of the Technology Acceptance Model. Int. J. Hum. Comput. Stud. 2013, 64, 683–696. [Google Scholar] [CrossRef]
- Lin, W.S.; Wang, C.H. Antecedence to continued intentions of adopting e-learning system in blended learning instruction: A contingency framework based on models of information system success and task-technology fit. Comput. Educ. 2012, 58, 88–99. (in Chinese). [Google Scholar] [CrossRef]
- Panchenko, L.F. Massive open online course as an alternative way of advanced training for higher educational establishment professors. Educ. Pedagogical Sci. 2013, 156, 1–17. [Google Scholar]
- Kravvaris, D.; Kermanidis, K.L. How MOOCs Link with Social Media. J. Knowl. Econ. 2014, 7, 461–487. [Google Scholar] [CrossRef]
- Mackness, J.; Mak, S.; Williams, R. The ideals and reality of participating in a MOOC. In Proceedings of the 7th International Conference on Networked Learning 2010, Aalborg, Denmark, 3–4 May 2020; University of Lancaster: Lancaster, UK; pp. 266–275. [Google Scholar]
- Kop, R.; Carroll, F. Cloud Computing and Creativity: Learning on a Massive Open Online Course. Eur. J. Open Distance E Learn. 2011, 14, 111–131. [Google Scholar]
- Parra-González, M.E.; Segura-Robles, A. Translation and evaluation criteria of bigamy experience (GAMEX). Bordon J. Educ. 2019, 71, 87–99. [Google Scholar]
- Fornell, C. A national customer satisfaction barometer: The Swedish experience. J. Mark. 1992, 56, 6–21. [Google Scholar] [CrossRef]
- Anderson, W.; Fornell, C. Foundations of the American Customer Satisfaction Index. Total Qual. Manag. 2000, 11, 869–882. [Google Scholar] [CrossRef]
- Meyer, A. Das Deutsche Kundenbarometer; Ludwig-Maximilians-Universitat Munchen: Munich, Germany, 1994. [Google Scholar]
- Eklof, J.A. European Customer Satisfaction Index Pan-European Telecommunication Sector Report Based on the Pilot Studies 1999; European Organization for Quality and European Foundation for Quality Management: Stockholm, Sweden, 2000; pp. 34–35. [Google Scholar]
- Tversky, T. Intransitivity of Preferences. Psychol. Rev. 1969, 76, 31–48. [Google Scholar] [CrossRef]
- Oliver, R.L. A cognitive model of the antecedents and consequences of satisfaction decisions. J. Mark. Res. 1980, 17, 460–469. [Google Scholar] [CrossRef]
- Sasser, W.E.; Olsen, R.P.; Wyckoff, D.D. The Management of Service Operations. Meas. Bus. Excell. 2001, 5, 177–179. [Google Scholar] [CrossRef]
- Parasuraman, A.; Berry, L.L.; Zeithaml, V.A. More on improving service quality measurement. J. Retail. 1993, 69, 140–147. [Google Scholar] [CrossRef]
- Kuyini, A.B.; Yeboah, K.A.; Das, A.K.; Alhassan, A.M.; Mangope, B. Ghanaian teachers: Competencies perceived as important for inclusive education. Int. J. Incl. Educ. 2016, 20, 1–15. [Google Scholar] [CrossRef]
- Liu, M.Q. Presentation and Implementation of Geography Classroom Teaching Objectives—Based on Rost Software and Case Analysis; Shanghai Normal University: Shanghai, China, 2019. (in Chinese) [Google Scholar]
- Zhang, H.P.; Shang, J.Y. NLPIR-Parser: Big data semantic intelligent analysis platform. Corpus Linguistics 2019, 1, 87–104. (in Chinese). [Google Scholar]
- Aguaded-Ramírez, E.M.; López, J.E.; Cuberos, R.C. Tutorial Action and Emotional Development of Students as Elements of Improved Development and Preventing Problems Related with Coexistence and Social Aspects. Eur. J. Investig. Health Psychol. Educ. 2020, 10, 615–627. [Google Scholar]
- Evermann, J.; Tat, M. Assessing the predictive performance of structural equation model estimation. J. Bus. Res. 2016, 69, 4565–4582. [Google Scholar] [CrossRef]
- Delone, W.H.; Mclean, E.R. The Delone and Mclean model of information systems success: A ten-year update. J. Manag. Inf. Syst. 2003, 19, 9–30. [Google Scholar]
- McKnight, D.H.; Chervany, N.L. Conceptualizing trust: A typology and e-commerce customer relationships model. In Proceedings of the 34th Hawaii International Conference on System Sciences, Maui, HI, USA, 6 January 2010; pp. 23–31. [Google Scholar]
- Lao, K.; Li, S.Z.; Li, Y.H. Research on MOOC evaluation model. Fudan Educ. Forum 2017, 15, 65–71. (in Chinese). [Google Scholar]
- Huang, W.; Liu, X.; Shi, P. Research on the evaluation of online education model under the background of “Internet +”. J. Intell. 2016, 35, 124–129. (in Chinese). [Google Scholar]
- Moutinho, L.; Davies, F.; Curry, B. The impact of gender on car buyer satisfaction and loyalty: A neural network analysis. J. Retail. Consum. Serv. 1996, 3, 135–144. [Google Scholar] [CrossRef]
- Chen, T.; Wang, Y.; Yang, J.; Cong, G. Modeling Public Opinion Reversal Process with the Considerations of External Intervention Information and Individual Internal Characteristics. Healthcare 2020, 8, 160. [Google Scholar] [CrossRef]
- Chen, T.; Li, Q.; Fu, P.; Yang, J.; Xu, C.; Cong, G.; Li, G. Public Opinion Polarization by Individual Revenue from the Social Preference Theory. Int. J. Environ. Res. Public Health 2020, 17, 946. [Google Scholar] [CrossRef]
- Chen, T.; Li, Q.; Yang, J. Modeling of the Public Opinion Polarization Process with the Considerations Individual Heterogeneity and Dynamic Conformity. Mathematics 2019, 7, 917. [Google Scholar] [CrossRef]
- Xu, C. A novel recommendation method based on social network using matrix factorization technique. Inf. Process. Manag. 2018, 54, 463–474. [Google Scholar] [CrossRef]
- Maria-Giovanna, M.; Albert, B.; Luís, R.F.; Amado-Mendes, P.; Paulo, L.B. An overview on structural health monitoring: From the current state-of-the-art to new bio-inspired sensing paradigms. Int. J. Bio. Inspir. Comput. 2019, 14, 1–26. [Google Scholar]
- Chen, T.; Shi, J.; Yang, J.; Li, G. Enhancing network cluster synchronization capability based on artificial immune algorithm. Hum. Centric Comput. Inf. Sci. 2019, 9, 3. [Google Scholar] [CrossRef]
- Israel, E.A.; Richard, M.C.; James, F.S.; Hongji, Y. Integration of Kestrel-based search algorithm with artificial neural network for feature subset selection. Int. J. Bio. Inspir. Comput. 2019, 13, 222–233. [Google Scholar]
- Xue, J.; Jiang, Y.; Zhang, Y.; Hua, J.; Li, W.; Zhang, Z.; Wang, L.; Qian, P.; Muzic, R.F., Jr.; Sun, Z. Intelligent diagnosis of cardiac valve calcification in ESRD patients with peritoneal dialysis based on improved Takagi-Sugeno-Kang fuzzy system. Int. J. Bio. Inspir. Comput. 2019, 13, 277–286. [Google Scholar] [CrossRef]
- Chen, T.; Wu, S.; Yang, J.; Cong, G.; Li, G. Modeling of Emergency Supply Scheduling Problem Based on Reliability and Its Solution Algorithm under Variable Road Network after Sudden-Onset Disasters. Complexity 2020, 2020, 7501891. [Google Scholar] [CrossRef]
- Chen, T.; Wu, S.; Yang, J.; Cong, G. Risk Propagation Model and Its Simulation of Emergency Logistics Network Based on Material Reliability. Int. J. Environ. Res. Public Health 2019, 16, 4677. [Google Scholar] [CrossRef]
- Zhu, C.W. Research on User Satisfaction Evaluation of Taxi-Hailing Software Based on SEM; Liaoning Technical University of Engineering: Fuxin, China, 2017. (in Chinese) [Google Scholar]
- Barr, N. Higher Education Funding. Oxford Rev. Econ. Policy 2004, 20, 264–283. [Google Scholar] [CrossRef]
- Jacobs, B.; van Wijnbergen, S.J.G. Capital-Market Failure, Adverse Selection, and Equity Financing of Higher Education. Public Finance Anal. 2007, 63, 1–32. [Google Scholar] [CrossRef]










| Teaching Platform | Platform List | Classification Ranking | Keyword Coverage | Total Scores |
|---|---|---|---|---|
| Ding Ding | 1 | 1(General list) | 18.799 | 1,730,000 |
| Tencent Meeting | 2 | 2(General list) | 8526 | 382,000 |
| Tencent Class | 1 | 1(Education) | 10.276 | 167,000 |
| Chaoxing Learning | 7 | 7(Education) | 2043 | 437,000 |
| Chinese MOOC | 13 | 13(Education) | 7031 | 818,000 |
| Classification of Investigation | Content of Investigation |
|---|---|
| User’s behavior on network teaching platform | Usage intention, device, learning effect, learning content |
| User experience | Degree of satisfaction, interactivity, platform availability, perceived value and so on |
| Basic information | Age, gender, education background |
| Index | Cronbach’s α Coefficient | Number of Questions |
|---|---|---|
| Degree of satisfaction | 0.712 | 3 |
| Intention of continuous use | 0.771 | 2 |
| Quality of interaction | 0.781 | 3 |
| Quality of service | 0.751 | 4 |
| Platform availability | 0.786 | 4 |
| Personal factors of users | 0.727 | 5 |
| Index | KMO | Bartlett Test of Sphericity |
|---|---|---|
| Degree of satisfaction | 0.599 | 0.000 |
| Intention of continuous use | 0.500 | 0.000 |
| Quality of interaction | 0.500 | 0.000 |
| Quality of service | 0.500 | 0.000 |
| Platform availability | 0.765 | 0.000 |
| Personal factors of users | 0.500 | 0.000 |
| Teaching Platform | Ding Ding | Tencent Meeting | Tencent Class | Chaoxing Learning | Chinese MOOC |
|---|---|---|---|---|---|
| Positive comments | 6161 | 1703 | 1623 | 1289 | 471 |
| Neutral comments | 1915 | 43 | 558 | 28 | 30 |
| Negative comments | 3809 | 2531 | 1185 | 3628 | 2051 |
| Teaching Platform | Ding Ding | Tencent Meeting | Tencent Class | Chaoxing Learning | Chinese MOOC |
|---|---|---|---|---|---|
| Total emotional score | 10,454.5 | 870 | 933.5 | −2190.5 | −642 |
| Positive score | 56.319 | 7374 | 10,898.5 | 9022 | 1148 |
| Negative score | 45,864.5 | −6504 | −9965 | −11,212.5 | −1790 |
| Factor | Description |
|---|---|
| Platform Suitability | “computer”, “web”, “tablet”, “mobile terminal”, “incompatibility” |
| Platform privacy | “peep screen”, “prevention”, “call the camera”, “personal information” |
| Platform service type | “online customer service”, “staff service” |
| Platform teaching type | “recorded broadcast”, “live streaming” |
| Platform design environment | “blocking sight”, “simple”, “convenient and swift”, “dark mode”, “sharing the screen”, “main interface experience”, “interactive panel” |
| Platform functionality | “projection screen”, “horizontal screen”, “verification code”, “close microphone”, “vertical screen”, “rotating screen”, “scan a code”, “submit homework”, “self-rotating screen” |
| Network technology environment | “pop-up windows”, “network anomaly”, “bundled software”, “server exception”, “blank screen”, “load fail”, “system halted”, “network fluctuation”, “lost connection” |
| The Primary Variable | The Secondary Variables | Indicators |
|---|---|---|
| User’s willingness to continue using | Recommend to others | Loy1—During the COVID-19 pandemic, target the online education platform you are satisfied with, you would like to recommend it to others |
| Increase the frequency of use | Loy2—During the COVID-19 pandemic, the online teaching platform you are using will be used more in the future | |
| User satisfaction | Learning needs | Sat2—During the COVID-19 pandemic, you think the existing functions of the online teaching platform can meet your learning needs |
| Use feeling | Sat3—During the COVID-19 pandemic, you are very satisfied with the online teaching platform | |
| Attractive | Sat1—Compared with offline learning, you think online teaching during the COVID-19 pandemic is more attractive | |
| Platform availability | Learnability | Pq2—During the COVID-19 pandemic, the steps of the online teaching platform you are using are easy to learn |
| Easy to browse | Pq3—During the COVID-19 pandemic, the navigation system of online network teaching platform you use is clear, without confusion, and the page is easy to browse | |
| Interface design | Pq1—During the COVID-19 pandemic, the interface design of the online network teaching platform you are using is very reasonable | |
| Learning record | Pq4—During the COVID-19 pandemic, the online teaching platform you use can accurately record your learning time, learning content and learning information | |
| The quality of interaction | Learner participation | Int1—During the COVID-19 pandemic, while learning online, you will actively answer the teacher’s questions and participate in the classroom learning |
| Practice feedback | Int2—During the COVID-19 pandemic, you will complete the online study assignment assigned by the teacher on time | |
| Information quality | Accuracy | A1—During the COVID-19 pandemic, which of the following difficulties and problems have you encountered while studying online? A2—During the COVID-19 pandemic, according to your common online teaching platform, what are the main ways to learn online? A3—During the COVID-19 pandemic, in the course of online teaching, what online interactions did you mainly participate in? A5—During the COVID-19 pandemic, which terminal can the online teaching platform you are using support for online learning? |
| Integrity | ||
| Timeliness | ||
| Completeness | ||
| System quality | High concurrent access | |
| Security | ||
| Stability | ||
| Responsiveness | ||
| The quality of service | Course management | Cq2—During the COVID-19 pandemic, the online teaching platform you use can recommend relevant courses according to what you watch |
| Artificial service | Cq1—During the COVID-19 pandemic, when the online teaching platform fails, the customer service will help you to solve the problem in time | |
| User personal factors | Education level | Per1—What kind of student are you? |
| Use frequency | Per2—How often did you use an online teaching platform before COVID-19? | |
| Satisfaction tendency | Per3—When you use the online teaching platform for the first time, you will hold a completely negative attitude towards the platform because of some dissatisfaction with the use of the platform (such as registration trouble, slow login, etc.) | |
| Platform choice | A6—What platforms will you use as learning aids during and after the COVID-19 pandemic? |
| Influence Elements | Path Coefficient | Influence Elements | Estimate | S.E. | C.R. | p |
|---|---|---|---|---|---|---|
| User satisfaction | <--- | The quality of interaction | 1.000 | 1.989 | *** | |
| User satisfaction | <--- | The quality of service | 0.389 | 0.187 | 2.078 | *** |
| User satisfaction | <--- | Platform availability | −0.236 | 0.224 | 2.032 | *** |
| User satisfaction | <--- | User personal factors | 0.760 | 0.382 | 0.417 | 0.047 |
| User’s willingness to continue using | <--- | User satisfaction | 1.000 | |||
| The quality of interaction | <--> | The quality of service | 0.273 | 0.049 | 5.557 | *** |
| The quality of service | <--> | Platform availability | 0.262 | 0.042 | 6.225 | *** |
| The quality of interaction | <--> | Platform availability | 0.217 | 0.035 | 6.276 | *** |
| Platform availability | <--> | User personal factors | 0.002 | 0.016 | 0.102 | 0.918 |
| The quality of service | <--> | User personal factors | −0.083 | 0.033 | −2.528 | 0.011 |
| The quality of interaction | <--> | User personal factors | −0.066 | 0.025 | −2.639 | 0.008 |
| Indicators | Judgment Standard | Revised Model Results | |
|---|---|---|---|
| Absolute fitness index | χ2 | the smaller the better | 127.452 |
| χ2/df | 1–3 | 2.360 | |
| GFI | >0.9 better fit >0.8 can accept | 0.938 | |
| RMR | <0.08 | 0.054 | |
| RMSEA | <0.08 | 0.066 | |
| Value-added fitness index | NFI | >0.9 better fit >0.8 can accept | 0.914 |
| TLI | >0.9 | 0.925 | |
| CFI | >0.9 | 0.948 | |
| Simple fitness index | PCFI | >0.5 | 0.633 |
| PNFI | >0.5 | 0.656 | |
| Influence Elements | Path Coefficient | Influence Elements | Affect the Path |
|---|---|---|---|
| User satisfaction | <--- | The quality of interaction | 0.238 |
| User satisfaction | <--- | The quality of service | 0.329 |
| User satisfaction | <--- | Platform availability | 0.703 |
| Pq2 | <--- | Platform availability | 0.41 |
| User’s willingness to continue using | <--- | User satisfaction | 1.000 |
| Int2 | <--- | The quality of interaction | 0.35 |
| Int1 | <--- | The quality of interaction | 0.10 |
| Cq2 | <--- | The quality of service | 0.5 |
| Cq1 | <--- | The quality of service | 0.4 |
| Pq4 | <--- | Platform availability | 0.34 |
| Pq3 | <--- | Platform availability | 0.33 |
| Pq1 | <--- | Platform availability | 0.63 |
| Sat3 | <--- | User satisfaction | 0.13 |
| Sat2 | <--- | User satisfaction | 0.64 |
| Sat1 | <--- | User satisfaction | 0.55 |
| Loy1 | <--- | User’s willingness to continue using | 0.55 |
| Loy2 | <--- | User’s willingness to continue using | 0.78 |
| The quality of interaction | <--> | The quality of service | 0.273 |
| The quality of service | <--> | Platform availability | 0.262 |
| The quality of interaction | <--> | Platform availability | 0.217 |
| Satisfaction Level | Descriptive | Divide the Scale |
|---|---|---|
| 1 | Very dissatisfied | x ≤ 1.5 |
| 2 | Dissatisfied | 1.5 ≤ x ≤ 2.5 |
| 3 | General | 2.5 ≤ x ≤ 3.5 |
| 4 | Satisfied | 3.5 ≤ x ≤ 4.5 |
| 5 | Very satisfied | x ≥ 4.5 |
| Error Indicator | MSE | MAPE | RMSE | MSPE | SSE |
|---|---|---|---|---|---|
| Result | 0.225 | 0.08 | 2.1213 | 0.55864 | 9 |
© 2020 by the authors. Licensee MDPI, Basel, Switzerland. This article is an open access article distributed under the terms and conditions of the Creative Commons Attribution (CC BY) license (http://creativecommons.org/licenses/by/4.0/).
Share and Cite
Chen, T.; Peng, L.; Yin, X.; Rong, J.; Yang, J.; Cong, G. Analysis of User Satisfaction with Online Education Platforms in China during the COVID-19 Pandemic. Healthcare 2020, 8, 200. https://doi.org/10.3390/healthcare8030200
Chen T, Peng L, Yin X, Rong J, Yang J, Cong G. Analysis of User Satisfaction with Online Education Platforms in China during the COVID-19 Pandemic. Healthcare. 2020; 8(3):200. https://doi.org/10.3390/healthcare8030200
Chicago/Turabian StyleChen, Tinggui, Lijuan Peng, Xiaohua Yin, Jingtao Rong, Jianjun Yang, and Guodong Cong. 2020. "Analysis of User Satisfaction with Online Education Platforms in China during the COVID-19 Pandemic" Healthcare 8, no. 3: 200. https://doi.org/10.3390/healthcare8030200
APA StyleChen, T., Peng, L., Yin, X., Rong, J., Yang, J., & Cong, G. (2020). Analysis of User Satisfaction with Online Education Platforms in China during the COVID-19 Pandemic. Healthcare, 8(3), 200. https://doi.org/10.3390/healthcare8030200

