Assessing the Inclusion of Music Therapy and Music Interventions in National Dementia Strategies and Clinical Practice Guidelines: A Scoping Review
Abstract
1. Introduction
2. Materials and Methods
- Worldwide national-level guidelines or strategies applicable to dementia care (including guidelines that span multiple neighbouring countries and ones for independently governed Overseas Territories).
- Published or updated since 2015.
- Addressed dementia care comprehensively (not limited to a single symptom, profession or setting).
- Endorsed by a national government, professional body or healthcare authority.
- Legally able to be translated into practice.
- Focused only on mild cognitive impairment.
- Exclusive recommendations for one issue (e.g., pain, wandering, diagnosis).
- Directed solely at one healthcare practitioner (e.g., radiographers, medics or nurses).
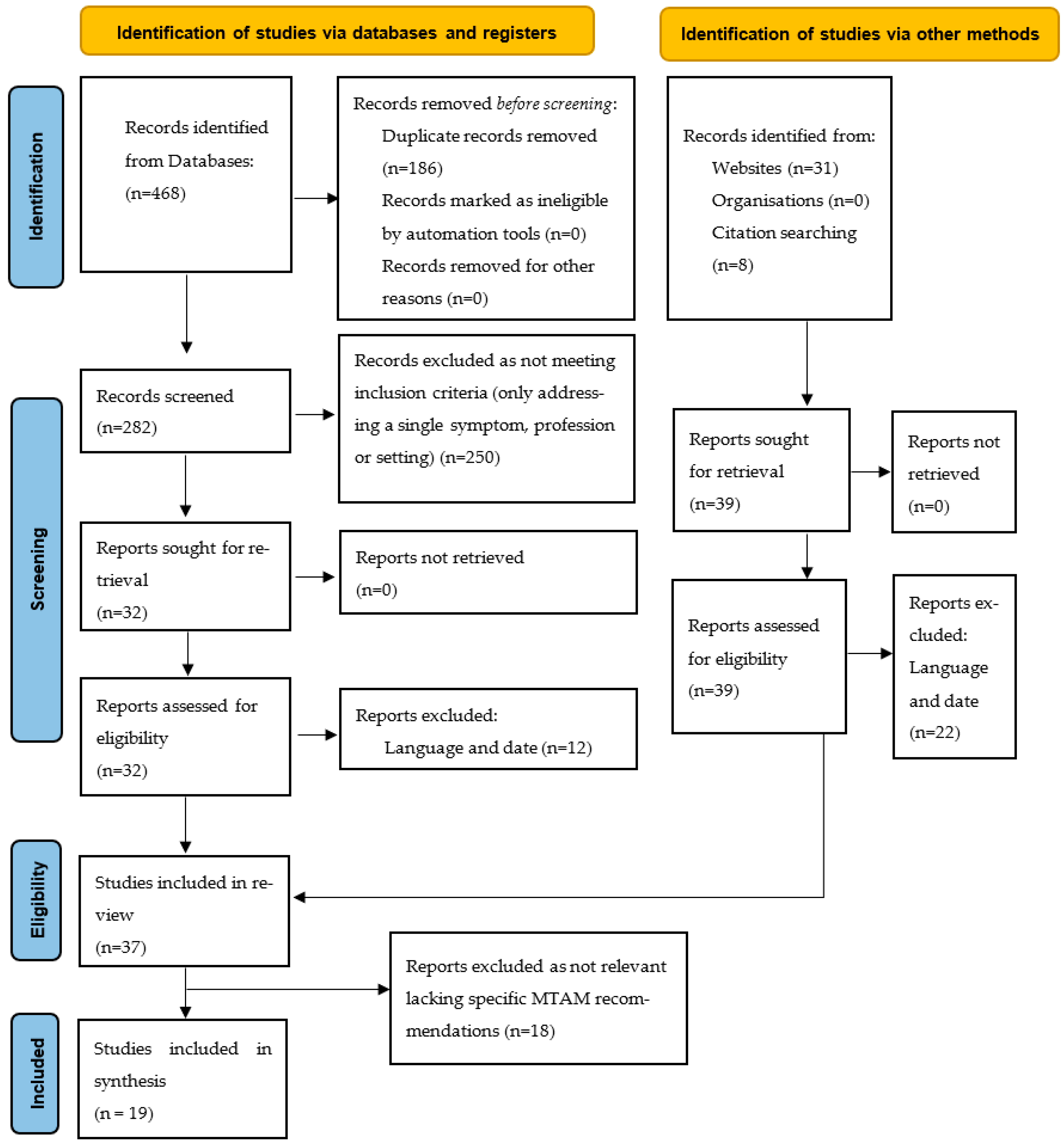
3. Results
4. Discussion
4.1. Areas of Consensus
4.2. Music Therapy and Music
4.3. Dementia Subtypes
4.4. Barriers to the Use of Music Therapy and Music Interventions
4.5. Limitations and Strengths
4.6. Future Research Directions
5. Conclusions
Author Contributions
Funding
Institutional Review Board Statement
Informed Consent Statement
Data Availability Statement
Acknowledgments
Conflicts of Interest
Abbreviations
| PWD | People with dementia |
| MTAM | Music therapy and music |
| MT | Music therapy |
| HCPC | Health and Care Professions Council |
| BPSD | Behavioural and Psychosocial Symptoms of Dementia |
| AD | Alzheimer’s Disease |
| LBD | Lewy Body Dementia |
| FTD | Frontal Temporal Dementia |
References
- World Health Organization. A Blueprint for Dementia Research. 2022. Available online: https://www.who.int/publications/i/item/9789240058248 (accessed on 1 August 2025).
- World Health Organization. Dementia. Available online: https://www.who.int/news-room/fact-sheets/detail/dementia (accessed on 1 August 2025).
- Goodman, R.A.; Lochner, K.A.; Thambisetty, M.; Wingo, T.S.; Posner, S.F.; Ling, S.M. Prevalence of dementia subtypes in United States Medicare fee-for-service beneficiaries, 2011–2013. Alzheimer’s Dement. 2017, 13, 28–37. [Google Scholar] [CrossRef]
- Wu, Y.T.; Beiser, A.S.; Breteler, M.; Fratiglioni, L.; Helmer, C.; Hendrie, H.C.; Honda, H.; Ikram, M.A.; Langa, K.M.; Lobo, A.; et al. The changing prevalence and incidence of dementia over time—Current evidence. Nat. Rev. Neurol. 2017, 13, 27–39. [Google Scholar] [CrossRef] [PubMed]
- Sinvani, L.; Strunk, A.; Ardito, S.; Gordon, S.; Liu, Y.; Schantz, E.; Arroon, A.; Ilyas, A.; Gromova, V.; Polokowski, A.; et al. Reducing Behavioral and Psychological Symptoms of Dementia in Acutely Ill Patients via Patient Engagement Specialists: A Pilot Feasibility Study. Gerontol. Geriatr. Med. 2023, 9, 23337214231192162. [Google Scholar] [CrossRef]
- Johnston, M.; Wakeling, A.; Graham, N.; Stokes, F. Cognitive impairment emotional disorder and length of stay of elderly patients in a district general hospital. Br. J. Med. Psychol. 2011, 60, 133–139. [Google Scholar] [CrossRef]
- Fogg, C.; Griffiths, P.; Meredith, P.; Bridges, J. Hospital outcomes of older people with cognitive impairment: An integrative review. Int. J. Geriatr. Psychiatry 2018, 33, 1177–1197. [Google Scholar] [CrossRef] [PubMed] [PubMed Central]
- Sommerlad, A.; Perera, G.; Mueller, C.; Singh-Manoux, A.; Lewis, G.; Stewart, R.; Livingston, G. Hospitalisation of people with dementia: Evidence from English electronic health records from 2008 to 2016. Eur. J. Epidemiol. 2019, 34, 567–577. [Google Scholar] [CrossRef] [PubMed]
- Kales, H.C.; Gitlin, L.N.; Lyketsos, C.G. Assessment and management of behavioral and psychological symptoms of dementia. BMJ Clin. Res. 2015, 350, h369. [Google Scholar] [CrossRef]
- Mok, P.L.; Carr, M.J.; Guthrie, B.; Morales, D.R.; Sheikh, A.; Elliott, R.A.; Camacho, E.M.; Van Staa, T.; Avery, A.J.; Ashcroft, D.M. Multiple adverse outcomes associated with antipsychotic use in people with dementia: Population based matched cohort study. BMJ 2024, 385, e076268. [Google Scholar] [CrossRef]
- Nørgaard, A.; Jensen-Dahm, C.; Wimberley, T.; Svendsen, J.H.; Ishtiak-Ahmed, K.; Laursen, T.M.; Waldemar, G.; Gasse, C. Effect of antipsychotics on mortality risk in patients with dementia with and without comorbidities. J. Am. Geriatr. Soc. 2022, 70, 1169–1179. [Google Scholar] [CrossRef]
- O’Neil, M.; Freeman, M.; Christensen, V.; Telerant, R.; Addleman, A.; Kansagara, D. A Systematic Evidence Review of Non-Pharmacological Interventions for Behavioral Symptoms of Dementia; Health Services Research and Development Evidence Synthesis Program; Department of Veterans Affairs: Washington, DC, USA, 2011. Available online: http://www.ncbi.nlm.nih.gov/books/NBK54978 (accessed on 1 October 2025).
- Cooper, C.; Mukadam, N.; Katona, C.; Lyketsos, C.G.; Ames, D.; Rabins, P.; Engedal, K.; de Mendonça Lima, C.; Blazer, D.; Teri, L.; et al. Systematic review of the effectiveness of non-pharmacological interventions to improve quality of life of people with dementia. Int. Psychogeriatr. 2012, 24, 856–870. [Google Scholar] [CrossRef] [PubMed]
- Douglas, S.; James, I.; Ballard, C. Non-pharmacological interventions in dementia. Adv. Psychiatr. Treat. 2004, 10, 171–177. [Google Scholar] [CrossRef]
- Gold, K. But does it do any good? Measuring the impact of music therapy on people with advanced dementia: (Innovative practice). Dementia 2014, 13, 258–264. [Google Scholar] [CrossRef]
- NICE. QS184; Dementia. National Institute for Health and Care Excellence: Manchester, UK, 2019; p. 39. Available online: https://www.nice.org.uk/guidance/qs184/resources/dementia-pdf-75545721373381 (accessed on 1 November 2025).
- British Association of Music Therapy (BAMT). Available online: https://www.bamt.org/music-therapy/what-is-a-music-therapist (accessed on 20 October 2025).
- Hofbauer, L.M.; Rodriguez, P.F.S. Comparing two caregiver-delivered music listening interventions for community-dwelling people with dementia: A randomised controlled crossover pilot trial. Dementia 2025, 24, 938–954. [Google Scholar] [CrossRef] [PubMed]
- McArthur, V.; Everington, S.; Patel, M. Effectiveness of music-based interventions in acute care settings for people living with dementia to reduce anxiety and enhance the care experience: A systematic review. Arch. Gerontol. Geriatr. Plus 2024, 1, 100087. [Google Scholar] [CrossRef]
- Van Der Steen, J.T.; Smaling, H.J.; van der Wouden, J.C.; Bruinsma, M.S.; Scholten, R.J.; Vink, A.C. Music-based therapeutic interventions for people with dementia. Cochrane Database Syst. Rev. 2018, 7, CD003477. [Google Scholar] [CrossRef]
- Edwards, H. Music mirrors: A resource for communication and reminiscence. Nurs. Resid. Care 2015, 17, 274–276. [Google Scholar] [CrossRef]
- Thompson, N.; Iyemere, K.; Underwood, B.R.; Odell-Miller, H. Investigating the impact of music therapy on two in-patient psychiatric wards for people living with dementia: Retrospective observational study. Br. J. Psychol. Open 2023, 9, e42. [Google Scholar] [CrossRef] [PubMed] [PubMed Central]
- Alzheimer’s Disease International. WhatsYourPlan Campaign Report 2021/2022; Alzheimer’s Disease International: London, UK, 2023; Available online: https://www.alzint.org/resource/whatsyourplan-campaign-report-2021-2022/ (accessed on 1 August 2025).
- PRISMA. Available online: https://www.prisma-statement.org (accessed on 1 September 2025).
- Tricco, A.C.; Lillie, E.; Zarin, W.; O’Brien, K.K.; Colquhoun, H.; Levac, D.; Moher, D.; Peters, M.D.J.; Horsley, T.; Weeks, L.; et al. PRISMA Extension for Scoping Reviews (PRISMAScR): Checklist and Explanation. Ann. Intern. Med. 2018, 169, 467–473. [Google Scholar] [CrossRef]
- Alzheimer Europe. Available online: https://www.alzheimer-europe.org/resources/publications (accessed on 1 October 2025).
- The National Dementia Action Plan. Available online: https://www.aihw.gov.au/reports/dementia/dementia-in-aus/contents/national-policy-response-to-dementia#The-National-Dementia-Action-Plan (accessed on 1 September 2025).
- Australian Government Department of Health. Aged Diversity Care Framework; Australian Government: Canberra, Australia, 2017. Available online: https://www.health.gov.au/resources/publications/aged-care-diversity-framework (accessed on 1 September 2025).
- Living Well with Dementia (Austria). Available online: https://broschuerenservice.sozialministerium.gv.at/Home/Download?publicationId=65&attachmentName=Dementia_strategy_Living_well_with_dementia_2019_pdfUA_.pdf (accessed on 1 September 2025).
- Updated Dementia Plan for Flanders. Available online: https://www.alzheimer-europe.org/sites/default/files/2021-10/Flanders%20Dementia%20Plan%202016-2019%20-%20English_0.pdf (accessed on 1 August 2025).
- A Dementia Strategy for Canada. Available online: https://alzheimer.ca/en/get-involved/change-minds/canadas-national-dementia-strategy (accessed on 1 August 2025).
- Canadian Clinical Practice Guidelines for Assessing and Managing the Behavioural and Psychosocial Symptoms of Dementia (BPSD). Available online: https://ccsmh.ca/wp-content/uploads/2024/05/DIGITAL_CCSMH_BPSD-Clinical-Guidelines_May2024_ENG.pdf (accessed on 1 September 2025).
- National Action Plan for the Treatment of Dementia Cyprus. Available online: https://www.alzheimer-europe.org/sites/default/files/2021-10/Cyprus%20National%20Dementia%20Strategy%202012-2017%20-%20English%20Translation.pdf (accessed on 1 September 2025).
- Czech Republic National Alzheimer’s Plan. Available online: https://www.alzheimer-europe.org/sites/default/files/2021-10/Czech%20Republic%20National%20Alzheimer%20Plan%202020-2030.pdf (accessed on 1 August 2025).
- National Action Plan of Dementia 2025 (Demark). Available online: https://www.alzheimer-europe.org/sites/default/files/2021-10/Denmark%20National%20Action%20Plan%202025%20-%20English%20Summary.pdf (accessed on 1 September 2025).
- Gibraltar National Dementia Strategy 2023–2028. Available online: https://www.alzint.org/u/Gibraltar-dementia-strategy-final.pdf (accessed on 1 September 2025).
- Greece National Action Plan for Dementia 2016–2020. Available online: https://www.alzheimer-europe.org/policy/national-dementia-strategies/greece?language_content_entity=en (accessed on 1 September 2025).
- Dementia Prevention in the Nordics. Available online: https://nordicwelfare.org/wp-content/uploads/2024/09/Dementia-prevention-in-the-Nordics-1.pdf (accessed on 1 September 2025).
- Reaching New Heights. National Dementia Strategy for the Maltese Islands. Available online: https://www.alzheimer-europe.org/sites/default/files/2024-03/maltese_dementia_strategy_2024-2031_-_english.pdf (accessed on 1 September 2025).
- Dutch National Dementia Strategy 2021–2030. Available online: https://www.alzint.org/u/Netherlands-NationalDementiaStrategy2021-2030.pdf (accessed on 1 September 2025).
- Dementia Plan 2025 Norway. Available online: https://www.alzheimer-europe.org/sites/default/files/2022-11/Norway%20Dementia%20Plan%202025_0.pdf (accessed on 1 September 2025).
- Prime Minister’s Challenge on Dementia 2020, U.K. Available online: https://assets.publishing.service.gov.uk/media/5a816d6040f0b62305b8ee55/PM_Dementia-main_acc.pdf (accessed on 1 September 2025).
- National Institute of Health and Care Excellence (NICE) Dementia. Available online: https://www.nice.org.uk/guidance/ng97 (accessed on 1 September 2025).
- Dementia in Scotland. Everyone’s Story Delivery Plan 2024–2026. Available online: https://www.gov.scot/binaries/content/documents/govscot/publications/strategy-plan/2024/02/new-dementia-strategy-scotland-initial-2-year-delivery-plan-2024-2026/documents/dementia-scotland-everyones-story-delivery-plan-2024-2026/dementia-scotland-everyones-story-delivery-plan-2024-2026/govscot%3Adocument/dementia-scotland-everyones-story-delivery-plan-2024-2026.pdf (accessed on 1 September 2025).
- Dementia Action Plan 2018–2022 (Wales). Available online: https://www.gov.wales/dementia-action-plan-2018-2022 (accessed on 1 September 2025).
- Edwards, H.; Oppikofer, S.; Aschwanden, D. The use of audio-biographical cues in dementia care: A four-year evaluation in Swiss hospitals, care, and domestic homes. Front. Dement. 2024, 3, 1429290. [Google Scholar] [CrossRef]
- Playlist for Life. Available online: https://www.playlistforlife.org.uk (accessed on 1 September 2025).
- Lu, M.-J.; Chen, W.-Y.; Li, D.-J. Efficacy of music therapy and predictors of sleep disturbance among patients with chronic schizophrenia: A prospective study. Arch. Psychiatr. Nurs. 2022, 40, 1–7. [Google Scholar] [CrossRef]
- Moreu-Valls, A.; Puig-Davi, A.; Martinez-Horta, S.; Kulisevsky, G.; Sampedro, F.; Perez-Perez, J.; Horta-Barba, A.; Olmedo-Saura, G.; Pagonabarraga, J.; Kulisevsky, J. A randomized clinical trial to evaluate the efficacy of cognitive rehabilitation and music therapy in mild cognitive impairment in Huntington’s disease. J. Neurol. 2025, 272, 202. [Google Scholar] [CrossRef] [PubMed]
- Leale, I.; Vinciguerra, C.; Di Stefano, V.; Brighina, F.; Battaglia, G. Effectiveness of Telecoaching and Music Therapy in Neurological Disorders: A Narrative Review and Proposal for a New Interventional Approach. Healthcare 2025, 13, 826. [Google Scholar] [CrossRef]
- Cheong, C.Y.; Tan, J.A.Q.; Foong, Y.-L.; Koh, H.M.; Chen, D.Z.Y.; Tan, J.J.C.; Ng, C.J.; Yap, P. Creative music therapy in an acute care setting for older patients with delirium and dementia. Dement. Geriatr. Cogn. Disord. Extra 2016, 6, 268–275. [Google Scholar] [CrossRef]
- Daykin, N.; Parry, B.; Ball, K.; Walters, D.; Henry, A.; Platten, B.; Hayden, R. The role of participatory music making in supporting people with dementia in hospital environments. Dementia 2018, 17, 686–701. [Google Scholar] [CrossRef] [PubMed]
- Thompson, N.; Odell-Miller, H.; Pointon, C.; Underwood, B.R.; Wolverson, E.; Hsu, M.H. Music therapy Embedded in the Life of Dementia Inpatient Care (MELODIC) to help manage distress: A mixed methods study protocol for co-designing a complex intervention. Nord. J. Music Ther. 2025, 34, 286–302. [Google Scholar] [CrossRef]
- Lu, L.-C.; Lan, S.-H.; Lan, S.-J.; Hsieh, Y.-P. Effectiveness of the Music Therapy in Dementia: A Systematic Review and Meta-Analysis of Randomized Controlled Trials. Dement. Geriatr. Cogn. Disord. 2025, 54, 167–186. [Google Scholar] [CrossRef]
- Morrin, H.; Fang, T.; Servant, D.; Aarsland, D.; Rajkumar, A.P. Systematic review of the efficacy of non-pharmacological interventions in people with Lewy body dementia. Int. Psychogeriatr. 2018, 30, 395–407. [Google Scholar] [CrossRef]
- Ridder, H.M.; Wigram, T.; Ottesen, A.M. A pilot study on the effects of music therapy on frontotemporal dementia—Developing a research protocol. Nord. J. Music Ther. 2009, 18, 103–132. [Google Scholar] [CrossRef]
- Saha, I.; Sundström, C.; Kandasamy, A.; Kraepelien, M.; Dahiya, N.; Saha, A.; Jayaram-Lindström, N.; Chakrabarti, A.; Benegal, V. Digital interventions for common mental health problems among older adults in low- and middle-income countries: A scoping review. BMJ Global Health 2025, 10, e017836. [Google Scholar] [CrossRef] [PubMed]

| Country | National Strategy | Government/Professional Clinical Practice Guideline | Title and Date of Latest Publication | Music Therapy or Music Intervention Mentioned | Acute or Emergency Care Mentioned | Other Psychological or Social Care Interventions |
|---|---|---|---|---|---|---|
| Australia [27] | YES | National Dementia Action Plan 2024–2025 | NO | YES | Physiotherapy, Occupational Therapy (OT), Speech and Language therapy, social workers, dieticians, psychologists, other environmental therapies | |
| Australia [28] | YES | Aged Care Diversity Framework. 2017 | NO | NO | OT | |
| Austria [29] | YES | Dementia Strategy Living well with dementia 2015 (Updated report 2025 only in German) | NO | NO | General therapies | |
| Belgium-Flanders [30] | YES | Continuing to build a dementia-friendly Flanders together (2016–2019, update only in French) | YES | NO | NO | |
| Canada [31] | YES | A dementia strategy for Canada, Together We Aspire (2019) | YES | YES | Massage, aromatherapy, pet therapy | |
| Canada [32] | YES | The Canadian Coalition for Seniors’ Mental Health Canadian Clinical Practice Guidelines for Assessing and Managing Behavioural and Psychological Symptoms of Dementia (BPSD) (2025) | YES | YES | Cognitive Behavioural Therapy (CBT), physiotherapy, massage, aromatherapy | |
| Cyprus [33] | YES | National Action Plan for treatment of dementia Cyprus 2012–2017 | NO | NO | Physiotherapy, OT | |
| Czech Republic [34] | YES | Czech Republic Nation Alzheimer’s Plan 2020–2030 | YES | YES | Art, dance, reminiscence, Garden therapy, CBT | |
| Denmark [35] | YES | A safe and dignified life with dementia. National Action Plan on Dementia 2025 (2017) | NO | NO | NO | |
| Gibraltar [36] | YES | Gibraltar National Dementia Strategy 2018–2021 | NO | NO | Speech and language therapy, physiotherapy and OT | |
| Greece [37] | YES | Greek National Plan for Alzheimer 2016 | NO | NO | Physiotherapy, OT, Speech and Language therapy | |
| All Nordic countries [38] | YES | Nordic Welfare Centre Dementia prevention in the Nordics 2024 | NO | NO | NO | |
| Malta [39] | YES | Reaching new heights. National Dementia Strategy for the Maltese Islands 2024–2031 | NO | YES | Complementary therapy | |
| Netherlands [40] | YES | Dutch National Dementia Strategy 2021–2030 | NO | NO | NO | |
| Norway [41] | YES | Norway Dementia Plan 2025 | YES | YES | Person-centred therapy, milieu therapy, physiotherapy | |
| England [42] | YES | Prime Ministers challenge 2020 | NO | YES | Cognitive stimulation therapy | |
| UK [43] | YES | NICE Guideline Dementia: assessment, management and support for people living with dementia and their carers Reviewed 2023 | YES | NO | Cognitive stimulation therapy, reminiscence therapy, OT, interpersonal therapy. | |
| Scotland [44] | YES | Dementia in Scotland, Everyone’s Story 2023 | YES (Playlist for life) | YES | OT, Validation, Reminiscence therapies | |
| Wales [45] | YES | Dementia Action Plan for Wales 2018–2022 | NO | NO | OT, Speech and Language therapy |
| Strategy/Guideline | Role of Music Therapy or Intervention | Key Details |
|---|---|---|
| Continuing to build a dementia-friendly Flanders together (2016–2019) [30] | -Expertisecentrum Dementie Vlaanderen: webinars exploring music, group singing, choirs, playlists to help PWD. -CDs The Voice of Our Memory, intended for PWD, choirs and caregivers to sing together. -A repertoire for joint singing. -Initiatives to connect PWD (at home and in care homes) and facilitate shared musical expression. -Alzheimer Liga Vlaanderen supports dementia-friendly activities, including music/singing. | -There are no programmes delivered by certified music therapists as part of care featuring in the 2016–2019 dementia strategy. -The strategy refers to non-clinical/cultural/community/social approaches to music (singing, choirs, CDs, cultural participation) rather than clinical interventions. -No evidence of explicit targets, funding, or implementation in the strategy related to MTAM specifically. |
| Canada: “A Dementia Strategy for Canada: Together We Aspire” (2019) and The Canadian Coalition for Seniors’ Mental Health Canadian Clinical Practice Guidelines for Assessing and Managing Behavioural and Psychological Symptoms of Dementia [31,32] | -MTAM included to improve quality of life and wellbeing of PWD. -The strategy acknowledges the limits of drug therapies for BPSD and the risks associated with them. -It calls for more support for non-drug therapies, and MT is named amongst other therapies. -Activities proposed to develop and test “innovative and effective therapeutic approaches,” including MT as a non-drug intervention. | -The strategy wants to support MTAM, key to improving quality of life for PWD and caregivers. -Emphasis on effectiveness, reaching underserved/rural populations carers and embedding guidelines in care practice. -Funded programs such as Dementia Community Investment (DCI) University of Ottawa. And DELIGHT combining music with exercise. Research into community programs to improve wellbeing, physical, cognitive and social outcomes. |
| Czech Republic Nation Alzheimer’s Plan (2020–2030) [34] | -NAPAN explicitly includes non-pharmacological interventions (including MT)—to be evaluated for their effect on health and quality of life of PWD. -MT is grouped with other therapies (art therapy, reminiscence, dance therapy, garden therapy, cognitive training, rehabilitation). -MT is considered part of psychosocial and therapeutic-activating non-drug interventions. | -The plan does not provide detailed implementation guidelines, specific funding allocations or targets solely for MTAM. -MT included with research and evaluation topics under non-pharmacological interventions. -Limited description of how MT could be integrated into care pathways (community or hospital settings), or training personnel. There is emphasis on research and evidence generation. |
| Norway Dementia Plan (2025) [41] | -The plan explicitly includes MTAM among non-pharmacological interventions to be researched and evaluated for their impact on health status and quality of life of PWD. -MT is grouped with other expressivity/therapeutic arts interventions (dance, art therapy, reminiscence etc.), indicating recognition of its potential but not as a fully detailed, mandated service. | -Opportunities for PWD and carers to access social, cultural and physical activities adapted to interests, desires and needs included in the plan. -Cultural participation (including music/singing) encouraged to live an active and meaningful life. -The plan also refers to singing and music for therapeutic purposes to reduce BPSD, psychotropic medication usage, improve relationships and wellbeing. -There are specific projects/research studies: e.g., “Homeside” dementia choirs (Dementia Choir Oslo) and music therapy research for caregivers. |
| NICE Guideline NG97 (UK, 2018) [43] | -A brief referral to MT as one of the non-pharmacological activities that promotes wellbeing. -MT not treated as a primary core intervention (e.g., for cognition). -Stronger recommendations for therapies like group cognitive stimulation, reminiscence and psychosocial support. | -Person-centred care that prioritises non-drug approaches before medications. -MT is considered a valid option for improving mood, engagement and reducing agitation. |
| Scotland: “Dementia: Everyone’s Story” (2023) [44] | -Highlights Playlist for Life as a leading music-based intervention (a Scottish charity founded in 2013). -The goal of the playlist is that ‘everyone living with dementia’ has a personally meaningful music playlist, that carers and health/social care professionals know how to use. | -Personalised music playlists to enhance wellbeing, communication, reduce stress and improve engagement for PWD. Playlist for Life is explicitly mentioned in the 2023 strategy as a non-pharmacological intervention that may improve cognition, social engagement and quality of life and decrease stress/distress. -There is evidence of integration in healthcare (NHS Fife). -Reported benefits include reduced agitation; improved wellbeing; social interaction; better mood; reminiscence; improved communication and reduced distress. |
Disclaimer/Publisher’s Note: The statements, opinions and data contained in all publications are solely those of the individual author(s) and contributor(s) and not of MDPI and/or the editor(s). MDPI and/or the editor(s) disclaim responsibility for any injury to people or property resulting from any ideas, methods, instructions or products referred to in the content. |
© 2026 by the authors. Licensee MDPI, Basel, Switzerland. This article is an open access article distributed under the terms and conditions of the Creative Commons Attribution (CC BY) license.
Share and Cite
McArthur, V.; Patel, M. Assessing the Inclusion of Music Therapy and Music Interventions in National Dementia Strategies and Clinical Practice Guidelines: A Scoping Review. Healthcare 2026, 14, 511. https://doi.org/10.3390/healthcare14040511
McArthur V, Patel M. Assessing the Inclusion of Music Therapy and Music Interventions in National Dementia Strategies and Clinical Practice Guidelines: A Scoping Review. Healthcare. 2026; 14(4):511. https://doi.org/10.3390/healthcare14040511
Chicago/Turabian StyleMcArthur, Victoria, and Martyn Patel. 2026. "Assessing the Inclusion of Music Therapy and Music Interventions in National Dementia Strategies and Clinical Practice Guidelines: A Scoping Review" Healthcare 14, no. 4: 511. https://doi.org/10.3390/healthcare14040511
APA StyleMcArthur, V., & Patel, M. (2026). Assessing the Inclusion of Music Therapy and Music Interventions in National Dementia Strategies and Clinical Practice Guidelines: A Scoping Review. Healthcare, 14(4), 511. https://doi.org/10.3390/healthcare14040511

