The “Supporting Adolescents with Self Harm” (SASH) Intervention Supporting Young People (And Carers) Presenting to the Emergency Department with Self-Harm: Therapeutic Assessment, Safety Planning, and Solution-Focused Brief Therapy
Abstract
1. Introduction
2. Materials and Methods
2.1. Setting
2.2. The Intervention
2.3. Therapeutic Assessment
2.4. Enhanced Safety Planning
2.5. Solution-Focused Brief Therapy
2.6. Parent/Carer Involvement
2.7. Data Collection
2.7.1. Participants
2.7.2. Procedure
2.7.3. Sampling
- Intervention sessions and documents
- 2.
- Qualitative interviews
2.8. Data Analysis
2.9. Ethics
3. Results
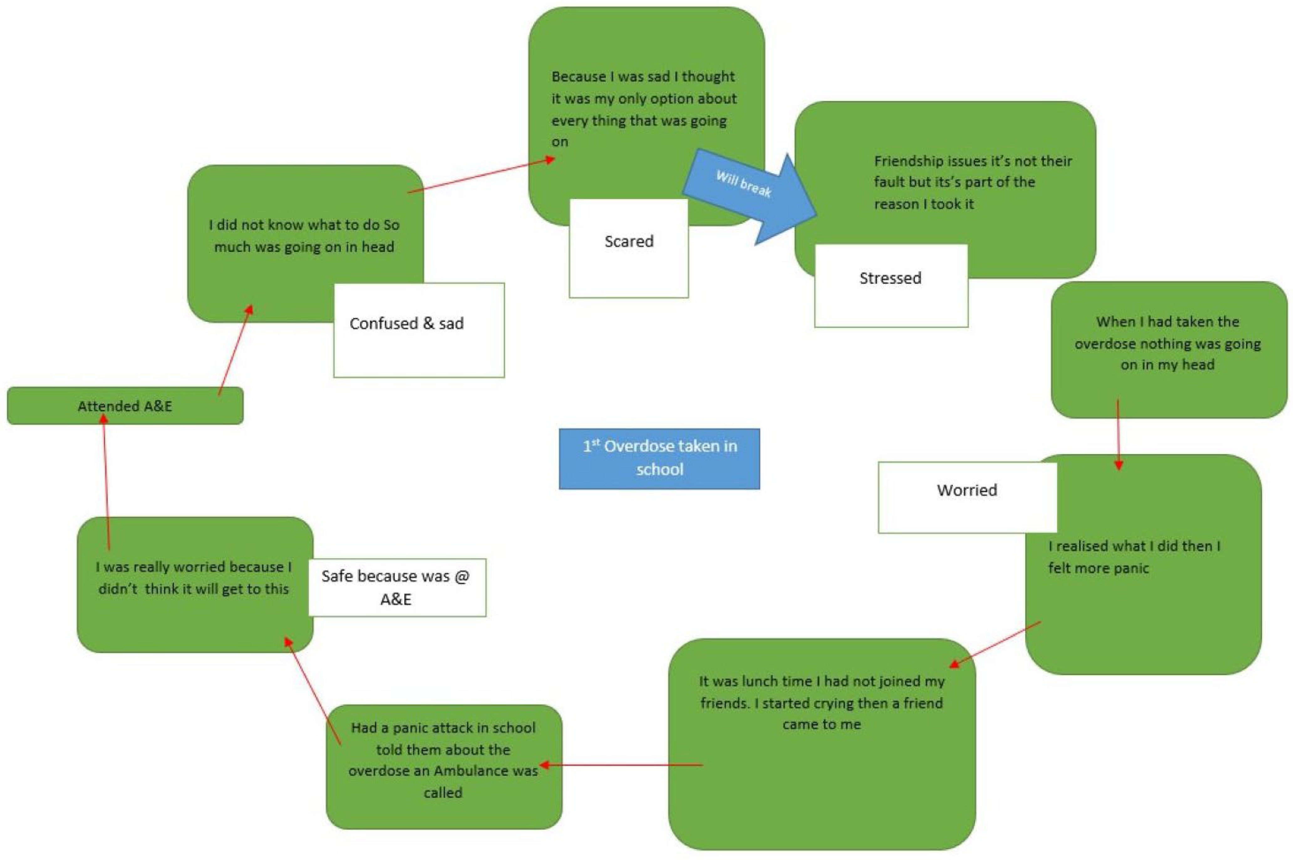
3.1. Case Study 1: Therapeutic Assessment of Self-Harm with Adah
3.2. Case Study 2: Enhanced Safety Planning with Eliana
3.3. Case Study 3: First Solution-Focused Brief Therapy Session with Charlotte
- Best Hopes
- Miracle Question
3.4. Case Study 4: Follow-Up Solution Focused Session with Wai
- Scaling Questions
3.5. Case Study 5: Solution Focused Session with Carer Michelle
4. Discussion
Strengths and Limitations
5. Conclusions
Supplementary Materials
Author Contributions
Funding
Institutional Review Board Statement
Informed Consent Statement
Data Availability Statement
Conflicts of Interest
References
- Self-Harm: Assessment, Management and Preventing Recurrence NICE Guideline. 2022. Available online: https://www.nice.org.uk/guidance/ng225/evidence/p-skills-required-by-staff-in-specialist-settings-pdf-403069580827 (accessed on 19 December 2025).
- Butt, S.; Randall, E.; Morris, S.; Appleby, L.; Hassiotis, A.; John, A.; McCabe, R.; McManus, S. Suicidal thoughts, suicide attempts and non-suicidal self-harm. In Adult Psychiatric Morbidity Survey: Survey of Mental Health and Wellbeing, England, 2023/4; NHS England: London, UK, 2025. [Google Scholar]
- WHO. Suicide Worldwide in 2021: Global Health Estimates; WHO: Geneva, Switzerland, 2025. [Google Scholar]
- Appleby, L.; Kapur, N.; Shaw, J.; Hunt, I.; Ibrahim, S.; Gianatsi, M.; Rodway, X.; Williams, A.; Tham, S.; Raphael, J. The National Confidential Inquiry into Suicide and Homicide by People with Mental Illness; Healthcare Quality Improvement Partnership: London, UK, 2017. [Google Scholar]
- Cadorna, G.; Vera San Juan, N.; Staples, H.; Johnson, S.; Appleton, R. Review: Systematic review and metasynthesis of qualitative literature on young people’s experiences of going to A&E/emergency departments for mental health support. Child Adolesc. Ment. Health 2024, 29, 266–275. [Google Scholar] [CrossRef] [PubMed]
- Owens, C.; Hansford, L.; Sharkey, S.; Ford, T. Needs and fears of young people presenting at accident and emergency department following an act of self-harm: Secondary analysis of qualitative data. Br. J. Psychiatry 2016, 208, 286–291. [Google Scholar] [CrossRef] [PubMed]
- Witt, K.; Stewart, A.; Hawton, K. Practitioner Review: Treatments for young people who self-harm—Challenges and recommendations for research and clinical practice. J. Child Psychol. Psychiatry 2025, 66, 122–131. [Google Scholar] [CrossRef]
- Ougrin, D.; Zundel, T.; Ng, A. Self-Harm in Young People: A Therapeutic Assessment Manual; CRC Press: Boca Raton, FL, USA, 2009. [Google Scholar]
- English, O.; Wellings, C.; Banerjea, P.; Ougrin, D. Specialized Therapeutic Assessment-Based Recovery-Focused Treatment for Young People with Self-Harm: Pilot Study. Front. Psychiatry 2019, 10, 895. [Google Scholar] [CrossRef] [PubMed]
- Abbott-Smith, S.; Ring, N.; Dougall, N.; Davey, J. Suicide prevention: What does the evidence show for the effectiveness of safety planning for children and young people?—A systematic scoping review. J. Psychiatr. Ment. Health Nurs. 2023, 30, 899–910. [Google Scholar] [CrossRef]
- Kennard, B.; Mayes, T.; King, J.; Moorehead, A.; Wolfe, K.; Hughes, J.; Castillo, B.; Smith, M.; Matney, J.; Oscarson, B.; et al. The Development and Feasibility Outcomes of a Youth Suicide Prevention Intensive Outpatient Program. J. Adolesc. Health 2019, 64, 362–369. [Google Scholar] [CrossRef]
- Lewis, P. Reaching the Tipping Point. Children and Young People’s Mental Health. Mental Health Network NHS Confederation. 2021. Available online: https://www.nhsconfed.org/publications/reaching-tipping-point (accessed on 6 February 2023).
- NHS Digital. Waiting Times for Children and Young People’s Mental Health Services, 2023–2024. 2025. Available online: https://digital.nhs.uk/supplementary-information/2025/waiting-times-for-children-and-young-peoples-mental-health-services-2023-24 (accessed on 19 December 2025).
- Malla, A.; Shah, J.; Iyer, S.; Boksa, P.; Joober, R.; Andersson, N.; Lal, S.; Fuhrer, R. Youth Mental Health Should Be a Top Priority for Health Care in Canada. Can. J. Psychiatry 2018, 63, 216–222. [Google Scholar] [CrossRef]
- Punton, G.; Dodd, A.L.; McNeill, A. ‘You’re on the waiting list’: An interpretive phenomenological analysis of young adults’ experiences of waiting lists within mental health services in the UK. PLoS ONE 2022, 17, e0265542. [Google Scholar] [CrossRef]
- Young Minds. Mental Health Waiting Times Harming Young People. Online Press Release. Available online: https://www.youngminds.org.uk/about-us/media-centre/press-releases/mental-health-waiting-times-harming-young-people/ (accessed on 19 December 2025).
- Gingerich, W.J.; Peterson, L.T. Effectiveness of Solution-Focused Brief Therapy: A Systematic Qualitative Review of Controlled Outcome Studies. Res. Soc. Work. Pract. 2013, 23, 266–283. [Google Scholar] [CrossRef]
- Meza, J.I.; Zullo, L.; Vargas, S.M.; Ougrin, D.; Asarnow, J.R. Practitioner Review: Common elements in treatments for youth suicide attempts and self-harm—A practitioner review based on review of treatment elements associated with intervention benefits. J. Child Psychol. Psychiatry 2023, 64, 1409–1421. [Google Scholar] [CrossRef]
- McCabe, R.; O’Keeffe, S.; Ougrin, D.; Priebe, S.; Martin, P.; Feng, Y.; Temple, R.; Long, M. Protocol of a randomised controlled trial of a novel brief psychological intervention for young people presenting to emergency departments in the UK with self-harm or suicidal ideation with recent self-harm: The SASH study (Supporting Adolescents with Self-Harm). BMJ Open 2025, 15, e101015. [Google Scholar] [CrossRef] [PubMed]
- Stanley, B.; Brown, G.K. Safety Planning Intervention: A Brief Intervention to Mitigate Suicide Risk. Cogn. Behav. Pract. 2012, 19, 256–264. [Google Scholar] [CrossRef]
- Franklin, C.; Ding, X.; Kim, J.; Zhang, A.; Hai, A.H.; Jones, K.; Nachbaur, M.; O’Connor, A. Solution-Focused Brief Therapy in Community-Based Services: A Meta-Analysis of Randomized Controlled Studies. Res. Soc. Work. Pract. 2024, 34, 265–276. [Google Scholar] [CrossRef]
- Creswell, C.; Violato, M.; Fairbanks, H.; White, E.; Parkinson, M.; Abitabile, G.; Leidi, A.; Cooper, P.J. Clinical outcomes and cost-effectiveness of brief guided parent-delivered cognitive behavioural therapy and solution-focused brief therapy for treatment of childhood anxiety disorders: A randomised controlled trial. Lancet Psychiatry 2017, 4, 529–539. [Google Scholar] [CrossRef]
- Franklin, C.; Sucher, K.; Kim, J.S. Solution-focused brief therapy core elements and the process of change. In Solution-Focused Brief Therapy with Families: A Training Manual; American Psychological Association: Washington, DC, USA, 2025; pp. 23–49. [Google Scholar] [CrossRef]
- Franklin, C.; Guz, S.; Zhang, A.; Kim, J.; Zheng, H.; Hai, A.H.; Cho, Y.J.; Shen, L. Solution-Focused Brief Therapy for Students in Schools: A Comparative Meta-Analysis of the U.S. and Chinese Literature. J. Soc. Social. Work. Res. 2022, 13, 381–407. [Google Scholar] [CrossRef]
- Carr, A.; Hartnett, D.; Brosnan, E.; Sharry, J. Parents Plus Systemic, Solution-Focused Parent Training Programs: Description, Review of the Evidence Base, and Meta-Analysis. Fam. Process 2017, 56, 652–668. [Google Scholar] [CrossRef]
- Gong, H.; Hsu, W. The Effectiveness of Solution-Focused Group Therapy in Ethnic Chinese School Settings: A Meta-Analysis. Int. J. Group Psychother. 2017, 67, 383–409. [Google Scholar] [CrossRef]
- McLeod, J. Case Study Research: In Counselling and Psychotherapy; SAGE Publications Ltd.: London, UK, 2010. [Google Scholar] [CrossRef]
- Willcox, G. The Feeling Wheel. Trans. Anal. J. 1982, 12, 274–276. [Google Scholar] [CrossRef]
- Hawton, K.; Bergen, H.; Waters, K.; Ness, J.; Cooper, J.; Steeg, S.; Kapur, N. Epidemiology and nature of self-harm in children and adolescents: Findings from the multicentre study of self-harm in England. Eur. Child Adolesc. Psychiatry 2012, 21, 369–377. [Google Scholar] [CrossRef]
- Brennan, C.A.; Crosby, H.; Sass, C.; Farley, K.L.; Bryant, L.D.; Rodriquez-Lopez, R.; Romeu, D.; Mitchell, E.; House, A.O.; Guthrie, E. What helps people to reduce or stop self-harm? A systematic review and meta-synthesis of first-hand accounts. J. Public Health 2023, 45, 154–161. [Google Scholar] [CrossRef]
- Wadman, R.; Nielsen, E.; O’Raw, L.; Brown, K.; Williams, A.J.; Sayal, K.; Townsend, E. “These Things Don’t Work.” Young People’s Views on Harm Minimization Strategies as a Proxy for Self-Harm: A Mixed Methods Approach. Arch. Suicide Res. 2020, 24, 384–401. [Google Scholar] [CrossRef] [PubMed]
- Ougrin, D.; Boege, I.; Stahl, D.; Banarsee, R.; Taylor, E. Randomised controlled trial of therapeutic assessment versus usual assessment in adolescents with self-harm: 2-year follow-up. Arch. Dis. Child. 2013, 98, 772–776. [Google Scholar] [CrossRef] [PubMed]
- Ugueto, A.M.; O’Hagan, L.A.; Lucassen, M.F.G. Reasons Why Suicidal Adolescents Want to Live: A Corpus-Driven Language Analysis. Psychiatr. Serv. 2025, 76, 951–958. [Google Scholar] [CrossRef] [PubMed]
- O’Keeffe, S.; Suzuki, M.; McCabe, R. An Ideal-Type Analysis of People’s Perspectives on Care Plans Received from the Emergency Department following a Self-Harm or Suicidal Crisis. Int. J. Environ. Res. Public Health 2023, 20, 6883. [Google Scholar] [CrossRef]
- Hollenberg, E.; Shin, H.D.; Reid, N.; Stergiopoulos, V.; Lestage, L.; Nicoll, G.; Walji, A.; Zaheer, J. Context, Timing and Individualized Care: A Realist Evaluation of Safety Planning for Individuals Living with Suicide-Related Thoughts and Behaviours, Their Families and Friends and Service Providers. J. Clin. Med. 2025, 14, 4047. [Google Scholar] [CrossRef]
- Jerome, L.; Masood, S.; Henden, J.; Bird, V.; Ougrin, D. Solution-focused approaches for treating self-injurious thoughts and behaviours: A scoping review. BMC Psychiatry 2024, 24, 646. [Google Scholar] [CrossRef]
- Perry, N.; Goldie-McSorley, L. Suspending Disbelief—Using Solution Focused Practice with Young People in Mental Health Crisis. J. Solut. Focus. Pract. 2024, 8, 1–14. [Google Scholar] [CrossRef]
- John, H. Preventing Suicide: The Solution Focused Approach; Wiley: Hoboken, NJ, USA, 2017. [Google Scholar]
- Perry, N.; Orr, M. Solution Focused Practice and Mental Health Crisis; Routledge: London, UK, 2025. [Google Scholar] [CrossRef]
- McCabe, R.; Akubat, A.; Bakou, A.E.; Long, M. ‘This magical lightbulb went off in my head’—How training NHS staff in Solution Focused Practice can change the experience of people presenting in mental health crisis. In Solution Focused Practice and Mental Health Crisis; Routledge: London, UK, 2025; pp. 44–54. [Google Scholar] [CrossRef]
- Mughal, F.; Troya, M.I.; Dikomitis, L.; Tierney, S.; Corp, N.; Evans, N.; Townsend, E.; Chew-Graham, C.A. The experiences and needs of supporting individuals of young people who self-harm: A systematic review and thematic synthesis. eClinicalMedicine 2022, 48, 101437. [Google Scholar] [CrossRef]













| Pseudonym | YP/Carer | ED Presentation | Age | Gender | Neurodiversity | Ethnicity | No. Sessions Attended |
|---|---|---|---|---|---|---|---|
| Adah | YP | Suicide attempt | 13 | F | N | Mixed ethnic background | 5 |
| Eliana | YP | Suicide attempt | 15 | F | N | Black British | 5 |
| Charlotte | YP | Suicidal ideation (and recent self-harm) | 14 | F | N | White British | 5 |
| Wai | YP | Suicide attempt | 16 | F | N | Other—Hong Kong and Indonesia | 4 |
| Michelle | Carer | N/A | 53 | F | N | Black British | 1 |
Disclaimer/Publisher’s Note: The statements, opinions and data contained in all publications are solely those of the individual author(s) and contributor(s) and not of MDPI and/or the editor(s). MDPI and/or the editor(s) disclaim responsibility for any injury to people or property resulting from any ideas, methods, instructions or products referred to in the content. |
© 2026 by the authors. Licensee MDPI, Basel, Switzerland. This article is an open access article distributed under the terms and conditions of the Creative Commons Attribution (CC BY) license.
Share and Cite
McCabe, R.; O’Keeffe, S.; Long, M. The “Supporting Adolescents with Self Harm” (SASH) Intervention Supporting Young People (And Carers) Presenting to the Emergency Department with Self-Harm: Therapeutic Assessment, Safety Planning, and Solution-Focused Brief Therapy. Healthcare 2026, 14, 168. https://doi.org/10.3390/healthcare14020168
McCabe R, O’Keeffe S, Long M. The “Supporting Adolescents with Self Harm” (SASH) Intervention Supporting Young People (And Carers) Presenting to the Emergency Department with Self-Harm: Therapeutic Assessment, Safety Planning, and Solution-Focused Brief Therapy. Healthcare. 2026; 14(2):168. https://doi.org/10.3390/healthcare14020168
Chicago/Turabian StyleMcCabe, Rose, Sally O’Keeffe, and Maria Long. 2026. "The “Supporting Adolescents with Self Harm” (SASH) Intervention Supporting Young People (And Carers) Presenting to the Emergency Department with Self-Harm: Therapeutic Assessment, Safety Planning, and Solution-Focused Brief Therapy" Healthcare 14, no. 2: 168. https://doi.org/10.3390/healthcare14020168
APA StyleMcCabe, R., O’Keeffe, S., & Long, M. (2026). The “Supporting Adolescents with Self Harm” (SASH) Intervention Supporting Young People (And Carers) Presenting to the Emergency Department with Self-Harm: Therapeutic Assessment, Safety Planning, and Solution-Focused Brief Therapy. Healthcare, 14(2), 168. https://doi.org/10.3390/healthcare14020168

