The Associations Between Participation in Leisure Dance Activity, Perceived Health Status, Happiness Level, and Perceptions of Leisure Amidst Selected Demographic Determinants
Abstract
1. Introduction
2. Materials and Methods
2.1. Design and Study Population
2.2. Measures
2.2.1. Independent Variables
2.2.2. Dependent Variables
2.3. Statistical Analyses
3. Results
3.1. Characteristics of the Study Population
3.2. Differences in the Characteristics of the Study Population Based on Participation in Leisure Dance Activity
3.3. Association Between Participation in Leisure Dance Activity and Demographic Characteristics of the Study Population
3.4. Association Between Participation in Leisure Dance Activity and Health Outcomes
3.4.1. Effects of Participation in Leisure Dance Activity on Perceived Health Status
3.4.2. Effects of Participation in Leisure Dance Activity on Happiness Levels
3.4.3. Effects of Participation in Leisure Dance Activity on Perceptions of Leisure
4. Discussion
4.1. Interpretation of the Findings
4.1.1. The Conditions of Leisure Dancing Activity
4.1.2. The Effects of Leisure Dancing Activity
4.2. Ways to Revitalize Leisure Dance Activity
4.3. Limitations
5. Conclusions
Author Contributions
Funding
Institutional Review Board Statement
Informed Consent Statement
Data Availability Statement
Conflicts of Interest
References
- Yang, J.W.; Suh, C.; Lee, C.K.; Son, B.C. The work–life balance and psychosocial well-being of South Korean workers. Ann. Occup. Environ. Med. 2018, 30, 38. [Google Scholar] [CrossRef] [PubMed]
- Iwasaki, Y. Contributions of leisure to “meaning-making” and its implications for leisure studies and services. Ann. Leis. Res. 2017, 20, 416–426. [Google Scholar] [CrossRef]
- Brajša-Žganec, A.; Merkaš, M.; Šverko, I. Quality of life and leisure activities: How do leisure activities contribute to subjective well-being? Soc. Indic. Res. 2011, 102, 81–91. [Google Scholar] [CrossRef]
- Su, S.; Shi, L.; Zheng, Y.; Sun, Y.; Huang, X.; Zhang, A.; Que, J.; Sun, X.; Shi, J.; Bao, Y.; et al. Leisure activities and the risk of dementia: A systematic review and meta-analysis. Neurology 2022, 99, e1651–e1663. [Google Scholar] [CrossRef]
- Jackson, W.M.; Davis, N.; Sands, S.A.; Whittington, R.A.; Sun, L.S. Physical activity and cognitive development: A meta-analysis. J. Neurosurg. Anesthesiol. 2016, 28, 373–380. [Google Scholar] [CrossRef]
- Burton, N.W.; Oldenburg, B.; Sallis, J.F.; Turrell, G. Measuring psychological, social, and environmental influences on leisure-time physical activity among adults. Aust. N. Z. J. Public Health 2007, 31, 36–43. [Google Scholar] [CrossRef]
- German-Molina, L.; Caballero-Julia, D.; Cuellar-Moreno, M. Dance as a tool for managing emotions. A systematic review. Res. Danc. Educ. 2025, 26, 221–232. [Google Scholar] [CrossRef]
- Lanke, P.; Nath, P. The relationship between dance and well-being: Examining the underlying mechanism and outcomes. World Leis. J. 2024, 66, 134–150. [Google Scholar] [CrossRef]
- Yu, H.M.; Han, J.Y. The experience of jazz dance for leisure activity. Philos. Mov. 2010, 18, 277–290. [Google Scholar]
- Quiroga Murcia, C.; Kreutz, G.; Clift, S.; Bongard, S. Shall we dance? An exploration of the perceived benefits of dancing on well-being. Arts Health 2010, 2, 149–163. [Google Scholar] [CrossRef]
- Domene, P.A. Efficacy of Latin Dance as a Health-Enhancing Leisure Activity for Adults. Ph.D. Thesis, Kingston University, London, UK, 2015. [Google Scholar]
- Letton, M.E.; Macdonald, E.R.; Thom, J.M.; Ward, R.E. Classical ballet for women aged over 50 years: Investigating balance, strength, and range of motion. Res. Q. Exerc. Sport 2024, 95, 171–182. [Google Scholar] [CrossRef]
- Hopkins, D.R.; Murrah, B.; Hoeger, W.W.; Rhodes, R.C. Effect of low-impact aerobic dance on the functional fitness of elderly women. Gerontologist 1990, 30, 189–192. [Google Scholar] [CrossRef] [PubMed]
- Smith, P.J.; Gerrie, B.J.; Varner, K.E.; McCulloch, P.C.; Lintner, D.M.; Harris, J.D. Incidence and prevalence of musculoskeletal injury in ballet: A systematic review. Orthop. J. Sports Med. 2015, 3, 2325967115592621. [Google Scholar] [CrossRef] [PubMed]
- Santo André, H.C.; Pinto, A.J.; Mazzolani, B.C.; Smaira, F.I.; Ulian, M.D.; Gualano, B.; Benatti, F.B. “Can a ballerina eat ice cream?”: A mixed-method study on eating attitudes and body image in female ballet dancers. Front. Nutr. 2022, 8, 665654. [Google Scholar] [CrossRef] [PubMed]
- Lai, A.H.Y.; Chui, C.H.K.; Deng, S.Y.; Jordan, L.P. Social resources for positive psychosocial health: Youths’ narratives of a street dance performing arts program. J. Soc. Serv. Res. 2021, 47, 143–153. [Google Scholar] [CrossRef]
- Rittiwong, T.; Reangsing, C.; Schneider, J.K. The effects of dance interventions on depression in older adults: A Meta-analysis. J. Appl. Gerontol. 2023, 42, 2009–2024. [Google Scholar] [CrossRef]
- Tao, D.; Gao, Y.; Cole, A.; Baker, J.S.; Gu, Y.; Supriya, R.; Tong, T.K.; Hu, Q.; Awan-Scully, R. The physiological and psychological benefits of dance and its effects on children and adolescents: A systematic review. Front. Physiol. 2022, 13, 925958. [Google Scholar] [CrossRef]
- Darginidou, L.; Goulimaris, D.; Toumpalidou, S.A.; Filippou, F. Participation of adolescent pupils in recreational activities with greek dances and their preference for group work at school. Sport Mont 2020, 18, 15–18. [Google Scholar] [CrossRef]
- Jowett, G.E.; Hill, A.P.; Curran, T.; Hall, H.K.; Clements, L. Perfectionism, burnout, and engagement in dance: The moderating role of autonomy support. Sport Exerc. Perform. Psychol. 2021, 10, 133. [Google Scholar] [CrossRef]
- Kwon, J.A.; Kwon, Y.T. Factors Influencing the Subjective Health and Physical Fitness Perceptions of Korean Adolescents. Iran. J. Public Health 2024, 53, 878–887. [Google Scholar] [CrossRef]
- Mansfield, L.; Kay, T.; Meads, C.; Grigsby-Duffy, L.; Lane, J.; John, A.; Daykin, N.; Dolan, P.; Testoni, S.; Julier, G.; et al. Sport and dance interventions for healthy young people (15–24 years) to promote subjective well-being: A systematic review. BMJ Open 2018, 8, e020959. [Google Scholar] [CrossRef] [PubMed]
- Aujla, I.; Needham-Beck, S. Subjective well-being among young dancers with disabilities. Int. J. Disabil. Dev. Educ. 2020, 67, 563–570. [Google Scholar] [CrossRef]
- Kim, B.R.; Kim, M. Adolescents’ leisure time, leisure expense, happiness and study-leisure balance. J. Leis. Stud. 2020, 18, 41–61. [Google Scholar]
- Han, J.H.; Sa, H.J. Health and happiness of older Korean women participating in dance activities. Heliyon 2023, 9, e13761. [Google Scholar] [CrossRef]
- Lee, Y.J.; Han, A.R.; Seo, H.J.; Park, S.H. The Relationships between Recreation Specialization in Traditional Korean Dance and Happiness for Female Adults. Ilkogr. Online 2021, 20, 1222–1227. [Google Scholar]
- Zitomer, M.R. ‘Dance Makes Me Happy’: Experiences of children with disabilities in elementary school dance education. Res. Danc. Educ. 2016, 17, 218–234. [Google Scholar] [CrossRef]
- Kim, Y.M.; Oh, J.S. Motivation and Meaning of the Elderly Women’s Line Dance Experience. J. Digit. Converg. 2021, 19, 471–479. [Google Scholar]
- Kuwahara, K.; Honda, T.; Nakagawa, T.; Yamamoto, S.; Akter, S.; Hayashi, T.; Mizoue, T. Associations of leisure-time, occupational, and commuting physical activity with risk of depressive symptoms among Japanese workers: A cohort study. Int. J. Behav. Nutr. Phys. Act. 2015, 12, 119. [Google Scholar] [CrossRef]
- Posey, E. Dance education in dance schools in the private sector: Meeting the demands of the marketplace. J. Danc. Educ. 2002, 2, 43–49. [Google Scholar] [CrossRef]
- Wei, X.; Huang, S.; Stodolska, M.; Yu, Y. Leisure time, leisure activities, and happiness in China: Evidence from a national survey. J. Leis. Res. 2015, 47, 556–576. [Google Scholar] [CrossRef]
- Kim, B.R.; Lee, Y.J.; Kim, M. The mediating effect of leisure policy satisfaction in the relationship between Leisure consciousness and happiness of the people of our country. Korean J. Leis. Recreat. Park 2022, 46, 51–61. [Google Scholar] [CrossRef]
- Korean Ministry of Culture, Sports, and Tourism. 2022 Korea National Leisure Activity Survey; Korean Ministry of Culture, Sports, and Tourism: Sejong, Republic of Korea, 2022. [Google Scholar]
- Tekin, A.; Tekin, G.; Aykora, E.; ÇalıĢır, M. Physical Motoric and Psychosocial Outcomes of Tae-Bo Exercise Program in Women Undergraduates. Anemon Muş Alparslan Univ. Soc. Sci. J. 2018, 6, 431–441. [Google Scholar]
- Kwon, J.; Jang, J. Impact of participation in sports safety education on sports injuries, sports safety awareness, and sports activity habits among young Korean athletes. Medicine 2025, 104, e41589. [Google Scholar] [CrossRef] [PubMed]
- Kwon, J.; Jang, J. The Relationship Between Sports Club Participation, Physical Activity, and Health Behaviors Among Older Korean Adults. Healthcare 2024, 12, 2411. [Google Scholar] [CrossRef]
- Clegg, H.; Owton, H.; Allen-Collinson, J. Challenging conceptions of gender: UK dance teachers’ perceptions of boys and girls in the ballet studio. Res. Danc. Educ. 2018, 19, 128–139. [Google Scholar] [CrossRef]
- Holdsworth, N. Boys don’t do dance, do they? Res. Drama Educ. J. Appl. Theatre Perform. 2013, 18, 168–178. [Google Scholar] [CrossRef][Green Version]
- Chung, Y.H.; Lee, C.W. A study on the formation process of the psychological well-being by Participating the middle-aged men in dance sports. Korean J. Phys. Educ. 2008, 47, 537–550. [Google Scholar]
- Lee, J.H.; Lee, S.H.; Heo, J.M. Serious Leisure and Quality of Life of Adult Ballet Participants. J. Korean Assoc. Phys. Educ. Sport Girls Women 2020, 34, 65–88. [Google Scholar] [CrossRef]
- Auhuber, L.; Vogel, M.; Grafe, N.; Kiess, W.; Poulain, T. Leisure activities of healthy children and adolescents. Int. J. Environ. Res. Public Health 2019, 16, 2078. [Google Scholar] [CrossRef]
- Kraus, R. Gendered Bodies and Leisure: The Practice and Performance of American Belly Dance; Routledge: Abingdon, UK, 2016. [Google Scholar]
- Nordin-Bates, S.M.; Kuylser, S. High striving, high costs? A qualitative examination of perfectionism in high-level dance. J. Danc. Educ. 2021, 21, 212–223. [Google Scholar] [CrossRef]
- Kwon, J.A. Exploring the MZ Generation’s Experience of Participating in YouTube Home Training and Changes in Their Lives. J. Coach. Dev. 2024, 26, 76–84. [Google Scholar] [CrossRef]
- Han, J.M.; Choi, H.K. Leisure needs, Serious Leisure attitudes, and Types of Leisure Activities among Korean Adults of twenties or thirties. Asia-Pac. J. Multimed. Serv. Converg. Art Humanit. Sociol. 2015, 5, 377–385. [Google Scholar] [CrossRef]
- Lee, H.J.; Jo, J.H. The Impact of Dance sport Player’s Dance Learning Experience on the Performance. J. Korean Soc. Danc. Sci. 2014, 30, 35–53. [Google Scholar] [CrossRef]
- Song, M.S.; Lee, J.J. A Study on Major Choice of Leisure Dance Major Students. Korean Tradit. Danc. Sci. Technol. 2012, 8, 159–179. [Google Scholar]
- Stinson, S.; Blumenfeld-Jones, D.; Van Dyke, J. An interpretive study of meaning in dance: Voices of young women dance students. Danc. Res. J. 1990, 22, 13–22. [Google Scholar] [CrossRef]
- Telama, R.; Yang, X.; Viikari, J.; Välimäki, I.; Wanne, O.; Raitakari, O. Physical activity from childhood to adulthood: A 21-year tracking study. Am. J. Prev. Med. 2005, 28, 267–273. [Google Scholar] [CrossRef]
- Payne, H.; Costas, B. Creative dance as experiential learning in state primary education: The potential benefits for children. J. Exp. Educ. 2021, 44, 277–292. [Google Scholar] [CrossRef]
- Schiller, W.; Meiners, J. Dance-Moving Beyond Steps to Ideas; Pearson Education: London, UK, 2003. [Google Scholar]
- Bhutoria, K.; Hebbani, S. Embodied cognition: Dance, body, and mind. Int. J. Indian Psychol. 2019, 7, 818–824. [Google Scholar]
- Meyer, U.; Roth, R.; Zahner, L.; Gerber, M.; Puder, J.J.; Hebestreit, H.; Kriemler, S. Contribution of physical education to overall physical activity. Scand. J. Med. Sci. Sports 2013, 23, 600–606. [Google Scholar] [CrossRef]
- Thompson, A.M.; Humbert, M.L.; Mirwald, R.L. A longitudinal study of the impact of childhood and adolescent physical activity experiences on adult physical activity perceptions and behaviors. Qual. Health Res. 2003, 13, 358–377. [Google Scholar] [CrossRef]
- Lee, Y.G.; Bhargava, V. Leisure time: Do married and single individuals spend it differently? Fam. Consum. Sci. Res. J. 2004, 32, 254–274. [Google Scholar] [CrossRef]
- Chen, M.; Xue, S.; Shi, Y. Leisure activities and leisure motivations of Chinese residents. PLoS ONE 2018, 13, e0206740. [Google Scholar] [CrossRef] [PubMed]
- Bove, C.F.; Sobal, J. Ethics of Care: Supporting and Constraining Leisure-Time Physical Activity in Early Marriage. Leis. Sci. 2023, 47, 1–24. [Google Scholar] [CrossRef]
- Shin, W.W.; Kim, J.H. The Leisure Culture of Unmarried Working Women in Korea. J. Cult. Ind. Stud. 2014, 14, 49–56. [Google Scholar]
- Park, J.Y.; Yoon, Y.J. Lifeworld conflicts and relation rebirth of couple dancing sport participants. J. Exerc. Rehabil. 2013, 9, 304. [Google Scholar] [CrossRef]
- Cho, H. Importance of leisure nostalgia on life satisfaction and leisure participation. Serv. Ind. J. 2020, 40, 90–109. [Google Scholar] [CrossRef]
- Choi, J.H.; Lee, S.H. The Relationships between Dance sports participation and Leisure Satisfaction of Silver Age. J. Korean Recreat. Pedagog. 2006, 7, 47–62. [Google Scholar]
- Lim, H.J. The Effect of Jazz Dance Participants’ Leisure satisfaction on Social Ability. J. Korean Recreat. Pedagog. 2007, 8, 59–66. [Google Scholar]
- Pines, R.; Giles, H. Dancing while aging: A study on benefits of ballet for older women. Anthropol. Aging 2020, 41, 83–94. [Google Scholar] [CrossRef]
- Hwang, S.H.; Kim, T.H.; Lee, M.J. Exploration of Serious Leisure Costs. J. Leis. Recreat. Stud. 2017, 41, 66–75. [Google Scholar]
- Sung, I.K. Exploring the everyday changes of unmarried women led by adult ballet experience. Korean J. Danc. 2018, 76, 69–85. [Google Scholar]
- Swain, C.T.; Bradshaw, E.J.; Ekegren, C.L.; Whyte, D.G. The epidemiology of low back pain and injury in dance: A systematic review. J. Orthop. Sports Phys. Ther. 2019, 49, 239–252. [Google Scholar] [CrossRef] [PubMed]
- Lee, J.J. A Phenomenological Study on Physical Education Teachers’ Experiences of Expressive Activity Class. Korean J. Danc. Stud. 2024, 94, 113–132. [Google Scholar] [CrossRef]
- Min, D.l. Influence of Dance Education Experience of University Students on Dance Awareness, Concern Degree and Intention of Participation in Dance. Korean Assoc. Danc. 2014, 14, 19–62. [Google Scholar]
- Sanderson, P. The arts, social inclusion and social class: The case of dance. Br. Educ. Res. J. 2008, 34, 467–490. [Google Scholar] [CrossRef]
- Macovei, S.; Zahiu, M.; Şulea, R. Theoretical arguments for dance as a means of providing aesthetic education in primary school. Procedia-Soc. Behav. Sci. 2014, 117, 74–80. [Google Scholar] [CrossRef]
- Shilcutt, J.B.; Oliver, K.L.; Aranda, R. “I wish dance class NEVER ended”: An activist approach to teaching dance. J. Danc. Educ. 2022, 22, 108–118. [Google Scholar] [CrossRef]
- Kwon, J.A.; Par, J.J. Blended Learning Based on Aesthetic Emotional Competence Elementary Integrated Physical Education Practice Study. Korean J. Sport Pedagog. 2022, 29, 99–123. [Google Scholar] [CrossRef]
- Park, H.Y.; Shin, J.Y. Analysis of Expression Domain Curriculum and Exploration of Development Directions in Pre-service Teacher Education for Secondary Physical Education. Korean J. Sport Pedagog. 2024, 31, 165–186. [Google Scholar] [CrossRef]
- Gu, D.; Gu, C.; Oginni, J.; Ryu, S.; Liu, W.; Li, X.; Gao, Z. Acute effects of exergaming on young adults’ energy expenditure, enjoyment, and self-efficacy. Front. Psychol. 2023, 14, 1238057. [Google Scholar] [CrossRef]
- Medeiros, P.D.; Capistrano, R.; Zequinão, M.A.; Silva, S.A.D.; Beltrame, T.S.; Cardoso, F.L. Exergames as a tool for the acquisition and development of motor skills and abilities: A systematic review. Rev. Paul. Pediatr. 2017, 35, 464–471. [Google Scholar] [CrossRef][Green Version]
- Yoong, S.Q.; Wu, V.X.; Jiang, Y. Experiences of older adults participating in dance exergames: A systematic review and meta-synthesis. Int. J. Nurs. Stud. 2024, 152, 104696. [Google Scholar] [CrossRef]
- Thin, A.G.; Brown, C.; Meenan, P. User Experiences While Playing Dance-Based Exergames and the Influence of Different Body Motion Sensing Technologies. Int. J. Comput. Games Technol. 2013, 2013, 603604. [Google Scholar] [CrossRef]



| Characteristic | Categories | n (%) |
|---|---|---|
| Gender | Man | 4893 (48.7%) |
| Woman | 5153 (51.3%) | |
| Age | 15–19 | 487 (4.8%) |
| 20–29 | 1371 (13.6%) | |
| 30–39 | 1433 (14.3%) | |
| 40–49 | 1717 (17.1%) | |
| 50–59 | 1831 (18.2%) | |
| 60–69 | 1707 (17.1%) | |
| 70 or older | 1500 (14.9%) | |
| Education level | Elementary school graduate | 1146 (11.4%) |
| Middle school graduate | 1136 (11.3%) | |
| High school graduate | 3790 (37.7%) | |
| College graduate or less | 3974 (39.6%) | |
| Marital status | Unmarried | 2704 (26.9%) |
| Married | 6093 (60.7%) | |
| Separated, divorced, or other | 1249 (12.4%) | |
| Residential area | Big city | 4331 (43.1%) |
| Mid-sized city | 3459 (34.4%) | |
| Small-sized city | 2256 (22.5%) | |
| Employment status | Employed | 5657 (56.3%) |
| Unemployed | 4389 (43.7%) | |
| Participation in leisure dance activity | Yes | 655 (6.5%) |
| No | 9391 (93.5%) | |
| Perceived health status | Unhealthy | 764 (7.6%) |
| Neutral | 2288 (22.8%) | |
| Healthy | 6994 (69.6%) | |
| Happiness level | Unhappy | 106 (1.1%) |
| Neutral | 3152 (31.3%) | |
| Happy | 6788 (67.6%) | |
| Positive influence on life | Negative | 96 (1.0%) |
| Neutral | 1077 (10.7%) | |
| Positive | 8873 (88.3%) | |
| Leisure life satisfaction | Dissatisfied | 1048 (10.5%) |
| Neutral | 3300 (32.8%) | |
| Satisfied | 5698 (56.7%) | |
| Leisure expense sufficiency | Insufficient | 1043 (10.4%) |
| Neutral | 3669 (36.5%) | |
| Sufficient | 5334 (53.1%) | |
| Leisure policy satisfaction | Dissatisfied | 878 (8.7%) |
| Neutral | 3903 (38.9%) | |
| Satisfied | 5265 (52.4%) |
| Characteristic | Categories | Participation in Leisure Dance Activity | Non-Participation in Leisure Dance Activity | χ2 (p) |
|---|---|---|---|---|
| Gender | Man | 61 (9.3%) | 4832 (51.5%) | 435.222 (<0.001 ***) |
| Woman | 594 (90.7%) | 4559 (48.5%) | ||
| Age | 15–19 | 20 (3.1%) | 467 (5.0%) | 132.635 (<0.001 ***) |
| 20–29 | 159 (24.3%) | 1212 (12.9%) | ||
| 30–39 | 142 (21.7%) | 1291 (13.7%) | ||
| 40–49 | 109 (16.6%) | 1608 (17.1%) | ||
| 50–59 | 103 (15.7%) | 1728 (18.4%) | ||
| 60–69 | 74 (11.3%) | 1633 (17.4%) | ||
| 70 or older | 48 (7.3%) | 1452 (15.5%) | ||
| Education level | Elementary school graduate | 37 (5.6%) | 1109 (11.8%) | 90.342 (<0.001 ***) |
| Middle school graduate | 39 (6.0%) | 1097 (11.7%) | ||
| High school graduate | 213 (32.5%) | 3577 (38.1%) | ||
| College graduate or less | 366 (55.9%) | 3608 (38.4%) | ||
| Marital status | Unmarried | 345 (37.4%) | 2459 (26.2%) | 47.375 (<0.001 ***) |
| Married | 363 (55.4%) | 5730 (61.0%) | ||
| Separated, divorced, or other | 47 (7.2%) | 1202 (12.8%) | ||
| Residential area | Big city | 319 (48.7%) | 4012 (42.7%) | 20.956 (<0.001 ***) |
| Mid-sized city | 235 (35.9%) | 3224 (34.4%) | ||
| Small-sized city | 101 (15.4%) | 2155 (22.9%) | ||
| Employment status | Employed | 349 (53.3%) | 5308 (56.5%) | 2.612 (0.058) |
| Unemployed | 306 (46.7%) | 4083 (43.5%) | ||
| Perceived health status | Unhealthy | 28 (4.3%) | 736 (7.8%) | 36.354 (<0.001 ***) |
| Neutral | 103 (15.7%) | 2185 (23.3%) | ||
| Healthy | 524 (80.0%) | 6470 (68.9%) | ||
| Happiness level | Unhappy | 3 (0.5%) | 103 (1.1%) | 58.442 (<0.001 ***) |
| Neutral | 121 (18.5%) | 3031 (32.3%) | ||
| Happy | 531 (81.1%) | 6257 (66.6%) | ||
| Positive influence on life | Negative | 1 (0.2%) | 95 (1.0%) | 17.966 (<0.001 ***) |
| Neutral | 43 (6.6%) | 1034 (11.0%) | ||
| Positive | 611 (93.2%) | 8262 (88.0%) | ||
| Leisure life satisfaction | Dissatisfied | 36 (5.5%) | 1012 (10.8%) | 57.867 (<0.001 ***) |
| Neutral | 156 (23.8%) | 3144 (33.5%) | ||
| Satisfied | 463 (70.7%) | 5235 (55.7%) | ||
| Leisure expense sufficiency | Insufficient | 80 (12.2%) | 963 (10.2%) | 13.044 (0.001 **) |
| Neutral | 197 (30.1%) | 3472 (37.0%) | ||
| Sufficient | 378 (57.7%) | 4956 (52.8%) | ||
| Leisure policy satisfaction | Dissatisfied | 49 (7.5%) | 829 (8.8%) | 17.553 (<0.001 ***) |
| Neutral | 211 (32.2%) | 3692 (39.3%) | ||
| Satisfied | 395 (60.3%) | 4870 (51.9%) |
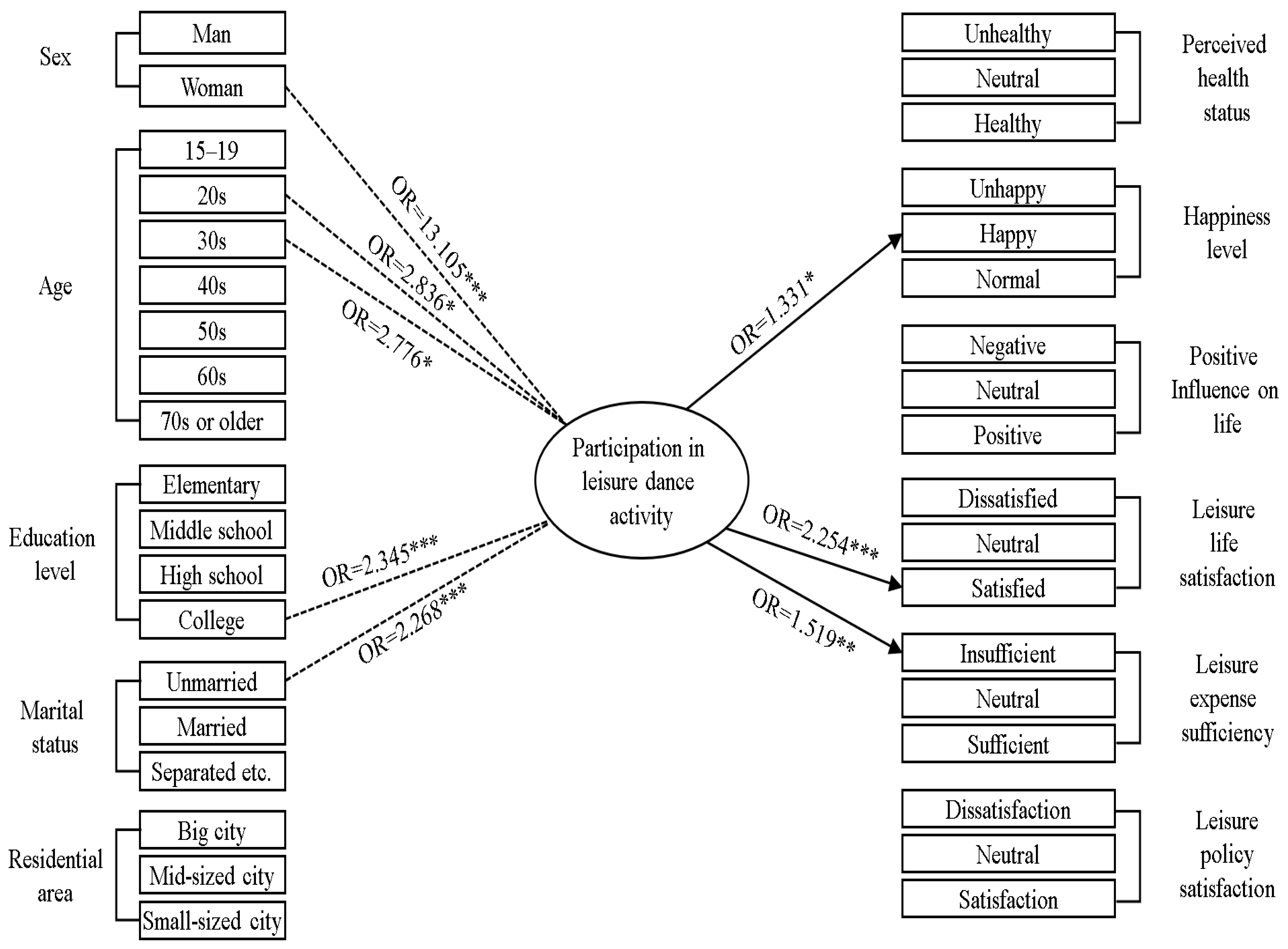
| Characteristic | Categories | Odds Ratio (95% Confidence Intervals) | p-Value |
|---|---|---|---|
| Gender | Man | 1.000 | |
| Woman | 13.105 (9.993–17.187) | <0.001 *** | |
| Age | 15–19 | 1.000 | |
| 20–29 | 2.836 (1.220–6.590) | 0.015 * | |
| 30–39 | 2.776 (1.157–6.659) | 0.022 * | |
| 40–49 | 1.956 (0.804–4.760) | 0.139 | |
| 50–59 | 2.187 (0.894–5.351) | 0.086 | |
| 60–69 | 2.110 (0.849–5.246) | 0.108 | |
| 70 or older | 2.207 (0.838–5.815) | 0.109 | |
| Education level | Elementary school graduate | 1.000 | |
| Middle school graduate | 0.873 (0.535–1.423) | 0.585 | |
| High school graduate | 1.346 (0.901–2.010) | 0.147 | |
| College graduate or less | 2.345 (1.568–3.510) | <0.001 *** | |
| Marital status | Unmarried | 2.268 (1.482–3.472) | <0.001 *** |
| Married | 1.325 (0.934–1.880) | 0.114 | |
| Separated, divorced, or other | 1.000 | ||
| Residential area | Big cities | 1.204 (0.975–1.532) | 0.132 |
| Mid-sized city | 1.152 (0.897–1.480) | 0.267 | |
| Small-sized city | 1.000 |
| Variable | Perceived Health Status | Odds Ratio (95% Confidence Intervals) | p-Value |
|---|---|---|---|
| Dance participation (yes) | Unhealthy | 1.054 (0.675–1.646) | 0.817 |
| Neutral | 0.830 (0.655–1.052) | 0.122 | |
| Healthy | 1.000 |
| Variable | Happiness Level | Odds Ratio (95% Confidence Intervals) | p-Value |
|---|---|---|---|
| Dance participation (yes) | Unhappy | 1.101 (0.328–3.689) | 0.876 |
| Happy | 1.331 (1.060–1.672) | 0.014 * | |
| Normal | 1.000 |
| Variable | Dependent Variable | Categories | Odds Ratio (95% Confidence Intervals) | p-Value |
|---|---|---|---|---|
| Dance participation (yes) | Positive influence on life | Negative | 0.228 (0.031–1.670) | 0.146 |
| Neutral | 0.886 (0.636–1.241) | 0.487 | ||
| Positive | 1.000 | |||
| Leisure life satisfaction | Dissatisfied | 1.000 | ||
| Neutral | 1.401 (0.956–2.053) | 0.084 | ||
| Satisfied | 2.254 (1.550–3.279) | <0.001 *** | ||
| Leisure expense sufficiency | Insufficient | 1.519 (1.158–1.993) | 0.003 ** | |
| Neutral | 0.879 (0.728–1.060) | 0.177 | ||
| Sufficient | 1.000 | |||
| Leisure policy satisfaction | Dissatisfied | 0.871 (0.632–1.201) | 0.400 | |
| Neutral | 0.834 (0.695–1.001) | 0.052 | ||
| Satisfied | 1.000 |
Disclaimer/Publisher’s Note: The statements, opinions and data contained in all publications are solely those of the individual author(s) and contributor(s) and not of MDPI and/or the editor(s). MDPI and/or the editor(s) disclaim responsibility for any injury to people or property resulting from any ideas, methods, instructions or products referred to in the content. |
© 2026 by the authors. Licensee MDPI, Basel, Switzerland. This article is an open access article distributed under the terms and conditions of the Creative Commons Attribution (CC BY) license.
Share and Cite
An, S.; So, W.-Y.; Kwon, J. The Associations Between Participation in Leisure Dance Activity, Perceived Health Status, Happiness Level, and Perceptions of Leisure Amidst Selected Demographic Determinants. Healthcare 2026, 14, 144. https://doi.org/10.3390/healthcare14020144
An S, So W-Y, Kwon J. The Associations Between Participation in Leisure Dance Activity, Perceived Health Status, Happiness Level, and Perceptions of Leisure Amidst Selected Demographic Determinants. Healthcare. 2026; 14(2):144. https://doi.org/10.3390/healthcare14020144
Chicago/Turabian StyleAn, Seungok, Wi-Young So, and Jeonga Kwon. 2026. "The Associations Between Participation in Leisure Dance Activity, Perceived Health Status, Happiness Level, and Perceptions of Leisure Amidst Selected Demographic Determinants" Healthcare 14, no. 2: 144. https://doi.org/10.3390/healthcare14020144
APA StyleAn, S., So, W.-Y., & Kwon, J. (2026). The Associations Between Participation in Leisure Dance Activity, Perceived Health Status, Happiness Level, and Perceptions of Leisure Amidst Selected Demographic Determinants. Healthcare, 14(2), 144. https://doi.org/10.3390/healthcare14020144

