Intrathecal Morphine in Major Abdominal and Thoracic Surgery: Observational Study
Abstract
1. Introduction
2. Material and Methods
3. Results
4. Discussion
5. Conclusions
Author Contributions
Funding
Institutional Review Board Statement
Informed Consent Statement
Data Availability Statement
Conflicts of Interest
References
- Feldheiser, A.; Aziz, O.; Baldini, G.; Cox, B.P.; Fearon, K.C.; Feldman, L.S.; Gan, T.J.; Kennedy, R.H.; Ljungqvist, O.; Lobo, D.N.; et al. Enhanced Recovery After Surgery (ERAS) for gastrointestinal surgery, part 2: Consensus statement for anaesthesia practice. Acta Anaesthesiol. Scand. 2016, 60, 289–334. [Google Scholar] [PubMed]
- Garutti, I.; Cabañero, A.; Vicente, R.; Sánchez, D.; Granell, M.; Fraile, C.A.; Navacerrada, M.R.; Novoa, N.; Sanchez-Pedrosa, G.; Congregado, M.; et al. Recomendaciones de la Sociedad Española de Cirugía Torácica y de la Sección de Cardiotorácica y Cirugía Vascular de la Sociedad Española de Anestesiología, Reanimación y Terapéutica del Dolor, para los pacientes sometidos a cirugía pulmonar incluidos en un programa de recuperación intensificada. Rev. Esp. Anestesiol. Reanim. 2022, 69, 208–241. [Google Scholar]
- Lavand’homme, P.M.; Kehlet, H.; Rawal, N.; Joshi, G.P. PROSPECT Working Group of the European Society of Regional Anaesthesia and Pain Therapy (ESRA). Pain management after total knee arthroplasty: PROcedure SPEcific Postoperative Pain ManagemenT recommendations. Eur. J. Anaesthesiol. 2022, 39, 743–757. [Google Scholar] [CrossRef] [PubMed]
- Joshi, G.P.; Kehlet, H. Postoperative pain management in the era of ERAS: An overview. Best Pract. Res. Clin. Anaesthesiol. 2019, 33, 259–267. [Google Scholar]
- DeSousa, K.A. Intrathecal morphine for postoperative analgesia: Current trends. World J. Anesthesiol. 2014, 3, 191. [Google Scholar] [CrossRef]
- Meylan, N.; Elia, N.; Lysakowski, C.; Tramèr, M.R. Benefit and risk of intrathecal morphine without local anaesthetic in patients undergoing major surgery: Meta-analysis of randomized trials. Br. J. Anaesth. 2009, 102, 156–167. [Google Scholar]
- Rawal, N. Current issues in postoperative pain management. Eur. J. Anaesthesiol. 2016, 33, 160–171. [Google Scholar]
- Rawal, N. Epidural analgesia for postoperative pain: Improving outcomes or adding risks? Best Pract. Res. Clin. Anaesthesiol. 2021, 35, 53–65. [Google Scholar]
- Gonvers, E.; El-Boghdadly, K.; Grape, S.; Albrecht, E. Efficacy and safety of intrathecal morphine for analgesia after lower joint arthroplasty: A systematic review and meta-analysis with meta-regression and trial sequential analysis. Anaesthesia 2021, 76, 1648–1658. [Google Scholar]
- Roofthooft, E.; Joshi, G.P.; Rawal, N.; Van de Velde, M.; The PROSPECT Working Group of the European Society of Regional Anaesthesia and Pain Therapy and supported by the Obstetric Anaesthetists’ Association. PROSPECT guideline for elective caesarean section: Updated systematic review and procedure-specific postoperative pain management recommendations. Anaesthesia 2021, 76, 665–680. [Google Scholar]
- Anger, M.; Valovska, T.; Beloeil, H.; Lirk, P.; Joshi, G.P.; Van de Velde, M.; Raeder, J.; PROSPECT Working Group and the European Society of Regional Anaesthesia and Pain Therapy. PROSPECT guideline for total hip arthroplasty: A systematic review and procedure-specific postoperative pain management recommendations. Anaesthesia 2021, 76, 1082–1097. [Google Scholar] [CrossRef] [PubMed]
- Albrecht, E.; Chin, K.J. Advances in regional anaesthesia and acute pain management: A narrative review. Anaesthesia 2020, 75 (Suppl. 1), e101–e110. [Google Scholar] [CrossRef] [PubMed]
- Feray, S.; Lubach, J.; Joshi, G.P.; Bonnet, F.; Van de Velde, M.; The PROSPECT Working Group of the European Society of Regional Anaesthesia and Pain Therapy. PROSPECT guidelines for video-assisted thoracoscopic surgery: A systematic review and procedure-specific postoperative pain management recommendations. Anaesthesia 2022, 77, 311–325. [Google Scholar] [CrossRef] [PubMed]
- Hamilton, C.; Alfille, P.; Mountjoy, J.; Bao, X. Regional anesthesia and acute perioperative pain management in thoracic surgery: A narrative review. J. Thorac. Dis. 2022, 14, 2276–2296. [Google Scholar] [CrossRef]
- Parra, M.F.; Miranda, L.C.; Sepulveda, J.O.; Mocarquer, B.V.; Campos, F.J.; Fernandez, Y.M. Recuperación mejorada después de cirugía torácica. ERAS Rev. Cir. 2019, 71, 366–372. [Google Scholar]
- Chin, K.J.; McDonnell, J.G.; Carvalho, B.; Sharkey, A.; Pawa, A.; Gadsden, J. Essentials of Our Current Understanding: Abdominal Wall Blocks. Reg. Anesth. Pain Med. 2017, 42, 133–183. [Google Scholar] [CrossRef]
- Marciniak, D.; Kelava, M.; Hargrave, J. Fascial plane blocks in thoracic surgery: A new era or plain painful? Curr. Opin. Anesthesiol. 2020, 33, 1–9. [Google Scholar] [CrossRef]
- Rawal, N. Intrathecal opioids for the management of post-operative pain. Best Pract. Res. Clin. Anaesthesiol. 2023, 37, 123–132. [Google Scholar] [CrossRef]
- Rathmell, J.P.; Lair, T.R.; Nauman, B. The role of intrathecal drugs in the treatment of acute pain. Anesth. Analg. 2005, 101 (Suppl. 5), S30–S43. [Google Scholar] [CrossRef]
- Mugabure Bujedo, B. A clinical approach to neuraxial morphine for the treatment of postoperative pain. Pain Res. Treat. 2012, 2012, 612145. [Google Scholar] [CrossRef]
- Gehling, M.; Tryba, M. Risks and side-effects of intrathecal morphine combined with spinal anaesthesia: A meta-analysis. Anaesthesia 2009, 64, 643–651. [Google Scholar] [PubMed]
- Pirie, K.; Traer, E.; Finniss, D.; Myles, P.S.; Riedel, B. Current approaches to acute postoperative pain management after major abdominal surgery: A narrative review and future directions. Br. J. Anaesth. 2022, 129, 378–393. [Google Scholar] [PubMed]
- Sultan, P.; Gutierrez, M.C.; Carvalho, B. Neuraxial Morphine and Respiratory Depression: Finding the Right Balance. Drugs 2011, 71, 1807–1819. [Google Scholar] [PubMed]
- Yeung, J.H.Y.; Gates, S.; Naidu, B.V.; Wilson, M.J.A.; Gao Smith, F. Paravertebral block versus thoracic epidural for patients undergoing thoracotomy. Cochrane Database Syst. Rev. 2016, 2, CD009121. [Google Scholar]
- Patel, J.; Jones, C.N. Anaesthesia for Major Urological Surgery. Anesthesiol. Clin. 2022, 40, 175–197. [Google Scholar]
- Moraca, R.J.; Sheldon, D.G.; Thirlby, R.C. The Role of Epidural Anesthesia and Analgesia in Surgical Practice. Ann. Surg. 2003, 238, 663–673. [Google Scholar]
- Levy, B.F.; Tilney, H.S.; Dowson, H.M.P.; Rockall, T.A. A systematic review of postoperative analgesia following laparoscopic colorectal surgery. Color. Dis. 2010, 12, 5–15. [Google Scholar]
- Vijitpavan, A.; Kittikunakorn, N.; Komonhirun, R. Comparison between intrathecal morphine and intravenous patient control analgesia for pain control after video-assisted thoracoscopic surgery: A pilot randomized controlled study. PLoS ONE 2022, 17, e0266324. [Google Scholar]
- Xu, W.; Varghese, C.; Bissett, I.P.; O’Grady, G.; Wells, C.I. Network meta-analysis of local and regional analgesia following colorectal resection. BJS Br. J. Surg. 2020, 107, e109–e122. [Google Scholar]
- Melloul, E.; Hübner, M.; Scott, M.; Snowden, C.; Prentis, J.; Dejong, C.H.; Garden, O.J.; Farges, O.; Kokudo, N.; Vauthey, J.N.; et al. Guidelines for Perioperative Care for Liver Surgery: Enhanced Recovery After Surgery (ERAS) Society Recommendations. World J. Surg. 2016, 40, 2425–2440. [Google Scholar] [CrossRef]
- Kong, S.K.; Onsiong, S.M.K.; Chiu, W.K.Y.; Li, M.K.W. Use of intrathecal morphine for postoperative pain relief after elective laparoscopic colorectal surgery. Anaesthesia 2002, 57, 1168–1173. [Google Scholar] [PubMed]
- Colibaseanu, D.T.; Osagiede, O.; Merchea, A.; Ball, C.T.; Bojaxhi, E.; Panchamia, J.K.; Jacob, A.K.; Kelley, S.R.; Naessens, J.M.; Larson, D.W. Randomized clinical trial of liposomal bupivacaine transverse abdominis plane block versus intrathecal analgesia in colorectal surgery. Br. J. Surg. 2019, 106, 692–699. [Google Scholar] [CrossRef] [PubMed]
- Beaussier, M.; Weickmans, H.; Parc, Y.; Delpierre, E.; Camus, Y.; Funck-Brentano, C.; Schiffer, E.; Delva, E.; Lienhart, A. Postoperative analgesia and recovery course after major colorectal surgery in elderly patients: A randomized comparison between intrathecal morphine and intravenous PCA morphine. Reg. Anesth. Pain Med. 2006, 31, 531–538. [Google Scholar] [PubMed]
- Andrieu, G.; Roth, B.; Ousmane, L.; Castaner, M.; Petillot, P.; Vallet, B.; Villers, A.; Lebuffe, G. The efficacy of intrathecal morphine with or without clonidine for postoperative analgesia after radical prostatectomy. Anesth. Analg. 2009, 108, 1954–1957. [Google Scholar]
- Tang, J.; Churilov, L.; Tan, C.O.; Hu, R.; Pearce, B.; Cosic, L.; Christophi, C.; Weinberg, L. Intrathecal morphine is associated with reduction in postoperative opioid requirements and improvement in postoperative analgesia in patients undergoing open liver resection. BMC Anesthesiol. 2020, 20, 207. [Google Scholar]
- El-Boghdadly, K.; Jack, J.M.; Heaney, A.; Black, N.D.; Englesakis, M.F.; Kehlet, H.; Chan, V.W.S. Role of regional anesthesia and analgesia in enhanced recovery after colorectal surgery: A systematic review of randomized controlled trials. Reg. Anesth. Pain Med. 2022, 47, 282–292. [Google Scholar]
- Giovannelli, M.; Bedforth, N.; Aitkenhead, A. Survey of intrathecal opioid usage in the UK. Eur. J. Anaesthesiol. 2008, 25, 118–122. [Google Scholar]
- Koning, M.V.; de Vlieger, R.; Teunissen, A.J.W.; Gan, M.; Ruijgrok, E.J.; de Graaff, J.C.; Koopman, J.S.H.A.; Stolker, R.J. The effect of intrathecal bupivacaine/morphine on quality of recovery in robot-assisted radical prostatectomy: A randomised controlled trial. Anaesthesia 2020, 75, 599–608. [Google Scholar]
- Cohen, E. Intrathecal Morphine: The Forgotten Child. J. Cardiothorac. Vasc. Anesth. 2013, 27, 413–416. [Google Scholar]
- Admass, B.A.; Ego, B.Y.; Tawye, H.Y.; Ahmed, S.A. Post-operative pulmonary complications after thoracic and upper abdominal procedures at referral hospitals in Amhara region, Ethiopia: A multi-center study. Front. Surg. 2023, 10, 1177647. [Google Scholar] [CrossRef]
- Allou, N.; Bronchard, R.; Guglielminotti, J.; Dilly, M.P.; Provenchere, S.; Lucet, J.C.; Laouénan, C.; Montravers, P. Risk Factors for Postoperative Pneumonia After Cardiac Surgery and Development of a Preoperative Risk Score. Crit. Care Med. 2014, 42, 1150–1156. [Google Scholar] [PubMed]
- Zakaria, A.S.; Santos, F.; Dragomir, A.; Tanguay, S.; Kassouf, W.; Aprikian, A.G. Postoperative mortality and complications after radical cystectomy for bladder cancer in Quebec: A population-based analysis during the years 2000–2009. Can. Urol. Assoc. J. 2014, 8, 259–267. [Google Scholar] [CrossRef] [PubMed]
- Petrella, F.; Spaggiari, L. Prolonged air leak after pulmonary lobectomy. J. Thorac. Dis. 2019, 11 (Suppl. 15), S1976–S1978. [Google Scholar] [PubMed]



| Variable (average and standard deviation) | |
|---|---|
| Age (years old) | 65.99 ± 10.96 |
| Height (cm) | 166.75 ± 9.11 |
| Weight (kg) | 73.26 ± 14.88 |
| Males/Females—n (%) | 292 (60.3)/192 (39.7) |
| ASA physical status I, II, III, IV—n (%) | 0 (0), 135 (27.89), 337 (69.63), 12 (2.48) |
| General Surgery group | 0 (0), 76 (44.71), 90 (52.94), 4 (2.35) |
| Urological Surgery group | 0 (0), 35 (28.93), 81 (66.94), 5 (4.13) |
| Thoracic Surgery group | 0 (0), 24 (12.44), 166 (86.01), 3 (1.55) |
| BMI (kg/m2)—n (%) | |
| BMI < 18 (Underweight) | 5 (1) |
| BMI 18–24.9 (Normal Weight) | 203 (41.9) |
| BMI 25–29.9 (Overweight) | 179 (37) |
| BMI 30–24.9 (Obesity class 1) | 79 (16.3) |
| BMI 35–29.9 (Obesity class 2) | 16 (3.3) |
| BMI > 40 (Morbid Obesity) | 2 (0.4) |
| Variable—n (%) | General Surgery | Urological Surgery | Thoracic Surgery | Total | p |
|---|---|---|---|---|---|
| COPD and asthma | 12 (7.06) | 24 (19.83) | 55 (28.5) | 91 (18.8) | <0.01 |
| SAHS | 5 (2.94) | 8 (6.61) | 12 (6.22) | 25 (5.17) | 0.29 |
| Interstitial lung disease | 0 (0) | 1 (0.83) | 2 (1.04) | 3 (0.62) | 0.40 |
| Smokers | 33 (19.41) | 34 (28.10) | 52 (26.94) | 119 (24.6) | <0.01 |
| Ex smokers | 16 (9.41) | 23 (19.01) | 82 (42.49) | 121 (25) | <0.01 |
| n (%) | Open Surgical Approach (%) | |
|---|---|---|
| General Surgery | 170 (35.12) | |
| Colorectal | 118 (69.42) | 17(14.4) |
| Esophagogastric | 5 (2.94) | 0 (0) |
| Hepatobiliary and pancreatic | 32 (18.82) | 32 (100) |
| Other abdominal surgery | 15 (8.82) | ------ |
| Urological Surgery | 121 (25) | |
| Radical cystectomy | 95 (78.51) | 95 (100) |
| Nephrectomy | 26 (21.49) | 2 (7.7) |
| Thoracic Surgery | 193 (39.88) | |
| Lobectomy | 152 (78.76) | 22 (14.47) |
| Lung segmentectomy | 24 (12.44) | 2 (8.33) |
| Wedge resection (also atypical resection) | 17 (8.81) | 1 (5.88) |
| Variable (n—%) | General Surgery | Urological Surgery | Thoracic Surgery | Total | p |
|---|---|---|---|---|---|
| Early respiratory depression | - | - | - | - | |
| Late respiratory depression | - | - | - | - | |
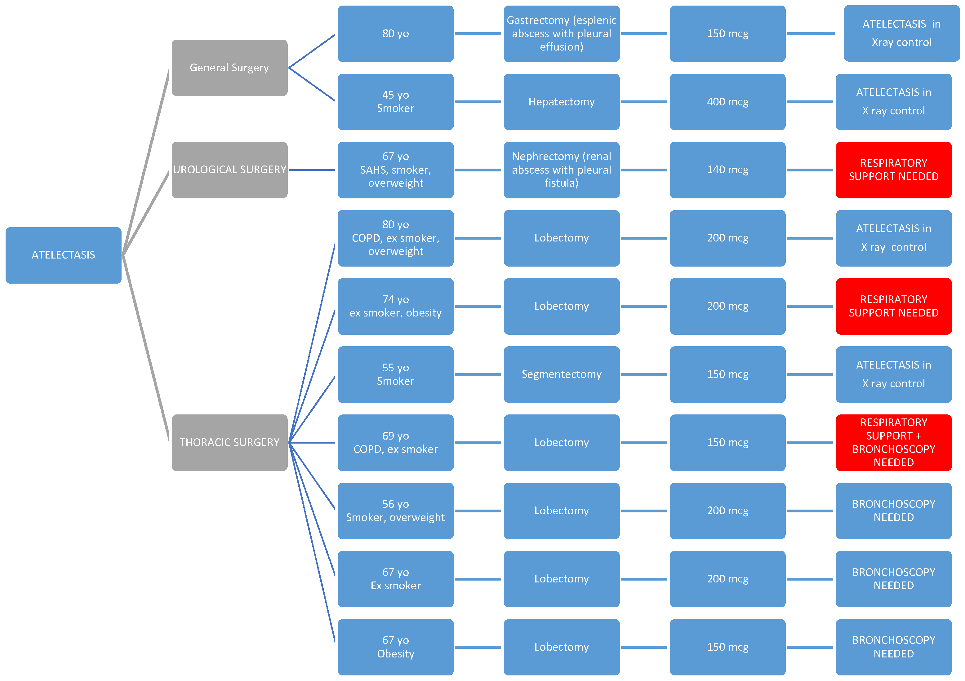
| Atelectasis | 2 (1.18) | 1 (0.83) | 7 (3.63) | 10 (2.07) | 0.21 |
| Respiratory support necessity | - | 5 (4.13) | 4 (2.07) | 9 (1.86) | 0.02 |
| Variable (n—%) | General Surgery | Urological Surgery | Thoracic Surgery | Total | p |
|---|---|---|---|---|---|
| IT morphine dose (micrograms) (average—SD) | 178.03 (49.02) | 171.32 (36.34) | 189.46 (23.69) | 180.91 (38.04) | <0.01 |
| IV morphine dose (milligrams) (average—SD) | 6.68 (4.68) | 4.20 (2.23) | 8.09 (5.45) | 6.98 (4.98) | <0.01 |
| Nausea and vomiting (n—%) | 55 (32.35) | 35 (28.93) | 57 (29.53) | 147 (30.37) | 0.79 |
| Readmission (n—%) | 6 (3.53) | 12 (9.92) | 21 (10.88) | 39 (8.06) | 0.01 |
| Pneumonia (n—%) | 3 (1.77) | 8 (6.61) | 7 (3.63) | 18 (3.72) | 0.11 |
| Reintervention (n—%) | 2 (1.18) | 11 (9.09) | 8 (4.15) | 21 (4.34) | 0.01 |
| Mortality (n—%) | - | 4 (3.31) | 2 (1.04) | 6 (1.24) | 0.03 |
| Hospital stay (average—SD) | 10.42 (9.49) | 16.45 (9.62) | 4.88 (3.28) | 9.72 (8.93) | <0.01 |
Disclaimer/Publisher’s Note: The statements, opinions and data contained in all publications are solely those of the individual author(s) and contributor(s) and not of MDPI and/or the editor(s). MDPI and/or the editor(s) disclaim responsibility for any injury to people or property resulting from any ideas, methods, instructions or products referred to in the content. |
© 2025 by the authors. Licensee MDPI, Basel, Switzerland. This article is an open access article distributed under the terms and conditions of the Creative Commons Attribution (CC BY) license (https://creativecommons.org/licenses/by/4.0/).
Share and Cite
González-Santos, S.; Osorio-López, A.; Mugabure-Bujedo, B.; González-Jorrín, N.; Abad-Motos, A.; Ruiz-Montesinos, I.; Herreros-Pomares, A.; Granell-Gil, M. Intrathecal Morphine in Major Abdominal and Thoracic Surgery: Observational Study. Healthcare 2025, 13, 761. https://doi.org/10.3390/healthcare13070761
González-Santos S, Osorio-López A, Mugabure-Bujedo B, González-Jorrín N, Abad-Motos A, Ruiz-Montesinos I, Herreros-Pomares A, Granell-Gil M. Intrathecal Morphine in Major Abdominal and Thoracic Surgery: Observational Study. Healthcare. 2025; 13(7):761. https://doi.org/10.3390/healthcare13070761
Chicago/Turabian StyleGonzález-Santos, Silvia, Antía Osorio-López, Borja Mugabure-Bujedo, Nuria González-Jorrín, Ane Abad-Motos, Inmaculada Ruiz-Montesinos, Alejandro Herreros-Pomares, and Manuel Granell-Gil. 2025. "Intrathecal Morphine in Major Abdominal and Thoracic Surgery: Observational Study" Healthcare 13, no. 7: 761. https://doi.org/10.3390/healthcare13070761
APA StyleGonzález-Santos, S., Osorio-López, A., Mugabure-Bujedo, B., González-Jorrín, N., Abad-Motos, A., Ruiz-Montesinos, I., Herreros-Pomares, A., & Granell-Gil, M. (2025). Intrathecal Morphine in Major Abdominal and Thoracic Surgery: Observational Study. Healthcare, 13(7), 761. https://doi.org/10.3390/healthcare13070761

