Artificial Intelligence in Sub-Elite Youth Football Players: Predicting Recovery Through Machine Learning Integration of Physical, Technical, Tactical and Maturational Data
Abstract
1. Introduction
2. Materials and Methods
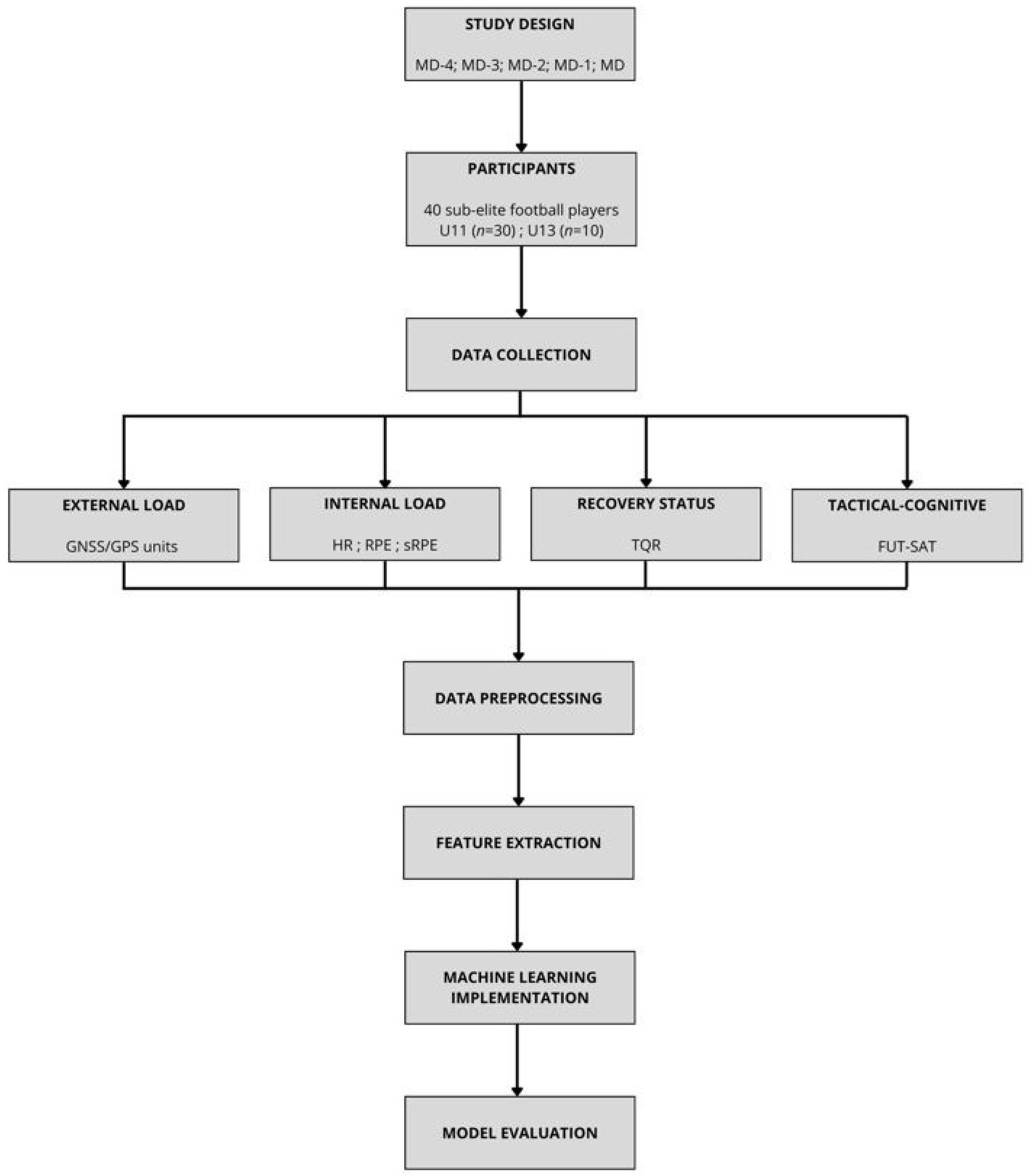
2.1. Study Design
2.2. Participants
2.3. Data Collection
2.3.1. External Load Monitoring
2.3.2. Internal Load Monitoring
2.3.3. Recovery Status
2.3.4. Tactical-Cognitive Performance
2.4. Data Preprocessing and Normalization
2.5. Machine Learning Implementation
2.6. Statistical Analysis
3. Results
3.1. Variable Selection for the ML Algorithm
- Technical and tactical performance—MEI_Total_Index, DMI_Total_Index, and Performance_MEI_DMI (sum of MEI and DMI);
- Internal training load—Mean HR%, Max HR%, % Time Zone 1–5, sRPE_1–4 and sRPE_MD;
- External training load—ACC, DEC, HSR, Distance, and Number of Sprints;
- Anthropometric and maturational variables—Height, Weight, Leg Length, and Mirwald Maturity Offset.
3.2. Algorithm Performance, Feature Importance, and Predictive Accuracy
3.3. Model ROC/AUC
4. Discussion
5. Conclusions
Limitations
Author Contributions
Funding
Informed Consent Statement
Data Availability Statement
Conflicts of Interest
Abbreviations
| ACC | Accelerations |
| AUC | Area Under the Curve |
| AU | Arbitrary Units |
| BMI | Body Mass Index |
| CV | Cross-Validation |
| DEC | Decelerations |
| DMI | Decision-Making Index |
| DT | Decision Tree Classifier |
| GB | Gradient Boosting Classifier |
| GNSS/GPS | Global Navigation Satellite System/Global Positioning System |
| HR | Heart Rate |
| HRmax/%HRmax | Maximum Heart Rate/Percentage of Maximum Heart Rate |
| HSR | High-Speed Running Distance |
| HID | High-Intensity Distance |
| KNN | K-Nearest Neighbors Classifier |
| MAE | Mean Absolute Error |
| MD | Match Day |
| MEI | Motor Effectiveness Index |
| ML | Machine Learning |
| MRS | Maximum Running Speed |
| OPI | Overall Performance Indicator |
| R2 | Coefficient of Determination |
| RF | Random Forest Classifier |
| RMSE | Root Mean Square Error |
| ROC | Receiver Operating Characteristic Curve |
| RPE | Rating of Perceived Exertion |
| sRPE | Session Rating of Perceived Exertion |
| SD | Standard Deviation |
| SVM | Support Vector Machine |
| SSG | Small-Sided Games |
| TQR | Total Quality Recovery |
| U11/U13 | Under-11/Under-13 age categories |
| Z1–Z5 | Heart rate intensity zones (Zones 1 to 5) |
References
- Palmer, B.L.; van der Ploeg, G.E.; Bourdon, P.C.; Butler, S.R.; Crowther, R.G. Evaluation of Athlete Monitoring Tools across 10 Weeks of Elite Youth Basketball Training: An Explorative Study. Sports 2023, 11, 26. [Google Scholar] [CrossRef]
- Temm, D.A.; Standing, R.J.; Best, R. Training, Wellbeing and Recovery Load Monitoring in Female Youth Athletes. Int. J. Environ. Res. Public Health 2022, 19, 11463. [Google Scholar] [CrossRef]
- Emery, C.A.; Roy, T.-O.; Whittaker, J.L.; Nettel-Aguirre, A.; van Mechelen, W. Neuromuscular training injury prevention strategies in youth sport: A systematic review and meta-analysis. Br. J. Sports Med. 2015, 49, 865–870. [Google Scholar] [CrossRef]
- Staes, F.F.; Vereecken, S.; Timmerman, W.P.; Tooth, C.; Gard, S.; Houtmeyers, K.C.; Jaspers, A. Challenges and Opportunities for Injury Reduction and Performance Development in Elite Youth Team Sport Schools: A Practice-Based Opinion. Int. J. Sports Phys. Ther. 2025, 20, 1547–1556. [Google Scholar] [CrossRef]
- Larsen, T.; Van Hoye, A.; Tjomsland, H.E.; Holsen, I.; Wold, B.; Heuzé, J.-P.; Samdal, O.; Sarrazin, P. Creating a supportive environment among youth football players: A qualitative study of French and Norwegian youth grassroots football coaches. Health Educ. 2015, 115, 570–586. [Google Scholar] [CrossRef]
- Bergeron, M.F.; Mountjoy, M.; Armstrong, N.; Chia, M.; Côté, J.; Emery, C.A.; Faigenbaum, A.; Hall, G.; Kriemler, S.; Léglise, M.; et al. International Olympic Committee consensus statement on youth athletic development. Br. J. Sports Med. 2015, 49, 843–851. [Google Scholar] [CrossRef] [PubMed]
- Jayanthi, N.; Schley, S.; Cumming, S.P.; Myer, G.D.; Saffel, H.; Hartwig, T.; Gabbett, T.J. Developmental Training Model for the Sport Specialized Youth Athlete: A Dynamic Strategy for Individualizing Load-Response During Maturation. Sports Health 2022, 14, 142–153. [Google Scholar] [CrossRef] [PubMed]
- Teixeira, J.E.; Forte, P.; Ferraz, R.; Leal, M.; Ribeiro, J.; Silva, A.J.; Barbosa, T.M.; Monteiro, A.M. The Association between External Training Load, Perceived Exertion and Total Quality Recovery in Sub-Elite Youth Football. Open Sports Sci. J. 2022, 15, e1875399X2207220. [Google Scholar] [CrossRef]
- Bjørndal, C.T.; Hausken-Sutter, S.; Møller, M.; Myklebust, G.; Grindem, H. Exploring the interplay of interpersonal and contextual dynamics in youth sports injuries: A comprehensive narrative review. BMJ Open Sport Exerc. Med. 2024, 10, e001964. [Google Scholar] [CrossRef]
- Cular, D.; Babic, M.; Katovic, D.; Beslija, T.; Kezic, A. How to Compare Relative Age Effect in Different Sports? A New Methodological Approach—Example of Youth Olympic Games. Sports 2024, 12, 215. [Google Scholar] [CrossRef]
- Jiang, Z.; Hao, Y.; Jin, N.; Li, Y. A Systematic Review of the Relationship between Workload and Injury Risk of Professional Male Soccer Players. Int. J. Environ. Res. Public Health 2022, 19, 13237. [Google Scholar] [CrossRef] [PubMed]
- Ribeiro, N.; Martinho, D.V.; Pereira, J.R.; Rebelo, A.; Monasterio, X.; Gonzalo-Skok, O.; Valente-dos-Santos, J.; Tavares, F. Injury Risk in Elite Young Male Soccer Players: A Review on the Impact of Growth, Maturation, and Workload. J. Strength Cond. Res. 2024, 38, 1834–1848. [Google Scholar] [CrossRef] [PubMed]
- Long, J.; Brown, D.; Farrell, J.; Gonzalez, M.; Cheever, K.M. Relationship between Workload, Psychological State and Sleep in Female Soccer Athletes. Int. J. Sports Med. 2024, 45, 829–836. [Google Scholar] [CrossRef] [PubMed]
- Parry, G.N.; Williams, S.; McKay, C.D.; Johnson, D.J.; Bergeron, M.F.; Cumming, S.P. Associations between growth, maturation and injury in youth athletes engaged in elite pathways: A scoping review. Br. J. Sports Med. 2024, 58, 1001–1010. [Google Scholar] [CrossRef]
- Ferreira, A.B.d.M.; Ribeiro, B.L.L.; Batista, E.d.S.; Dantas, M.P.; Mortatti, A.L. The Influence of Different Training Load Magnitudes on Sleep Pattern, Perceived Recovery, and Stress Tolerance in Young Soccer Players. J. Strength Cond. Res. 2023, 37, 351–357. [Google Scholar] [CrossRef]
- Allan, R.; Akin, B.; Sinclair, J.; Hurst, H.; Alexander, J.; Malone, J.J.; Naylor, A.; Mawhinney, C.; Gregson, W.; Ihsan, M. Athlete, coach and practitioner knowledge and perceptions of post-exercise cold-water immersion for recovery: A qualitative and quantitative exploration. Sport Sci. Health 2022, 18, 699–713. [Google Scholar] [CrossRef]
- Cluitmans, M.; Lluch, É.; Morales, H.; Heijman, J.; Volders, P. Personalized Computational Framework to Study Arrhythmia Mechanisms on Top of ECG Image-Detected Substrate. Em 2018. In Proceedings of the Computing in Cardiology 2018, Maastricht, The Netherlands, 23–26 September 2018; Available online: http://www.cinc.org/archives/2018/pdf/CinC2018-325.pdf (accessed on 8 November 2025).
- Mason, L.; Connolly, J.; Devenney, L.E.; Lacey, K.; O’Donovan, J.; Doherty, R. Sleep, Nutrition, and Injury Risk in Adolescent Athletes: A Narrative Review. Nutrients 2023, 15, 5101. [Google Scholar] [CrossRef]
- Puce, L.; Ceylan, H.İ.; Żmijewski, P.; Ruggieri, P.; Biz, C.; Sciarretta, G.; Rossin, A.; Giorgio, A.D.; Trompetto, C.; Bragazzi, N.L.; et al. Socceromics: The Integration of Omics Technologies in Soccer to Enhance Performance and Health. A Comprehensive, Critical Review of the Literature [Internet]. Preprints. 2024. Available online: https://www.preprints.org/manuscript/202410.1705 (accessed on 8 November 2025).
- Edwards, C.D. Mental health considerations for athlete removal from play and return to play planning. Sports Psychiatry 2023, 3, 125–139. [Google Scholar] [CrossRef]
- Ren, X.; Boisbluche, S.; Philippe, K.; Demy, M.; Äyrämö, S.; Rautiainen, I.; Ding, S.; Prioux, J. Machine Learning in Rugby Union: Predicting and Identifying Key Performance Indicators for Professional Rugby Union Players in Match Play Based Workload. Eur. J. Sport Sci. 2025, 25, e70042. [Google Scholar] [CrossRef]
- Solaro, N.; Pagani, M.; Spataro, A.; Lucini, D. Assessing the cardiac autonomic response to bicycle exercise in Olympic athletes with different loads of endurance training: New insights from statistical indicators based on multilevel exploratory factor analysis. Front. Physiol. 2023, 14, 1245310. [Google Scholar] [CrossRef]
- Ahrend, M.-D.; Schneeweiss, P.; Martus, P.; Niess, A.M.; Krauss, I. Predictive ability of a comprehensive incremental test in mountain bike marathon. BMJ Open Sport Exerc. Med. 2018, 4, e000293. [Google Scholar] [CrossRef]
- Cheng, L.; Phillips, K.; He, X. Retention Intention of Chinese Urban Preschool Teachers Predicted by Workload and Work Value. Sage Open 2025, 15, 21582440251358301. [Google Scholar] [CrossRef]
- McFadden, B.A.; Walker, A.J.; Arent, M.A.; Bozzini, B.N.; Sanders, D.J.; Cintineo, H.P.; Bello, M.L.; Arent, S.M. Biomarkers Correlate with Body Composition and Performance Changes Throughout the Season in Women’s Division I Collegiate Soccer Players. Front. Sports Act. Living 2020, 2, 74. [Google Scholar] [CrossRef]
- Vacher, P.; Martinent, G.; Mourot, L.; Nicolas, M. Elite swimmers’ internal markers trajectories in ecological training conditions. Scand. J. Med. Sci. Sports 2018, 28, 1866–1877. [Google Scholar] [CrossRef]
- Miranda-Mendoza, J.; Hernández-Cruz, G.; Reynoso-Sánchez, L.F.; González-Fimbres, R.A.; Cejas-Hernández, B.A. Control of recovery using the Total Quality Recovery (TQR) scale during four accumulation microcycles and its relationship to physiological factors. Retos 2023, 50, 1155–1162. [Google Scholar] [CrossRef]
- Coope, O.C.; Reales Salguero, A.; Spurr, T.; Páez Calvente, A.; Domenech Farre, A.; Jordán Fisas, E.; Lloyd, B.; Gooderick, J.; Abad Sangrà, M.; Roman-Viñas, B. Effects of Root Extract of Ashwagandha (Withania somnifera) on Perception of Recovery and Muscle Strength in Female Athletes. Eur. J. Sport Sci. 2025, 25, e12265. [Google Scholar] [CrossRef] [PubMed]
- Hauer, R.; Tessitore, A.; Knaus, R.; Tschan, H. Lacrosse Athletes Load and Recovery Monitoring: Comparison between Objective and Subjective Methods. Int. J. Environ. Res. Public Health 2020, 17, 3329. [Google Scholar] [CrossRef] [PubMed]
- Havenetidis, K. Exercise Performance and Recovery of Muslim Endurance Athletes during Ramadan Fasting. Int. J. Sports Sci. Coach. 2015, 10, 51–68. [Google Scholar] [CrossRef]
- Chaves, S.F.N.; Cerqueira, M.S.; Tucher, G.; Miloski, B.; Coelho, D.B.; Borba, D.d.A.; Pimenta, P.M.Q.; Ferreira-Júnior, J.B. Efeito de uma competição escolar de futebol com jogos em dias consecutivos no estado de recuperação de jogadores sub-19. Rev. Bras. Cineantropometria Desempenho Hum. 2018, 20, 402–411. [Google Scholar] [CrossRef]
- Mascherini, G.; Petri, C.; Stefani, L.; Toncelli, L.; Bini, V.; Calà, P.; Galanti, G. The Impact of the Weight Status on Cardiovascular Parameters Related to Physical Effort in Young Athletes. Sustainability 2020, 12, 3964. [Google Scholar] [CrossRef]
- Liang, Z.; Liang, C. Design and implementation of load intensity monitoring platform supported by big data technology in stage training for women’s sitting volleyball. Sci. Rep. 2023, 13, 22382. [Google Scholar] [CrossRef] [PubMed]
- Greenberg, E.; Greenberg, E.; Lawrence, J.T.; Ganley, T. Understanding Youth Athlete Motivation, Training, and Activity Progression During and After the COVID-19 Sports Interruption. Int. J. Sports Phys. Ther. 2022, 17, 1396–1403. [Google Scholar] [CrossRef]
- Doherty, R.; Madigan, S.M.; Nevill, A.; Warrington, G.; Ellis, J.G. The Sleep and Recovery Practices of Athletes. Nutrients 2021, 13, 1330. [Google Scholar] [CrossRef]
- Latief, G.R.G.; Bahri, S.; Syafiarini, R.; Hasan, M.F. The Effect of Watermelon Juice Supplementation on Perceived Recovery and Anaerobic Power Recovery in Young Karate Athletes. J. Pendidik. Jasm. Dan Olahraga 2022, 7, 17–22. [Google Scholar] [CrossRef]
- Ayala, E.E.; Bromback, M.E.A.; Kaufman, J.; Nelson, L.J. Mental Health and Developmental Needs of Youth Athletes: A Mixed Methods Study. J. Prev. Health Promot. 2024, 5, 93–120. [Google Scholar] [CrossRef]
- Gwyther, K.; Pilkington, V.; Bailey, A.P.; Mountjoy, M.; Bergeron, M.F.; Rice, S.M.; Purcell, R. Mental health and well-being of elite youth athletes: A scoping review. Br. J. Sports Med. 2024, 58, 1011–1019. [Google Scholar] [CrossRef]
- Suppiah, H.T.; Swinbourne, R.; Wee, J.; He, Q.; Pion, J.; Driller, M.W.; Gastin, P.B.; Carey, D.L. Predicting Youth Athlete Sleep Quality and the Development of a Translational Tool to Inform Practitioner Decision Making. Sports Health 2022, 14, 77–83. [Google Scholar] [CrossRef]
- Feiss, R.S.; Lutz, M.; Moody, J.R.; Pangelinan, M.M. A systematic review of coach and parent knowledge of concussion. J. Concussion 2020, 4, 2059700219900053. [Google Scholar] [CrossRef]
- Murdaugh, D.L.; Ono, K.E.; Morris, S.O.; Burns, T.G. Effects of Developmental Age on Symptom Reporting and Neurocognitive Performance in Youth After Sports-Related Concussion Compared to Control Athletes. J. Child Neurol. 2018, 33, 474–481. [Google Scholar] [CrossRef]
- Woelfel, S.L.; Haan, D.D.; Jensen, C.B.; Martens, K.T.; Rosen, A.B.; Wilkins, S.J.; Knarr, B.A. A Comprehensive Biomechanical and Clinical Analysis of a Youth Ambidextrous Baseball Pitcher: A Case Report. Int. J. Sports Phys. Ther. 2025, 20, 1060–1073. [Google Scholar] [CrossRef] [PubMed]
- Spetz, L.; Rogestedt, J.; Nilsson, R.; Mattsson, C.M.; Larsen, F.J. Validating Subjective Ratings with Wearable Data for a Nuanced Understanding of Load-Recovery Status in Elite Endurance Athletes [Internet]. Research Square. 2025. Available online: https://www.researchsquare.com/article/rs-6527207/v1 (accessed on 8 November 2025).
- Rommers, N.; Rössler, R.; Verhagen, E.; Vandecasteele, F.; Verstockt, S.; Vaeyens, R.; Lenoir, M.; D’Hondt, E.; Witvrouw, E. A Machine Learning Approach to Assess Injury Risk in Elite Youth Football Players. Med. Sci. Sports Exerc. 2020, 52, 1745–1751. [Google Scholar] [CrossRef]
- Hamlin, M.J.; Wilkes, D.; Elliot, C.; Lizamore, C.A.; Kathiravel, Y. Monitoring Training Loads and Perceived Stress in Young Elite University Athletes. Front. Physiol. 2019, 10, 34. [Google Scholar] [CrossRef]
- Malina, R.M.; Kozieł, S.; Králík, M.; Chrzanowska, M.; Suder, A. Prediction of maturity offset and age at peak height velocity in a longitudinal series of boys and girls. Am. J. Hum. Biol. 2020, 33, e23551. [Google Scholar] [CrossRef]
- Monasterio, X.; Gil, S.M.; Bidaurrazaga-Letona, I.; Lekue, J.A.; Santisteban, J.M.; Diaz-Beitia, G.; Lee, D.-J.; Zumeta-Olaskoaga, L.; Martin-Garetxana, I.; Bikandi, E.; et al. The burden of injuries according to maturity status and timing: A two-decade study with 110 growth curves in an elite football academy. Eur. J. Sport Sci. 2021, 23, 267–277. [Google Scholar] [CrossRef]
- Saw, A.E.; Main, L.C.; Gastin, P.B. Monitoring the athlete training response: Subjective self-reported measures trump commonly used objective measures: A systematic review. Br. J. Sports Med. 2016, 50, 281–291. [Google Scholar] [CrossRef]
- Anderegg, J.M.; Brefin, S.L.; Nigg, C.R.; Koschnick, D.; Paul, C.; Ketelhut, S. Load and recovery monitoring in Swiss top-level youth soccer players: Exploring the associations of a new web application-based score with recognised load measures. Curr. Issues Sport Sci. CISS 2024, 9, 020. [Google Scholar] [CrossRef]
- Arede, J.; Cumming, S.P.; Johnson, D.M.; Leite, N. The effects of maturity matched and un-matched opposition on physical performance and spatial exploration behavior during youth basketball matches. PLoS ONE 2021, 16, e0249739. [Google Scholar] [CrossRef] [PubMed]
- Heidari, J.; Beckmann, J.; Bertollo, M.; Brink, M.; Kallus, K.W.; Robazza, C.; Kellmann, M. Multidimensional Monitoring of Recovery Status and Implications for Performance. Int. J. Sports Physiol. Perform. 2019, 14, 2–8. [Google Scholar] [CrossRef] [PubMed]
- Kellmann, M.; Bertollo, M.; Bosquet, L.; Brink, M.; Coutts, A.J.; Duffield, R.; Erlacher, D.; Halson, S.L.; Hecksteden, A.; Heidari, J.; et al. Recovery and Performance in Sport: Consensus Statement. Int. J. Sports Physiol. Perform. 2017, 13, 240–245. [Google Scholar] [CrossRef] [PubMed]
- Spörri, J.; Stöggl, T.; Aminian, K. Editorial: Health and Performance Assessment in Winter Sports. Front. Sports Act. Living 2021, 3, 628574. [Google Scholar] [CrossRef] [PubMed]
- Jennings, D.; Cormack, S.; Coutts, A.J.; Boyd, L.J.; Aughey, R.J. Variability of GPS Units for Measuring Distance in Team Sport Movements. Int. J. Sports Physiol. Perform. 2010, 5, 565–569. [Google Scholar] [CrossRef]
- Beato, M.; Coratella, G.; Stiff, A.; Iacono, A.D. The Validity and Between-Unit Variability of GNSS Units (STATSports Apex 10 and 18 Hz) for Measuring Distance and Peak Speed in Team Sports. Front. Physiol. 2018, 9, 1288. [Google Scholar] [CrossRef]
- Nikolaidis, P.T.; Clemente, F.M.; van der Linden, C.M.I.; Rosemann, T.; Knechtle, B. Validity and Reliability of 10-Hz Global Positioning System to Assess In-line Movement and Change of Direction. Front. Physiol. 2018, 9, 228. [Google Scholar] [CrossRef]
- Whitehead, S.; Till, K.; Weaving, D.; Jones, B. The Use of Microtechnology to Quantify the Peak Match Demands of the Football Codes: A Systematic Review. Sports Med. 2018, 48, 2549–2575. [Google Scholar] [CrossRef] [PubMed]
- Borg, G. Borg’s Perceived Exertion and Pain Scales; Human Kinetics: Champaign, IL, USA, 1998; Volume viii, 104p. [Google Scholar]
- Foster, C.; Florhaug, J.A.; Franklin, J.; Gottschall, L.; Hrovatin, L.A.; Parker, S.; Doleshal, P.; Dodge, C. A new approach to monitoring exercise training. J. Strength Cond. Res. 2001, 15, 109–115. [Google Scholar] [PubMed]
- Kelly, D.M.; Strudwick, A.J.; Atkinson, G.; Drust, B.; Gregson, W. The within-participant correlation between perception of effort and heart rate-based estimations of training load in elite soccer players. J. Sports Sci. 2016, 34, 1328–1332. [Google Scholar] [CrossRef]
- Teixeira, J.E.; Forte, P.; Ferraz, R.; Leal, M.; Ribeiro, J.; Silva, A.J.; Barbosa, T.M.; Monteiro, A.M. Quantifying Sub-Elite Youth Football Weekly Training Load and Recovery Variation. Appl. Sci. 2021, 11, 4871. [Google Scholar] [CrossRef]
- Teixeira, J.E.; Encarnação, S.; Branquinho, L.; Ferraz, R.; Portella, D.; Monteiro, D.; Morgans, R.; Barbosa, T.; Monteiro, A.; Forte, P. Classification of recovery states in U15, U17, and U19 sub-elite football players: A machine learning approach. Front. Psychol. 2024, 15, 447968. [Google Scholar] [CrossRef]
- Nobari, H.; Eken, Ö.; Kamiş, O.; Oliveira, R.; González, P.P.; Aquino, R. Relationships between training load, peak height velocity, muscle soreness and fatigue status in elite-level young soccer players: A competition season study. BMC Pediatr. 2023, 23, 55. [Google Scholar] [CrossRef]
- Schreiber, S.; Faude, O.; Gärtner, B.; Meyer, T.; Egger, F. Risk of SARS-CoV-2 transmission from on-field player contacts in amateur, youth and professional football (soccer). Br. J. Sports Med. 2022, 56, 158–164. [Google Scholar] [CrossRef]
- Coutinho, P.; Ramos, A.; Afonso, J.; Bessa, C.; Ribeiro, J.; Davids, K.; Fonseca, A.M.; Mesquita, I. To Sample or to Specialise? Sport Participation Patterns of Youth Team Sport Male Players. Children 2023, 10, 729. [Google Scholar] [CrossRef]
- da Costa, I.T.; Garganta, J.; Greco, P.J.; Mesquita, I.; Maia, J. Sistema de avaliação táctica no Futebol (FUT-SAT): Desenvolvimento e validação preliminar. Motricidade 2011, 7, 69–84. [Google Scholar] [CrossRef]
- Matos, R.; Moreira, C.; Alves, E.; Teixeira, J.E.; Rodrigues, F.; Monteiro, D.; Antunes, R.; Forte, P. Tactical Knowledge by Decision Making and Motor Efficiency of Young Football Players in Different Playing Positions during a Three-a-Side Small-Sided Game. Behav. Sci. 2023, 13, 310. [Google Scholar] [CrossRef]
- Low, B.; Coutinho, D.; Gonçalves, B.; Rein, R.; Memmert, D.; Sampaio, J. A Systematic Review of Collective Tactical Behaviours in Football Using Positional Data. Sports Med. 2020, 50, 343–385. [Google Scholar] [CrossRef]
- Sánchez-López, R.; Echeazarra, I.; Castellano, J. Systematic review of declarative tactical knowledge evaluation tools based on game-play scenarios in soccer. Qual. Quant. 2022, 56, 2157–2176. [Google Scholar] [CrossRef]
- Praça, G.M.; Soares, V.V.; Matias, C.J.A.d.S.; da Costa, I.T.; Greco, P.J. Relationship between tactical and technical performance in youth soccer players. Rev. Bras. Cineantropometria Desempenho Hum. 2015, 17, 136–144. [Google Scholar] [CrossRef]
- Coutinho, D.; Kelly, A.L.; Santos, S.; Figueiredo, P.; Pizarro, D.; Travassos, B. Exploring the Effects of Tasks with Different Decision-Making Levels on Ball Control, Passing Performance, and External Load in Youth Football. Children 2023, 10, 220. [Google Scholar] [CrossRef] [PubMed]
- Junior, J.A.S.; Aquino, R.; Machado, J.C. Tactical performance in soccer: The importance of choosing and properly applying tactical assessment tools. Braz. J. Mot. Behav. 2020, 14, 171–179. [Google Scholar] [CrossRef]
- Quina, J.d.N.; Camões, M.; Graça, A. Desenvolvimento e Validação de um Instrumento de Avaliação da Competência Tática em Futebol. 3° Congr Int Jogos Desport [Internet]. 2011. Available online: https://bibliotecadigital.ipb.pt/handle/10198/6996 (accessed on 2 May 2024).
- Huang, Y.; Li, C.; Bai, Z.; Wang, Y.; Ye, X.; Gui, Y.; Lu, Q. The impact of sport-specific physical fitness change patterns on lower limb non-contact injury risk in youth female basketball players: A pilot study based on field testing and machine learning. Front. Physiol. 2023, 14, 1182755. [Google Scholar] [CrossRef] [PubMed]
- Frydrychová, Z.; Bartošová, K.; Hutečková, S. The role of parent-initiated motivational climate in the development of overtraining syndrome in adolescent elite athletes: A review study. Stud. Sport. 2017, 11, 269–284. [Google Scholar] [CrossRef]
- Pol, R.; Hristovski, R.; Medina, D.; Balague, N. From microscopic to macroscopic sports injuries. Applying the complex dynamic systems approach to sports medicine: A narrative review. Br. J. Sports Med. 2019, 53, 1214–1220. [Google Scholar] [CrossRef]
- Stiffler-Joachim, M.R.; Wille, C.M.; Kliethermes, S.A.; Johnston, W.; Heiderscheit, B.C. Foot Angle and Loading Rate during Running Demonstrate a Nonlinear Relationship. Med. Sci. Sports Exerc. 2019, 51, 2067–2072. [Google Scholar] [CrossRef] [PubMed]
- Wang, S.; Chen, W.; Zhou, X.; Chang, S.-Y.; Ji, M. Addressing Skewness in Iterative ML Jobs with Parameter Partition. In Proceedings of the IEEE INFOCOM 2019—IEEE Conference on Computer Communications, Paris, France, 29 April–2 May 2019; IEEE Press: Paris, France, 2019; pp. 1261–1269. [Google Scholar]
- Horst, F.; Janssen, D.; Beckmann, H.; Schöllhorn, W.I. Can Individual Movement Characteristics Across Different Throwing Disciplines Be Identified in High-Performance Decathletes? Front. Psychol. 2020, 11, 2262. [Google Scholar] [CrossRef]
- Ren, P. Theory of physical education ecosystem based on SFIC model. Appl. Math. Nonlinear Sci. 2023, 8, 2971–2980. [Google Scholar] [CrossRef]
- Farias, C.; Mesquita, I.; Hastie, P.A. Student game-play performance in invasion games following three consecutive hybrid Sport Education seasons. Eur. Phys. Educ. Rev. 2019, 25, 691–712. [Google Scholar] [CrossRef]
- Ivosevic, L.; Stöckel, T. Anticipation in soccer: Skilled players benefit from early pattern recognition in corner kick situations. Front. Psychol. 2025, 16, 1631208. [Google Scholar] [CrossRef]
- Powless, M.D.; Steinfeldt, J.A.; Fisher, S.E.; McFadden, P.; Kennedy, K.W.; Bellini, S. Utilizing Video-Based Trainings to Improve Decision Making in High School Quarterbacks. Sports 2020, 8, 18. [Google Scholar] [CrossRef]
- Silvino, V.; Da Silva Sousa, L.; Ferreira, C.; Santos, L.; Apaza, H.; Soares Almeida, S.; Santos, M. The Use of Machine Learning in Sports Performance: A Systematic Review. Transl. J. Am. Coll. Sports Med. 2025, 10, 1–10. [Google Scholar] [CrossRef]
- Yang, W.; Wang, J.; Zhao, Z.; Cui, Y. Accuracy of an Ultra-Wideband-Based Tracking System for Time–Motion Analysis in Tennis. Sensors 2025, 25, 1031. [Google Scholar] [CrossRef] [PubMed]
- Yeh, C.-C.; Peng, H.-T.; Lin, W.-B. Achievement Prediction and Performance Assessment System for Nations in the Asian Games. Appl. Sci. 2024, 14, 789. [Google Scholar] [CrossRef]
- Duncan, M.J.; Eyre, E.L.J.; Clarke, N.; Hamid, A.; Jing, Y. Importance of fundamental movement skills to predict technical skills in youth grassroots soccer: A machine learning approach. Int. J. Sports Sci. Coach. 2024, 19, 1042–1049. [Google Scholar] [CrossRef]
- Lim, B.; Song, W. Exploring CrossFit performance prediction and analysis via extensive data and machine learning. J. Sports Med. Phys. Fit. 2024, 64, 640–649. [Google Scholar] [CrossRef]
- Weirich, C.; Kim, J.W.; Yoon, Y.; Jeong, S. Advancing NFL win prediction: From Pythagorean formulas to machine learning algorithms. Front. Sports Act. Living 2025, 7, 1638446. [Google Scholar] [CrossRef]
- Zhan, T.; Fang, L.; Xu, Y. Prediction of thermal boundary resistance by the machine learning method. Sci. Rep. 2017, 7, 7109. [Google Scholar] [CrossRef]
- Fu, X.; Zhang, B.; Wang, L.; Wei, Y.; Leng, Y.; Dang, J. Stability prediction for soil-rock mixture slopes based on a novel ensemble learning model. Front. Earth Sci. 2023, 10, 1102802. [Google Scholar] [CrossRef]
- Huang, M.-L.; Li, Y.-Z. Use of Machine Learning and Deep Learning to Predict the Outcomes of Major League Baseball Matches. Appl. Sci. 2021, 11, 4499. [Google Scholar] [CrossRef]
- Kim, J.W.; Magnusen, M.; Jeong, S. March Madness prediction: Different machine learning approaches with non-box score statistics. Manag. Decis. Econ. 2023, 44, 2223–2236. [Google Scholar] [CrossRef]
- Prince, M.A.; Conner, B.T.; Davis, S.R.; Swaim, R.C.; Stanley, L.R. Risk and protective factors of current opioid use among youth living on or near American Indian reservations: An application of machine learning. Transl. Issues Psychol. Sci. 2021, 7, 130–140. [Google Scholar] [CrossRef]
- Lee, Y.-H.; Chang, J.; Lee, J.-E.; Jung, Y.-S.; Lee, D.; Lee, H.-S. Essential elements of physical fitness analysis in male adolescent athletes using machine learning. PLoS ONE 2024, 19, e0298870. [Google Scholar] [CrossRef]
- Rakesh, D.; Sadikova, E.; McLaughlin, K.A. Beyond the income-achievement gap: The role of individual, family, and environmental factors in cognitive resilience among low-income youth. JCPP Adv. 2024, 5, e12297. [Google Scholar] [CrossRef] [PubMed]



| Category | Variables Included | Number of Variables |
|---|---|---|
| Technical and tactical performance | TD, HSR, HID, Distance per Minute, NSPR, MRS, ACC, DEC—all computed for MD-4, MD-3, MD-2, MD-1, MD. | 40 |
| Internal Training Load | HR Metrics (HR% mean, HR%max, HR Zones Z1–Z5), perceptual load (RPE, sRPE), and recovery (TQR), collected per session (MD-4 to MD). | 45 |
| External Training Load | Height, Body Mass, BMI, Sitting Height, Leg Length, CA, MO (Mirwald). | 8 |
| Anthropometric and Maturational | Offensive Principles (Penetration, Offensive Coverage, Mobility, Width/Space, Offensive Unity); Defensive Principles (Delay, Defensive Coverage, Balance, Concentration); DMI, MEI, OPI. Includes counts, correct/incorrect actions, and indices per tactical principle. | 58 |
| Total Variables Extracted | - | 151 * |
| Algorithm | Accuracy (%) | Precision (%) | Recall (%) | F1-Score (%) | Average Metric | Cross-Validation Accuracy (%) |
|---|---|---|---|---|---|---|
| DT Classifier | 70.00 | 75.56 | 69.44 | 71.11 | 71.53 | 63.33 |
| GB Classifier | 70.00 | 77.78 | 66.67 | 65.56 | 70.00 | 63.33 |
| KNN Classifier | 60.00 | 80.95 | 61.11 | 58.89 | 65.24 | 63.33 |
| Random Forest Classifier | 60.00 | 70.00 | 58.33 | 57.94 | 61.57 | 73.33 |
| Support Vector Machine Classifier | 40.00 | 26.67 | 38.89 | 31.48 | 34.26 | 56.67 |
| Rank | Feature | Importance |
|---|---|---|
| 1 | Leg Length (Lower Limb Length) | 0.105 |
| 2 | sRPE (sRPE_MD) | 0.084 |
| 3 | Height | 0.083 |
| 4 | Mirwald MO | 0.064 |
| 5 | HID (Session 4) | 0.051 |
| 6 | DEC (Session 2) | 0.039 |
| 7 | Weight | 0.031 |
| 8 | DEC (Session 3) | 0.025 |
| 9 | TD (Session 4) | 0.024 |
| 10 | (Mean) | 0.023 |
| Algorithm | AUC |
|---|---|
| DT Classifier | 0.40 |
| SVM | 0.38 |
| GB Classifier | 0.35 |
| RF Classifier | 0.32 |
| KNN | 0.30 |
Disclaimer/Publisher’s Note: The statements, opinions and data contained in all publications are solely those of the individual author(s) and contributor(s) and not of MDPI and/or the editor(s). MDPI and/or the editor(s) disclaim responsibility for any injury to people or property resulting from any ideas, methods, instructions or products referred to in the content. |
© 2025 by the authors. Licensee MDPI, Basel, Switzerland. This article is an open access article distributed under the terms and conditions of the Creative Commons Attribution (CC BY) license (https://creativecommons.org/licenses/by/4.0/).
Share and Cite
Afonso, P.; Forte, P.; Branquinho, L.; Ferraz, R.; Garrido, N.D.; Teixeira, J.E. Artificial Intelligence in Sub-Elite Youth Football Players: Predicting Recovery Through Machine Learning Integration of Physical, Technical, Tactical and Maturational Data. Healthcare 2025, 13, 3301. https://doi.org/10.3390/healthcare13243301
Afonso P, Forte P, Branquinho L, Ferraz R, Garrido ND, Teixeira JE. Artificial Intelligence in Sub-Elite Youth Football Players: Predicting Recovery Through Machine Learning Integration of Physical, Technical, Tactical and Maturational Data. Healthcare. 2025; 13(24):3301. https://doi.org/10.3390/healthcare13243301
Chicago/Turabian StyleAfonso, Pedro, Pedro Forte, Luís Branquinho, Ricardo Ferraz, Nuno Domingues Garrido, and José Eduardo Teixeira. 2025. "Artificial Intelligence in Sub-Elite Youth Football Players: Predicting Recovery Through Machine Learning Integration of Physical, Technical, Tactical and Maturational Data" Healthcare 13, no. 24: 3301. https://doi.org/10.3390/healthcare13243301
APA StyleAfonso, P., Forte, P., Branquinho, L., Ferraz, R., Garrido, N. D., & Teixeira, J. E. (2025). Artificial Intelligence in Sub-Elite Youth Football Players: Predicting Recovery Through Machine Learning Integration of Physical, Technical, Tactical and Maturational Data. Healthcare, 13(24), 3301. https://doi.org/10.3390/healthcare13243301

