Cross-Cultural Adaptation and Validation of the “Brief Scale of Perceived Barriers to Physical Activity for Children”: Analysis of Psychometric Properties
Abstract
1. Introduction
2. Materials and Methods
2.1. Study Design
- (1)
- Linguistic and cultural adaptation: The vocabulary, syntax, and content of the original instrument were modified to align with the cognitive, linguistic, and socio-emotional developmental levels of school-aged children. Each item underwent an adaptation or reformulation process, followed by a review by three experts in the fields of children’s physical literacy (PL), education, and motivation in PA.
- (2)
- Assessment of comprehension through cognitive interviews: To evaluate the clarity and functional understanding of the adapted items, individual cognitive interviews were conducted with a pilot sample of schoolchildren (n = 17). The students were recruited through the physical education teachers of each year group, and the interviews were conducted in person in the classroom. Initially, 20 children from 2nd to 6th grade (four from each year) were contacted, but three children did not attend class on the day of the interviews. Thus, the final sample consisted of 17 schoolchildren: four pupils in Year 2, four pupils in Year 3, and three pupils in each of the remaining years. These interviews focused on analysing both literal and contextual comprehension. Understanding was also evaluated through an interview process aligned with best practices to ensure child-friendly instruments [23].
- (3)
- Psychometric analysis and test–retest reliability: In the second phase, the psychometric properties of the “Brief Scale of Perceived Barriers to Physical Activity for Children” were analysed. This included a confirmatory factor analysis (CFA) to assess construct validity. Additionally, a test–retest reliability study was carried out with a sample of children (n = 137) who completed the questionnaire twice, with a two-week interval, to assess the temporal stability of the responses. This rigorous, phased approach ensured that the “Brief Scale of Perceived Barriers to Physical Activity for Children” was not only linguistically and culturally appropriate for Spanish children but also psychometrically sound in terms of content validity, functional comprehension, and reliability.
- (4)
- This structured process ensured that the instrument was rigorously adapted to children’s developmental needs, enabling the assessment of content validity, functional comprehension, and temporal consistency. The final version of the adapted instrument is available in Supplementary Material File S1.
2.2. Participants
2.3. Ethics Approval
2.4. Instrument and Adaptation Process
2.5. Statistical Analyses
3. Results
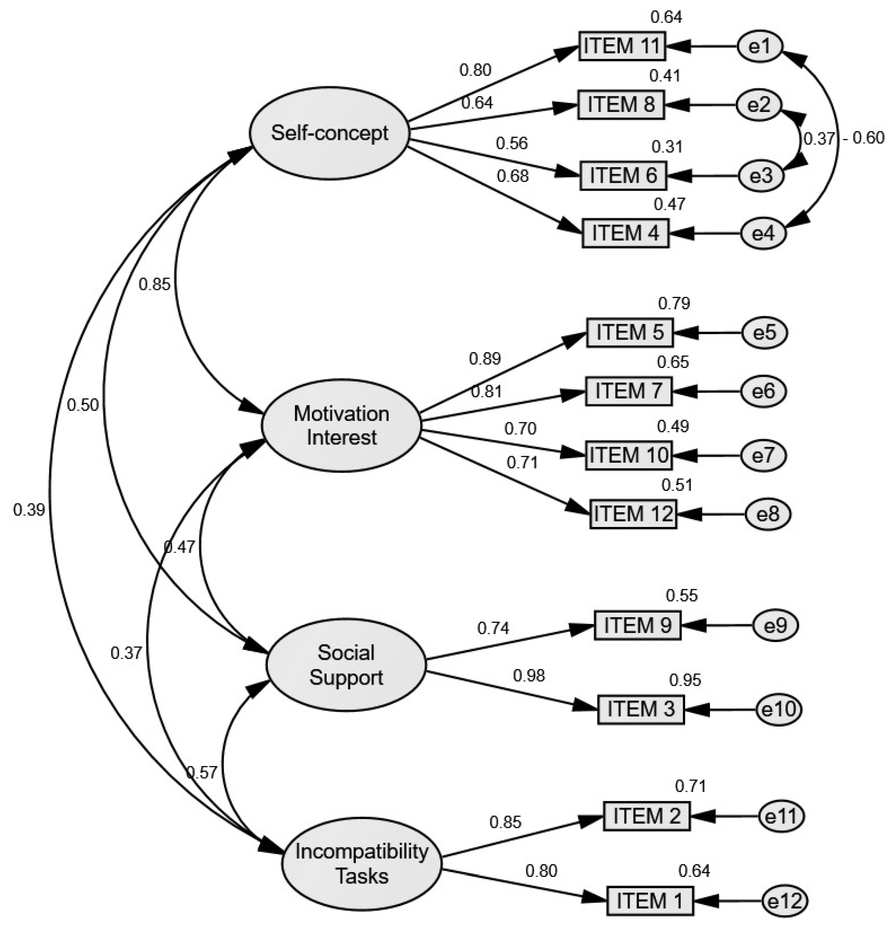
3.1. Confirmatory Factor Analyses (CFA)
3.2. Test–Retest Reliability and Internal Consistency
4. Discussion
4.1. Strengths and Practical Implications
- (1)
- It is imperative to ascertain the individual and contextual barriers that impede PA among schoolchildren. Such barriers may include a lack of time, a perceived difficulty, or environmental influences.
- (2)
- It is imperative that educational interventions and PA promotion programmes are designed with greater consideration for the specific needs of children.
- (3)
- The impact of these interventions should be assessed over time, both within educational institutions and within community or extracurricular programmes.
4.2. Limitations and Future Line Research
5. Conclusions
Supplementary Materials
Author Contributions
Funding
Institutional Review Board Statement
Informed Consent Statement
Data Availability Statement
Conflicts of Interest
Abbreviations
| CFA | Confirmatory Factor Analysis |
| CFI | Comparative Fit Index |
| ICC | Intraclass Correlation Coefficient |
| SPLA-C | Spanish Physical Literacy Assessment for Children |
| PA | Physical Activity |
| PE | Physical Education |
| PL | Physical Literacy |
| RMSEA | Root Mean Square Error of Approximation |
| TLI | Tucker–Lewis Index |
| WHO | World Health Organisation |
References
- Liu, R.; Menhas, R.; Saqib, Z.A. Does Physical Activity Influence Health Behavior, Mental Health, and Psychological Resilience under the Moderating Role of Quality of Life? Front. Psychol. 2024, 15, 1349880. [Google Scholar] [CrossRef]
- Malm, C.; Jakobsson, J.; Isaksson, A. Physical Activity and Sports—Real Health Benefits: A Review with Insight into the Public Health of Sweden. Sports 2019, 7, 127. [Google Scholar] [CrossRef]
- Harsha, D.W.; Berenson, G.S. The Benefits of Physical Activity in Childhood. Am. J. Med. Sci. 1995, 310, S109–S113. [Google Scholar] [CrossRef] [PubMed]
- Kokkinos, P. Physical Activity, Health Benefits, and Mortality Risk. ISRN Cardiol. 2012, 2012, 718789. [Google Scholar] [CrossRef] [PubMed]
- Vasilopoulos, F.; Jeffrey, H.; Wu, Y.; Dumontheil, I. Multi-Level Meta-Analysis of Physical Activity Interventions During Childhood: Effects of Physical Activity on Cognition and Academic Achievement. Educ. Psychol. Rev. 2023, 35, 59. [Google Scholar] [CrossRef]
- Bunketorp Käll, L.; Malmgren, H.; Olsson, E.; Lindén, T.; Nilsson, M. Effects of a Curricular Physical Activity Intervention on Children’s School Performance, Wellness, and Brain Development. J. Sch. Health 2015, 85, 704–713. [Google Scholar] [CrossRef]
- Ministerio de Sanidad CyBS. Encuesta Nacional de Salud de España 2017; Portal Estadístico del SNS; Ministerio de Sanidad CyBS: Madrid, Spain, 2019. [Google Scholar]
- Kallio, P.; Pahkala, K.; Heinonen, O.J.; Tammelin, T.H.; Pälve, K.; Hirvensalo, M.; Juonala, M.; Loo, B.-M.; Magnussen, C.G.; Rovio, S.; et al. Physical Inactivity from Youth to Adulthood and Adult Cardiometabolic Risk Profile. Prev. Med. 2021, 145, 106433. [Google Scholar] [CrossRef]
- Grao-Cruces, A.; Conde-Caveda, J.; Cuenca-García, M.; Nuviala, R.; Pérez-Bey, A.; Martín-Acosta, F.; Castro-Piñero, J. Temporal Trends of Compliance With School-Based Physical Activity Recommendations Among Spanish Children, 2011–2018. J. Phys. Act. Health 2020, 17, 756–761. [Google Scholar] [CrossRef]
- Guthold, R.; Stevens, G.A.; Riley, L.M.; Bull, F.C. Global Trends in Insufficient Physical Activity among Adolescents: A Pooled Analysis of 298 Population-Based Surveys with 1·6 Million Participants. Lancet Child Adolesc. Health 2020, 4, 23–35. [Google Scholar] [CrossRef]
- Duffey, K.; Barbosa, A.; Whiting, S.; Mendes, R.; Yordi Aguirre, I.; Tcymbal, A.; Abu-Omar, K.; Gelius, P.; Breda, J. Barriers and Facilitators of Physical Activity Participation in Adolescent Girls: A Systematic Review of Systematic Reviews. Front. Public Health 2021, 9, 743935. [Google Scholar] [CrossRef]
- Silva, C.S.; Godinho, C.; Encantado, J.; Rodrigues, B.; Carraça, E.V.; Teixeira, P.J.; Silva, M.N. Implementation Determinants of Physical Activity Interventions in Primary Health Care Settings Using the TICD Framework: A Systematic Review. BMC Health Serv. Res. 2023, 23, 1082. [Google Scholar] [CrossRef] [PubMed]
- Rodríguez-Romo, G.; Boned-Pascual, C.; Garrido-Muñoz, M. Motivos y Barreras Para Hacer Ejercicio y Practicar Deportes En Madrid. Rev. Panam. Salud Pública 2009, 26, 244–254. [Google Scholar] [CrossRef] [PubMed]
- Pedersen, M.R.L.; Hansen, A.F.; Elmose-Østerlund, K. Motives and Barriers Related to Physical Activity and Sport across Social Backgrounds: Implications for Health Promotion. Int. J. Environ. Res. Public Health 2021, 18, 5810. [Google Scholar] [CrossRef] [PubMed]
- Venna, A.; d’Udekem, Y.; Figueiredo, S. Understanding the Barriers and Facilitators That Impact Physical Activity Levels in Children and Adolescents with Congenital Heart Disease (CHD): A Rapid Review. BMC Public Health 2025, 25, 1180. [Google Scholar] [CrossRef]
- Pereira, F.H.F.; Santos-de-Araújo, A.D.; Pontes-Silva, A.; Marinho, R.S.; Garcia-Araújo, A.S.; Borghi-Silva, A.; Gonçalves, M.C.; De Cássia Mendonça De Miranda, R.; Protazio, J.B.; Pinheiro, C.A.B.; et al. Regular Physical Exercise Adherence Scale (REPEAS): A New Instrument to Measure Environmental and Personal Barriers to Adherence to Regular Physical Exercise. BMC Public Health 2023, 23, 2491. [Google Scholar] [CrossRef]
- Wingood, M.; Jones, S.M.W.; Gell, N.M.; Brach, J.S.; Peters, D.M. The Inventory of Physical Activity Barriers for Adults 50 Years and Older: Refinement and Validation. Gerontologist 2022, 62, e555–e563. [Google Scholar] [CrossRef]
- Cabanas-Sánchez, V.; Tejero-González, C.M.; Veiga, O. L Construction and Validation of a Short Scale of Perception of Barriers for the Physical Activity in Adolescents. Rev. Esp. Salud Publica 2012, 86, 435–443. [Google Scholar]
- Arlinghaus, K.R.; Daundasekara, S.S.; Zaidi, Y.; Johnston, C.A. Development and Validation of a Questionnaire to Assess Barriers and Facilitators to Physical Activity among Hispanic Youth. Med. Sci. Sports Exerc. 2021, 53, 1666–1674. [Google Scholar] [CrossRef]
- Lansford, J.E.; French, D.C.; Gauvain, M. Child and Adolescent Development in Cultural Context; American Psychological Association: Washington, DC, USA, 2021. [Google Scholar]
- Shandilya, S.; Devanesan, P. Culture and Adolescent’s Socio Cognitive Development. SSRN Electron. J. 2020. [Google Scholar] [CrossRef]
- Cadime, I.; Ribeiro, I.; Lorusso, M.L. Cognitive and Linguistic Development in Children and Adolescents. Children 2024, 12, 12. [Google Scholar] [CrossRef]
- Conrad, F.; Blair, J.; Tracy, E. Verbal Reports Are Data! A Theoretical Approach to Cognitive Interviews; Citeseer: University Park, PA, USA, 1999; pp. 11–20. [Google Scholar]
- Green, S.B.; Akey, T.M.; Fleming, K.K.; Hershberger, S.L.; Marquis, J.G. Effect of the Number of Scale Points on Chi-square Fit Indices in Confirmatory Factor Analysis. Struct. Equ. Model. A Multidiscip. J. 1997, 4, 108–120. [Google Scholar] [CrossRef]
- Xia, Y.; Yang, Y. RMSEA, CFI, and TLI in Structural Equation Modeling with Ordered Categorical Data: The Story They Tell Depends on the Estimation Methods. Behav. Res. Methods 2019, 51, 409–428. [Google Scholar] [CrossRef]
- Wells, C.S. Assessing Measurement Invariance for Applied Research; Cambridge University Press: Cambridge, UK, 2021; ISBN 1-108-62074-4. [Google Scholar]
- Glen, S. Cronbach’s Alpha: Definition, Interpretation; SPSS: Chicago, IL, USA, 2022. [Google Scholar]
- Shrout, P.E.; Fleiss, J.L. Intraclass Correlations: Uses in Assessing Rater Reliability. Psychol. Bull. 1979, 86, 420. [Google Scholar] [CrossRef]
- Landis, J.R.; Koch, G.G. The Measurement of Observer Agreement for Categorical Data. Biometrics 1977, 33, 159. [Google Scholar] [CrossRef]
- Weir, J.P. Quantifying Test-Retest Reliability Using the Intraclass Correlation Coefficient and the SEM. J. Strength Cond. Res. 2005, 19, 231–240. [Google Scholar] [PubMed]
- Kline, R.B. Principles and Practice of Structural Equation Modeling; Guilford Publications: New York, NY, USA, 2023. [Google Scholar]
- Schermelleh-Engel, K.; Moosbrugger, H.; Müller, H. Evaluating the Fit of Structural Equation Models: Tests of Significance and Descriptive Goodness-of-Fit Measures. Methods Psychol. Res. 2003, 8, 23–74. [Google Scholar] [CrossRef]
- Hu, L.; Bentler, P.M. Cutoff Criteria for Fit Indexes in Covariance Structure Analysis: Conventional Criteria versus New Alternatives. Struct. Equ. Model. Multidiscip. J. 1999, 6, 1–55. [Google Scholar] [CrossRef]
- Browne, M.W.; Cudeck, R. Alternative Ways of Assessing Model Fit. Sociol. Methods Res. 1992, 21, 230–258. [Google Scholar] [CrossRef]
- Wood, C.; Griffin, M.; Barton, J.; Sandercock, G. Modification of the Rosenberg Scale to Assess Self-Esteem in Children. Front. Public Health 2021, 9, 655892. [Google Scholar] [CrossRef]
- Nally, S.; Ridgers, N.D.; Gallagher, A.M.; Murphy, M.H.; Salmon, J.; Carlin, A. “When You Move You Have Fun”: Perceived Barriers, and Facilitators of Physical Activity From a Child’s Perspective. Front. Sports Act. Living 2022, 4, 789259. [Google Scholar] [CrossRef]
- Martínez-Andrés, M.; Bartolomé-Gutiérrez, R.; Rodríguez-Martín, B.; Pardo-Guijarro, M.J.; Garrido-Miguel, M.; Martínez-Vizcaíno, V. Barriers and Facilitators to Leisure Physical Activity in Children: A Qualitative Approach Using the Socio-Ecological Model. Int. J. Environ. Res. Public. Health 2020, 17, 3033. [Google Scholar] [CrossRef]
- Henning, L.; Dreiskämper, D.; Pauly, H.; Filz, S.; Tietjens, M. What Influences Children’s Physical Activity? Investigating the Effects of Physical Self-Concept, Physical Self-Guides, Self-Efficacy, and Motivation. J. Sport Exerc. Psychol. 2022, 44, 393–408. [Google Scholar] [CrossRef]
- Qi, Y.; Yin, Y.; Wang, X.; Zou, Y.; Liu, B. Autonomous Motivation, Social Support, and Physical Activity in School Children: Moderating Effects of School-Based Rope Skipping Sports Participation. Front. Public Health 2024, 12, 1295924. [Google Scholar] [CrossRef]
- Brown, S.A. Measuring Perceived Benefits and Perceived Barriers for Physical Activity. Am. J. Health Behav. 2005, 29, 107–116. [Google Scholar] [CrossRef]
- Frehlich, L.; Friedenreich, C.; Nettel-Aguirre, A.; McCormack, G.R. Test-Retest Reliability of a Modified International Physical Activity Questionnaire (IPAQ) to Capture Neighbourhood Physical Activity. J. Hum. Sport Exerc. 2018, 13, 174–187. [Google Scholar] [CrossRef]
- Amiri-Farahani, L.; Ahmadi, K.; Hasanpoor-Azghady, S.B.; Pezaro, S. Development and Psychometric Testing of the ‘Barriers to Physical Activity during Pregnancy Scale’ (BPAPS). BMC Public Health 2021, 21, 1483. [Google Scholar] [CrossRef] [PubMed]
- Bates, E.; Marchman, V.; Thal, D.; Fenson, L.; Dale, P.; Reznick, J.S.; Reilly, J.; Hartung, J. Developmental and Stylistic Variation in the Composition of Early Vocabulary. J. Child Lang. 1994, 21, 85–123. [Google Scholar] [CrossRef] [PubMed]
- García-Hermoso, A.; Huerta-Uribe, N.; Hormazábal-Aguayo, I.; Muñoz-Pardeza, J.; Chueca-Guindulain, M.J.; Sánchez, E.B.; Ezzatvar, Y.; López-Gil, J.F. Development and Validation of a Scale Measuring Perceived Barriers to Physical Activity in Spanish for Children and Adolescents with Type 1 Diabetes: The Physical Activity Barriers Scale for Pediatric Type 1 Diabetes (PABS-1) Questionnaire. Diabetes Res. Clin. Pract. 2025, 224, 112223. [Google Scholar] [CrossRef] [PubMed]
- Pastor-Cisneros, R.; Mendoza-Muñoz, M.; Carlos-Vivas, J.; Adsuar-Sala, J.C.; López-Gil, J.F.; SPLA-C Expert Commitee; Torres, I.E.; Rebullido, T.R.; García, A.D.S.; Mateos, J.J.O.; et al. Developing the Spanish Physical Literacy Assessment for Children (SPLA-C): A Delphi-Based Model for Assessing Physical Literacy in Schoolchildren Aged 6–12 Years. Eur. J. Pediatr. 2025, 184, 402. [Google Scholar] [CrossRef]

| Items | Original Version | Version 1. Agreed Version Through Internal Consensus | Final Version. Adaptations After Cognitive Interviews |
|---|---|---|---|
| Instructions | Por favor, valora en qué medida los siguientes motivos son causas o barreras para no participar en alguna actividad física dirigida fuera del colegio o instituto (como puede ser en clubes, ayuntamientos, centro cívico, gimnasio, etc.) | Por favor, valora en qué medida los siguientes motivos son dificultades que te impiden practicar deporte/actividad física fuera del colegio o instituto (como puede ser en clubes, ayuntamientos, centro cívico, gimnasio, etc.) | - |
| Opening sentence | No participo en alguna actividad física fuera del colegio o instituto… | No participo en alguna actividad física o deporte fuera del colegio porque… | No participo en alguna actividad física o deporte fuera del colegio porque… |
| 1 | Porque tengo muchos deberes | Porque tengo muchos deberes | Porque tengo muchos deberes |
| 2 | Porque los días de entrenamiento no me vienen bien | Porque los días de entrenamiento no me vienen bien | Porque los días de entrenamiento/actividades deportivas no me vienen bien |
| 3 | Porque mis amigos no practican actividad física | Porque mis amigos/as no practican actividad física | Porque mis amigos/as no practican deporte |
| 4 | Porque no tengo suficiente forma física | Porque no tengo buena forma física | Porque no estoy en buena forma física |
| 5 | Porque no me interesa la actividad física | Porque no me interesa la actividad física | Porque no me interesa el deporte |
| 6 | Porque me avergüenzo de mi cuerpo cuando practico actividad física | Porque me da vergüenza mi cuerpo cuando practico actividad física | Porque me da vergüenza mi cuerpo cuando practico deporte |
| 7 | Porque no disfruto con la actividad física | Porque no disfruto con la actividad física | Porque no disfruto con el deporte |
| 8 | Porque siento que mi aspecto físico es peor que los demás | Soy peor que los/las demás en el deporte | Soy peor que los/las demás en el deporte |
| 9 | Porque nadie me anima a hacer actividad física | Porque nadie me dice de hacer deporte | Porque nadie me dice de hacer deporte |
| 10 | Porque no hay actividades físicas que me gusten | Porque no hay deportes que me gusten | Porque no hay deportes que me gusten |
| 11 | Porque tengo miedo a hacer el ridículo | Porque tengo miedo a que se rían de mi | Porque tengo miedo a que se rían de mi |
| 12 | Porque considero que ya hago suficiente actividad física en las clases de educación física | Porque pienso que ya hago suficiente deporte en las clases de educación física | Porque pienso que ya hago suficiente deporte en las clases de educación física |
| Indices | Value |
|---|---|
| CMIN/DF | 1.394 |
| P (χ2) | 0.040 |
| RMSEA | 0.054 |
| CFI | 0.976 |
| TLI | 0.966 |
| Item | Test (n = 137) | Retest (n = 137) | Reliability Test | ||||||||||
|---|---|---|---|---|---|---|---|---|---|---|---|---|---|
| M | SD | Item-Total Correlation | M | SD | Item-Total Correlation | Cronbach’s α If Item Deleted | ICC (95% CI) | p-Value † | SEM | SEM% | MDC | MDC% | |
| Item 1 | 1.61 | 0.93 | 0.537 ** | 1.61 | 0.99 | 0.568 ** | 0.930 | 0.869 (0.822 to 0.905) | 0.862 | 0.35 | 21.6 | 0.96 | 59.8 |
| Item 2 | 1.51 | 1.00 | 0.565 ** | 1.38 | 0.96 | 0.564 ** | 0.866 | 0.758 (0.675 to 0.822) | 0.024 | 0.48 | 33.4 | 1.34 | 92.5 |
| Item 3 | 1.24 | 0.66 | 0.488 ** | 1.27 | 0.66 | 0.555 ** | 0.928 | 0.865 (0.817 to 0.902) | 0.317 | 0.24 | 19.3 | 0.67 | 53.6 |
| Item 4 | 1.37 | 0.83 | 0.518 ** | 1.31 | 0.75 | 0.501 ** | 0.884 | 0.792 (0.720 to 0.847) | 0.182 | 0.36 | 26.9 | 1.00 | 74.5 |
| Item 5 | 1.33 | 0.89 | 0.552 ** | 1.29 | 0.94 | 0.517 ** | 0.952 | 0.909 (0.875 to 0.934) | 0.275 | 0.28 | 21.1 | 0.77 | 58.4 |
| Item 6 | 1.23 | 0.70 | 0.400 ** | 1.23 | 0.69 | 0.433 ** | 0.943 | 0.893 (0.853 to 0.922) | >0.999 | 0.23 | 18.5 | 0.63 | 51.2 |
| Item 7 | 1.40 | 0.99 | 0.550 ** | 1.29 | 0.86 | 0.522 ** | 0.831 | 0.708 (0.613 to 0.782) | 0.071 | 0.50 | 37.2 | 1.39 | 103.0 |
| Item 8 | 1.53 | 1.04 | 0.608 ** | 1.55 | 1.10 | 0.570 ** | 0.924 | 0.860 (0.809 to 0.898) | 0.763 | 0.40 | 26.0 | 1.11 | 72.1 |
| Item 9 | 1.28 | 0.67 | 0.506 ** | 1.28 | 0.67 | 0.485 ** | 0.917 | 0.847 (0.792 to 0.888) | 0.819 | 0.26 | 20.5 | 0.73 | 56.8 |
| Item 10 | 1.42 | 1.00 | 0.518 ** | 1.45 | 1.06 | 0.575 ** | 0.981 | 0.962 (0.947 to 0.973) | 0.132 | 0.20 | 14.0 | 0.56 | 38.8 |
| Item 11 | 1.44 | 1.07 | 0.481 ** | 1.39 | 0.97 | 0.521 ** | 0.912 | 0.838 (0.781 to 0.882) | 0.376 | 0.41 | 29.0 | 1.14 | 80.4 |
| Item 12 | 1.41 | 1.02 | 0.515 ** | 1.42 | 1.03 | 0.586 ** | 0.968 | 0.938 (0.914 to 0.955) | 0.637 | 0.26 | 18.0 | 0.71 | 50.0 |
| Total score | 16.77 | 7.16 | N/A | 16.48 | 6.94 | N/A | 0.979 | 0.979 (0.971 to 0.985) | 0.098 | 1.02 | 6.1 | 2.83 | 17.0 |
Disclaimer/Publisher’s Note: The statements, opinions and data contained in all publications are solely those of the individual author(s) and contributor(s) and not of MDPI and/or the editor(s). MDPI and/or the editor(s) disclaim responsibility for any injury to people or property resulting from any ideas, methods, instructions or products referred to in the content. |
© 2025 by the authors. Licensee MDPI, Basel, Switzerland. This article is an open access article distributed under the terms and conditions of the Creative Commons Attribution (CC BY) license (https://creativecommons.org/licenses/by/4.0/).
Share and Cite
Pastor-Cisneros, R.; Mendoza-Muñoz, M.; Rodríguez-Gutiérrez, A.; Carlos-Vivas, J. Cross-Cultural Adaptation and Validation of the “Brief Scale of Perceived Barriers to Physical Activity for Children”: Analysis of Psychometric Properties. Healthcare 2025, 13, 2991. https://doi.org/10.3390/healthcare13222991
Pastor-Cisneros R, Mendoza-Muñoz M, Rodríguez-Gutiérrez A, Carlos-Vivas J. Cross-Cultural Adaptation and Validation of the “Brief Scale of Perceived Barriers to Physical Activity for Children”: Analysis of Psychometric Properties. Healthcare. 2025; 13(22):2991. https://doi.org/10.3390/healthcare13222991
Chicago/Turabian StylePastor-Cisneros, Raquel, María Mendoza-Muñoz, Amparo Rodríguez-Gutiérrez, and Jorge Carlos-Vivas. 2025. "Cross-Cultural Adaptation and Validation of the “Brief Scale of Perceived Barriers to Physical Activity for Children”: Analysis of Psychometric Properties" Healthcare 13, no. 22: 2991. https://doi.org/10.3390/healthcare13222991
APA StylePastor-Cisneros, R., Mendoza-Muñoz, M., Rodríguez-Gutiérrez, A., & Carlos-Vivas, J. (2025). Cross-Cultural Adaptation and Validation of the “Brief Scale of Perceived Barriers to Physical Activity for Children”: Analysis of Psychometric Properties. Healthcare, 13(22), 2991. https://doi.org/10.3390/healthcare13222991

