The Prevalence of Candida albicans and Malassezia globosa in Preschool Children with Severe Early Childhood Caries: A Case-Control Study
Abstract
1. Introduction
2. Materials and Methods
2.1. Participant Recruitment and Examination
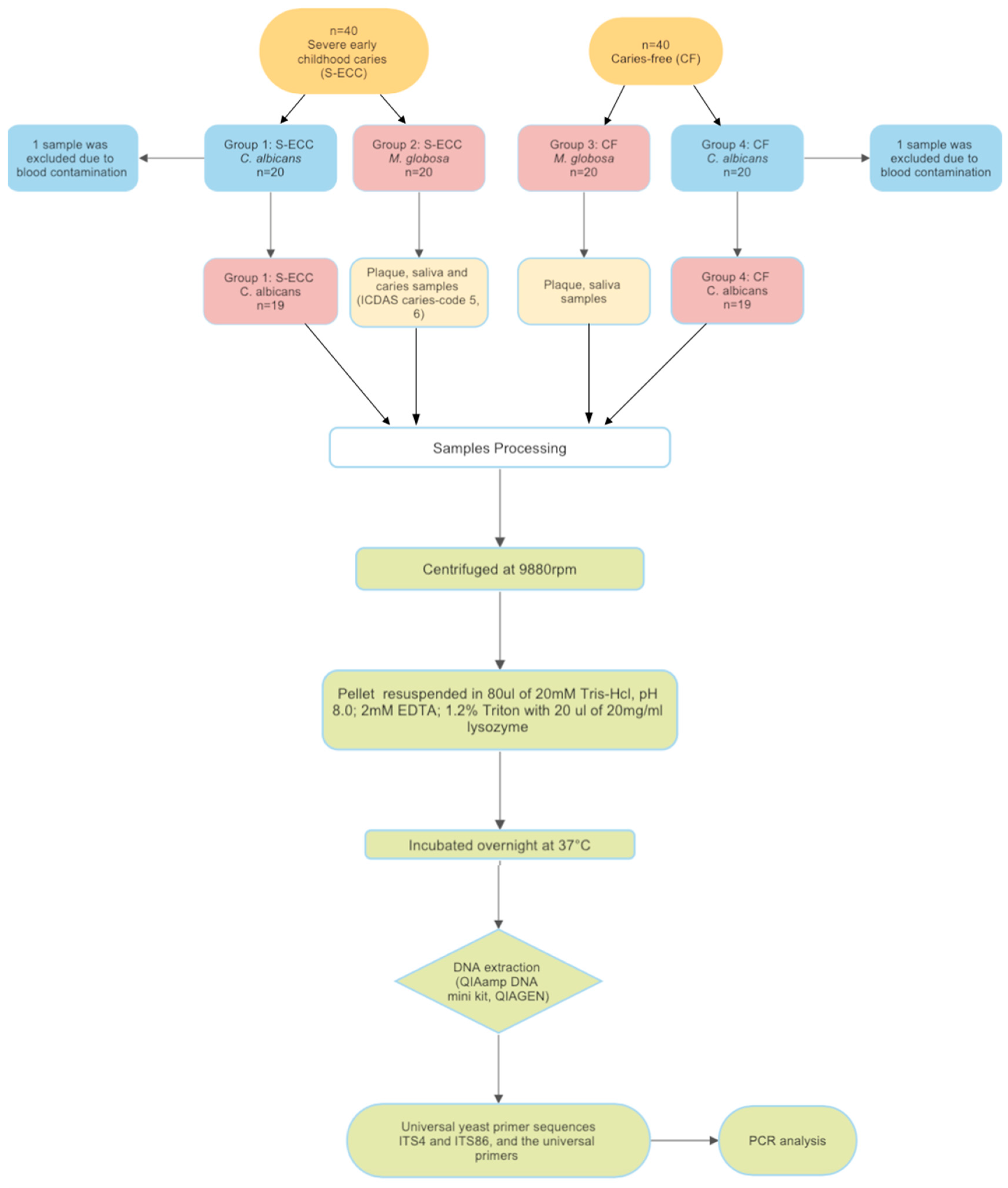
2.2. Experimental Design
2.3. Inclusion Criteria
2.4. Exclusion Criteria
2.5. Caries Diagnosis
2.6. Site-Specific Sample Collection
2.7. Internal Transcribed Space (ITS) and Quantitative Real Time Polymerase Chain Reaction (PCR)
2.8. Statistical Analysis
3. Results
3.1. Demographic Characteristics of the Participants
3.2. Prevalence of Candida albicans
3.3. Prevalence of M. globosa
4. Discussion
5. Conclusions
Author Contributions
Funding
Institutional Review Board Statement
Informed Consent Statement
Data Availability Statement
Acknowledgments
Conflicts of Interest
References
- Phantumvanit, P.; Makino, Y.; Ogawa, H.; Rugg-Gunn, A.; Moynihan, P.; Petersen, P.E.; Evans, W.; Feldens, C.A.; Lo, E.; Khoshnevisan, M.H.; et al. WHO global consultation on public health intervention against early childhood caries. Community Dent. Oral Epidemiol. 2018, 46, 280–287. [Google Scholar] [CrossRef] [PubMed]
- American Academy of Pediatric Dentistry. Policy on early childhood caries (ECC): Classifications, consequences, and preventive strategies. In The Reference Manual of Pediatric Dentistry; American Academy of Pediatric Dentistry: Chicago, IL, USA, 2020; pp. 79–81. [Google Scholar]
- Lai, S.H.F.; Wong, M.L.W.; Wong, H.M.; McGrath, C.P.J.; Yiu, C.K.Y. Factors influencing the oral health-related quality of life among children with severe early childhood caries in Hong Kong. Int. J. Dent. Hygiene 2019, 17, 350–358. [Google Scholar] [CrossRef] [PubMed]
- Chen, K.J.; Gao, S.S.; Lo, E.C.M.; Chu, C.H. Early childhood caries and oral health care of Hong Kong preschool children. Clin. Cosmet. Investig. Dent. 2019, 11, 27–35. [Google Scholar] [CrossRef] [PubMed]
- Parahitiyawa, N.B.; Scully, C.; Leung, W.K.; Yam, W.C.; Jin, L.J.; Samaranayake, L.P. Exploring the oral bacterial flora: Current status and future directions. Oral Dis. 2010, 16, 136–145. [Google Scholar] [CrossRef] [PubMed]
- Xiao, J.; Grier, A.; Faustoferri, R.C.; Alzoubi, S.; Gill, A.L.; Feng, C.; Liu, Y.; Quivey, R.G.; Kopycka-Kedzierawski, D.T.; Koo, H.; et al. Association between oral candida and bacteriome in children with severe early childhood caries. J. Dent. Res. 2018, 97, 1468–1476. [Google Scholar] [CrossRef] [PubMed]
- Baraniya, D.; Chen, T.; Nahar, A.; Alakwaa, F.; Hill, J.; Tellez, M.; Ismail, A.; Puri, S.; Al-Hebshi, N. Supragingival mycobiome and inter-kingdom interactions in dental caries. J. Oral Microbiol. 2020, 12, 1729305. [Google Scholar] [CrossRef] [PubMed]
- Dige, I.; Nyvad, B. Candida species in intact in vivo biofilm from carious lesions. Arch. Oral Biol. 2019, 101, 142–144. [Google Scholar] [CrossRef] [PubMed]
- Fakhruddin, K.S.; Samaranayake, L.P.; Egusa, H.; Ngo, H.C.; Panduwawala, C.; Venkatachalam, T.; Kumarappan, A.; Pesee, S. Candida-biome of severe early childhood caries (S-ECC) and its cariogenic virulence traits. J. Oral Microbiol. 2020, 12, 1724484. [Google Scholar] [CrossRef] [PubMed]
- Klinke, T.; Guggenheim, B.; Klimm, W.; Thurnheer, T. Dental caries in rats associated with Candida albicans. Caries Res. 2011, 45, 100–106. [Google Scholar] [CrossRef]
- Man, V.C.W. Oral Candida-Biome and Early Childhood Caries. Master’s Thesis, The University of Hong Kong, Hong Kong, China, 2023. [Google Scholar]
- DeAngelis, Y.M.; Saunders, C.W.; Johnstone, K.R.; Reeder, N.L.; Coleman, C.G.; Kaczvinsky, J.R., Jr.; Gale, C.; Walter, R.; Mekel, M.; Lacey, M.P.; et al. Isolation and expression of a Malassezia globosa Lipase Gene, LIP1. J. Investig. Dermatol. 2007, 127, 2138–2146. [Google Scholar] [CrossRef] [PubMed]
- Gupta, A.K.; Batra, R.; Bluhm, R.; Boekhout, T.; Dawson, T.L., Jr. Skin diseases associated with Malassezia Species. J. Am. Acad. Dermatol. 2004, 51, 785–798. [Google Scholar] [CrossRef] [PubMed]
- Ismail, A.I.; Sohn, W.; Tellez, M.; Amaya, A.; Sen, A.; Hasson, H.; Pitts, N.B. The International Caries Detection and Assessment System (ICDAS): An integrated system for measuring dental caries. Community Dent. Oral Epidemiol. 2007, 35, 170–178. [Google Scholar] [CrossRef]
- Ghasempour, M.; Sefidgar, S.A.; Eyzadian, H.; Gharakhani, S. Prevalence of Candida albicans in dental plaque and caries lesion of early childhood caries (ECC) according to sampling site. Caspian. J. Intern. Med. 2011, 2, 304–308. [Google Scholar] [PubMed]
- De Carvalho, F.G.; Silva, D.S.; Hebling, J.; Spolidorio, L.C.; Spolidorio, D.M. Presence of Mutans Streptococci and Candida spp. in dental plaque/dentine of carious teeth and early childhood caries. Arch. Oral Biol. 2006, 51, 1024–1028. [Google Scholar] [CrossRef] [PubMed]
- Thomas, A.; Mhambrey, S.; Chokshi, K.; Chokshi, A.; Jana, S.; Thakur, S.; Jose, D.; Bajpai, G. Association of oral Candida albicans with severe early childhood caries—A pilot study. J. Clin. Diagn. Res. 2016, 10, ZC109–ZC112. [Google Scholar] [CrossRef] [PubMed]
- Ghannoum, M.A.; Jurevic, R.J.; Mukherjee, P.K.; Cui, F.; Sikaroodi, M.; Naqvi, A.; Gillevet, P.M. Characterization of the oral fungal microbiome (mycobiome) in healthy individuals. PLoS Pathog. 2010, 6, e1000713. [Google Scholar] [CrossRef] [PubMed]
- Sziegoleit, F.; Sziegoleit, A.; Wetzel, W.E. Effect of dental treatment and/or local application of amphotericin B to carious teeth on oral colonization by Candida. Med. Mycol. 1999, 37, 345–350. [Google Scholar] [CrossRef] [PubMed]
- Akdeniz, B.G.; Koparal, E.; Sen, B.H.; Ateş, M.; Denizci, A.A. Prevalence of Candida albicans in oral cavities and root canals of children. ASDC J. Dent. Child. 2002, 69, 289–292+235. [Google Scholar] [PubMed]
- Samaranayake, L.P.; Hughes, A.; Weetman, D.A.; MacFarlane, T.W. Growth and acid production of Candida species in human saliva supplemented with glucose. J. Oral Pathol. 1986, 15, 251–254. [Google Scholar] [CrossRef] [PubMed]
- Jin, Y.; Samaranayake, L.P.; Samaranayake, Y.; Yip, H.K. Biofilm formation of Candida albicans is variably affected by saliva and dietary sugars. Arch. Oral Biol. 2004, 49, 789–798. [Google Scholar] [CrossRef] [PubMed]
- Seneviratne, C.J.; Silva, W.J.; Jin, L.J.; Samaranayake, Y.H.; Samaranayake, L.P. Architectural analysis, viability assessment and growth kinetics of Candida albicans and Candida glabrata biofilms. Arch. Oral Biol. 2009, 54, 1052–1060. [Google Scholar] [CrossRef] [PubMed]
- Samaranayake, L.P.; Raeside, J.M.; Macfarlane, T.W. Factors affecting the phospholipase activity of Candida species in vitro. Sabouraudia 1984, 22, 201–207. [Google Scholar] [CrossRef] [PubMed]
- Falsetta, M.L.; Klein, M.I.; Colonne, P.M.; Scott-Anne, K.; Gregoire, S.; Pai, C.H.; Gonzalez-Begne, M.; Watson, G.; Krysan, D.J.; Bowen, W.H.; et al. Symbiotic relationship between Streptococcus mutans and Candida albicans synergizes virulence of plaque biofilms in vivo. Infect. Immun. 2014, 82, 1968–1981. [Google Scholar] [CrossRef] [PubMed]
- Beighton, D.; Adamson, A.; Rugg-Gunn, A. Associations between dietary intake, dental caries experience and salivary bacterial levels in 12-year-old English schoolchildren. Arch. Oral Biol. 1996, 41, 271–280. [Google Scholar] [CrossRef] [PubMed]
- Thein, Z.M.; Samaranayake, Y.H.; Samaranayake, L.P. Effect of oral bacteria on growth and survival of Candida albicans biofilms. Arch. Oral Biol. 2006, 51, 672–680. [Google Scholar] [CrossRef] [PubMed]
- Naglik, J.R.; Challacombe, S.J.; Hube, B. Candida albicans secreted aspartyl proteinases in virulence and pathogenesis. Microbiol. Mol. Biol. Rev. 2003, 67, 400–428. [Google Scholar] [CrossRef] [PubMed]
- Ten Cate, J.M.; Klis, F.M.; Pereira-Cenci, T.; Crielaard, W.; de Groot, P.W. Molecular and cellular mechanisms that lead to Candida biofilm formation. J. Dent. Res. 2009, 88, 105–115. [Google Scholar] [CrossRef] [PubMed]
- Thaweboon, S.; Thaweboon, B.; Nakornchai, S.; Jitmaitree, S. Salivary secretory IgA, pH, flow rates, mutans streptococci and Candida in children with rampant caries. Southeast Asian J. Trop. Med. Public Health 2008, 39, 893–899. [Google Scholar]
- Dupuy, A.K.; David, M.S.; Li, L.; Heider, T.N.; Peterson, J.D.; Montano, E.A.; Dongari-Bagtzoglou, A. Redefining the human oral mycobiome with improved practices in amplicon-based taxonomy: Discovery of Malassezia as a prominent commensal. PLoS ONE 2014, 9, e90899. [Google Scholar] [CrossRef]
- Li, H.; Goh, B.N.; Teh, W.K.; Jiang, Z.; Goh, J.P.Z.; Goh, A.; Wu, G.; Hoon, S.S.; Raida, M.; Camattari, A.; et al. Skin Commensal Malassezia globosa Secreted Protease Attenuates Staphylococcus aureus Biofilm Formation. J. Investig. Dermatol. 2018, 138, 1137–1145. [Google Scholar] [CrossRef] [PubMed]
- Duangthip, D.; Gao, S.S.; Chen, K.J.; Lo, E.C.M.; Chu, C.H. Oral health-related quality of life and caries experience of Hong Kong preschool children. Int. Dent. J. 2020, 70, 100–107. [Google Scholar] [CrossRef]

| Organism | Sequence | |
|---|---|---|
| C. albicans | F | 5′-GTG AAT CAT CGA ATC TTT GAA C-3′ |
| R | 5′-TCC TCC GCT TAT TGA TAT GC-3′ | |
| Probe | FAM−ATT GCT TGC GGC GGT AAC GTC C−TAMRA | |
| M. globosa | F | 5′-GGCCAAGCGCGCTCT-3′ |
| R | 5′-CCACAACCAAATGCTCTCCTACAG-3′ | |
| Probe | 5′-FAM-ATCATCAGGCATAGCATG-BHQ1 |
| Severe Early Childhood Caries Patients | Caries-Free Patients | ||||
|---|---|---|---|---|---|
| Patients | Saliva | Plaque | Caries | Saliva | Plaque |
| 1 | 4.26 × 105 | 2.98 × 104 | 2.06 × 107 | 0 | 0 |
| 2 | 0 | 1.23 × 104 | 3.61 × 101 | 0 | 0 |
| 3 | 3.37 × 105 | 9.60 × 104 | 0 | 0 | 0 |
| 4 | 8.41 × 104 | 2.50 × 104 | 0 | 0 | 0 |
| 5 | 3.31 × 104 | 1.61 × 103 | 3.63 × 105 | 0 | 0 |
| 6 | 5.28 × 104 | 2.92 × 104 | 7.89 × 105 | 0 | 0 |
| 7 | 9.81 × 105 | 1.25 × 108 | 2.41 × 108 | 0 | 0 |
| 8 | 2.26 × 107 | 6.65 × 107 | 3.87 × 108 | 0 | 0 |
| 9 | 9.81 × 105 | 1.25 × 108 | 2.41 × 108 | 0 | 0 |
| 10 | 2.26 × 107 | 6.65 × 107 | 3.87 × 108 | 0 | 0 |
| 11 | 4.17 × 107 | 2.60 × 108 | 4.55 × 107 | 0 | 0 |
| 12 | 4.60 × 106 | 2.22 × 108 | 5.50 × 108 | 0 | 0 |
| 13 | 5.17 × 109 | 0.00 × 100 | 0.00 × 100 | 0 | 0 |
| 14 | 2.14 × 106 | 3.00 × 108 | 1.79 × 109 | 0 | 0 |
| 15 | 3.48 × 107 | 1.83 × 108 | 1.49 × 108 | 0 | 0 |
| 16 | 3.43 × 109 | 0.00 × 100 | 0.00 × 100 | 0 | 0 |
| 17 | 7.88 × 108 | 0.00 × 100 | 7.88 × 108 | 0 | 0 |
| 18 | 0.00 × 100 | 2.45 × 104 | 4.02 × 105 | 0 | 0 |
| 19 | 3.94 × 106 | 4.58 × 106 | 3.33 × 107 | 0 | 0 |
| Total | 5.01 × 108 | 7.13 × 107 | 2.44 × 108 | 0 | 0 |
| Severe Early Childhood Caries Group (n = 19) | Caries-Free Group (n = 19) | p-Value | |
|---|---|---|---|
| Saliva | 2 out of 19 (10.5%) | 0 out of 19 (0%) | <0.001 * |
| Plaque | 3 out of 19 (15.8%) | 0 out of 19 (0%) | <0.001 * |
| Variable | Obs | Proportion | Std. Err. | Binomial Exact [95% Conf. Interval] | |
|---|---|---|---|---|---|
| 19 | 0.2105263 | 0.0935288 | 0.0605245 | 0.4556531 | |
| Patients | Severe Early Childhood Caries Patients | Caries-Free Patients | |||
|---|---|---|---|---|---|
| Saliva | Plaque | Caries | Saliva | Plaque | |
| 1 | 38.19791 | 39.46937 | 40.01772 | 39.54087 | 38.90553 |
| 2 | 33.5537 | 40.00582 | 41.23515 | 38.46895 | 41.3937 |
| 3 | 37.70129 | 39.24055 | 36.87447 | 31.65252 | 40.22517 |
| 4 | 38.06826 | 38.77831 | 39.71342 | 31.30251 | 40.41551 |
| 5 | 39.55402 | 39.84827 | 39.83411 | 36.12486 | 40.6979 |
| 6 | 39.79036 | 41.74977 | 40.66396 | 32.87978 | 39.61966 |
| 7 | 37.18097 | 39.62401 | 40.67602 | 38.10505 | 39.95837 |
| 8 | 40.27142 | 41.22569 | 40.15009 | 33.39236 | 40.07108 |
| 9 | 38.86098 | 38.22488 | 41.96599 | 31.18872 | 39.05045 |
| 10 | 37.80894 | 39.75838 | 40.27203 | 39.42402 | 38.85844 |
| 11 | 39.39632 | 38.02472 | 38.64331 | 38.52523 | 40.55655 |
| 12 | 38.53099 | 37.39825 | 38.54734 | 40.95286 | 41.88996 |
| 13 | 37.68338 | 37.4791 | 38.86926 | 36.91849 | 41.30675 |
| 14 | 37.3256 | 37.28071 | 38.17343 | 37.98817 | 39.46434 |
| 15 | 38.43781 | 41.17571 | 37.61873 | 38.70189 | 40.42744 |
| 16 | 38.37862 | 40.84421 | 39.95787 | 39.15549 | 39.95975 |
| 17 | 38.76104 | 39.95461 | 41.43936 | 36.90451 | 39.86407 |
| 18 | 39.01728 | 40.1673 | 39.82533 | 30.79726 | 38.9537 |
| 19 | 38.76104 | 39.95461 | 41.43936 | 37.63364 | 40.15736 |
| 20 | 38.76104 | 39.95461 | 41.43936 | 38.22379 | 38.53745 |
| Severe Early Childhood Caries Group (n = 20) | Caries-Free Group (n = 20) | Comparison between 2 Groups (p-Value) | |||||
|---|---|---|---|---|---|---|---|
| Mean | Std. Deviation | Median | Mean | Std. Deviation | Median | ||
| Saliva | 38.3020 | 1.38032 | 38.4844 | 36.3940 | 3.25101 | 37.8109 | 0.051 # |
| Plaque | 39.5079 | 1.29769 | 39.8033 | 40.0157 | 0.90436 | 40.0154 | 0.159 * |
Disclaimer/Publisher’s Note: The statements, opinions and data contained in all publications are solely those of the individual author(s) and contributor(s) and not of MDPI and/or the editor(s). MDPI and/or the editor(s) disclaim responsibility for any injury to people or property resulting from any ideas, methods, instructions or products referred to in the content. |
© 2024 by the authors. Licensee MDPI, Basel, Switzerland. This article is an open access article distributed under the terms and conditions of the Creative Commons Attribution (CC BY) license (https://creativecommons.org/licenses/by/4.0/).
Share and Cite
Man, V.C.W.; Neelakantan, P.; Yiu, C.K.Y. The Prevalence of Candida albicans and Malassezia globosa in Preschool Children with Severe Early Childhood Caries: A Case-Control Study. Healthcare 2024, 12, 1359. https://doi.org/10.3390/healthcare12131359
Man VCW, Neelakantan P, Yiu CKY. The Prevalence of Candida albicans and Malassezia globosa in Preschool Children with Severe Early Childhood Caries: A Case-Control Study. Healthcare. 2024; 12(13):1359. https://doi.org/10.3390/healthcare12131359
Chicago/Turabian StyleMan, Vanessa C. W., Prasanna Neelakantan, and Cynthia K. Y. Yiu. 2024. "The Prevalence of Candida albicans and Malassezia globosa in Preschool Children with Severe Early Childhood Caries: A Case-Control Study" Healthcare 12, no. 13: 1359. https://doi.org/10.3390/healthcare12131359
APA StyleMan, V. C. W., Neelakantan, P., & Yiu, C. K. Y. (2024). The Prevalence of Candida albicans and Malassezia globosa in Preschool Children with Severe Early Childhood Caries: A Case-Control Study. Healthcare, 12(13), 1359. https://doi.org/10.3390/healthcare12131359

