Effects of Meteo-Climatic Factors on Hospital Admissions for Cardiovascular Diseases in the City of Bari, Southern Italy
Abstract
1. Introduction
2. Materials and Methods
2.1. Study Area and Data Collection—Hospitalisation Data and Preliminary Statistical Analysis
2.2. Meteo-Climatic Parameters and Preliminary Statistical Analysis
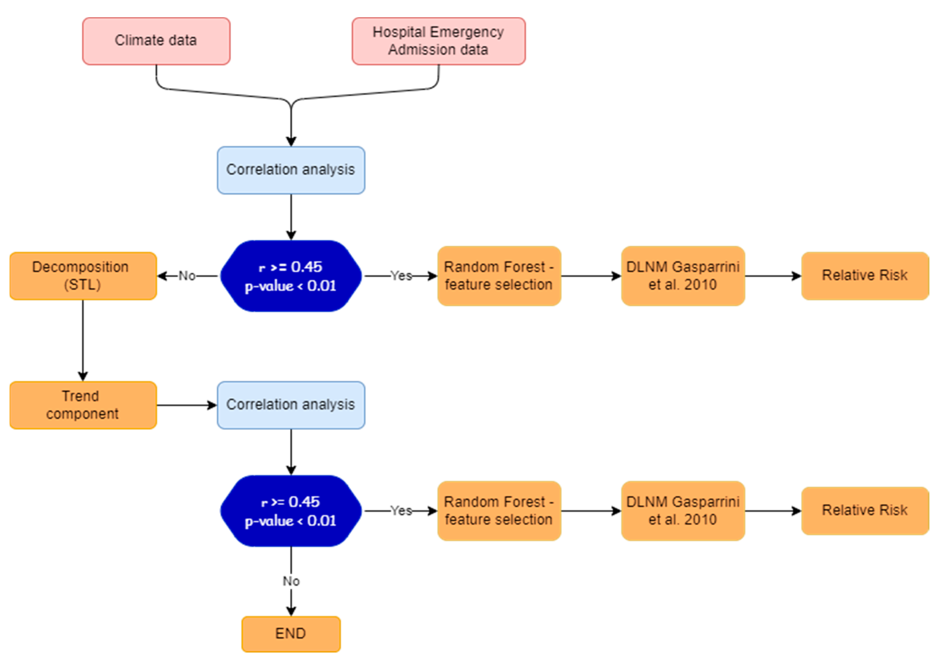
2.3. Methodology
3. Results
3.1. Correlation Analysis
- n is the sample size;
- xi, yi are the individual sample points and , are the sample means.
3.2. Decomposition Model
3.3. Application of Feature Importance
3.4. Application of Distributed Lag Non-Linear Model (DLNM)
- Choose a basis for x (vector of the exposures) such as to define the dependence in the space of the predictor, specifying the basis matrix Z obtained by applying the basis functions to x;
- Create the additional delay dimension for each of the derived base variables of x stored in Z.
4. Conclusions and Remarks
Author Contributions
Funding
Institutional Review Board Statement
Informed Consent Statement
Data Availability Statement
Acknowledgments
Conflicts of Interest
References
- Basu, R.; Samet, J.M. Relation between elevated ambient temperature and mortality: A review of the epidemiologic evidence. Epidemiol. Rev. 2002, 24, 190–202. [Google Scholar] [CrossRef] [PubMed]
- Ye, X.; Wolff, R.; Yu, W.; Vaneckova, P.; Pan, X.; Tong, S. Ambient temperature and morbidity: A review of epidemiological evidence. Environ. Health Perspect. 2012, 120, 19–28. [Google Scholar] [CrossRef] [PubMed]
- Glover, M. Mortality during periods of excessive temperature. Public Health Rep. 1938, 53, 1122–1143. [Google Scholar] [CrossRef]
- Langford, I.; Bentham, G. The potential effects of climate change on winter mortality in England and Wales. Int. J. Biometeorol. 1995, 38, 141–147. [Google Scholar] [CrossRef]
- Chung, J.; Honda, Y.; Hong, Y.; Pan, X.; Guo, Y.; Kim, H. Ambient temperature and mortality:An international study in four capital cities of East Asia. Sci. Total Environ. 2009, 408, 390–396. [Google Scholar] [CrossRef] [PubMed]
- Group, T.E. Cold exposure and winter mortality from ischaemic heart disease, cerebrovascular disease, respiratory disease, and all causes in warm and cold regions of Europe. Lancet 1997, 349, 1341–1346. [Google Scholar]
- McMichael, A.J.; Wilkinson, P.; Kovats, R.S.; Pattenden, S.; Hajat, S.; Armstrong, B.; Vajanapoom, N.; Niciu, E.; Mahomed, H.; Kingkeow, C.; et al. International study of temperature, heat and urban mortality: The ‘ISOTHURM’project. Int. J. Epidemiol. 2008, 37, 1121–1131. [Google Scholar] [CrossRef]
- Chang, L. Epidemiology and quality of life in functional gastrointestinal disorders. Aliment. Pharmacol. Ther. 2004, 20, 31–39. [Google Scholar] [CrossRef]
- Longo-Mbenza, B.; Luila, E.L.; Mbete, P.; Vita, E.K. Is hyperuricemia a risk factor of stroke and coronary heart disease among Africans? Int. J. Cardiol. 1999, 71, 17–22. [Google Scholar] [CrossRef]
- Kynast-Wolf, G.; Preuß, M.; Sié, A.; Kouyaté, B.; Becher, H. Seasonal patterns of cardiovascular disease mortality of adults in Burkina Faso, West Africa. Trop. Med. Int. Health 2010, 15, 1082–1089. [Google Scholar] [CrossRef]
- Sari Kovats, R.; Edwards, S.J.; Charron, D.; Cowden, J.; D’Souza, R.M.; Ebi, K.L.; Gauci, C.; Gerner-Smidt, P.; Hajat, S.; Hales, S.; et al. Climate variability and campylobacter infection: An international study. Int. J. Biometeorol. 2005, 49, 207–214. [Google Scholar] [CrossRef] [PubMed]
- Heunis, J.C.; Olivier, J.; Bourne, D.E. Short-term relationships between winter temperatures and cardiac disease mortality in Cape Town. S. Afr. Med. J. 1995, 85, 1016–1019. [Google Scholar] [PubMed]
- Åström, D.O.; Bertil, F.; Joacim, R. Heat wave impact on morbidity and mortality in the elderly population: A review of recent studies. Maturitas 2011, 69, 99–105. [Google Scholar] [CrossRef] [PubMed]
- Song, X.; Wang, S.; Hu, Y.; Yue, M.; Zhang, T.; Liu, Y.; Tian, J.; Shang, K. Impact of ambient temperature on morbidity and mortality: An overview of reviews. Sci. Total Environ. 2017, 586, 241–254. [Google Scholar] [CrossRef]
- Almeida, S.P.; Casimiro, E.; Calheiros, J. Effects of apparent temperature on daily mortality in Lisbon and Oporto, Portugal. Environ. Health 2010, 9, 1–7. [Google Scholar] [CrossRef]
- Gosling, S.N.; Lowe, J.A.; McGregor, G.R.; Pelling, M.; Malamud, B.D. Associations between elevated atmospheric temperature and human mortality: A critical review of the literature. Clim. Chang. 2009, 92, 299–341. [Google Scholar] [CrossRef]
- Analitis, A.; De’Donato, F.; Scortichini, M.; Lanki, T.; Basagana, X.; Ballester, F.; Astrom, C.; Paldy, A.; Pascal, M.; Gasparrini, A.; et al. Synergistic effects of ambient temperature and air pollution on health in Europe: Results from the PHASE project. Int. J. Environ. Res. Public Health 2018, 15, 1856. [Google Scholar] [CrossRef]
- De Sario, M.; Katsouyanni, K.; Michelozzi, P. Climate change, extreme weather events, air pollution and respiratory health in Europe. Eur. Respir. J. 2013, 42, 826–843. [Google Scholar] [CrossRef] [PubMed]
- Michelozzi, P.; Kirchmayer, U.; Katsouyanni, K.; Biggeri, A.; Bertollini, R.; Anderson, R.H.; Menne, B.; McGregor, G.; Kassomenos, P. The PHEWE project-Assessment and prevention of acute health effects of weather conditions in Europe. Epidemiology 2004, 15, S102–S103. [Google Scholar] [CrossRef]
- Analitis, A.; Katsouyanni, K.; Biggeri, A.; Baccini, M.; Forsberg, B.; Bisanti, L.; Kirchmayer, U.; Ballester, F.; Cadum, E.; Goodman, P.G.; et al. Effects of cold weather on mortality: Results from 15 European cities within the PHEWE project. Am. J. Epidemiol. 2008, 168, 1397–1408. [Google Scholar] [CrossRef]
- Phung, D.; Hien, T.T.; Linh, H.N.; Luong, L.M.; Morawska, L.; Chu, C.; Binh, N.D.; Thai, P.K. Air pollution and risk of respiratory and cardiovascular hospitalizations in the most populous city in Vietnam. Sci. Total Environ. 2016, 557, 322–330. [Google Scholar] [CrossRef] [PubMed]
- Schwartz, P.J.; Priori, S.G.; Cerrone, M.; Spazzolini, C.; Odero, A.; Napolitano, C.; Bloise, R.; De Ferrari, G.M.; Klersy, C.; Moss, A.J.; et al. Left cardiac sympathetic denervation in the management of high-risk patients affected by the long-QT syndrome. Circulation 2004, 109, 1826–1833. [Google Scholar] [CrossRef]
- Telesca, V.; Favia, G.; Marranchelli, C. Effects of extreme temperature and air polluttants on emergerncy department admissions for childhood respiratory diseases in the City of Bari, Soutern Italy. In Proceedings of the ISCI 2019, University of Tartu, 7th Conference of the International Society for Child Indicators, Abstract book p. 141. Tartu, Estonia, 27–29 August 2019. [Google Scholar]
- Anderson, B.G.; Bell, M.L. Weather-related mortality: How heat, cold, and heat waves affect mortality in the United States. Epidemiology 2009, 20, 205–213. [Google Scholar] [CrossRef]
- Baccini, M.; Biggeri, A.; Accetta, G.; Kosatsky, T.; Katsouyanni, K.; Analitis, A.; Anderson, H.R.; Bisanti, L.; D’Ippoliti, D.; Danova, J.; et al. Heat effects on mortality in 15 European cities. Epidemiology 2008, 19, 711–719. [Google Scholar] [CrossRef]
- Hajat, S.; Armstrong, B.G.; Gouveia, N.; Wilkinson, P. Mortality displacement of heat-related deaths: A comparison of Delhi, São Paulo, and London. Epidemiology 2005, 16, 613–620. [Google Scholar] [CrossRef] [PubMed]
- Armstrong, B. Models for the relationship between ambient temperature and daily mortality. Epidemiology 2006, 17, 624–631. [Google Scholar] [CrossRef] [PubMed]
- Gasparrini, A.; Armstrong, B.; Kenward, M.G. Distributed lag non-linear models. Stat. Med. 2010, 29, 2224–2234. [Google Scholar] [CrossRef]
- Cortesi, P.A.; Fornari, C.; Madotto, F.; Conti, S.; Naghavi, M.; Bikbov, B.; Briant, P.; Caso, V.; Crotti, G.; Johnson, C.; et al. Trends in cardiovascular diseases burden and vascular risk factors in Italy: The Global Burden of Disease study 1990–2017. Eur. J. Prev. Cardiol. 2021, 28, 385–396. [Google Scholar] [CrossRef]
- Pearson_Correlation_Coefficient. Available online: https://en.wikipedia.org/wiki/Pearson_correlation_coefficient (accessed on 30 November 2022).
- Cleveland, R.B.; Cleveland, W.S.; McRae, J.E.; Terpenning, I. STL: A seasonal-trend decomposition. J. Off. Stat. 1990, 6, 3–73. [Google Scholar]
- Yang, J.; Ou, C.-Q.; Ding, Y.; Zhou, Y.-X.; Chen, P.-Y. Daily temperature and mortality: A study of distributed lag non-linear effect and effect modification in Guangzhou. Environ. Health 2012, 11, 63. [Google Scholar] [CrossRef]
- Gasparrini, A.; Guo, Y.; Hashizume, M.; Lavigne, E.; Zanobetti, A.; Schwartz, J.; Tobias, A.; Tong, S.; Rocklöv, J.; Forsberg, B.; et al. Mortality risk attributable to high and low ambient temperature: A multicountry observational study. Lancet 2015, 386, 369–375. [Google Scholar] [CrossRef] [PubMed]
- Guo, Y.; Barnett, A.G.; Pan, X.; Yu, W.; Tong, S. The impact of temperature on mortality in Tianjin, China: A case-crossover design with a distributed lag nonlinear model. Environ. Health Perspect. 2011, 119, 1719–1725. [Google Scholar] [CrossRef]
- Chen, C.-C.; Lin, B.-C.; Yap, L.; Chiang, P.-H.; Chan, T.-C. The association between ambient temperature and acute diarrhea incidence in Hong Kong, Taiwan, and Japan. Sustainability 2018, 10, 1417. [Google Scholar] [CrossRef]
- Liang, Z.; Lin, Y.; Ma, Y.; Zhang, L.; Zhang, X.; Li, L.; Zhang, S.; Cheng, Y.; Zhou, X.; Lin, H.; et al. The association between ambient temperature and preterm birth in Shenzhen, China: A distributed lag non-linear time series analysis. Environ. Health 2016, 15, 1–11. [Google Scholar] [CrossRef]
- Slama, A.; Śliwczyński, A.; Woźnica-Pyzikiewicz, J.; Zdrolik, M.; Wiśnicki, B.; Kubajek, J.; Turżańska-Wieczorek, O.; Studnicki, M.; Wierzba, W.; Franek, E. The short-term effects of air pollution on respiratory disease hospitalizations in 5 cities in Poland: Comparison of time-series and case-crossover analyses. Environ. Sci. Pollut. Res. 2020, 27, 24582–24590. [Google Scholar] [CrossRef]
- Zhang, Y.; Cai, J. Spatial-temporal analysis of PM2.5 based on distributed lag non-linear models in China. Sci. Total Environ. 2017, 599, 98–109. [Google Scholar] [CrossRef]
- Chen, J.; Huang, Y.; Lu, L. Modelling PM2.5-mortality associations in six Chinese cities using distributed lag non-linear models. Environ. Res. 2019, 170, 518–526. [Google Scholar] [CrossRef]
- Yang, Y.; Li, Z. Ambient PM2.5 and daily hospital admissions for respiratory diseases: A distributed lag non-linear model in Suzhou, China. Environ. Pollut. 2020, 265, 115338. [Google Scholar] [CrossRef]
- Li, X.; Li, X. Investigating the Effects of PM2.5 and Temperature on Morbidity Outcomes in Beijing Using Distributed Lag Non-Linear Models. Int. J. Environ. Res. Public Health 2019, 16, 181. [Google Scholar] [CrossRef]
- Gasparrini, A. Modeling exposure-lag-response associations with distributed lag non-linear models. Stat. Med. 2014, 33, 881–899. [Google Scholar] [CrossRef]
- Huang, N.E.; Shen, Z.; Long, S.R.; Wu, M.L.C.; Shih, H.H.; Zheng, Q.N.; Yen, N.C.; Tung, C.C.; Liu, H.H. he empirical mode decomposition and the Hilbert spectrum for nonlinear and non-stationary time series analysis. Proc. R. Soc. A-Math. Phys. Eng. Sci. 1998, 454, 903–995. [Google Scholar] [CrossRef]
- Huang, N.E.; Wu, Z. A review on Hilbert-Huang transform: Method and its applications to geophysical studies. Rev. Geophys. 2008, 46. [Google Scholar] [CrossRef]
- Wu, Z.; Huang, N.E. Ensemble empirical mode decomposition: A noise assisted data analysis method. Adv. Adapt. Data Anal. 2009, 1, 1–41. [Google Scholar] [CrossRef]









| CODE | Main Problem/Symptomatology | CODE | Main Problem/Symptomatology |
|---|---|---|---|
| 1 | Coma | 18 | Oto rhino laryngeal symptoms or disorders |
| 2 | Acute neurological syndrome | 19 | Obstetric-gynaecological symptoms or disorders |
| 3 | Other nervous system symptoms | 20 | Dermatological symptoms or disorders |
| 4 | Abdominal pain | 21 | Odontostomatological symptoms or disorders |
| 5 | Chest pain | 22 | Urological symptoms or disorders |
| 6 | Dyspnea | 23 | Other symptoms or disorders |
| 7 | Precordial pain | 24 | Legal-medical investigations |
| 8 | Shock | 25 | Social problem |
| 9 | Non-traumatic haemorrhage | 26 | Fall from high |
| 10 | Trauma | 27 | Scalding |
| 11 | Intoxication | 28 | Psychiatric |
| 12 | Fever | 29 | Pneumology-Respiratory pathology |
| 13 | Allergic reaction | 30 | Violence from other |
| 14 | Changes in Rhythm | 31 | Self-harm |
| 15 | Hypertension | 98 | Dehydration |
| 16 | Psychomotor agitation | 99 | Animal bite |
| 17 | Eye symptoms or disorders |
| Gender | 2013 | 2014 | 2015 | 2016 | Total |
|---|---|---|---|---|---|
| Men | 40,265 | 42,554 | 40,091 | 38,007 | 160,917 |
| Women | 35,032 | 37,127 | 34,327 | 32,914 | 139,400 |
| No data | 630 | 1,009 | 916 | 629 | 3184 |
| Total | 75,927 | 80,690 | 75,334 | 71,550 | 303,501 |
| Code | Specific Problem | Classification |
|---|---|---|
| 5 | Chest pain | Cardiovascular diseases |
| 7 | Precordial pain | |
| 14 | Changes in Rhythm | |
| 15 | Hypertension |
| Cardiovascular. | 2013 | 2014 | 2015 | 2016 |
|---|---|---|---|---|
| No. of admissions | 6854 | 6252 | 5728 | 5319 |
| CVD admissions (%) | 9.0 | 7.7 | 7.6 | 7.4 |
| Age Class | 2013 | 2014 | 2015 | 2016 |
|---|---|---|---|---|
| under 20 | 92 | 95 | 71 | 88 |
| 20–29 | 447 | 401 | 348 | 338 |
| 30–39 | 688 | 597 | 545 | 464 |
| 40–54 | 1617 | 1532 | 1456 | 1320 |
| 55–64 | 1236 | 1122 | 1035 | 1020 |
| 65–75 | 1440 | 1251 | 1218 | 1073 |
| over 75 | 1326 | 1250 | 1053 | 1016 |
| No Data | 8 | 4 | 2 | 0 |
| Total | 6854 | 6252 | 5728 | 5319 |
| Tmin | Tmean | Tmax | Tdewp | Tapp | P_atm | RH | AH | |
|---|---|---|---|---|---|---|---|---|
| (°C) | (°C) | (°C) | (°C) | (°C) | (mbar) | (%) | (%) | |
| avg | 16.1 | 17.7 | 19.1 | 12.4 | 23.3 | 1008.2 | 72.2 | 11.3 |
| std | 6.4 | 6.1 | 6.3 | 5.4 | 8.7 | 8.6 | 10.9 | 3.6 |
| min | 0.0 | 3.5 | 3.7 | −4.2 | 3.0 | 976.6 | 37.0 | 3.5 |
| 25% | 11.0 | 12.2 | 14.0 | 8.2 | 15.8 | 1003.0 | 65.0 | 8.3 |
| 50% | 16.0 | 17.3 | 19.0 | 12.5 | 22.2 | 1007.3 | 73.0 | 10.8 |
| 75% | 20.8 | 22.8 | 24.1 | 16.9 | 30.2 | 1014.0 | 80.0 | 14.0 |
| max | 30.8 | 32.0 | 37.0 | 26.0 | 52.8 | 1042.0 | 99.0 | 24.1 |
| r | Tmean | Tdewp | Tapp | Tmin | Tmax | P_atm | RH | AH | CVD |
|---|---|---|---|---|---|---|---|---|---|
| Tmean | 1 | 0.91 | 0.99 | 0.94 | 0.95 | −0.13 | −0.38 | 0.90 | −0.25 |
| Tdewp | 0.91 | 1 | 0.91 | 0.88 | 0.84 | −0.14 | 0.03 * | 0.99 | −0.21 |
| Tapp | 0.99 | 0.91 | 1 | 0.91 | 0.95 | −0.12 * | −0.35 | 0.90 | −0.25 |
| Tmin | 0.94 | 0.88 | 0.91 | 1 | 0.80 | −0.27 | −0.30 | 0.87 | −0.18 |
| Tmax | 0.95 | 0.84 | 0.95 | 0.80 | 1 | 0.02 * | −0.40 | 0.82 | −0.28 |
| P_atm | −0.13 | −0.14 | −0.12 * | −0.27 | 0.02 * | 1 | 0.01 * | −0.14 | −0.14 |
| RH | −0.38 | 0.03 * | −0.35 | −0.30 | −0.40 | 0.01 * | 1 | 0.03 * | 0.15 |
| AH | 0.90 | 0.99 | 0.90 | 0.87 | 0.82 | −0.14 | 0.03 * | 1 | −0.22 |
| CVD | −0.25 | −0.21 | −0.25 | −0.18 | −0.28 | −0.14 | 0.15 | −0.22 | 1 |
| Variable | CVD1 | CVD2 |
|---|---|---|
| Tmean | 0.25 | 0.47 |
| Tdewp | 0.21 | 0.42 |
| Tapp | 0.25 | 0.47 |
| Tmin | 0.18 | 0.36 |
| Tmax | 0.28 | 0.54 |
| P_atm | 0.14 | 0.30 |
| RH | 0.15 | 0.45 |
| AH | 0.22 | 0.42 |
Disclaimer/Publisher’s Note: The statements, opinions and data contained in all publications are solely those of the individual author(s) and contributor(s) and not of MDPI and/or the editor(s). MDPI and/or the editor(s) disclaim responsibility for any injury to people or property resulting from any ideas, methods, instructions or products referred to in the content. |
© 2023 by the authors. Licensee MDPI, Basel, Switzerland. This article is an open access article distributed under the terms and conditions of the Creative Commons Attribution (CC BY) license (https://creativecommons.org/licenses/by/4.0/).
Share and Cite
Telesca, V.; Castronuovo, G.; Favia, G.; Marranchelli, C.; Pizzulli, V.A.; Ragosta, M. Effects of Meteo-Climatic Factors on Hospital Admissions for Cardiovascular Diseases in the City of Bari, Southern Italy. Healthcare 2023, 11, 690. https://doi.org/10.3390/healthcare11050690
Telesca V, Castronuovo G, Favia G, Marranchelli C, Pizzulli VA, Ragosta M. Effects of Meteo-Climatic Factors on Hospital Admissions for Cardiovascular Diseases in the City of Bari, Southern Italy. Healthcare. 2023; 11(5):690. https://doi.org/10.3390/healthcare11050690
Chicago/Turabian StyleTelesca, Vito, Gianfranco Castronuovo, Gianfranco Favia, Cristina Marranchelli, Vito Alberto Pizzulli, and Maria Ragosta. 2023. "Effects of Meteo-Climatic Factors on Hospital Admissions for Cardiovascular Diseases in the City of Bari, Southern Italy" Healthcare 11, no. 5: 690. https://doi.org/10.3390/healthcare11050690
APA StyleTelesca, V., Castronuovo, G., Favia, G., Marranchelli, C., Pizzulli, V. A., & Ragosta, M. (2023). Effects of Meteo-Climatic Factors on Hospital Admissions for Cardiovascular Diseases in the City of Bari, Southern Italy. Healthcare, 11(5), 690. https://doi.org/10.3390/healthcare11050690

