Does Subjective Well-Being Improve Self-Rated Health from Undergraduate Studies to Three Years after Graduation in China?
Abstract
:1. Introduction
2. Materials and Methods
2.1. Participants
2.2. Measures
2.2.1. Self-Rated Health
2.2.2. Subjective Well-Being
2.3. Data Analysis
3. Results
3.1. Descriptive Statistics
3.2. Correlation Analysis
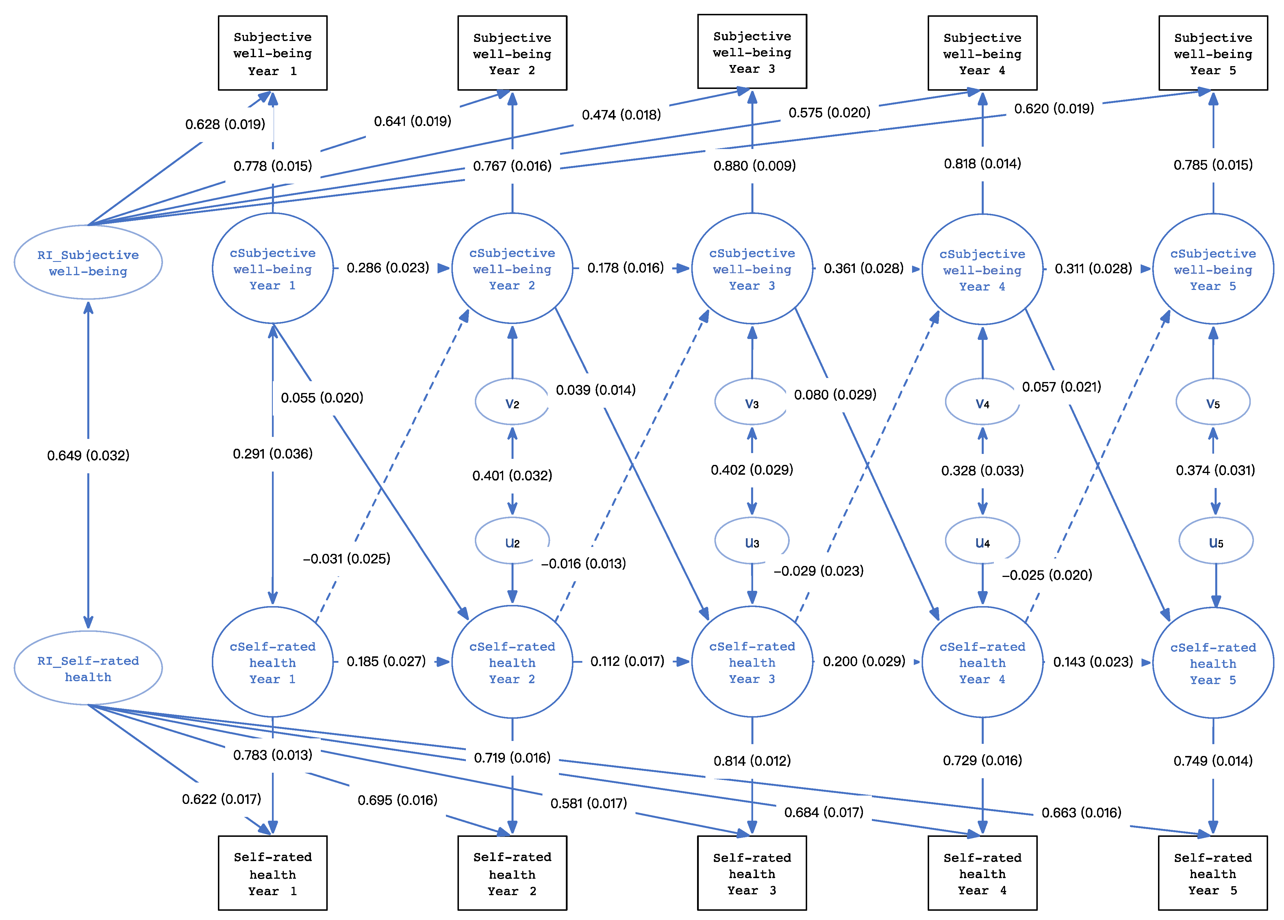
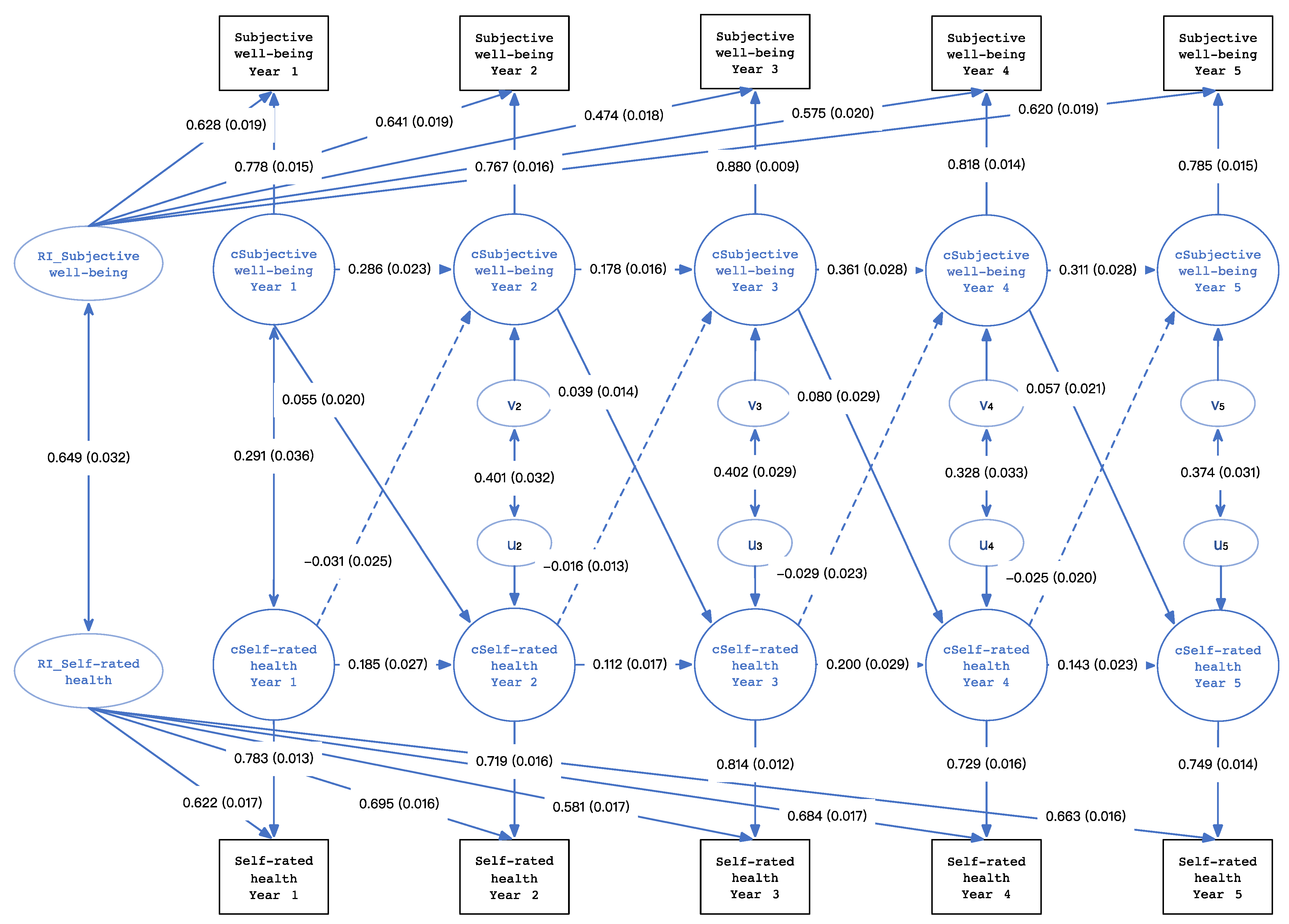
3.3. Cross-Lagged Panel Model with Random Intercepts
4. Discussion
5. Limitations
6. Conclusions
Author Contributions
Funding
Institutional Review Board Statement
Informed Consent Statement
Data Availability Statement
Acknowledgments
Conflicts of Interest
References
- Arnett, J.J.; Žukauskienė, R.; Sugimura, K. The new life stage of emerging adulthood at ages 18–29 years: Implications for mental health. Lancet Psychiatry 2014, 1, 569–576. [Google Scholar] [CrossRef] [PubMed]
- Drovandi, A.; Teague, P.A.; Glass, B.; Malau-Aduli, B. Do health warnings on cigarette sticks dissuade smokers and non-smokers? A focus group and interview study of Australian university students. Psychol. Res. Behav. Manag. 2019, 12, 361–373. [Google Scholar] [CrossRef] [PubMed]
- Liu, X.Q.; Guo, Y.X.; Zhang, W.J.; Gao, W.J. Influencing factors, prediction and prevention of depression in college students: A literature review. World J. Psychiatry 2022, 12, 860–873. [Google Scholar] [CrossRef] [PubMed]
- American College Health Association. National College Health Assessment II: Reference Group Executive Summary Spring 2019; American College Health Association: Silver Spring, MD, USA, 2019. [Google Scholar]
- Arsandaux, J.; Michel, G.; Tournier, M.; Tzourio, C.; Galéra, C. Is self-esteem associated with self-rated health among French college students? A longitudinal epidemiological study: The i-Share cohort. BMJ Open 2019, 9, e024500. [Google Scholar] [CrossRef]
- Storey, A.; Hanna, L.; Missen, K.; Hakman, N.; Osborne, R.H.; Beauchamp, A. The association between health literacy and self-rated health amongst Australian university students. J. Health Commun. 2020, 25, 333–343. [Google Scholar] [CrossRef]
- Lolokote, S.; Hidru, T.H.; Li, X. Do socio-cultural factors influence college students’ self-rated health status and health-promoting lifestyles? A cross-sectional multicenter study in Dalian, China. BMC Public Health 2017, 17, 478. [Google Scholar] [CrossRef] [PubMed]
- Stenlund, S.; Junttila, N.; Koivumaa-Honkanen, H.; Sillanmäki, L.; Stenlund, D.; Suominen, S.; Lagström, H.; Rautava, P. Longitudinal stability and interrelations between health behavior and subjective well-being in a follow-up of nine years. PLoS ONE 2021, 16, e0259280. [Google Scholar] [CrossRef]
- Liu, X.; Ji, X.; Zhang, Y.; Gao, W. Professional identity and career adaptability among Chinese engineering students: The mediating role of learning engagement. Behav. Sci. 2023, 13, 480. [Google Scholar] [CrossRef]
- Huang, Y.; Huang, M.; Wang, H.; Chen, Z.; Liu, X. Do college entrance examination admission characteristics influence students’ college satisfaction? Evidence from China. Front. Psychol. 2023, 14, 115867. [Google Scholar] [CrossRef]
- Reuter, M.; Herke, M.; Richter, M.; Diehl, K.; Hoffmann, S.; Pischke, C.; Dragano, N. Young people’s health and well-being during the school-to-work transition: A prospective cohort study comparing post-secondary pathways. BMC Public Health 2022, 22, 1823. [Google Scholar] [CrossRef]
- Hasson, D.; Lindfors, P.; Gustavsson, P. Trends in self-rated health among nurses: A 4-year longitudinal study on the transition from nursing education to working life. J. Prof. Nurs. 2010, 26, 54–60. [Google Scholar] [CrossRef]
- Sokol, R.; Ennett, S.; Gottfredson, N.; Halpern, C. Variability in self-rated health trajectories from adolescence to young adulthood by demographic factors. Prev. Med. 2017, 105, 73–76. [Google Scholar] [CrossRef]
- Diener, E.; Chan, M.Y. Happy people live longer: Subjective well-being contributes to health and longevity. Appl. Psychol. Health Well Being 2011, 3, 1–43. [Google Scholar] [CrossRef]
- Steptoe, A. Happiness and health. Annu. Rev. Public Health 2019, 40, 339–359. [Google Scholar] [CrossRef]
- Jiang, Y.; Lu, C.; Chen, J.; Miao, Y.; Li, Y.; Deng, Q. Happiness in university students: Personal, familial, and social factors: A cross-sectional questionnaire survey. Int. J. Environ. Res. Public Health 2022, 19, 4713. [Google Scholar] [CrossRef] [PubMed]
- Ryan, R.; Deci, E. On happiness and human potentials: A review of research on hedonic and eudemonic well-being. Annu. Rev. Psychol. 2001, 52, 141–166. [Google Scholar] [CrossRef] [PubMed]
- Diener, E.; Suh, E.M.; Lucas, R.E.; Smith, H.L. Subjective well-being: Three decades of progress. Psychol. Bull. 1999, 125, 276–302. [Google Scholar] [CrossRef]
- Helliwell, J.F.; Richard, L.; Jeffrey, S. World Happiness Report 2012; UN Sustainable Development Solutions Network: New York, NY, USA, 2012. [Google Scholar]
- Zhou, Z.; Ma, Y.; Du, W.; Zhou, K.; Qi, S. Housing conditions and adolescents’ socioemotional well-being: An empirical examination from China. Appl. Res. Qual. Life 2022, 17, 2721–2741. [Google Scholar] [CrossRef]
- Niu, L.; Lu, C.; Sun, R. The impact of livelihood capital on subjective well-being of new professional farmers: Evidence from China. Sustainability 2023, 15, 11305. [Google Scholar] [CrossRef]
- Diener, E. Subjective well-being: The science of happiness and a proposal for a national index. Am. Psychol. 2000, 55, 34–43. [Google Scholar] [CrossRef] [PubMed]
- Liu, X.; Guo, Y.X.; Xu, Y. Risk factors and digital interventions for anxiety disorders in college students: Stakeholder perspectives. World J. Clin. Cases 2023, 11, 1442–1457. [Google Scholar] [CrossRef]
- Buhl, H.M. Well-being and the child–parent relationship at the transition from university to work life. J. Adolesc. Res. 2007, 22, 550–571. [Google Scholar] [CrossRef]
- Lyubomirsky, S.; King, L.; Diener, E. The benefits of frequent positive affect: Does happiness lead to success? Psychol. Bull. 2005, 131, 803–855. [Google Scholar] [CrossRef] [PubMed]
- Brief, A.; Butcher, A.; George, J.; Link, K. Integrating bottom-up and top-down theories of subjective well-being: The case of health. J. Pers. Soc. Psychol. 1993, 64, 646–653. [Google Scholar] [CrossRef]
- Gana, K.; Bailly, N.; Saada, Y.; Joulain, M.; Trouillet, R.; Hervé, C.; Alaphilippe, D. Relationship between life satisfaction and physical health in older adults: A longitudinal test of cross-lagged and simultaneous effects. Health Psychol. 2013, 32, 896–904. [Google Scholar] [CrossRef] [PubMed]
- Headey, B.; Veenhoven, R.; Wearing, A. Top-down versus bottom-up theories of subjective well-being. Soc. Indic. Res. 1991, 24, 81–100. [Google Scholar] [CrossRef]
- Pressman, S.D.; Cohen, S. Does positive affect influence health? Psychol. Bull. 2005, 131, 925–971. [Google Scholar] [CrossRef] [PubMed]
- Feist, G.J.; Bodner, T.E.; Jacobs, J.F.; Miles, M.; Tan, V. Integrating top-down and bottom-up structural models of subjective well-being: A longitudinal investigation. J. Pers. Soc. Psychol. 1995, 68, 138–150. [Google Scholar] [CrossRef]
- Page, R.M.; Suwanteerangkul, J. Self-rated health, psychosocial functioning, and health-related behavior among Thai adolescents. Pediatr. Int. 2009, 51, 120–125. [Google Scholar] [CrossRef]
- Mwinnyaa, G.; Porch, T.; Bowie, J.; Thorpe, R.J. The association between happiness and self-rated physical health of African American men: A population-based cross-sectional study. Am. J. Mens. Health 2018, 12, 1615–1620. [Google Scholar] [CrossRef] [PubMed]
- Wang, W.; Sun, Y.; Chen, Y.; Bu, Y.; Li, G. Health effects of happiness in China. Int. J. Environ. Res. Public Health 2022, 19, 6686. [Google Scholar] [CrossRef] [PubMed]
- Saber, M.; Rashedi, V.; FadakarDavarani, M.M.; Borhaninejad, V. Social support, happiness, and self-rated health among older adults: A population-based study. Adv. Gerontol. 2021, 11, 22–28. [Google Scholar] [CrossRef]
- Pengpid, S.; Peltzer, K. Sedentary Behaviour, Physical activity and life satisfaction, happiness and perceived health status in university students from 24 countries. Int. J. Environ. Res. Public Health 2019, 16, 2084. [Google Scholar] [CrossRef]
- Rogowska, A.M.; Ochnik, D.; Kuśnierz, C.; Jakubiak, M.; Schütz, A.; Held, M.J.; Arzenšek, A.; Benatov, J.; Berger, R.; Korchagina, E.V.; et al. Satisfaction with life among university students from nine countries: Cross-national study during the first wave of COVID-19 pandemic. BMC Public Health 2021, 21, 2262. [Google Scholar] [CrossRef]
- Abdolkarimi, M.; Masoomi, M.; Lotfipur, S.S.; Zakeri, M.A. The relationship between spiritual health and happiness in medical students during the COVID-19 outbreak: A survey in southeastern Iran. Front. Psychol. 2022, 13, 974697. [Google Scholar] [CrossRef] [PubMed]
- Lynch, J.L.; von Hippel, P.T. An education gradient in health, a health gradient in education, or a confounded gradient in both? Soc. Sci. Med. 2016, 154, 18–27. [Google Scholar] [CrossRef] [PubMed]
- Liu, X.; Zhang, Y.; Cao, X.; Gao, W. Does anxiety consistently affect the achievement goals of college students? A four-wave longitudinal investigation from China. Curr. Psychol. 2023. [Google Scholar] [CrossRef]
- Liu, X.; Ji, X.; Zhang, Y. Trajectories of college students’ general self-efficacy, the related predictors, and depression: A piecewise growth mixture modeling approach. Heliyon 2023, 9, e15750. [Google Scholar] [CrossRef] [PubMed]
- Luo, Y.; Gao, W.; Liu, X. Longitudinal relationship between self-esteem and academic self-efficacy among college students in China: Evidence from a cross-lagged model. Front. Psychol. 2022, 13, 877343. [Google Scholar] [CrossRef] [PubMed]
- Masselink, M.; Van Roekel, E.; Hankin, B.L.; Keijsers, L.; Lodder, G.M.A.; Vanhalst, J.; Verhagen, M.; Young, J.F.; Oldehinkel, A.J. The Longitudinal Association between self-esteem and depressive symptoms in adolescents: Separating between-person effects from within-person effects. Eur. J. Pers. 2018, 32, 653–671. [Google Scholar] [CrossRef]
- Hamaker, E.L.; Kuiper, R.M.; Grasman, R.P.P.P. A critique of the cross-lagged panel model. Psychol. Methods 2015, 20, 102–116. [Google Scholar] [CrossRef] [PubMed]
- Jarden, R.; Aaron, J.; Weiland, T.; Taylor, G.; Bujalka, H.; Brockenshire, N.; Gerdtz, M. New graduate nurse wellbeing, work wellbeing and mental health: A quantitative systematic review. Int. J. Nurs. Stud. 2021, 121, 103997. [Google Scholar] [CrossRef]
- Kuang, J.; Zhong, J.; Arnett, J.; Hall, D.; Markwart, M.; Yeung, A.; Zou, L. Conceptions of adulthood among Chinese emerging adults. J. Adult Dev. 2023. [Google Scholar] [CrossRef]
- Yoon, Y.; Eisenstadt, M.; Lereya, S.T.; Deighton, J. Gender difference in the change of adolescents’ mental health and subjective wellbeing trajectories. Eur. Child. Adolesc. Psychiatry 2022, 32, 1569–1578. [Google Scholar] [CrossRef] [PubMed]
- Bauldry, S.; Shanahan, M.J.; Boardman, J.D.; Miech, R.A.; Macmillan, R. A life course model of self-rated health through adolescence and young adulthood. Soc. Sci. Med. 2012, 75, 1311–1320. [Google Scholar] [CrossRef]
- Song, Y.; Lu, H.; Hu, S.; Xu, M.; Li, X.; Liu, J. Regulating emotion to improve physical health through the amygdala. Soc. Cog Affect. Neurosci. 2015, 10, 523–530. [Google Scholar] [CrossRef] [PubMed]
- Kushlev, K.; Heintzelman, S.J.; Lutes, L.D.; Wirtz, D.; Kanippayoor, J.M.; Leitner, D.; Diener, E. Does Happiness Improve Health? Evidence From a Randomized Controlled Trial. Psychol. Sci. 2020, 31, 807–821. [Google Scholar] [CrossRef] [PubMed]
- Liu, X.; Guo, Y.; Wang, X. Delivering substance use prevention interventions for adolescents in educational settings: A scoping review. World J. Psychiatry 2023, 13, 409–422. [Google Scholar] [CrossRef]
- Cao, X.; Liu, X. Artificial intelligence-assisted psychosis risk screening in adolescents: Practices and challenges. World J. Psychiatry 2022, 12, 1287–1297. [Google Scholar] [CrossRef]

| Variables | Observation | Mean | Standard Deviation | Minimum | Maximum | |
|---|---|---|---|---|---|---|
| Year 1 | 1. Subjective well-being | 1021 | 83.444 | 11.627 | 5 | 100 |
| 2. Self-rated health | 1021 | 80.432 | 11.116 | 10 | 100 | |
| Year 2 | 3. Subjective well-being | 1021 | 84.090 | 11.284 | 8 | 100 |
| 4. Self-rated health | 1021 | 82.678 | 9.738 | 9 | 100 | |
| Year 3 | 5. Subjective well-being | 1021 | 77.707 | 15.909 | 8 | 100 |
| 6. Self-rated health | 1021 | 78.162 | 12.451 | 7 | 100 | |
| Year 4 | 7. Subjective well-being | 1021 | 79.004 | 13.363 | 1 | 100 |
| 8. Self-rated health | 1021 | 78.966 | 10.340 | 7 | 100 | |
| Year 5 | 9. Subjective well-being | 1021 | 80.310 | 12.445 | 5 | 100 |
| 10. Self-rated health | 1021 | 78.937 | 10.641 | 10 | 100 |
| Variables | 1 | 2 | 3 | 4 | 5 | 6 | 7 | 8 | 9 | 10 | |
|---|---|---|---|---|---|---|---|---|---|---|---|
| Year 1 | 1. Subjective well-being | 1 | |||||||||
| 2. Self-rated health | 0.418 *** | 1 | |||||||||
| Year 2 | 3. Subjective well-being | 0.519 *** | 0.271 *** | 1 | |||||||
| 4. Self-rated health | 0.321 *** | 0.522 *** | 0.505 *** | 1 | |||||||
| Year 3 | 5. Subjective well-being | 0.371 *** | 0.213 *** | 0.395 *** | 0.230 *** | 1 | |||||
| 6. Self-rated health | 0.276 *** | 0.440 *** | 0.319 *** | 0.492 *** | 0.479 *** | 1 | |||||
| Year 4 | 7. Subjective well-being | 0.390 *** | 0.238 *** | 0.418 *** | 0.252 *** | 0.549 *** | 0.313 *** | 1 | |||
| 8. Self-rated health | 0.279 *** | 0.440 *** | 0.276 *** | 0.497 *** | 0.294 *** | 0.551 *** | 0.455 *** | 1 | |||
| Year 5 | 9. Subjective well-being | 0.353 *** | 0.173 *** | 0.423 *** | 0.245 *** | 0.452 *** | 0.287 *** | 0.609 *** | 0.323 *** | 1 | |
| 10. Self-rated health | 0.309 *** | 0.373 *** | 0.335 *** | 0.413 *** | 0.310 *** | 0.471 *** | 0.383 *** | 0.576 *** | 0.512 *** | 1 |
Disclaimer/Publisher’s Note: The statements, opinions and data contained in all publications are solely those of the individual author(s) and contributor(s) and not of MDPI and/or the editor(s). MDPI and/or the editor(s) disclaim responsibility for any injury to people or property resulting from any ideas, methods, instructions or products referred to in the content. |
© 2023 by the authors. Licensee MDPI, Basel, Switzerland. This article is an open access article distributed under the terms and conditions of the Creative Commons Attribution (CC BY) license (https://creativecommons.org/licenses/by/4.0/).
Share and Cite
Liu, X.; Zhang, Y.; Luo, Y. Does Subjective Well-Being Improve Self-Rated Health from Undergraduate Studies to Three Years after Graduation in China? Healthcare 2023, 11, 2813. https://doi.org/10.3390/healthcare11212813
Liu X, Zhang Y, Luo Y. Does Subjective Well-Being Improve Self-Rated Health from Undergraduate Studies to Three Years after Graduation in China? Healthcare. 2023; 11(21):2813. https://doi.org/10.3390/healthcare11212813
Chicago/Turabian StyleLiu, Xinqiao, Yifan Zhang, and Yunfeng Luo. 2023. "Does Subjective Well-Being Improve Self-Rated Health from Undergraduate Studies to Three Years after Graduation in China?" Healthcare 11, no. 21: 2813. https://doi.org/10.3390/healthcare11212813
APA StyleLiu, X., Zhang, Y., & Luo, Y. (2023). Does Subjective Well-Being Improve Self-Rated Health from Undergraduate Studies to Three Years after Graduation in China? Healthcare, 11(21), 2813. https://doi.org/10.3390/healthcare11212813

