Social Media Fact-Checking: The Effects of News Literacy and News Trust on the Intent to Verify Health-Related Information
Abstract
:1. Introduction
2. Conceptual Framework
- RQ1: How does news literacy explain fact-checking intent?
- RQ2: What role does news trust play in explaining the relationship between news literacy and fact-checking intent?
2.1. Key Concepts for Misinformation Dissemination Susceptibility
2.1.1. Fact-Checking Intent
2.1.2. News Literacy
2.1.3. News Trust
2.2. Research Questions
2.2.1. RQ1: Relationship between News Literacy and Fact-Checking Intent
2.2.2. RQ2: The Role of News Trust in the Relationship between News Literacy and Fact-Checking Intent
3. Methodology
3.1. Study Design and Procedure
3.2. Participants
3.3. Measuring Instrument
3.4. Data Reliability and Validity Analysis
3.5. Structural Equation Modeling
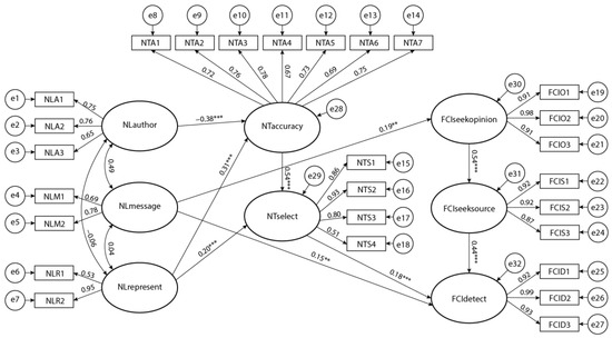
4. Results
5. Discussion
6. Conclusions
Author Contributions
Funding
Institutional Review Board Statement
Informed Consent Statement
Data Availability Statement
Conflicts of Interest
References
- Bao, Y.; Sun, Y.; Meng, S.; Shi, J.; Lu, L. 2019-nCoV epidemic: Address mental health care to empower society. Lancet 2020, 395, e37–e38. [Google Scholar] [CrossRef] [PubMed]
- Gao, J.; Zheng, P.; Jia, Y.; Chen, H.; Mao, Y.; Chen, S.; Wang, Y.; Fu, H.; Dai, J. Mental health problems and social media exposure during COVID-19 outbreak. PLoS ONE 2020, 15, e0231924. [Google Scholar] [CrossRef]
- Gu, J.; He, R.; Wu, X.; Tao, J.; Ye, W.; Wu, C. Analyzing Risk Communication, Trust, Risk Perception, Negative Emotions, and Behavioral Coping Strategies during the COVID-19 Pandemic in China Using a Structural Equation Model. Front. Public Health 2022, 10, 843787. [Google Scholar] [CrossRef] [PubMed]
- Lelisho, M.E.; Pandey, D.; Alemu, B.D.; Pandey, B.K.; Tareke, S.A. The Negative Impact of Social Media during COVID-19 Pandemic. Trends Psychol. 2023, 31, 123–142. [Google Scholar] [CrossRef]
- Nahidh, M.; Al-Khawaja, N.F.K.; Jasim, H.M.; Cervino, G.; Cicciù, M.; Minervini, G. The Role of Social Media in Communication and Learning at the Time of COVID-19 Lockdown—An Online Survey. Dent. J. 2023, 11, 2. [Google Scholar] [CrossRef]
- Guo, S.; Lin, T.; Akhtar, N.; Du, J. COVID-19, Anti-Intellectualism, and Health Communication: Assessing the Chinese Social Media Platform Sina Weibo. Healthcare 2023, 11, 121. [Google Scholar] [CrossRef]
- Sarmah, S. Fighting the Endless Spread of Ebola Misinformation on Social Media. Fast Company, 19 August 2014. Available online: https://www.fastcompany.com/3034380/fighting-the-endless-spread-of-ebola-misinformation-on-social-media (accessed on 6 June 2023).
- Krause, N.M.; Freiling, I.; Beets, B.; Brossard, D. Fact-checking as risk communication: The multi-layered risk of misinformation in times of COVID-19. J. Risk Res. 2020, 23, 1052–1059. [Google Scholar] [CrossRef]
- Zhang, X.; Pan, Y.; Wang, Y.; Xu, C.; Sun, Y. Online News Media Analysis on Information Management of “G20 Summit” Based on Social Network Analysis. Systems 2023, 11, 6. [Google Scholar] [CrossRef]
- Weikmann, T.; Lecheler, S. Cutting through the Hype: Understanding the Implications of Deepfakes for the Fact-Checking Actor-Network. Digit. J. 2023, 1–18. [Google Scholar] [CrossRef]
- Epstein, Z.; Hertzmann, A.; The Investigators of Human Creativity. Art and the science of generative AI. Science 2023, 380, 1110–1111. [Google Scholar] [CrossRef]
- Oh, Y.W.; Park, C.H. User Perceptions of AI-Based Comment Filtering Technology. Am. Behav. Sci. 2023, 1–17. [Google Scholar] [CrossRef]
- Dash, B.; Sharma, P. Are ChatGPT and deepfake algorithms endangering the cybersecurity industry? A review. Int. J. Eng. Appl. Sci. 2023, 10. [Google Scholar]
- Bode, L.; Vraga, E.K. In related news, that was wrong: The correction of misinformation through related stories functionality in social media. J. Commun. 2015, 65, 619–638. [Google Scholar] [CrossRef]
- Ouedraogo, N. Social media literacy in crisis context: Fake news consumption during COVID-19 lockdown. SSRN Electron. J. 2020, 1–43. [Google Scholar] [CrossRef]
- Reuters Institute. Types, Sources, and Claims of COVID-19 Misinformation. Reuters Institute for the Study of Journalism. 2020. Available online: https://reutersinstitute.politics.ox.ac.uk/types-sources-and-claims-covid-19-misinformation (accessed on 10 June 2023).
- Chowdhury, N.; Khalid, A.; Turin, T.C. Understanding misinformation infodemic during public health emergencies due to large-scale disease outbreaks: A rapid review. J. Public Health 2023, 31, 553–573. [Google Scholar] [CrossRef]
- Hossain, T.; Logan, R.L., IV; Ugarte, A.; Matsubara, Y.; Young, S.; Singh, S. COVIDLies: Detecting COVID-19 misinformation on social media. In Proceedings of the 1st Workshop on NLP for COVID-19 (Part 2) at EMNLP 2020, Online, December 2020. [Google Scholar] [CrossRef]
- Mumtaz, N.; Green, C.; Duggan, J. Exploring the Effect of Misinformation on Infectious Disease Transmission. Systems 2022, 10, 2. [Google Scholar] [CrossRef]
- Wu, Y. Predicting Fact-Checking Health Information Before Sharing Among People with Different Levels of Altruism: Based on the Influence of Presumed Media Influence. Psychol. Res. Behav. Manag. 2023, 16, 1495–1508. [Google Scholar] [CrossRef]
- Posetti, J.; Bontcheva, K. Disinfodemic: Deciphering COVID-19 Disinformation. UNESCO Policy Brief 1. 2020. Available online: https://en.unesco.org/covid19/disinfodemic/brief1 (accessed on 10 June 2023).
- Pennycook, G.; Rand, D.G. The Psychology of Fake News. Trends Cogn. Sci. 2021, 25, 388–402. [Google Scholar] [CrossRef]
- Velichety, S.; Shrivastava, U. Quantifying the impacts of online fake news on the equity value of social media platforms—Evidence from Twitter. Int. J. Inf. Manag. 2022, 64, 102474. [Google Scholar] [CrossRef]
- Wardle, C.; Derakhshan, H. Information Disorder: Toward an Interdisciplinary Framework for Research and Policy Making. Report to the Council of Europe 2017. Available online: https://rm.coe.int/information-disorder-toward-an-interdisciplinary-framework-for-researc/168076277c (accessed on 15 June 2023).
- Jaiswal, J.; LoSchiavo, C.; Perlman, D.C. Disinformation, misinformation and inequality-driven mistrust in the time of COVID-19: Lessons unlearned from AIDS denialism. AIDS Behav. 2020, 24, 2776–2780. [Google Scholar] [CrossRef]
- Freiling, I.; Krause, N.M.; Scheufele, D.A.; Brossard, D. Believing and sharing misinformation, fact-checks, and accurate information on social media: The role of anxiety during COVID-19. New Media Soc. 2023, 25, 141–162. [Google Scholar] [CrossRef] [PubMed]
- Aghagoli, G.; Siff, E.J.; Tillman, A.C.; Feller, E.R. COVID-19: Misinformation can kill. Rhode Isl. Med. J. 2013, 103, 12–14. [Google Scholar]
- Li, T.; Wang, X.; Yu, Y.; Yu, G.; Tong, X. Exploring the Dynamic Characteristics of Public Risk Perception and Emotional Expression during the COVID-19 Pandemic on Sina Weibo. Systems 2023, 11, 1. [Google Scholar] [CrossRef]
- Altman, J.D.; Miner, D.S.; Lee, A.A.; Asay, A.E.; Nielson, B.U.; Rose, A.M.; Hinton, K.; Poole, B.D. Factors Affecting Vaccine Attitudes Influenced by the COVID-19 Pandemic. Vaccines 2023, 11, 3. [Google Scholar] [CrossRef] [PubMed]
- Bin Naeem, S.; Kamel Boulos, M.N. COVID-19 Misinformation Online and Health Literacy: A Brief Overview. Int. J. Environ. Res. Public Health 2021, 18, 15. [Google Scholar] [CrossRef]
- Al-Aghbari, A.A.; Hassan, O.E.H.; Dar Iang, M.; Jahn, A.; Horstick, O.; Dureab, F. Exploring the Role of Infodemics in People’s Incompliance with Preventive Measures during the COVID-19 in Conflict Settings (Mixed Method Study). Healthcare 2023, 11, 952. [Google Scholar] [CrossRef]
- European Commission. Action Plan against Disinformation. Joint Communication to the European Parliament, the European Council, the Council, the European Economic and Social Committee and the Committee of the Regions. JOIN/2018/36, Final. 2018. Available online: https://eur-lex.europa.eu/legal-content/EN/TXT/?uri=CELEX%3A52018AE6302 (accessed on 12 June 2023).
- Epthinktank. EU Action against ‘Fake News’. Available online: https://epthinktank.eu/2022/04/21/eu-action-against-fake-news/ (accessed on 5 August 2023).
- Strategic Communications. Connecting Media Communities in the Age of Disinformation. Available online: https://www.eeas.europa.eu/eeas/connecting-media-communities-age-disinformation_en (accessed on 5 August 2023).
- European Commission. EU Code of Practice on Disinformation. 2018. Available online: https://digital-strategy.ec.europa.eu/en/policies/code-practice-disinformation (accessed on 12 June 2023).
- Abrusci, E.; Dubberley, S.; McGregor, L. An ‘infodemic’ in the pandemic: Human rights and Covid-19 misinformation. In COVID-19, Law and Human Rights: Essex Dialogues; Ferstman, C., Fagan, A., Eds.; University of Essex: Colchester, UK, 2020; pp. 287–296. [Google Scholar] [CrossRef]
- Arnold, J.R.; Reckendorf, A.; Wintersieck, A.L. Source alerts can reduce the harms of foreign disinformation. Harv. Kennedy Sch. Misinformation Rev. 2021, 1, 1–33. [Google Scholar] [CrossRef]
- Walsh, M.J.; Baker, S.A.; Wade, M. Evaluating the elevation of authoritative health content online during the COVID-19 pandemic. Online Inf. Rev. 2022; ahead-of-print. [Google Scholar] [CrossRef]
- Meta. Keeping People Safe and Informed about the Coronavirus. Available online: https://about.fb.com/news/2020/12/coronavirus/ (accessed on 5 August 2023).
- Clayton, K.; Blair, S.; Busam, J.A.; Forstner, S.; Glance, J.; Green, G.; Kawata, A.; Kovvuri, A.; Martin, J.; Morgan, E.; et al. Real solutions for fake news? Measuring the effectiveness of general warnings and fact-check tags in reducing belief in false stories on social media. Polit. Behav. 2019, 42, 1073–1095. [Google Scholar] [CrossRef]
- Ecker, U.K.H.; Lewandowsky, S.; Chang, E.P.; Pillai, R. The effects of subtle misinformation in news headlines. J. Exp. Psychol. Appl. 2014, 20, 323–335. [Google Scholar] [CrossRef]
- Ecker, U.K.H.; Lewandowsky, S.; Cook, J.; Schmid, P.; Fazio, L.K.; Brashier, N.; Kendeou, P.; Vraga, E.K.; Amazeen, M.A. The psychological drivers of misinformation belief and its resistance to correction. Nat. Rev. Psychol. 2022, 1, 1. [Google Scholar] [CrossRef]
- Kruijt, J.; Meppelink, C.S.; Vandeberg, L. Stop and Think! Exploring the Role of News Truth Discernment, Information Literacy, and Impulsivity in the Effect of Critical Thinking Recommendations on Trust in Fake Covid-19 News. Eur. J. Health Commun. 2022, 3, 2. [Google Scholar] [CrossRef]
- Spinde, T.; Jeggle, C.; Haupt, M.; Gaissmaier, W.; Giese, H. How do we raise media bias awareness effectively? Effects of visualizations to communicate bias. PLoS ONE 2022, 17, e0266204. [Google Scholar] [CrossRef] [PubMed]
- Grady, R.H.; Ditto, P.H.; Loftus, E.F. Nevertheless, partisanship persisted: Fake news warnings help briefly, but bias returns with time. Cogn. Res. Princ. Implic. 2021, 6, 52. [Google Scholar] [CrossRef]
- Tully, M.; Vraga, E.K.; Smithson, A.B. News media literacy, perceptions of bias, and interpretation of news. Journalism 2020, 21, 209–226. [Google Scholar] [CrossRef]
- Kožuh, I.; Čakš, P. Explaining news trust in social media news during the COVID-19 pandemic—The role of a need for cognition and news engagement. Int. J. Environ. Res. Public Health 2021, 18, 12986. [Google Scholar] [CrossRef]
- European Commission. A multi-dimensional approach to disinformation. TNS Political Soc. Eur. Comm. 2018, 2. [Google Scholar] [CrossRef]
- Jones-Jang, S.M.; Mortensen, T.; Liu, J. Does Media Literacy Help Identification of Fake News? Information Literacy Helps, but Other Literacies Don’t. Am. Behav. Sci. 2021, 65, 371–388. [Google Scholar] [CrossRef]
- Apuke, O.D.; Omar, B.; Asude Tunca, E. Literacy Concepts as an Intervention Strategy for Improving Fake News Knowledge, Detection Skills, and Curtailing the Tendency to Share Fake News in Nigeria. Child Youth Serv. 2023, 44, 88–103. [Google Scholar] [CrossRef]
- Guess, A.M.; Lerner, M.; Lyons, B.; Montgomery, J.M.; Nyhan, B.; Reifler, J.; Sircar, N. A digital media literacy intervention increases discernment between mainstream and false news in the United States and India. Proc. Natl. Acad. Sci. USA 2020, 117, 15536–15545. [Google Scholar] [CrossRef]
- Orhan, A. Fake news detection on social media: The predictive role of university students’ critical thinking dispositions and new media literacy. Smart Learn. Environ. 2023, 10, 29. [Google Scholar] [CrossRef]
- Wei, L.; Gong, J.; Xu, J.; Eeza Zainal Abidin, N.; Destiny Apuke, O. Do social media literacy skills help in combating fake news spread? Modelling the moderating role of social media literacy skills in the relationship between rational choice factors and fake news sharing behaviour. Telemat. Inf. 2023, 76, 101910. [Google Scholar] [CrossRef]
- Vraga, E.; Tully, M.; Bode, L. Assessing the relative merits of news literacy and corrections in responding to misinformation on Twitter. New Media Soc. 2022, 24, 2354–2371. [Google Scholar] [CrossRef]
- Amazeen, M.A.; Bucy, E.P. Conferring resistance to digital disinformation: The inoculating influence of procedural news knowledge. J. Broadcast. Electron. Media 2019, 63, 415–432. [Google Scholar] [CrossRef]
- Chan, M. News literacy, fake news recognition, and authentication behaviors after exposure to fake news on social media. New Media Soc. 2022. [Google Scholar] [CrossRef]
- Hameleers, M. Separating truth from lies: Comparing the effects of news media literacy interventions and fact-checkers in response to political misinformation in the US and Netherlands. Inf. Commun. Soc. 2022, 25, 110–126. [Google Scholar] [CrossRef]
- Kahne, J.; Bowyer, B. Educating for democracy in a partisan age: Confronting the challenges of motivated reasoning and misinformation. Am. Educ. Res. J. 2017, 54, 3–34. [Google Scholar] [CrossRef]
- Golob, T.; Makarovič, M.; Rek, M. Meta-reflexivity for resilience against disinformation. Comunicar 2021, 66, 107–118. [Google Scholar] [CrossRef]
- Lu, J.; Wang, X.; Fei, L.; Chen, G.; Feng, Y. Effects of social media empowerment on COVID-19 preventive behaviors in China. Inf. Technol. People, 2023; ahead-of-print. [Google Scholar] [CrossRef]
- Omar, B.; Apuke, O.D.; Nor, Z.M. The intrinsic and extrinsic factors predicting fake news sharing among social media users: The moderating role of fake news awareness. Curr. Psychol. 2023, 1, 1–13. [Google Scholar] [CrossRef]
- Abonizio, H.Q.; Barbon, A.P.A.d.C.; Rodrigues, R.; Santos, M.; Martínez-Vizcaíno, V.; Mesas, A.E.; Barbon Junior, S. How people interact with a chatbot against disinformation and fake news in COVID-19 in Brazil: The CoronaAI case. Int. J. Med. Inf. 2023, 177, 105134. [Google Scholar] [CrossRef] [PubMed]
- Swart, J. Tactics of news literacy: How young people access, evaluate, and engage with news on social media. New Media Soc. 2023, 25, 505–521. [Google Scholar] [CrossRef]
- Knudsen, E.; Nordø, Å.D.; Iversen, M.H. How Rally-Round-the-Flag Effects Shape Trust in the News Media: Evidence from Panel Waves before and during the COVID-19 Pandemic Crisis. Polit. Commun. 2023, 40, 201–221. [Google Scholar] [CrossRef]
- Turcotte, J.; York, C.; Irving, J.; Scholl, R.M.; Pingree, R.J. News recommendations from social media opinion leaders: Effects on media trust and information seeking. J. Comput.-Mediat. Commun. 2015, 20, 520–535. [Google Scholar] [CrossRef]
- Williams, A.E. Trust or bust? Questioning the relationship between media trust and news attention. J. Broadcast. Electron. Media 2012, 56, 116–131. [Google Scholar] [CrossRef]
- Al-Zaman, S. Social media and COVID-19 misinformation: How ignorant Facebook users are? Heliyon 2021, 7, e07144. [Google Scholar] [CrossRef]
- Azer, J.; Blasco-Arcas, L.; Harrigan, P. COVID-19: Forms and drivers of social media users’ engagement behavior toward a global crisis. J. Bus. Res. 2021, 135, 99–111. [Google Scholar] [CrossRef]
- Karasneh, R.; Al-Azzam, S.; Muflih, S.; Soudah, O.; Hawamdeh, S.; Khader, Y. Media’s effect on shaping knowledge, awareness risk perceptions and communication practices of pandemic COVID-19 among pharmacists. Res. Soc. Adm. Pharm. 2021, 17, 1897–1902. [Google Scholar] [CrossRef]
- Wagner, A.; Reifegerste, D. “The Part Played by People” in Times of COVID-19: Interpersonal Communication about Media Coverage in a Pandemic Crisis. Health Commun. 2023, 38, 1014–1021. [Google Scholar] [CrossRef]
- Calvo-Gutiérrez, E.; Marín-Lladó, C. Combatting Fake News: A Global Priority Post COVID-19. Societies 2023, 13, 7. [Google Scholar] [CrossRef]
- Nguyen, A.; Catalan-Matamoros, D. Digital mis/disinformation and public engagement with health and science controversies: Fresh perspectives from Covid-19. Media Commun. 2020, 8, 323–328. [Google Scholar] [CrossRef]
- Koch, T.K.; Frischlich, L.; Lermer, E. Effects of fact-checking warning labels and social endorsement cues on climate change fake news credibility and engagement on social media. J. Appl. Soc. Psychol 2023, 53, 495–507. [Google Scholar] [CrossRef]
- Martens, B.; Aguiar, L.; Gomez Herrera, E.; Muller, F. The digital transformation of news media and the rise of disinformation and fake news. In JRC Working Papers on Digital Economy 2018-02; Joint Research Centre: Ixelles, Brussels, 2018. [Google Scholar]
- Browne, R. Facebook to Remove Misinformation about the Coronavirus. 2020. Available online: https://www.cnbc.com/2020/01/31/facebook-to-remove-misinformation-about-the-coronavirus.html (accessed on 20 June 2023).
- Cotter, K.; DeCook, J.R.; Kanthawala, S. Fact-Checking the Crisis: COVID-19, Infodemics, and the Platformization of Truth. Soc. Media Soc. 2022, 8. [Google Scholar] [CrossRef]
- Eastern Washington University Libraries. Fact-Checking Sites. Available online: https://bit.ly/3waRHp1 (accessed on 5 August 2023).
- Oštro.si Editoral Board. Oštro Becomes the First Slovenian Signatory to IFCN’s Code of Principles. Available online: https://www.ostro.si/en/stories/ifcn-ostro-becomes-the-first-slovenian-signatory-to-ifcns-code-of-principles (accessed on 5 August 2023).
- Oeldorf-Hirsch, A.; Schmierbach, M.; Appelman, A.; Boyle, M.P. The Influence of Fact-Checking Is Disputed! The Role of Party Identification in Processing and Sharing Fact-Checked Social Media Posts. Am. Behav. Sci. 2023. [Google Scholar] [CrossRef]
- Rafi, M.S. Dialogic content analysis of misinformation about COVID-19 on social media in Pakistan Media in Pakistan. Linguist. Lit. Rev 2020, 6, 131–143. [Google Scholar] [CrossRef]
- Ahn, J.; Kahlor, L.A. No regrets when it comes to your health: Anticipated regret, subjective norms, information insufficiency and intent to seek health information from multiple sources. Health Commun. 2020, 35, 1295–1302. [Google Scholar] [CrossRef]
- Kahlor, L.A. PRISM: A planned risk information seeking model. Health Commun. 2010, 25, 345–356. [Google Scholar] [CrossRef]
- Ștefăniță, O.; Corbu, N.; Buturoiu, R. Fake news and the third-person effect: They are more influenced than me and you. J. Media Res. 2018, 11, 5–23. [Google Scholar] [CrossRef]
- Wu, G.; Deng, X.; Liu, B. Managing urban citizens’ panic levels and preventive behaviours during COVID-19 with pandemic information released by social media. Cities 2022, 120, 103490. [Google Scholar] [CrossRef]
- Potter, W. Theory of Media Literacy: A Cognitive Approach; SAGE: New York, NY, USA, 2004. [Google Scholar]
- Ashley, S. News literacy. In The International Encyclopedia of Journalism Studies; Wiley: Hoboken, NJ, USA, 2019; pp. 1–7. [Google Scholar] [CrossRef]
- Mansell, R.; Ang, P.H. The International Encyclopedia of Digital Communication and Society; Wiley-Blackwell: Hoboken, NJ, USA, 2015. [Google Scholar]
- Monsees, L. Information disorder, fake news and the future of democracy. Globalizations 2023, 20, 153–168. [Google Scholar] [CrossRef]
- Kohring, M.; Matthes, J. Trust in News Media: Development and Validation of a Multidimensional Scale. Commun. Res. 2007, 34, 231–252. [Google Scholar] [CrossRef]
- Karlsen, R.; Aalberg, T. Social Media and Trust in News: An Experimental Study of the Effect of Facebook on News Story Credibility. Dig. J. 2023, 11, 144–160. [Google Scholar] [CrossRef]
- Pew Research. Available online: https://www.pewresearch.org/journalism/fact-sheet/social-media-and-news-fact-sheet/ (accessed on 5 August 2023).
- Limaye, R.J.; Sauer, M.; Ali, J.; Bernstein, J.; Wahl, B.; Barnhill, A.; Labrique, A. Building trust while influencing online COVID-19 content in the social media world. Lancet Digit. Health 2020, 2, e277–e278. [Google Scholar] [CrossRef] [PubMed]
- Bridgman, A.; Merkley, E.; Loewen, P.J.; Owen, T.; Ruths, D.; Teichmann, L.; Zhilin, O. The causes and consequences of COVID-19 misperceptions: Understanding the role of news and social media. Harv. Kennedy Sch. Misinformation Rev. 2020, 1, 1–18. [Google Scholar] [CrossRef]
- Lee, J.; Choi, J.; Britt, R.K. Social Media as Risk-Attenuation and Misinformation-Amplification Station: How Social Media Interaction Affects Misperceptions about COVID-19. Health Commun. 2023, 38, 1232–1242. [Google Scholar] [CrossRef]
- Guo, W.; Bai, Q. Pandemic and the media: How risk information seeking influences media trust and emotions. Comput. Hum. Behav. 2023, 139, 107522. [Google Scholar] [CrossRef]
- Metzger, M.J.; Flanagin, A.J.; Markov, A.; Grossman, R.; Bulger, M. Believing the unbelievable: Understanding young people’s information literacy beliefs and practices in the United States. J. Child. Media 2015, 9, 325–348. [Google Scholar] [CrossRef]
- Vosoughi, S.; Roy, D.; Aral, S. The spread of true and false news online. Science 2018, 359, 1146–1151. [Google Scholar] [CrossRef]
- Rodríguez-Pérez, C.; Canel, M.J. Exploring European Citizens’ Resilience to Misinformation: Media Legitimacy and Media Trust as Predictive Variables. Media Commun. 2023, 11, 30–41. [Google Scholar] [CrossRef]
- Craft, S.; Ashley, S.; Maksl, A. News media literacy and conspiracy theory endorsement. Commun. Public 2017, 2, 388–401. [Google Scholar] [CrossRef]
- World Medical Association. Declaration of Helsinki-WMA—The World Medical Association. In Declaration of Helsinki 2013. Available online: https://bit.ly/2Sr1pF9 (accessed on 5 August 2023).
- Franzke, A.S.; Bechmann, A.; Zimmer, M.; Ess, C. Internet Research: Ethical Guidelines 3.0. 2020. Available online: https://aoir.org/reports/ethics3.pdf (accessed on 20 June 2023).
- Patwary, M.M.; Bardhan, M.; Browning, M.H.E.M.; Disha, A.S.; Haque, M.Z.; Billah, S.M.; Kabir, M.P.; Hossain, M.R.; Alam, M.A.; Shuvo, F.K.; et al. Association between Perceived Trusted of COVID-19 Information Sources and Mental Health during the Early Stage of the Pandemic in Bangladesh. Healthcare 2022, 10, 24. [Google Scholar] [CrossRef] [PubMed]
- Statista, 2023. Distribution of Facebook Users Worldwide as of January 2023, by Age and Gender. Available online: https://www.statista.com/statistics/376128/facebook-global-user-age-distribution/ (accessed on 7 October 2023).
- Ashley, S.; Maksl, A.; Craft, S. Developing a news media literacy scale. J. Mass Commun. Educ. 2013, 68, 7–21. [Google Scholar] [CrossRef]
- Kožuh, I.; Hintermair, M.; Debevc, M. Community building among deaf and hard of hearing people by using written language on social networking sites. Comput. Hum. Behav. 2016, 65, 295–307. [Google Scholar] [CrossRef]
- DeVellis, R.F. Scale Development: Theory and Applications; Sage Publications: Los Angeles, CA, USA; London, UK; New Delhi, India; Singapore; Washington, DC, USA; Melbourne, Australia, 2016; Volume 26. [Google Scholar]
- Hair, J.F.; Black, W.C.; Babin, B.J.; Anderson, R.E.; Tatham, R.L. Multivariate Data Analysis; Prentice Hall: Hoboken, NJ, USA, 2010. [Google Scholar]
- Podsakoff, P.M.; MacKenzie, S.B.; Lee, J.Y.; Podsakoff, N.P. Common methods biases in behavioral research: A critical review of the literature and recommended remedies. J. Appl. Psychol. 2003, 88, 879–903. [Google Scholar] [CrossRef] [PubMed]
- Lee, S.; Gil de Zúñiga, H.; Munger, K. Antecedents and consequences of fake news exposure: A two-panel study on how news use and different indicators of fake news exposure affect media trust. Hum. Commun. Res. 2023, 49, 408–420. [Google Scholar] [CrossRef]
- Tully, M.; Vraga, E.K.; Bode, L. Designing and testing news literacy messages for social media. Mass Commun. Soc. 2020, 23, 22–46. [Google Scholar] [CrossRef]
- Mora-Rodríguez, A.; Melero-López, I. News consumption and risk perception of COVID-19 in Spain. Comunicar 2021, 29, 72–81. [Google Scholar] [CrossRef]
- Spohr, D. Fake news and ideological polarization: Filter bubbles and selective exposure on social media. Bus. Inf. Rev. 2017, 34, 150–160. [Google Scholar] [CrossRef]
- Kong, Q.; Lai-Ku, D.K.Y.; Deng, D.L.; Yan-Au, A.C. Motivation and perception of Hong Kong university students about social media news. Comunicar 2021, 29, 33–42. [Google Scholar] [CrossRef]
- Facebook. Information on Advertising Policies about COVID-19. Facebook Business Help Center. 2020. Available online: https://www.facebook.com/business/help/1123969894625935 (accessed on 3 July 2023).
- Google. Coronavirus Disease (COVID-19) Google Ads Policy Updates. Google Ads Help. 2020. Available online: https://support.google.com/adspolicy/answer/9841294?hl=en (accessed on 16 September 2023).
- Žilič Fišer, S.; Čakš, P. Strategies for the Minimisation of Misinformation SpreadThrough the Local Media Environment. Journal. Pract. 2023, 1–22. [Google Scholar] [CrossRef]
- Harman, J.R. Collateral Damage: The Imperiled Status of Truth in American Public Discourse and Why It Matters to You; Author House: Bloomington, IN, USA, 2014. [Google Scholar]


| Characteristic | Number (n) | Percentage (%) |
|---|---|---|
| Gender | ||
| Female | 270 | 62.4 |
| Male | 163 | 37.6 |
| Age | ||
| 18–24 years | 147 | 33.9 |
| 25–34 years | 112 | 25.9 |
| 35–44 years | 84 | 19.4 |
| 45–54 years | 62 | 14.3 |
| 55–64 years | 28 | 6.5 |
| Education | ||
| Primary (basic school) | 5 | 1.2 |
| Secondary (general or vocational technical and secondary professional or technical education) | 168 | 38.8 |
| Tertiary (Bachelor’s, Master’s, or PhD degree) | 260 | 60 |
| Construct | Abbreviation of Variable | Cronbach’s Alpha Coefficient | Item | Factor Loading |
|---|---|---|---|---|
| News literacy in authors and audiences | NLauthor | 0.756 | NLA1 | 0.75 |
| NLA2 | 0.77 | |||
| NLA3 | 0.65 | |||
| News literacy in messages and meanings | NLmessage | 0.702 | NLM1 | 0.71 |
| NLM2 | 0.76 | |||
| News literacy in representation and reality | NLrepresent | 0.672 | NLR1 | 0.55 |
| NLR2 | 0.92 | |||
| News trust in the accuracy of depictions and source assessment | NTaccuracy | 0.888 | NTA1 | 0.72 |
| NTA2 | 0.76 | |||
| NTA3 | 0.78 | |||
| NTA4 | 0.67 | |||
| NTA5 | 0.73 | |||
| NTA6 | 0.69 | |||
| NTA7 | 0.75 | |||
| News trust in the selectivity of facts | NTselect | 0.846 | NTS1 | 0.85 |
| NTS2 | 0.93 | |||
| NTS3 | 0.79 | |||
| NTS4 | 0.50 | |||
| Fact-checking intent in seeking others’ opinions | FCIseekopinion | 0.961 | FCIO1 | 0.91 |
| FCIO2 | 0.98 | |||
| FCIO3 | 0.92 | |||
| Fact-checking intent in seeking sources | FCIseeksource | 0.928 | FCIS1 | 0.92 |
| FCIS2 | 0.92 | |||
| FCIS3 | 0.87 | |||
| Fact-checking intent in detecting misleading information | FCIdetect | 0.952 | FCID1 | 0.92 |
| FCID2 | 0.99 | |||
| FCID3 | 0.93 |
| Notation | Recommended Value | Calculated Value |
|---|---|---|
| Chi-square value (X2) | 652.134 | |
| Degrees of freedom (DF) | 296 | |
| Chi-square value/degrees of freedom (Cmin/df) | ≤3.0 | 2.203 |
| Root-mean-square error of approximation (RMSEA) | ≤0.10 | 0.053 |
| Goodness-of-fit index (GFI) | ≥0.90 | 0.896 |
| Normed fit index (NFI) | ≥0.90 | 0.920 |
| Comparative fit index (CFI) | ≥0.90 | 0.954 |
| Abbreviation | NLrepresent | NTselect | NTaccuracy | FCIdetect | FCIseeksource | FCIseekopinion | NLmessage | NLauthor |
|---|---|---|---|---|---|---|---|---|
| A | 0.758 | |||||||
| B | 0.379 | 0.788 | ||||||
| C | 0.338 | 0.600 | 0.729 | |||||
| D | 0.165 | 0.184 | 0.113 | 0.945 | ||||
| E | 0.106 | 0.037 | −0.036 | 0.448 | 0.902 | |||
| F | 0.058 | 0.072 | −0.046 | 0.443 | 0.537 | 0.935 | ||
| G | 0.030 | −0.010 | −0.154 | 0.186 | 0.102 | 0.166 | 0.737 | |
| H | −0.057 | −0.248 | −0.401 | 0.019 | 0.123 | 0.124 | 0.497 | 0.722 |
Disclaimer/Publisher’s Note: The statements, opinions and data contained in all publications are solely those of the individual author(s) and contributor(s) and not of MDPI and/or the editor(s). MDPI and/or the editor(s) disclaim responsibility for any injury to people or property resulting from any ideas, methods, instructions or products referred to in the content. |
© 2023 by the authors. Licensee MDPI, Basel, Switzerland. This article is an open access article distributed under the terms and conditions of the Creative Commons Attribution (CC BY) license (https://creativecommons.org/licenses/by/4.0/).
Share and Cite
Kožuh, I.; Čakš, P. Social Media Fact-Checking: The Effects of News Literacy and News Trust on the Intent to Verify Health-Related Information. Healthcare 2023, 11, 2796. https://doi.org/10.3390/healthcare11202796
Kožuh I, Čakš P. Social Media Fact-Checking: The Effects of News Literacy and News Trust on the Intent to Verify Health-Related Information. Healthcare. 2023; 11(20):2796. https://doi.org/10.3390/healthcare11202796
Chicago/Turabian StyleKožuh, Ines, and Peter Čakš. 2023. "Social Media Fact-Checking: The Effects of News Literacy and News Trust on the Intent to Verify Health-Related Information" Healthcare 11, no. 20: 2796. https://doi.org/10.3390/healthcare11202796
APA StyleKožuh, I., & Čakš, P. (2023). Social Media Fact-Checking: The Effects of News Literacy and News Trust on the Intent to Verify Health-Related Information. Healthcare, 11(20), 2796. https://doi.org/10.3390/healthcare11202796

