Dermatological Side Effects of Cancer Treatment: Psychosocial Implications—A Systematic Review of the Literature
Abstract
:1. Introduction
2. Background
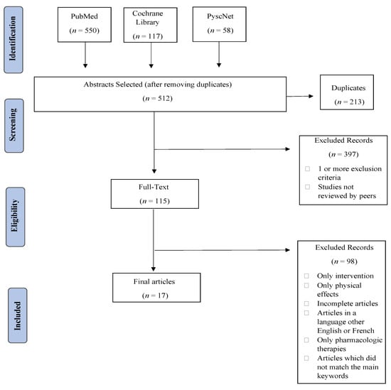
3. Methods
3.1. Search Strategy
3.2. Inclusion Criteria
3.3. Exclusion Criteria
3.4. Screening
3.5. Quality Assessment
4. Results
4.1. Studies’ Characteristics
4.2. Studies’ Results Summary
5. Discussion and Conclusions
Author Contributions
Funding
Institutional Review Board Statement
Informed Consent Statement
Data Availability Statement
Acknowledgments
Conflicts of Interest
References
- McDaniel, J.T.; Nuhu, K.; Ruiz, J.; Alorbi, G. Social determinants of cancer incidence and mortality around the world: An ecological study. Glob. Health Promot. 2019, 26, 41–49. [Google Scholar] [CrossRef] [PubMed]
- Drobin, K.; Marczyk, M.; Halle, M.; Danielsson, D.; Papiez, A.; Sangsuwan, T.; Bendes, A.; Hong, M.-G.; Qundos, U.; Harms-Ringdahl, M.; et al. Molecular profiling for predictors of radiosensitivity in patients with breast or head-and-neck cancer. Cancers 2020, 12, 753. [Google Scholar] [CrossRef] [PubMed]
- Sereno, M.; Brunello, A.; Chiappori, A.; Barriuso, J.; Casado, E.; Belda, C.; de Castro, J.; Feliu, J.; González-Barón, M. Cardiac toxicity: Old and new issues in anti-cancer drugs. Clin. Transl. Oncol. 2008, 10, 35–46. [Google Scholar] [CrossRef] [PubMed]
- Ky, B.; Vejpongsa, P.; Yeh, E.T.H.; Force, T.; Moslehi, J.J. Emerging paradigms in cardiomyopathies associated with cancer therapies. Circ. Res. 2013, 113, 754–764. [Google Scholar] [CrossRef] [PubMed]
- Metri, K.G.; Bhargav, H.; Chowdhury, P.; Koka, P.S. Ayurveda for chemo-radiotherapy induced side effects in cancer patients. J. Stem Cells 2013, 8, 115–129. [Google Scholar]
- Lacouture, M.E. Mechanisms of cutaneous toxicities to EGFR inhibitors. Nat. Rev. Cancer 2006, 6, 803–812. [Google Scholar] [CrossRef]
- Zhang, X.J.; Wang, A.P.; Shi, T.Y.; Zhang, J.; Xu, H.; Wang, D.Q.; Feng, L. The psychosocial adaptation of patients with skin disease: A scoping review. BMC Public Health 2019, 19, 1404. [Google Scholar] [CrossRef]
- Boone, S.L.; Rademaker, A.; Liu, D.; Pfeiffer, C.; Mauro, D.J.; Lacouture, M.E. Impact and management of skin toxicity associated with anti-epidermal growth factor receptor therapy: Survey results. Oncology 2008, 72, 152–159. [Google Scholar] [CrossRef]
- Hackbarth, M.; Haas, N.; Fotopoulou, C.; Lichtenegger, W.; Sehouli, J. Chemotherapy-induced dermatological toxicity: Frequencies and impact on quality of life in women’s cancers. Results of a prospective study. Support. Care Cancer 2008, 16, 267–273. [Google Scholar] [CrossRef]
- Jacot, W.; Bessis, D.; Jorda, E.; Ychou, M.; Fabbro, M.; Pujol, J.-L.; Guillot, B. Acneiform eruption induced by epidermal growth factor receptor inhibitors in patients with solid tumours. Br. J. Dermatol. 2004, 151, 238–241. [Google Scholar] [CrossRef]
- Bonner, J.A.; Harari, P.M.; Giralt, J.; Azarnia, N.; Shin, D.M.; Cohen, R.B.; Jones, C.U.; Sur, R.; Raben, D.; Jassem, J.; et al. Radiotherapy plus Cetuximab for Squamous—Cell Carcinoma of the Head and Neck. N. Engl. J. Med. 2006, 354, 567–578. [Google Scholar] [CrossRef] [PubMed]
- Segaert, S.; Van Cutsem, E. Clinical signs, pathophysiology and management of skin toxicity during therapy with epidermal growth factor receptor inhibitors. Ann. Oncol. 2005, 16, 1425–1433. [Google Scholar] [CrossRef] [PubMed]
- Segaert, S.; Chiritescu, G.; Lemmens, L.; Dumon, K.; Van Cutsem, E.; Tejpar, S. Skin toxicities of targeted therapies. Eur. J. Cancer 2009, 45, 295–308. [Google Scholar] [CrossRef] [PubMed]
- Robert, C.; Sibaud, V.; Mateus, C.; Verschoore, M.; Charles, C.; Lanoy, E.; Baran, R. Nail toxicities induced by systemic anticancer treatments. Lancet Oncol. 2015, 16, 181–189. [Google Scholar] [CrossRef] [PubMed]
- Mateus, C.; Robert, C. Effets cutanés des nouvelles molécules utilisées en cancérologie. Rev. Med. Interne 2009, 30, 401–410. [Google Scholar] [CrossRef]
- Lynch, T.J.; Kim, E.S.; Eaby, B.; Garey, J.; West, D.P.; Lacouture, M.E. Epidermal Growth Factor Receptor Inhibitor—Associated Cutaneous Toxicities: An Evolving Paradigm in Clinical Management. Oncologist 2007, 12, 610–621. [Google Scholar] [CrossRef]
- Duijts, S.F.A.; Van Egmond, M.P.; Spelten, E.; Van Muijen, P.; Anema, J.R.; Van Der Beek, A.J. Physical and psychosocial problems in cancer survivors beyond return to work: A systematic review. Psychooncology 2014, 23, 481–492. [Google Scholar] [CrossRef]
- Kent, E.E.; Rowland, J.H.; Northouse, L.; Litzelman, K.; Chou, W.-Y.S.; Shelburne, N.; Timura, C.; O’Mara, A.; Huss, K. Caring for caregivers and patients: Research and clinical priorities for informal cancer caregiving. Cancer 2016, 122, 1987–1995. [Google Scholar] [CrossRef]
- Holland, J.C. History of psycho-oncology: Overcoming attitudinal and conceptual barriers. Psychosom. Med. 2002, 64, 206–221. [Google Scholar] [CrossRef]
- Larouche, S.; Edgar, L. The measure of distress. Contin. CARE Courses Dir. 2004, 3, 34–39. [Google Scholar]
- Bultz, B.D.; Holland, J.C. Emotional distress in patients with cancer: The sixth vital sign. Community Oncol. 2006, 3, 311–314. [Google Scholar] [CrossRef]
- Costa, D.S.J.; Mercieca-Bebber, R.; Rutherford, C.; Gabb, L.; King, M.T. The Impact of Cancer on Psychological and Social Outcomes. Aust. Psychol. 2016, 51, 89–99. [Google Scholar] [CrossRef]
- Zaza, C.; Baine, N. Cancer pain and psychosocial factors: A critical review of the literature. J. Pain. Symptom Manag. 2002, 24, 526–542. [Google Scholar] [CrossRef]
- Brown, L.F.; Kroenke, K. Cancer-Related Fatigue and Its Associations with Depression and Anxiety: A Systematic Review. Psychosomatics 2009, 50, 440–447. [Google Scholar] [CrossRef] [PubMed]
- Joshi, S.S.; Ortiz, S.; Witherspoon, J.N.; Rademaker, A.; West, D.P.; Anderson, R.; Rosenbaum, S.E.; Lacouture, M.E. Effects of epidermal growth factor receptor inhibitor-induced dermatologic toxicities on quality of life. Cancer 2010, 116, 3916–3923. [Google Scholar] [CrossRef]
- Ocvirk, J.; Cencelj, S. Management of cutaneous side-effects of cetuximab therapy in patients with metastatic colorectal cancer. J. Eur. Acad. Dermatol. Venereol. 2010, 24, 453–459. [Google Scholar] [CrossRef]
- Osio, A.; Mateus, C.; Soria, J.-C.; Massard, C.; Malka, D.; Boige, V.; Besse, B.; Robert, C. Cutaneous side-effects in patients on long-term treatment with epidermal growth factor receptor inhibitors. Br. J. Dermatol. 2009, 161, 515–521. [Google Scholar] [CrossRef]
- De Boer-Dennert, M.; de Wit, R.; Schmitz, P.; Djontono, J.; Beurden, V.V.; Stoter, G.; Verweij, J. Patient perceptions of the side-effects of chemotherapy: The influence of 5HT3 antagonists. Br. J. Cancer 1997, 76, 1055–1061. [Google Scholar] [CrossRef]
- Griffin, A.M.; Butow, P.N.; Coates, A.S.; Childs, A.M.; Ellis, P.M.; Dunn, S.M.; Tattersall, M.H.N. On the receiving end V: Patient perceptions of the side effects of cancer chemotherapy in 1993. Ann. Oncol. 1996, 7, 189–195. [Google Scholar] [CrossRef]
- Kiebert, G.M.; de Haes, J.H.C.J.M.; Kievit, J.; van de Velde, C.J.H. Effect of peri-operative chemotherapy on the quality of life of patients with early breast cancer. Eur. J. Cancer Clin. Oncol. 1990, 26, 1038–1042. [Google Scholar] [CrossRef]
- Agero, A.L.C.; Dusza, S.W.; Benvenuto-Andrade, C.; Busam, K.J.; Myskowski, P.; Halpern, A.C. Dermatologic side effects associated with the epidermal growth factor receptor inhibitors. J. Am. Acad. Dermatol. 2006, 55, 657–670. [Google Scholar] [CrossRef] [PubMed]
- Freites-Martinez, A.; Chan, D.; Sibaud, V.; Shapiro, J.; Fabbrocini, G.; Tosti, A.; Cho, J.; Goldfarb, S.; Modi, S.; Gajria, D.; et al. Assessment of Quality of Life and Treatment Outcomes of Patients With Persistent Postchemotherapy Alopecia. JAMA Dermatol. 2019, 155, 724–728. [Google Scholar] [CrossRef] [PubMed]
- Lee, J.; Lim, J.; Park, J.S.; Kim, M.; Kim, T.Y.; Kim, T.M.; Lee, K.H.; Keam, B.; Han, S.W.; Mun, J.H.; et al. The Impact of Skin Problems on the Quality of Life in Patients Treated with Anticancer Agents: A Cross-Sectional Study. Cancer Res. Treat. 2018, 50, 1186–1193. [Google Scholar] [CrossRef] [PubMed]
- Romito, F.; Giuliani, F.; Cormio, C.; Tulipani, C.; Mattioli, V.; Colucci, G. Psychological effects of cetuximab-induced cutaneous rash in advanced colorectal cancer patients. Support. Care Cancer 2010, 18, 329–334. [Google Scholar] [CrossRef]
- Hesketh, P.J.; Batchelor, D.; Golant, M.; Lyman, G.H.; Rhodes, N.; Yardley, D. Chemotherapy-induced alopecia: Psychosocial impact and therapeutic approaches. Support. Care Cancer 2004, 12, 543–549. [Google Scholar] [CrossRef]
- Münstedt, K.; Manthey, N.; Sachsse, S.; Vahrson, H. Changes in self-concept and body image during alopecia induced cancer chemotherapy. Support. Care Cancer 1997, 5, 139–143. [Google Scholar] [CrossRef]
- Charles, C.; Razavi, D.; Bungener, C.; Mateus, C.; Lanoy, E.; Verschoore, M.; Dauchy, S.; Robert, C. Impact of Skin Toxicities Associated with Targeted Cancer Therapies on Body Image: A Prospective Study. Clin. Drug Investig. 2016, 36, 235–242. [Google Scholar] [CrossRef]
- De Sanctis, V.; Agolli, L.; Visco, V.; Monaco, F.; Muni, R.; Spagnoli, A.; Campanella, B.; Valeriani, M.; Minniti, G.; Osti, M.F.; et al. Cytokines, fatigue, and cutaneous erythema in early stage breast cancer patients receiving adjuvant radiation therapy. BioMed Res. Int. 2014, 2014, 523568. [Google Scholar] [CrossRef]
- Helms, R.L.; O’Hea, E.L.; Corso, M. Body image issues in women with breast cancer. Psychol. Health Med. 2008, 13, 313–325. [Google Scholar] [CrossRef]
- Abd EL-rafea, S.A.K.; Abd Allah, E.S.; Elsayed Ahmed, N.M. Effect of skin reactions on quality of life for elderly women with breast cancer receiving chemotherapy. Zagazig Nurs. J. 2021, 17, 42–55. [Google Scholar]
- Silva, D.; Gomes, A.; Ms Lobo, J.; Almeida, V.; Almeida, I.F. Management of skin adverse reactions in oncology. J. Oncol. Pharm. Pract. 2020, 26, 1703–1714. [Google Scholar] [CrossRef] [PubMed]
- Robert, C.; Soria, J.-C.; Spatz, A.; Le Cesne, A.; Malka, D.; Pautier, P.; Wechsler, J.; Lhomme, C.; Escudier, B.; Boige, V.; et al. Cutaneous side-effects of kinase inhibitors and blocking antibodies. Lancet Oncol. 2005, 6, 491–500. [Google Scholar] [CrossRef] [PubMed]
- Rosman, I.S.; Anadkat, M.J. Tufted hair folliculitis in a woman treated with trastuzumab. Target. Oncol. 2010, 5, 295–296. [Google Scholar] [CrossRef] [PubMed]
- Duffour, J.; Thézenas, S.; Dereure, O.; Garcin, A.; Caron, J.; Samalin, E.; Portales, F.; Fiess, C.; Chalbos, P.; Gestin-Boyer, C.; et al. Inter-observer agreement between dermatologists and oncologists in assessing dermatological toxicities in patients with metastatic colorectal cancer treated by cetuximab-based chemotherapies: A pilot comparative study. Eur. J. Cancer 2010, 46, 3169–3174. [Google Scholar] [CrossRef]
- Mian, M.; Silfvast-Kaiser, A.; Paek, S.; Kivelevitch, D.; Menter, A. A review of the most common dermatologic conditions and their debilitating psychosocial impacts. Int. Arch. Int. Med. 2019, 3, 18. [Google Scholar] [CrossRef]
- Lukaviciute, L.; Ganceviciene, R.; Navickas, P.; Navickas, A.; Grigaitiene, J.; Zouboulis, C.C. Anxiety, depression, and suicidal ideation amongst patients with facial dermatoses (acne, rosacea, perioral dermatitis, and folliculitis) in Lithuania. Dermatology 2020, 236, 314–322. [Google Scholar] [CrossRef]
- Ozcan, Y.; Sungur, M.A.; Ozcan, B.Y.; Eyup, Y.; Ozlu, E. The Psychosocial Impact of Chronic Facial Dermatoses in Adults. Dermatol. Pract. Concept. 2023, 13, e2023029. [Google Scholar] [CrossRef]
- Kelly, K.A.; Balogh, E.A.; Kaplan, S.G.; Feldman, S.R. Skin disease in children: Effects on quality of life, stigmatization, bullying, and suicide risk in pediatric acne, atopic dermatitis, and psoriasis patients. Children 2021, 8, 1057. [Google Scholar] [CrossRef]
- Picardi, A.; Lega, I.; Tarolla, E. Suicide risk in skin disorders. Clin. Dermatol. 2013, 31, 47–56. [Google Scholar] [CrossRef]

| Study Title | Reference and Metrics 1 | Main Aim | Methodology | Main Results | Discussion/Conclusions |
|---|---|---|---|---|---|
| Effects of epidermal growth factor receptor inhibitor-induced dermatologic toxicities on quality of life | Joshi et al. [25]; Q1 (high) | Examine the effect of skin toxicities caused by epidermal growth factor receptor (EGFR) inhibitors on QoL. | Exploratory study | Consistent with a higher severity of rash grade, there was a rise in median scores for symptoms, emotions, functioning and overall scores. Conversely, there was a negative correlation between age and emotions as well as the overall score. A noteworthy disparity emerged between patients aged ≤50 years and those aged >50 years in terms of symptoms, emotions, functioning and overall scores. However, no significant differences were observed in terms of QoL concerning skin patch testing (SPT), gender, treatment modality or cancer type. | Toxicity, encompassing issues such as rash, xerosis, paronychia and pruritus, had an adverse impact on the QoL, with rash exhibiting the most substantial QoL reduction. Interestingly, younger patients reported lower overall QoL compared to their older counterparts who experienced similar toxicities. These findings underscore the utility of the NCI-CTCAE as a valuable tool for assessing the influence of rash on dermatology-specific QoL. |
| Management of cutaneous side-effects of cetuximab therapy in patients with metastatic colorectal cancer | Ocvirk et al. [26]; Q1 (high) | Achievements of a literature review on the management of skin toxicity during treatment with cetuximab. | Longitudinal study | Thirty-one patients with metastatic colorectal cancer treated with cetuximab were examined. A total of 6 patients had grade I rash, 16 had grade II, and 9 patients had type I acne as a rash. To a lesser extent, cases of itching, dry skin, scaling, capillary modification, conjunctivitis, telangiectasias, paronychias or fissures were observed. Cetuximab therapy was discontinued at grade III. | When using EGFRI treatment, it is crucial to identify and address adverse reactions to ensure the patient’s QoL and enable the uninterrupted continuation of therapy, avoiding the necessity of reducing or discontinuing the medication. |
| Psychological effects of cetuximab-induced cutaneous rash in advanced colorectal cancer patients | Romito et al. [34]; Q2 (medium) | Investigate the psychological and social sequelae of skin rash. | Exploratory study | A total of eighty individuals who had advanced colorectal cancer (CRC) and underwent treatment involving cetuximab were included in the study. Among these patients, 41% displayed signs of psychological distress. Concerning social avoidance, 53% of the participants reported that they did not avoid going out at all. The remaining respondents indicated that they either “strongly” (22%) or “moderately” (25%) avoided going out. Notably, the study found that psychological distress and social avoidance were not associated with the presence of skin rash but were instead linked to the patient’s QoL. | The presence of a skin rash did not appear to influence the psychological well-being or social interactions of the patients. This observation can be attributed to two plausible reasons: firstly, individuals with advanced cancer may view a skin rash as an inherent component of the multifaceted challenges posed by the disease itself; secondly, oncologists often motivate patients to persevere with their treatment regimens since a skin rash typically signifies a positive response to the therapy. Such expectations can instill hope and assist patients in coping with the side effects associated with the medication. |
| Cutaneous side-effects in patients on long-term treatment with epidermal growth factor receptor inhibitors | Osio et al. [27]; Q1 (high) | Conduct a prospective study in patients undergoing epidermal growth factor receptor inhibitors for more than 6 months. | Exploratory study | In total, 100% had cutaneous side effects at the time of the examination; 5% grade I or II folliculitis; 100% xerosis; 69% mucositis; 5% capillary abnormalities; 5% trichomegaly of the lashes; 56% facial hypertrichosis; 56% painful paronychia; 44% onycholysis; 5% needed a reduction dose or discontinuation EGFRI; 25% suffered moderate to strong impact on QoL. | Patients treated for cancer for longer periods can present chronic side effects. Cutaneous side effects were found in all patients treated with EGFRI for more than 6 months with a significant impact QoL, marked by significant physical and psychosocial discomfort. The clinical spectrum of skin manifestation varies over time. |
| Patient perceptions of the side effects of chemotherapy: the influence of 5HT3 antagonists | De Boer-Dennert et al. [28]; Q1 (high) | Assess the influence of 5HT3 antagonists on how patients perceive the adverse effects of chemotherapy. | Exploratory study | Patients ranked nausea, hair loss and vomiting as the most distressing side effects, as they can impact QoL and compliance with treatment. The ranking of the four most distressing side effects was quite consistent for gender, age and marital status. In comparison to men, women gave greater importance to hair loss over vomiting, and they also rated emotional distress (depression), anxiety or tension as more significant concerns than men did. On the other hand, men expressed more apprehension regarding treatment attendance, the duration of clinic visits and infertility issues. Notably, infertility was a source of greater distress among younger patients. As patients grew older, the importance of factors like the impact on family and partners and feelings of anxiety or tension diminished, while concerns about constipation and the need for injections became more prominent. Additionally, the anticipation of undergoing treatment had a lesser effect on older patients. | The findings from the study emphasize the need to stay attuned to how patients perceive the side effects of chemotherapy, which might not align with the perspectives of healthcare professionals. While acknowledging the significance of introducing new and effective supportive care measures like 5HT3 antagonists, the study also urges caution against overly optimistic interpretations of their impact. |
| On the receiving end. V: Patient perceptions of the side effects of cancer chemotherapy in 1993 | Griffin et al. [29]; Q1 (high) | Determine and prioritize the symptoms encountered by patients undergoing cancer chemotherapy. | Longitudinal study | In 1983, a study highlighted vomiting and nausea as the predominant symptoms among patients. Given advancements in antiemetic treatments and shifts in cancer chemotherapy approaches, it was expected that changes might have occurred in how patients perceived their symptoms. In 1993, the study was repeated, involving 155 cancer patients undergoing chemotherapy at a large urban teaching hospital. Patients were asked to select symptoms from a list and identify the five most troublesome ones. On average, patients reported experiencing 20 symptoms (13 physical and 7 psychosocial). Nausea emerged as the most distressing symptom, followed by fatigue and hair loss. Interestingly, vomiting, previously the most severe symptom in 1983, now ranked fifth. Variations in the symptoms experienced and deemed most severe were observed among different chemotherapy regimens, across age groups, and between male and female patients. | The findings indicate a decrease in the intensity of certain symptoms encountered during chemotherapy and a transition from a focus on physical symptoms to a greater emphasis on psychosocial concerns. |
| Effect of Peri-operative Chemotherapy on the QoL of Patients with Early Breast Cancer | Kiebert et al. [30]; Q1 (high) | Examine how perioperative chemotherapy affects the physical, psychological and social well-being, as well as the activity level, of individuals diagnosed with early-stage breast cancer. | Exploratory study | Out of the participants, 24 women underwent perioperative chemotherapy, while 29 did not receive this treatment. During the initial 2 months following surgery, patients who received perioperative chemotherapy did not report a higher overall occurrence of physical symptoms compared to the control group. The impact on body image, fear of recurrence and fear of death using six questions, the reliability of which had been previously established in a study involving breast cancer patients, were assessed. Notably, there was a noteworthy difference between the two groups in terms of fatigue, with the perioperative chemotherapy group reporting more fatigue than the control group. Additionally, complete hair loss was more commonly reported by patients who underwent perioperative chemotherapy. However, the subjective evaluation of physical well-being among patients who received perioperative chemotherapy did not significantly diverge from that of the control group. Moreover, there were no discernible disparities in psychological well-being, concerns and fears, daily activity performance or the overall assessment of life between the two groups. | Prior to this research, the prevailing assumption was that chemotherapy-induced alopecia would inevitably have a detrimental impact on the QoL. However, the findings revealed that the interconnections between these factors were more intricate than previously believed. The question that remains unresolved is how breast cancer and/or its surgical interventions shape the perception of alopecia as a side effect of adjuvant chemotherapy. |
| Chemotherapy-induced alopecia: psychosocial impact and therapeutic approaches | Hesketh et al. [35]; Q2 (medium) | Identify the psychosocial effects resulting from chemotherapy-induced alopecia. | Literature review | Chemotherapy-induced alopecia (CIA) could affect QoL and lead to significant levels of anxiety, depression, negative body image, low self-esteem and reduced sense of well-being. | The CIA approach should be tailored to each patient’s specific requirements, with a particular emphasis on addressing the precise timing of hair loss. Both support groups and self-care strategies constitute essential elements of any comprehensive management approach. |
| Changes in self-concept and body image during alopecia induced cancer chemotherapy | Münstedt et al. [36]; Q2 (medium) | Investigate how chemotherapy-induced hair loss affects different aspects of body image perception. | Longitudinal study | Upon histological confirmation predominantly indicating ovarian cancer, a group of 29 patients who received a chemotherapy regimen known to induce complete alopecia (loss of hair) was analyzed. The assessment was conducted prior to the initiation of treatment, then repeated once hair loss was complete, and finally after the completion of therapy when patients had already undergone hair regrowth. Across all scales, the results demonstrated a deterioration during chemotherapy, but they did not return to baseline or improve when patients experienced hair regrowth. The findings indicated that 73.3% of the patients did not feel as self-confident as they did before undergoing treatment, and for 46.6%, alopecia represented the most distressing side effect of chemotherapy. | Given the absence of any chemotherapeutic regimen or alternative treatment capable of averting alopecia, one of the following conclusions can be drawn: The observed differences may not solely be attributed to alopecia but could also result from coping mechanisms triggered by chemotherapy, potentially exacerbated by the presence of alopecia. Alternatively, these changes persist even after chemotherapy has ceased. The regrowth of hair and other adaptive processes do not lead to the restoration or enhancement of the compromised body image and self-concept. |
| Impact of Skin Toxicities Associated with Targeted Cancer Therapies on Body Image: A Prospective Study | Charles et al. [37]; Q2 (medium) | Describe the changes in body image that occur due to skin toxicity and their psychosocial impact on patients. | Exploratory study | In total, 94% developed skin toxicity. Body satisfaction remained stable and even slightly better during this period; 1/3 of the participants reported body image problems. The initial levels of body satisfaction and depression seemed to have a significant connection with the emergence of body image issues following three months of treatment. | Regarding the management of dermatological aspects, there appeared to be no apparent correlation between skin toxicities and body image issues. Nonetheless, it is essential for physicians to recognize that factors like body satisfaction and depressive symptoms present at the start of therapy play a pivotal role and should be taken into account to prevent the deterioration of body image and overall QoL. |
| Cytokines, Fatigue, and Cutaneous Erythema in early stage Breast Cancer Patients Receiving Adjuvant Radiation Therapy | De Sanctis et al. [38]; Q2 (medium) | Investigate the possible association of the development of high-grade erythema of the breast skin during radiation treatment with fatigue. | Longitudinal study. | Among the 40 patients who underwent management, assessments were conducted before, after radiotherapy (at 4 weeks), and during follow-up (6 months post-radiotherapy). During these evaluations, symptoms of fatigue, skin erythema and levels of circulating proinflammatory cytokines were recorded. Among these patients, 17.5% experienced fatigue without concurrent depression or anxiety, and grade ≥2 erythema was observed in 5 out of these 7 patients. The blood markers demonstrated a notable impact on fatigue. Interestingly, there appeared to be an apparent rise in fatigue, erythema and proinflammatory markers between the fourth and fifth weeks of treatment, followed by a subsequent decrease after radiotherapy. | The research findings imply that fatigue is linked to the presence of severe breast skin erythema during radiotherapy, likely due to elevated cytokine levels. These increased cytokine levels were found to be associated with concurrent high-grade breast skin erythema, potentially contributing to the biological mechanisms underlying fatigue. This suggests the possibility of developing radiation therapy modifications or novel medications specifically targeting erythema, which could reduce the intensity of skin erythema and fatigue. Such interventions could lead to improved therapy adherence and enhanced QoL for patients. |
| Body image issues in women with breast cancer | Helms et al. [39]; Q2 (medium) | Investigate concerns related to body image and assess psychological adaptation among women diagnosed with breast cancer. | Literature review | Women who have been diagnosed with and treated for breast cancer encounter various physical transformations. These changes encompass both potentially life-threatening alterations and others that could be characterized as primarily aesthetic. Among the effects, women with breast cancer may experience weight gain, hair loss and significant changes in breast appearance. These physical transformations have the potential to influence a woman’s overall sense of well-being and her ability to adapt to life following cancer treatment. Moreover, it appears that a strong emphasis on body image may amplify the psychological impact of these cosmetic changes. | While there existed a body of research investigating body image concerns among women with breast cancer that could be built, there were a number of clear areas for future investigation, such as better methodology, etiology of weight gain in relation to breast cancer, limited psychosocial oncology research and practice, lack of discussion in body image research related to breast cancer and also lack of knowledge in the impact of real physical changes on psychological well-being. |
| Dermatologic side effects associated with the epidermal growth factor receptor inhibitors | Agero et al. [31]; Q1 (high) | Describe the clinical characteristics of the dermatological adverse reactions caused by EGFR and discuss the pathology, possible causes and suggested treatments. | Literature review | The most common adverse dermatological effect was mild skin toxicity, characterized by a follicular and sterile pustular skin rash. In turn, the secondary adverse skin reactions observed include xerosis, pruritus, paronychia, capillary abnormality, stomatitis/mucositis, hypersensitivity reactions and nail changes. | Although the precise mechanism for the development of rash is not well defined, it was related to EGFRI signaling pathways in the skin and can serve as a visible marker of antitumor activity and therapeutic efficacy. These dermatologic reactions were common and generally mild but can cause clinical distress to the patient. It is important that dermatologists can diagnose these side effects and differentiate them from other skin disorders. |
| Management of skin adverse reactions in oncology | Silva et al. [41]; Q3 (low) | Summarize information pertaining to the prevention and treatment of skin toxicity resulting from chemotherapy and targeted cancer therapies. | Systematic review | Emphasizing the significance of patient education, three fundamental actions are underscored: cleansing, skincare and protection. This comprehensive approach is crucial for maintaining healthy skin, especially in cases where the skin has been compromised due to oncology treatments. The management of skin-related adverse reactions resulting from cancer treatments has been notably diverse, mainly due to the limited availability of well-founded, evidence-based treatments. Among the various adverse effects studied, papulopustular eruption, xerosis and hand–foot syndrome have received the most attention. Notably, the prevention of xerosis stands out as the approach with the strongest support from level II studies. Concerning treatment, the use of antibiotics to address papulopustular eruption caused by anti-epidermal growth factor receptor agents represents the most evidence-based strategy. In general, the number of studies categorized in the literature with a level II evidence rating (52%) is similar to those classified as level IV (33%). | Skin toxicity frequently occurs during combined cancer treatments and can lead to pain, discomfort, irritation, itching and even treatment delays or interruptions. It is crucial to educate patients about the potential risks and causes of skin toxicities before initiating anticancer therapy. Early consideration of skin adverse reaction management is essential to uphold the QoL for patients undergoing cancer therapies. |
| Effect of skin reactions on QoL for elderly women with breast cancer receiving chemotherapy | Abd EL-rafea et al. [40] | Evaluate the impact of skin reactions on the QoL of elderly women undergoing chemotherapy for breast cancer. | Descriptive design | In the group of elderly women under investigation, 40% experienced an extremely profound impact on their QoL due to skin symptoms. Furthermore, 64% of them reported an extremely severe effect on their emotions and functioning, resulting in a total mean QoL score of 103.72 ± 11.6. Additionally, statistically significant associations were identified between the QoL and factors such as age, lack of formal education, insufficient monthly income, the presence of chronic diseases, the stage at which breast cancer was diagnosed, and the receipt of ten or more chemotherapy cycles. | Regarding the overall aspects of QoL, the research findings indicated that approximately two-thirds of the elderly women included in the study reported an extremely significant impact of their skin symptoms on their emotional well-being and daily functioning. Furthermore, nearly half of these individuals stated that their skin symptoms had an extremely profound effect on their overall QoL. |
| Assessment of QoL and Treatment Outcomes of Patients With Persistent Postchemotherapy Alopecia | Freites-Martinez et al. [32]; Q1 (high) | Describe the clinical manifestation of patients who experience persistent chemotherapy-induced alopecia (pCIA) or endocrine therapy-induced alopecia following chemotherapy (EIAC) and evaluate their QoL and treatment outcomes. | Retrospective multi-center cohort | A total of 98 women diagnosed with pCIA (median age, 56.5 years, ranging from 18 to 83 years) and 94 women with EIAC (median age, 56 years, ranging from 29 to 84 years) were included in the study. In the case of pCIA, taxanes were the most common agents associated with the condition for 80 patients (82%), while aromatase inhibitors were the most common agents linked to EIAC for 58 patients (62%). In terms of the clinical presentation, diffuse alopecia was more prevalent in patients with pCIA compared to those with EIAC (observed in 31 out of 75 (41%) vs. 23 out of 92 (25%); p = 0.04), and the severity of alopecia, as per Common Terminology Criteria for Adverse Events, version 4.0, grade 2, was notably higher among patients with pCIA (29 out of 75 (39%) vs. 12 out of 92 (13%); p < 0.001). Both groups reported experiencing a negative emotional impact. Following treatment with topical minoxidil or spironolactone, a moderate to significant improvement was observed in 36 out of 54 patients with pCIA (67%) and 32 out of 42 patients with EIAC (76%). | Cytotoxic chemotherapy treatments have the potential to cause lasting harm or depletion of epithelial hair follicle stem cells, which are essential for the regeneration of hair follicles. This harm may elucidate the notably higher prevalence of diffuse alopecia observed in patients with pCIA compared to those with EIAC. In addition to the scalp, it was observed that eyebrow and eyelash alopecia were present in 37% of patients with pCIA, contributing to an adverse psychosocial impact, as indicated in the QoL analyses. Studies have shown that scalp cooling can prevent severe alopecia in 51% of breast cancer patients. Moreover, among patients with pCIA, there was a generally moderate to significant clinical improvement observed in 36 out of 54 individuals (67%) who received treatment with topical minoxidil, 5% and/or oral spironolactone. Multivariate analysis demonstrated a negative emotional impact in both groups when compared to other domains, such as symptoms and functioning. |
| The Impact of Skin Problems on the QoL in Patients Treated with Anticancer Agents: A Cross-Sectional Study | Lee et al. [33]; Q1 (high) | Evaluate the impact of anticancer agents on patients’ QoL | Cross-sectional study | Out of the 375 participants who underwent anticancer therapy, 136 (36.27%) received treatment for breast cancer, and 114 (30.40%) were treated for colorectal cancer. The analysis revealed that factors associated with greater dermatology-specific QoL disruption included being female, having breast cancer, using targeted agents and undergoing longer durations of anticancer therapy. Furthermore, specific dermatological symptoms such as itching, dry skin, easy bruising, pigmentation issues, papulopustules on the face, periungual inflammation, nail abnormalities and palmoplantar lesions were linked to significantly higher scores on the Dermatology Life Quality Index (DLQI). Among these symptoms, periungual inflammation and palmoplantar lesions were associated with the highest DLQI scores. | The findings of this study indicated that factors such as being female, having breast cancer, using targeted agents and undergoing extended periods of anticancer therapy were linked to increased disruption in dermatology-specific QoL. All of the skin issues examined, with the exception of hair loss, had a notable impact on dermatology-specific QoL. Notably, periungual inflammation and palmoplantar lesions were associated with the highest DLQI scores. These results could serve as valuable insights for clinicians when counseling and managing patients undergoing anticancer therapy. |
| Reference | Analysis and Statistical Methods | Variables |
|---|---|---|
| Joshi et al. [25] | t tests; Bonferroni method; Spearman correlation; Wilcoxon rank-sum tests; Kruskal–Wallis test | Sex; age; EGFRI; EGFRI-related reactions; Fitzpatrick skin phototype; quality of life (QoL) |
| Ocvirk et al. [26] | Not discriminated | Gender; age; rash grade; hair modifications; fissures; paronychia |
| Romito et al. [34] | Chi-Square test; Pearson’s correlation; Spearman’s test; t test; SPSS | Sex; age; colorectal cancer; social avoidance; psychological distress; skin rash; QoL |
| Osio et al. [27] | Not discriminated | Sex; age; EGFRI-related reactions; associated chemotherapy; duration of EGFR (months); QoL |
| De Boer-Dennert et al. [28] | Chi-square test; Fisher’s test | Sex; age; marital status; tumour types; chemotherapy |
| Griffin et al. [29] | LASA methodology | Sex; age; months from first diagnosis; marital status; type of cancer; extent of disease; intent of therapy; patient status; antiemetic regimens |
| Kiebert et al. [30] | t tests and X2 tests; two-way analyses of variance | Age; stage of disease; type of surgery; breast cancer; radiotherapy; adjuvant chemotherapy; menopausal status; time since surgery; QoL |
| Münstedt et al. [36] | MANOVA; t tests; Bonferroni method; Cronbach’s Alpha; SPSS | Age; gynaecological malignancy; mainly ovarian cancer; chemotherapy |
| Charles et al. [37] | Descriptive statistics; McNemar and Wilcoxon tests; Chi-square test; Mann–Whitney U test; Spearman’s coefficient; SPSS | Age; sex; marital status; cancer site; treatment; included in clinical trial; previous dermatological symptoms |
| De Sanctis et al. [38] | Student’s t test (Heckman two-step correction) | Age; early-stage breast cancer patients who underwent conservative surgery and radiotherapy; conserving surgery; histological type; tumor grade |
| Abd EL-rafea et al. [40] | Media; correlations; multiple linear regression model | Age; marital status; educational level; living condition; responsible for women’s care; monthly income; suffering from chronic diseases; duration of breast cancer diagnosis; stages of breast cancer at diagnosis; time since receiving chemotherapy; number of total chemotherapy cycles; previous chemotherapy history |
| Freites-Martinez, et al. [32] | Descriptive statistics; univariate regression tests; multivariate logistic regression | Alopecia grading and pattern; trichoscopy; response to therapy; QoL |
| Lee et al. [33] | Student’s t test; Jonckheere–Terpstra test; correlations | Sex; age; current chemotherapy; duration of current chemotherapy; radiotherapy history; presence of skin problems; QoL. |
| Reference | Instruments |
|---|---|
| Joshi et al. [25] | The National Cancer Institute Common Terminology Criteria for Adverse Events (NCI-CTCAE)—version 3.0 Skindex-16 Fitzpatrick SPT |
| Ocvirk et al. [26] | NCI CTCAE, v3.0 |
| Romito et al. [34] | The Functional Assessment of Cancer Therapy—Colorectal (FACT-C) The Psychological Distress Inventory (PDI) The National Cancer Institute Common Terminology Criteria for Adverse Events (NCI-CTCAE) |
| Osio et al. [27] | Questionnaire Dermatology Life Quality Index (DLQI) Common Terminology Criteria for Adverse Events (NCI-CTCAE) |
| De Boer-Dennert et al. [28] | Coates et al. (1983) Questionnaire (perception of the side effects of cancer chemotherapy) |
| Griffin et al. [29] | Coates et al. (1983) Questionnaire (perception of the side effects of cancer chemotherapy) Cancer Linear Analogue Self-Assessment Scales (CLASA) |
| Kiebert et al. [30] | Rotterdam Symptom Checklist (RSCL) Adapted Revenson Scale (and others) Modified EORTC Quality of Life Study Group questionnaire |
| Münstedt et al. [36] | Frankfurt Body-concept Scale (FKKS) Frankfurt Self-concept Scale (FSKN) |
| Charles et al. [37] | The National Cancer Institute Common Terminology Criteria for Adverse Events version 4.0. (NCI-CTCAE) Body Image Questionnaire (BIQ) Physical Attitudes Questionnaire (PAQ) Beck Depression Inventory-II (BDI-II) |
| De Sanctis et al. [38] | Cancer Therapy Fatigue subscale (FACT-F)—a component of the FACT-G quality of life questionnaire Hospital anxiety and depression scale (HADS) |
| Abd EL-rafea et al. [40] | Structured interview questionnaire; Skindex-29 |
| Freites-Martinez, et al. [32] | Hairdex questionnaire; 4-point scale |
| Lee et al. [33] | Dermatology Life Quality Index (DLQI); Questionnaire survey; Patirent’s medical records review. |
Disclaimer/Publisher’s Note: The statements, opinions and data contained in all publications are solely those of the individual author(s) and contributor(s) and not of MDPI and/or the editor(s). MDPI and/or the editor(s) disclaim responsibility for any injury to people or property resulting from any ideas, methods, instructions or products referred to in the content. |
© 2023 by the authors. Licensee MDPI, Basel, Switzerland. This article is an open access article distributed under the terms and conditions of the Creative Commons Attribution (CC BY) license (https://creativecommons.org/licenses/by/4.0/).
Share and Cite
Almeida, V.; Pires, D.; Silva, M.; Teixeira, M.; Teixeira, R.J.; Louro, A.; Dinis, M.A.P.; Ferreira, M.; Teixeira, A. Dermatological Side Effects of Cancer Treatment: Psychosocial Implications—A Systematic Review of the Literature. Healthcare 2023, 11, 2621. https://doi.org/10.3390/healthcare11192621
Almeida V, Pires D, Silva M, Teixeira M, Teixeira RJ, Louro A, Dinis MAP, Ferreira M, Teixeira A. Dermatological Side Effects of Cancer Treatment: Psychosocial Implications—A Systematic Review of the Literature. Healthcare. 2023; 11(19):2621. https://doi.org/10.3390/healthcare11192621
Chicago/Turabian StyleAlmeida, Vera, Daniela Pires, Marta Silva, Maribel Teixeira, Ricardo João Teixeira, André Louro, Maria Alzira Pimenta Dinis, Maria Ferreira, and Ana Teixeira. 2023. "Dermatological Side Effects of Cancer Treatment: Psychosocial Implications—A Systematic Review of the Literature" Healthcare 11, no. 19: 2621. https://doi.org/10.3390/healthcare11192621
APA StyleAlmeida, V., Pires, D., Silva, M., Teixeira, M., Teixeira, R. J., Louro, A., Dinis, M. A. P., Ferreira, M., & Teixeira, A. (2023). Dermatological Side Effects of Cancer Treatment: Psychosocial Implications—A Systematic Review of the Literature. Healthcare, 11(19), 2621. https://doi.org/10.3390/healthcare11192621

