Abstract
Korea has the highest burden of tuberculosis (TB) among Organization for Economic Co-operation and Development countries. Various strategies have been implemented to eradicate TB in Korea, and it is critical to evaluate previous TB management outcomes before framing future TB policies. Over the past few decades, the rapid increase in the aging population in Korea has substantially impacted the incidence of TB among the elderly. Thus, in this study, we aimed to develop a mathematical model for the assessment of TB management outcomes incorporating special features of TB transmission dynamics in Korea. First, we incorporate 2-age groups in our TB model because TB epidemics in Korea are different between the elderly and the non-elderly (<65 years vs. ≥65 years). Second, because the public-private mix has had a full-fledged impact since 2012, this study was divided into two periods (2001–2011 and 2012–2018). We developed a mathematical model of TB transmission dynamics with 2-age groups and age-specific model parameters were estimated based on actual TB epidemic data from 2001 to 2018. These parameters included transmission rates, relapse rates, and recovery rates. We conducted sensitivity analyses of various parameters, and investigated the impacts of these parameters on TB incidence. Our results demonstrate that the overall outcomes of both age-groups improved in the period of 2012–2018 compared with that in the period of 2001–2011. Age-specific interventions should be implemented to reduce the overall TB incidence. More intensive treatment efforts should be focused on the elderly, while the early detection and treatment rates for latent TB were the most significant factor to reduce TB incidence in both groups.
1. Introduction
Tuberculosis (TB) is an infectious disease, one of the world’s leading causes of death [1]. The World Health Organization (WHO) implemented the “Stop TB” strategy from 2006 to 2015 [2] and initiated the “End TB” strategy beginning in 2015 [3] with the goal of eliminating TB and related deaths worldwide by 2035. In particular, directly observed therapy (DOT) and public-private mix (PPM) are the most important key components for the two strategies to increase treatment coverage and success rates. In addition to DOT and PPM, WHO emphasized that proper baseline preparation to move the “End TB” strategy forward in the right direction and evaluation of the current epidemic situation are essential before rolling out key strategies [3]. In line with the WHO, Korea is also pursuing a mid- to long-term national tuberculosis project to achieve eradication of TB by 2035. The reported number of new TB cases in South Korea decreased by approximately 50% from 168 per 100,000 population in 1990 to 80 per 100,000 population in 2015. Nevertheless, the TB infection rate and TB death rate are higher than those of countries in the Organization for Economic Co-operation and Development [1].
The annual TB incidence in Korea has been on the decline since 2012 as a result of various policies, including PPM projects, consistent and comprehensive TB control strategies, and initiation of TB contact investigation (Figure 1). PPM, which began on a pilot scale in 2007 and was expanded to entire South Korea in 2011, is believed to be an essential component for controlling TB. The national PPM TB control project was launched in 2009. In 2012, there were approximately 120 hospitals and 200 TB special nurses. A similar level has been maintained ever since [4]. Treatment in the private sector has become more important in Korea. In 2001, the proportion of new patients reported from public health centers was 46.2%. In 2016, this number decreased to 7.8%, whereas the proportion of patients managed by private medical institutions increased to 92.2%. A government plan was established to intensify PPM to make the TB incidence zero as soon as possible. The government is reviewing an extension of the current monitoring period from 2 weeks to 8 months to increase the completion of treatment and the success rate. There is a need to assess the overall effectiveness of the PPM project before launching a new PPM plan in the future. Because full-fledged TB control by PPM has had an impact since 2012, it is necessary to compare the outcomes of 2001–2011 with those from 2012 to assess the effects of PPM on TB management.
Figure 1.
Annual TB incidence and various interventions at the national level are displayed from 1990 to 2018. Note that the annual incidence of TB was increased owing to a new TB surveillance system implemented by the Korean government in 2000. The PPM began on a pilot scale in 2007 and expanded to all of Korea in 2011.
It is challenging to measure epidemiological characteristics of TB transmission such as infection rates, recovery rates, and relapse rates owing to its long variable latency and complex interplays between hosts and environments. Moreover, many difficulties are involved in assessing the effectiveness of public health policies for TB, which have been implemented by the Korean government at a national level. Mathematical modeling can serve as a complementary tool to understand the complex dynamics of TB and evaluate the effectiveness of various TB prevention projects [5,6,7]. Studies have been conducted on TB transmission with age structures [8,9,10,11,12,13]. A TB mathematical model with three age groups that incorporated human immunodeficiency virus infections in South Africa was developed [8]. The study investigated age-specific patterns in human immunodeficiency virus-negative TB notification rates in Cape Town in 2009. Another TB mathematical model with three age groups investigated the roles of the recovery rate and infection rates on TB cases in the elderly group in China [9]. Discrete network-based modeling of TB transmission was proposed in the United States using synthetic datasets [13]. This study predicted that household infection was more dominant than in other locations.
In previous studies, a mathematical model with reinfection was proposed and optimal treatment strategies were identified in Korea [14,15]. None of these previous works incorporated age-specific features in mathematical models of TB transmission dynamics in Korea. However, susceptibility to Mycobacterium is quite different in the elderly group [16,17], and the incidence among the elderly is rapidly increasing in South Korea. The proportion of elderly patients aged 65 years or older among newly reported TB cases was 19% (6547 of 34,123) in 2001 but increased to 42% (11,798 of 28,161) in 2017 (Table 1). The mortality rate of patients with TB is significantly high (82% of TB deaths) in the elderly in South Korea [18,19]. Considering these factors and the rapidly aging population of South Korea, an age-specific mathematical model is required to assess the epidemic of TB more precisely in Korea.
Table 1.
Age-specific population size is shown [20]. Note that the elderly age group (≥65 years) is rapidly increasing while the number of newborn population is decreasing ().
In this study, we developed a mathematical model for 1-group TB transmission dynamics and extended this model to and age-specific TB model with 2 age groups (<65 years vs. ≥65 years). Age-specific parameters were estimated based on actual TB incidence data in Korea from 2001 to 2018. These parameters included transmission rate, relapse rate, and treatment rate (or recovery rate). In particular, due to PPM had a full-fledged impact since 2012, the current study was divided into two periods (2001–2011 vs. 2012–2018). Therefore, these parameters were estimated before and after 2012 to assess how they were changed by various policies. Furthermore, we investigated the impacts of these parameters on TB incidence by performing sensitivity analyses.
2. Mathematical Models
2.1. Data and Sources
The annual reported number of TB cases in South Korea (2001–2018) were obtained from the Korean Center for Disease and Prevention Control (KCDC) [18,19,20]. To investigate age-specific analysis, we divided the total TB cases into 2 age groups. Group 1 included cases younger than 65 years old (<65 years), and group 2 included elderly cases (≥65 years). The total TB cases and TB cases in the 2 age groups from the year 2001 to the year 2018 are shown in Table 2. The yearly reported TB incidence among patients younger than 65 years decreased while the yearly reported TB incidence among those 65 years and older increased. Furthermore, the total population of South Korea and each population size of two-age groups are collected in Table 1. Note that the total population size of South Korea is slightly increasing; the elderly age group (≥65 years) is rapidly increasing while the number of newborn population is decreasing ().
Table 2.
Age-specific TB incidence is shown [18,19,20]; TB incidence among the elderly age group (≥65 years) is rapidly increasing.
The annual TB incidence and various interventions implemented at the national level are displayed in Figure 1. Note that there was a rapid increase in the annual TB incidence after 2000. This is mainly due to the initiation of a new TB surveillance system implemented by the Korean government in 2000. Moreover, the aging population combined with a higher proportion of the latent individuals after the Korean War was partial causes. Lastly, the proportion of relapsed individuals, and the emergence of multidrug-resistant (MDR)-TB was not negligible. The annual incidence of TB in Korea has been declining since 2012, probably as a result of various policies. We divided the total period into a 2-time window (2001 to 2011 and 2012 to 2018) to assess how the key parameters were changed during each period.
2.2. Mathematical Model for TB Transmission Dynamics
First, we considered a standard SEIR-model for TB transmission dynamics (with one-age group) as studied in previous studies [5,6,7,14]. The entire population was divided into four epidemiological compartments according to disease state: susceptible (S), latent (E), Infectious (I), and recovered (R). Denote that is susceptible population size at time t and is latent population size. Denote that is population size of infectious individuals (active TB cases). Lastly, represented recovered population size and represented the number of cumulative active TB individuals. The total population size was defined as . Let us denote be a transmission rate, and k be a progression rate from to . indicated early detection and treatment rates for latent TB, to (efforts of contact-tracing and treatment for latent individuals), and was the natural death rate. represented the recovery rate (from to ), whereas represented the relapse rate from to . Note that the total population size is given as . Hence, we have the following system of ordinary differential equations and see the diagram in Figure 2:
Figure 2.
TB-transmission diagram for the 1-age group model (model (1)).
More detailed descriptions of variables and parameters are listed in Table 3 and Table 4. The basic reproduction number measures the average number of secondary infections by a primary infectious individual in a susceptible population [21]. We employ the next-generation method to compute the basic reproduction number as
where was defined as the spectral radius of the matrix . Here, was the rate of appearance of new infections, and was the transfer of individuals out. Then, we found the Jacobian matrix of and , where . Denote and evaluated at the disease free equilibrium point . Then, the basic reproduction number, (or the local reproduction number for the 1-group model) can be written as
Table 3.
Age-specific descriptions and initial values (in 2001) from [18,20].
Table 4.
Age-specific baseline parameters and descriptions are obtained from [18,19,20,22].
More details of the above derivations are given in the Appendix A.
We then extended the 1-group model (1) to 2-age group TB transmission model by incorporating age-specific parameters. Here, group 1 represents the age group younger than 65 years old, and group 2 includes the elderly group (≥65 years). Each compartment (SEIR) consists of 2-age groups: , , , , and for Group 1, and , , , , and for Group 2. for , and . For each age-group i, was the transmission rate, and was the progression rate from to . indicated early detection and treatment rates for latent TB, to (here, is assumed), and was a natural death rate. represented the recovery rate (from to ), whereas represented the relapse rate from to . The birth rate was used for and we assumed that Group 1 moved to Group 2 (the elderly group) by the proportion of the elderly group, [20]. Each group members were mixing with a contact matrix for as the number of interactions or contact of age groups per unit time [22]. A TB transmission diagram of the 2-group model is shown in Figure 3. The resulting 2-age group transmission model is described by the following system of differential equations:
More detailed descriptions of variables and parameters are listed in Table 3 and Table 4. Similarly, we employed the next-generation method to compute the basic reproduction number for the 2-age group model (2) and (3) as
where was defined as the spectral radius of the matrix . Here, let be the rate of new infections, and be the rate of individuals out. The Jacobian matrix of and , where can be obtained as and . They were evaluated at the disease free equilibrium point . The details of the basic reproduction number () are provided in the Appendix A.
3. Numerical Results
3.1. Estimated Parameters
We estimated our model parameters using the annual TB incidence data listed in Table 2. We conducted 2 distinct time scenarios: a 1-time window from 2001 year to 2018 and 2-time window scenario of 2001 to 2011 and 2012 to 2018. To investigate the effectiveness of the extensive PPM interventions from the year 2012, we divided the time window into two parts: 2001 to 2011 and 2012 to 2018. We set the initial population size for each class (age-specific) as listed in Table 1, Table 2, Table 3 and Table 4, the initial latent numbers of , the initial infectious individuals of , the initial recovered individuals () were obtained from a previous study [18]. We assumed that the early detection and treatment rate for latent TB in both age groups were the same , for 2001–2011 and during 2012–2018. Note that is time-varying ranging from 0 to 0.18 (likewise for and ). It was assumed the treatment of latent TB started in 2012 and that the treatment rate in 2012 was 0% as a base year considering that screening and treatment of latent TB was first recommended in the 2011 TB guidelines. It is also assumed that the annual treatment rate increased by 3% points per year as the treatment completion rate of latent TB was reported to be about 20% in 2018 based on a policy evaluation interim report [23] and a research result for healthcare workers with latent TB in Korea [24].
We present the process of parameter estimation for the 2-group model because the process of parameter estimation for the 1-group model is more straightforward. A standard least-squares framework was employed to find a parameter set () that minimized the least-squares error between the model outputs ( for each group ) and actual cumulative incidence TB data ( for each group ). Note that is the solution of the differential equation of cumulative incidence for each age-group 1 and 2:
Here, included the transmission rate , the recovery rate , and the relapse rate for each age group . Furthermore, these parameters were divided into the time-window depending on the scenarios: 1-time window of 2001 to 2018 and 2-time window of 2001 to 2011 and 2012 to 2018.
The least-squares error is defined as
where represented a set of parameters, time points, and cumulative incidence TB data for each age group , respectively. The Nelder–Mead simplex method [25] was employed to minimize the total error in the least-squares sense using a direct search approach (MATLAB’s built-in optimization function fminsearch). The optimal parameter values for the 1-group model and 2-group model are shown in Table 5 and Table 6 for the 1- and 2-time windows, respectively. Based on these estimated parameters, we obtained the value of the basic reproduction number: in 2001–2011 and in 2012–2018.
Table 5.
Parameter estimation for a 1-time window from 2001 to 2018. Age-specific transmission rates, relapse rate, and recovery rates were estimated according to TB incidence in South Korea.
Table 6.
Parameter estimation for a 2-time window (2001 to 2011 and 2012 to 2018). Age-specific transmission rates, relapse rates, and recovery rates were estimated according to TB incidence in South Korea.
Figure 4 shows the red bars generated by the estimated parameters for the one-time window from 2001 to 2018. The leftmost panel shows the model output with annual TB data for the one-group model (1) while the middle and rightmost panels display the model output and yearly TB data of the two-group model (2) and (3). This compares TB Incidence data (blue bar) and the model output of one-age group (red bar). The TB incidence data and the model outputs in all panels were in good agreement.
Figure 4.
Model parameters were estimated in one period of 2001 to 2018. The leftmost panel showed TB Incidence data (blue bar) and the model output of the one-age group (red bar). Non-elderly TB incidence of the 2-age group is compared in the middle panel (blue for data and red for model output). Elderly TB incidence data (blue bar) and the model output of the 2-age group (red bar) are compared in the rightmost panel.
Figure 5 displays the red bars generated by the estimated parameters for the 2-time window from 2001 to 2011 and from 2012 to 2018. The leftmost panel presents the TB incidence data (blue bar) and the model output of the 1-age group (red bar), and the middle and rightmost panels show age-specific TB incidence data (blue bar) and the model output of the 2-age group (red bar). In addition, TB incidence data and the model outputs in both panels are in good agreement.
Figure 5.
Model parameters were estimated in the 2-time window of 2001 to 2011 and 2012–2018. The leftmost panel showed TB Incidence data (blue bar) and the model output of the one-age group (red bar). Non-elderly TB incidence of the 2-age group is compared in the middle panel (blue for data and red for model output). Elderly TB incidence data (blue bar) and the model output of the 2-age group (red bar) are compared in the rightmost panel.
As shown in both results of Figure 4 and Figure 5, the total number of TB cases steadily increased up to the year 2011 and started decreasing from 2012 to 2018. However, the number of age-specific TB cases in Group 1 (non-elderly group) remained at the same level up to the year 2011 and started decreasing rapidly from 2011 to 2018 (middle panel of Figure 5). On the other hand, the number of TB cases in Group 2 (elderly group) steadily increased from 2001 to 2011 and slightly decreased from 2012 to 2018. Hence, the total number of TB cases decreased since 2012 owing to a significant reduction in the number of TB cases in Group 1 (see the rightmost panel of Figure 5).
3.2. Sensitivity Analysis
We carried out sensitivity analysis to explore the impacts of input parameter values on the variation of the model outputs. A value function of was computed to measure the level of sensitivity of each parameter in both models (1- and 2-group models). For example, the following function can be obtained for the one-group model:
where is the solution of the differential equation of cumulative incidence
with (the final time), and was the estimated parameters (Table 5 and Table 6).
This can be extended to the 2-group model as shown below:
where is the solution of the differential equation of cumulative incidence for each age group with (the final time), and is the estimated parameters given in Table 5 and Table 6. We employed a global sensitivity method developed in a previous study [26]; this method used the variance decomposition approach. First, we varied input parameters, therefore, this caused variations in the model output. Next, we computed the variance of the model output. Then, a partial variance was calculated by partitioning of model output variance to determine what fraction of the model output variance was caused by the variation of each model parameter input. Let us denote as a cumulative incidence of the 1-group model, and as the age-specific cumulative incidence of the 2-age group model.
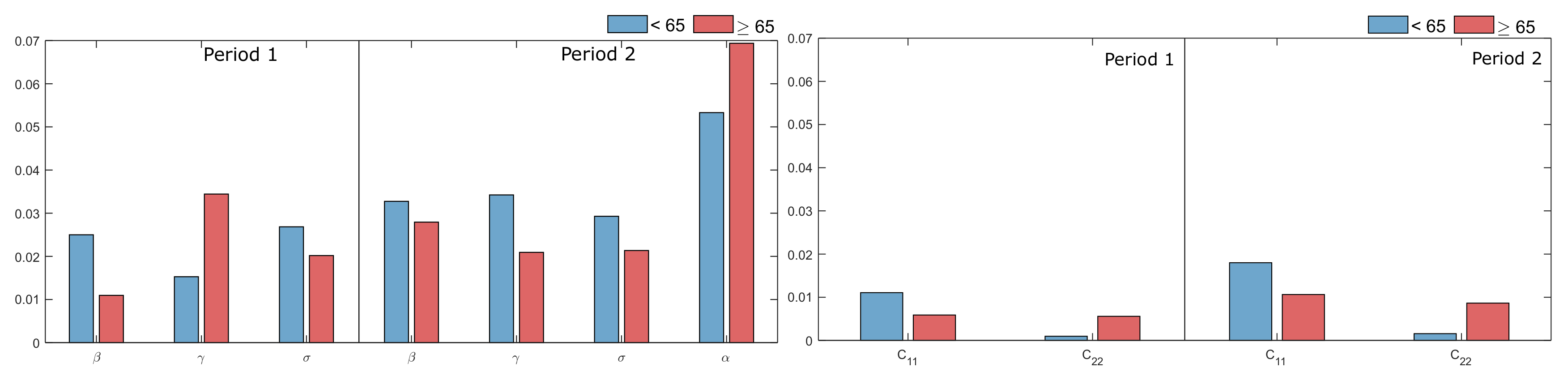
Figure 6 shows the sensitivity analysis for the 2-age group model on the 2-window time 2001 to 2011 and 2012 to 2018. The value of the Equation (4) was computed and is displayed on the y-axis as varying model parameters. The left panel of Figure 6 displays the sensitivity analysis of the three parameters (, , ) in 2001–2011 while the results are shown for the four parameters (, , , ) in 2012–2018. The model output (cumulative incidence for the age group < 65) was more sensitive to most parameters in the both periods except in 2001–2011 and in 2012–2018. The model output (cumulative incidence for the age group > 65) was more sensitive to the recovery rate in 2001–2011 and the early detection and treatment rate for latent TB, in the period from 2012 to 2018. Furthermore, the right panel of Figure 6 shows the sensitivity analysis of the contact rate parameters (only two parameters , were varied since and ). This shows that the both model outputs and were not significantly sensitive to the contact rates.
Figure 6.
Sensitivity analysis for the 2-age group model was performed for the 2-window period: 2001 to 2011 and 2012 to 2018. In the left panel, transmission rates and the early diagnostic rate, in Group 2 (≥65 years) for the period from 2012 to 2018 year were most significant. The right panel showed the results of the contact rates, which were less significant.
3.3. Impacts of Key Parameters on Incidence
We investigated the impacts of some essential model parameters on incidence for the 1-age and 2-age group models. In Section 3.1, estimated parameters of both models (1-age group and 2-age groups) were given in Table 5 and Table 6. Here, we explain the details of estimated parameters of the 1-age group and the 2-age group in the 1-time window (2001–2018) in Table 5. The transmission rate of the 1-age group was , the relapse rate was and the recovery rate was . For the 2-group model, the transmission rates were for Group 1 and for Group 2. The relapse rates for for Group 1 and for Group 2. The recovery rates were for Group 1 and for Group 2.
Next, we presented estimated parameters of the 1-age group in the 2-time window in Table 6. The transmission rate of the 1-age group, from the first period (2001–2011) was decreased to in the second period (2012–2018). Similarly, the relapse rate was reduced from to , whereas the recovery rate was slightly increased from to . We presented estimated parameters of the 2-age group in the 2-time window. The transmission rate of Group 1 from the first period (2001–2011) was decreased to in the second period (2012–2018). Similarly, the relapse rate of Group 1 was reduced from to , whereas the recovery rate was increased from to . Lastly, the transmission rate of Group 2 from the first period was decreased to in the second period (2012–2018). Similarly, the relapse rate of Group 2 was reduced from to , whereas the recovery rate was increased from to . Overall, both the transmission rates and the relapse rates were decreased in both age groups. In addition, the recovery rates were increased in both age groups during the second period (2011–2018).
We explored the impacts of the following four parameters on age-specific incidence for the 2-time window scenario: transmission rates, and relapse rate, , recovery rates, , and early detection and treatment rate for latent TB, . These four parameter values were re-scaled from the baseline parameter values, from 1 to 5 times larger. Other parameter values were fixed as the baseline values as shown in Table 4. Figure 7 displays the results of the 2-group TB transmission model; the top panel shows the impacts of the four key parameters on incidence for the 2-age group model. Note that the impact of the transmission rate () and early detection and treatment rate for latent TB, () were most significant in both groups. Furthermore, we carried out a short-term prediction of TB dynamics beyond 2018. The bottom panel of Figure 7 illustrates short-term prediction results from 2019 to 2022 for the 2-age group TB model under the 4-parameter values. This means that the prediction results are obtained by solving the model Equations (2) and (3) using the same parameter values of the second period 2012–2018 given in Table 6. Red and orange triangles represent an age-specific short-term prediction of the year 2019–2022 with variances (in rose-colored shades). Similarly, the impact of early detection and treatment rate for latent TB () in the prediction results was most significant in both Groups 1 and 2 in the rightmost panel (wider rose-colored shade, i.e., larger variance). Our results indicated that various interventions (PPM) combined with the active implementation of the early detection and treatment rate for latent TB in all age groups might reach the goal of “End TB” strategy sooner than we expected.
Figure 7.
The top panel shows the impacts of the 4 estimated parameter values given in Table 6. Note that the impact of the transmission rate () and the early detection effort () was significant in both Groups 1 and 2. The bottom panel shows short-term predictions for 2019–2022 under the same parameter values estimated for the period 2012–2018. Note that maintaining various policies will decrease TB incidence in both age-groups.
Lastly, the impacts of various interventions on the TB incidence in the second time window were displayed in Figure 8. The green bar indicated the results obtained using the same parameter values of the first period (2001–2011), which was extended on the second period (2012–2018) in all three panels. The blue bar represented TB incidence data while the red bar represented the model output using the estimated parameters as given Table 5 and Table 6. The leftmost panel presents the TB incidence data (blue bar) and the model output of the 1-age group (red bar), whereas the middle and rightmost panels illustrate age-specific TB incidence data (blue bar) and the model output of the 2-age group (the red bar denoted by Estimated 2 represented the results using parameters estimated during the second period, 2012–2018). Clearly, the annual TB cases (green bar) steadily increased from 2012 to 2018 regardless of the 1-age group or the 2-age group models. This implied that the estimated parameter values in the second period (2012–2018) confirmed that various interventions including PPM were effective (compare the results of the red and green bars). In fact, the green bar increased more in the rightmost panel (elderly TB cases), whereas the green bar decreased slightly in the middle panel (non-elderly TB cases). This underscored that more intensive treatments should be focused in the elderly population.
Figure 8.
The green bar indicates the results obtained using the same parameter values of the first period (2001–2011), which was extended to the second period (2012–2018) in all three panels. The leftmost panel showed TB incidence data (blue bar) and the model output of the one-age group (red bar). Non-elderly TB incidence of the 2-age group is compared in the middle panel (blue for data and red for model output). Elderly TB incidence data (blue bar) and the model output of the 2-age group (red bar) are compared in the rightmost panel. The green bar increased more in the rightmost panel (elderly TB cases) and decreased slightly in the middle panel (non-elderly TB cases).
4. Discussion
In this study, we developed a mathematical model of the current TB transmission dynamics from 2001 to 2018. The population was divided by the following four epidemiological statuses: susceptible (S), exposed (E), infectious (I), and recovered (R). Some key parameters were estimated based on the epidemiological data for the entire population in South Korea. These parameters included transmission rates, and relapse rate, , recovery rates, , and early detection and treatment rate for latent TB, . Since TB case of the elderly population increase, we have refined the each epidemiological status into 2-age groups (elderly ≥65 and non-elderly <65). Furthermore, due to the nationwide expansion of PPM, the period also was divided into 2001–2011 and 2012–2018 in order to investigate the effectiveness of PPM from 2012 to 2018.
We conducted age-specific and time-specific parameter estimation of the 1-age group and 2-age group models based on the actual TB data. TB incidence (or reported cases) was the outcome of complex interactions between various interventions and TB transmission dynamics. Because there were too many hidden factors, it was very challenging to separate them effectively in our model. Thus, we selected the most critical factors and investigated the impacts of such interventions implicitly on the transmission rates, and relapse rate, , and recovery rates, . There was one clear factor that we could model explicitly: an early detection/treatment effort () is included as a separate parameter in our model.
The total number of TB cases decreased since 2012 due to a significant reduction in the number of TB cases among the non-elderly. However, the number of new TB cases in the elderly group is increasing mainly due to the aging trend in South Korea. The number of new TB cases in the elderly increased 1.84 times from 6547 in 2011 to 12,029 in 2018 (Table 2), but the elderly population increased 2.33 times from 4,161,574 (8.7% of the total population) to 9,688,023 (18.9% of the total population) during the same period (Table 1). Infectivity of infectious TB patients varied by age [16,17,27], and as the aging population is rapidly progressing in Korea, this study aimed to evaluate key parameters on TB transmission dynamics according to age group. Under our 2-age group model, the transmission rate was lower than that of the non-elderly group (<65), which may be less exposed to the vicious cycle of moving and transferring because the elderly population has less contact with the public than younger people [27]. However, given that the relapse and treatment success rates were poorer than those in the non-elderly population, TB treatment for the elderly needs to focus more on strategies to improve the relapse and treatment success rates. Since these results are hidden in the 1-age group model, the 2-age group model may help establish TB treatment priorities by age group.
This study estimated key parameters on transmission and treatment outcome to assess how they affected TB incidence before and after 2012. The results of this study showed that all the key parameters improved during the second period (2012–2018, Period 2) compared with that during the first period (2001–2011, Period 1). This implies that the nationwide anti-TB policies such as PPM, National Strategic Plan for TB Control, and Contact-tracing Investigation since the late 2000s have been effective in reducing TB transmission and improving treatment outcomes. Under the 1- and 2-group models, we achieved consistent results. The transmission rates and relapse rates were decreased in both age groups and the recovery rates were increased in both age groups during Period 2. These results highlight that the nationwide PPM projects and other policies were successful in reducing the transmission and relapse rates and in increasing the recovery rates (or the treatment rates). However, the results about transmission rates should be interpreted carefully considering the slow progression of TB in our models. Since it can take months to decades to become infectious TB from latent TB [28,29], the current outcomes of transmission are the results of gradual activation of latent TB in the past. Therefore, the results of Period 2 are also a combination of the results of many interventions that have been implemented during and before Period 1, and interventions implemented in Period 2 are expected to affect future transmission rates. There were some differences in the estimated parameters between the results of the 1-group TB model and the 2-group TB model. Therefore, we need to conduct further extensive investigation on how to interpret the results of the 1- and 2-group models.
The results of this study showed that the decreased TB incidence in Period 2 could be related to the decreased transmission rate. In addition, the decrease can be linked to an increase in treatment completion rate and treatment success rate. Based on the annual report on the notified TB in Korea, the treatment success rate increased to 83.1% (range, 81.6–84.5%) in Period 2 from 78.7% (range, 74.3–82.3%) in Period 1 [18,30]. Subsequently, the increased treatment success could lead to the decrease in the probability of infection and relapse. Thus, far, few studies have been published on the TB relapse rate in South Korea. One nested case-control study observed 12,183 TB patients and found that 0.9% of patients relapsed during the follow-up [31]. Another retrospective review study on patients with MDR-TB patients reported that the 39-month relapse rate was 4.4%, which converted to a relapse rate of approximately 1.4% over 1 year [32]. The relapse rate assessed in this study was much lower than the previously reported results because the population in this study included patients with latent TB. Therefore, it should be noted more on the decreasing trend of relapse rates in this study. Treatment adherence and completion also affect relapse and continuous attention should be paid to increase compliance and the completion rate of TB treatment [33]. Along with the PPM project and other interventions, health authorities have been trying to change the paradigm of future TB management policies from treatment to prevention before an outbreak; The Korea Disease Control and Prevention Agency has recommended diagnosis and treatment of latent TB as an independent chapter in the 2011 TB treatment guidelines, the TB prevention Act was amended in 2016 to oblige community workers in congregated settings to undergo latent TB tests and treatments, and screening and treatment was first recommended for healthcare workers in the 2017 TB treatment guidelines [19,34]. In the present study, we evaluated that early detection and treatment for latent TB in the high-risk group (>65 years) would be most effective to reduce the incidence of active TB in Korea. Therefore, it is necessary to set up and strengthen more careful management policies regarding latent TB elimination and treatment in the future.
This study has some limitations. First, our model can be improved by refining the exposed class (the fast and slow progression rates from exposed to infectious TB), as reported in [28]. In addition, more precise data (such as relapse rates and fast and slow progression rates from E to I) would be helpful to draw more meaningful insights from the basic reproduction number. In general, most active TB cases arise from latent TB, with only a minor fraction (approximately 10%) undergoing fast progression from primary exposure to active TB [29], and the risk of active TB from latent TB increases with co-infection of HIV [35,36] but prevalence of HIV co-infection in South Korea is very low. Considering these factors and the lack of Korean data currently available to distinguish fast and slow progression of TB, this study focused on the age-specific TB dynamic model. We would like to develop a model incorporating fast and slow progression in our future research. Second, the role of the relapse rate, the basic reproduction, or the contact rate should be further investigated. In TB dynamics, it is very challenging to measure these parameters accurately because of various complex factors such as long latent periods, variable population sizes, transmission rates, which are changing in time along with living conditions, social behaviors, and environmental changes. Therefore, it is difficult to elucidate the role of the relapse rate, the basic reproduction number, or the contact rate in our current study. Further investigation should be carefully carried out in future research. Third, this study did not separately assume parameters for MDR-TB, including extensively drug-resistant TB (XDR-TB), which accounted for approximately 3.4% of new TB cases. The parameters in this study were estimated in patients with TB, including those with MDR-TB, and the estimated parameters and outcomes in this study reflected the effects of MDR-TB and XDR-TB in a weighted manner. Lastly, this study assumed that approximately one-third of the total population was LTBI and that direct treatment for LTBI has been increasing very slowly since 2012. To complement the uncertainty of this limitation, various sensitivity analyses were conducted. It should be considered that the results of this study may vary depending on the LTBI ratio and the direct treatment rate from LTBI to recovery.
In conclusion, this study presents an age-specific TB dynamic model, and key parameters on TB transmission were estimated using the model to evaluate the treatment outcomes of TB in South Korea. The evaluation results showed the same tendency as previous reports, indicating that this study can be used as a supplement to the evaluation and treatment strategy for future TB management in South Korea.
Author Contributions
Conceptualization, S.L., H.-Y.P. and J.-W.K.; Data curation, S.L.; Formal analysis, S.L., H.-Y.P. and H.R.; Funding acquisition, S.L. and J.-W.K.; Investigation, S.L. and H.R.; Methodology, S.L., H.-Y.P. and J.-W.K.; Project administration, S.L. and J.-W.K.; Resources, S.L.; Software, S.L. and H.R.; Supervision, S.L. and J.-W.K.; Validation, S.L. and H.-Y.P.; Visualization, S.L. and H.R.; Writing—original draft, S.L., H.-Y.P., H.R. and J.-W.K.; Writing—review and editing, S.L., H.-Y.P. and J.-W.K. All authors have read and agreed to the published version of the manuscript.
Funding
This research was supported by a grant of the Korea Health Technology R&D Project through the Korea Health Industry Development Institute (KHIDI), funded by the Ministry of Health & Welfare, Republic of Korea (grant number: HI19C1233). S.M. Lee was supported by the National Research Foundation of Korea (NRF) grant funded by the Korean government (MSIP) (NRF-2018R1A2B6007668).
Institutional Review Board Statement
Not applicable.
Informed Consent Statement
Not applicable.
Data Availability Statement
Not applicable.
Conflicts of Interest
The authors declare no conflict of interest.
Appendix A
The Basic Reproduction Number 0
We employed the method developed in a previous study to compute the basic reproductive number [21]. First, the basic reproductive number of the 1-group model (1) was computed as follows; let denote the rate of new infections while the net transition rates out of the corresponding compartment were denoted by . and are a function of and we take the derivate of both and with respect to X, then we obtain and . Next, we evaluate them at the disease-free equilibrium point . Finally, the spectral radius of matrix gives the basic reproductive number, where
Similarly, we computed the basic reproductive number of the 2-age group model (2) as follows; Let and we let denote the rate of new infections in the four components class, thus denoted all the new infections. The net transition rates out of the corresponding compartment were denoted by . We defined 2 matrices and evaluated at the disease-free equilibrium, . The spectral radius of matrix gives the basic reproductive number.
where
References
- World Health Organization. Global Tuberculosis Report; WHO: Geneva, Switzerland, 2019; Available online: https://www.who.int/tb/publications/global_report/en/ (accessed on 1 July 2020).
- DOTS Expansion Working Group, World Health Organization & Stop TB Partnership. DOTS Expansion Working Group Strategic Plan, 2006–2015. Available online: https://apps.who.int/iris/handle/10665/69360 (accessed on 1 July 2020).
- World Health Organization. THE END TB Strategy; Global Strategy and Targets for Tuberculosis Prevention, Care and Control after 2015. Available online: https://www.who.int/tb/en/ (accessed on 1 July 2020).
- Min, J.; Kim, H.W.; Ko, Y.; Oh, J.Y.; Kang, J.Y.; Lee, J.; Park, Y.J.; Lee, S.; Park, J.S.; Kim, J.S. Tuberculosis Surveillance and Monitoring under the National Public-Private Mix Tuberculosis Control Project in South Korea 2016–2017. Tuberc. Respir. Dis. 2020, 83, 218–227. [Google Scholar] [CrossRef] [PubMed]
- Anderson, R.M.; May, R.M. Infectious Diseases of Humans: Dynamics and Control. Epidemiol. Infect. 1992, 757. [Google Scholar] [CrossRef]
- Feng, Z.; Castillo-Chavez, C.; Capurro, A.F. A Model for Tuburculosis with Exogeneous Reinfection. Theor. Popul. Biol. 2000, 57, 235–347. [Google Scholar] [CrossRef] [PubMed]
- Aparicio, J.P.; Castillo-Chavez, C. Mathematical Modeling of tuberculosis epidemics. Math. Biosci. Eng. 2009, 6, 209–237. [Google Scholar] [PubMed]
- Blaser, N.; Zahnd, C.; Hermans, S.; Salazar-Vizcaya, L.; Estill, J.; Morrow, C.; Egger, M.; Keiser, O.; Wood, R. Tuberculosis in Cape Town: An age-structured transmission model. Epidemics 2016, 14, 54–61. [Google Scholar] [CrossRef] [PubMed]
- Zhao, Y.; Li, M.; Yuan, S. Analysis of Transmission and Control of Tuberculosis in Mainland China, 2005–2016, Based on the Age-Structure Mathematical Model. Int. J. Environ. Res. Public Health 2017, 14, 1192. [Google Scholar] [CrossRef]
- Cao, H.; Gao, X.; Yan, D.; Zhang, S. The dynamics of an age-structured TB transmission model with relapse. Math. Methods Appl. Sci. 2020, 43, 3807–3826. [Google Scholar] [CrossRef]
- Cao, H.; Zhou, Y. The discrete age-structured SEIT model with application to tuberculosis transmission in China. Math. Comput. Model. 2012, 55, 385–395. [Google Scholar] [CrossRef]
- Fatmawati; Dyah Purwati, U.; Riyudha, F.; Tasman, H. Optimal control of a discrete age-structured model for tuberculosis transmission. Heliyon 2020, 6, e03030. [Google Scholar] [CrossRef]
- Renardy, M.; Kirschner, D.E. A Framework for Network-Based Epidemiological Modeling of Tuberculosis Dynamics Using Synthetic Datasets. Bull. Math. Biol. 2020, 82, 78. [Google Scholar] [CrossRef]
- Kim, S.; Choe, S.; Kim, J.; Nam, S.; Shin, Y.; Lee, S. What Does a Mathematical Model Tell About the Impact of Reinfection in Korean Tuberculosis Infection? Osong Public Health Res. Perspect. 2014, 5. [Google Scholar] [CrossRef]
- Whang, S.; Choi, S.; Jung, E. A dynamic model for tuberculosis transmission and optimal treatment strategies in South Korea. J. Theor. Biol. 2011, 279, 120–131. [Google Scholar] [CrossRef] [PubMed]
- Piergallini, T.J.; Turner, J. Tuberculosis in the elderly: Why inflammation matters. Exp. Gerontol. 2018, 105, 32–39. [Google Scholar] [CrossRef] [PubMed]
- Moliva, J.I.; Duncan, M.A.; Olmo-Fontánez, A.; Akhter, A.; Arnett, E.; Scordo, J.M.; Ault, R.; Sasindran, S.J.; Azad, A.K.; Montoya, M.J.; et al. The Lung Mucosa Environment in the Elderly Increases Host Susceptibility to Mycobacterium tuberculosis Infection. J. Infect. Dis. 2019, 220, 514–523. [Google Scholar] [CrossRef] [PubMed]
- Korea Centers for Disease Control and Prevention. Annual Report on the Notified Tuberculosis in Korea in 2018. Available online: http://tbzero.cdc.go.kr/tbzero/index.html (accessed on 1 June 2020).
- Korea Centers for Disease Control and Prevention. The 2nd Tuberculosis Management Master Plan. 2018. Available online: http://tbzero.cdc.go.kr/tbzero/contents.do (accessed on 1 June 2020).
- Korean Statistical Information Service. Available online: http://kosis.kr/statHtml/statHtml.do?orgId=101&tblId=DT_1B040M5&conn_path=I3 (accessed on 4 February 2020).
- van den Driessche, P.; Watmough, J. Reproduction numbers and sub-threshold endemic equilibria for compartmental models of disease transmission. Math. Biosci. 2002, 180, 29–48. [Google Scholar] [CrossRef]
- Prem, K.; Cook, A.R.; Jit, M. Projecting social contact matrices in 152 countries using contact surveys and demographic data. PLoS Comput. Biol. 2017, 13, e1005697. [Google Scholar] [CrossRef]
- Korea Centers for Disease Control and Prevention. Analysis of Korean National LTBI Mass Screening Program and Establishment of LTBI Cohort. 2018. Available online: https://cris.nih.go.kr/cris/search/search_result_&st01.jsp?seq=13749 (accessed on 1 July 2020).
- Han, S.S.; Lee, S.J.; Yim, J.J.; Song, J.H.; Lee, E.H.; Kang, Y.A. Evaluation and treatment of latent tuberculosis infection among healthcare workers in Korea: A multicentre cohort analysis. PLoS ONE 2019, 14, e0222810. [Google Scholar] [CrossRef]
- Seber, G.A.F.; Wild, C.J. Nonlinear Regression; Wiley-Interscience: Hoboken, NJ, USA, 2003. [Google Scholar]
- Marino, S.; Hogue, I.B.; Ray, C.J.; Kirschner, D.E. A methodology for performing global uncertainty and sensitivity analysis in systems biology. J. Theor. Biol. 2008, 254, 178–196. [Google Scholar] [CrossRef] [PubMed]
- Borgdorff, M.W.; Nagelkerke, N.J.; de Haas, P.E.; van Soolingen, D. Transmission of Mycobacterium tuberculosis depending on the age and sex of source cases. Am. J. Epidemiol. 2001, 154, 934–943. [Google Scholar] [CrossRef]
- Blower, S.M.; Mclean, A.R.; Porco, T.C.; Small, P.M.; Hopewell, P.C.; Sanchez, M.A.; Moss, A.R. The intrinsic transmission dynamics of tuberculosis epidemics. Nat. Med. 1995, 1, 815–821. [Google Scholar] [CrossRef]
- Tufariello, J.M.; Chan, J.; Flynn, J.L. Latent tuberculosis: Mechanisms of host and bacillus that contribute to persistent infection. Lancet Infect. Dis. 2003, 3, 578–590. [Google Scholar] [CrossRef]
- Cho, K.S. Tuberculosis control in the Republic of Korea. Epidemiol. Health 2018, 40, e2018036. [Google Scholar] [CrossRef]
- Chang, K.C.; Leung, C.C.; Yew, W.W.; Ho, S.C.; Tam, C.M. A Nested Case–Control Study on Treatment-related Risk Factors for Early Relapse of Tuberculosis. Am. J. Respir. Crit. Care Med. 2004, 170, 1124–1130. [Google Scholar] [CrossRef] [PubMed]
- Lee, J.; Lim, H.; Cho, Y.; Park, Y.S.; Lee, S.; Yang, S.; Yoo, C.; Kim, Y.W.; Han, S.K.; Yim, J. Recurrence after successful treatment among patients with multidrug-resistant tuberculosis. Int. J. Tuberc. Lung Dis. 2011, 15, 1331–1333. [Google Scholar] [CrossRef] [PubMed]
- Mirsaeidi, M.; Sadikot, R. Patients at high risk of tuberculosis recurrence. Int. J. Mycobacteriol. 2018, 7, 1–6. [Google Scholar] [PubMed]
- Jeon, D.S. Latent tuberculosis infection: Recent progress and challenges in South Korea. Korean J. Intern. Med. 2020, 35, 269–275. [Google Scholar] [CrossRef]
- Getahun, H.; Matteelli, A.; Chaisson, R.E.; Raviglione, M. Latent Mycobacterium tuberculosis infection. N. Engl. J. Med. 2015, 372, 2127–2135. [Google Scholar] [CrossRef] [PubMed]
- Basera, T.J.; Ncayiyana, J.; Engel, M.E. Prevalence and risk factors of latent tuberculosis infection in Africa: A systematic review and meta-analysis protocol. BMJ Open 2017, 7, e012636. [Google Scholar] [CrossRef]
Publisher’s Note: MDPI stays neutral with regard to jurisdictional claims in published maps and institutional affiliations. |
© 2021 by the authors. Licensee MDPI, Basel, Switzerland. This article is an open access article distributed under the terms and conditions of the Creative Commons Attribution (CC BY) license (https://creativecommons.org/licenses/by/4.0/).







