Abstract
In the present article, the generalized thermoelastic wave model with and without energy dissipation under fractional time derivative is used to study the physical field in porous two-dimensional media. By applying the Fourier-Laplace transforms and eigenvalues scheme, the physical quantities are presented analytically. The surface is shocked by heating (pulsed heat flow problem) and application of free traction on its outer surface (mechanical conditions) by the process of temperature transport (diffusion) to observe the full analytical solutions of the main physical fields. The magnesium (Mg) material is used to make the simulations and obtain numerical outcomes. The basic physical field quantities are graphed and discussed. Comparisons are made in the results obtained under the strong (SC), the weak (WC) and the normal (NC) conductivities.
1. Introduction
Porous media appear in many forms of environmental, natural, and synthetic implementations and in several technologies. To overcome the first insufficiency in the decoupled thermoelasticity theorem, in 1956, Biot [1] presented the coupled thermoelasticity theorem to control the first insufficiency in the decoupled thermoelastic model, which prognosticates two phenomena not suitable for physical observation. Firstly, the thermal conductivity equation is parabolic, presenting an infinite propagation speed for thermal waves. Secondly, the thermal conductivity equation of this model does not contain an elastic term. Rosencwaig et al. [2] investigated the local thermoelastic deformation of the model caused by excitations.
Biot developed poroelasticity models [1,3,4] for a high–low-frequency range and built upon the coupled thermoelasticity hypothesis to overcome the inconsistency in the uncoupled hypothesis [1]. The heat conduction and elasticity equations in this theory are coupled. However, it includes a drawback of the uncoupled hypothesis in which the heat wave propagates with an infinite velocity that is impractical in nature. Then, to solve the problem of the coupled hypothesis, generalized thermoelasticity models were expanded. It is recognized that there are several generalizations of the thermoelasticity hypothesis, such as that presented by Lord-Shulman [5]. Green-Naghdi [6,7,8] formulated three types of models (GNI, GNII, and GNIII). The constitutive equations of the GN models are linearized, where the first type is similar to the classical coupled thermoelastic model, the second type demonstrates the propagations of thermal signals with finite velocity without energy dissipations, and the third type proposes the finite speed of propagations with energy dissipations. During the second half of the 19th century, it can be said that the complete model of fractional integrals and derivatives was determined. In the context of generalized thermoelastic models, Youssef [9,10] established generalized fractional-order thermoelastic models under strong, normal, and weak conductivities. Sherief et al. [11] presented a new theory by using the thermal conduction law. Ezzat and Elkaramany [12] established another theory for a generalized fractional-order thermoelasticity model based on Taylor’s expansions of time-fractional order. Ezzat et al. [13] studied modeling in a generalized thermoelastic model using a memory-dependent derivative. Marin [14] discussed basic models in elastostatic micropolar media. Saeed et al. [15] used the finite-element scheme to investigate thermoelastic interactions in poroelastic media using the GL model.
Ouyang et al. [16] proposed three-equation models considering local thermal nonequilibrium states. Many authors [17,18,19,20,21,22,23] have discussed the solutions to some problems using various generalized thermoelastic models. Hussein [24] presented a mathematical model for a spherical thermoelastic porous material. Hobiny and Abbas [25] discussed the effect of a dual-phase lag model in two-dimensional porous media. Biswas [26] investigated surface waves in nonlocal, orthotropic thermoelastic porous media. Carini and Zampoli [27] studied porous matrices with three delay times. Abbas and Marin [28] presented the analytical solution of a two-dimensional generalized thermodiffusion problem subjected to a laser pulse. Shekhar [29] studied deformations caused by thermal shock in a porous thermoelastic medium with properties dependent on the reference temperature. Calin et al. [30] investigated improvements in the rigidity of circular-plate composites. Abd-Elaziz et al. [31] discussed the Thomson impacts on thermoelastic porous materials based on Green and Naghdi’s model. Abbas and Kumar [32] investigated deformations induced by a heating source in the micropolar plane under generalized thermoelasticity using the finite-element scheme.
Ellahi et al. [33,34] studied the solutions of different problems under several boundary conditions in porous media. Singh [35] has investigated the wave propagations in a medium with voids under thermoelasticity models. Palani and Abbas [36] discussed the free convections magnetohydrodynamics flow with thermal radiations. Villatoro et al. [37] have applied the perturbation approach upon Laplace transform to get the solution of the heating equation in porous media which consists of gas and solid phases. The discontinuous front was observed in gas temperature because of incompatibility between the initial and boundary conditions, leading to the constant speed for thermal propagation. However, there was a smooth front at the solid temperature using an internal layer of asymptotic approximation. Abbas [38] discussed the natural frequency of a poro-elastic hollow cylinders. Alzahrani et al. [39] used the eigenvalues approaches to investigate the effects of thermal relaxation times in two-dimension porous media under strong, normal and weak thermal conductivities.
The objective of this work is to study the effects of strong, weak, and normal conductivities in a two-dimensional porous medium by using the eigenvalue scheme. By using the eigenvalue technique with Fourier–Laplace transforms on numerical and analytical methods, basic formulations are presented. The nondimensional temperature, displacements, stresses, and volume fraction are obtained and represented graphically. In the calculations, the impacts of strong, normal, and weak thermal conductivities on the considered variables are investigated and compared.
2. Basic Equations
For an isotropic 2D elastic porous material, the basic formulations based on [9,35] models without body force and the heating resources are expressed as:
where the integral operator of fractional derivative is expressed as [9]
where is the Gamma function. The stress-displacement equations are defined by [35]
where is the coefficient of thermo-void, is the equilibrated inertia, is the measure of diffusion effects, are the parameters of voids material, is the specific heat, is the model characteristic material constant, , is the reference temperature, is the material density, are the stress components, is the thermal conductivity coefficient, are the Lame’s parameters, is the time, are the components of displacement, , , is the linear coefficient of thermal expansions.
3. Formulations of the Problem
We consider a two-dimension porous material fills the region . By using the Cartesian co-ordinates , the governing equations with the components of the displacement can be given by
The problem initial conditions are defined by
While, the problem boundary conditions are given by
where is a constant, is the time of the flux pulse heating characteristics, and H is the function unit step. For appropriateness, the nondimensional variables can be taken as
where and . In these nondimensional terms of the variables in Equation (13), the basic formulations can be written by (the dashes have been neglected for convenience)
where , , , , , , , , .
Now, the Laplace transforms for any function , are given by
however, the Fourier transform for any function can be expressed by
Thus, the governing formulations are expressed to obtain the ordinary differential equations with the boundary conditions as follow
Now, the vector-matrix differential equations (Equations (22)–(25)) are written as
where and are defined as shown in Appendix A. By using the eigenvalues method as in [17,40,41,42,43], the exact solutions for the Equation (29) are obtained. So, the matrix characteristic equation for are taken the form as follow:
where , and are determined as in Appendix B. To obtain the solution of Equation (29), the eigenvalue of matrix and its eigenvectors must be computed, where , , and are the eigenvalues which have the corresponding eigenvectors as in Appendix C. Thus, the analytical solutions of Equation (29) are written as:
The positive exponentials can be discarded, which, due to the conditions of the regulations of the solution at infinity and , and , are constants that are computed using the conditions of the problem boundary. Now, for each function , the inverse Fourier transform can be expressed by
Finally, to get the general solution for the displacement, the stresses components, the changes in volume fraction field of void distributions and the variations of temperature with respect to the distances , at any time , Stehfest [44] numerical inversion schemes were chosen. In these schemes, the Laplace transform inverse for are defined by
where
where is the term number.
4. Numerical Results
For numerical examples, the magnesium mediums can be taken to object of numerical calculations. The parameters values of (Mg) are taken from [45]
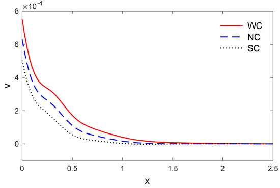
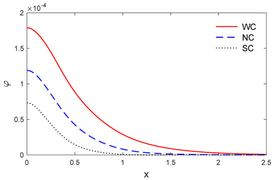
The above data have been used to study the strong (SC), the normal (NC) and the weak (WC) conductivities in 2D porous materials by the eigenvalue method. The voids changes in volume fraction field distribution , The variations of temperature , the stresses and the of displacement components are studied. The material is considered to be homogeneous two-dimensions media. Figure 1 displays the change in the volume fraction field of void distributions along . It is clear that it reduces with the rising till attaining zeros. Figure 2 displays the temperature variations via . It is noticed that it starts from heights value according to the application of boundary condition and reduces with the rising to come to zeros. Figure 3 depicts the variations of vertical displacement with respect to x which have maximum value on and reduces with the rising . Figure 4 illustrates the horizontal displacement variations via . It is indicated that it attains maximums negative value and gradually rises till it attains peak value at specific locations in close nearness to and after that reduces to come to zeros. As seen in Figure 4, the displacement changes continuously from negative to positive and after that goes down to zero, which is caused by the combined effect of the traction free bounding surface, thermal expansion and finite heat speed. Figure 5 and Figure 6 show the components of stress variations and along . It is noticed that the magnitudes of components, permanently begin from zeros which obeyed the boundary condition.
Figure 1.
The change in volume fraction field of void variations via and for strong normal and weak conductivities.
Figure 2.
The variation of temperature via and for strong normal and weak conductivities.
Figure 3.
The variations of vertical displacement via with for strong normal and weak conductivities.
Figure 4.
The variations of horizontal displacement via with for strong normal and weak conductivities.
Figure 5.
The variation of stress via with for strong normal and weak conductivities.
Figure 6.
The variation of stress via and for strong normal and weak conductivities.
Figure 7 and Figure 8 show the changes in volume fraction field of voids variations and the variations of temperature via the distance when . It is indicated that the variations of changes in volume fraction field of void and the variations of temperature have maximum values at the length of heating surfaces after that begin to reduces totally near the edges where they reduce and reach to zeros values. Figure 9 displays the vertical displacement variation via . It is noticed that it starts the rising at the start and end of the thermal surfaces , and have small values at the center of the thermal surfaces , after that it begins the rising and reach ultimate value totally near the edges , then it reduces to come to zeros. Figure 10 shows the variation of horizontal displacement along . It is observed that the horizontal displacement has a maximum value at the length of the heating surface and then it starts to decrease totally near the edges , and then reduces to zeros values. The stresses and with respect to are presented in Figure 11 and Figure 12.
Figure 7.
The change in volume fraction field of void variations via and for strong normal and weak conductivities.
Figure 8.
The variations of temperature via and for strong normal and weak conductivities.
Figure 9.
The variations of vertical displacement via with for strong normal and weak conductivities.
Figure 10.
The variations of horizontal displacement via with for strong normal and weak conductivities.
Figure 11.
The variation of stresses component versus when for strong normal and weak conductivities.
Figure 12.
The variation of stresses components versus when for strong normal and weak conductivities.
Finally, Figure 1, Figure 2, Figure 3, Figure 4, Figure 5, Figure 6, Figure 7, Figure 8, Figure 9, Figure 10, Figure 11 and Figure 12 explain the variations of all the studied fields along the distance and the distance at . These figures display the predict curves during the strong, the weak and the normal conductivities. Unsurprisingly, you can find that the stages of the strong, normal and weak conductivities have great influences on the values of variables. According to the fractional-order generalized thermoelastic model, we have to construct new classifications for all mediums according to their fractional parameter where these parameters become new indicators of their power to conduct thermal energy.
5. Conclusions
In this work, we studied the impacts of strong, weak, and normal thermal conductivities in porous materials under the generalized fractional-order thermoelastic model. The resulting nondimensional equations were solved by the Fourier–Laplace transformation method and, following that, applying the eigenvalue approach. The significant impacts of the strong, normal, and weak thermal conductivities were discussed for all physical quantities. Accordingly, generalized thermoelastic fractional-order models are considered as an advancement in the study of porous elastic materials.
Author Contributions
T.S. and I.A.A. have equally contributed to the elaboration of this manuscript. All authors have read and agreed to the published version of the manuscript.
Funding
This research received no external founding.
Institutional Review Board Statement
Not applicable.
Informed Consent Statement
Not applicable.
Data Availability Statement
Not applicable.
Conflicts of Interest
The authors declare no conflict of interest.
Appendix A
The matrix , and excepting
Appendix B
Appendix C
References
- Biot, M.A. Thermoelasticity and irreversible thermodynamics. J. Appl. Phys. 1956, 27, 240–253. [Google Scholar] [CrossRef]
- Rosencwaig, A.; Opsal, J.; Willenborg, D.L. Thin-film thickness measurements with thermal waves. Appl. Phys. Lett. 1983, 43, 166–168. [Google Scholar] [CrossRef]
- Biot, M.A. General solutions of the equations of elasticity and consolidation for a porous material. J. Appl. Mech. 1956, 23, 91–96. [Google Scholar]
- Biot, M.A. Theory of propagation of elastic waves in a fluid-saturated porous solid. II. Higher frequency range. J. Acoust. Soc. Am. 1956, 28, 179–191. [Google Scholar] [CrossRef]
- Lord, H.W.; Shulman, Y. A generalized dynamical theory of thermoelasticity. J. Mech. Phys. Solids 1967, 15, 299–309. [Google Scholar] [CrossRef]
- Green, A.E.; Naghdi, P.M. A re-examination of the basic postulates of thermomechanics. Proc. R. Soc. Lond. Ser. A Math. Phys. Sci. 1991, 432, 171–194. [Google Scholar]
- Green, A.; Naghdi, P. On undamped heat waves in an elastic solid. J. Therm. Stresses 1992, 15, 253–264. [Google Scholar] [CrossRef]
- Green, A.; Naghdi, P. Thermoelasticity without energy dissipation. J. Elast. 1993, 31, 189–208. [Google Scholar] [CrossRef]
- Youssef, H.M. Theory of fractional order generalized thermoelasticity. J. Heat Transf. 2010, 132, 061301. [Google Scholar] [CrossRef]
- Youssef, H.M.; Al-Lehaibi, E.A. Variational principle of fractional order generalized thermoelasticity. Appl. Math. Lett. 2010, 23, 1183–1187. [Google Scholar] [CrossRef]
- Sherief, H.H.; El-Sayed, A.M.A.; Abd El-Latief, A.M. Fractional order theory of thermoelasticity. Int. J. Solids Struct. 2010, 47, 269–275. [Google Scholar] [CrossRef]
- Ezzat, M.A.; El Karamany, A.S. Theory of fractional order in electro-thermoelasticity. Eur. J. Mech. A Solids 2011, 30, 491–500. [Google Scholar] [CrossRef]
- Ezzat, M.; El-Karamany, A.; El-Bary, A. Modeling of memory-dependent derivative in generalized thermoelasticity. Eur. Phys. J. Plus 2016, 131, 372. [Google Scholar] [CrossRef]
- Marin, M. Some basic theorems in elastostatics of micropolar materials with voids. J. Comput. Appl. Math. 1996, 70, 115–126. [Google Scholar] [CrossRef]
- Saeed, T.; Abbas, I.; Marin, M. A GL Model on Thermo-Elastic Interaction in a Poroelastic Material Using Finite Element Method. Symmetry 2020, 12, 488. [Google Scholar] [CrossRef]
- Ouyang, X.L.; Xu, R.N.; Jiang, P.X. Three-equation local thermal non-equilibrium model for transient heat transfer in porous media: The internal thermal conduction effect in the solid phase. Int. J. Heat Mass Transf. 2017, 115, 1113–1124. [Google Scholar] [CrossRef]
- Abbas, I.A. The effects of relaxation times and a moving heat source on a two-temperature generalized thermoelastic thin slim strip. Can. J. Phys. 2015, 93, 585–590. [Google Scholar] [CrossRef]
- Zenkour, A.M.; Abbas, I.A. Magneto-thermoelastic response of an infinite functionally graded cylinder using the finite element method. J. Vib. Control 2014, 20, 1907–1919. [Google Scholar] [CrossRef]
- Abbas, I.A. Nonlinear transient thermal stress analysis of thick-walled FGM cylinder with temperature-dependent material properties. Meccanica 2014, 49, 1697–1708. [Google Scholar] [CrossRef]
- El-Naggar, A.M.; Kishka, Z.; Abd-Alla, A.M.; Abbas, I.A.; Abo-Dahab, S.M.; Elsagheer, M. On the initial stress, magnetic field, voids and rotation effects on plane waves in generalized thermoelasticity. J. Comput. Theor. Nanosci. 2013, 10, 1408–1417. [Google Scholar] [CrossRef]
- Sur, A.; Mondal, S. A generalized thermoelastic problem due to nonlocal effect in presence of mode I crack. J. Therm. Stresses 2020, 43, 1277–1299. [Google Scholar] [CrossRef]
- Othman, M.I.; Mondal, S. Memory-dependent derivative effect on wave propagation of micropolar thermoelastic medium under pulsed laser heating with three theories. Int. J. Numer. Methods Heat Fluid Flow 2019, 30, 1025–1046. [Google Scholar] [CrossRef]
- Abbas, I.A.; El-Amin, M.; Salama, A. Effect of thermal dispersion on free convection in a fluid saturated porous medium. Int. J. Heat Fluid Flow 2009, 30, 229–236. [Google Scholar] [CrossRef]
- Hussein, E.M. Mathematical Model for Thermoelastic Porous Spherical Region Problems. Comput. Therm. Sci. Int. J. 2020, 12, 233–248. [Google Scholar] [CrossRef]
- Hobiny, A.; Abbas, I. Generalized thermoelastic interaction in a two-dimensional porous medium under dual phase lag model. Int. J. Numer. Methods Heat Fluid Flow 2020, 30, 4865–4881. [Google Scholar] [CrossRef]
- Biswas, S. Surface waves in porous nonlocal thermoelastic orthotropic medium. Acta Mech. 2020, 231, 2741–2760. [Google Scholar] [CrossRef]
- Carini, M.; Zampoli, V. On porous matrices with three delay times: A study in linear thermoelasticity. Mathematics 2020, 8, 371. [Google Scholar] [CrossRef]
- Abbas, I.A.; Marin, M. Analytical Solutions of a Two-Dimensional Generalized Thermoelastic Diffusions Problem Due to Laser Pulse. Iran. J. Sci. Technol. Trans. Mech. Eng. 2018, 42, 57–71. [Google Scholar] [CrossRef]
- Shekhar, S. Study of deformation due to thermal shock in porous thermoelastic material with reference temperature dependent properties. Mech. Based Des. Struct. Mach. 2020. [Google Scholar] [CrossRef]
- Itu, C.; Öchsner, A.; Vlase, S.; Marin, M.I. Improved rigidity of composite circular plates through radial ribs. Proc. Inst. Mech. Eng. Part L J. Mater. Des. Appl. 2019, 233, 1585–1593. [Google Scholar] [CrossRef]
- Abd-Elaziz, E.M.; Marin, M.; Othman, M.I. On the effect of Thomson and initial stress in a thermo-porous elastic solid under GN electromagnetic theory. Symmetry 2019, 11, 413. [Google Scholar] [CrossRef]
- Abbas, I.A.; Kumar, R. Deformation due to thermal source in micropolar generalized thermoelastic half-space by finite element method. J. Comput. Theor. Nanosci. 2014, 11, 185–190. [Google Scholar] [CrossRef]
- Sheikholeslami, M.; Ellahi, R.; Shafee, A.; Li, Z. Numerical investigation for second law analysis of ferrofluid inside a porous semi annulus: An application of entropy generation and exergy loss. Int. J. Numer. Methods Heat Fluid Flow 2019, 29, 1079–1102. [Google Scholar] [CrossRef]
- Ellahi, R.; Sait, S.M.; Shehzad, N.; Ayaz, Z. A hybrid investigation on numerical and analytical solutions of electro-magnetohydrodynamics flow of nanofluid through porous media with entropy generation. Int. J. Numer. Methods Heat Fluid Flow 2019, 30, 834–854. [Google Scholar] [CrossRef]
- Singh, B. Wave propagation in a generalized thermoelastic material with voids. Appl. Math. Comput. 2007, 189, 698–709. [Google Scholar] [CrossRef]
- Palani, G.; Abbas, I. Free convection MHD flow with thermal radiation from an impulsively started vertical plate. Nonlinear Anal. Model. Control 2009, 14, 73–84. [Google Scholar] [CrossRef]
- Villatoro, F.R.; Pérez, J.; Santander, J.L.G.; Borovsky, M.A.; Ratis, Y.L.; Izzheurov, E.A.; de Córdoba, P.F. Perturbation analysis of the heat transfer in porous media with small thermal conductivity. J. Math. Anal. Appl. 2011, 374, 57–70. [Google Scholar] [CrossRef]
- Abbas, I. Natural frequencies of a poroelastic hollow cylinder. Acta Mech. 2006, 186, 229–237. [Google Scholar] [CrossRef]
- Alzahrani, F.; Hobiny, A.; Abbas, I.; Marin, M. An Eigenvalues Approach for a Two-Dimensional Porous Medium Based Upon Weak, Normal and Strong Thermal Conductivities. Symmetry 2020, 12, 848. [Google Scholar] [CrossRef]
- Hobiny, A.; Alzahrani, F.; Abbas, A.; Marin, M. The Effect of fractional time derivative of bioheat model in skin tissue induced to laser irradiation. Symmetry 2020, 12, 602. [Google Scholar] [CrossRef]
- Das, N.C.; Lahiri, A.; Giri, R.R. Eigenvalue approach to generalized thermoelasticity. Indian J. Pure Appl. Math. 1997, 28, 1573–1594. [Google Scholar]
- Abbas, I.A.; Alzahrani, F.S.; Elaiw, A. A DPL model of photothermal interaction in a semiconductor material. Waves Random Complex Media 2019, 29, 328–343. [Google Scholar] [CrossRef]
- Saeed, T.; Abbas, I. Thermomechanical response in a two-dimension porous medium subjected to thermal loading. Int. J. Numer. Methods Heat Fluid Flow 2019, 30, 4103–4117. [Google Scholar] [CrossRef]
- Stehfest, H. Algorithm 368: Numerical inversion of Laplace transforms [D5]. Commun. ACM 1970, 13, 47–49. [Google Scholar] [CrossRef]
- Othman, M.I.; Marin, M. Effect of thermal loading due to laser pulse on thermoelastic porous medium under GN theory. Results Phys. 2017, 7, 3863–3872. [Google Scholar] [CrossRef]
Publisher’s Note: MDPI stays neutral with regard to jurisdictional claims in published maps and institutional affiliations. |
© 2021 by the authors. Licensee MDPI, Basel, Switzerland. This article is an open access article distributed under the terms and conditions of the Creative Commons Attribution (CC BY) license (http://creativecommons.org/licenses/by/4.0/).











