Next Article in Journal
Multi-Criteria Decision-Making Method Using Heronian Mean Operators under a Bipolar Neutrosophic Environment
Next Article in Special Issue
Fixpointed Idempotent Uninorm (Based) Logics
Previous Article in Journal
Numerical Gradient Schemes for Heat Equations Based on the Collocation Polynomial and Hermite Interpolation
Previous Article in Special Issue
Duality in Fuzzy Sets and Dual Arithmetics of Fuzzy Sets
 
 
Font Type:
Arial Georgia Verdana
Font Size:
Aa Aa Aa
Line Spacing:
Column Width:
Background:
Article

Two Classes of Entropy Measures for Complex Fuzzy Sets

1
School of Physics and Telecommunication Engineering, Guangxi Colleges and Universities Key Laboratory of Complex System Optimization and Big Data Processing, Yulin Normal University, Yulin 537000, China
2
College of Electronic Science and Technology, Xiamen University, Xiamen 361005, China
3
School of Big Data and Computer Science, Guizhou Normal University, Guiyang 550025, China
*
Author to whom correspondence should be addressed.
These authors contributed equally to this work.
Mathematics 2019, 7(1), 96; https://doi.org/10.3390/math7010096
Submission received: 19 December 2018 / Revised: 15 January 2019 / Accepted: 15 January 2019 / Published: 17 January 2019
(This article belongs to the Special Issue Fuzziness and Mathematical Logic )

Abstract

Complex fuzzy sets are characterized by complex-valued membership functions, whose range is extended from the traditional fuzzy range of [0,1] to the unit circle in the complex plane. In this paper, we define two kinds of entropy measures for complex fuzzy sets, called type-A and type-B entropy measures, and analyze their rotational invariance properties. Among them, two formulas of type-A entropy measures possess the attribute of rotational invariance, whereas the other two formulas of type-B entropy measures lack this characteristic.

1. Introduction

A complex fuzzy set [1] (CFS) is an extension of the standard (i.e., type-1) fuzzy sets (FS) in which the range of the membership function was the unit disc of the complex plane. In the standard fuzzy sets and many other extensions of fuzzy sets, entropy measures are of high importance. Entropy measures of fuzzy sets [2,3,4,5,6], type-2 fuzzy sets [7,8], interval-valued fuzzy sets [9,10], Atanassovs’s intuitionistic fuzzy sets [11,12,13], hesitant fuzzy sets [14,15] and Pythagorean fuzzy sets [16] have been investigated and successfully used in various fields.
In considering the applications of CFSs, some measures and concepts have been introduced for CFSs, such as distance measures [17,18], linguistic variables [19], rotational invariance [20], parallelity and orthogonality relations [21,22,23]. However, for the entropy measures of complex fuzzy sets, as far as we know, no related research papers have been published yet. Generally speaking, complex fuzzy sets can be characterized by complex-valued membership functions containing an amplitude term and a phase term. While the amplitude term retains the traditional notion of “fuzziness”, the phase term is a completely novel parameter of membership function, that can essentially distinguish traditional fuzzy sets from complex fuzzy sets [24]. In this paper, we present two kinds of entropy measures of complex fuzzy sets, one of which depends on the amplitude of the complex-valued membership functions, which is closely related to entropy of traditional fuzzy sets while ignoring the phase term, while the other depends on both the amplitude and phase terms.
The rest of this paper is organized as follows. In Section 2, we first review some basic concepts of complex fuzzy sets. Section 3 and Section 4 define two classes of entropy measures of complex fuzzy sets, called type-A and type-B entropy measures, respectively. Conclusions are presented in Section 5.

2. Preliminaries

Let X = { x 1 , x 2 , , x n } be a universe of discourse, a complex fuzzy set A on X may be represented as the set of ordered pairs
A = ( x , μ A ( x ) ) | x X
where membership function μ A ( x ) is of the form r A ( x ) · e j θ A ( x ) , j = 1 , the amplitude term r A ( x ) and the phase term θ A ( x ) are both real-valued, and r A ( x ) [ 0 , 1 ] . Because e j θ A ( x ) is a periodic function whose periodicity law is 2 π , we only consider θ A ( x ) [ 0 , 2 π ) in this paper.
Several complex fuzzy complements of A are specified by functions
μ ¬ 1 A ( x ) = c r A ( x ) · e j θ A ( x ) μ ¬ 2 A ( x ) = c r A ( x ) · e j θ A ( x ) μ ¬ 3 A ( x ) = c r A ( x ) · e j θ A ( x ) + π
where c r A ( x ) = 1 r A ( x ) . In this paper, the phase term is confined to the interval [ 0 , 2 π ) , so the phase terms of above ¬ 1 and ¬ 3 are functions with modulo 2 π .

3. Type-A Entropy Measures of Complex Fuzzy Sets

(1) A review of entropy of traditional fuzzy sets: The following axiomatic-based definition for the entropy of a traditional fuzzy set can be found in De Luca and Termini [2], and is supported by many others (e.g., Refs. [5,9,10,11,15]).
Definition 1.
(De Luca and Termini [2]) Let A and B be two FSs. A mapping e: F S ( X ) [ 0 , 1 ] is called an entropy on F S ( X ) if e satisfies the following axioms:
(a1) 
e ( A ) = 0 if and only if A is a crisp set;
(a2) 
e ( A ) = 1 if μ A ( x ) = 0.5 for all x X ;
(a3) 
e ( A ) e ( B ) if A is less fuzzy than B, i.e., if μ A ( x ) μ B ( x ) when μ B ( x ) 0.5 and μ A ( x ) μ B ( x ) when μ B ( x ) 0.5 ;
(a4) 
e ( A ) = e ( ¬ A ) , ¬ A is the complement of A.
As mentioned in Section 1, there are already many different real equations satisfying the axiomatic requirements of Definition 1. In this work, we takes the following two specific functions for discussion and comparison [2,5].
e L T ( A ) = 1 n Σ 1 n [ μ A ( x i ) log μ A ( x i ) + ( 1 μ A ( x i ) ) log ( 1 μ A ( x i ) ) ]
e P B ( A ) = 4 n Σ 1 n μ A ( x i ) ( 1 μ A ( x i )
(2) Type-A entropy of complex fuzzy sets: Since the amplitude term retains the traditional notion of “fuzziness” [24], the simpler method of defining the complex fuzzy sets entropy measure based on the amplitude term can be used to calculate the "fuzziness".
Definition 2.
Let A and B be two CFSs. A mapping e: C F S ( X ) [ 0 , 1 ] is called a type-A entropy on C F S ( X ) if e satisfies the following axioms:
(a1’) 
e ( A ) = 0 if and only if | μ A ( x ) | = 0 or | μ A ( x ) | = 1 for all x X ;
(a2’) 
e ( A ) = 1 if | μ A ( x ) | = 0.5 for all x X ;
(a3’) 
e ( A ) e ( B ) if | μ A ( x ) | | μ B ( x ) | when | μ B ( x ) | 0.5 and | μ A ( x ) | | μ B ( x ) | when | μ B ( x ) | 0.5 ;
(a4’) 
e ( A ) = e ( ¬ A ) , ¬ A is a complex fuzzy complement of A.
Specifically, this definition of entropy complex fuzzy sets reduces to its traditional counterpart (Definition 1) when a real-valued membership function, i.e., one with θ A ( x ) = 0 for all x, is used.
Two type-A entropy formulas respectively corresponding to (1), (2) are proposed as follows:
e 1 ( A ) = 1 n Σ 1 n [ | μ A ( x i ) | log | μ A ( x i ) | + 1 | μ A ( x i ) | log 1 | μ A ( x i ) | ] ,
e 2 ( A ) = 4 n Σ 1 n | μ A ( x i ) | · | 1 μ A ( x i ) | .
When θ A ( x ) = 0 for all x, then we have e 1 ( A ) = e L T ( A ) and e 2 ( A ) = e P B ( A ) .
Theorem 1.
The mappings e 1 and e 2 , defined by formulas (3) and (4) respectively, are type-A entropy measures for CFSs.
Proof. 
In order for (3) to be qualified as an entropy measure for CFSs, it must satisfy the conditions (a1’)–(a4’) in Definition 2.
From 0 | μ A ( x i ) | 1 , then 0 | μ A ( x i ) | log | μ A ( x i ) | + 1 | μ A ( x i ) | log 1 | μ A ( x i ) | 1 , so we have 0 e 1 1 .
(a1’) Suppose e 1 ( A ) = 0 , it follows that | μ A ( x i ) | log | μ A ( x i ) | + 1 | μ A ( x i ) | log 1 | μ A ( x i ) | = 0 for all x i X . Thus | μ A ( x i ) | = 0 or | μ A ( x i ) | = 1 for all x i X . On the other hand, let | μ A ( x i ) | = 0 or | μ A ( x i ) | = 1 for all x i X . Then | μ A ( x i ) | log | μ A ( x i ) | + 1 | μ A ( x i ) | log 1 | μ A ( x i ) | = 0 for all x i X . Thus e 1 ( A ) = 0 .
(a2’) Suppose e 1 ( A ) = 1 , it follows that | μ A ( x i ) | log | μ A ( x i ) | + 1 | μ A ( x i ) | log 1 | μ A ( x i ) | = 1 for all x i X . Thus | μ A ( x i ) | = 1 / 2 for all x i X . On the other hand, let | μ A ( x i ) | = 1 / 2 for all x i X . Then | μ A ( x i ) | log | μ A ( x i ) | + 1 | μ A ( x i ) | log 1 | μ A ( x i ) | = 1 for all x i X . Thus e 1 ( A ) = 1 .
(a3’) Suppose that | μ A ( x i ) | | μ B ( x i ) | when | μ B ( x i ) | 0.5 and | μ A ( x i ) | | μ B ( x i ) | when | μ B ( x i ) | 0.5 , then | μ A ( x i ) | log | μ A ( x i ) | + 1 | μ A ( x i ) | log 1 | μ A ( x i ) | | μ B ( x i ) | log | μ B ( x i ) | + 1 | μ B ( x i ) | log 1 | μ B ( x i ) | for all x i X . Therefore, e 1 ( A ) e 1 ( B ) .
(a4’) For each ¬ k , k = 1 , 2 , 3 , we can easily obtain that e 1 ( A ) = e 1 ( ¬ k A ) .
For the mapping e 2 , the proof is similar to that of e 1 . ▯
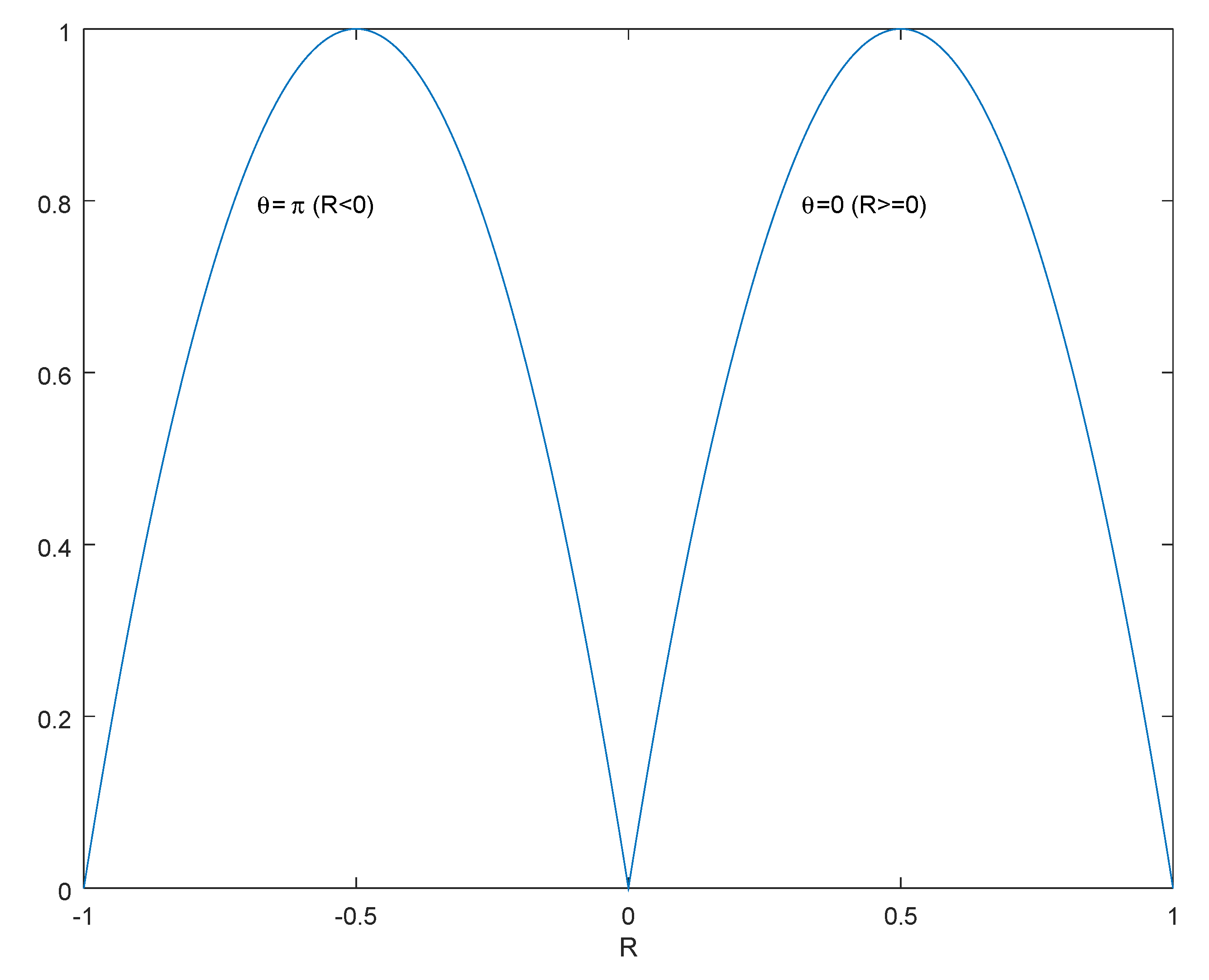
For convenience, we consider the case of e 2 ( A ) , where A is a complex fuzzy set on X = { x } . The contour plot of e 2 ( A ) is depicted as in Figure 1. The points whose moduli are 0.5 have the degree of fuzziness 100%. The points whose moduli are 0 or 1 have the degree of fuzziness 0%, as shown in Figure 2.
The degree of fuzziness only relies on the modulus of a complex number, not its phase, as shown in Figure 3. This property is called rotational invariance, which can be formally expressed as follows.
Rotational invariance, developed from Ref. [20], is an intuitively appealing property of function application. After a simple rotation, if the entropy measure of a CFS is invariant, it will makes a great deal of sense.
Let A C F S ( X ) with membership function μ A ( x ) = ν A ( x ) · e j ω A ( x ) . The rotation of A by θ radians [24], denoted R o t θ ( A ) , is defined as R o t θ ( μ A ( x ) ) = ν A ( x ) · e j ( ω A ( x ) + θ ) . The following is a definition of rotational invariance for entropy measures of complex fuzzy sets.
Definition 3.
The entropy measure of CFSs e : C F S ( X ) [ 0 , 1 ] is rotationally invariant, if and only if
e R o t θ ( A ) = e ( A ) ,
for any θ and CFS A C F S ( X ) .
Theorem 2.
The mappings e 1 and e 2 are rotationally invariant.
Proof. 
Since | μ A ( x i ) | = | μ A ( x i ) · e j θ | , we can easily obtain that e 1 R o t θ ( A ) = e 1 ( A ) and e 2 R o t θ ( A ) = e 2 ( A ) . ▯
Example 1.
Assume a complex fuzzy sets A is given by
A = 0.1 e j 1.02 π / x 1 + 0.2 e j 0.95 π / x 2 + 0.3 e j 1.32 π / x 3 + 0.3 e j 0.75 π / x 4 + 0.1 e j 1.12 π / x 5
Then we have
¬ 1 A = 0.9 e j 0.98 π / x 1 + 0.8 e j 1.05 π / x 2 + 0.7 e j 0.68 π / x 3 + 0.7 e j 1.25 π / x 4 + 0.9 e j 0.88 π / x 5 ¬ 2 A = 0.9 e j 1.02 π / x 1 + 0.8 e j 0.95 π / x 2 + 0.7 e j 1.32 π / x 3 + 0.7 e j 0.75 π / x 4 + 0.9 e j 1.12 π / x 5 ¬ 3 A = 0.9 e j 0.02 π / x 1 + 0.8 e j 1.95 π / x 2 + 0.7 e j 0.32 π / x 3 + 0.7 e j 1.75 π / x 4 + 0.9 e j 0.12 π / x 5
It is easy to verify
e 1 ( A ) = e 1 ( ¬ i A ) 0.25 , i = 1 , 2 , 3 e 2 ( A ) = e 2 ( ¬ i A ) = 0.608 , i = 1 , 2 , 3 .

4. Type-B Entropy Measures of Complex Fuzzy Sets

We notice that that type-A entropy measures of a CFS ignored the phase term of this CFS. The phase term distinguishes between traditional and complex fuzzy sets [24]. Our new method is to define the entropy measures of complex fuzzy sets by combining the amplitude and phase terms.
Definition 4.
Let A and B be two CFSs. A mapping e: C F S ( X ) [ 0 , 1 ] is called a type-B entropy on C F S ( X ) if e satisfies the following axioms:
(b1) 
e ( A ) = 0 if and only if r A ( x ) = 0 or r A ( x ) = 1 , and θ A ( x ) = 0 for all x X ;
(b2) 
e ( A ) = 1 if r A ( x ) = 0.5 and θ A ( x ) = π for all x X ;
(b3) 
e ( A ) e ( B ) if r A ( x ) r B ( x ) and θ A ( x ) θ B ( x ) for r B ( x ) θ B ( x ) / 2 π or r A ( x ) r B ( x ) and θ A ( x ) θ B ( x ) for r B ( x ) θ B ( x ) / 2 π ;
(b4) 
e ( A ) = e ( ¬ A ) , ¬ A is a complex fuzzy complement of A.
Unfortunately, this definition of entropy complex fuzzy sets does not reduce to Definition 1 when θ A ( x ) = 0 for all x.
Two type-B entropy formulas respectively corresponding to (1), (2) are proposed as follows:
e 3 ( A ) = 1 2 n Σ 1 n [ r A ( x i ) log r A ( x i ) + 1 r A ( x i ) log 1 r A ( x i ) + θ A ( x i ) 2 π log θ A ( x i ) 2 π + 1 θ A ( x i ) 2 π log 1 θ A ( x i ) 2 π ] .
e 4 ( A ) = 2 n Σ 1 n [ r A ( x i ) ( 1 r A ( x i ) + θ A ( x i ) 2 π 1 θ A ( x i ) 2 π ] .
Theorem 3.
The mappings e 3 and e 4 , defined by formulas (5) and (6) respectively, are type-B entropy measures for CFSs.
Proof. 
Similar to Theorem 1. ▯
Remark 1.
In the above Theorem 3, the condition (b4) is hold with respect to ¬ 1 and ¬ 2 , i.e., e 3 ( A ) = e 3 ( ¬ i A ) and e 4 ( A ) = e 4 ( ¬ i A ) , i = 1 , 2 . It does not hold with respect to ¬ 3 .
For convenience, we consider the case of e 4 ( A ) , where A is a complex fuzzy set on X = { x } . The contour plot of e 4 ( A ) is depicted as in Figure 4. The point whose modulus is 0.5 and phase is π has the degree of fuzziness 100%. The points whose modulus are 0 or whose phase is 0 have the degree of fuzziness 0%, as shown in Figure 5. When we fix the modulus of a complex number, several relations between the phase term and the degree of fuzziness are given in Figure 6.
The following results are obvious from Figure 6.
Theorem 4.
The mappings e 3 and e 4 are not rotationally invariant.
Example 2.
Let A be a complex fuzzy set,
A = 0.1 e j 1.5 π / x 1 + 0.2 e j 0.4 π / x 2 + 0.3 e j 1.3 π / x 3 + 0.3 e j 0.7 π / x 4 + 0.1 e j 1.1 π / x 5
then we have
¬ 1 A = 0.9 e j 0.5 π / x 1 + 0.8 e j 1.6 π / x 2 + 0.7 e j 0.7 π / x 3 + 0.7 e j 1.3 π / x 4 + 0.9 e j 0.9 π / x 5 ¬ 2 A = 0.9 e j 1.5 π / x 1 + 0.8 e j 0.4 π / x 2 + 0.7 e j 1.3 π / x 3 + 0.7 e j 0.7 π / x 4 + 0.9 e j 1.1 π / x 5 ¬ 3 A = 0.9 e j 0.5 π / x 1 + 0.8 e j 1.4 π / x 2 + 0.7 e j 0.3 π / x 3 + 0.7 e j 1.7 π / x 4 + 0.9 e j 0.1 π / x 5
It is easy to verify
e 3 ( A ) = e 3 ( ¬ i A ) 0.35 , i = 1 , 2 e 4 ( A ) = e 4 ( ¬ i A ) = 0.724 , i = 1 , 2 .
But
e 3 ( ¬ 3 A ) 0.204 , e 4 ( ¬ 3 A ) 0.584 .
Several differences of the above four entropy measures can be summarized as in Table 1. The symbol “×” means “dissatisfy the corresponding property”, “” means “satisfy the corresponding property”. Here, e ( A ) = e ( R o t θ ( A ) ) means the property of rotational invariance.
Example 3.
We consider a selection problem in complex fuzzy environment. Assume that there are five complex fuzzy values as follows
0.94 · e j 1.5 π , 0.95 · e j 1.4 π , 0.89 · e j 1.5 π , 0.91 · e j 1.2 π , 0.89 · e j 0.9 π .
Then we have the following order
| 0.89 · e j 1.5 π | = | 0.89 · e j 0.9 π | < | 0.91 · e j 1.2 π | < | 0.94 · e j 1.5 π | < | 0.95 · e j 1.4 π | .
Thus we can choose 0.89 · e j 1.5 π or 0.89 · e j 0.9 π based on the modulus of complex numbers. However, as we can see, depending on the modulus of complex numbers used, the ordering of these two complex fuzzy values is the same. Moreover, we have e i ( 0.89 · e j 1.5 π ) = e i ( 0.89 · e j 0.9 π ) , ( i = 1 , 2 ) based on two formulas of type-A entropy measures. So we can use the formulas of type-B entropy measures and get e i ( 0.89 · e j 1.5 π ) < e i ( 0.89 · e j 0.9 π ) , ( i = 3 , 4 ). Then we can choose 0.89 · e j 1.5 π based on minimum entropy criteria. Our definition of entropy measure gives a new index for the selection of complex fuzzy values.

5. Conclusions

In this paper, we propose two definitions of entropy measures for complex fuzzy sets: type-A and type-B. Among then, type-A depends on the amplitude of membership functions, and can reduce to its traditional counterpart, while type-B depends on both the amplitude and the phase of membership function. Their differences can refer to Figure 1, Figure 4 and Table 1. In addition, the idea of rotational invariance for entropy measures of complex fuzzy sets was analyzed. It was proved that the two formulas of type-A entropy measures satisfy the property of rotational invariance.
In this paper, we only presented entropy measures of complex fuzzy sets and their properties. Naturally, a discussion of their practical applications in signal processing, decision making and image processing will be both necessary and interesting.
We should note that the entropy measures presented in this paper are conservative in a certain sense. Membership grades usually represent truth degrees in a “direct” way. However, in complex fuzzy sets, how to understand the membership degree of an object to a set is interpreted by a complex number. There are different understandings of complex fuzzy grade from different viewpoints. In the future, we will further study entropy measures for complex fuzzy sets with other interpretations of complex fuzzy sets. This will be useful for applying complex fuzzy sets.

Author Contributions

Conceptualization, L.B., Z.Z. and S.D.; Data curation, L.B.; Formal analysis, Z.Z.; Funding acquisition, L.B. and B.H.; Investigation, Z.Z.; Methodology, Z.Z. and S.D.; Project administration, L.B.; Software, L.B.; Supervision, L.B., Z.Z. and B.H.; Validation, B.H.; Visualization, Z.Z.; Writing—original draft, S.D.; Writing—review & editing, S.D.

Funding

This research was funded by the Opening Foundation of Guangxi Colleges and Universities Key Laboratory of Complex System Optimization and Big Data Processing OF FUNDER grant number 2017CSOBDP0103 and the Science and Technology Foundation of Guizhou Province OF FUNDER grant number LKS(2013)35, LKS(2012)34 and the Guangxi University Science and Technology Research Project OF FUNDER grant number 1201012MS185.

Conflicts of Interest

The authors declare no conflict of interest.

References

  1. Ramot, D.; Milo, R.; Friedman, M.; Kandel, A. Complex fuzzy sets. IEEE Trans. Fuzzy Syst. 2002, 10, 171–186. [Google Scholar] [CrossRef]
  2. Luca, D.; Termini, S. A definition of non probabilistic entropy in the setting of fuzzy set theory. Inform. Control 1972, 20, 301–312. [Google Scholar] [CrossRef]
  3. Bhandari, D.; Pal, N.R. Some new information measures for fuzzy sets. Inf. Sci. 1993, 67, 209–228. [Google Scholar] [CrossRef]
  4. Liu, X. Entropy, distance measure and similarity measure of fuzzy sets and their relations. Fuzzy Sets Syst. 1992, 52, 305–318. [Google Scholar]
  5. Pal, N.R.; Bezdek, J.C. Measuring fuzzy uncertainty. IEEE Trans. Fuzzy Syst. 1994, 2, 107–118. [Google Scholar] [CrossRef]
  6. Li, Y.; Qin, K.; He, X. Relations among similarity measure, subsethood measure and fuzzy entropy. Int. J. Comput. Intell. Syst. 2013, 6, 411–422. [Google Scholar] [CrossRef]
  7. Hwang, C.; Yang, M.; Hung, W.; Lee, E.S. Similarity, inclusion and entropy measures between type-2 fuzzy sets based on the Sugeno integral. Math. Comput. Model. 2011, 53, 1788–1797. [Google Scholar] [CrossRef]
  8. Yao, D.; Liu, X.; Zhang, X.; Wang, C. Type-2 fuzzy cross-entropy and entropy measures and their applications. J. Intell. Fuzzy Syst. 2016, 30, 2169–2180. [Google Scholar] [CrossRef]
  9. Zeng, W.; Li, H. Relationship between similarity measure and entropy of interval valued fuzzy sets. Fuzzy Sets Syst. 2006, 157, 1477–1484. [Google Scholar] [CrossRef]
  10. Burillo, P.; Bustince, H. Entropy on intuitionistic fuzzy sets and on interval-valued fuzzy sets. Fuzzy Sets Syst. 1996, 78, 305–316. [Google Scholar] [CrossRef]
  11. Szmidt, E.; Kacprzyk, J. Entropy for intuitionistic fuzzy Sets. Fuzzy Sets Syst. 2001, 118, 467–477. [Google Scholar] [CrossRef]
  12. Zhang, Q.; Xing, H.; Wu, L. Entropy, Similarity Measure, Inclusion Measure of Intuitionistic Fuzzy Sets and Their Relationships. Int. J. Comput. Intell. Syst. 2012, 5, 519–529. [Google Scholar] [CrossRef]
  13. Liang, X.; Wei, C.; Xia, M. New entropy, similarity measure of intuitionistic fuzzy sets and their applications in group decision making. Int. J. Comput. Intell. Syst. 2013, 6, 987–1001. [Google Scholar] [CrossRef]
  14. Zhang, X.; Xu, Z. Novel distance and similarity measures on hesitant fuzzy sets with applications to clustering analysis. J. Intell. Fuzzy Syst. 2015, 28, 2279–2296. [Google Scholar]
  15. Farhadinia, B. Information measures for hesitant fuzzy sets and interval-valued hesitant fuzzy sets. Inf. Sci. 2013, 240, 129–144. [Google Scholar] [CrossRef]
  16. Peng, X.; Yuan, H.; Yang, Y. Pythagorean fuzzy information measures and their applications. Int. J. Intell. Syst. 2017, 32, 991–1029. [Google Scholar] [CrossRef]
  17. Zhang, G.; Dillon, T.S.; Cai, K.-Y.; Ma, J.; Lu, J. Operation properties and delta-equalities of complex fuzzy sets. Int. J. Approx. Reason. 2009, 50, 1227–1249. [Google Scholar] [CrossRef]
  18. Hu, B.; Bi, L.; Dai, S.; Li, S. Distances of Complex Fuzzy Sets and Continuity of Complex Fuzzy Operations. J. Intell. Fuzzy Syst. 2018, 35, 2247–2255. [Google Scholar] [CrossRef]
  19. Alkouri, A.U.M.; Salleh, A.R. Linguistic variables, hedges and several distances on complex fuzzy sets. J. Intell. Fuzzy Syst. 2014, 26, 2527–2535. [Google Scholar]
  20. Dick, S. Towards Complex Fuzzy Logic. IEEE Trans. Fuzzy Syst. 2005, 13, 405–414. [Google Scholar] [CrossRef]
  21. Hu, B.; Bi, L.; Dai, S. The Orthogonality between Complex Fuzzy Sets and Its Application to Signal Detection. Symmetry 2017, 9, 175. [Google Scholar] [CrossRef]
  22. Bi, L.; Hu, B.; Li, S.; Dai, S. The Parallelity of Complex Fuzzy sets and Parallelity Preserving Operators. J. Intell. Fuzzy Syst. 2018, 34, 4173–4180. [Google Scholar] [CrossRef]
  23. Hu, B.; Bi, L.; Dai, S.; Li, S. The approximate parallelity of complex fuzzy sets. J. Intell. Fuzzy Syst. 2018, 35, 6343–6351. [Google Scholar] [CrossRef]
  24. Ramot, D.; Friedman, M.; Langholz, G.; Kandel, A. Complex fuzzy logic. IEEE Trans. Fuzzy Syst. 2003, 11, 450–461. [Google Scholar] [CrossRef]
Figure 1. Contour plot of the type-A entropy calculated from Equation (4).
Figure 1. Contour plot of the type-A entropy calculated from Equation (4).
Mathematics 07 00096 g001
Figure 2. Vertical section of Figure 1.
Figure 2. Vertical section of Figure 1.
Mathematics 07 00096 g002
Figure 3. The relations between the phase term and type-A entropy measure of e 2 .
Figure 3. The relations between the phase term and type-A entropy measure of e 2 .
Mathematics 07 00096 g003
Figure 4. Contour plot of the entropy calculated from Equation (6).
Figure 4. Contour plot of the entropy calculated from Equation (6).
Mathematics 07 00096 g004
Figure 5. Vertical section of Figure 4.
Figure 5. Vertical section of Figure 4.
Mathematics 07 00096 g005
Figure 6. The relations between the phase term and entropy measure of e 4 .
Figure 6. The relations between the phase term and entropy measure of e 4 .
Mathematics 07 00096 g006
Table 1. Comparison of these entropy measures.
Table 1. Comparison of these entropy measures.
e ( A ) = e ( ¬ 1 A ) e ( A ) = e ( ¬ 2 A ) e ( A ) = e ( ¬ 3 A ) e ( A ) = e ( Rot θ ( A ) )
e 1
e 2
e 3 ××
e 4 ××

Share and Cite

MDPI and ACS Style

Bi, L.; Zeng, Z.; Hu, B.; Dai, S. Two Classes of Entropy Measures for Complex Fuzzy Sets. Mathematics 2019, 7, 96. https://doi.org/10.3390/math7010096

AMA Style

Bi L, Zeng Z, Hu B, Dai S. Two Classes of Entropy Measures for Complex Fuzzy Sets. Mathematics. 2019; 7(1):96. https://doi.org/10.3390/math7010096

Chicago/Turabian Style

Bi, Lvqing, Zhiqiang Zeng, Bo Hu, and Songsong Dai. 2019. "Two Classes of Entropy Measures for Complex Fuzzy Sets" Mathematics 7, no. 1: 96. https://doi.org/10.3390/math7010096

APA Style

Bi, L., Zeng, Z., Hu, B., & Dai, S. (2019). Two Classes of Entropy Measures for Complex Fuzzy Sets. Mathematics, 7(1), 96. https://doi.org/10.3390/math7010096

Note that from the first issue of 2016, this journal uses article numbers instead of page numbers. See further details here.

Article Metrics

Back to TopTop