Next Article in Journal
FDE-YOLO: An Improved Algorithm for Small Target Detection in UAV Images
Previous Article in Journal
Robust Long-Term Spatial–Temporal Forecasting for Dynamic Networks: The MDETST Model
Previous Article in Special Issue
New Characterizations of SEP Elements in a Ring with Involution
 
 
Font Type:
Arial Georgia Verdana
Font Size:
Aa Aa Aa
Line Spacing:
Column Width:
Background:
Article

The Multiplicative Perturbation of Group Invertible Operators in Banach Space

1
Department of Basic Teaching, Suzhou City University, Suzhou 215104, China
2
School of Mathematics, Yangzhou University, Yangzhou 225002, China
*
Author to whom correspondence should be addressed.
Mathematics 2026, 14(4), 662; https://doi.org/10.3390/math14040662
Submission received: 5 January 2026 / Revised: 5 February 2026 / Accepted: 9 February 2026 / Published: 13 February 2026
(This article belongs to the Special Issue Recent Advances in Generalized Inverses and Matrix Theory)

Abstract

In this paper, the multiplicative perturbation of group invertible operators is studied. We first establish necessary and sufficient conditions for the existence, along with explicit expressions, of the group inverse under multiplicative perturbation. Building on these results, we analyze the continuity of multiplicative perturbation and derive perturbation bounds for the group inverse. Furthermore, we extend our study to the group invertibility of linear combinations of operators.

1. Introduction and Preliminaries

Let X , Y be Banach spaces and B ( X , Y ) denote the set of all bounded linear operators from X into Y . We write B ( X ) as B ( X , X ) . For T B ( X , Y ) , let T , R ( T ) and N ( T ) be the adjoint, range and null space of T , respectively. An operator P B ( X ) is said to be idempotent if P 2 = P . The identity operator will be denoted by I. An operator T + B ( Y , X ) is said to be a generalized inverse of T B ( X , Y ) if T + satisfies the following two operator equations:
T T + T = T , T + T T + = T + .
However, the generalized inverse may not exist, and it is not unique even if it exists. We denote the set of all generalized inverses of T by G ( T ) .
It is well known that some unique generalized inverses, such as the Moore–Penrose inverse and group inverse, play an important role in least squares problems, numerical analysis, statistics and approximate equations; see [1,2,3,4,5]. Let us recall the definitions of the Moore–Penrose inverse and group inverse.
Definition 1.
Let X and Y be Hilbert spaces. An operator T B ( Y , X ) is called the Moore–Penrose inverse of T B ( X , Y ) if T satisfies the Penrose equations:
T T T = T , T T T = T , ( T T ) = T T and ( T T ) = T T .
Definition 2.
Let X be a Banach space. An operator T B ( X ) is called the group inverse of T B ( X ) if T satisfies
T T T = T , T T T = T and T T = T T .
As is well known, the Moore–Penrose invertibility and generalized invertibility are equivalent in Hilbert space. Furthermore, T is Moore–Penrose invertible if and only if R ( T ) is closed. However, in Banach space, the group invertibility imposes stricter conditions than the generalized invertibility. Some characterizations of the group invertibility are contained in [6,7].
Theorem 1
([6]). Let X be a Banach space and T B ( X ) . Then the following statements are equivalent:
( 1 )   R ( T ) is closed, R ( T 2 ) = R ( T ) and N ( T 2 ) = N ( T ) ;
( 2 )   X = R ( T ) N ( T ) ;
( 3 ) T has a generalized inverse T + with R ( T + ) = R ( T ) and N ( T + ) = N ( T ) ;
( 4 ) T has the group inverse;
( 5 ) T has a regular factorization T = J S such that S J is invertible.
Lemma 1
([7]). Let X be a Banach space and T B ( X ) be generalized invertible. Then the following statements are equivalent:
( 1 ) T is group invertible;
( 2 )   I + T T T + is invertible, for all or some T + G ( T ) ;
( 3 )   I + T T + T is invertible, for all or some T + G ( T ) .
In this case, for any T + G ( T ) ,
T = ( I + T T T + ) 2 T = T ( I + T T + T ) 2 .
For a given operator A B ( X , Y ) , let M = D A S be a multiplicative perturbation of A , where D B ( Y ) , and S B ( X ) . We call an upper bound of M A ( or M A ) a multiplicative perturbation bound for the Moore–Penrose inverse (or group inverse). If M A , M A ( or M A ) holds, then the multiplicative perturbation for the Moore–Penrose inverse (or group inverse) is continuous.
The multiplicative perturbation, together with the additive perturbation, namely A is perturbed to M = A + E , is often used to estimate the perturbation bound for the Moore–Penrose inverse [8,9,10,11]. For example, in [8], Meng and Zheng presented a multiplicative perturbation bound for the Moore–Penrose inverse under the Frobenius norm. Under the condition that D and S are invertible, some expressions for the Moore–Penrose inverse of the multiplicative perturbation were given in [12,13]. In fact, when D and S are invertible, the multiplicative perturbation of matrices must be rank-preserving and continuous for the Moore–Penrose inverse. A natural problem is whether the multiplicative perturbation for the group inverse is continuous and whether we can find representations of the group inverse, as well as the multiplicative perturbation bound for the group inverse.
This paper is organized as follows. In Section 2, we first give an example to illustrate that the multiplicative perturbation for the group inverse may not be group invertible. Further, we characterize the group invertibility for the multiplicative perturbation of group invertible operators and obtain some expressions of the group inverse. Based on these results, we prove the continuity of the multiplicative perturbation for the group inverse under the condition that D and S converge to I and derive some multiplicative perturbation bounds for the group inverse. In Section 3, we consider the group invertibility for the linear combination of operators.

2. Multiplicative Perturbation

First, we present an example to show that even if A is a group invertible matrix, the multiplicative perturbation of A is not necessarily group invertible.
Example 1.
Let
A = 1 1 0 0 1 0 0 0 0 and D = S = 0 0 1 1 0 0 0 1 0 .
Then A is group invertible, while
M = D A S = 0 0 0 1 0 1 1 0 0
is not group invertible since R ( M 2 ) R ( M ) .
To characterize the group invertibility and provide the expressions of the multiplicative perturbation, we need the following lemma.
Lemma 2.
Let X be a Banach space and T B ( X ) be group invertible. Then for any T + G ( T ) ,
( I + T T T + ) 1 = I + T T T + T T ,
( I + T T + T ) 1 = I + T + T T T T .
Proof. 
The proofs of (1) and (2) are similar; we only prove (1) and directly calculate that
( I + T T T + ) ( I + T T T + T T ) = ( I + T T T + T T ) + ( T + T T + T ) + ( T T + T T T + + T T ) = I , ( I + T T T + T T ) ( I + T T T + ) = ( I + T T T + ) + ( T T T + + T T T T T + ) + ( T T T + T T + ) = I .
Thus, the proof is complete. □
Theorem 2.
Let X be a Banach space and A B ( X ) be group invertible. Assume that D B ( X ) and S B ( X ) are invertible. Then the following statements are equivalent:
( 1 )   D A S is group invertible;
( 2 )   I + A S D A A is invertible;
( 3 )   I + S D A A A is invertible.
In this case,
( D A S ) = D ( I + A S D A A ) 2 A S = D A ( I + S D A A A ) 2 S , ( I + A S D A A ) 1 = I + D 1 ( D A S ) D A A A S ( D A S ) D = I + A S ( D A S ) S 1 A A S ( D A S ) D , ( I + S D A A A ) 1 = I + A A S ( D A S ) S 1 S ( D A S ) D A = I + A D 1 ( D A S ) D A S ( D A S ) D A .
Proof. 
Noting that S 1 A D 1 is a generalized inverse of D A S , by Lemma 1, we know that D A S is group invertible ⇔
I + D A S D A S ( S 1 A D 1 ) = I + D A S D A A D 1
is invertible ⇔
D 1 ( I + D A S D A A D 1 ) D = I + A S D A A
is invertible. In this case,
( D A S ) = ( I + D A S D A A D 1 ) 2 D A S = [ D ( I + A S D A A ) D 1 ] 2 D A S = D ( I + A S D A A ) 2 A S , ( I + A S D A A ) 1 = D 1 [ I + D A S D A S ( S 1 A D 1 ) ] 1 D = D 1 [ I + D A S ( D A S ) S 1 A D 1 D A S ( D A S ) ] D by ( 1 ) = D 1 [ I + ( D A S ) D A A D 1 D A S ( D A S ) ] D = I + D 1 ( D A S ) D A A A S ( D A S ) D = I + D 1 ( D A S ) D A S S 1 A A S ( D A S ) D = I + A S ( D A S ) S 1 A A S ( D A S ) D .
Similarly, we can find that D A S is group invertible ⇔ I + D A S ( S 1 A D 1 ) D A S = I + D A S S 1 A A S is invertible ⇔ S ( I + D A S S 1 A A S ) S 1 = I + S D A A A is invertible. Furthermore, the corresponding expressions can be obtained. Therefore, we complete the proof. □
Example 2.
In Example 1, we can check that
A = 1 1 0 0 1 0 0 0 0 and I + A S D A A = 0 1 1 0 0 1 0 0 1 .
Then I + A S D A A is not invertible, and so by Theorem 2, M = D A S is not group invertible.
It is well known that the group inverse is not continuous, i.e., A has the group inverse A , but the convergent sequence A n of A is not necessarily group invertible, and even if it is group invertible, A n A may not hold. However, we can use Theorem 2 to prove that when D I , S I , the multiplicative perturbation for the group inverse is continuous.
Corollary 1.
Let X be a Banach space and A B ( X ) be group invertible. If D n , S n B ( X ) satisfy D n I , S n I , then for all sufficiently large n, A n = D n A S n is group invertible and
A n = ( D n A S n ) = D n ( I + A S n D n A A ) 2 A S n
with A n = ( D n A S n ) A .
Proof. 
By Banach’s lemma, for all sufficiently large n, D n and S n are invertible. By Theorem 2, D n A S n is group invertible ⇔ I + A S n D n A A is invertible. Since I + A S n D n A A I + A A A and I + A A A is invertible, we see that I + A S n D n A A is invertible for all sufficiently large n. Hence, D n A S n is group invertible and
( D n A S n ) = D n ( I + A S n D n A A ) 2 A S n ( I + A A A ) 2 A = A .
Now, we provide an example in Banach space to illustrate the above continuity result.
Example 3.
Let D n , A B ( l p ) ( p Z + ) be defined by
D n ( x 1 , x 2 , x 3 , . . . ) = ( n + 1 n x 1 , n + 2 n x 2 , . . . , n + n n x n , x n + 1 , . . . ) , A ( x 1 , x 2 , x 3 , . . . ) = ( x 1 , x 1 , x 3 , x 4 . . . ) .
Then for n 3 ,
D n A ( x 1 , x 2 , x 3 , . . . ) = ( n + 1 n x 1 , n + 2 n x 1 , n + 3 n x 3 , . . . , n + n n x n , x n + 1 , . . . ) .
Obviously, D n I , D n A A with A = A . From Corollary 1, for all sufficiently large n, D n A is group invertible, and ( D n A ) A . In fact,
( D n A ) ( x 1 , x 2 , x 3 , . . . ) = ( n n + 1 x 1 , n ( n + 2 ) ( n + 1 ) 2 x 1 , n n + 3 x 3 , . . . , n n + n x n , x n + 1 , . . . ) ,
and consequently, ( D n A ) A .
In Hilbert space, for a bounded linear operator A with the closed range, A A is always group invertible with X = R ( A A ) N ( A A ) . An interesting result is that for an idempotent operator B , using Theorem 2 and setting special invertible operators D and S , we can get the expressions of ( B B ) .
Proposition 1.
Let X be a Hilbert space and B B ( X ) be idempotent. Then I + B B B and I + B B B are invertible and
( B B ) = ( I + B B B ) 2 B B = B ( I + B B B ) 2 ( B + B I ) , ( I + B B B ) 1 = I + B B ( B B ) ( B + B I ) 1 B B B ( B B ) = I + ( B B ) B ( I B ) , ( I + B B B ) 1 = I + B B ( B B ) ( B + B I ) 1 ( B + B I ) ( B B ) B = I + ( I B ) ( B B ) B .
Proof. 
From
( B + B I ) 2 = I + ( B B ) ( B B ) ,
we know that B + B I is invertible. In Theorem 2, if D = I , A = B , S = B + B I , then B B is group invertible ⇔ I + B B B (or I + B B B ) is invertible. Since B B is group invertible, we can obtain what we desire. □
Next, we construct a continuous additive perturbation for ( B B ) , which is different from the method of Corollary 1.
Corollary 2.
Let X be a Hilbert space and B B ( X ) be idempotent. If sequence a n 0 , then for all sufficiently large n , a n B + B B is group invertible and
( a n B + B B ) = [ I + ( a n 1 ) B + B B ] 2 ( a n B + B B )
with ( a n B + B B ) ( B B ) .
Proof. 
Without loss of generality, we assume that for all sufficiently large n , a n 0 . In Theorem 2, if D = I , A = B , S = a n I + B , then S is invertible with
S 1 = 1 a n I 1 a n ( a n + 1 ) B ,
and so a n B + B B is group invertible I + ( a n 1 ) B + B B is invertible. By Proposition 1, I + B B B is invertible, and then for all sufficiently large n , I + ( a n 1 ) B + B B is invertible. Hence, a n B + B B is group invertible and
( a n B + B B ) = [ I + ( a n 1 ) B + B B ] 2 ( a n B + B B ) ( I B + B B ) 2 B B = ( B B ) .
Thus, the proof is complete. □
In the following, we give some multiplicative perturbation bounds for the group inverse.
Theorem 3.
Let X be a Banach space and A B ( X ) be group invertible. Assume that D B ( X ) and S B ( X ) are invertible. If I + A S D A A is invertible, then M = D A S is group invertible and
M A E A , M ,
where
E A , M = ( Ψ + 1 ) ( Φ 3 + 3 Φ 2 + 2 Φ ) A A M + Φ A ,
Φ = D I S I + S I + D I ,
Ψ = D 1 I S 1 I + S 1 I + D 1 I .
Proof. 
From Theorem 2, if I + A S D A A is invertible, then M is group invertible and
M A = D ( I + A S D A A ) 2 A S A D [ ( I + A S D A A ) 2 A A ] S + D A S A = D ( I + A S D A A ) 2 [ A ( I + A S D A A ) 2 A ] S + D A S A = D ( I + A S D A A ) 2 ( A A S D A S D A ) S + D A S A = D ( I + A S D A A ) 2 A ( A S D A S D ) A S + D A S A D S A S D A S D A ( I + A S D A A ) 2 A + D A S A .
Noting that
S D I = ( S I + I ) ( D I + I ) I D I S I + S I + D I = Φ , D S = D I + I S I + I ( D I + 1 ) ( S I + 1 ) = Φ + 1 , A S D A S D = A ( S D I + I ) A ( S D I + I ) = ( S D I ) A ( S D I ) + ( S D I ) A + A ( S D I ) A ( S D I 2 + 2 S D I ) A ( Φ 2 + 2 Φ ) , ( I + A S D A A ) 2 A = D 1 M S 1 = ( D 1 I + I ) M ( S 1 I + I ) ( Ψ + 1 ) M , D A S A = ( D I + I ) A ( S I + I ) A Φ A ,
we can get
M A ( Φ + 1 ) A ( Φ 2 + 2 Φ ) A M ( Ψ + 1 ) + Φ A = ( Ψ + 1 ) ( Φ 3 + 3 Φ 2 + 2 Φ ) A A M + Φ A .
Theorem 4.
Let the conditions and Φ , Ψ be the same as those in Theorem 3. Then M = D A S is group invertible and
M A E ˜ A , M ,
where
E ˜ A , M = ( Ψ + 1 ) ( Φ 2 + 2 Φ ) A A M + Φ ( Ψ + 1 ) M .
Proof. 
M A = D ( I + A S D A A ) 2 A S A = ( D I + I ) ( I + A S D A A ) 2 A ( S I + I ) A ( I + A S D A A ) 2 A Φ + ( I + A S D A A ) 2 A A M ( Ψ + 1 ) Φ + ( I + A S D A A ) 2 A ( A S D A S D ) A M ( Ψ + 1 ) Φ + ( I + A S D A A ) 2 A A S D A S D A M ( Ψ + 1 ) Φ + M ( Ψ + 1 ) A ( Φ 2 + 2 Φ ) A = ( Ψ + 1 ) ( Φ 2 + 2 Φ ) A A M + Φ ( Ψ + 1 ) M .
Theorem 5.
Let the conditions and Φ , Ψ be the same as those in Theorem 3. Then M = D A S is group invertible and
M A E ¯ A , M ,
where
E ¯ A , M = ( Ψ + 1 ) ( Φ 3 + 3 Φ 2 + 2 Φ ) A A M + ( Φ + 1 ) Ψ A .
Proof. 
M A = D ( I + A S D A A ) 2 A S A = D [ ( I + A S D A A ) 2 A D 1 A S 1 ] S D S ( I + A S D A A ) 2 A A + D S D 1 A S 1 A ( Φ + 1 ) M ( Ψ + 1 ) A ( Φ 2 + 2 Φ ) A + ( Φ + 1 ) Ψ A = ( Ψ + 1 ) ( Φ 3 + 3 Φ 2 + 2 Φ ) A A M + ( Φ + 1 ) Ψ A .
Next, we will compare the perturbation bounds E A , M , E ˜ A , M , and E ¯ A , M .
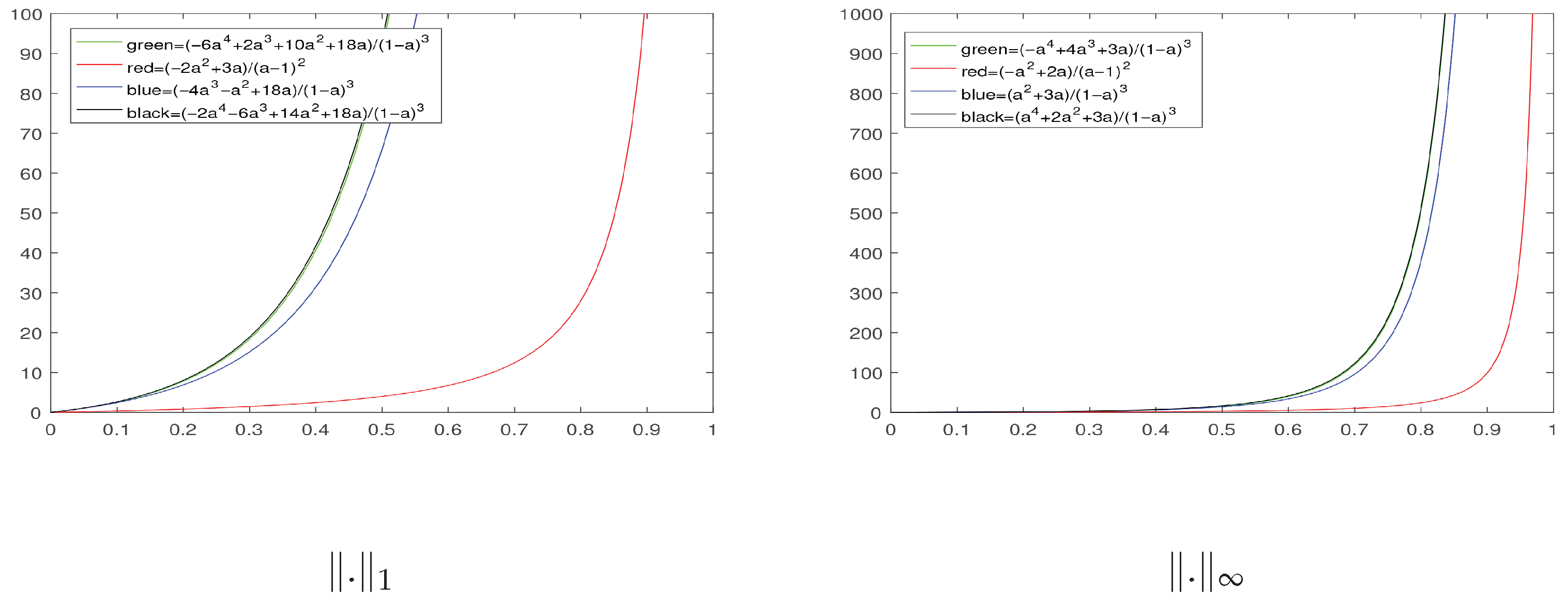
Example 4.
Let 0 < a < 1 ,
A = 1 0 0 1 0 0 0 0 0 , D = 1 a 0 0 0 1 0 0 0 1 and S = I .
Then A = A , and M = D A S is group invertible with
M = 1 1 a 0 0 1 ( 1 a ) 2 0 0 0 0 0 .
In the following, Table 1 presents the differences among the perturbation bounds under the . 1 and . , while Figure 1 provides a visual comparison of these bounds.

3. Linear Combination of Operators

Linear combination techniques of matrices or operators are often used in differential and difference equations, Markov chains, and cybernetics. Some sufficient conditions for the generalized invertibility and idempotency of a A + b B + c A B + d B A + e A B A + f B A B + g A B A B have been widely studied [14,15,16,17,18,19,20]. In this section, we shall characterize the group invertibility of a A + b A B + c B A + b c a B A B , which can be considered a multiplicative perturbation of A .
Theorem 6.
Let X be a Banach space. Assume that A B ( X ) is group invertible and B B ( X ) is idempotent. Then the following statements are equivalent:
( 1 )   a A + b A B + c B A + b c a B A B ( a 0 , a + b 0 , a + c 0 ) is group invertible;
( 2 )   I + a A + ( b + c + b c a ) A B A A is invertible;
( 3 )   I + a A + ( b + c + b c a ) B A A A is invertible.
In this case,
( a A + b A B + c B A + b c a B A B ) = ( a I + c B ) [ I + a A + ( b + c + b c a ) A B A A ] 2 ( A + b a A B ) = ( a A + c B A ) [ I + a A + ( b + c + b c a ) B A A A ] 2 ( I + b a B ) .
Proof. 
It is noted that
a A + b A B + c B A + b c a B A B = ( a I + c B ) A + ( b I + b c a B ) A B = ( a I + c B ) A + b a ( a I + c B ) A B = ( a I + c B ) A ( I + b a B ) .
Considering that a I + c B and I + b a B are invertible with ( a I + c B ) 1 = 1 a I c a ( a + c ) B ,   ( I + b a B ) 1 = I b a + b B , in Theorem 2, we set D = a I + c B and S = I + b a B . Thus we can get what we desire. □
Remark 1.
We remark that the main difficulty is in finding the existence conditions and expressions of the group inverse. In addition, we can also characterize the idempotency of a A + b A B + c B A + b c a B A B ( a 0 , a + b 0 , a + c 0 ) .
Proposition 2.
Let the conditions be the same as those in Theorem 6. Then the following statements are equivalent:
( 1 )   a A + b A B + c B A + b c a B A B ( a 0 , a + b 0 , a + c 0 ) is idempotent;
( 2 )   a A 2 A + ( b + c + b c a ) A B A = 0 .
In particular, when A is idempotent and a = 1 ,   ( 1 ) is equivalent to
A B A = 0 o r b + c + b c = 0 .
Proof. 
If a A + b A B + c B A + b c a B A B is idempotent, then
[ ( a I + c B ) A ( I + b a B ) ] 2 = ( a I + c B ) A ( I + b a B ) .
Since a I + c B and I + b a B are invertible, we find that A ( I + b a B ) ( a I + c B ) A = A , i.e., a A 2 A + ( b + c + b c a ) A B A = 0 . When A is idempotent and a = 1 ,   ( b + c + b c ) A B A = 0 . Therefore, the proof is complete. □
Using Theorem 6, we can obtain the following corollaries.
Corollary 3.
Let X be a Banach space and A , B B ( X ) be idempotent. Then the following statements are equivalent:
( 1 )   a A + b A B + c B A + b c a B A B ( a 0 , a + b 0 , a + c 0 ) is group invertible;
( 2 )   I + ( a 1 ) A + ( b + c + b c a ) A B is invertible;
( 3 )   I + ( a 1 ) A + ( b + c + b c a ) B A is invertible.
In particular, if a = b = c = 1 , then A + A B + B A + B A B is group invertible I + 3 A B ( o r I + 3 B A ) is invertible. And
( A + A B + B A + B A B ) = ( I + B ) ( I + 3 A B ) 2 ( A + A B ) = ( A + B A ) ( I + 3 B A ) 2 ( I + B ) .
Proof. 
In Theorem 6, if A is idempotent, then A is group invertible with A = A . In particular, when a = b = c = 1 , the proof is obvious. □
Corollary 4.
Let X be a Banach space. Assume that A B ( X ) is group invertible and B B ( X ) is idempotent. If there is a complex number μ such that I + μ A B A A ( o r I + μ B A A A ) is invertible, then the following statements hold:
( 1 )   A B is group invertible;
( 2 )   B A is group invertible;
( 3 )   B A B is group invertible;
( 4 )   A B + λ B A B ( λ 1 ) is group invertible;
( 5 )   B A + λ B A B ( λ 1 ) is group invertible.
In this case,
( A B ) = μ 2 ( I + μ A B A A ) 2 A B = μ 2 A ( I + μ B A A A ) 2 B , ( B A ) = μ 2 B ( I + μ A B A A ) 2 A = μ 2 B A ( I + μ B A A A ) 2 , ( B A B ) = μ 2 B ( I + μ A B A A ) 2 A B = μ 2 B A ( I + μ B A A A ) 2 B , ( A B + λ B A B ) = μ 2 ( 1 + λ ) 2 ( I + λ B ) ( I + μ A B A A ) 2 A B = μ 2 ( 1 + λ ) 2 ( A + λ B A ) ( I + μ B A A A ) 2 B , ( B A + λ B A B ) = μ 2 ( 1 + λ ) 2 B ( I + μ A B A A ) 2 ( A + λ A B ) = μ 2 ( 1 + λ ) 2 B A ( I + μ B A A A ) 2 ( I + λ B ) .
Proof. 
We first prove ( 1 ) and the expression of ( A B ) . When μ = 0 , it follows from I A A being invertible that A = 0 . So the conclusion holds. When μ 0 , in Theorem 6, we assume that a = 1 n , b = μ , c = 0 . Noting that for all sufficiently large n , 1 n + μ 0 ,   I + 1 n A + μ A B A A and I + 1 n A + μ B A A A are invertible, we know that 1 n A + μ A B is group invertible and
( 1 n A + μ A B ) = ( I + 1 n A + μ A B A A ) 2 ( 1 n A + μ A B ) = A ( I + 1 n A + μ B A A A ) 2 ( 1 n I + μ B ) , ( 1 n A + μ A B ) μ ( I + μ A B A A ) 2 A B = μ A ( I + μ B A A A ) 2 B .
In addition, considering that ( 1 n A + μ A B ) is uniformly bounded and 1 n A + μ A B μ A B [21], we find that μ A B is group invertible and
( 1 n A + μ A B ) ( μ A B ) = 1 μ ( A B ) .
Hence
( A B ) = μ 2 ( I + μ A B A A ) 2 A B = μ 2 A ( I + μ B A A A ) 2 B .
Similarly, to prove (2)–(5) and the corresponding expression of the group inverse, in Theorem 6, we set a = 1 n , b = 0 , c = μ ; a = 1 n 2 , b = 1 n , c = μ n ; a = 1 n , b = μ 1 + λ , c = λ n ; a = 1 n , b = λ n , c = μ 1 + λ , respectively. Thus, we can get what we want. □
Now we consider the group invertibility of a A + b A B + c B A + b c a B A B , in the case of a 0 and ( a + b ) ( a + c ) = 0 .
Theorem 7.
Let X be a Banach space. Assume that A B ( X ) is group invertible and B B ( X ) is idempotent. If there is a complex number μ such that I + μ A μ A B A A ( o r I + μ A μ B A A A ) is invertible, then the following statements hold:
( 1 )   a A + b A B + c B A + b c a B A B ( a 0 , a + b = 0 , a + c 0 ) is group invertible;
( 2 )   a A + b A B + c B A + b c a B A B ( a 0 , a + b 0 , a + c = 0 ) is group invertible;
( 3 )   a A + b A B + c B A + b c a B A B ( a 0 , a + b = 0 , a + c = 0 ) is group invertible.
In this case,
( a A + b A B + c B A + b c a B A B ) ( a 0 , a + b = 0 , a + c 0 ) = μ 2 a 2 ( a I + c B ) [ I + μ A ( I B ) A A ] 2 ( A A B ) = μ 2 a 2 ( a A + c B A ) [ I + μ ( I B ) A A A ] 2 ( I B ) ; ( a A + b A B + c B A + b c a B A B ) ( a 0 , a + b 0 , a + c = 0 ) = μ 2 a 2 ( I B ) [ I + μ A ( I B ) A A ] 2 ( a A + b A B ) = μ 2 a 2 ( A B A ) [ I + μ ( I B ) A A A ] 2 ( a I + b B ) ; ( a A + b A B + c B A + b c a B A B ) ( a 0 , a + b = 0 , a + c = 0 ) = μ 2 a ( I B ) [ I + μ A ( I B ) A A ] 2 ( A A B ) = μ 2 a ( A B A ) [ I + μ ( I B ) A A A ] 2 ( I B ) .
Proof. 
We first prove ( 1 ) . When a 0 , a + b = 0 , a + c 0 ,
a A + b A B + c B A + b c a B A B = a A a A B + c B A c B A B = ( a + c ) [ A ( I B ) c a + c ( I B ) A ( I B ) ]
with c a + c 1 . Since B is idempotent, I B is also idempotent. By the condition and ( 4 ) in Corollary 4, ( 1 ) holds and
( a A + b A B + c B A + b c a B A B ) = 1 a + c [ A ( I B ) c a + c ( I B ) A ( I B ) ] = 1 a + c μ 2 ( 1 c a + c ) 2 [ I c a + c ( I B ) ] [ I + μ A ( I B ) A A ] 2 A ( I B ) = μ 2 a 2 ( a I + c B ) [ I + μ A ( I B ) A A ] 2 ( A A B ) = 1 a + c μ 2 ( 1 c a + c ) 2 [ A c a + c ( I B ) A ] [ I + μ ( I B ) A A A ] 2 ( I B ) = μ 2 a 2 ( a A + c B A ) [ I + μ ( I B ) A A A ] 2 ( I B ) .
Similarly, when a 0 , a + b 0 , a + c = 0 ,
a A + b A B + c B A + b c a B A B = a A + b A B a B A b B A B = ( a + b ) [ ( I B ) A b a + b ( I B ) A ( I B ) ]
with b a + b 1 . By the condition and ( 5 ) in Corollary 4, ( 2 ) holds, and we can acquire the expressions of the group inverse. When a 0 , a + b = 0 , a + c = 0 ,
a A + b A B + c B A + b c a B A B = a A a A B a B A + a B A B = a ( I B ) A ( I B ) .
By Corollary 4, ( 3 ) holds, and representations of the group inverse can be obtained. Therefore, we complete the proof. □

Author Contributions

Software, X.L. and L.Z.; Resources, L.Z.; Data curation, X.L. and L.Z.; Writing—original draft, S.C.; Writing—review and editing, S.C. and Q.H.; Supervision, Q.H. All authors have read and agreed to the published version of the manuscript.

Funding

This research was funded by the National Natural Science Foundation of China (12471133 and 11771378), the Scientific Research Start-up Foundation of Suzhou City University (5010708224) and the Postgraduate Research and Practice Innovation Program of Jiangsu Province (KYCX25_3918).

Data Availability Statement

No new data were created or analyzed in this study.

Conflicts of Interest

The authors declare no conflicts of interest.

References

  1. Xue, Y.F. Stable Perturbations of Operators and Related Topics; World Scientific: Singapore, 2012. [Google Scholar]
  2. Ma, H.F. Optimal perturbation bounds for the core inverse. Appl. Math. Comput. 2018, 336, 176–181. [Google Scholar] [CrossRef]
  3. Wei, Y.M.; Chen, G.L. Perturbation of least squares problem in Hilbert spaces. Appl. Math. Comput. 2001, 121, 177–183. [Google Scholar] [CrossRef]
  4. Wei, Y.M. Acute perturbation of the group inverse. Linear Algebra Appl. 2017, 534, 135–157. [Google Scholar] [CrossRef]
  5. Sayevand, K.; Pourdarvish, A.; Machado, J.A.T.; Erfanifar, R. On the calculation of the Moore-Penrose and Drazin inverses: Application to fractional calculus. Mathematics 2021, 9, 2501. [Google Scholar] [CrossRef]
  6. Huang, Q.L.; Chen, S.J.; Guo, Z.R.; Zhu, L.P. Regular factorizations and perturbation analysis for the core inverse of linear operators in Hilbert spaces. Int. J. Comput. Math. 2019, 96, 1943–1956. [Google Scholar] [CrossRef]
  7. Chen, S.J.; Zhao, Y.Y.; Zhu, L.P.; Huang, Q.L. Regular factorizations and group inverse of linear operators in Banach spaces. Linear Multilinear Algebra 2022, 70, 1252–1270. [Google Scholar] [CrossRef]
  8. Meng, L.S.; Zheng, B. The optimal perturbation bounds of the Moore-Penrose inverse under the Frobenius norm. Linear Algebra Appl. 2010, 432, 956–963. [Google Scholar] [CrossRef]
  9. Cai, L.X.; Xu, W.W.; Li, W. Additive and multiplicative perturbation bounds for the Moore-Penrose inverse. Linear Algebra Appl. 2011, 434, 480–489. [Google Scholar] [CrossRef][Green Version]
  10. Meng, L.S.; Zheng, B. New multiplicative perturbation bounds for the Moore-Penrose inverse. Linear Multilinear Algebra 2015, 63, 1037–1048. [Google Scholar] [CrossRef]
  11. Yang, H.; Zhang, P.P. A note on multiplicative perturbation bounds for the Moore-Penrose inverse. Linear Multilinear Algebra 2014, 62, 831–838. [Google Scholar] [CrossRef]
  12. Deng, C.Y.; Liu, R.F.; Wang, X.N. Expression for the multiplicative perturbation of the Moore-Penrose inverse. Linear Multilinear Algebra 2018, 66, 1171–1185. [Google Scholar] [CrossRef]
  13. Zhang, X.; Fang, X.; Song, C.; Xu, Q. Representations and norm estimations for the Moore-Penrose inverse of multiplicative perturbations of matrices. Linear Multilinear Algebra 2017, 65, 555–571. [Google Scholar] [CrossRef]
  14. Baksalary, J.K.; Baksalary, O.M.; Styan, G.P.H. Idempotency of linear combinations of an idempotent matrix and a tripotent matrix. Linear Algebra Appl. 2002, 354, 21–34. [Google Scholar] [CrossRef]
  15. Baksalary, O.M. Idempotency of linear combinations of three idempotent matrices, two of which are disjoint. Linear Algebra Appl. 2004, 388, 67–78. [Google Scholar] [CrossRef][Green Version]
  16. Benítez, J.; Thome, N. Idempotency of linear combinations of an idempotent matrix and a t-potent matrix that commute. Linear Algebra Appl. 2005, 403, 414–418. [Google Scholar] [CrossRef]
  17. Chen, Y.G.; Du, H.K. Idempotency of linear combinations of two idempotent operators. Acta. Math. Sin. 2007, 50, 1171–1176. [Google Scholar]
  18. Deng, C.Y. Characterizations and representations of the group inverse involving idempotents. Linear Algebra Appl. 2011, 434, 1067–1079. [Google Scholar] [CrossRef]
  19. Liu, X.F.; Wu, L.L.; Benítez, J. On the group inverse of linear combinations of two group invertible matrices. Electron J. Linear Algebra 2011, 22, 490–503. [Google Scholar] [CrossRef][Green Version]
  20. Tošić, M.; Ljajko, E.; Kontrec, N.; Stojanović, V. The nullity, rank, and invertibility of linear combinations of k-potent matrices. Mathematics 2020, 8, 2147. [Google Scholar] [CrossRef]
  21. Zhu, L.P.; Zhu, C.P.; Huang, Q.L. On the uniform boundedness and convergence of generalized, Moore-Penrose and group Inverses. Filomat 2017, 31, 5993–6003. [Google Scholar] [CrossRef]
Figure 1. Graph trends of the . 1 and . .
Figure 1. Graph trends of the . 1 and . .
Mathematics 14 00662 g001
Table 1. Comparison of bounds under different norms.
Table 1. Comparison of bounds under different norms.
Comparison of Bounds Under Different Norms · 1 ·
Φ aa
Ψ a 1 a a 1 a
M A 2 a 2 + 3 a ( a 1 ) 2 a 2 + 2 a ( a 1 ) 2
E A , M 6 a 4 + 2 a 3 + 10 a 2 + 18 a ( 1 a ) 3 a 4 + 4 a 3 + 3 a ( 1 a ) 3
E ˜ A , M 4 a 3 a 2 + 18 a ( 1 a ) 3 a 2 + 3 a ( 1 a ) 3
E ¯ A , M 2 a 4 6 a 3 + 14 a 2 + 18 a ( 1 a ) 3 a 4 + 2 a 2 + 3 a ( 1 a ) 3
Disclaimer/Publisher’s Note: The statements, opinions and data contained in all publications are solely those of the individual author(s) and contributor(s) and not of MDPI and/or the editor(s). MDPI and/or the editor(s) disclaim responsibility for any injury to people or property resulting from any ideas, methods, instructions or products referred to in the content.

Share and Cite

MDPI and ACS Style

Chen, S.; Li, X.; Zhu, L.; Huang, Q. The Multiplicative Perturbation of Group Invertible Operators in Banach Space. Mathematics 2026, 14, 662. https://doi.org/10.3390/math14040662

AMA Style

Chen S, Li X, Zhu L, Huang Q. The Multiplicative Perturbation of Group Invertible Operators in Banach Space. Mathematics. 2026; 14(4):662. https://doi.org/10.3390/math14040662

Chicago/Turabian Style

Chen, Saijie, Xiaoli Li, Lanping Zhu, and Qianglian Huang. 2026. "The Multiplicative Perturbation of Group Invertible Operators in Banach Space" Mathematics 14, no. 4: 662. https://doi.org/10.3390/math14040662

APA Style

Chen, S., Li, X., Zhu, L., & Huang, Q. (2026). The Multiplicative Perturbation of Group Invertible Operators in Banach Space. Mathematics, 14(4), 662. https://doi.org/10.3390/math14040662

Note that from the first issue of 2016, this journal uses article numbers instead of page numbers. See further details here.

Article Metrics

Back to TopTop