Next Article in Journal
Estimating the First, Hyper-Zagreb Index for Direct Product of F-Sum Graphs
Previous Article in Journal
Mathematical Assessment of Aerosol Impact on the Diffuse-to-Global Ratio of Solar UV Radiation
 
 
Font Type:
Arial Georgia Verdana
Font Size:
Aa Aa Aa
Line Spacing:
Column Width:
Background:
Article

On Asymptotic Series for Generalized Airy, Circular, and Hyperbolic Functions

by
Luiz M. B. C. Campos
1,† and
Manuel J. S. Silva
1,2,*,†
1
CCTAE, IDMEC, LAETA, Instituto Superior Técnico, Universidade de Lisboa, Av. Rovisco Pais 1, 1049-001 Lisboa, Portugal
2
Atlântica, Instituto Universitário, Fábrica da Pólvora de Barcarena, 2730-036 Barcarena, Portugal
*
Author to whom correspondence should be addressed.
These authors contributed equally to this work.
Mathematics 2026, 14(1), 52; https://doi.org/10.3390/math14010052
Submission received: 2 November 2025 / Revised: 15 December 2025 / Accepted: 18 December 2025 / Published: 23 December 2025
(This article belongs to the Section C1: Difference and Differential Equations)

Abstract

The paper concerns the solution of the ordinary differential equation y ± x m y = 0 , which may be designated the generalized Airy equation, since the original Airy equation corresponds to the particular case m = 1 with the + sign. The solutions may be designated generalized circular (hyperbolic) sines and cosines for the + (−) sign, since the particular case m = 0 corresponds to the elementary circular (hyperbolic) sines and cosines. There are 3 cases of solution of the generalized Airy equation, depending on the parameter m: (I) for m a non-negative integer, the coefficient x m is an analytic function, and the solutions are also analytic series; (II) for m complex other than an integer, the coefficient x m has a branch point at the origin, and the solutions also have a branch point multiplied by an analytic series; (III) for m a negative integer, the coefficient x m has a pole of order m, and the generalized Airy equation is singular. Case III has four subcases: (III-A) for m = 1 , the coefficient x 1 is a simple pole, and the solutions are Frobenius–Fuchs series of two kinds; (III-B) for m = 2 , the coefficient is a double pole, and the solutions are a combination of elementary functions, namely exponential, logarithmic, and circular (hyperbolic) sine and cosine for the + (−) sign; (III-C,D) for m = 3 , 4 , , the coefficient is a pole of multiplicity m , and the generalized Airy differential equation has an irregular singularity of degree m 2 at the origin. In the sub-cases (III-C,D), the solutions can be obtained by inversion as asymptotic series of descending powers specified by (III-C) Frobenius–Fuchs series of two kinds for a triple pole m = 3 ; (III-D) for higher-order poles m = 4 , 5 , by generalized circular (hyperbolic) sines and cosines of 1 / x . It is shown that in all cases the ascending and descending series are absolutely and uniformly convergent with the n-th term decaying like O n 2 . This enables the use of a few terms of the series to obtain tables and plot graphs of the solutions of the generalized Airy differential equation as generalized circular and hyperbolic sines and cosines for several values of the parameter m. As a physical application, it is shown that the generalized circular (hyperbolic) cosines and sines specify the motion of a linear oscillator with natural frequency a power of time in the oscillatory (monotonic) case when the origin is an attractor (repeller).
MSC:
26A06; 26A09; 30B10; 30G30; 33B10; 33C10; 33E20; 34A05; 34A25; 34M03; 41A58

1. Introduction

The differential equation
y ± x m y = 0
may be designated generalized Airy differential equation since the particular case m = 1 with a + sign is the original Airy differential equation [1]. Its solutions are the Airy functions Ai x and Bi x , about which there is an extensive literature [2] covering many properties [3]. This overlaps with the literature on the Bessel functions [4], of which the Airy functions are a particular case [5]. The Airy functions appear in a variety of physical phenomena [6], including acoustic [7] and electromagnetic [8] waves near a caustic. The latter represents the transition from light to shadow, with the Airy function decaying in the shadow zone and oscillating towards a non-zero value in the light zone. The solution of the generalized Airy Equation (1) with a + (−) sign may be designated generalized circular (hyperbolic) cosine and sine, since in the particular case m = 0 , the solutions are the original elementary circular (hyperbolic) cosine and sine functions [9]. The purpose of the paper is to solve the generalized Airy differential equation for both signs ± and all complex values of the parameter m.
There are three cases of solutions of the generalized Airy differential Equation (1), depending on whether the parameter m is: (I) a non-negative integer; (II) a non-integer complex number; (III) a negative integer. In case I of parameter m being a non-negative integer, the coefficient x m is an analytic function in the finite complex plane x < , and the solutions are [10] analytic functions in the finite disk, specified by ascending power series, multiplied by an integral power of x with positive integer exponent a if the origin is a zero of degree a:
x < : y x = x a n = 0 C n a x n .
In case II, when m is a complex number other than an integer, the coefficient x m has a branch point [11] at the origin; the solution may also have a branch point at the origin, with the factor x a with a possibly different complex exponent a m multiplying an analytic series (Section 2), leading again to (1) with a complex instead of a non-negative integer index a. Thus, in both cases I and II, that is, for all complex values of the parameter m excluding negative integers, the solution is of the form (2), with index a determined by an indicial equation and coefficients C n specified by a two-term recurrence relation (Section 3).
Cases I and II were discussed in detail in an earlier paper [12] and are reviewed here briefly as a preliminary discussion. Case III is when m is a negative integer, which is the main focus of this follow-on paper. The Airy differential Equation (1) has a singularity at the origin that is a regular singularity [13] for m = 1 and m = 2 and an irregular singularity [14] of degree m 2 for m = 3 , 4 , Thus the case III, when the generalized Airy differential equation is singular, has four sub-cases corresponding to the coefficient x m having (III-A) a simple pole for m = 1 ; (III-B) a double pole for m = 2 ; (III-C) a triple pole for m = 3 ; (III-D) a higher-order pole for m = 4 , 5 , In the sub-case (III-A) of m = 1 , when the coefficient 1 / x has a single pole, the generalized Airy differential Equation (1) has a regular singularity at the origin, and the Frobenius–Fuchs method leads to a function of the first kind, specified by an ascending power series solution like (2); since the exponent difference is an integer, the second linearly independent solution is a function of the second kind [15], consisting of a logarithm multiplying the function of the first kind (1), plus a complementary function specified by an ascending power series possibly starting at a higher order n = s :
x 0 , + : y x = x a log x n = 0 C n a x n + n = s D n a x n ,
and the solution is valid in the complex x-plane with a branch-cut from the origin to infinity.
In the case (III-B) of m = 2 , when the coefficient has a double pole 1 / x 2 , the generalized Airy’s differential equation has a regular singularity, but the power series solution simplifies to a single power with a complex exponent and can be expressed in elementary terms as the product of a power by circular (hyperbolic) cosines and sines for the + (−) sign, with an argument involving logarithms. In the remaining sub-cases (III-C,D) of m = 3 , 4 , , when the coefficient x m has a pole of order higher than 2, the generalized Airy differential Equation (1) has an irregular singularity at the origin with degree m 2 . The inversion of the independent variable x 1 / x leads to descending power series solutions: (III-C) for m = 3 , corresponding to a triple pole 1 / x 3 in the coefficients, the solutions are Frobenius–Fuchs series of the first (2) and second (3) kinds and variable 1 / x , thus valid respectively outside the origin x > 0 and outside the branch-cut x 0 , + ; (III-D) for m = 4 , 5 , , corresponding to poles of order higher than 3 in the coefficient x m , the solutions are generalized circular (hyperbolic) functions for the + (−) sign, with variable 1 / x and parameter m 4 = 0 , 1 ,
In the sub-case (III-D), the solutions of the generalized Airy differential Equation (1) for m = 4 simplify (Section 4) to circular (hyperbolic) cosines and sines for sign + (−) with variable 1 / x . In the sub-case (III-D) with m = 5 , 6 , , the solutions of the generalized Airy differential equation are (Section 5) generalized circular (hyperbolic) functions for sign + (−), with variable 1 / x and parameter m 4 = 1 , 2 , In all cases the ascending and descending power series have a general n-th term decaying like O n 2 and converge rapidly, as demonstrated in Table 1 for the first n = 10 terms of 20 functions, namely the generalized circular and hyperbolic cosines and sines of variable unity x = 1 with five values of the parameter m = 0 , 1 / 2 , 1 , 2 , 1 / 2 . These 20 functions are plotted in Figures 1–4 over the range 0 x 3 or 4 . The eight functions with m = ± 1 / 2 , namely generalized circular and hyperbolic cosines and sines, also appear in Table 2 for 16 values of x in the range 0 x 100 . These functions describe the motion of a linear oscillator with a natural frequency varying as a power of time, with the generalized circular (hyperbolic) functions for the oscillatory (monotonic) case when the origin is an attractor (repeller). The conclusion summarizes the solutions of the generalized Airy differential Equation (1) for all values of the variable x and parameter m in their complex planes (Table 3).

2. Generalized Airy, Circular, and Hyperbolic Functions

The generalized Airy differential Equation (1) has a coefficient x m with a branch point at the origin [16] when the parameter m is a complex number excluding integers. Two theorems applying to a linear homogeneous second-order ordinary differential equation with a branch point in the coefficients are proved (Section 2.1) as a preliminary to the solution [Section 2.2 and Section 2.3] of the generalized Airy differential equation with the + (−) sign when the parameter m is a complex number excluding negative integers.

2.1. Ordinary Differential Equation with Branch Point in the Coefficients

It is recalled that for a linear second-order ordinary differential equation, the coefficient of the first-order derivative can be suppressed by a change of dependent variable.
Theorem 1.
A linear homogeneous second-order ordinary differential equation
u + P x u + Q x u = 0
can be transformed through the change of dependent variable
u x = y x exp 1 2 x P ξ d ξ
into the invariant form
y + J x y = 0 ,
where the first-order derivative w does not appear, and thus there is only one coefficient
J = Q 1 2 P P 2 4 .
Proof. 
The solution of the linear homogeneous second-order ordinary differential Equation (4) is sought as the product of two functions:
u x = v x y x ,
leading on substitution in (4) to
y + P + 2 v v y + Q + P v v + v v y = 0 .
The first-order derivative y can be suppressed by equating its coefficient to zero
v v = P 2 ,
specifying the function
v x = exp 1 2 x P ξ d ξ .
Substitution of (11) in (8) proves (5); also (9) simplifies to (6), with the coefficient given by
J = Q + P v v + v v = Q + P v v + v v + v v 2 .
Substitution of (10) in (12) proves (7). □
If the coefficients P and Q in (4) have a single same branch point, the same applies to the coefficient (7) in (6). Thus, it is sufficient to consider the latter with the branch point moved to the origin.
Theorem 2.
The linear homogeneous second-order ordinary differential Equation (4) in invariant form (6) with a coefficient having a branch point at the origin
y + x m j x y = 0 ,
where j x is an analytic function, and m is a complex number, has solutions in the form of Frobenius–Fuchs series of the first (2) and possibly second (3), kind.
Proof. 
The solution of (13) is sought in the form of a product, with the branch point multiplying a function q x to be determined:
y x = x m q x .
Substitution of (14) in (13) gives
x m q + 2 m x q + m m 1 x 2 q + x m j q = 0 .
Since x m 0 , the function q satisfies the ordinary differential equation
x 2 q + 2 m x q + m m 1 + x m + 2 j q = 0 ,
that has a regular singularity at the origin and hence a solution as a Frobenius–Fuchs series with index α and coefficients C n :
q x = x α n = 0 C n x n .
Substituting (17) in (14) leads to a Frobenius–Fuchs series of the first kind (2), with index
a = m + α ,
generally different from m. There are two indices, as is well known in the Frobenius–Fuchs method, and if they differ by an integer, the second linearly independent integral is of the second kind (3). □
Theorem 2 is used [Section 2.2 and Section 2.3] to obtain the general integral of the generalized Airy differential Equation (1) with a + (−) sign, whose two linearly independent particular integrals are the generalized circular (hyperbolic) cosine and sine.

2.2. Generalized Hyperbolic Cosine and Sine Functions

Theorem 3.
The generalized Airy differential Equation (1) with a lower − sign is the generalized hyperbolic differential equation
y x m y = 0 ,
whose general integral is a linear combination with arbitrary constants C 0 and C 1 ,
y x = C 0 cosh x ; m + C 1 sinh x ; m ,
of the generalized hyperbolic cosine with variable x and parameter m specified by the series of even powers
cosh x ; m = 1 + x m + 2 m + 1 m + 2 + x 2 m + 4 m + 1 m + 2 2 m + 3 2 m + 4 + x 3 m + 6 m + 1 m + 2 2 m + 3 2 m + 4 3 m + 5 3 m + 6 + ,
and the generalized hyperbolic sine with variable x and parameter m specified by the series of odd powers
sinh x ; m = x + x m + 3 m + 2 m + 3 + x 2 m + 5 m + 2 m + 3 2 m + 4 2 m + 5 + x 3 m + 7 m + 2 m + 3 2 m + 4 2 m + 5 3 m + 6 3 m + 7 + .
The series (21a) and (21b) and general integral (20) are valid: (i) in the case of m N 0 , a non-negative integer m = 0 , 1 , 2 , in the finite disk with center at the origin x < ; (ii) in the case of m C Z , a complex number other than an integer m 0 , ± 1 , ± 2 , in the complex x-plane with a branch-cut joining the origin to infinity x 0 , .
Remark 1.
The designation generalized hyperbolic cosine and sine for the functions specified by the series (21a) and (21b) is justified by the particular case m = 0 , leading, respectively, to the ordinary hyperbolic cosine
cosh x ; 0 = 1 + x 2 2 ! + x 4 4 ! + x 6 6 ! + = k = 0 x 2 k 2 k ! = cosh x
and the ordinary hyperbolic sine
sinh x ; 0 = x + x 3 3 ! + x 5 5 ! + x 7 7 ! + = k = 0 x 2 k + 1 2 k + 1 ! = sinh x
Remark 2.
In the particular case of unit parameter m = 1 , the ordinary differential Equation (1) simplifies to the Airy equation
y x y = 0 ,
whose general integral is a linear combination with arbitrary constants C 0 and C 1 ,
y ( x ) = C 0 Ai ( x ) + C 1 Bi ( x ) ,
of the Airy functions of the first kind
cosh x ; 1 = 1 + x 3 2 × 3 + x 6 2 × 3 × 5 × 6 + x 9 2 × 3 × 5 × 6 × 8 × 9 + = 1 + k = 1 x 3 k l = 1 k 1 3 l 1 3 l = Ai x ,
and the Airy function of the second kind
sinh x ; 1 = x + x 4 3 × 4 + x 7 3 × 4 × 6 × 7 + x 10 3 × 4 × 6 × 7 × 9 × 10 + = x + k = 1 x 3 k + 1 l = 1 k 1 3 l 3 l + 1 = Bi x .
Proof. 
The proof is made together for both signs in the Airy generalized differential Equation (1), which, excluding the cases of poles in the coefficient for a negative integer m ( m 1 , 2 , ), has a solution in the form (2), leading to
0 = n = 0 C n a n + a n + a 1 x n + a 2 ± x a + n + m ,
that can be rewritten
0 = n = 0 x n + a 2 n + a n + a 1 C n a ± C n m 2 a ,
and leads to the recurrence formula for the coefficients
C n a = 1 n + a n + a 1 C n m 2 a .
The non-zero coefficients are obtained at the lowest order for n = m + 2 ,
C m + 2 a = 1 m + 2 + a m + 1 + a C 0 a .
The next non-zero coefficient is of order 2 m + 2 ,
C 2 m + 4 a = 1 2 m + 4 + a 2 m + 3 + a C m + 2 a = 1 2 1 m + a + 2 m + 1 + a 2 m + 4 + a 2 m + 3 + a C 0 a ,
and likewise for all subsequent non-zero coefficients,
C n m + 2 n a = 1 n C 0 a k = 1 n 1 k m + 2 k + a k m + 2 k + a 1 .
Setting n = 0 in (27) gives the indicial equation
a a 1 C 0 a = 0 .
We must have C 0 a 0 ; otherwise, a trivial solution follows from (31) with C n m + 2 n a = 0 and (2) with y x = 0 . Hence, either a = 0 or a = 1 . Substituting a = 0 in (2) and (31) leads to
n = 0 C n m + 2 n 0 x n m + 2 n = C 0 0 1 + n = 1 1 n x n m + 2 n k = 1 n 1 k m + 2 k k m + 2 k 1 ,
whereas for a = 1 follows
C 0 1 n = 0 C n m + 2 n 1 x n m + 2 n + 1 = C 0 1 x + n = 1 1 n x n m + 2 n k = 1 n 1 k m + 2 k + 1 k m + 2 k + 2 .
The generalized hyperbolic differential Equation (23) corresponds to the generalized Airy differential Equation (1) with the lower sign −, and choosing the lower sign + in (33a) and (33b) specifies, respectively, the power series for the generalized hyperbolic cosine (21a) and sine (21b). The linear combination is the general integral (20) for the non-negative integer parameter m = 0 , 1 , 2 , If the coefficient in (19) is analytic and the general integral (20) is valid in the finite complex plane x < . For a complex parameter m other than an integer m 0 , ± 1 , ± 2 , the coefficient in (19) has a branch point at the origin, and the general integral is valid in the complex x-plane with a branch-cut joining the origin to infinity x 0 , + , in agreement with Theorem 2, completing the proof of Theorem 3. □

2.3. Generalized Circular Cosine and Sine Functions

Choosing the upper instead of the lower signs in the preceding derivations passes from generalized hyperbolic to generalized circular functions.
Theorem 4.
The generalized Airy differential Equation (1) with upper sign + is the generalized circular differential equation
y + x m y = 0 ,
whose general integral is a linear combination
y x = C 0 cos x ; m + C 1 sin x ; m ,
with arbitrary constants C 0 and C 1 , of the generalized circular cosine
cos x ; m = 1 x m + 2 m + 1 m + 2 + x 2 m + 4 m + 1 m + 2 2 m + 3 2 m + 4 x 3 m + 6 m + 1 m + 2 2 m + 3 2 m + 4 3 m + 5 3 m + 6 + ,
and the generalized circular sine
sin x ; m = x x m + 3 m + 2 m + 3 + x 2 m + 5 m + 2 m + 3 2 m + 4 2 m + 5 x 3 m + 7 m + 2 m + 3 2 m + 4 2 m + 5 3 m + 6 3 m + 7 + ,
with variable x and parameter m, specified by the same series as the hyperbolic case (21a) and (21b), respectively, with alternating sign and the same conditions of validity for m and x.
Remark 3.
The designation “generalized circular cosine and sine” for the series (37a) and (37b) is justified by the particular case m = 0 , leading, respectively, to the ordinary circular cosine
cos x ; 0 = 1 x 2 2 ! + x 4 4 ! x 6 6 ! + = k = 0 1 k 2 k ! x 2 k = cos x ,
and the ordinary circular sine
sin x ; 0 = x x 3 3 ! + x 5 5 ! x 7 7 ! + = k = 0 1 k 2 k + 1 ! x 2 k + 1 = sin x .
Proof. 
The proof of Theorem 4 is the same as Theorem 3, choosing in (26) to (36a) and (33b) lower instead of upper signs. □
Next is considered the case III excluded from Theorems 3 and 4, namely the cases of negative integer parameter m 1 , 2 , corresponding to a pole of order m in the power coefficient of the differential Equation (1).

3. Singular Cases of the Generalized Airy Differential Equation

The singular case III of the generalized Airy differential equation corresponds to negative integer values of the parameter m, implying a pole of order m in the coefficient and leading to four sub-cases: (III-A) a simple pole m = 1 in the coefficient corresponds to a regular singularity of the differential equation, with integer difference of the indices in the Frobenius–Fuchs method leading to functions of two kinds (Section 3.1); (III-B) the double pole m = 2 in the coefficient also corresponds to a regular singularity of the differential equation, and in this case the Frobenius–Fuchs series reduces to just one term, that is a single power with complex exponent, leading to elementary solutions consisting of a power with real exponent multiplied by a circular or hyperbolic cosine and sine with logarithmic argument (Section 3.2); (III-C) a triple pole m = 3 in the coefficient corresponds to an irregular singularity of the differential equation, and the inversion of the variable x 1 / x leads to a regular singularity at infinity, hence Frobenius–Fuchs series of 1 / x that is descending powers, again of two kinds since the exponent difference is an integer (Section 3.3); (III-D) the poles of order higher than three m = 4 , 5 , in the coefficient correspond to irregular singularities of the differential Equation (11) and the inversion of the independent variable x 1 / x leads to another generalized Airy differential equation, with parameter m 4 = 0 , 1 , 2 , that is a non-negative integer, hence reducing the solution to case I of generalized circular and hyperbolic cosines and sines, now of variable 1 / x instead of x, and descending instead of ascending power series (Section 4.1).

3.1. Simple Pole and Regular Integral of Two Kinds

The case of a simple pole m = 1 in (1) leads to a regular singularity and general integral specified by a linear combination of regular integrals of the first and second kinds.
Theorem 5.
The linear second-order ordinary differential Equation (1) with a simple pole, m = 1 , has a regular singularity
x y ± y = 0 ,
and its general integral
y ± x = C 1 y 1 ± x + C 0 y 0 ± x
is specified by a linear combination with arbitrary constants C 1 and C 0 of: (i) a function of the first kind
x < : y 1 ± x = x x 2 2 ! + x 3 2 ! 3 ! x 4 3 ! 4 ! + x 5 4 ! 5 ! ;
(ii) a function of the second kind
x 0 , : y 0 ± x = log x y 1 ± x + y 2 ± x ,
involving a logarithmic factor multiplied by the functions of the first kind that vanishes at the origin, x log x 0 as x 0 , plus a complementary function
y 2 ± x = 1 x ψ 1 + ψ 2 + x 2 2 ! ψ 2 + ψ 3 x 3 2 ! 3 ! ψ 3 + ψ 4 + x 4 3 ! 4 ! ψ 4 + ψ 5 ,
where the digamma function appears [17]. The integral of the first kind (40) is valid in the finite disk with center at the origin, and the function of the second kind (41) and (42) in the complex x-plane with a branch-cut from the origin to infinity.
Proof. 
The differential Equation (38) has regular integrals
y x = x a k = 0 x k C k a ,
with exponent a and a recurrence formula for the coefficients C k a to be determined. Substitution of (43) in (38) leads to
k = 0 k + a k + a 1 x k + a 1 C k x ± n = 0 x a + n C n a = 0 ,
with the change of index of summation k = n + 1 leading to
x a n = 0 x n n + a n + a + 1 C n + 1 a ± C n a = 0 .
From (44b) follows the recurrence formula for the coefficients
n + a n + a 1 C n a = C n 1 a ,
and n = 0 specifies the indices a ± = 0 , 1 . The higher index, a + = 1 , leads to the coefficients
C n 1 = C n 1 1 n + 1 n = 1 n C 0 1 n + 1 n 2 n 1 2 2 2 = 1 n C 0 1 n + 1 ! n ! .
Setting C 0 1 = 1 , one particular integral of the differential Equation (38) is
y 1 ± x = n = 0 1 n n ! x n + 1 n + 1 ! ,
which is a regular integral of the first kind (40).
Since the indices a ± = 0 , 1 differ by an integer, the second particular integral linearly independent from (47) is a regular integral of the second kind, second type specified [11] by
y 0 ± x = lim a 0 a a n = 0 x a + n C n a ,
with the coefficients determined (45) by recurrence
C n a = 1 n C 0 a n + a n + a 1 2 a + 1 2 a .
Substituting (49) in (48), the vanishing factor a 0 cancels in the numerator and denominator, and setting C 0 a = 1 leads to
y 0 ± x = lim a 0 a x a a + n = 1 x n n + a n + a 1 2 a + 1 2 .
The evaluation of (50) is split for clarity into four steps: (i) the differentiation with regard to a
a x a a + n = 1 x n n + a n + a 1 2 a + 1 2 = x a log x a + n = 1 x n n + a n + a 1 2 a + 1 2 + x a 1 + n = 1 x n n + a n + a 1 2 a + 1 2 1 n + a 2 n + a 1 2 a + 1 = x a 1 + a log x + n = 1 x n n + a n + a 1 2 a + 1 2 × log x 1 n + a 2 n + a 1 2 a + 1 1 + n = 1 x n n + a n + a 1 2 a + 1 2 1 n + a 2 n + a 1 2 a + 1 ;
(ii) taking the limit a 0 simplifies (51) to
y 0 ± x = 1 + n = 1 x n n ! n 1 ! log x 1 n 2 n 1 2 ;
(iii) introducing [18] the Euler digamma function
ψ n = 1 n 1 + 1 n 2 + + 1 γ ,
where γ is the Euler–Mascheroni constant, leads to
y 0 ± x = 1 + n = 1 x n n ! n 1 ! log x + ψ 1 + n + ψ n 2 γ ;
(iv) introducing in (54) the function of the first kind (47) leads to the function of the second kind
y 0 ± x = 1 + log x y 1 ± x m = 0 ± x m + 1 m ! m + 1 ! ψ 2 + m + ψ 1 + m 2 γ ,
consisting of the sum of three terms: (iv-1) a constant preliminary function equal to unity; (iv-2) a logarithmic factor multiplying the function of the first kind (47); (iv-3) a complementary function involving digamma functions. The constant factor 2 γ in the square brackets is a constant multiple of (47) and can be incorporated in the arbitrary constant C 0 in the general integral (39) of (38); omitting 2 γ from (55) leads to (41) and (42) as the particular integral of the second kind that is linearly independent from the particular integral of the first kind (40) in the general integral (39) of (38). □
The case m = 2 of (1) is simpler because it leads to exact integrals in finite terms (Section 3.2).

3.2. Double Pole and Elementary Integrals

The case of a double pole m = 2 in (1) also leads to a regular singularity, but in this case, the Frobenius–Fuchs series reduces to one term, leading to an elementary complex power solution.
Theorem 6.
The generalized hyperbolic (19) differential equation with a double pole, m = 2 , in the coefficients of
x 2 y y = 0 ,
with a − sign has a general integral
y x = x 1 / 2 C 0 cosh 5 2 log x + C 1 sinh 5 2 log x ,
as a linear combination with arbitrary constants C 0 and C 1 of a power multiplied by hyperbolic cosines and sines of logarithms. The generalized circular (34) differential equation with a double pole, m = 2 , in the coefficients of (56) with a + sign, has the general integral
y + x = x 1 / 2 C 0 cos 3 2 log x + C 1 sin 3 2 log x ,
as a linear combination with arbitrary constants C 0 and C 1 of a power multiplied by circular cosines and sines of logarithms.
Proof. 
The differential Equation (56) has power solutions y x = x a with exponents satisfying
a a 1 ± 1 = 0 ,
whose roots are
2 a ± = 1 ± 1 ± 4 .
The choice of upper signs in the radical in (59b) leads to
a ± = 1 2 ± 5 2 ,
to the powers with real exponents
x a ± = x x ± 5 / 2
= x cosh 5 2 log x ± sinh 5 2 log x ,
that are replaced by hyperbolic cosines and sines of logarithms (60c) in (57). The lower signs in (59b) leads to
a ± = 1 2 ± i 3 2 ,
to the powers with complex conjugate exponents,
x a ± = x x ± i 3 / 2
= x cos 3 2 log x ± i sin 3 2 log x ,
corresponding to circular cosines and sines of logarithms (61c) in (58). □
The remaining cases of (1) are poles of order higher than the second, leading to an irregular singularity at the origin and irregular integrals starting at m = 3 with a triple pole (Section 3.3).

3.3. Triple Pole and Asymptotic Integrals

The case m = 3 of a triple pole leads to an irregular singularity at the origin for the differential Equation (1), and inversion of the variable x 1 / x leads to a regular singularity at infinity and hence to integrals specified by regular asymptotic Frobenius-Fuchs series of descending powers.
Theorem 7.
The generalized hyperbolic (19) and circular (34) differential equations with a triple pole, m = 3 ,
x 3 y ± y = 0 ,
have the general integral
y x = C 0 y 0 ± x + C 1 y 1 ± x ,
specified by a linear combination, with arbitrary constants C 0 and C 1 , of: (i) an asymptotic regular integral of the first kind specified by a series of descending powers
x 0 : y 0 ± x = 1 1 2 ! x + 1 2 ! 3 ! x 2 1 3 ! 4 ! x 3 + 1 4 ! 5 ! x 4 1 5 ! 6 ! x 5 + ;
(ii) an asymptotic regular integral of the second kind
x 0 , : y 1 ± x = x log x y 0 ± x + y 3 ± x ,
consisting of the sum of (ii-1) a preliminary function x, (ii-2) the integral of the first kind (64) multiplied by a logarithm and (ii-3) a complementary function given by
y 3 ± x = ψ 1 ψ 2 ± ψ 2 + ψ 3 2 ! x ψ 3 + ψ 4 2 ! 3 ! x 2 ± ψ 4 + ψ 5 3 ! 4 ! x 3 ψ 5 + ψ 6 4 ! 5 ! x 4 ± ψ 6 + ψ 7 5 ! 6 ! x 5 .
Proof. 
The generalized circular (19) and hyperbolic (34) differential equations,
y ± x 3 p y = 0 ,
with a pole of order higher than two, m = 3 p , in which p N 0 , in the coefficient, have an irregular singularity of degree 1 + p at the origin, and hence the solution is an irregular integral, that is, involving unending descending powers x n . This suggests a change of variable, the inversion relative to the origin, ξ = 1 / x , leading, with w ξ = y x , to the differential equation
ξ w + 2 w ± ξ p w = 0 .
In the case of a triple pole, m = 3 and p = 0 , the differential Equation (68) has a regular singularity at infinity
ξ w + 2 w ± w = 0 ,
and the solution is specified by regular or irregular integrals in the inverse ξ or direct x variables, respectively,
n = 0 ξ n + a C n a = w ξ = y x = n = 0 x n a C n a ,
with index a and coefficients C n a to be determined.
Substitution of (70) in (69) leads to
k = 0 k + a k + a + 1 ξ k + a 1 C k a ± n = 0 ξ n + a C n a = 0 ,
which is equivalent to
ξ a n = 0 ξ n n + a + 1 n + a + 2 C n + 1 a ± C n a = 0 ,
with the change of summation variable, k = n + 1 . The vanishing of the coefficients of all powers in (71b) leads to the recurrence formula for the coefficients
n + a n + a + 1 C n a = C n 1 a ;
setting n = 0 leads to the indices a ± = 1 , 0 . The recurrence Formula (72) may be applied iteratively,
C n a = C n 1 a n + a + 1 n + a = 1 n C 0 a n + a + 1 n + a 2 a + 2 2 a + 1 ,
up to the zero-order coefficient, to which may be given the value unity, C 0 a = 1 . The higher index, a + = 0 , together with C 0 a = 1 and (73), substituted in (70), leads to
y 0 ± x = n = 0 x n C n 0 = n = 0 x n n ! n + 1 ! ,
which is a regular asymptotic integral of the first kind, specified by a converging series of descending powers in agreement with (64).
Since the indices a ± = 1 , 0 differ by an integer, a linearly independent solution is [19] a regular integral of the second kind type that can be evaluated as in (50)–(56),
w 1 ± ξ = lim a 1 a a + 1 ξ a n = 0 ξ n C n a = lim a 1 a ξ a a + 1 + m = 1 ξ m m + a + 1 m + a 2 a + 2 2 = lim a 1 ξ a 1 + a + 1 log ξ n = 1 ξ m m + a + 1 m + a 2 a + 2 2 log ξ 1 m + a + 1 2 m + 2 2 a + 2 + m = 1 ξ m m + a + 1 m + a 2 a + 2 2 × log ξ 1 m + a + 1 2 m + a 2 a + 2 = ξ 1 + ξ 1 m = 1 ξ m m ! m 1 ! log ξ 1 m 2 m 1 2 = ξ 1 + n = 0 ξ n n ! n + 1 ! log ξ ψ 2 + n ψ 1 + n + 2 γ ,
consisting of a preliminary function, plus the function of the first kind (74) multiplied by a logarithm, plus a complementary function. The constant factor 2 γ in the complementary function (75) multiplies the integral of the first kind (74) and may be incorporated in the arbitrary constant C 0 in the general integral (63) of (62). Omitting the term 2 γ in (75) leads to the asymptotic regular integral of the second kind (65) and (66), which is linearly independent from the asymptotic regular integral of the first kind (64) and specifies the general integral (63) of (62). □
The only remaining case of the solution of the generalized circular (34) and hyperbolic (19) differential equations is the case of a pole of order more than three that is solvable in terms of generalized circular and hyperbolic functions, respectively, of the inverse variable (Section 4).

4. Convergent Asymptotic Series Solution

The remaining case of the differential Equation (1) with the coefficient having a pole of order higher than three, m = 4 , 5 , , leads by inversion ξ = 1 / x to a similar differential equation with a non-negative integer parameter, m 4 = 0 , 1 , 2 , , and an asymptotic variable 1 / x . Thus, the generalized circular and hyperbolic functions with parameters m = 4 , 5 , are related (Section 4.1) to generalized circular and hyperbolic functions with parameter 4 m = 0 , 1 , 2 , and inverse variable. The simplest case is a pole of fourth-order m = 4 that leads 4 m = 0 to (Section 4.2) generalized circular and hyperbolic functions expressible as ordinary circular and hyperbolic functions of variable 1 / x . The next case is a pole of order five, m = 5 , leading to 4 m = 1 to Airy functions of variable 1 / x . The relations between generalized circular and hyperbolic functions of (i) variable 1 / x and parameter 4 m can be extended to complex non-integer m, thus providing converging asymptotic series (Section 4.3).

4.1. General Case of Pole of Order Above Three

Theorem 8.
The generalized hyperbolic (19) and circular (34) differential Equation (1) with power coefficient with a pole of order higher than three, m = 4 , 5 , , has general integral specified by a linear combination with arbitrary constants B 0 and B 1 of generalized hyperbolic,
y x = x B 0 cosh 1 x ; m 4 + B 1 sinh 1 x ; m 4 ,
and circular,
y + x = x B 0 cos 1 x ; m 4 + B 1 sin 1 x ; m 4 ,
cosines and sines with parameter m 4 = 0 , 1 , 2 , and inverse variable 1 / x , with premultiplication by x.
Proof. 
The general hyperbolic (19) and circular (34) differential equations, with a pole of order higher than three, m = 4 , 5 , , lead for the inverse variable ξ = 1 / x and w ξ = y x to the differential equation
ξ w + 2 w ± ξ m 3 w = 0 ,
that may be written as
ξ w ± ξ m 4 ξ w = 0 ;
comparing (78b) with (19) or (34), it follows that it is a generalized hyperbolic or circular differential equation, respectively, with a non-negative integer parameter m 4 = 0 , 1 , 2 , , whose solutions
ξ w ξ = 1 x y x
are given by a linear combination of generalized hyperbolic (20),
ξ w ξ = B 0 cosh ξ ; m 4 + B 1 sinh ξ ; m 4 ,
or circular (35),
ξ w + ξ = B 0 cos ξ ; m 4 + B 1 sin ξ ; m 4 ,
cosines and sines with arbitrary constants B 0 and B 1 in agreement with (76) or (77), respectively. □
In the case of a pole of order four, m = 4 , these solutions involve the original circular and hyperbolic cosine and sine, whereas in the case of a pole of order five, m = 5 , these solutions are Airy functions (Section 4.2).

4.2. Circular, Hyperbolic, and Airy Functions of the Inverse Variable

Setting m = 4 in the Equations (76) and (78b), the following theroem follows.
Theorem 9.
The generalized hyperbolic differential Equation (19) with a pole of order four
x 4 y y = 0
has the general integral specified by
y x = x B 0 cosh 1 x + B 1 sinh 1 x ,
which is a linear combination with arbitrary constants B 0 and B 1 of hyperbolic functions of the inverse variable 1 / x multiplied by the variable x. The generalized circular differential Equation (34) with a pole of order four
x 4 y + y = 0
has the general integral specified by
y x = x B 0 cos 1 x + B 1 sin 1 x .
that is a linear combination of circular functions of the inverse variable 1 / x multiplied by the variable x.
Setting m = 5 in (77) and (78b) and using the Equations (25a) and (25b), it follows the next theorem.
Theorem 10.
The generalized hyperbolic differential Equation (19) with a pole of order five
x 5 y y = 0
has general integral
y x = x C 0 Ai 1 x + C 1 Bi 1 x ,
specified by a linear combination with arbitrary constants C 0 and C 1 of the two Airy functions of the inverse variable 1 / x multiplied by the variable x.
The integrals of the generalized hyperbolic (19) and circular (34) differential equations in ascending, (20) and (35) respectively, and descending, (76) and (77) respectively, powers may be compared to specify asymptotic series expansions for the generalized hyperbolic and circular cosine and sine with complex non-integer parameter m (Section 4.3).

4.3. Relations Between Functions of Inverse Variables

The general integrals of the differential Equation (1) have been obtained: (i) in ascending powers excluding m = 1 , 2 , in (21a), (21b), (25a), and (25b), but allowing m = 1 from (38)–(42), and also allowing m = 2 from (56)–(58), so that only m = 3 , 4 , is excluded; (ii) in descending powers for m = 3 from (62)–(66), and for m = 4 , 5 , in (76) and (77). For non-integer m, there are either ascending power series for generalized hyperbolic (20) and circular (35) functions or descending power series for generalized hyperbolic (76) and circular (77) functions, leading to asymptotic relations.
Theorem 11.
For non-integral values of the parameter, m 0 , ± 1 , ± 2 , , and in the whole complex plane excluding the origin and infinity, 0 < x < , the asymptotic relations hold for the generalized hyperbolic cosine
cosh x ; m = A m x sinh 1 x ; m 4 ,
with coefficients
A m = cosh 1 ; m sinh 1 ; m 4 ,
and for the generalized hyperbolic sine
sinh x ; m = E m x cosh 1 x ; m 4 ,
with coefficients
E m = sinh 1 ; m cosh 1 ; m 4 .
Also hold the asymptotic relations for the generalized circular cosine
cos x ; m = S m x sin 1 x ; m 4 ,
with coefficients
S m = cos 1 ; m sin 1 ; m 4 ,
and for the generalized circular sine
sin x ; m = T m x cos 1 x ; m 4 ,
with coefficients
T m = sin 1 ; m cos 1 ; m 4 .
Proof. 
If the parameter m is not an integer, m 0 , ± 1 , ± 2 , and the variable is not zero or infinity, 0 < x < , the generalized hyperbolic differential Equation (19) has general integral (20) ≡ (76)
C 0 cosh x ; m + C 1 sinh x ; m = B 1 x sinh 1 x ; m 4 + B 0 x cosh 1 x ; m 4
and the generalized circular differential Equation (34) has general integral (35) ≡ (77)
C 0 cos x ; m + C 1 sin x ; m = B 1 x sin 1 x ; m 4 + B 0 x cos 1 x ; m 4 .
Both in (89a) and (89b), the first term on the left-hand side and right-hand side is O 1 , and the second is O x ; thus, the left-hand side and right-hand side of (89a) and (89b) must be proportional through a constant independent of x that may depend on m: this proves the Equations (85a)–(88a). Since the constants do not depend on x, and x = 1 lies in the range 0 < x < , the constants may be evaluated in (85b), (86b), (87b), and (88b) by setting x = 1 in (85a), (86a), (87a), and (88a), respectively. □
The asymptotic relations in Theorem 9 apply for parameter m not an integer; thus, they do not include the asymptotic expansions for Airy functions that correspond to integer parameter unity m = 1 . All of the preceding ascending and descending power series have coefficient C n O n 2 , ensuring rapid convergence in numerical calculations and physical application (Section 5).

5. Tables, Graphs, and Physical Application

The generalized circular and hyperbolic functions for all values of the parameter m are specified by ascending or descending power series of the variable x or 1 / x , with coefficient C n O n 2 that ensure absolute and uniform convergence (Section 5.1) and enable accurate computation with few terms of the series (Table 1). This is used (Table 2) to plot (Section 5.2) in Figure 1, Figure 2, Figure 3 and Figure 4 all four generalized functions: generalized circular and hyperbolic cosine and sine, each for five values of the parameter m = 0 , 1 / 2 , 1 , 2 , 1 / 2 . These functions have physical applications (Section 5.3) for mechanical mass-spring systems and electrical self-capacitor circuits with natural frequency varying like a power of time.

5.1. Summation of Convergent Ascending and Descending Power Series

The convergence of the ascending and descending power series solutions of the generalized Airy differential Equation (1) is covered by the following.
Theorem 12.
The coefficients are of order C n O n 2 for all power series solutions of the generalized Airy differential Equation (1), for all values of the parameter m, namely: (a) ascending power series solutions—(20), (21a), (21b), (35), (36a), and (36b)—for complex m other than negative integers, and (39)(42) for m = 1 ; (b) descending power series solutions—(63)(65) and (60c)—for m = 3 and (76) and (77) for m = 4 , 5 , The power series with coefficients C n O n 2 are absolutely and uniformly convergent, and thus: (i) can be integrated and differentiated term-by-term; (ii) their sum is not changed by deranging the order of terms; (iii) keeping the order of the terms provides the highest accuracy with the least number of terms.
Remark 4.
In the case m = 3 , the solution in finite terms (53)(55) does not raise convergence issues.
From the fast convergence of the ascending and descending power series for generalized circular and hyperbolic functions, it follows that a few first terms of the truncated series provide a reasonable approximation with several significant digits. This is shown in Table 1 for the variable unity x = 1 . The sum of the first n = 1 , 2 , , 10 terms of the series is given for the four functions: generalized circular and hyperbolic sine and cosine:
y x = sin x ; m , cos x ; m , sinh x ; m , cosh x ; m ,
each for five values of the parameter
m = 0 , 1 / 2 , 1 , 2 , 1 / 2 ,
for a total of twenty functions.
The five choices of parameters in (91) may be justified as follows: (i) m = 0 is the reference case of the original hyperbolic and circular cosines and sines—(22a), (22b), (37a), and (37b); (ii) m = 1 corresponds to the Airy functions—(25a) and (25b)—as generalized hyperbolic cosines and sines, and the corresponding generalized circular cosines and sines are given by the same series with alternating signs; (iii) the intermediate value of the parameter m = 1 / 2 leads—(21a), (21b), (36a), and (36b)—to the generalized hyperbolic and circular cosines
cosh , cos x ; 1 2 = 1 ± 2 2 x 5 / 2 3 × 5 + 2 2 x 5 3 × 5 × 4 × 5 ± 2 4 x 15 / 2 3 × 5 × 4 × 5 × 13 × 15 +
and generalized hyperbolic and circular sines
sinh , sin x ; 1 2 = x ± 2 2 x 7 / 2 5 × 7 + 2 2 x 6 5 × 7 × 5 × 6 ± 2 4 x 17 / 2 5 × 7 × 5 × 6 × 15 × 17 + ;
(iv) likewise for larger parameter m = 2 the generalized hyperbolic and circular cosines
cosh , cos x ; 2 = 1 ± x 4 3 × 4 + x 8 3 × 4 × 7 × 8 ± x 12 3 × 4 × 7 × 8 × 11 × 12 +
and generalized hyperbolic and circular sines
sinh , sin x ; 2 = x ± x 5 4 × 5 + x 9 4 × 5 × 8 × 9 ± x 13 4 × 5 × 8 × 9 × 12 × 13 + ;
(v) smaller exponents for negative parameter m = 1 / 2 , leading to the generalized hyperbolic and circular cosines
cosh , cos x ; 1 2 = 1 ± 2 2 x 3 / 2 1 × 3 + 2 2 x 3 1 × 3 × 2 × 3 ± 2 4 x 9 / 2 1 × 3 × 2 × 3 × 7 × 9 +
and generalized hyperbolic and circular sines
sinh , sin x ; 1 2 = x ± 2 2 x 5 / 2 3 × 5 + 2 2 x 4 3 × 5 × 3 × 4 ± 2 4 x 11 / 2 3 × 5 × 3 × 4 × 9 × 11 + .
The twenty examples in Table 1 show that for the value unity of the variable x = 1 : (i) to obtain four significant digits, it is sufficient to sum 4 or 5 terms of the series; (ii) the number of terms is less for larger m when the convergence is faster.
Table 1. Summation of the first ten terms n = 1 , , 10 of the power series for the generalized circular and hyperbolic sine and cosine, of variable unity x = 1 , for five values of the parameter: m = 0 , 1 / 2 , 1 , 2 , 1 / 2 .
Table 1. Summation of the first ten terms n = 1 , , 10 of the power series for the generalized circular and hyperbolic sine and cosine, of variable unity x = 1 , for five values of the parameter: m = 0 , 1 / 2 , 1 , 2 , 1 / 2 .
Number of Terms of the Series
n = 1 n = 2 n = 3 n = 4 n = 5 n = 6 n = 7 n = 8 n = 9 n = 10
sinh 1 ; 0 sinh 1 1 1.1667 1.1750 1.1752 1.1752 1.1752 1.1752 1.1752 1.1752 1.1752
sinh 1 ; 1 / 2 1 1.1143 1.1181 1.1182 1.1182 1.1182 1.1182 1.1182 1.1182 1.1182
sinh 1 ; 1 Ai 1 1 1.0833 1.0853 1.0853 1.0853 1.0853 1.0853 1.0853 1.0853 1.0853
sinh 1 ; 2 1 1.0500 1.0507 1.0507 1.0507 1.0507 1.0507 1.0507 1.0507 1.0507
sinh 1 ; 1 / 2 1 1.2667 1.2889 1.2898 1.2898 1.2898 1.2898 1.2898 1.2898 1.2898
cosh 1 ; 0 cosh 1 1 1.5000 1.5417 1.5431 1.5431 1.5431 1.5431 1.5431 1.5431 1.5431
cosh 1 ; 1 / 2 1 1.2667 1.2800 1.2803 1.2803 1.2803 1.2803 1.2803 1.2803 1.2803
cosh 1 ; 1 Bi 1 1 1.1667 1.1722 1.1723 1.1723 1.1723 1.1723 1.1723 1.1723 1.1723
cosh 1 ; 2 1 1.0833 1.0848 1.0848 1.0848 1.0848 1.0848 1.0848 1.0848 1.0848
cosh 1 ; 1 / 2 1 2.3333 2.5556 2.5697 2.5701 2.5701 2.5701 2.5701 2.5701 2.5701
sin 1 ; 0 sin 1 1 0.8333 0.8417 0.8415 0.8415 0.8415 0.8415 0.8415 0.8415 0.8415
sin 1 ; 1 / 2 1 0.8857 0.8895 0.8895 0.8895 0.8895 0.8895 0.8895 0.8895 0.8895
sin 1 ; 1 Bi 1 1 0.9167 0.9187 0.9186 0.9186 0.9186 0.9186 0.9186 0.9186 0.9186
sin 1 ; 2 1 0.9500 0.9507 0.9507 0.9507 0.9507 0.9507 0.9507 0.9507 0.9507
sin 1 ; 1 / 2 1 0.7333 0.7556 0.7547 0.7547 0.7547 0.7547 0.7547 0.7547 0.7547
cos 1 ; 0 sin 1 1 0.5000 0.5417 0.5403 0.5403 0.5403 0.5403 0.5403 0.5403 0.5403
cos 1 ; 1 / 2 1 0.7333 0.7467 0.7464 0.7464 0.7464 0.7464 0.7464 0.7464 0.7464
cos 1 ; 1 Bi 1 1 0.8333 0.8389 0.8388 0.8388 0.8388 0.8388 0.8388 0.8388 0.8388
cos 1 ; 2 1 0.9167 0.9182 0.9181 0.9181 0.9181 0.9181 0.9181 0.9181 0.9181
cos 1 ; 1 / 2 1 0.3333 0.1111 0.1252 0.1248 0.1248 0.1248 0.1248 0.1248 0.1248

5.2. Plots of Functions for Distinct Values of Parameters

Table 2 gives the values of the eight generalized hyperbolic and circular sines and cosines with parameters m = ± 1 / 2
y x = sin x ; ± 1 2 , sinh x ; ± 1 2 , cos x ; ± 1 2 , cosh x ; ± 1 2 ,
for eighteen values of the variable
x = 0.5 , 1.0 , 2.0 , 3.0 , 4.0 , 5.0 , 10.0 , 20.0 , 30.0 , 40.0 , 50.0 , 80.0 , 90.0 , 100.0 .
Fifty terms of the series are used, and there is a clear contrast between the oscillatory and monotonic cases associated with, respectively, generalized circular and hyperbolic functions.
Table 2. Values of the generalized circular and hyperbolic sine and cosine, for the parameter m = 1 / 2 ( m = 1 / 2 ), specified by ascending (descending) power series, for sixteen values of the variable x, in the range 0 x 100 .
Table 2. Values of the generalized circular and hyperbolic sine and cosine, for the parameter m = 1 / 2 ( m = 1 / 2 ), specified by ascending (descending) power series, for sixteen values of the variable x, in the range 0 x 100 .
x sinh x ; 1 2 sinh x ; 1 2 cosh x ; 1 2 cosh x ; 1 2 sin x ; 1 2 sin x ; 1 2 cos x ; 1 2 cos x ; 1 2
0.5 0.510 0.55 1.05 1.50 0.49 0.45 0.95 0.56
1.0 1.118 1.29 1.28 2.57 0.89 0.75 0.75 0.12
2.0 3.56 3.91 2.99 6.90 0.93 0.81 0.13 1.28
3.0 1.19 × 10 1 9.39 9.63 1.63 × 10 1 0.16 0.31 0.79 1.60
4.0 4.48 × 10 1 2.05 × 10 1 3.62 × 10 1 3.54 × 10 1 0.96 0.37 0.27 1.03
5.0 1.86 × 10 2 4.21 × 10 1 1.50 × 10 2 7.27 × 10 1 0.14 0.88 0.67 0.05
10.0 6.02 × 10 5 9.70 × 10 2 4.70 × 10 5 1.68 × 10 3 2.01 × 10 4 0.86 2.17 × 10 4 0.10
20.0 9.65 × 10 11 1.73 × 10 5 4.76 × 10 11 2.91 × 10 5 5.34 × 10 11 2.09 × 10 3 2.77 × 10 11 6.89 × 10 3
30.0 1.07 × 10 16 1.28 × 10 7 3.61 × 10 15 1.92 × 10 7 8.67 × 10 15 1.13 × 10 6 2.96 × 10 15 2.43 × 10 6
40.0 8.76 × 10 18 4.43 × 10 8 2.21 × 10 18 5.63 × 10 8 7.89 × 10 18 9.25 × 10 7 2.01 × 10 18 1.47 × 10 8
50.0 1.62 × 10 21 8.32 × 10 9 3.29 × 10 20 8.94 × 10 9 1.53 × 10 21 2.73 × 10 9 3.11 × 10 20 3.43 × 10 9
60.0 1.16 × 10 23 9.86 × 10 10 1.97 × 10 22 9.10 × 10 10 1.12 × 10 23 4.23 × 10 10 1.90 × 10 22 4.40 × 10 10
70.0 4.33 × 10 24 8.28 × 10 11 6.28 × 10 23 6.67 × 10 11 4.22 × 10 24 4.24 × 10 11 6.13 × 10 23 3.75 × 10 11
80.0 9.94 × 10 25 5.34 × 10 12 1.26 × 10 25 3.81 × 10 12 9.76 × 10 25 3.09 × 10 12 1.24 × 10 25 2.38 × 10 12
90.0 1.58 × 10 27 2.80 × 10 13 1.78 × 10 26 1.79 × 10 13 1.56 × 10 27 1.77 × 10 13 1.76 × 10 26 1.21 × 10 13
100.0 1.88 × 10 28 1.24 × 10 14 1.91 × 10 27 7.20 × 10 13 1.86 × 10 28 8.40 × 10 13 1.89 × 10 27 5.13 × 10 13
This suggests that when plotting over the range
0 x 3 or 4 ,
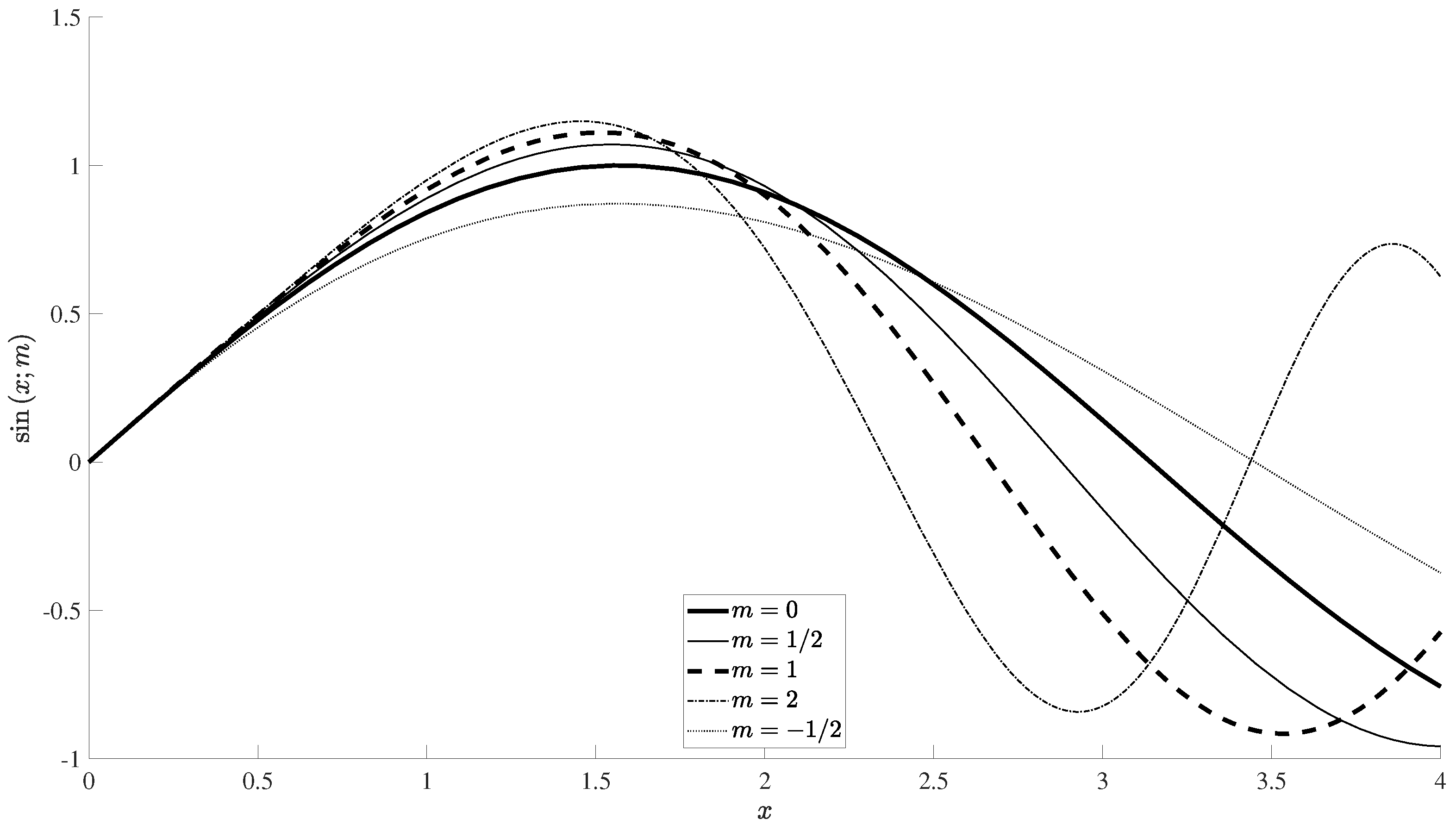
the twenty functions (92a)–(94b) are illustrated in four figures, Figure 1, Figure 2, Figure 3 and Figure 4. The Figure 1 for the generalized hyperbolic sine shows monotonic growth with the variable 0 x 3 , with, for the same value of the variable x, larger values for larger parameter m, appearing in the exponents. The Figure 2 for the generalized hyperbolic cosine shows again a monotonic growth with the variable x in the range 0 x 3 , but the larger values for larger parameter m 0 are reached for larger variable x due to the exponent, whereas for small x the larger m 0 in the denominator of the series leads to smaller values of generalized hyperbolic cosine; the case m = 1 / 2 is the exception because smaller values of the denominator lead to larger values of the generalized hyperbolic cosine for small x 2.5 . The Figure 3 for the generalized circular sine starts at zero for x = 0 , as does the generalized hyperbolic sine in Figure 1, but instead of increasing monotonically for larger m, it oscillates more noticeably for larger m, with larger amplitude and smaller wavelength. Figure 4 for the generalized circular cosine starts at unity for x = 0 , like the generalized hyperbolic cosine in Figure 2, but, instead of monotonic growth increasing with m, shows oscillations more noticeably for larger m, with larger amplitude and shorter wavelength, as for the generalized circular sine in Figure 3.
Figure 1. Plots of the generalized hyperbolic sine sinh x ; m of variable x in the range 0 x 3 for five values of the parameter m = 0 , 1 / 2 , 1 , 2 , 1 / 2 , corresponding to ascending power series.
Figure 1. Plots of the generalized hyperbolic sine sinh x ; m of variable x in the range 0 x 3 for five values of the parameter m = 0 , 1 / 2 , 1 , 2 , 1 / 2 , corresponding to ascending power series.
Mathematics 14 00052 g001
Figure 2. As Figure 1 for the generalized hyperbolic cosine cosh x ; m .
Figure 2. As Figure 1 for the generalized hyperbolic cosine cosh x ; m .
Mathematics 14 00052 g002
Figure 3. As Figure 1 for the generalized circular sine sin x ; m in the range 0 x 4 .
Figure 3. As Figure 1 for the generalized circular sine sin x ; m in the range 0 x 4 .
Mathematics 14 00052 g003
Figure 4. As Figure 1 for the generalized circular cosine cos x ; m in the range 0 x 4 .
Figure 4. As Figure 1 for the generalized circular cosine cos x ; m in the range 0 x 4 .
Mathematics 14 00052 g004
The contrast between the oscillatory and monotonic behaviour of, respectively, the generalized circular and hyperbolic functions extends to mechanical and electrical circuits with natural frequency a power of time (Section 5.3).

5.3. Mechanical/Electric Circuits with Natural Frequency and Power of Time

As a first physical example, consider (Figure 5) a linear mechanical system consisting [20] of a mass M t attached to a spring of resilience K t , both possibly dependent on time, so that the displacement ζ t satisfies the equation of motion
M t d 2 ζ d t + K t ζ t = 0 .
The resilience K t of the spring could be changed by moving the support, leading to an attractive spring for K t > 0 or a repulsive spring for K t < 0 . A second physical example [21] is (Figure 6) the analogue electrical circuit consisting of a self with inductance L t and a capacitor with capacity C t , both possibly dependent on time, so that the electric current j t satisfies
L t d 2 j d t 2 + 1 C t j t = 0 .
The electro (99)—mechanical (98) analogy is specified by the response
η t ζ t , j t ,
as a function of time
d 2 η d t 2 + ω t 2 η t = 0 ,
with natural frequency
ω t = K t M t , 1 L t C t .
Next is considered the case of natural frequency a power of time
ω t 2 = ± ω 0 2 t T m ,
with value ω = ω 0 at reference time t = T .
The solution of (101) and (103) with suitable initial conditions is given by the next theorem.
Theorem 13.
The linear system (101)(98)(100) with natural frequency (102) a power of time (103)
d 2 η d t 2 ± ω 0 2 t T m η t = 0 ,
initial value (105a) and derivative (105b)
η 0 = η 0 ,
lim t 0 d η d t = η ˙ 0 ,
when: (a) the origin is an attractor with a + sign in (104), has an oscillatory solution specified by a linear combination of generalized circular cosines and sines
η t = η 0 cos b t T ; m + η ˙ 0 T b sin b t T ; m ;
(b) the origin is a repeller with a − sign in (104) and has a monotonic solution specified by a linear combination of generalized hyperbolic cosines and sines
η t = η 0 cosh b t T ; m + η ˙ 0 T b sinh b t T ; m .
In both cases, the time scaling parameter is given by
b ω 0 T 2 / 2 + m .
Proof. 
The rescaling of time
x = b t T
transforms (104) with
η t = y x = y b t T
into the ordinary differential equation
d 2 y d x 2 ± ω 0 2 T 2 b 2 m x m y x = 0 .
This coincides with the generalized Airy differential Equation (1) choosing the dimensionless scaling parameter to satisfy
ω 0 2 T 2 b 2 m = 1 ,
leading to (108). The case (104) with the upper + signs (lower −) sign leads by (35) and (20), respectively, to (106) and (107) with variable (109). It remains to determine the arbitrary constants (A, B) in (20) and (35). From (21a), (21b), (36a), and (36b) follows
lim t 0 cos , cosh b t T ; m = 1 ,
lim t 0 sin , sinh b t T ; m = 0 ,
and hence A = η 0 . Also,
lim t 0 d d t cos , cosh b t T ; m = 0
lim t 0 d d t sin , sinh b t T ; m = b T ,
implying η ˙ 0 = b T B , that is, B = η ˙ 0 T / b in the second coefficient in (106) and (107). □
Remark 5.
In the case of constant natural frequency ω t = ω 0 , corresponding to m = 0 in (103) and b = ω 0 T in (108), the oscillatory solution (106) simplifies to the original circular cosine and sine
η t = η 0 cos ω 0 + η ˙ 0 ω 0 sin ω 0 t
and the monotonic solution (107) simplifies to the original hyperbolic cosine and sine
η t = η 0 cosh ω 0 + η ˙ 0 ω 0 sinh ω 0 t .
The more general cases m 0 are illustrated in Figure 1, Figure 2, Figure 3 and Figure 4.

6. Conclusions

The general integral of the generalized Airy differential equation has been obtained for all values of the parameter m, with the + (−) sign in the generalized circular (34) [hyperbolic (19)] differential equation leading to a linear combination of generalized circular (hyperbolic) cosines and sines as indicated in Table 3: (i) for all values of the parameter m excluding negative integers the two linearly independent integrals in the general integral (35) [(20)] are generalized circular (hyperbolic) cosines (36a) [(21a)] and sines (36b) [(21b)]; (ii) the case m = 0 reduces to the original circular (hyperbolic) cosines (37a) [(22a)] and sines (37b) [(22b)]; (iii) the case m = 1 leads to Airy functions (25a) and (25b) for the + sign, with the − sign corresponding to the same series in alternating form; (iv) in the case m = 1 corresponding to a simple pole in the coefficient and a regular singularity of the generalized Airy differential Equation (38), the general integral (39) is a linear combination of Frobenius–Fuchs solutions of the first (40) and second (41) and (42) kinds; (v) in the case m = 2 of double pole in the coefficient, the generalized Airy differential Equation (56) also has a regular singularity, but the Frobenius–Fuchs series reduces to a single power with a complex exponent, corresponding to a real power multiplying circular (58) [hyperbolic (57)] cosines and sines with logarithmic variable; (vi) in the case m = 3 of a triple pole in the coefficient the generalized Airy differential Equation (62) has an irregular singularity at the origin x = 0 , that becomes by inversion x 1 / x a regular singularity at infinity, leading to a linear combination (63) of descending Frobenius–Fuchs solutions of first (64) and second (65) and (66) kinds; (viii) the case of a pole of order higher than three m = 4 , 5 , in the generalized Airy differential equation also corresponds to an irregular singularity at the origin, and the inversion x 1 / x leads to solutions in descending power series specified by generalized circular (77) [hyperbolic (76)] functions with variable 1 / x and parameter m 4 = 0 , 1 , 2 , ; (ix) the simplest particular case of (viii) is a pole of fourth order m = 4 in the coefficient of generalized circular (83b) [hyperbolic (82b)] sines and cosines of variable 1 / x ; (x) the next case of a pole of fifth order m = 5 in the coefficient of the generalized hyperbolic differential Equation (84a) leads to solution (84b) in terms of Airy functions of variable x.
Concerning the validity of solutions in the complex x-plane, there are three cases: (i) for integer parameter m and ascending power series, including the Frobenius–Fuchs series of the first kind, validity in the finite disk with center at the origin x < ; (ii) for integer parameter m and descending power series, including Frobenius–Fuchs series of the first kind, validity in the complex x-plane excluding the origin x > 0 ; (iii) in all other cases of complex parameter, or Frobenius–Fuchs series of the second kind with logarithmic terms, the branch point at the origin implies validity in the whole complex x-plane excluding a branch-cut from origin to infinity 0 , . All series solutions, ascending or descending, have coefficients decaying like C n O n 2 , and hence are absolutely and uniformly convergent, can be differentiated and integrated term-by-term, and the derangement of terms does not change the sum. The convergence is rapid, as shown in Table 1, and enables calculation for a wide range of variables in Table 2 and the plotting of the generalized circular and hyperbolic functions in Figure 1, Figure 2, Figure 3 and Figure 4 for five values of the parameter. The oscillatory (monotonic) behavior of generalized circular (hyperbolic) cosines and sines applies to mechanical mass-spring systems (Figure 5) and analog electrical self-capacitor circuits (Figure 6), generalizing the case of constant natural frequency to a natural frequency varying like a power of time. This physical application of generalized circular and hyperbolic sines and cosines is distinct from the use of the original Airy functions in connection with diffraction of light in optics [22], tracing of sound rays near caustics [23], transition from light to shadow in electromagnetic waves [24] and from sound to silent zones in refraction of acoustic waves [25], quantum mechanics of a particle in a one-dimensional force field [26], the Chernoff’s distribution in statistics [27], and the Jeffreys [28], Wentzel [29], Kramers [30], Brillouin [31], or JWKB approximation in wave theory [32].

Author Contributions

Conceptualization, L.M.B.C.C.; methodology, L.M.B.C.C. and M.J.S.S.; formal analysis, L.M.B.C.C. and M.J.S.S.; investigation, L.M.B.C.C. and M.J.S.S.; data curation, L.M.B.C.C. and M.J.S.S.; writing—original draft preparation, L.M.B.C.C.; writing—review and editing, L.M.B.C.C. and M.J.S.S.; visualization, M.J.S.S. All authors have read and agreed to the published version of the manuscript.

Funding

This work was supported by the Fundação para a Ciência e Tecnologia (FCT), Portugal, through the Institute of Mechanical Engineering (IDMEC), under the Associated Laboratory for Energy, Transports and Aeronautics (LAETA), with grant number UID/50022/2025.

Institutional Review Board Statement

Not applicable.

Informed Consent Statement

Not applicable.

Data Availability Statement

The original contributions presented in this study are included in the article. Further inquiries can be directed to the corresponding author.

Acknowledgments

The authors would like to acknowledge the benefit of the comments and suggestions of the two reviewers to make the paper more complete.

Conflicts of Interest

The authors declare no conflict of interest.

References

  1. Airy, G.B. On the Intensity of Light in the neighbourhood of a Caustic. Trans. Camb. Philos. Soc. 1838, 6, 379–402. [Google Scholar]
  2. Hardy, G.H. On certain definite integrals considered by Airy and Stokes. Q. J. Pure Appl. Math. 1910, 41, 226–240. [Google Scholar]
  3. Fabijonas, B.R.; Olver, F.W.J. On the Reversion of an Asymptotic Expansion and the Zeros of the Airy Functions. Soc. Ind. Appl. Math. 1999, 41, 762–773. [Google Scholar] [CrossRef]
  4. Watson, G.N. A Treatise on the Theory of Bessel Functions, 2nd ed.; Dover Books on Advanced Mathematics; Cambridge University Press: Cambridge, UK, 1966. [Google Scholar]
  5. Abramowitz, M.; Stegun, I. (Eds.) Handbook of Mathematical Functions with Formulas, Graphs, and Mathematical Tables; Dover Books on Mathematics; Dover Publications, Inc.: New York, NY, USA, 1965. [Google Scholar]
  6. Vallée, O.; Soares, M. Airy Functions and Applications to Physics, 2nd ed.; Imperial College Press: London, UK, 2010. [Google Scholar] [CrossRef]
  7. Lighthill, M.J. Waves in Fluids, 1st ed.; Cambridge University Press: Cambridge, UK, 1978. [Google Scholar]
  8. Stratton, J.A. Electromagnetic Theory; International Series in Pure and Applied Physics; McGraw-Hill Book Company, Inc.: New York, NY, USA, 1941. [Google Scholar]
  9. Chrystal, G. Algebra: An Elementary Text-Book for the Higher Classes of Secondary Schools and for Colleges, 5th ed.; Adam and Charles Black: London, UK, 1904. [Google Scholar]
  10. Whittaker, E.T.; Watson, G.N. A Course of Modern Analysis: An Introduction to the General Theory of Infinite Processes and of Analytic Functions; with an Account of the Principal Transcendental Functions, 4th ed.; Cambridge Mathematical Library, Cambridge University Press: Cambridge, UK, 1996. [Google Scholar] [CrossRef]
  11. Campos, L.M.B.C. Singular Differential Equations and Special Functions, 1st ed.; Mathematics and Physics for Science and Technology; CRC Press: Boca Raton, FL, USA, 2019; Volume 4. [Google Scholar]
  12. Campos, L.M.B.C.; Silva, M.J.S. On a generalization of the Airy, hyperbolic and circular functions. Nonlinear Stud. 2022, 29, 529–545. [Google Scholar]
  13. Ince, E.L. Ordinary Differential Equations, reprint ed.; Dover Books on Mathematics; Dover Publications, Inc.: Mineola, NY, USA, 1956. [Google Scholar]
  14. Forsyth, A.R. A Treatise on Differential Equations, 6th ed.; Macmillan & Co. Ltd.: London, UK, 1956. [Google Scholar]
  15. Forsyth, A.R. Theory of Differential Equations; Cambridge University Press: Cambridge, UK, 1902; Volume 4. [Google Scholar]
  16. Campos, L.M.B.C. Complex Analysis with Applications to Flows and Fields, 1st ed.; Mathematics and Physics for Science and Technology; CRC Press: Boca Raton, FL, USA, 2011; Volume 1. [Google Scholar] [CrossRef]
  17. Copson, E.T. An Introduction to the Theory of Functions of a Complex Variable; Oxford University Press: Oxford, UK, 1935. [Google Scholar]
  18. Goursat, É. Cours D’analyse Mathématique, 2nd ed.; Gauthier-Villars: Paris, France, 1913; Volume 3. [Google Scholar]
  19. Kamke, E. Differentialgleichungen. Lösungsmethoden und Lösungen; Chelsea: New York, NY, USA, 1942; Volume 1. [Google Scholar]
  20. Campos, L.M.B.C. Linear Differential Equations and Oscillators, 1st ed.; Mathematics and Physics for Science and Technology; CRC Press: Boca Raton, FL, USA, 2019; Volume 4. [Google Scholar] [CrossRef]
  21. Heaviside, O. Electromagnetic Theory; The Electrician Publishing: London, UK, 1912; Volume 3. [Google Scholar]
  22. Born, M.; Wolf, E. Principles of Optics: Electromagnetic Theory of Propagation, Interference, and Diffraction of Light, 5th ed.; Pergamon Press: Oxford, UK, 1975. [Google Scholar]
  23. Brekhovskikh, L.M. Waves in Layered Media, 2nd ed.; Applied Mathematics and Mechanics; Academic Press: New York, NY, USA, 1980; Volume 16. [Google Scholar]
  24. Colton, D.; Kress, R. Inverse Acoustic and Electromagnetic Scattering Theory, 3rd ed.; Applied Mathematical Sciences; Springer Science & Business Media: New York, NY, USA, 2013; Volume 93. [Google Scholar] [CrossRef]
  25. Morse, P.M.; Ingard, K.U. Theoretical Acoustics; International Series in Pure and Applied Physics; McGraw-Hill Book Company: New York, NY, USA, 1968. [Google Scholar]
  26. Heisenberg, W. The Physical Principles of the Quantum Theory; Dover Publications, Inc.: Chicago, IL, USA, 1930. [Google Scholar]
  27. Groeneboom, P.; Lalley, S.; Temme, N. Chernoff’s distribution and differential equations of parabolic and Airy type. J. Math. Anal. Appl. 2015, 423, 1804–1824. [Google Scholar] [CrossRef]
  28. Jeffreys, H. On Certain Approximate Solutions of Lineae Differential Equations of the Second Order. Proc. Lond. Math. Soc. 1925, 23, 428–436. [Google Scholar] [CrossRef]
  29. Wentzel, G. Eine Verallgemeinerung der Quantenbedingungen für die Zwecke der Wellenmechanik. Z. Phys. 1926, 38, 518–529. [Google Scholar] [CrossRef]
  30. Kramers, H.A. Wellenmechanik und halbzahlige Quantisierung. Z. Phys. 1926, 39, 828–840. [Google Scholar] [CrossRef]
  31. Brillouin, L. La mécanique ondulatoire de Schrödinger; une méthode générale de resolution par approximations successives. C. R. Hebd. Seances L’Acad. Sci. 1926, 183, 24–26. [Google Scholar]
  32. Campos, L.M.B.C. Higher-Order Differential Equations and Elasticity, 1st ed.; Mathematics and Physics for Science and Technology; CRC Press: Boca Raton, FL, USA, 2019; Volume 4. [Google Scholar] [CrossRef]
Figure 5. Linear mechanical system consisting of a mass M t suspended from a spring of resilience K t that may both depend on time; by moving the support of the spring, it may be attractive K t > 0 or repulsive K t < 0 .
Figure 5. Linear mechanical system consisting of a mass M t suspended from a spring of resilience K t that may both depend on time; by moving the support of the spring, it may be attractive K t > 0 or repulsive K t < 0 .
Mathematics 14 00052 g005
Figure 6. Electrical circuit consisting of a self with inductance L t and condenser with capacity C t , analogous to the mechanical circuit (Figure 5) with M L , K 1 / C , and displacement ζ and electrical current j as response.
Figure 6. Electrical circuit consisting of a self with inductance L t and condenser with capacity C t , analogous to the mechanical circuit (Figure 5) with M L , K 1 / C , and displacement ζ and electrical current j as response.
Mathematics 14 00052 g006
Table 3. Solutions of the generalized Airy differential equation, over the whole complex x-plane, except for a pole or branch-cut, for all complex, real, or integer values of the parameter, in nine cases, sub-cases, and particular cases.
Table 3. Solutions of the generalized Airy differential equation, over the whole complex x-plane, except for a pole or branch-cut, for all complex, real, or integer values of the parameter, in nine cases, sub-cases, and particular cases.
Differential Equation y + x m y = 0 y x m y = 0
m 1 , 2 , (35), (36a) and (36b)(20), (21a) and (21b)
m = 0 (37a) and (37b)(22a) and (22b)
m = 1 (36a) and (36b) *(36a) and (36b)
m = 1 (39)–(42)(39)–(42)
m = 2 (58)(57)
m = 3 (63)–(66)(63)–(66)
m = 4 (83b)(82b)
m = 5 (84b) *(84b)
m = 6 , 7 , (77)(76)
* With alternating sign.
Disclaimer/Publisher’s Note: The statements, opinions and data contained in all publications are solely those of the individual author(s) and contributor(s) and not of MDPI and/or the editor(s). MDPI and/or the editor(s) disclaim responsibility for any injury to people or property resulting from any ideas, methods, instructions or products referred to in the content.

Share and Cite

MDPI and ACS Style

Campos, L.M.B.C.; Silva, M.J.S. On Asymptotic Series for Generalized Airy, Circular, and Hyperbolic Functions. Mathematics 2026, 14, 52. https://doi.org/10.3390/math14010052

AMA Style

Campos LMBC, Silva MJS. On Asymptotic Series for Generalized Airy, Circular, and Hyperbolic Functions. Mathematics. 2026; 14(1):52. https://doi.org/10.3390/math14010052

Chicago/Turabian Style

Campos, Luiz M. B. C., and Manuel J. S. Silva. 2026. "On Asymptotic Series for Generalized Airy, Circular, and Hyperbolic Functions" Mathematics 14, no. 1: 52. https://doi.org/10.3390/math14010052

APA Style

Campos, L. M. B. C., & Silva, M. J. S. (2026). On Asymptotic Series for Generalized Airy, Circular, and Hyperbolic Functions. Mathematics, 14(1), 52. https://doi.org/10.3390/math14010052

Note that from the first issue of 2016, this journal uses article numbers instead of page numbers. See further details here.

Article Metrics

Back to TopTop