Next Article in Journal
An Evolutionary Game-Theoretic Analysis of Dual-Channel Encroachment and Green Fulfillment in Platform-Based Supply Chains
Previous Article in Journal
FusionBullyNet: A Robust English—Arabic Cyberbullying Detection Framework Using Heterogeneous Data and Dual-Encoder Transformer Architecture with Attention Fusion
 
 
Font Type:
Arial Georgia Verdana
Font Size:
Aa Aa Aa
Line Spacing:
Column Width:
Background:
Article

Forecasting Dynamic Correlations Between Carbon, Energy, and Stock Markets Using a BOHB-Optimized Multivariable Graph Neural Network

1
Bay Area International Business School, Beijing Normal University, Zhuhai 519087, China
2
School of Data Science, The Chinese University of Hong Kong, Shenzhen, Shenzhen 518172, China
*
Author to whom correspondence should be addressed.
Mathematics 2026, 14(1), 171; https://doi.org/10.3390/math14010171
Submission received: 12 November 2025 / Revised: 28 December 2025 / Accepted: 30 December 2025 / Published: 1 January 2026

Abstract

Accurately forecasting the dynamic linkages among carbon, energy, and stock markets is essential for effective risk management and the design of energy transition strategies. This study proposes a BOHB-optimized Multivariable Graph Neural Network (BOHB-MSGNN) framework to forecast dynamic correlations derived from a DCC-GARCH model. Using data from the EU ETS market and related energy and stock markets, we document strong and persistent interconnectedness across markets, with the carbon market exhibiting the closest linkage to natural gas, followed by coal, stocks, and oil. Moreover, the proposed BOHB-MSGNN model significantly outperforms benchmark models in predicting dynamic risk correlations across multiple error metrics, owing to its ability to capture both intra-series and inter-series dependencies. Minimum-variance portfolios based on predicted correlations achieve returns similar to those using realized correlations. Forecasts also suggest a moderate decline in future correlations, highlighting diversification opportunities. These results offer practical implications for portfolio allocation, risk management, and carbon market policy.

1. Introduction

The growing concern over global climate change has led to increasing regulatory and market-based efforts to curb carbon emissions, among which the European Union Emissions Trading System (EU ETS) plays a central role [1,2,3]. With the rapid development of carbon futures trading, carbon markets have become increasingly financialized and closely connected with energy and equity markets [4,5]. As a result, risk transmission across carbon, energy, and stock markets has intensified, making an accurate assessment and prediction of their interconnected risk dynamics essential for portfolio allocation and risk management.
A substantial body of literature investigates the dynamic correlations between carbon markets and energy or stock markets [6,7]. Energy markets are often regarded as key drivers of carbon prices due to their direct link to emissions [8,9]. However, the role of stock markets remains more controversial. Existing empirical findings are mixed: some studies document significant correlations between carbon and equity markets [6], whereas others report weak or insignificant linkages [10,11]. Despite these extensive analyses, the literature has largely focused on in-sample estimation and descriptive analysis of correlations, while the prediction of dynamic risk correlations has received comparatively limited attention, even though such forecasts are crucial for forward-looking risk management and portfolio construction.
Importantly, predicting risk correlations is conceptually distinct from predicting raw asset returns. Correlations reflect the dynamic dependence structure across assets rather than individual payoff realizations, making them a second-order statistical object. Modeling correlations directly ensures that the prediction target corresponds to economically meaningful cross-market linkages. Furthermore, correlations are not directly observable and must be inferred from conditional second moments. To address this issue, we adopt the Dynamic Conditional Correlation–Generalized Autoregressive Conditional Heteroskedasticity (DCC-GARCH) model to extract time-varying correlations among carbon, energy, and stock markets. The DCC-GARCH framework provides a well-established econometric approach to modeling conditional variances and correlations jointly, and has been widely applied in the analysis of financial risk spillovers [12,13]. However, as a parametric econometric model, DCC-GARCH is primarily designed for estimation rather than accurate out-of-sample forecasting.
To overcome this limitation, this paper focuses on forecasting dynamic risk correlations. We treat the system of pairwise correlations as a multivariate dynamic network and explicitly model the interdependence among multiple correlation series. To this end, we integrate a transformer-based architecture with a Multivariable Graph Neural Network (MSGNN), which has demonstrated strong performance in energy consumption forecasting [14,15,16]. This framework allows us to capture both temporal dependencies within individual correlation series and cross-dependencies across different market pairs. Such a methodological design reflects the economic intuition that changes in one market linkage (e.g., carbon–energy) may influence other linkages (e.g., carbon–stock) within the broader financial system.
A key practical challenge in implementing such a flexible architecture lies in hyperparameter selection. Effective hyperparameter tuning allows the model to adapt to the structural features of dynamic risk correlations [17,18,19]; while several approaches have been proposed to efficiently search for global optima [19,20], the BOHB algorithm–combining Bayesian Optimization with HyperBand—has been shown to deliver superior performance in hyperparameter optimization [21,22]. Accordingly, we integrate BOHB into the MSGNN framework, resulting in a BOHB-MSGNN model that accurately forecasts dynamic risk correlations among carbon, energy, and stock markets.
Using data from European carbon, energy, and stock markets from 4 February 2008 to 14 April 2023, we document several key findings. We use Euro Stoxx 50 futures to represent stock markets, and crude oil, coal, and natural gas to represent energy markets, following the existing literature [23,24,25]. We find that carbon markets exhibit persistently positive risk correlations with both energy and stock markets, with particularly strong linkages to natural gas markets, reflecting the central role of gas in electricity generation and emissions pricing in Europe [26]. Moreover, the proposed BOHB-MSGNN framework significantly outperforms several benchmark models, including LSTM-, TCN-, Transformer-, and Informer-based approaches, in forecasting dynamic risk correlations. These findings are robust to alternative sample selections. Through dedicated ablation experiments, we show that excluding BOHB leads to a substantial deterioration in forecasting accuracy, highlighting the importance of disciplined hyperparameter optimization when modeling complex correlation dynamics.
Beyond statistical accuracy, we further examine the economic significance of correlation forecasts. Specifically, we construct minimum variance portfolios (MVPs) based on forecasted correlation matrices and compare their performance with portfolios constructed using ex-post (true) correlations. The results show that portfolios relying on forecasted correlations achieve return characteristics that are nearly indistinguishable from those based on realized correlations, both in the test and forecast periods. This finding demonstrates that accurate correlation forecasts can effectively replicate the risk-minimizing properties of ex-post information in real time, thereby providing tangible benefits for portfolio allocation and risk management.
The main contribution of this paper is twofold. First, we contribute to the literature on carbon market integration by shifting the focus from correlation estimation to correlation forecasting and by demonstrating the economic value of such forecasts in portfolio construction. Second, we contribute to the methodological literature by proposing a graph-based deep learning framework for multivariate correlation forecasting and by showing that systematic hyperparameter optimization via BOHB is essential for unlocking its predictive potential.
The remainder of the paper is organized as follows. Section 2 introduces the DCC-GARCH model and the BOHB-MSGNN forecasting framework. Section 3 describes the data and summary statistics. Section 4 presents the empirical results, including forecasting performance and portfolio implications. Section 5 concludes the paper.

2. Methodology

This study adopts a two-stage framework to forecast dynamic risk correlations among carbon, energy, and stock markets. In the first stage, we employ the DCC-GARCH model to extract time-varying conditional correlations from raw return series. In the second stage, these estimated correlations are treated as observable time series and are predicted using a BOHB-optimized multivariable graph neural network with a self-attention mechanism (BOHB-MSGNN). Even if returns can be predicted accurately, correlations are nonlinear functions of returns, and computing correlations from predicted returns can amplify errors and obscure the underlying dependence structure. Directly predicting correlations therefore focuses the model on the relevant economic object.
This design is motivated by both econometric and economic considerations. Traditional GARCH models primarily focus on modeling time-varying volatilities, while explicit modeling of time-varying correlations typically requires multivariate specifications such as the DCC-GARCH framework. Although alternative approaches, such as rolling-window correlations or copula-based models, can also generate time-varying dependence measures, the DCC-GARCH framework strikes a favorable balance between flexibility, robustness, and interpretability [12,27]. In particular, its dynamic correlation structure allows correlations to evolve smoothly over time without relying on arbitrary rolling-window choices, yielding correlation series that are better suited for subsequent time-series forecasting. Accordingly, DCC-GARCH serves as an econometric filter that transforms noisy return data into smoother and economically interpretable conditional correlation series.
Since correlations are not directly observable, the DCC-GARCH estimates inevitably contain estimation error. In our framework, however, the objective is not to recover the true but latent correlations, but to forecast their conditional dynamics based on available information. As correlation processes are substantially more persistent and smoother than raw returns, estimation errors from the first stage are unlikely to be amplified in the forecasting stage. Moreover, the subsequent BOHB-MSGNN model operates on rolling windows and multiscale representations of correlation series, which further mitigates the propagation of idiosyncratic estimation noise. The economic implications of any residual error are ultimately assessed through portfolio-based experiments, where forecasted correlations are shown to replicate the risk-minimizing properties of ex-post correlations.
Together, this two-stage approach allows us to combine the interpretability of econometric models with the forecasting flexibility of deep learning, while maintaining robustness against estimation uncertainty.

2.1. The DCC-GARCH Model

In this stage, the DCC-GARCH model is used primarily as an econometric tool to estimate latent, time-varying correlations among carbon, energy, and stock markets. The model operates in two steps. Step 1 estimates the individual conditional variances of the n assets, carbon, energy, and stock markets, using a univariate GARCH(1,1) specification, following common practice in the literature [12]. The GARCH(1,1) process is defined as follows:
r i , t = μ i , t + s i , t , s i , t = h i , t ϵ i , t , h i , t = w i + α i s i , t 1 2 + β i h i , t 1 ,
where r i , t denotes the return on asset i. Specifically, returns are computed as r i , t = F i , t , T F i , t 1 , T F i , t 1 , T , with F i , t , T representing the price at time t of a futures contract on asset i with maturity T. The term μ i , t is the expected return of asset i at time t, and s i , t represents unexpected returns (market shocks) [28]. The innovations ϵ i , t denote independent and identically distributed white noise with zero mean and unit variance. The conditional variance is denoted by h i , t . To ensure positivity and stationarity of the variance process, the parameters must satisfy w i > 0 , α i > 0 , β i > 0 , and α i + β i < 1 .
Step 2 estimates the time-varying correlations using the Dynamic Conditional Correlation (DCC) model:
H t = D t R t D t , R t = ( d i a g ( Q t ) ) 1 / 2 Q t ( d i a g ( Q t ) ) 1 / 2 , Q t = ( 1 θ 1 θ 2 ) Q - + θ 1 ϵ t 1 ϵ t 1 + θ 2 Q t 1 , ρ i j , t = ρ j i , t = q i j , t q i i , t q j j , t ,
where H t , D t , and R t refer to K × K -dimensional matrices representing dynamic conditional variance-covariance, standard deviations, and conditional correlations with elements of ρ i j , t , respectively. K represents the number of assets related to carbon, energy and stock markets. The matrix Q t is a K × K -dimensional conditional variance-covariance matrix with elements of q i j , t of standardized residuals ϵ i , t in Equation (1), while Q - is their unconditional covariance matrix. The parameters θ 1 and θ 2 (both non-negative) capture the short-term shock effect and persistence in the correlation dynamics. To ensure valid dynamics, the condition θ 1 + θ 2 < 1 must hold.
It is important to note that the conditional correlations estimated from the DCC-GARCH model are subject to estimation error, as they are derived from finite samples of return data. In our framework, these estimated correlations are treated as observed inputs for the forecasting stage, recognizing that they are noisy but still provide economically meaningful proxies for the underlying dependence structure.

2.2. The BOHB-Optimized Multivariable Graph Neural Network with Self-Attention Mechanism (BOHB-MSGNN)

This paper employs a BOHB-optimized multivariable graph neural network with a self-attention mechanism (BOHB-MSGNN) to forecast the dynamic correlations among carbon, energy, and stock markets. The MSGNN framework is considered state-of-the-art because it effectively captures both inter-series and intra-series dependencies [29]. The BOHB algorithm is used to automatically search for the optimal combination of hyperparameters for MSGNN, thereby improving predictive performance.
In this setting, each individual correlation series (e.g., carbon–oil or carbon–stock) is treated as a separate variable, while the full system of correlations is viewed as a dynamic network. The forecasting task is to predict future correlations based on historical observations within a rolling window.

2.2.1. The Multivariable Graph Neural Network with Self-Attention Mechanism (MSGNN)

(1)
Embedding input data and connecting residuals
Following Cai et al. [29], the MSGNN model first transforms the dynamic correlation matrix by integrating the temporal information embedded in each pairwise correlation. Let ρ i j , t denote the conditional correlation between assets i and j at time t, as estimated by the DCC-GARCH model. Let N denote the number of distinct time-varying pairwise correlations, and let T represent the sample length. At each time t, all pairwise correlations are collected into an N-dimensional vector. Stacking these vectors over time yields a multivariate dynamic correlation matrix X R N × T , which serves as the input to the MSGNN model. Given a rolling input window of length L, the model first constructs a temporal embedding by mapping the raw correlation series into a higher-dimensional representation as follows:
X e m b = a Conv 1 D X t L : t N o r m a l i z e d + p = 1 P SE p + PE ,
where X t L : t N o r m a l i z e d represents normalized observed values within a retrospective window with L days spanning from time t L to t. The notation a Conv 1 D ( · ) indicates the 1 D convolutional filters with a balancing factor a. This convolution projects X t L : t N o r m a l i z e d into a matrix with a dimension of d m o d e l , which is a key hyperparameter controlling model complexity. The summation term p = 1 P SE p denotes global learnable temporal embeddings, while PE represents positional encodings. The resulting matrix X e m b of size d m o d e l × L integrates both temporal and value-based information.
MSGNN operates in a residual manner. For the l-th layer, the input X l ( d m o d e l × L -dimension matrix) is defined as:
X l = X e m b , l = 0 , ScaleGraphBlock ( X l 1 ) + X l 1 , l > 0 ,
where ScaleGraphBlock represents the operations within each identical Scale Graph Block.
(2)
Identifying prominent scales
As the next step, the MSGNN model identifies the prominent time scale. The intuition behind this is that correlation dynamics may differ across time horizons. For instance, correlations between carbon and energy markets may evolve slowly over longer horizons, while reacting more sharply to short-term shocks during periods of market stress. To capture such heterogeneity, the MSGNN model explicitly extracts frequency-based patterns using a Fast Fourier Transform (FFT). The procedure is defined as:
V = Avg Amp FFT X e m b , v 1 , , v k = argTopk(V) v { 1 , , L 2 } , o i = L v i , i { 1 , , k } ,
where X e m b represents the embedding results as explained in Equation (3). The term FFT ( · ) denotes the Fast Fourier Transform operation, and Amp ( · ) extracts amplitude values. The term V represents the overall amplitude values of each frequency, averaged across d m o d e l dimensions using the Avg ( · ) operator. argTopk ( · ) selects the k largest elements of V, thereby identifying the k dominant frequency components in the correlation dynamics. The parameter k is a hyperparameter indicating the number of time scales, and o i denotes the specific time scale. Based on the selected time scales { o 1 , , o k } , the MSGNN model reshapes the input matrix X l to obtain the corresponding representations χ i for different time scales through the following process:
χ i = Reshape o i , v i Pedding X l ,
where χ i is of dimension d m o d e l × o i × v i . Reshape o i , v i ( · ) denotes a tensor reshaping operator that reorganizes the padded input into an o i × v i structure without altering the underlying values. Pedding ( · ) applies zero-padding to ensure reshaping compatibility.
(3)
Revealing inter-series correlations among dynamic conditional correlations
After identifying the prominent time scales, the MSGNN model then captures the multi-scale inter-series correlations among the dynamic correlations across carbon, energy, and stock markets at each respective time scale, and aggregate them across scales. This process begins with a linear projection for the i-th scale, transforming χ i R d m o d e l × o i × v i into H i R N × o i × v i to capture correlations among N dynamic conditional correlation series:
H i = W i χ i ,
where W i is a learnable weight matrix with N × d m o d e l -dimensions.
Next, an adaptive adjacency matrix A i R N × N is constructed to represent inter-series correlations at scale i. This matrix is computed using two learnable matrices L 1 i R N × h and L 2 i R h × N :
A i = SoftMax ReLu L 1 i L 2 i T ,
where ReLu ( · ) is an activation function, defined as ReLu ( x ) = m a x ( 0 , x ) . SoftMax ( x ) = e x i e x i normalizes the weights between different nodes for the dynamic correlations, ensuring well-balanced inter-series relationships.
To further capture inter-series dependencies among different dynamic conditional correlation series, the model employs the Mixhop graph convolution method:
H o u t i = σ | | j S G ( A i ) j H i , χ ^ i = M L P ( H o u t i ) ,
where H o u t i refers to the output at the i-th time scale, σ ( · ) is an activation function, and S G denotes a set of integer adjacency powers in the graph convolution, which is also a critical hyperparameter. The notation | | represents the connection at the column level to link the intermediate results for each iteration. ( A i ) j denotes the calculation results for the learned adjacency matrix A i raised to the power j. Finally, the outputs H o u t i is projected through a multi-layer perceptron ( M L P ( · ) ) to produce χ ^ i R d m o d e l × o i × v i , preparing the results for the subsequent step.
(4)
Revealing intra-series correlations among dynamic conditional correlations
Next, the MSGNN model computes the multi-scale intra-series correlations using the multi-head attention mechanism (MAM):
χ ^ o u t i = MAM ( χ ^ i ) ,
where χ ^ i is the output obtained from the previous stage, and MAM ( · ) leverages the intra-series dependencies through its learnable hidden matrices. The resulting tensor χ ^ o u t i represents the MAM output for the i-th time scale
To integrate the MAM outputs across the k selected time scales and prepare for the next ScaleGraph Block, each χ ^ o u t i is reshaped into X ^ o u t i R d m o d e l × L . The model applies a SoftMax function to compute the aggregation weights a ^ 1 , , a ^ k based on the amplitude values V v 1 , , V v k of each scale:
a ^ 1 , , a ^ k = SoftMax V v 1 , , V v k .
These weights are used to aggregate the k scale-specific outputs into a single weighted result:
X ^ o u t = j = 1 k a ^ 1 X ^ o u t i ,
where X ^ o u t R d m o d e l × L represents the combined multi-scale output. The aggregated X ^ o u t is subsequently used as input for the next ScaleGraph Block.
(5)
Generating the final forecast
Finally, the MSGNN model forecasts the dynamic correlations among carbon, energy, and stock markets for the future n days, X ^ t : t + n , as follows:
X ^ t : t + n = W v a r i a b l e X ^ o u t W t i m e + b ,
where W v a r i a b l e is a N × d m o d e l matrix comprising learnable parameters along the variables dimension, and W t i m e is an L × n matrix comprising learnable parameters along the time dimension. Here, L refers to the length of the input retrospective window sequence, and n represents the forecast horizon. The term b is also a learnable parameter.

2.2.2. The BOHB Algorithm

The BOHB algorithm integrates Bayesian Optimization and HyperBand algorithm identify the optimal hyperparameter configuration for the MSGNN method [21]. Its primary advantage lies in its ability to substantially reduce computational time when searching over a large hyperparameter space, which is common in deep learning applications. By efficiently navigating this space, the BOHB algorithm improves the selection of hyperparameters for the MSGNN model and thereby enhances the accuracy of predicting dynamic correlations among carbon, energy, and stock markets.
Specifically, instead of selecting hyperparameters randomly, the BOHB algorithm first applies Bayesian Optimization (BO) to propose hyperparameter settings that maximize the acquisition function:
E I ( h p ) = y m i n max { y m i n f ( h p ) , 0 } d p ( f | H P ) ,
where p ( f | H P ) denotes the probabilistic model of the objective function f according to the prior selection space for hyperparameters H P = { ( h p 0 , y 0 ) , , ( h p g 1 , y g 1 ) } for the g-th selection procedure. Here, y = f ( h p ) + ϵ with ϵ N ( 0 , σ n o i s e 2 ) . The algorithm selects the next candidate h p n e w that maximizes the acquisition function and appends the pair ( h p n e w , y n e w ) to the set H P .
Afterward, the BOHB algorithm employs the HyperBand ( H B ) to evaluate a set of n candidate hyperparameter configurations from H P under a limited computational budget. HB iteratively allocates resources by discarding the worst-performing half of the configurations and doubling the budget for the remaining ones. This process continues until the most promising hyperparameter configuration is identified. Formally:
h p b e s t = a r g h p H P min [ f ( h p ) ] ,
where h p b e s t denotes the optimal hyperparameter combination selected by BOHB for the MSGNN model.
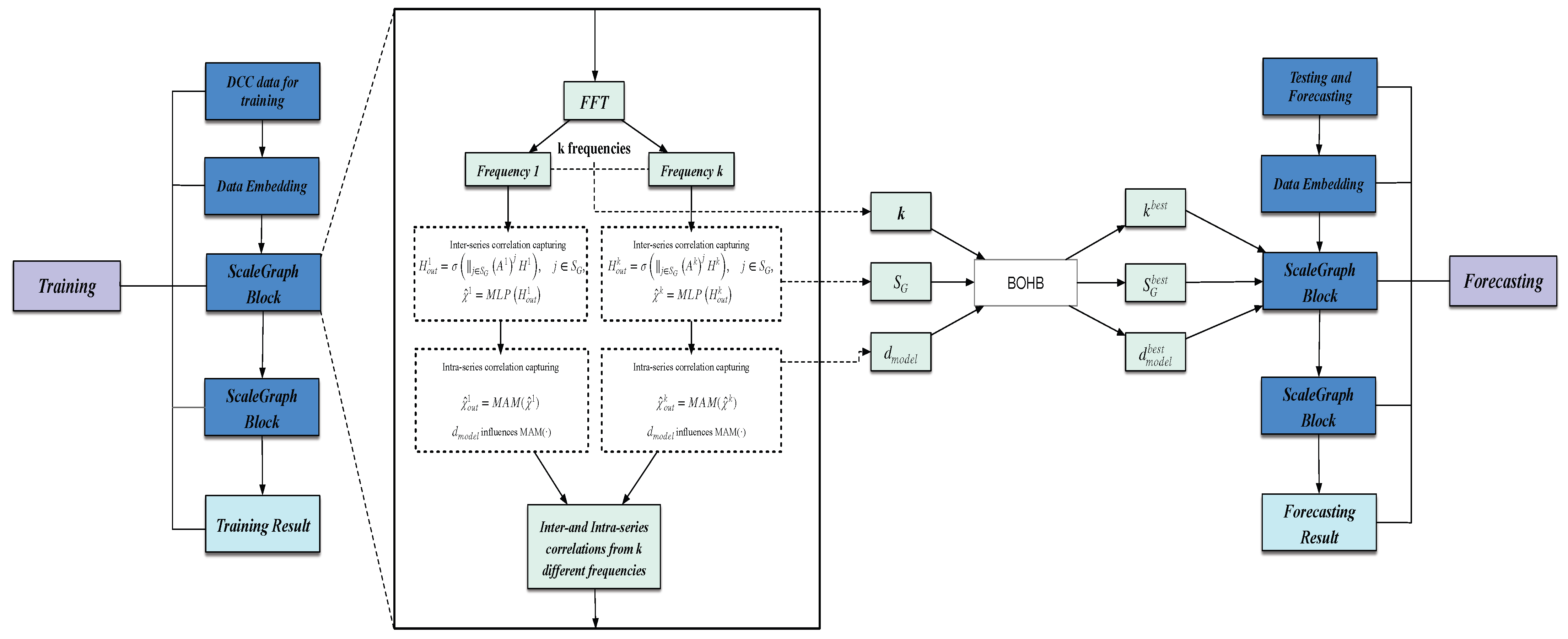
Overall, the proposed BOHB-MSGNN framework leverages the strengths of both Bayesian Optimization and HyperBand to efficiently search for and identify globally optimal hyperparameters for the MSGNN model. The structure of the BOHB-MSGNN model is shown in Figure 1.

2.3. Metrics for Prediction Accuracy

To evaluate the prediction accuracy of the proposed BOHB-MSGNN model, we employ three widely used error metrics: mean absolute error ( M A E ), mean square error ( M S E ), and root mean square error ( R M S E ) [24,30,31,32]. They are defined as follows:
M A E = 1 n i = 1 n | y ^ i y i | , M S E = 1 n i = 1 n ( y ^ i y i ) 2 , R M S E = 1 n i = 1 n ( y ^ i y i ) 2 ,
where n denotes the size of the test sample. The terms y ^ i and y i represent the predicted and actual dynamic correlations, respectively.

3. Data

3.1. Data Sources

In this paper, we investigate the dynamic correlations among the carbon, energy, and stock markets. For the carbon market, we focus on EUA December Futures traded on the Intercontinental Exchange (ICE), which exhibit higher liquidity than other carbon allowance futures contracts [8,33]. For the energy markets, we follow the common practice in the literature [8], and select crude oil, coal, and natural gas. Specifically, we use Brent crude oil futures, Rotterdam coal futures, and UK natural gas futures, all traded on the Intercontinental Exchange (ICE), as these contracts serve as key benchmark instruments in European energy markets [8]. We include all actively traded monthly-maturity futures for these three energy commodities. For the stock market, we consider Euro Stoxx 50 Futures traded on the Eurex Exchange, given their effectiveness in capturing developments in the European economy [24]. We include all actively traded contracts maturing in March, June, September, and December.
To construct continuous first-nearby futures prices at a daily frequency, we assume that investors close their positions at least two months before contract maturity and roll them over to the next available contract, following standard practice in the commodity futures literature [34]. For example, at the end of October 2022, we close the December 2022 futures contracts for carbon allowances, energy commodities, and stocks, and roll them over to the December 2023 contract for carbon allowances, the January 2023 contract for energy commodities, and the March 2023 contract for stock futures.
We collect the end-of-day closing prices for these futures contracts from the Commodity Research Bureau (CRB). Because the EU ETS was still immature during Phase I, our sample begins on 4 February 2008, corresponding to the start of Phase II, and ends on 14 April 2023. The full sample is used to estimate the DCC-GARCH model and generate dynamic risk correlations among the five assets (carbon, oil, coal, gas, and stock). These time-varying correlations are then used to train the BOHB-MSGNN model, which produces out-of-sample forecasts of future correlations.
Following the forecasting literature [35], we divide the dataset into a training set, a validation set, a test set, and a forecast set. The period from 4 February 2008 to 25 September 2018, constitutes the training set and is used to identify the optimal hyperparameter combination for the MSGNN model. The period from 26 September 2018 to 3 April 2020, serves as the validation set. The test set covers the period from 6 April 2020 to 7 April 2023, and is used to evaluate out-of-sample predictive performance. Finally, the forecast set includes data from 10 April 2023 to 14 April 2023, and is used to assess the model’s ability to predict future dynamic correlations.

3.2. Data Description

Table 1 reports the descriptive statistics of daily returns for the five assets, including carbon, oil, coal, gas, and stock. We find that carbon exhibits the highest average daily return, suggesting that it may represent a relatively attractive investment opportunity. Additionally, return volatility differs substantially across assets. Carbon returns display the highest volatility, followed by gas returns, indicating that the carbon market carries relatively higher risk. This elevated volatility is also reflected in the wider range between the minimum and maximum values for carbon returns. Moreover, the skewness estimates for carbon, oil, and stock returns are negative, implying left-skewed distributions, whereas coal and gas returns exhibit positive skewness, suggesting right-skewed distributions. The kurtosis values for all assets exceed three, indicating pronounced leptokurtosis. Finally, the Jacque-Bera (JB) test rejects the null hypothesis of normality at the 1% significance level for all return series.
As also shown in Table 1, the Augmented Dickey–Fuller (ADF) test confirms that all return series are stationary at the 1% significance level. The Ljung–Box test rejects the null hypothesis of no serial correlation for all assets, indicating the presence of autocorrelation in returns. Moreover, the ARCH–LM test reveals statistically significant autoregressive conditional heteroskedasticity in all five return series, supporting the use of GARCH-type models to characterize their volatility dynamics.
Figure 2 illustrates the time-series fluctuations of daily returns for the five assets. All return series exhibit substantial time-varying volatility, consistent with the descriptive statistics reported in Table 1. Notably, carbon returns display particularly pronounced volatility during the first half of 2013, coinciding with the onset of Phase III of the European carbon market. These sharp fluctuations may be attributable to the regulatory change that required the power sector to obtain carbon allowances entirely through auctions [13]. In contrast, the other assets exhibit relatively stable behavior during this period. Despite differences in volatility intensity, several common patterns emerge across assets: returns are highly volatile during the 2008 global financial crisis, stabilize after 2010, and become volatile again around 2022. These observations suggest the presence of interdependencies and potential risk transmission among the carbon, energy, and stock markets, underscoring the importance of analyzing their dynamic risk correlations.

4. Results

4.1. Dynamic Risk Correlations Among Carbon, Energy, and Stock Markets

As discussed in Section 2.1, we apply the DCC-GARCH model to analyze time-varying risk correlations among the carbon, energy, and stock markets. Table 2 reports the estimated parameters. For all assets, the GARCH parameters α and β (Panel A) are positive and statistically significant, with α + β < 1 , ensuring the positivity and covariance stationarity of conditional variances. The dominance of β over α indicates strong volatility persistence, a common feature across all five return series.
Panel B of Table 2 presents the DCC parameters. Both θ 1 and θ 2 are positive and significant at the 1% level, and θ 1 + θ 2 < 1 confirms the stationarity of the correlation process. The relatively large value of θ 2 (0.9674), compared with θ 1 (0.0153), suggests that correlations among carbon, energy, and stock markets are highly persistent. Economically, this persistence reflects the slow-moving nature of structural forces—such as energy mix transitions, regulatory frameworks, and macroeconomic conditions—that jointly affect these markets. These findings provide clear evidence of risk transmission across carbon, energy, and stock markets, consistent with the existing literature [6,13,23,25,36].
Table 3 reports the average dynamic correlations. Overall, the average correlations are positive across all asset pairs, indicating interconnectedness and sensitivity to common economic and environmental factors, consistent with Liu et al. [13]. From an economic perspective, this reflects the fact that carbon prices are fundamentally linked to energy demand and production decisions, which in turn are influenced by broader economic activity captured by stock markets. The strongest correlation is observed between coal and natural gas returns (0.4537). This is likely due to their substitutability in electricity generation within the European power sector. Carbon–energy correlations range from 0.1795 to 0.3004, comparable in magnitude to energy–stock correlations. Among energy assets, carbon returns are most strongly correlated with natural gas (0.3004), followed by coal (0.2108). This pattern reflects the central role of gas and coal in marginal electricity generation and their direct exposure to carbon pricing [26]. Our findings are consistent with Su et al. [37], who identify the natural gas market as one of the most important drivers of the carbon market. In contrast, the correlation between carbon and oil returns is relatively weaker (0.1795). This can be attributed to the sectoral structure of oil consumption, which is largely concentrated in transportation. Compared with power generation, transportation has fewer short-term low-carbon substitutes, making oil demand less responsive to carbon price fluctuations [26]. As a result, carbon–oil linkages are relatively weak, consistent with the findings of Liu et al. [13]. The positive but moderate correlation between carbon and stock returns (0.1840) highlights the financial nature of carbon allowances [4,5], consistent with observations in China [6]. Carbon prices increasingly reflect not only compliance costs but also broader macroeconomic expectations, investment activity, and risk sentiment. Interestingly, the correlation between stock and oil returns is stronger than that between stock and other energy markets, possibly due to oil’s pronounced financial characteristics [13].
Figure 3 illustrates the time-varying nature of risk correlations among carbon, energy, and stock markets, validating the use of the DCC-GARCH framework over constant-correlation specifications. Dynamic correlations among the five asset returns are predominantly positive and exhibit no extreme or explosive spikes, supporting the robustness of the average correlations reported in Table 3, yet clear regime shifts are evident across asset pairs. Correlations remain moderate and stable for most of the sample period, particularly around 2013 and 2021, coinciding with the commencement of Phases III and IV of the European carbon market, which reflects increasing market maturity and more integrated trading mechanisms. A notable deviation occurs around 2022, when several asset-pair correlations sharply decline, coinciding with the European energy crisis and heightened geopolitical tensions. During this period, energy prices—particularly natural gas and coal—were driven primarily by supply disruptions and policy interventions, weakening their co-movements with carbon prices and leading to a temporary decoupling. Carbon–oil correlations, in contrast, fluctuate more frequently, consistent with the findings of Liu et al. [13], whereas carbon–stock correlations remain relatively stable, reflecting the regulated nature of carbon allowances and their moderate sensitivity to short-term financial market stress.
In summary, there is substantial and dynamic risk connectedness between the carbon market and associated energy and stock markets, reflecting their interdependence and the potential transmission of investor sentiment across them [23]. These pronounced and regime-dependent fluctuations in correlations—such as the sudden declines observed around 2022—highlight the importance of accurately forecasting time-varying dependence structures, as ignoring them can substantially alter the risk profile of diversified portfolios.

4.2. Predictions for Dynamic Correlations Among Carbon, Energy, and Stocks

In this section, we evaluate the ability of the proposed BOHB-MSGNN model to forecast the dynamic risk correlations discussed in Section 4.1. Despite their importance, existing studies provide limited evidence on the out-of-sample predictability of such correlation dynamics.

4.2.1. The Out-of-Sample Prediction Performance of the BOHB-MSGNN Model

As described in Section 2.2, we use the BOHB algorithm to optimize the key hyperparameters of the MSGNN architecture, including the model dimension ( d m o d e l ), the number of dominant time scales (k), and the size of the graph neural network ( S G ). Table 4 reports the corresponding search spaces and the optimal values selected by BOHB, which are d m o d e l = 128 , k = 2 , and S G = 1 . These values are subsequently used to generate out-of-sample forecasts of dynamic risk correlations.
Although the search ranges for k and S G may appear narrow, they are theoretically well grounded. The hyperparameter k represents the number of dominant frequencies selected from the frequency domain analysis. Given a lookback window length of L = 10 , the effective frequency range is limited to L / 2 = 5 due to conjugate symmetry in the Fourier transform, implying that k [ 1 , 5 ] exhausts all meaningful choices (see Equation (5) in Section 2.2.1). Similarly, S G controls the maximum hop distance in the adaptive graph convolution layer (see Equation (9) in Section 2.2.1). With N = 10 correlation series, values of S G beyond 10 do not introduce additional connectivity patterns and may lead to redundancy, over-smoothing, or numerical instability. Therefore, the adopted ranges for k and S G represent the complete and theoretically meaningful search space for these parameters in our setting.
We then evaluate the out-of-sample forecasting performance over the test period from 6 April 2020 to 7 April 2023. In addition to the BOHB-optimized Transformer and Informer models, we further include two widely used benchmark models—Long Short-Term Memory (LSTM) networks and Temporal Convolutional Networks (TCN)—to ensure a comprehensive comparison [16,38,39,40]. Following the literature [24,30,31], prediction accuracy is evaluated using mean squared error (MSE), root mean squared error (RMSE), and mean absolute error (MAE), with lower values indicating superior performance.
Table 5 reports the average forecasting errors across the ten dynamic correlation series shown in Figure 3. The proposed BOHB-MSGNN model consistently achieves the lowest prediction errors under all three evaluation metrics. Among the benchmark models, the BOHB-optimized Transformer and Informer perform similarly, suggesting that self-attention mechanisms alone are insufficient to fully model the network-driven structure of dynamic correlations; while LSTM and TCN are able to capture short-term temporal dependence, their significantly higher error levels highlight the difficulty of forecasting correlation dynamics without explicitly modeling inter-series relationships. Overall, the results demonstrate that the superior performance of BOHB-MSGNN arises from its joint ability to learn multi-scale temporal patterns and cross-market dependencies, rather than from model complexity alone.
Figure 4 further illustrates the predictive performance at the individual correlation level. The forecasts produced by BOHB-MSGNN closely track the realized DCC-based correlations, even during periods of abrupt structural change. For example, the sharp decline in the carbon–oil correlation observed in early 2022 is accurately captured by BOHB-MSGNN, whereas benchmark models tend to generate smoother predictions that fail to reflect sudden regime shifts. This pattern is consistent across all correlation pairs. Forecasting errors of the BOHB-MSGNN model, however, vary across asset pairs. Overall, coal–gas correlations are predicted most accurately, while oil–stock correlations exhibit the largest errors. Coal and gas are close substitutes in electricity generation, and their prices are driven by persistent fuel-switching behavior and common demand fundamentals, resulting in smoother and more predictable correlation dynamics. In contrast, oil–stock correlations are influenced by heterogeneous factors such as geopolitical risk, global supply shocks, and financial market sentiment, leading to noisier and less predictable co-movements. Carbon-related correlations exhibit moderate prediction errors. Among them, carbon–stock correlations are predicted most accurately, followed by carbon–gas, carbon–oil, and carbon–coal correlations. This ordering reflects differences in transmission channels: carbon–stock correlations are shaped by relatively smooth macroeconomic and regulatory expectations, while carbon–energy correlations are increasingly affected by sectoral heterogeneity and policy-induced distortions that reduce forecastability.
To further identify the source of performance gains, we conduct an ablation study focusing on the role of BOHB-based hyperparameter optimization. Specifically, we compare the full BOHB-MSGNN model with a variant in which hyperparameters are selected heuristically without BOHB. The results, reported in Table 6, show a substantial deterioration in forecasting accuracy when BOHB is removed. This performance loss is also visually evident in the prediction plots in Figure 5, where the MSGNN model without BOHB produces noticeably lagged forecasts that fail to capture abrupt changes in correlation dynamics. These findings indicate that BOHB plays a critical role in adapting the MSGNN architecture to the multi-scale and network-driven structure of dynamic correlations. Without systematic hyperparameter optimization, the model struggles to balance temporal resolution, graph connectivity, and model complexity, leading to underfitting and reduced responsiveness to regime shifts. Overall, the ablation results confirm that the superior performance of BOHB-MSGNN is driven not only by the model architecture itself, but also by the integration of theoretically grounded and data-driven hyperparameter optimization.

4.2.2. The Prediction Performance for Future Risk Correlations of the BOHB-MSGNN Model

Given the superior out-of-sample performance documented above, we next evaluate the ability of the BOHB-MSGNN model to forecast future risk correlations—values that are not observed during either the training or testing phases.
A key challenge in assessing future correlation forecasts is that true correlations are inherently unobservable ex ante. Following previous studies [30,41], we therefore construct a forecast set consisting of the last five available trading days (10–14 April 2023), since forecasting errors for future data typically arise with longer prediction horizons. This period is excluded from both model estimation and out-of-sample training for the BOHB-MSGNN and all benchmark models, ensuring a strict separation between model estimation and evaluation and providing a rigorous test of the model’s ability to predict genuinely unseen correlation dynamics.
Table 7 presents the forecasting errors obtained from the BOHB-MSGNN model and benchmark models. The results are consistent with those in Table 5. The BOHB-MSGNN model consistently achieves the lowest M S E , R M S E , and M A E , confirming its superior predictive accuracy in the forecast set. Figure 6 provides a visual comparison of forecasts generated by all models in the forecast set. Consistent with the quantitative results in Table 7, the BOHB-MSGNN model closely tracks the realized correlation paths in the forecast set, capturing both the magnitude and direction of short-term fluctuations. In contrast, the benchmark models generate more biased forecasts that miss local turning points. Overall, these results demonstrate that incorporating network dependence, multi-scale temporal features, and systematic hyperparameter optimization is crucial for accurately forecasting future risk correlations.
Having validated its forecasting accuracy, we finally apply the BOHB-MSGNN model to predict genuinely future risk correlations for the subsequent week beyond 14 April 2023. Figure 7 presents these predictions, where the orange lines denote predicted correlations and the blue lines represent realized correlations up to the end of the sample. The results suggest a general decline in correlations between carbon and related energy (oil, coal, and gas) and stock markets, implying increasing diversification benefits from combining carbon assets with traditional portfolios. A similar downward trend is predicted for correlations among gas, oil, and coal returns. In contrast, several other correlations are expected to increase, reflecting asymmetric transmission of market-specific shocks. Overall, these forecasts provide economically meaningful signals for portfolio allocation, hedging, and risk management across carbon, energy, and stock markets.

4.2.3. Minimum-Variance Portfolios Based on Forecasted Risk Correlations

To assess the economic significance of our correlation forecasts, we examine their implications for portfolio risk management by constructing minimum-variance portfolios (MVPs) based on forecasted risk correlations. The MVP framework is particularly suitable in this context because portfolio weights depend critically on the correlation (or covariance) structure among assets, making it a direct and economically meaningful test of forecasting accuracy. (Consider a portfolio of N assets with return vector r t , conditional volatilities σ t = ( σ 1 , t , , σ N , t ) , and a time-varying correlation matrix R t . The conditional covariance matrix can be written as Σ t = D t R t D t , where D t = diag ( σ 1 , t , , σ N , t ) . The MVP weights are defined as w t = Σ t 1 1 1 Σ t 1 1 , where 1 is an N-dimensional vector of ones and 1 w t = 1 .)
Specifically, we construct two sets of daily-rebalanced MVP returns. The first set uses the realized dynamic correlations obtained from the DCC-GARCH model, while the second set replaces these with the forecasted correlations generated by the BOHB-MSGNN model. To ensure a fair and implementable comparison, asset volatilities are treated consistently across portfolios: they are estimated up to the day prior to rebalancing for realized correlations, and similarly estimated but then held fixed at the end of the test sample for predicted correlations, thereby avoiding look-ahead bias and isolating the impact of correlation forecasts on portfolio performance in the forecast period.
The results, illustrated in Figure 8, show that MVP returns constructed using forecasted correlations are almost indistinguishable from those based on true correlations, with most points lying near the 45-degree line. This close alignment holds not only in the test sample, but also in the forecast set, where correlations are genuinely out of sample.
These findings provide strong evidence of the economic relevance of the BOHB-MSGNN forecasts. From a risk management perspective, investors who rely on forecasted rather than realized correlations can construct portfolios that achieve nearly the same variance-reduction benefits as if true correlations were known ex post. This result highlights the practical value of the proposed model for portfolio allocation and hedging decisions in markets characterized by time-varying and interconnected risks, such as carbon, energy, and stock markets.

4.3. Robustness Tests

In this section, we conduct two robustness tests to examine whether our earlier results are sensitive to sample selection.
First, one potential concern is that the estimated risk correlations among carbon, energy, and stock markets may be driven disproportionately by the most recent period, during which the European carbon market has become more mature and increasingly financialized. To address this issue, we use 18 September 2015 as a breakpoint and split the full sample into two equally sized subsamples. We then re-estimate the DCC-GARCH model within each subsample. The parameter estimates reported in Table 8 show that GARCH parameters ( α , β ) and the DCC parameters ( θ 1 , θ 2 ) remain positive and satisfy the corresponding stationarity conditions in both subsamples. This indicates that volatility dynamics and correlation persistence are stable across different market regimes. Table 9 further reports the average dynamic risk correlations for each asset pair in the two subsamples. The results are highly consistent with those obtained from the full sample. In both periods, carbon returns exhibit the strongest correlation with natural gas returns, followed by coal, stock, and oil returns. Figure 9 and Figure 10 illustrate the corresponding time-varying correlations and reveal patterns similar to those observed in the full-sample analysis. Overall, these findings confirm that the dynamic interconnectedness among carbon, energy, and stock markets is not sensitive to sample splitting or market maturity.
A second robustness concern relates to the predictive performance of the BOHB-MSGNN model. Specifically, one may question whether its superior forecasting accuracy is driven mainly by the most recent portion of the data. To address this issue, we conduct an additional out-of-sample forecasting exercise using only the first subsample ending on 18 September 2015. The period from 4 February 2008 to 29 May 2013 is used as the training set, the period from 30 May 2013 to 4 March 2014 as the validation set, and the period from 4 March 2014 to 18 September 2015 as the test set. Based on this earlier sample, we re-optimize the hyperparameters of the BOHB-MSGNN model, as reported in Table 10, and generate forecasts for the subsequent week from 21 September to 25 September 2015. Table 11 reports the forecasting performance in this robustness test. Across all three evaluation metrics ( M S E , R M S E , and M A E ), the BOHB-MSGNN model continues to outperform all benchmark models by a substantial margin. Figure 11 further illustrates the predicted dynamic correlations during the robustness forecast window. Relative to the benchmark models, BOHB-MSGNN more accurately captures both the level and short-term dynamics of the realized correlations. These results indicate that the superior forecasting performance of the BOHB-MSGNN model is not driven by a particular sample period, but rather reflects its structural ability to capture multi-scale temporal dynamics and cross-market dependence.
Overall, the robustness tests confirm that our main conclusions are stable across subsamples. The BOHB-MSGNN model consistently delivers more accurate and responsive correlation forecasts than benchmark models. This robustness further supports the reliability and practical relevance of the proposed framework for modeling and forecasting dynamic risk interdependencies among carbon, energy, and stock markets.

5. Conclusions

This study develops a BOHB-optimized Multivariable Graph Neural Network (BOHB-MSGNN) to forecast dynamic risk linkages among carbon, energy (oil, coal, and natural gas), and stock markets. By integrating the DCC-GARCH framework with a graph-based deep learning architecture, our approach bridges traditional econometric modeling and modern artificial intelligence for high-dimensional correlation forecasting.
Several key findings emerge from our analysis. First, correlations among carbon, energy, and stock markets are predominantly positive and exhibit pronounced time variation, highlighting strong and evolving cross-market risk transmission. Second, among all pairwise linkages related to the carbon market, the carbon–natural gas correlation is the strongest and most persistent, followed by carbon–coal, carbon–stock, and carbon–oil connections. These patterns reflect the structural dependence between carbon pricing and Europe’s energy mix, particularly the central role of natural gas in power generation. Third, the proposed BOHB-MSGNN model consistently outperforms a wide range of benchmark models—including Transformer, Informer, LSTM, and TCN—across all evaluation metrics. This superior performance stems from its ability to jointly capture intra-series temporal dynamics and inter-series network dependencies through the combination of self-attention mechanisms and graph convolution.
From a methodological perspective, the BOHB-MSGNN framework provides a scalable and reproducible system for forecasting complex correlation structures. The integration of BOHB-based hyperparameter optimization plays a critical role in adapting the model to multi-scale temporal patterns and heterogeneous cross-market linkages, thereby enhancing forecasting stability and generalization performance.
From an economic and financial perspective, the correlation forecasts demonstrate clear practical value, as they provide a reliable basis for portfolio risk management when realized correlations are unavailable, highlighting the usefulness of accurate dependence forecasting in dynamic and interconnected markets. Moreover, the predicted decline in carbon–energy–stock correlations suggests increasing differentiation of carbon assets from traditional financial markets, enhancing diversification opportunities and reducing systemic risk. These findings are relevant for investors, risk managers, and policymakers seeking to understand the evolving financial role of carbon markets under the energy transition.
Despite these contributions, this study is subject to several limitations that also point to promising directions for future research. First, dynamic correlations are estimated using the DCC-GARCH framework, which may introduce estimation uncertainty that could propagate into the subsequent forecasting stage. Although our empirical evidence suggests that the BOHB-MSGNN model is relatively robust to such noise, future research could develop end-to-end modeling frameworks that jointly estimate and forecast correlation dynamics within a unified learning architecture, thereby further mitigating potential error propagation. Second, the empirical analysis focuses on a fixed set of assets and a single regional carbon market (the EU ETS), which may limit the generalizability of the findings. Future studies could extend the framework to other carbon markets and broader asset classes, such as agricultural commodities and metals, to assess the model’s applicability across different market structures and regulatory environments.

Author Contributions

Q.M.: Methodology, Software, Formal analysis, Writing—Original Draft. M.H.: Conceptualization, Writing—Review & Editing, Supervision. All authors have read and agreed to the published version of the manuscript.

Funding

This work was financially supported by Guangdong Province Social Science Planning Project GD25YYJ43.

Data Availability Statement

The raw data supporting the conclusions of this article will be made available by the authors on request.

Conflicts of Interest

The authors declare no conflicts of interest.

References

  1. Pu, R.-Y.; Liang, Q.-M.; Wei, Y.-M.; Yan, S.-Y.; Wang, X.-Y.; Li, D.; Yi, C.; Ji, C.-J. Impact of the china’s new energy market on carbon price fluctuation risk: Evidence from seven pilot carbon markets. Energy Strategy Rev. 2025, 59, 101718. [Google Scholar] [CrossRef]
  2. Li, G.; Ning, Z.; Yang, H.; Gao, L. A new carbon price prediction model. Energy 2022, 239, 122324. [Google Scholar] [CrossRef]
  3. Han, M.; Ding, L.; Zhao, X.; Kang, W. Forecasting carbon prices in the shenzhen market, china: The role of mixed-frequency factors. Energy 2019, 171, 69–76. [Google Scholar] [CrossRef]
  4. Charles, A.; Darné, O.; Fouilloux, J. Market efficiency in the european carbon markets. Energy Policy 2013, 60, 785–792. [Google Scholar] [CrossRef]
  5. Demiralay, S.; Gencer, H.G.; Bayraci, S. Carbon credit futures as an emerging asset: Hedging, diversification and downside risks. Energy Econ. 2022, 113, 106196. [Google Scholar] [CrossRef]
  6. Xu, L.; Wu, C.; Qin, Q.; Lin, X. Spillover effects and nonlinear correlations between carbon emissions and stock markets: An empirical analysis of china’s carbon-intensive industries. Energy Econ. 2022, 111, 106071. [Google Scholar] [CrossRef]
  7. Gong, X.; Shi, R.; Xu, J.; Lin, B. Analyzing spillover effects between carbon and fossil energy markets from a time-varying perspective. Appl. Energy 2021, 285, 116384. [Google Scholar] [CrossRef]
  8. Zhu, B.; Ye, S.; Han, D.; Wang, P.; He, K.; Wei, Y.-M.; Xie, R. A multiscale analysis for carbon price drivers. Energy Econ. 2019, 78, 202–216. [Google Scholar] [CrossRef]
  9. Adekoya, O.B. Predicting carbon allowance prices with energy prices: A new approach. J. Clean. Prod. 2021, 282, 124519. [Google Scholar] [CrossRef]
  10. Hintermann, B. Allowance price drivers in the first phase of the EU ETS. J. Environ. Econ. Manag. 2010, 59, 43–56. [Google Scholar] [CrossRef]
  11. Wen, F.; Zhao, L.; He, S.; Yang, G. Asymmetric relationship between carbon emission trading market and stock market: Evidences from china. Energy Econ. 2020, 91, 104850. [Google Scholar] [CrossRef]
  12. Zhang, W.; He, X.; Hamori, S. Volatility spillover and investment strategies among sustainability-related financial indexes: Evidence from the DCC-GARCH-based dynamic connectedness and DCC-GARCH t-copula approach. Int. Rev. Financ. Anal. 2022, 83, 102223. [Google Scholar] [CrossRef]
  13. Liu, J.; Hu, Y.; Yan, L.-Z.; Chang, C.-P. Volatility spillover and hedging strategies between the european carbon emissions and energy markets. Energy Strategy Rev. 2023, 46, 101058. [Google Scholar] [CrossRef]
  14. Oliveira, H.S.; Oliveira, H.P. Transformers for energy forecast. Sensors 2023, 23, 6840. [Google Scholar] [CrossRef]
  15. Fan, J.; Zhuang, W.; Xia, M.; Fang, W.; Liu, J. Optimizing attention in a transformer for multihorizon, multienergy load forecasting in integrated energy systems. IEEE Trans. Ind. Inform. 2024, 20, 10238–10248. [Google Scholar] [CrossRef]
  16. Vaswani, A.; Shazeer, N.; Parmar, N.; Uszkoreit, J.; Jones, L.; Gomez, A.N.; Kaiser, Ł.; Polosukhin, I. Attention is all you need. Adv. Neural Inf. Process. Syst. 2017, 30, 5998–6008. [Google Scholar]
  17. Mashlakov, A.; Kuronen, T.; Lensu, L.; Kaarna, A.; Honkapuro, S. Assessing the performance of deep learning models for multivariate probabilistic energy forecasting. Appl. Energy 2021, 285, 116405. [Google Scholar] [CrossRef]
  18. Van Rijn, J.N.; Hutter, F. Hyperparameter importance across datasets. In Proceedings of the 24th ACM SIGKDD International Conference on Knowledge Discovery & Data Mining, London, UK, 19–23 August 2018; pp. 2367–2376. [Google Scholar]
  19. Pedregosa, F. Hyperparameter optimization with approximate gradient. In Proceedings of the International Conference on Machine Learning, PMLR, New York, NY, USA, 20–22 June 2016; pp. 737–746. [Google Scholar]
  20. Turner, R.; Eriksson, D.; McCourt, M.; Kiili, J.; Laaksonen, E.; Xu, Z.; Guyon, I. Bayesian optimization is superior to random search for machine learning hyperparameter tuning: Analysis of the black-box optimization challenge 2020. In Proceedings of the NeurIPS 2020 Competition and Demonstration Track, PMLR, Virtual, 6–12 December 2021; pp. 3–26. [Google Scholar]
  21. Falkner, S.; Klein, A.; Hutter, F. Bohb: Robust and efficient hyperparameter optimization at scale. In Proceedings of the International Conference on Machine Learning, PMLR, Stockholm, Sweden, 10–15 July 2018; pp. 1437–1446. [Google Scholar]
  22. Li, L.; Jamieson, K.; DeSalvo, G.; Rostamizadeh, A.; Talwalkar, A. Hyperband: A novel bandit-based approach to hyperparameter optimization. J. Mach. Learn. Res. 2018, 18, 1–52. [Google Scholar]
  23. Tan, X.; Sirichand, K.; Vivian, A.; Wang, X. How connected is the carbon market to energy and financial markets? A systematic analysis of spillovers and dynamics. Energy Econ. 2020, 90, 104870. [Google Scholar] [CrossRef]
  24. Zhao, X.; Han, M.; Ding, L.; Kang, W. Usefulness of economic and energy data at different frequencies for carbon price forecasting in the eu ets. Appl. Energy 2018, 216, 132–141. [Google Scholar] [CrossRef]
  25. Balcılar, M.; Demirer, R.; Hammoudeh, S.; Nguyen, D.K. Risk spillovers across the energy and carbon markets and hedging strategies for carbon risk. Energy Econ. 2016, 54, 159–172. [Google Scholar] [CrossRef]
  26. Zakeri, B.; Staffell, I.; Dodds, P.E.; Grubb, M.; Ekins, P.; Jääskeläinen, J.; Cross, S.; Helin, K.; Gissey, G.C. The role of natural gas in setting electricity prices in europe. Energy Rep. 2023, 10, 2778–2792. [Google Scholar] [CrossRef]
  27. Engle, R. Dynamic conditional correlation: A simple class of multivariate generalized autoregressive conditional heteroskedasticity models. J. Bus. Econ. Stat. 2002, 20, 339–350. [Google Scholar] [CrossRef]
  28. Charles, A.; Darné, O. The accuracy of asymmetric garch model estimation. Int. Econ. 2019, 157, 179–202. [Google Scholar] [CrossRef]
  29. Cai, W.; Liang, Y.; Liu, X.; Feng, J.; Wu, Y. Msgnet: Learning multi-scale inter-series correlations for multivariate time series forecasting. In Proceedings of the AAAI Conference on Artificial Intelligence, Vancouver, BC, Canada, 20–27 February 2024; Volume 38, pp. 11141–11149. [Google Scholar]
  30. Zhou, F.; Huang, Z.; Zhang, C. Carbon price forecasting based on ceemdan and lstm. Appl. Energy 2022, 311, 118601. [Google Scholar] [CrossRef]
  31. Wang, Y.; Qin, L.; Wang, Q.; Chen, Y.; Yang, Q.; Xing, L.; Ba, S. A novel deep learning carbon price short-term prediction model with dualstage attention mechanism. Appl. Energy 2023, 347, 121380. [Google Scholar] [CrossRef]
  32. Zhou, Y.; Jin, C.; Ren, K.; Gao, S.; Yu, Y. Tfr: A temporal feature-refined multi-stage carbon price forecasting. Energy Sci. Eng. 2025, 13, 611–625. [Google Scholar] [CrossRef]
  33. Palao, F.; Pardo, Á. The inconvenience yield of carbon futures. Energy Econ. 2021, 101, 105461. [Google Scholar] [CrossRef]
  34. Han, M. Commodity momentum and reversal: Do they exist, and if so, why? J. Futur. Mark. 2023, 43, 1204–1237. [Google Scholar] [CrossRef]
  35. Sun, X.; Liu, M.; Sima, Z. A novel cryptocurrency price trend forecasting model based on lightgbm. Financ. Res. Lett. 2020, 32, 101084. [Google Scholar] [CrossRef]
  36. Dong, Q.; Zhao, Y.; Ma, X.; Zhou, Y. Risk spillover between carbon markets and stock markets from a progressive perspective: Measurements, spillover networks, and driving factors. Energy Econ. 2024, 129, 107228. [Google Scholar] [CrossRef]
  37. Su, C.-W.; Pang, L.-D.; Qin, M.; Lobont, O.-R.; Umar, M. The spillover effects among fossil fuel, renewables and carbon markets: Evidence under the dual dilemma of climate change and energy crises. Energy 2023, 274, 127304. [Google Scholar] [CrossRef]
  38. Zhou, H.; Zhang, S.; Peng, J.; Zhang, S.; Li, J.; Xiong, H.; Zhang, W. Informer: Beyond efficient transformer for long sequence time-series forecasting. In Proceedings of the AAAI Conference on Artificial Intelligence, Virtual, 2–9 February 2021; Volume 35, pp. 11106–11115. [Google Scholar]
  39. Peng; Lu; Liu, S.; Liu, R.; Wang, L. Effective long short-term memory with differential evolution algorithm for electricity price prediction. Energy 2018, 162, 1301–1314. [Google Scholar] [CrossRef]
  40. Wu, R.; Abedin, M.Z.; Zeng, H.; Lucey, B. European Union Allowance price forecasting with Multidimensional Uncertainties: A TCN-iTransformer Approach for Interval Estimation. J. Forecast. 2025, 45, 88–113. [Google Scholar] [CrossRef]
  41. Huang, Y.; Dai, X.; Wang, Q.; Zhou, D. A hybrid model for carbon price forecasting using garch and long short-term memory network. Appl. Energy 2021, 285, 116485. [Google Scholar] [CrossRef]
Figure 1. The structure of BOHB-MSGNN model.
Figure 1. The structure of BOHB-MSGNN model.
Mathematics 14 00171 g001
Figure 2. The fluctuations of daily asset returns.
Figure 2. The fluctuations of daily asset returns.
Mathematics 14 00171 g002
Figure 3. The dynamic correlations among the five asset returns.
Figure 3. The dynamic correlations among the five asset returns.
Mathematics 14 00171 g003
Figure 4. The out-of-sample predictions of the BOHB-MSGNN model and benchmark models.
Figure 4. The out-of-sample predictions of the BOHB-MSGNN model and benchmark models.
Mathematics 14 00171 g004
Figure 5. Ablation experiment: the out-of-sample predictions of the BOHB-MSGNN and MSGNN models.
Figure 5. Ablation experiment: the out-of-sample predictions of the BOHB-MSGNN and MSGNN models.
Mathematics 14 00171 g005
Figure 6. The predictions in the forecast set of the BOHB-MSGNN model and benchmark models.
Figure 6. The predictions in the forecast set of the BOHB-MSGNN model and benchmark models.
Mathematics 14 00171 g006
Figure 7. The predictions of future risk correlations of the BOHB-MSGNN model.
Figure 7. The predictions of future risk correlations of the BOHB-MSGNN model.
Mathematics 14 00171 g007
Figure 8. MVP returns in the test and forecast sets.
Figure 8. MVP returns in the test and forecast sets.
Mathematics 14 00171 g008
Figure 9. The dynamic correlations among volatilities of the five asset returns in the first subsample.
Figure 9. The dynamic correlations among volatilities of the five asset returns in the first subsample.
Mathematics 14 00171 g009
Figure 10. The dynamic correlations among volatilities of the five asset returns in the second subsample.
Figure 10. The dynamic correlations among volatilities of the five asset returns in the second subsample.
Mathematics 14 00171 g010
Figure 11. Predictions of dynamic risk correlations in the robustnes test from 21 September 2015 to 25 September 2015.
Figure 11. Predictions of dynamic risk correlations in the robustnes test from 21 September 2015 to 25 September 2015.
Mathematics 14 00171 g011
Table 1. The descriptive statistics of asset returns.
Table 1. The descriptive statistics of asset returns.
CarbonOilCoalGasStock
Mean0.00080.00020.0005−0.00050.0003
Median00.0010−0.00090.0003
Max0.2690.14710.49530.47780.1205
Min−0.3508−0.2292−0.2086−0.3004−0.1131
Std.0.03050.02160.02520.03280.0144
Skewness−0.2118−0.38492.57141.2389−0.0034
Kurtosis9.80348.902356.215126.15197.5787
ADF−17.03 ***−14.86 ***−15.86 ***−14.48 ***−16.05 ***
Jacque-Bera15,888 ***13,175 ***525,681 ***113,844 ***9479 ***
Ljung-Box557.09 ***799.07 ***4096.69 ***2192.91 ***1589.09 ***
ARCH-LM test47.42 ***165.87 ***1844.01 ***487.36 ***138.99 ***
Note: This table displays descriptive statistics of daily returns of the five assets, including Carbon, Oil, Coal, Gas, and Stock. The lag length of ADF test (Augmented Dickey-Fuller) is selected through AIC (Akaike Information Criterion). The null hypothesis of the Ljung-Box test is no serial correlation at up to 10 days lags. The lag length of ARCH-LM test is selected as 1. *, **, *** represent significance at 10%, 5%, and 1% level, respectively.
Table 2. The parameters of the DCC-GARCH model.
Table 2. The parameters of the DCC-GARCH model.
AssetParameterEstimationStd. Errort-Valuep-Value
Panel A: GARCH parameters
Carbon α 0.10680.02584.14490.0000
β 0.88680.013366.57040.0000
Oil α 0.09370.01924.87400.0000
β 0.90000.022140.67070.0000
Coal α 0.09860.02274.33820.0000
β 0.89990.021941.19520.0000
Gas α 0.09080.04661.94730.0515
β 0.90820.050617.93670.0000
Stock α 0.10390.01387.53260.0000
β 0.87590.028730.56080.0000
Panel B: DCC parameters
θ 1 0.01530.00217.31890.0000
θ 2 0.96740.0059165.26600.0000
Note: This table represents estimations for parameters in the DCC-GARCH model.
Table 3. Average dynamic risk correlations across the five asset returns.
Table 3. Average dynamic risk correlations across the five asset returns.
AssetsMeanMedianMaxMinStd.SkewnessKurtosis
Carbon & Oil0.17950.17340.3962−0.08250.07240.12870.2679
Carbon & Coal0.21080.20990.4641−0.12140.0873−0.10430.1651
Carbon & Gas0.30040.31210.5743−0.05060.0951−0.52431.1074
Carbon & Stock0.18400.17430.4523−0.08300.08740.3255−0.3762
Oil & Coal0.22570.23040.4847−0.02890.0805−0.08560.2155
Oil & Gas0.20480.20390.4251−0.01990.06750.11550.2766
Oil & Stock0.25410.25660.5705−0.14870.0991−0.35350.7560
Coal & Gas0.45370.46070.67290.20670.0702−0.43460.2845
Coal & Stock0.07230.07810.3688−0.31570.1079−0.0634−0.0979
Gas & Stock0.05380.05320.3323−0.31280.0929−0.34801.1871
Note: This table represents the averge dynamic correlations among volatilities of the five asset returns.
Table 4. The optimal hyperparameters for the BOHB-MSGNN model.
Table 4. The optimal hyperparameters for the BOHB-MSGNN model.
HyperparameterSearch SpaceOptimized Value
d m o d e l 16, 32, 64, 128, 256, 512128
k1, 2, 3, 4, 52
S G 1, 2, 3, 4, 5, 6, 7, 8, 9, 101
Note: This table represents optimal values for the three hyperparameters in the BOHB-MSGNN model.
Table 5. The out-of-sample prediction performances of the BOHB-MSGNN model and benchmark models.
Table 5. The out-of-sample prediction performances of the BOHB-MSGNN model and benchmark models.
Model MSE RMSE MAE
BOHB-MSGNN0.00030.01590.0104
BOHB-Optimized Transformer0.00110.03290.0210
BOHB-Optimized Informer0.00130.03610.0234
LSTM0.00740.08480.0648
TCN0.00460.06700.0495
Note: This table represents the out-of-sample performances of the BOHB-MSGNN model and benchmark models on the test set. The prediction performances are evaluated according to three metrics, including mean square error ( M S E ), root mean square error ( R M S E ), and mean absolute error ( M A E ). The M S E , R M S E and M A E values are computed as averages across the ten dynamic correlation series.
Table 6. Ablation experiment for the BOHB-MSGNN model.
Table 6. Ablation experiment for the BOHB-MSGNN model.
Model MSE RMSE MAE
BOHB-MSGNN0.00030.01590.0104
MSGNN0.00400.06130.0446
Note:  M S E refers to mean square error, R M S E refers to root mean square error, and M A E refers to mean absolute error. The M S E , R M S E and M A E values are computed as averages across the ten dynamic correlation series.
Table 7. The prediction performances in the forecast set of the BOHB-MSGNN model and benchmark models.
Table 7. The prediction performances in the forecast set of the BOHB-MSGNN model and benchmark models.
Model MSE RMSE MAE
BOHB-MSGNN0.00010.00930.0083
BOHB-Optimized Transformer0.00320.05380.0493
BOHB-Optimized Informer0.00360.04680.0426
LSTM0.13380.35370.3238
TCN0.17160.36330.3331
Note: This table represents the prediction performances in the forecast set of the BOHB-MSGNN model and benchmark models. The prediction performances are evaluated according to three metrics, including mean square error ( M S E ), root mean square error ( R M S E ), and mean absolute error ( M A E ). The M S E , R M S E and M A E values are computed as averages across the ten dynamic correlation series.
Table 8. The parameters of the DCC-GARCH model in subsamples.
Table 8. The parameters of the DCC-GARCH model in subsamples.
AssetParameterEstimationStd. Errort-Valuep-Value
Panel A: The first subsample from 4 February 2008 to 18 September 2015
Panel A.1: GARCH parameters
Carbon α 0.11360.02294.96490.0000
β 0.88200.018647.46690.0000
Oil α 0.06060.08120.74570.4559
β 0.93740.084011.16050.0000
Coal α 0.09100.02583.53140.0004
β 0.89880.026633.75980.0000
Gas α 0.07680.06651.15640.2475
β 0.92220.064914.21640.0000
Stock α 0.08530.01904.49250.0000
β 0.89930.023238.82690.0000
Panel A.2: DCC parameters
θ 1 0.01510.00265.75990.0000
θ 2 0.96990.0068141.85490.0000
Panel B: The second subsample from 21 September 2015 to 14 April 2023
Panel B.1: GARCH parameters
Carbon α 0.11050.02484.46150.0000
β 0.84330.043619.36070.0000
Oil α 0.11440.03633.15540.0016
β 0.84690.044818.89270.0000
Coal α 0.11940.02135.60070.0000
β 0.87520.025833.95640.0000
Gas α 0.16810.02945.71950.0000
β 0.83090.025832.21360.0000
Stock α 0.13740.02794.92590.0000
β 0.82530.025931.82140.0000
Panel B.2: DCC parameters
θ 1 0.01740.00364.76380.0000
θ 2 0.95020.014864.01820.0000
Note: This table represents estimations for parameters in the DCC-GARCH model in two subsamples. The first subsample ranges from 4 February 2008 to 18 September 2015 and the second subsample ranges from 21 September 2015 to 14 April 2023.
Table 9. Average dynamic risk correlations across the five asset returns in subsamples.
Table 9. Average dynamic risk correlations across the five asset returns in subsamples.
AssetsMeanMedianMaxMinStd.SkewnessKurtosis
Panel A: Average dynamic risk correlations in the first subsample
Carbon & Oil0.15720.14580.3887−0.03340.07210.2741−0.2932
Carbon & Coal0.16730.15620.4350−0.03570.08570.64360.1352
Carbon & Gas0.24700.25710.4277−0.07770.0822−0.80520.7208
Carbon & Stock0.15930.14630.3783−0.10040.09450.2638−0.5882
Oil & Coal0.22390.22740.49840.00480.08160.14660.1916
Oil & Gas0.18810.18790.4326−0.04410.07100.06680.7874
Oil & Stock0.25140.24910.4524−0.05350.0993−0.3882−0.0196
Coal & Gas0.37790.38310.57020.13500.0760−0.18360.2309
Coal & Stock0.04210.02450.3539−0.27760.11440.3013−0.3998
Gas & Stock0.04180.04080.3478−0.28990.0945−0.12380.9598
Panel B: Average dynamic risk correlations in the second subsample
Carbon & Oil0.19950.19630.3890−0.08570.0644−0.26431.8055
Carbon & Coal0.25300.25510.4480−0.11780.0745−1.01962.7248
Carbon & Gas0.34350.35370.5481−0.00990.0854−1.02482.3349
Carbon & Stock0.20680.19930.47200.03820.06990.57000.1518
Oil & Coal0.21740.22310.4408−0.04710.0679−0.45630.6808
Oil & Gas0.21010.21250.35350.01560.0545−0.04230.2788
Oil & Stock0.25730.26200.5736−0.17280.0875−0.47023.0676
Coal & Gas0.51800.52490.69860.32890.0467−0.38201.5521
Coal & Stock0.08770.09740.3067−0.32090.0842−0.85191.5942
Gas & Stock0.05340.05500.2463−0.32250.0777−0.89092.5741
Note: This table represents the averge dynamic correlations in two subsamples. The first subsample ranges from 4 February 2008 to 18 September 2015 and the second subsample ranges from 21 September 2015 to 14 April 2023.
Table 10. The optimal hyperparameters for the BOHB-MSGNN model in the robustness test.
Table 10. The optimal hyperparameters for the BOHB-MSGNN model in the robustness test.
HyperparameterSearch SpaceOptimized Value
d m o d e l 16, 32, 64, 128, 256, 512128
k1, 2, 3, 4, 55
S G 1, 2, 3, 4, 5, 6, 7, 8, 9, 102
Note: This table represents optimal values for the three hyperparameters in the BOHB-MSGNN model in the robustness test. The training set in the robustness test ranges from 4 February 2008 to 29 May 2013.
Table 11. The prediction performances in the forecast set of the BOHB-MSGNN model and benchmark models from 21 September 2015 to 25 September 2015.
Table 11. The prediction performances in the forecast set of the BOHB-MSGNN model and benchmark models from 21 September 2015 to 25 September 2015.
Model MSE RMSE MAE
BOHB-MSGNN0.00040.01780.0156
BOHB-Optimized Transformer0.00540.05930.0574
BOHB-Optimized Informer0.00630.06760.0651
LSTM0.01810.11640.1129
TCN0.00950.08970.0844
Note: This table represents the prediction performances in the forecast set of the BOHB-MSGNN model and benchmark models on the forecast set from 21 September 2015 to 25 September 2015. The prediction performances are evaluated according to three metrics, including mean square error ( M S E ), root mean square error ( R M S E ), and mean absolute error ( M A E ). The M S E , R M S E and M A E values are computed as averages across the ten dynamic correlation series.
Disclaimer/Publisher’s Note: The statements, opinions and data contained in all publications are solely those of the individual author(s) and contributor(s) and not of MDPI and/or the editor(s). MDPI and/or the editor(s) disclaim responsibility for any injury to people or property resulting from any ideas, methods, instructions or products referred to in the content.

Share and Cite

MDPI and ACS Style

Ma, Q.; Han, M. Forecasting Dynamic Correlations Between Carbon, Energy, and Stock Markets Using a BOHB-Optimized Multivariable Graph Neural Network. Mathematics 2026, 14, 171. https://doi.org/10.3390/math14010171

AMA Style

Ma Q, Han M. Forecasting Dynamic Correlations Between Carbon, Energy, and Stock Markets Using a BOHB-Optimized Multivariable Graph Neural Network. Mathematics. 2026; 14(1):171. https://doi.org/10.3390/math14010171

Chicago/Turabian Style

Ma, Qianli, and Meng Han. 2026. "Forecasting Dynamic Correlations Between Carbon, Energy, and Stock Markets Using a BOHB-Optimized Multivariable Graph Neural Network" Mathematics 14, no. 1: 171. https://doi.org/10.3390/math14010171

APA Style

Ma, Q., & Han, M. (2026). Forecasting Dynamic Correlations Between Carbon, Energy, and Stock Markets Using a BOHB-Optimized Multivariable Graph Neural Network. Mathematics, 14(1), 171. https://doi.org/10.3390/math14010171

Note that from the first issue of 2016, this journal uses article numbers instead of page numbers. See further details here.

Article Metrics

Back to TopTop