Reconstruction of the Initial Data and Source Functions for a Wave Equation with Nonlocal Boundary Condition
Abstract
1. Introduction
1.1. Direct Problem (DP)
1.2. Inverse Source Problem-I (ISP-I)
1.3. Inverse Source Problem-II (ISP-II)
1.4. Inverse Source Problem-III (ISP-III)
2. Spectral Problem
3. Inverse Source Problem-I (ISP-I)
3.1. Construction of the Solution of ISP-I
3.2. Ill-Posedness of ISP-I
3.3. Existence of the Solution of ISP-I
- 1.
- and , ;
- 2.
- and , ;
- 3.
- and , ;
- 4.
3.4. Uniqueness of the Solution of ISP-I
4. Inverse Source Problem-II (ISP-II)
4.1. Construction of the Solution of ISP-II
4.2. Ill-Posedness of ISP-II
4.3. Existence of the Solution of ISP-II
- 1.
- , ,
- 2.
4.4. Uniqueness of the Solution of ISP-II
5. Inverse Source Problem-III (ISP-III)
5.1. Construction of the Solution of ISP-III
5.2. Existence of the Solution of ISP-III
5.3. Ill-Posedness of ISP-III
5.4. Uniqueness of the Solution of ISP-III
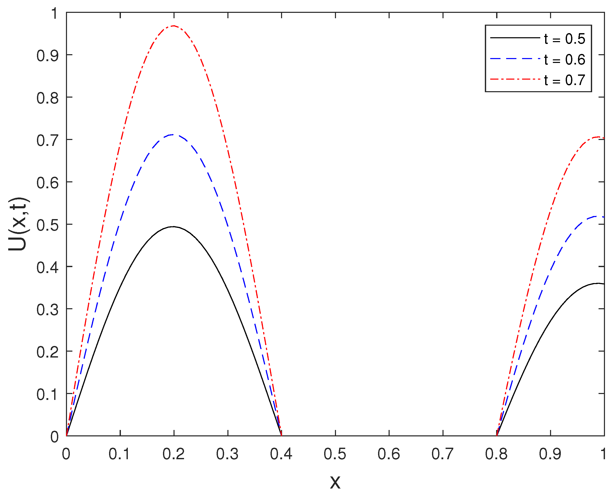
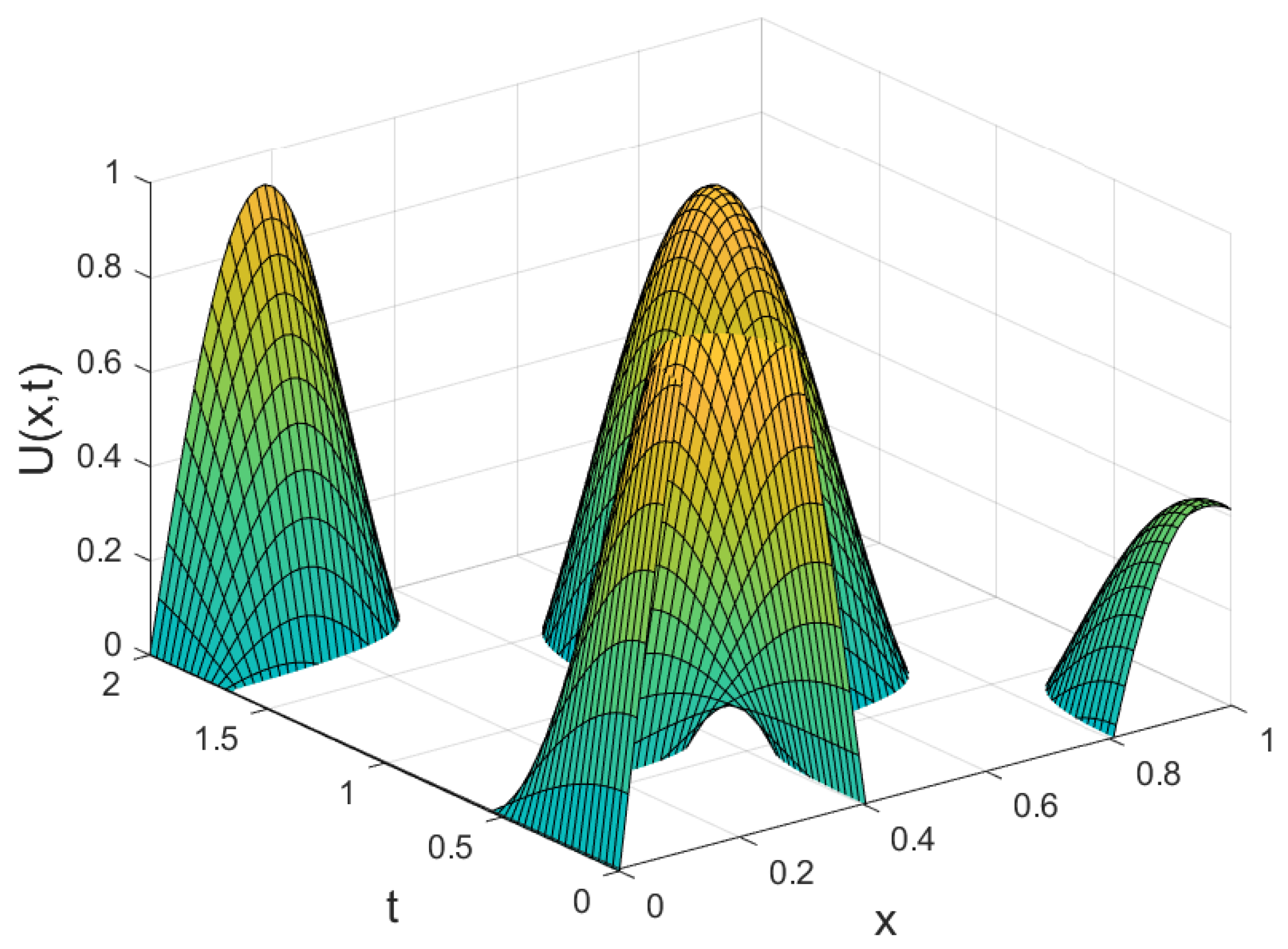
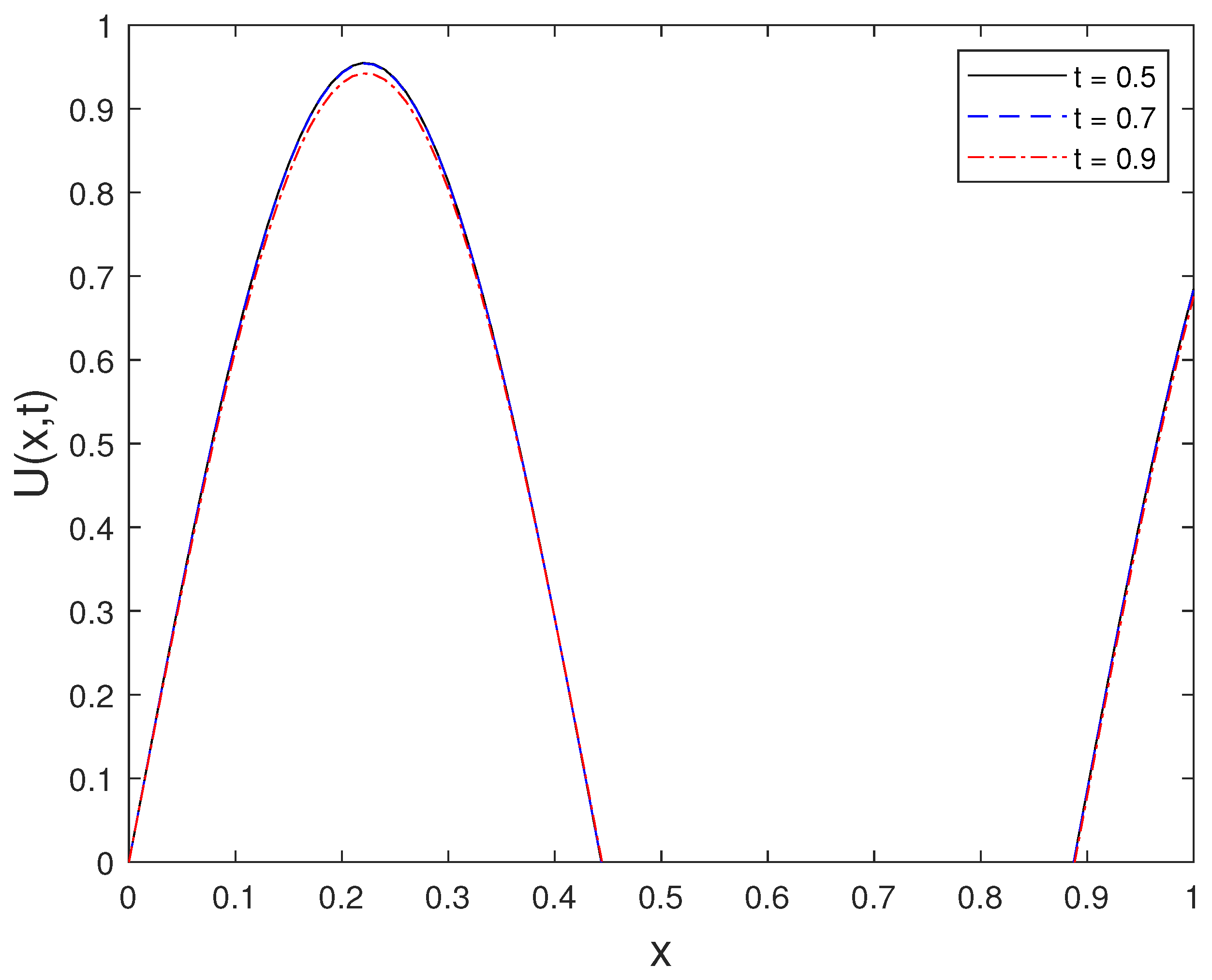
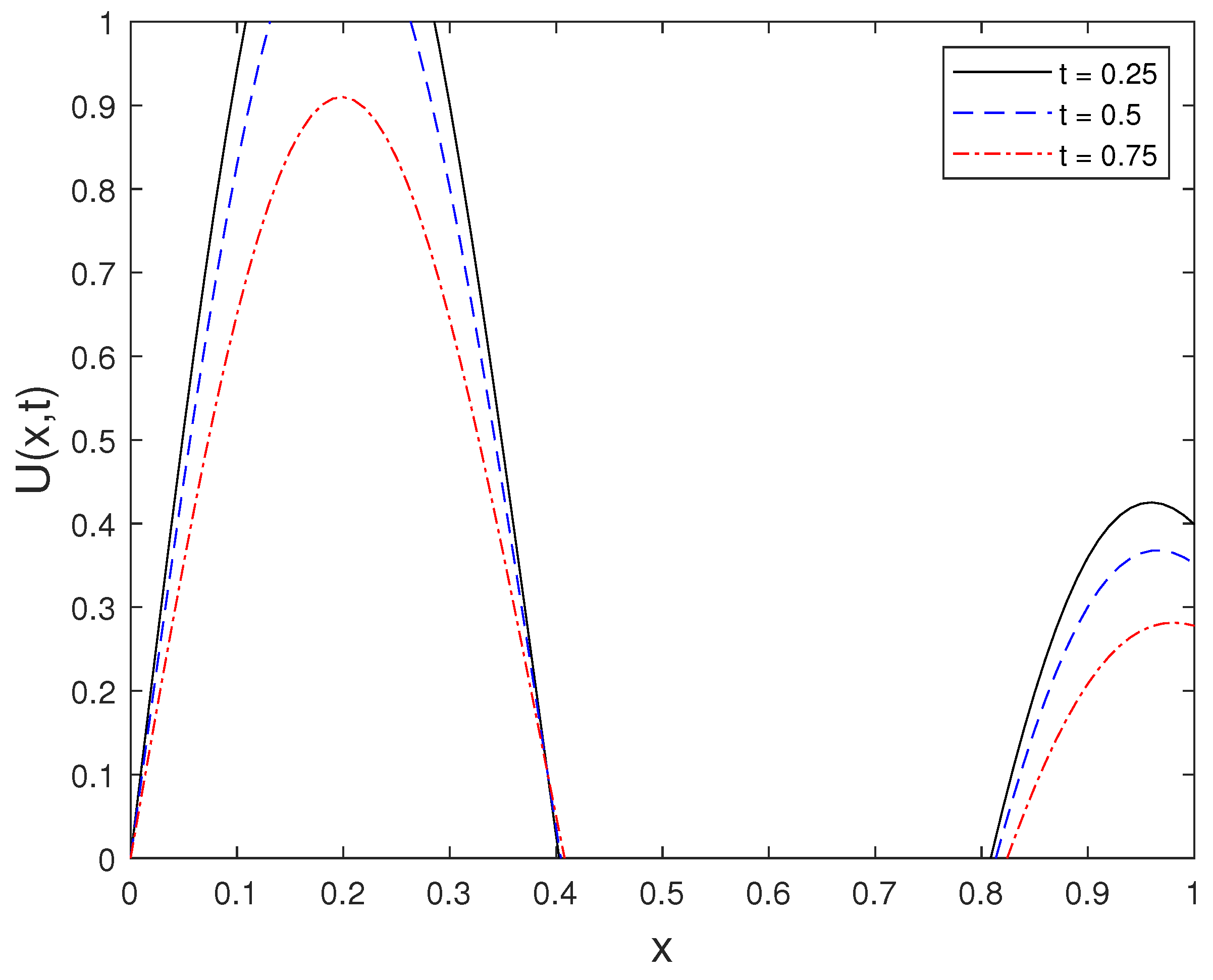
6. Numerical Experiments
6.1. Example
6.2. Example
6.3. Example
6.4. Numerical Example with Noisy Data
7. Conclusions
Author Contributions
Funding
Data Availability Statement
Conflicts of Interest
References
- Chitorkin, E.E.; Bondarenko, N.P. Inverse Sturm-Liouville problem with polynomials in the boundary condition and multiple eigenvalues. J. Inv. Ill-Posed Prob. 2025, 33, 319–338. [Google Scholar] [CrossRef]
- Engl, H.W.; Groetsch, C.W. Inverse and Ill-Posed Problems; Elsevier: Amsterdam, The Netherlands, 2014; Volume 4. [Google Scholar]
- Romanov, V.; Hasanov, A. Uniqueness and stability analysis of final data inverse source problems for evolution equations. J. Inv. Ill-Posed Prob. 2022, 30, 425–446. [Google Scholar] [CrossRef]
- Il’in, V.A. How to express basis conditions and conditions for the equiconvergence with trigonometric series of expansions related to non-self-adjoint differential operators. Comput. Math. Appl. 1997, 34, 641–647. [Google Scholar] [CrossRef]
- Ilyas, A.; Khalid, R.A.; Malik, S.A. Identifying temperature distribution and source term for generalized diffusion equation with arbitrary memory kernel. Math. Methods Appl. Sci. 2024, 47, 5894–5915. [Google Scholar] [CrossRef]
- Friedman, A. Inverse Problems in Wave Propagation; Springer: New York, NY, USA, 1997. [Google Scholar]
- Roy, D.N.G. Methods of Inverse Problems in Physics; CRC Press: Boca Raton, FL, USA, 1991. [Google Scholar]
- Zhdanov, M.S. Inverse Theory and Applications in Geophysics; Elsevier: Amsterdam, The Netherlands, 2015. [Google Scholar]
- Evans, L.C. Partial Differential Equations; American Mathematical Society: Providence, RI, USA, 2022. [Google Scholar]
- Bertero, M.; Boccacci, P.; De Mol, C. Introduction to Inverse Problems in Imaging; CRC Press: Boca Raton, FL, USA, 2021. [Google Scholar]
- Sadybekov, M.; Dildabek, G.; Ivanova, M. Direct and inverse problems for nonlocal heat equation with boundary conditions of periodic type. Bound. Value Probl. 2022, 2022, 53. [Google Scholar] [CrossRef]
- Bazhlekova, E. Regarding a Class of Nonlocal BVPs for the General Time-Fractional Diffusion Equation. Fractal Fract. 2025, 9, 613. [Google Scholar] [CrossRef]
- Ilyas, A.; Malik, S.A.; Suhaib, K. Existence and Uniqueness Results for Generalized Non-local Hallaire-Luikov Moisture Transfer Equation. Acta Appl. Math. 2025, 195, 9. [Google Scholar] [CrossRef]
- Wei, T.; Xu, J.; Yue, X. Identifying the Order and a Space Source Term in a Time Fractional Diffusion-Wave Equation. East Asian J. Appl. Math. 2026, 16, 168–203. [Google Scholar] [CrossRef]
- Huntul, M.J.; Tamsir, M.; Dhiman, N. Identification of time-dependent potential in a fourth-order pseudo-hyperbolic equation from additional measurement. Math. Methods Appl. Sci. 2022, 45, 5249–5266. [Google Scholar] [CrossRef]
- Kirane, M.; Sadybekov, M.A.; Sarsenbi, A.A. On an inverse problem of reconstructing a subdiffusion process from nonlocal data. Math. Methods Appl. Sci. 2019, 42, 2043–2052. [Google Scholar] [CrossRef]
- Kirane, M.; Al-Salti, N. Inverse problems for a nonlocal wave equation with an involution perturbation. J. Nonlinear Sci. Appl. 2016, 9, 1243–1251. [Google Scholar] [CrossRef]
- Ahmad, B.; Alsaedi, A.; Kirane, M.; Tapdigoglu, R.G. An inverse problem for space and time fractional evolution equations with an involution perturbation. Quaest. Math. 2017, 40, 151–160. [Google Scholar] [CrossRef]
- Samreen, A.; Ilyas, A.; Ould Beinane, S.A.; Mansoor, L.B.E. Identifying the Anomalous Diffusion Process and Source Term in a Space-Time Fractional Diffusion Equation With Sturm-Liouville Operator. Math. Meth. Appl. Sci. 2025, 48, 12749–12760. [Google Scholar] [CrossRef]
- Sadybekov, M.A.; Sarsenbi, A.M. Solution of fundamental spectral problems for all the boundary value problems for a first-order differential equation with a deviating argument. Uzbek Math. J. 2007, 3, 88–94. [Google Scholar]
- Sadybekov, M.A.; Sarsenbi, A.M. On notion of regularity of boundary value problems for a second order differential equation with deviating argument. Math. J. 2007, 7, 18. [Google Scholar]
- Ruzhansky, M.; Tokmagambetov, N.; Torebek, B.T. Inverse source problems for positive operators I: Hypoelliptic diffusion and subdiffusion equations. J. Inverse Ill-Posed Probl. 2019, 27, 891–911. [Google Scholar] [CrossRef]
- Wiener, J.; Aftabizadeh, A.R. Boundary value problems for differential equations with reflection of the argument. Int. J. Math. Math. Sci. 1985, 8, 151–163. [Google Scholar] [CrossRef]
- Burlutskaya, M.S. Mixed problem for a first-order partial differential equation with involution and periodic boundary conditions. Comput. Math. Math. Phys. 2014, 54, 1–10. [Google Scholar] [CrossRef]
- Gupta, C.P. Existence and uniqueness theorems for boundary value problems involving reflection of the argument. Nonlinear Anal. Theory Methods Appl. 1987, 11, 1075–1083. [Google Scholar] [CrossRef]
- Lomov, I.S. Construction of a generalized solution of a mixed problem for the telegraph equation: Sequential and axiomatic approaches. Differ. Equ. 2022, 58, 1468–1481. [Google Scholar] [CrossRef]
- Podlubny, I. Fractional Differential Equations; Academic Press: San Diego, CA, USA, 1999. [Google Scholar]
- Podlubny, I. Fractional Differential Equations; Elsevier: Amsterdam, The Netherlands, 1998. [Google Scholar]














Disclaimer/Publisher’s Note: The statements, opinions and data contained in all publications are solely those of the individual author(s) and contributor(s) and not of MDPI and/or the editor(s). MDPI and/or the editor(s) disclaim responsibility for any injury to people or property resulting from any ideas, methods, instructions or products referred to in the content. |
© 2025 by the authors. Licensee MDPI, Basel, Switzerland. This article is an open access article distributed under the terms and conditions of the Creative Commons Attribution (CC BY) license (https://creativecommons.org/licenses/by/4.0/).
Share and Cite
Ould Beinane, S.A.; Alotaibi, N.; Alsahli, G.; Ilyas, A. Reconstruction of the Initial Data and Source Functions for a Wave Equation with Nonlocal Boundary Condition. Mathematics 2025, 13, 4023. https://doi.org/10.3390/math13244023
Ould Beinane SA, Alotaibi N, Alsahli G, Ilyas A. Reconstruction of the Initial Data and Source Functions for a Wave Equation with Nonlocal Boundary Condition. Mathematics. 2025; 13(24):4023. https://doi.org/10.3390/math13244023
Chicago/Turabian StyleOuld Beinane, Sid Ahmed, Nura Alotaibi, Ghaziyah Alsahli, and Asim Ilyas. 2025. "Reconstruction of the Initial Data and Source Functions for a Wave Equation with Nonlocal Boundary Condition" Mathematics 13, no. 24: 4023. https://doi.org/10.3390/math13244023
APA StyleOuld Beinane, S. A., Alotaibi, N., Alsahli, G., & Ilyas, A. (2025). Reconstruction of the Initial Data and Source Functions for a Wave Equation with Nonlocal Boundary Condition. Mathematics, 13(24), 4023. https://doi.org/10.3390/math13244023

