Aggregation Operator-Based Trapezoidal-Valued Intuitionistic Fuzzy WASPAS Algorithm and Its Applications in Selecting the Location for a Wind Power Plant Project
Abstract
1. Introduction
- introduce AA-based arithmetic laws in the environment of TrVIFNs.
- present the TrVIFAAWA aggregation operator, the TrVIFAAOWA aggregation operator, and the TrVIFAAHA aggregation operator and study their properties.
- establish a new three-stage multi-criteria group decision-making algorithm by proposing the TrVIF-MEREC method for calculating the criteria weights to solve an MCDM problem.
- introduce the TrVIF-WASPAS method (by extending the WASPAS approach to the class of TrVIFNs) to solve the MCGDM problem modeled in a TrVIF environment.
- perform a comparative and sensitivity analysis to demonstrate the presented method’s reliability, strength, and effectiveness.
2. Preliminaries
- (i)
- = if and only if = , = , = , = , and = , = , = , = .
- (ii)
- ≤ if and only if ≤ , ≤ , ≤ , ≤ , and ≥ , ≥ , ≥ , ≥ .
- If < then < (or)
- If = and > then < (or)
- If = , = , and < then < (or)
- If = , = , = , and > then < (or)
- If = , = , = , = , and < then < (or)
- If = , = , = , = , = , and > then < (or)
- If = , = , = , = , = , = , and < then < (or)
- If = , = , = , = , = , = , = , and
- > then < .
- (1)
- Symmetric: ;
- (2)
- Monotonic: if ;
- (3)
- Associative: ;
- (4)
- Identity element (as one):
- (1)
- Symmetric: ;
- (2)
- Monotonic: if ;
- (3)
- Associative: ;
- (4)
- Identity element (as zero):
3. Aczel-Alsina Operations on TrVIFNs
- (i)
- ⊕ = ⊕ ;
- (ii)
- = ;
- (iii)
- = , ;
- (iv)
- = , ;
- (v)
- = , ;
- (vi)
- = , .
4. A New Set of Aggregation Operators in the Environment of TrVIFS
5. Novel MCGDM Methods for Solving Problem Modeled in TrVIF Environment
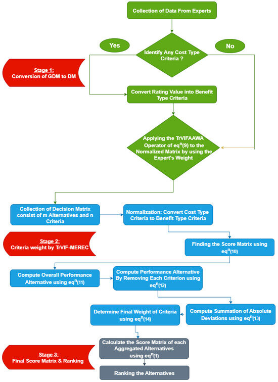
5.1. A Three-Stage Multi-Criteria Group Decision-Making Method
| Algorithm 1 A novel 3-stage MCGDM algorithm |
Stage 1: Conversion of group decision matrix into a decision matrix.
|
Stage 2: Determination of criteria weight using TrVIF-MEREC Method After finding the single aggregated decision matrix from the original group decision matrix, we now calculate the criteria weights using the TrVIF-MEREC method. The TrVIF-MEREC method is described as follows: The MEREC method will be applied to TrVIFNs to find the criteria weights. Also, we determine the score matrix using the total ordering principle defined in Definitions 4 and 5, which is more logical, realistic, and applicable to finding the score value of every type of TrVIFN. In the following section, we present the procedure for the TrVIF-MEREC method.
|
Stage 3: Final Score matrix and the ranking: Based on the criteria weights of the TrVIF-MEREC method, we find out the final aggregated matrix again by using Equation (9) of the TrVIFAAWA operator, and we calculate the final aggregated alternative values.
|
5.2. A TrVIF-WASPAS Algorithm

| Algorithm 2 Stepwise procedure of the TrVIF-WASPAS algorithm |
|
6. Location Selection for a Wind Power Plant Project
6.1. Criteria for Selection Process for a Wind Power Plant Project
- High annual average wind speed ():The power generated by a wind turbine, such as a windmill, depends on the cube of the wind velocity, and a slight increase in wind speed can significantly impact the power output of a wind turbine. This is why selecting a site for wind energy conversion systems (WECSs) with high and consistent wind speed is essential.
- Availability of anemometry data ():Anemometry data, which measures wind speeds and directions, is crucial for making informed decisions about the location of wind energy conversion systems (WECS) such as wind turbines.
- Availability of wind curve at the proposed site ():The curve is a foundational component of wind energy project planning and evaluation. It helps ensure that WECSs are sited and designed in locations with adequate and reliable wind resources, which is essential for their long-term success and economic viability.
- Wind structure at the proposed site ():Wind turbine designs and control systems are developed to handle the non-ideal characteristics of the wind. They include features like variable pitch blades, yaw control, and mechanisms to protect the turbine during high winds.
- Altitude of the proposed site ():The altitude at which a Wind Energy Conversion System (WECS) is located can significantly impact the air density, wind power, and the resulting electric power output. Air density, wind velocity, and altitude are interconnected factors that influence wind turbines’ performance and power output.
- Terrain and its aerodynamics ():The terrain of the chosen site is a critical factor in the placement and operation of Wind Energy Conversion Systems (WECSs). The local topography can substantially impact wind conditions and energy production. However, the choice of terrain and the specific location within that terrain can considerably impact the energy output and efficiency of wind energy projects.
- Local Ecology ():Surface conditions, such as bare rock, vegetation, or other obstacles, can significantly impact the hub height and overall system costs for Wind Energy Conversion Systems (WECSs).
- Distance to road or railways ():The logistical aspects of moving heavy machinery, materials, and all the necessary components to a chosen Wind Energy Conversion System (WECS) site are critical considerations in the system engineering and project planning process.
- Nearness of site to local center/users ():Minimizing the length of the transmission lines is a key criterion in the site selection process for Wind Energy Conversion Systems (WECSs) and other energy generation facilities.
- Nature of ground ():Ground conditions at a Wind Energy Conversion System (WECS) site are critical factors to consider. A stable and secure foundation is essential to the long-term success and safety of the WECS.
- Favorable land cost ():Land cost is indeed a significant factor to consider in the total cost of a Wind Energy Conversion System (WECS) project.
6.2. Illustrative Example
6.2.1. Solving Example Section 6.2 Using the Proposed Algorithm 1
- Step 1(b): Among the eleven criteria, the criterion is the only cost criterion. Therefore, in the normalization process, we use the formula given in Step 1(b) in Algorithm 1 above.
- Step 1(c): Now, we apply our proposed trapezoidal-valued intuitionistic fuzzy Aczel-Alsina weighted averaging aggregation operators given in Equation (9) to the normalized form obtained in Step 1(b) above. First, we aggregate alternatives one and two, like that of each decision maker, by taking the corresponding weights of each decision maker. Therefore, we obtain the aggregated matrix, which is shown in Table 4 and Table 5. We will now calculate the criteria’s weight using the proposed TrVIF-MEREC method below.
- Step 2(b): Here, the criterion is the cost criterion. In the process of normalization, we interchange the membership values with non-membership values, and vice versa.
- Step 2(d): Using the formula given in Equation (12), we compute the overall performance of alternatives based on the score values obtained in the previous Step M3. Therefore,.Similarly, we get , , , , .
- Step 2(e): Using Equation (13), we calculate the performance of the alternatives by removing each criterion. Table 7 represents the values of for all , and . For example,.
- Step 2(f): Using the result given in Equation (14), we can calculate the absolute deviations , which are given below:, , , , , , , , , , .
- Step 2(g): Now, we determine the final weights of the criteria using Equation (15). Thus, the values of the final weights are as follows:, , , , , , , , , , .
- Step 3(a): By incorporating the score function presented in Equation (1), we determine the score value of all alternative locations; that is, , , , , , and ,
- Step 3(b): According to Definition (5), we observes that . Thus, based on the proposed Algorithm 1, we determined that “location 6” is the best location.
6.2.2. Solving Example Section 6.2 Using the Proposed TrVIF-WASPAS Algorithm 2
- Step W1: In this step, we collect the initial decision matrix, which is obtained after applying our proposed aggregation operator defined in Equation (9). We obtain a single aggregated decision matrix from the group decision matrix. Table 4 and Table 5 represent the single aggregated decision matrix.
- Step W2: After solving Step W1 above, in this step, we apply the process of normalization. Here, all the criteria except the criterion are of the benefit type. Therefore, we will use the the criterion only in Step W2(b) (that is, changing the information value from membership to non-membership and vice versa). For all other benefit criteria from to , the data are same as given in aggregated Table 4 and Table 5.
- Step W3: Using Equation (16), we can calculate the WSM for each alternative, which can be written as follows:,,,,,.
- Step W4: Using Equation (17), we compute the WPM for each alternative as follows:,,,,..
- Step W5: The aggregated measure of the WASPAS method for each alternative using Equation (18) is obtained as follows:
- Step W6: Now, we apply the score function given in Equation (1) according to Definitions 4 and 5 to . For each alternative, we get, , , , ,Thus, the ranking of alternatives is . Therefore, using the proposed Algorithm 2, we again identified “location 6” as the best location.
7. Sensitivity Analysis
8. Comparative Study
8.1. Solving Example 2 Using Our Proposed TrVIF-WASPAS Defined in Algorithm 2
- Step W1: Here, in the given decision matrix above, the entries of IVIFN can be converted into the TrVIFN, as TrVIFN is an extension of IVIFN. For example, is the same as.
- Step W2: All of the criteria presented here are of the benefit type, so in the process of normalization, they are the same as the original data.
- Step W3: Using Equation (16), we can calculate the WSM for each alternative, which can be written as follows:,,,,.
- Step W4: Using Equation (17), we compute the WPM for each alternative. The values are as follows:,,,,.
- Step W5: The aggregated measure of the WASPAS method for each alternative using Equation (18) is obtained as follows:
- Step W6: Now, we apply the score function given in Equation (1) to for each alternative, and we get, , , , .Thus, the ranking of alternatives is .
8.2. Solving Example 2 Using Different Prevailing Techniques
8.3. Statistical Analysis
9. Conclusions
Limitations and Future Research Directions
Author Contributions
Funding
Data Availability Statement
Conflicts of Interest
References
- Zadeh, L.A. Fuzzy sets. Inf. Control 1965, 8, 338–353. [Google Scholar] [CrossRef]
- Atanassov, K.T.; Stoeva, S. Intuitionistic fuzzy sets. Fuzzy Sets Syst. 1986, 20, 87–96. [Google Scholar] [CrossRef]
- Atanassov, K.T. Interval valued intuitionistic fuzzy sets. In Intuitionistic Fuzzy Sets: Theory and Applications; Physica-Verlag: Heidelberg, Germany, 1999; pp. 139–177. [Google Scholar]
- Nehi, H.M.; Maleki, H.R. Intuitionistic fuzzy numbers and it’s applications in fuzzy optimization problem. In Proceedings of the 9th WSEAS International Conference on Systems, Athens, Greece, 11–13 July 2005; pp. 1–5. [Google Scholar]
- Jeevaraj, S.; Rajesh, R.; Lakshmana Gomathi Nayagam, V. A complete ranking of trapezoidal-valued intuitionistic fuzzy number: An application in evaluating social sustainability. Neural Comput. Appl. 2023, 35, 5939–5962. [Google Scholar] [CrossRef]
- Xu, Z.; Yager, R.R. Some geometric aggregation operators based on intuitionistic fuzzy sets. Int. J. Gen. Syst. 2006, 35, 417–433. [Google Scholar] [CrossRef]
- Xu, Z. Methods for aggregating interval-valued intuitionistic fuzzy information and their application to decision making. Control Decis. 2007, 22, 215–219. [Google Scholar]
- Jianqiang, W.; Zhong, Z. Aggregation operators on intuitionistic trapezoidal fuzzy number and its application to multi-criteria decision making problems. J. Syst. Eng. Electron. 2009, 20, 321–326. [Google Scholar]
- Aczél, J.; Alsina, C. Characterizations of some classes of quasilinear functions with applications to triangular norms and to synthesizing judgements. Aequationes Math. 1982, 25, 313–315. [Google Scholar] [CrossRef]
- Senapati, T.; Chen, G.; Yager, R.R. Aczel–Alsina aggregation operators and their application to intuitionistic fuzzy multiple attribute decision making. Int. J. Intell. Syst. 2022, 37, 1529–1551. [Google Scholar] [CrossRef]
- Senapati, T.; Chen, G.; Mesiar, R.; Yager, R.R. Novel Aczel–Alsina operations-based interval-valued intuitionistic fuzzy aggregation operators and their applications in multiple attribute decision-making process. Int. J. Intell. Syst. 2022, 37, 5059–5081. [Google Scholar] [CrossRef]
- Senapati, T.; Chen, G.; Mesiar, R.; Yager, R.R. Intuitionistic fuzzy geometric aggregation operators in the framework of Aczel-Alsina triangular norms and their application to multiple attribute decision making. Expert Syst. Appl. 2023, 212, 118832. [Google Scholar] [CrossRef]
- Khan, M.R.; Ullah, K.; Karamti, H.; Khan, Q.; Mahmood, T. Multi-attribute group decision-making based on q-rung orthopair fuzzy Aczel–Alsina power aggregation operators. Eng. Appl. Artif. Intell. 2023, 126, 106629. [Google Scholar] [CrossRef]
- Garg, H.; Mahmood, T.; ur Rehman, U.; Nguyen, G.N. Multi-attribute decision-making approach based on Aczel-Alsina power aggregation operators under bipolar fuzzy information & its application to quantum computing. Alex. Eng. J. 2023, 82, 248–259. [Google Scholar]
- Wang, H.; Xu, T.; Feng, L.; Mahmood, T.; Ullah, K. Aczel–Alsina Hamy mean aggregation operators in T-spherical fuzzy multi-criteria decision-making. Axioms 2023, 12, 224. [Google Scholar] [CrossRef]
- Meher, B.B.; Jeevaraj, S. Interval-valued fermatean fuzzy Aczel-Alsina geometric aggregation operators and their applications to group decision-making. Phys. Scr. 2024, 99, 095027. [Google Scholar] [CrossRef]
- Demir, G.; Riaz, M.; Deveci, M. Wind farm site selection using geographic information system and fuzzy decision making model. Expert Syst. Appl. 2024, 255, 124772. [Google Scholar] [CrossRef]
- Meher, B.B.; Jeevaraj, S. Trapezoidal-valued intuitionistic fuzzy Aczel-Alsina weighted geometric aggregation operator and its applications to selection of e-learning platform. Comput. Appl. Math. 2025, 44, 285. [Google Scholar] [CrossRef]
- Ali, J. Multi-criteria decision-making method based on an integrated model using T-spherical fuzzy aczel-alsina prioritized aggregation operators. Comput. Appl. Math. 2025, 44, 181. [Google Scholar] [CrossRef]
- Shit, C.; Ghorai, G. A novel Aczel-Alsina aggregation operators based multi-criteria group decision making approach under Hesitant fuzzy set for the selection of best brand in Educational Institution. Eng. Appl. Artif. Intell. 2025, 158, 111464. [Google Scholar] [CrossRef]
- Senapati, T. An Aczel-Alsina aggregation-based outranking method for multiple attribute decision-making using single-valued neutrosophic numbers. Complex Intell. Syst. 2024, 10, 1185–1199. [Google Scholar] [CrossRef]
- Meher, B.B.; S, J.; Alrasheedi, M. Dombi weighted geometric aggregation operators on the class of trapezoidal-valued intuitionistic fuzzy numbers and their applications to multi-attribute group decision-making. Artif. Intell. Rev. 2025, 58, 205. [Google Scholar] [CrossRef]
- Zavadskas, E.K.; Turskis, Z.; Antucheviciene, J.; Zakarevicius, A. Optimization of weighted aggregated sum product assessment. Elektron. Ir Elektrotechnika 2012, 122, 3–6. [Google Scholar] [CrossRef]
- Al-Barakati, A.; Mishra, A.R.; Mardani, A.; Rani, P. An extended interval-valued Pythagorean fuzzy WASPAS method based on new similarity measures to evaluate the renewable energy sources. Appl. Soft Comput. 2022, 120, 108689. [Google Scholar] [CrossRef]
- Keshavarz-Ghorabaee, M.; Amiri, M.; Zavadskas, E.K.; Turskis, Z.; Antucheviciene, J. Determination of objective weights using a new method based on the removal effects of criteria (MEREC). Symmetry 2021, 13, 525. [Google Scholar] [CrossRef]
- Shang, C.; Jiang, J.; Zhu, L.; Saeidi, P. A decision support model for evaluating risks in the digital economy transformation of the manufacturing industry. J. Innov. Knowl. 2023, 8, 100393. [Google Scholar] [CrossRef]
- Tripura, C.; Chakraborty, S.; Bhattacharya, B. Picture Fuzzy Aggregation Operator-Based Integrated MEREC-WASPAS Technique for Video Conferencing Tool Selection. J. Uncertain Syst. 2024, 17, 2450003. [Google Scholar] [CrossRef]
- Klement, E.P.; Mesiar, R.; Pap, E. Triangular norms. Position paper III: Continuous t-norms. Fuzzy Sets Syst. 2004, 145, 439–454. [Google Scholar] [CrossRef]
- Alsina, C.; Schweizer, B.; Frank, M.J. Associative Functions: Triangular Norms and Copulas; World Scientific: Singapore, 2006. [Google Scholar]
- Yeh, T.M.; Huang, Y.L. Factors in determining wind farm location: Integrating GQM, fuzzy DEMATEL, and ANP. Renew. Energy 2014, 66, 159–169. [Google Scholar] [CrossRef]
- Shafiee, M. Wind energy development site selection using an integrated fuzzy ANP-TOPSIS decision model. Energies 2022, 15, 4289. [Google Scholar] [CrossRef]
- Nasehi, S.; Karimi, S.; Jafari, H. Application of fuzzy GIS and ANP for wind power plant site selection in East Azerbaijan Province of Iran. Comput. Res. Prog. Appl. Sci. Eng. 2016, 2, 116–124. [Google Scholar]
- Lee, A.H.; Chen, H.H.; Kang, H.Y. Multi-criteria decision making on strategic selection of wind farms. Renew. Energy 2009, 34, 120–126. [Google Scholar] [CrossRef]
- Tegou, L.I.; Polatidis, H.; Haralambopoulos, D.A. Environmental management framework for wind farm siting: Methodology and case study. J. Environ. Manag. 2010, 91, 2134–2147. [Google Scholar] [CrossRef]
- Xu, Z. Intuitionistic fuzzy aggregation operators. IEEE Trans. Fuzzy Syst. 2007, 15, 1179–1187. [Google Scholar] [CrossRef]
- Wang, W.; Liu, X. Interval-valued intuitionistic fuzzy hybrid weighted averaging operator based on Einstein operation and its application to decision making. J. Intell. Fuzzy Syst. 2013, 25, 279–290. [Google Scholar] [CrossRef]
- Ye, J. Multicriteria fuzzy decision-making method based on a novel accuracy function under interval-valued intuitionistic fuzzy environment. Expert Syst. Appl. 2009, 36, 6899–6902. [Google Scholar] [CrossRef]
- Şahin, R. Fuzzy multicriteria decision making method based on the improved accuracy function for interval-valued intuitionistic fuzzy sets. Soft Comput. 2016, 20, 2557–2563. [Google Scholar] [CrossRef]
- Nayagam, V.L.G.; Jeevaraj, S.; Dhanasekaran, P. An intuitionistic fuzzy multi-criteria decision-making method based on non-hesitance score for interval-valued intuitionistic fuzzy sets. Soft Comput. 2017, 21, 7077–7082. [Google Scholar] [CrossRef]
- Wang, W.; Liu, X. The multi-attribute decision making method based on interval-valued intuitionistic fuzzy Einstein hybrid weighted geometric operator. Comput. Math. Appl. 2013, 66, 1845–1856. [Google Scholar] [CrossRef]
- Spearman, C. The proof and measurement of association between two things. Am. J. Psychol. 1987, 100, 441–471. [Google Scholar] [CrossRef]




| ⨁ | Direct sum |
| ⨂ | Direct product |
| , , , | Trapezoidal-valued intuitionistic fuzzy number |
| Aczel-Alsina operational parameters | |
| Weight of vector | |
| Alternative | |
| Experts | |
| Criteria | |
| AA | Aczel-Alsina |
| AOs | Aggregation operators |
| IFS | Intuitionistic fuzzy set |
| IVIFS | Interval-valued intuitionistic fuzzy set |
| TrVIFNs | Trapezoidal-valued intuitionistic fuzzy number |
| MCDM | Multi-criteria decision making |
| MCGDM | Multi-criteria group decision making |
| TrVIFAAWA | Trapezoidal-valued intuitionistic fuzzy Aczel-Alsina weighted averaging |
| TrVIFAAOWA | Trapezoidal-valued intuitionistic fuzzy Aczel-Alsina ordered weighted averaging |
| TrVIFAAHA | Trapezoidal-valued intuitionistic fuzzy Aczel-Alsina hybrid averaging |
| IVIFWA | Interval-valued intuitionistic fuzzy weighted averaging |
| IVIFWG | Interval-valued intuitionistic fuzzy weighted geometric |
| IVIFEWA | Interval-valued intuitionistic fuzzy Einstein weighted averaging |
| IVIFEWG | Interval-valued intuitionistic fuzzy Einstein weighted geometric |
| TrVIFDWG | Trapezoidal-valued intuitionistic fuzzy Dombi weighted geometric |
| TrVIFAAWG | Trapezoidal-valued intuitionistic fuzzy Aczel-Alsina weighted geometric |
| TrVIFNs | Linguistic Variables |
|---|---|
| EG | |
| VG | |
| G | |
| MG | |
| M | |
| MP | |
| P | |
| VP | |
| EP |
| DM1 | |||||||||||
| MG | MP | M | EP | EP | P | VG | G | EG | VG | VP | |
| G | M | MG | VP | P | MP | VP | MG | VG | G | P | |
| MG | M | MP | P | EP | VP | EP | G | VG | VG | MP | |
| M | P | M | P | P | P | G | VG | G | VG | M | |
| P | MG | MG | VP | VP | VP | M | G | EG | G | M | |
| MP | M | MP | G | P | G | VG | MG | M | MG | G | |
| DM2 | |||||||||||
| VG | MG | G | M | MG | MG | G | EG | MG | G | MP | |
| G | MG | G | MG | M | M | EG | M | G | MP | MG | |
| M | P | MG | M | MP | M | G | MG | EG | VG | G | |
| MG | P | M | MP | M | MG | MG | G | P | G | VG | |
| P | G | P | M | MP | VP | G | VG | MG | VG | G | |
| MG | VG | G | MP | P | P | MG | EG | VG | VG | MG | |
| DM3 | |||||||||||
| MP | G | MG | P | VP | VG | M | VG | G | EG | M | |
| M | G | G | VP | EP | G | MP | G | G | M | M | |
| M | MG | G | EP | P | P | M | MG | MG | MG | M | |
| P | G | MG | EP | MP | VP | P | VG | VG | G | G | |
| P | MG | G | P | VP | G | MG | G | G | EG | MG | |
| VG | EG | P | MP | P | MG | P | MG | EG | M | M | |
| DM4 | |||||||||||
| G | G | M | P | EP | G | M | M | G | M | MP | |
| G | VG | M | VP | VP | M | MG | MG | MG | G | P | |
| P | MG | G | M | P | MP | VG | M | M | M | M | |
| G | M | G | MG | MP | P | G | G | M | MP | MG | |
| MG | MP | MG | MG | M | VP | VG | G | G | MG | G | |
| M | P | MP | M | P | M | EG | MG | G | G | VG | |
| DM5 | |||||||||||
| M | M | MP | MP | MP | MG | VG | M | EG | VG | M | |
| MP | P | G | P | P | G | G | VG | MP | G | MG | |
| G | MG | G | VP | VP | MG | MG | G | G | G | MP | |
| MG | G | MP | M | MP | M | G | M | MP | VG | P | |
| VG | MG | MP | M | M | MP | G | P | VG | MG | MP | |
| G | M | VG | MP | MP | P | MG | MG | G | MP | VG | |
| DM6 | |||||||||||
| G | M | G | VP | P | VP | MP | P | VG | M | G | |
| P | MG | MG | P | MP | EP | M | G | P | G | VG | |
| VG | G | M | EP | MG | P | P | P | MG | G | MG | |
| M | G | G | G | M | MP | G | MG | M | M | G | |
| M | MG | VG | MG | G | M | MG | G | MP | M | M | |
| MG | G | MG | G | G | M | VG | MP | M | MG | MG |
| Alternatives | |||||||||||
|---|---|---|---|---|---|---|---|---|---|---|---|
| Alternatives | |||||||||||
|---|---|---|---|---|---|---|---|---|---|---|---|
| Set of Weights | |||||||||||
|---|---|---|---|---|---|---|---|---|---|---|---|
| Set 1 (S1) | 0.055 | 0.060 | 0.070 | 0.080 | 0.090 | 0.095 | 0.100 | 0.105 | 0.110 | 0.115 | 0.120 |
| Set 2 (S2) | 0.120 | 0.115 | 0.110 | 0.105 | 0.100 | 0.095 | 0.090 | 0.080 | 0.070 | 0.060 | 0.055 |
| Set 3 (S3) | 0.055 | 0.060 | 0.070 | 0.080 | 0.090 | 0.120 | 0.115 | 0.110 | 0.105 | 0.100 | 0.095 |
| Set 4 (S4) | 0.095 | 0.090 | 0.080 | 0.070 | 0.060 | 0.055 | 0.100 | 0.105 | 0.110 | 0.115 | 0.120 |
| Set 5 (S5) | 0.055 | 0.060 | 0.080 | 0.070 | 0.090 | 0.095 | 0.105 | 0.100 | 0.110 | 0.120 | 0.115 |
| Set 6 (S6) | 0.060 | 0.055 | 0.090 | 0.095 | 0.070 | 0.080 | 0.120 | 0.115 | 0.105 | 0.110 | 0.100 |
| Set 7 (S7) | 0.070 | 0.080 | 0.055 | 0.100 | 0.105 | 0.090 | 0.060 | 0.120 | 0.115 | 0.095 | 0.110 |
| Set 8 (S8) | 0.080 | 0.070 | 0.060 | 0.090 | 0.120 | 0.100 | 0.055 | 0.095 | 0.115 | 0.110 | 0.105 |
| Set 9 (S9) | 0.100 | 0.110 | 0.095 | 0.060 | 0.115 | 0.105 | 0.120 | 0.055 | 0.090 | 0.080 | 0.070 |
| Set 10 (S10) | 0.110 | 0.120 | 0.100 | 0.055 | 0.105 | 0.115 | 0.095 | 0.060 | 0.080 | 0.070 | 0.090 |
| Value of Parameter | S1 | S2 | S3 |
|---|---|---|---|
| Value of Parameter | S4 | S5 |
|---|---|---|
| Value of Parameter | S6 | S7 | S8 |
|---|---|---|---|
| Value of Parameter | S9 | S10 |
|---|---|---|
| S.N. | Techniques | Score Values | Preference Order | ||||
|---|---|---|---|---|---|---|---|
| Tech 1 | Xu [35]: IVIFWA operator | 0.208923 | 0.185194 | 0.509047 | 0.166099 | 0.31896 | |
| Tech 2 | Xu [35]: IVIFWG operator | 0.058979 | 0.126233 | 0.442374 | −0.06264 | 0.09463 | |
| Tech 3 | Wang and Liu [36]: IVIFEWA operator | 0.187392 | 0.176603 | 0.503103 | 0.137176 | 0.290502 | |
| Tech 4 | Wang and Liu [40]: IVIFEWG operator | 0.080624 | 0.135431 | 0.439148 | −0.02582 | 0.126309 | |
| Tech 5 | Ye [37]: IVIFWA operator | 0.369138 | 0.341462 | 0.494667 | 0.280893 | 0.421077 | |
| Tech 6 | Ye [37]: IVIFWG operator | 0.315348 | 0.310784 | 0.455920 | 0.159143 | 0.330133 | |
| Tech 7 | Sahin [38]: IVIFWA operator | 0.613613 | 0.599222 | 0.786522 | 0.584783 | 0.677477 | |
| Tech 8 | Sahin [38]: IVIFWG operator | 0.526738 | 0.564351 | 0.747132 | 0.447906 | 0.548427 | |
| Tech 9 | Nayagam et al. [39]: IVIFWA operator | 0.448716 | 0.426907 | 0.572491 | 0.402529 | 0.493226 | |
| Tech 10 | Nayagam et al. [39]: IVIFWG operator | 0.395222 | 0.408621 | 0.537120 | 0.314486 | 0.412995 | |
| Tech 11 | Meher et al. [22]: TrVIFDWG operator | 0.481814 | 0.504034 | 0.658744 | 0.351093 | 0.468836 | |
| Tech 12 | Meher and Jeevaraj [18]: TrVIFAAWG operator | 0.506107 | 0.519863 | 0.676682 | 0.414558 | 0.513331 | |
| Tech 13 | Proposed TrVIFAAWA Method | 0.565348 | 0.5568 | 0.711139 | 0.524801 | 0.620131 | |
| Tech 14 | Proposed TrVIF-WSM Method | 0.5653 | 0.5568 | 0.7111 | 0.5248 | 0.6201 | |
| Tech 15 | Proposed TrVIF-WPM Method | 0.5061 | 0.5199 | 0.6767 | 0.4146 | 0.5133 | |
| Tech 16 | Proposed TrVIF-WASPAS Method | 0.5368 | 0.5388 | 0.6945 | 0.4727 | 0.5706 | |
| Alternatives | Ranking Scenario 1 | Ranking Scenario 2 | Ranking Scenario 3 | Ranking Scenario 4 |
|---|---|---|---|---|
| 3 | 3 | 3 | 3 | |
| 5 | 2 | 5 | 2 | |
| 1 | 5 | 2 | 1 | |
| 2 | 1 | 1 | 5 | |
| 4 | 4 | 4 | 4 |
| Alternatives | ||||||
|---|---|---|---|---|---|---|
| 0 | 0 | 0 | 0 | 0 | 0 | |
| 3 | 0 | 3 | −3 | 0 | 3 | |
| −4 | −1 | 0 | 3 | 4 | 1 | |
| 1 | 1 | −3 | 0 | −4 | −4 | |
| 0 | 0 | 0 | 0 | 0 | 0 | |
| = 26 | = 2 | = 18 | = 18 | = 32 | = 26 | |
| −0.3 | 0.9 | 0.1 | 0.1 | −0.6 | −0.3 |
Disclaimer/Publisher’s Note: The statements, opinions and data contained in all publications are solely those of the individual author(s) and contributor(s) and not of MDPI and/or the editor(s). MDPI and/or the editor(s) disclaim responsibility for any injury to people or property resulting from any ideas, methods, instructions or products referred to in the content. |
© 2025 by the authors. Licensee MDPI, Basel, Switzerland. This article is an open access article distributed under the terms and conditions of the Creative Commons Attribution (CC BY) license (https://creativecommons.org/licenses/by/4.0/).
Share and Cite
Meher, B.B.; Selvaraj, J.; Alrasheedi, M. Aggregation Operator-Based Trapezoidal-Valued Intuitionistic Fuzzy WASPAS Algorithm and Its Applications in Selecting the Location for a Wind Power Plant Project. Mathematics 2025, 13, 2682. https://doi.org/10.3390/math13162682
Meher BB, Selvaraj J, Alrasheedi M. Aggregation Operator-Based Trapezoidal-Valued Intuitionistic Fuzzy WASPAS Algorithm and Its Applications in Selecting the Location for a Wind Power Plant Project. Mathematics. 2025; 13(16):2682. https://doi.org/10.3390/math13162682
Chicago/Turabian StyleMeher, Bibhuti Bhusana, Jeevaraj Selvaraj, and Melfi Alrasheedi. 2025. "Aggregation Operator-Based Trapezoidal-Valued Intuitionistic Fuzzy WASPAS Algorithm and Its Applications in Selecting the Location for a Wind Power Plant Project" Mathematics 13, no. 16: 2682. https://doi.org/10.3390/math13162682
APA StyleMeher, B. B., Selvaraj, J., & Alrasheedi, M. (2025). Aggregation Operator-Based Trapezoidal-Valued Intuitionistic Fuzzy WASPAS Algorithm and Its Applications in Selecting the Location for a Wind Power Plant Project. Mathematics, 13(16), 2682. https://doi.org/10.3390/math13162682

