Next Article in Journal
Optimal Corrective Maintenance Policies via an Availability-Cost Hybrid Factor for Software Aging Systems
Next Article in Special Issue
A New Approach of Complex Fuzzy Ideals in BCK/BCI-Algebras
Previous Article in Journal
Mathematical Simulation of the Influence of Acoustic on the Efficiency of PM 2.5 Coagulation
Previous Article in Special Issue
A Fuzzy-Set Qualitative Comparative Analysis of Causal Configurations Influencing Mutual Fund Performance: The Role of Fund Manager Skill
 
 
Font Type:
Arial Georgia Verdana
Font Size:
Aa Aa Aa
Line Spacing:
Column Width:
Background:
Article

State-Difference Feedback Control for Discrete-Time Takagi–Sugeno Fuzzy Descriptor Systems with Parameter Uncertainties and External Noises

Department of Marine Engineering, National Taiwan Ocean University, Keelung 202, Taiwan
*
Author to whom correspondence should be addressed.
Mathematics 2024, 12(5), 693; https://doi.org/10.3390/math12050693
Submission received: 2 February 2024 / Revised: 22 February 2024 / Accepted: 25 February 2024 / Published: 27 February 2024
(This article belongs to the Special Issue Advanced Methods in Fuzzy Control and Their Applications)

Abstract

This research focuses on the development of state-difference feedback controllers for discrete-time (DT) nonlinear descriptor systems. Discrete-time nonlinear DA systems consist of difference and algebraic equations and play a crucial role in describing dynamic behavior and capturing the constraints or relationships within the system. However, analytical stability may pose additional challenges due to the unique characteristics of the system. Utilizing fuzzy model-based techniques, the DT nonlinear DA system discussed in this study can be effectively represented using the Takagi–Sugeno (T-S) fuzzy model. After linearizing the nonlinear system through the T-S fuzzy model, traditional linear control techniques become applicable. These techniques are then applied to T-S fuzzy systems to establish stability criteria. This article chooses the Lyapunov function as the method used to analyze system stability. Additionally, we use a free-weighting matrix to introduce additional degrees of freedom. In summary, this paper presents simulation results and discussions to verify the effectiveness of the proposed design approach.

1. Introduction

A descriptor system, also known as a singular system, is a mathematical framework that combines difference and algebraic equations to model dynamic systems [1,2]. Compared with state-space systems, the equations within state-space systems are mainly ordinary difference equations. These equations describe how state variables change over time. However, the descriptor system requires combining algebraic equations through difference equations. While difference equations describe changes in state, algebraic equations express constraints that must be met simultaneously [3]. Therefore, descriptor systems provide a convenient structure to integrate these constraints into the modeling process to more accurately describe the behavior of the system. This system is used in various fields including electrical circuits, chemical engineering, and mechanical systems [4,5,6]. For example: electric circuits and power systems are often composed of ordinary difference equations and algebraic equations that express the relationship between voltage and current. Since the descriptor system involves algebraic constraints, the system may have multiple solutions, resulting in non-unique system behavior, which brings challenges to controller design. Designing controllers that handle these constraints efficiently is challenging because violating them can lead to physically unrealistic solutions. Incorporating algebraic constraints into the control framework requires specialized techniques. Therefore, the main problem in this paper is how to effectively design the controller to make the descriptor system stable and achieve the required performance.
In artificial intelligence and control systems, T-S fuzzy systems (T-S FS) have developed into a powerful tool for modeling and controlling complex nonlinear systems, as evidenced by their increasing importance in this field [7,8]. T-S FS use a set of fuzzy rules and subsystems to describe the behavior of nonlinear systems. Based on fuzzy rules, a T-S FS is very suitable for dealing with uncertainties in the system. Furthermore, the method can be combined with traditional control theory, exploiting the advantages of both approaches, and allowing for the design of controllers capable of handling complex systems while providing stability and analysis tools. T-S FS are used in many fields, including robotic arms, pattern recognition, and power systems [9,10]. In the growing field of control systems and mathematical modeling, T-S FS have been extended to descriptor systems [11,12]. Through the combination of fuzzy rules, difference equations, and algebraic equations, the T-S fuzzy descriptor system (T-S FDS) can solve complex problems in various applications and interrelated phenomena [13]. The main advantages of T-S FDS are the ability to leverage the flexibility of fuzzy logic to capture uncertainties and the rich mathematical form of DA equations which can represent dynamic relationships to model and control complex systems. Many experts are already studying the control technology of T-S FDS, including network technology, predictive control, optimal control, etc. [14,15]. In this paper, we will design a fuzzy controller for D-T T-S FDS and discuss the passivity constraints to suppress the impact of external noise on the system.
Controlling DA systems faces a series of challenges and limitations, mainly due to the coexistence of difference equations and algebraic constraints. Therefore, algebraic equations may limit our choice of the available control strategies when interacting with difference equations. In order to effectively control the DA system, we chose the state difference feedback method to design the controller [16,17,18]. In traditional state feedback control, designing the controller requires complete state information. However, in many practical scenarios, obtaining complete status information may be costly or even impossible due to measurement limitations or system complexity. The concept of state difference feedback is designed based on the differences between states to achieve the required system performance while minimizing reliance on full-state measurements. In addition, according to the research in the literature [19], we know that the state difference feedback method can effectively solve the limitations that exist in the DA system. Therefore, this paper mainly uses the state difference feedback method to design a controller for the DT T-S FDS. Furthermore, sensors and actuators in control systems may be affected by various noise sources [20,21], so we need to establish effective noise reduction methods to ensure accurate and reliable control of dynamic systems. In this article, passivity constraints will be presented to reduce unnecessary damaging noise in systems, equipment, or processes [22].
The contributions of this research are summarized below.
(1)
Compared with the way that the system is described in [9,10], the proposed descriptor system can effectively describe nonlinear phenomena. Each rule in the T-S model corresponds to a local linear approximation of the system dynamics within a specific region of the input space. In addition, we can combine linear control theory to make the analysis and control of complex nonlinear systems more effective.
(2)
Compared with existing control methods [11,12,13], the proposed state difference feedback control method can effectively solve the algebraic equation limitation problem in DA systems.
(3)
Compared with the controller proposed in [14,15], this paper uses the passivity constraints to suppress the impact of external noise on the system, making the modeling system more suitable for actual engineering.
The remainder of this paper is structured as follows: Section 2 presents the DT T-S FDS, introducing the basic definitions and assumptions of the system. Based on the state difference feedback theory, a fuzzy controller is proposed in Section 3 to ensure the stability of DT T-S FDS. Then, we define a cost function for passivity constraints, aiming to suppress the external noise in the system. Section 4 provides simulation results that validate both the theoretical derivation and the proposed design technique. The paper is concluded in Section 5, which also explores potential avenues for future research.
In this section, we present Table 1 to compare the current piece of work with the existing literature. Inspired by the above discussion, this article will design a fuzzy controller for the DT T-S FDS through state difference feedback. Considering the impact of external noise on the system, we choose passivity constraints to reduce the interference of noise on the system. In addition, the free-weighting Lyapunov function is introduced to analyze the system’s stability conditions. On this basis, we can provide more variables into the conditions to increase the feasibility of the solution.

2. Problem Descriptions

This paper employs the T-S modeling approach to characterize D-T nonlinear DA systems. The D-T T-S FDS, shown in Figure 1, can be represented as follows:
i = 1 r ζ i κ k E ˜ i x k + 1 = i = 1 r ζ i κ k A ˜ i x k + B ˜ i u k + G i v k
y k = i = 1 r ζ i κ k C i x k + D i v k
where κ k is the premise vector; ζ i κ k 0 is the membership functions satisfying i = 1 r ζ i κ k = 1 . For the sake of simplicity, we use the abbreviation ζ i κ k which can be defined as ζ i ; x k n , y k p , u k m are the state, output, and control input, respectively; v k q is external noise belonging to the L 2 0 , space; E ˜ i = E i + Δ E i k , A ˜ i = A i + Δ A i k , B ˜ i = B i + Δ B i k ; A i n × n , B i n × m , C i p × n , D i n × q , G i n × q are known constant matrices; E i n × n is a known matrix which may be singular; Δ E i , Δ A i , Δ B i are unknown uncertainties matrices with the following form
Δ E i k Δ A i k Δ B i k = R i F i k H e i H a i H b i
where R i , H e i , H a i , H b i are known constant matrices. F i k is an unknown time-varying matrix satisfying F i T k F i k I .
In this paper, we assume that the T-S DA systems meet the following conditions.
Assumption 1.
In [18], it is plausible to consider  k  as the preceding time and  k + 1  as the current time. Consequently,  x k + 1  can be approximated based on the information from the previous state.
Assumption 2.
For the efficient design of a state-difference feedback controller, it is imperative to assume that both states  k + 1  and  k  are measurable and accessible to the controller.
According to the above assumptions, the overall state-difference feedback controller can be expressed as
u k = i = 1 r ζ i F d i x k + 1 F s i x k
where F d i and F s i are controller gains.
State-difference feedback control is crucial in control system engineering. By providing control inputs that are proportional to the difference between the current state and the desired state of the system, the method enables precise and rapid adjustments, thereby enhancing its stability and performance. The importance of state-difference feedback control is particularly evident in applications where dynamic response and transient behavior are critical, such as robotics, aerospace, and industrial automation. In addition, it helps in designing control systems that adapt to different operating conditions, helping to improve the versatility and reliability of complex engineering systems.
Upon employing the fuzzy controller (4) on the D-T T-S FDS (1), the resulting system is as follows:
E r i x k + 1 = A r i x k + G r i v k
y r i k = C r i x k + D r i v k
where E r i = i = 1 r ζ i E ˜ i + B ˜ i F d j , A r i = i = 1 r ζ i A ˜ i + B ˜ i F s j , G r i = i = 1 r ζ i G i , C r i = i = 1 r ζ i C i , D r i = i = 1 r ζ i D i .
Before delving deeper, it is essential to introduce specific definitions and lemmas for our main results.
From the literature [18], we know that causality is an unavoidable control problem in the study of discrete-time descriptor systems. It is well known that difference feedback controllers can not only change the characteristics of descriptor systems but are also guaranteed to be caused by difference feedback controllers. Therefore, according to [18], we can give the following definition to ensure that the system satisfies regular and causal.
Definition 1
([18]). The system (1) is regular and caused by state difference feedback controller (4); if  det s E i A i 0 ,  deg det s E i A i = r a n k E i and  E r i is non-singular matrix.
Definition 2
([19,24]). If a positive scalar  θ exists and the following inequality holds, the system meets the passivity constraints criteria for all terminal time  k p > 0 .
2 k = 0 k p y T k v k > θ k = 0 k p v T k v k
Passivity constraints are of great significance in various fields and applications, especially in electronic communications, control systems, and signal processing. In communication systems, minimizing interference ensures the reliable transmission of messages, thereby improving the clarity and effectiveness of data transmission. In control systems, passivity constraints are critical to maintaining stability and accuracy because they suppress external factors that could destroy the desired output. Whether in manufacturing processes, aerospace technology, or robotics, passivity constraints play a key role in optimizing performance and ensuring the integrity of complex systems.
Lemma 1
([25]). Given matrices  R i  and  H i  with appropriate dimensions, the following result can be obtained with the  F i T k F i k I  if a scalar  τ exists.
R i F i k H i + H i T F i T k R i T τ R i R i T + τ 1 H i T H i

3. Results

Within this section, a controller employing state difference feedback is formulated for D-T T-S FDS. Using Lyapunov functions and the free-weighted matrix theory, we can obtain the following theorem.
Theorem 1.
Under Assumptions 1 and 2, if there exist scalar  θ  and matrices  R , ν 1 T , ν 2 T , K s i , K d i , K s j , K d j  such that the following conditions are feasible,
R A ˜ i R + E ˜ i ν 1 B ˜ i K s i s y m E ˜ i ν 2 + B ˜ i K d i C i R G i T θ D i D i T ν 1 ν 2 0 R < 0   for   i = 1 r
R A ˜ i R + E ˜ i ν 1 B ˜ i K s j s y m E ˜ i ν 2 + B ˜ i K d j C i R G i T θ D i D i T ν 1 ν 2 0 R < 0   for   i < j = 1 r
where  R = P 1 ,  ν 1 T = R i Q 1 Q 2 1 ,  ν 2 T = Q 2 1 ,  K s i = F s i R F d i ν 1 ,  K d i = F d i ν 2 ,  K s j = F s j R F d j ν 1 ,  K d j = F d j ν 2 , then the D-T T-S FDS (5) is asymptotically stable with passivity constraints by state difference feedback controller.
Proof.
For the D-T T-S FDS (5), we construct the following Lyapunov function:
V x k = x T k P x k
where P is positive definite matrix.
The Lyapunov function is an important tool in control theory, used to analyze the energy or dissipation within a system over time to evaluate the stability of the system. Like any analysis tool, it has its advantages and limitations. The advantages and disadvantages of Lyapunov function method and free-weighting matrix method are as follows:
Advantages:
  • According to [26], combining the free-weighting matrix method with the Lyapunov function can overcome the conservatism caused by using a fixed-weight matrix.
  • In large-scale systems, the use of free-weighting matrices can improve computational efficiency and can reduce the computational burden associated with Lyapunov function analysis.
  • By selecting appropriate matrices, engineers can optimize stability criteria and control performance and help to increase the reliability and efficiency of complex control systems in applications.
Limitations:
  • The effectiveness of free-weighting matrices strongly depends on the appropriate choice of weights. Choosing an incorrect matrix may lead to inaccurate stability conclusions or result in an overly conservative analysis.
  • The free-weighting matrices method may not have a unique solution. Multiple valid weight matrices may satisfy the stability condition, adding an element of subjectivity to the analysis.
Based on (5), the following free-weighting function can be obtained.
Ψ = 2 x T k Q 1 + x T k + 1 Q 2 E r i x k + 1 + A r i x k + G r i v k 0
where Q 1 and Q 2 are free-weighting function matrices.
Substituting free-weighting function (12) into the first forward difference of (11) yields
Δ V x k = x T k + 1 P x k + 1 x T k P x k + Ψ = x T k + 1 P x k + 1 x T k P x k 2 x T k Q 1 E r i x k + 1 + 2 x T k Q 1 A r i x k + 2 x T k Q 1 G r i v k 2 x T k + 1 Q 2 E r i x k + 1 + 2 x T k + 1 Q 2 A r i x k + 2 x T k + 1 Q 2 G r i v k
Then, it follows on from (13) that
Δ V x k = x k x k + 1 v k T Λ x k x k + 1 v k
where
Λ = P + s y m ( Q 1 A r i ) Q 1 E r i + A r i T Q 2 T Q 1 G r i P s y m Q 2 E r i Q 2 G r i 0
According to [24], the following performance function can be obtained from Definition 2 with zero initial conditions.
σ k = k = 0 k p θ v T k v k 2 y T k v k = k = 0 k p θ v T k v k 2 y T k v k + Δ V x k + k = 0 k p Δ V x k k = 0 k p θ v T k v k 2 y T k v k + Δ V x k
Substituting (2) and the Lyapunov function (15) into (16), we obtain
σ k x k x k + 1 v k T Λ x k x k + 1 v k
where
Λ = P + s y m ( Q 1 A r i ) Q 1 E r i + A r i T Q 2 T Q 1 G r i + C i T P s y m Q 2 E r i Q 2 G r i θ D i D i T
By pre- and post-multiplying matrix Λ with a nonsingular matrix Z and its transpose, the following is derived:
σ k x k x k + 1 v k T R A r i R + E r i ν 1 s y m ( E r i ν 2 ) C i R G r i T θ D i D i T x k x k + 1 v k + x k x k + 1 v k T ν 1 T P ν 1 ν 1 T P ν 2 0 ν 2 T P ν 1 ν 2 T P ν 2 0 0 0 0 x k x k + 1 v k x k x k + 1 v k T R A r i R + E r i ν 1 s y m E r i ν 2 C i R G r i T θ D i D i T x k x k + 1 v k + x k x k + 1 v k T ν 1 T ν 2 T 0 P ν 1 ν 2 0 x k x k + 1 v k
where Z = R ν 1 T 0 0 ν 2 T 0 0 0 I , R = P 1 , ν 1 T = R Q 1 Q 2 1 and ν 2 T = Q 2 1 .
Considering the membership function and bringing E r i , A r i , G r i into Equation (19), we can rewrite the Lyapunov function as:
σ k i = 1 r ζ i 2 x k x k + 1 v k T Λ ˜ i i x k x k + 1 v k + i < j r ζ i ζ j x k x k + 1 v k T Λ ˜ i j + Λ ˜ j i x k x k + 1 v k
where
Λ ˜ i i = R A ˜ i R + E ˜ i ν 1 B ˜ i K s i s y m E ˜ i ν 2 + B ˜ i K d i C i R G i T θ D i D i T + ν 1 T ν 2 T 0 P ν 1 ν 2 0
Λ ˜ i j = R A ˜ i R + E ˜ i ν 1 B ˜ i K s j s y m E ˜ i ν 2 + B ˜ i K d j C i R G i T θ D i D i T + ν 1 T ν 2 T 0 P ν 1 ν 2 0
where K s i = F s i R F d i ν 1 , K d i = F d i ν 2 , K s j = F s j R F d j ν 1 , K d j = F d j ν 2 .
Adding the Schur complement lemma to (9) and (10), we can obtain
R A ˜ i R + E ˜ i ν 1 B ˜ i K s i s y m E ˜ i ν 2 + B ˜ i K d i C i R G i T θ D i D i T + ν 1 T ν 2 T 0 P ν 1 ν 2 0 < 0
R A ˜ i R + E ˜ i ν 1 B ˜ i K s j s y m E ˜ i ν 2 + B ˜ i K d j C i R G i T θ D i D i T + ν 1 T ν 2 T 0 P ν 1 ν 2 0 < 0
According to (21) and (22), inequalities (23) and (24) also express
Λ ˜ i i < 0
Λ ˜ i j < 0
It can be seen that, when inequalities (9) and (10) hold, we can obtain the following inequalities from (20), (25), and (26).
θ v T k v k 2 y T k v k + Δ V x k < 0
and
σ k < 0
From (16), the inequality σ k < 0 implies 2 k = 0 k p y T k v k > θ k = 0 k p v T k v k . Therefore, if conditions (9) and (10) are satisfied, it is evident that the closed-loop system (5) satisfies the passivity performance. □
Based on Theorem 1, without considering uncertainty, we can obtain the following corollary.
Corollary 1.
Under Assumptions 1 and 2 and without uncertainties, if there exist a scalar  θ  and the matrices  R ,  ν 1 T ,  ν 2 T ,  K s i ,  K d i ,  K s j ,  K d j  such that the following conditions are feasible,
R A i R + E i ν 1 B i K s i s y m E i ν 2 + B i K d i C i R G i T θ D i D i T ν 1 ν 2 0 R < 0   for   i = 1 r
R A i R + E i ν 1 B i K s j s y m E i ν 2 + B i K d j C i R G i T θ D i D i T ν 1 ν 2 0 R < 0   for   i < j = 1 r
where  R ,  ν 1 T ,  ν 2 T ,  K s i ,  K d i ,  K s j ,  K d j  were given in Theorem 1, then the D-T T-S FDS (5) is asymptotically stable with the passivity constraints produced by state-difference feedback controller.
Furthermore, if uncertainty and external noise are not considered, we can obtain the following corollary.
Corollary 2.
Under Assumptions 1 and 2 and without uncertainties and external noise, if there exist matrices  R ,  ν 1 T ,  ν 2 T ,  K s i ,  K d i ,  K s j ,  K d j  such that the following conditions are feasible,
R A i R + E i ν 1 B i K s i s y m E i ν 2 + B i K d i ν 1 ν 2 R < 0   for   i = 1 r
R A i R + E i ν 1 B i K s j s y m E i ν 2 + B i K d j ν 1 ν 2 R < 0   for   i < j = 1 r
where  R ,  ν 1 T ,  ν 2 T ,  K s i ,  K d i ,  K s j ,  K d j  were given in Theorem 1, then the D-T T-S FDS (5) is asymptotically stable due to the state-difference feedback controller.
Remark 1.
Theorem 1 presents a state-difference feedback controller to ensure the D-T T-S FDS are asymptotically stable with passivity constraints. However, there are uncertainties in Theorem 1, so the proposed condition is BMI, which makes it impossible to use the LMI Solver to solve the proposed problem. In order to solve this problem, we will propose a conversion method in Theorem 2 to convert the obtained conditions into LMI form.
Theorem 2.
Under Assumptions 1 and 2, if there exist the scalars  θ and τ , and the matrices  R , ν 1 T , ν 2 T , K s i , K d i , K s j , K d j  such that the following conditions are feasible,
R A i R + E i ν 1 B i K s i s y m E i ν 2 + B i K d i + τ κ 1 κ 1 T C i R G i T θ D i D i T ν 1 ν 2 0 R H a i R + H e i ν 1 H b i K s i H e i ν 2 + H b i K d i 0 0 τ < 0   for i = 1 r
R A i R + E i ν 1 B i K s j s y m E i ν 2 + B i K d j + τ κ 1 κ 1 T C i R G i T θ D i D i T ν 1 ν 2 0 R H a i R + H e i ν 1 H b i K s j H e i ν 2 + H b i K d j 0 0 τ < 0   for   i < j = 1 r
where  R ,  ν 1 T ,  ν 2 T ,  K s i ,  K d i ,  K s j ,  K d j  were given in Theorem 1, the D-T T-S FDS (5) is asymptotically stable due to the passivity constraints produced by the state-difference feedback controller.
Proof.
Considering the uncertainty form, the inequality (9) can be rewritten as
R A i R + E i ν 1 B i K s i s y m E i ν 2 + B i K d i C i R G i T θ D i D i T ν 1 ν 2 0 R + 0 Δ A i k R + Δ E i k ν 1 Δ B i k K s i s y m Δ E i k ν 2 + Δ B i k K d i 0 0 0 0 0 0 0 < 0
or
R A i R + E i ν 1 B i K s i s y m E i ν 2 + B i K d i C i R G i T θ D i D i T ν 1 ν 2 0 R + κ 1 F i k κ 2 + κ 1 F i k κ 2 T < 0
where κ i 1 = 0 R i T 0 0 T , κ i 2 = H a i R + H e i ν 1 H b i K s i H e i ν 2 + H b i K d i 0 0 .
Based on Lemma 1, (36) can be written as
R A i R + E i ν 1 B i K s i s y m E i ν 2 + B i K d i C i R G i T θ D i D i T ν 1 ν 2 0 R + τ κ 1 κ 1 T + τ 1 κ 2 T κ 2 < 0
Following the steps from (35) to (37), the following condition can be obtained
R A i R + E i ν 1 B i K s j s y m E i ν 2 + B i K d j C i R G i T θ D i D i T ν 1 ν 2 0 R + τ κ 1 κ 1 T + τ 1 κ 2 T κ 2 < 0
Utilizing the Schur complement, it is straightforward to establish that the inequalities (33) and (34) are equivalent to (37) and (38). We know that when inequalities (33) and (34) hold, it means that σ k < 0 from (28) holds. □
Corollary 3.
Under Assumptions 1 and 2 and without external noise, if there exist the  R ,  ν 1 T ,  ν 2 T ,  K s i ,  K d i ,  K s j ,  K d j  such that the following conditions are feasible,
R A i R + E i ν 1 B i K s i s y m E i ν 2 + B i K d i + τ κ 1 κ 1 T ν 1 ν 2 R H a i R + H e i ν 1 H b i K s i H e i ν 2 + H b i K d i 0 τ < 0   for   i = 1 r
R A i R + E i ν 1 B i K s j s y m E i ν 2 + B i K d j + τ κ 1 κ 1 T ν 1 ν 2 R H a i R + H e i ν 1 H b i K s j H e i ν 2 + H b i K d j 0 τ < 0   for   i < j = 1 r
where  R ,  ν 1 T ,  ν 2 T ,  K s i ,  K d i ,  K s j ,  K d j  were given in Theorem 1, the D-T T-S FDS (5) is asymptotically stable due to the state-difference feedback controller.
Remark 2.
In order to use the LMI Solver to obtain the gain matrix for the controller, we proposed a conversion method in Theorem 2, which can convert the uncertainty into the LMI form. It is worth mentioning that we give three corollaries in this paper. Based on the inference, the user can select the required theorem for controller design in different situations.
To obtain the controller gain, the following Algorithm 1 is proposed, which can be easily implemented through standard software such as MATLAB 2023 (MathWorks Inc., Natick, MA, USA).
Algorithm 1 How to Obtain the Controller Gain
Step 1: Check the system meets the Definitions and Assumptions.
Step 2: According to different environments, select theorem or corollaries to solve the variables R , ν 1 T , ν 2 T , K s i , K d i , K s j , K d j .
Step 3: The state-difference feedback controller can be designed according to the above variables with K s i = F s i R F d i ν 1 , K d i = F d i ν 2 , K s j = F s j R F d j ν 1 , K d j = F d j ν 2 .
Step 4: If there is no feasible solution, go to step 2 and redesign the variables.

4. Simulation

In the first example, we present an inverted pendulum system to illustrate the feasibility of the proposed control scheme. In the second example, we perform a comparison to demonstrate the effectiveness of our proposed algorithm.
Example 1.
We performed a simulation involving a DC motor connected through a gear train to control an inverted pendulum. The purpose is to illustrate the application of our theoretical findings. A diagram of the system is shown in Figure 2 , showing its overall structure. Following the approach detailed in [27], we can formulate the following nonlinear system dynamics:
θ ˙ p ω ˙ p I ˙ a = 0 1 0 0 0 N K m m l 2 0 K b N L a R a L a θ p ω p I a + 0 0 1 L a u + g l sin θ p
where  θ p  is the vertical angle,  ω p  is the angular velocity of the pendulum,  I a  is the armature current,  g = 9.8   m / s 2  is the gravity acceleration,  l = 1   m  is the length of the pendulum,  m = 1   kg  is the masses of pendulums,  N = 10  is the gear rate,  K m = 0.1   Nm / A  is the motor torque constant,  K b = 0.1   Vs / rad  is the back EMF constant,  R a = 1   Ω  is the resistance,  L a = 100   mH  is the inductance.
Considering the membership functions as ζ 1 = sin x 1 / x 1 , then ζ 2 = 1 ζ 1 . According to reference [27], the author uses the forward Euler method to discretize the system dynamics. The following system parameters are borrowed from reference [27] with sampling time T s = 0.1   s .
i = 1 r ζ i κ k E ˜ i x k + 1 = i = 1 r ζ i κ k A ˜ i x k + B ˜ i u k + G i v k
y k = i = 1 r ζ i κ k C i x k + D i v k
where i = 1 , 2 , θ p = x 1 k , ω p = x 2 k , I a = x 3 k , A 1 = 1.0157 0.0895 0.0030 0.0745 0.7216 0.0445 14.7832 5.1604 0.0250 , A 2 = 0.9573 0.0833 0.0022 1.0300 0.5834 0.0259 12.3656 5.5189 0.1056 , D i = 0.02 , B 1 = 0.0047 0.0895 0.3246 , B 2 = 0.0045 0.0833 0.4166 , E i = 1 0 0 0 1 0 0 0 1 , G i = 0.1 0.1 0.05 , C i = 1 0 0 , Δ E i k = 0.001 sin k 0 0 0 0 0 0 0 0 , Δ A i k = 0.001 sin k 0 0 0 0.002 sin k 0 0 0 0 , Δ B i k = 0.002 sin k 0 0 .
Here, our purpose is to construct a state-difference feedback controller (4) to ensure the asymptotic stability of the closed-loop system while satisfying the passivity constraints. The following fuzzy controller gains are determined by solving the LMI problem outlined in Theorem 2.
F s 1 = 22.8877 19.8706 2.6519 ,   F s 2 = 13.1913 11.5154 2.4495 ,   F d 1 = 104.9784 25.5953 25.0325 ,   F d 2 = 126.7059 34.7034 26.3708 .
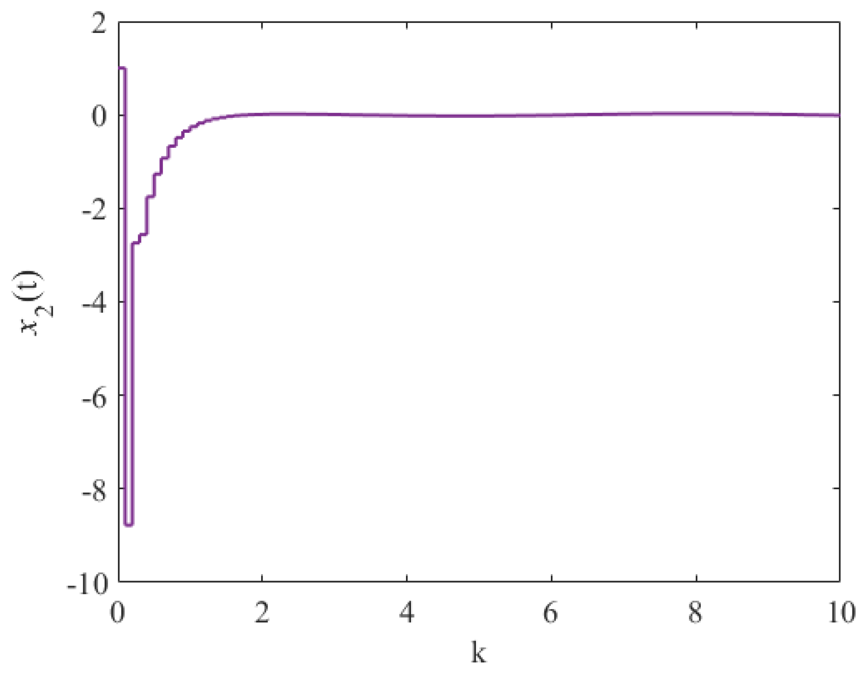
For the simulation, the system’s initial state values are configured to be x 0 = 2 1 1 T , and the external noise is set according to Figure 3. The simulation results are shown in Figure 4, Figure 5 and Figure 6. Among them, Figure 4 shows the change in the vertical angle x 1 k . Figure 5 plots the response to the pendulum angular velocity x 2 k and Figure 6 shows the response to the armature current x 3 k . In addition, substituting θ = 0.0992 into Definition 1, it can be seen that the designed state difference feedback controller can effectively control the inverted pendulum system and satisfy passivity constraints.
Example 2.
In this section, let us consider the bio-economic system from the [23], and then we can obtain the following system parameters.
A 1 = 0.8690 0.0090 0.0011 0.0023 0.9228 0.2279 0 0 31.5   ,   A 2 = 0.8690 0.0087 0.0011 0.0022 0.8778 0.2222 0 0 22.5   ,   B 1 = B 2 = 0 0 0.05 0 0 1 , D i = 1 ,   E = 1 0 0 0 1 0 0 0 0 ,   G i = 0 1 0.5 ,   C i = 1 0 0 ,   Δ E i k = 0 0 0 0 0.01 sin k 0 0 0 0 , Δ A i k = 0.01 sin k 0 0 0 0.02 sin k 0 0 0 0 ,   Δ B i k = 0.02 sin k 0 0.02 sin k .
The membership functions are given as h 1 x k = 1 2 1 x 2 k / 5 , h 2 x k = 1 2 1 + x 2 k / 5 . By solving the LMI presented in Theorem 2, the feedback gains can be computed.
F s 1 = 1.5853 1.2201 4.1585 0.4309 0.1807 31.4961 ,   F s 2 = 1.6126 0.3722 4.1671 0.4319 0.1798 22.4980 ,   F d 1 = 10 4 × 0.0419 0.0137 0.4918 0.0021 0.0018 4.1506 F d 2 = 10 4 × 0.0419 0.0137 0.5802 0.0021 0.0018 4.1504 .
To show the advantages of the proposed design method, we build the following observer-based fuzzy controller using the design method developed in [28].
u k = i = 1 2 ζ i F i x ^ k
where x ^ k is the estimated state vector.
According to [28], the following feedback gains and observer gains can be obtained for the observer-based controller.
F 1 = 0.0024 0.9278 0.1699 0.0001 0.0022 15.7318 ,   F s 2 = 0.0023 0.8963 0.1619 0.0001 0.0017 11.1306 ,   L 1 T = 0.4294 0.4524 0.0001 0.0010 0.2214 30.9028 ,   L 2 T = 0.4293 0.4305 0.0000 0.0010 0.2130 21.8734 .
Given the initial condition x 0 = 1.5 4 0 . External noise is set according to Figure 7. To demonstrate the advantages of passive constraints, we considered pulses during 15 s of external noise. To prove whether the system can quickly return to a stable state under the influence of a pulse. A comparison of the results shown in Figure 8, Figure 9 and Figure 10 clearly show that our results are better than the method proposed in [28]. In addition, we can calculate that θ = 0.1792 to prove that the system satisfies the passive constraints. This is reasonable because the method in [28] does not consider the passive constraints, resulting in the poor state response of the system when affected by external noise. Based on the control method proposed in this paper, the system can have better resistance to external noise.

5. Conclusions

This study explored state-difference feedback control for nonlinear DA systems. In traditional control laws, the difficulty in conducting a system analysis is often increased due to the algebraic equations in the DA system. Therefore, this paper proposed a state-difference feedback method to design a controller to eliminate the limitations of the system. In addition, when the system was affected by external noise, passivity constraints were considered in the controller design process to achieve a more accurate and reliable system response. In the simulation results, we first proposed an inverted pendulum system to prove the feasibility and applicability of the designed controller. In addition, Example 2 provided a comparison between the proposed design method and previous design approaches developed in the literature. Through the simulation results, one can see that the designed controller can provide a better state response. It also proved the importance of the design method proposed in this paper. In future works, one can consider extending T-S FDS to the domain of multi-agent systems. First, we can use the characteristics of the T-S descriptor system to describe the multi-agent system more accurately and efficiently. Through the constructed system, we can study the coordination, cooperation, and communication strategies used between multiple T-S fuzzy systems to solve complex and interrelated scenarios. Finally, through the feedback method proposed in this paper, a controller that meets the stability and performance requirements of the system can be designed.

Author Contributions

Conceptualization, W.-J.C. and Z.-Y.L.; methodology, Z.-Y.L. and C.-L.S.; software, W.-J.C. and Z.-Y.L.; validation, W.-J.C., Z.-Y.L. and C.-L.S.; formal analysis, W.-J.C. and C.-L.S.; investigation, Z.-Y.L. and C.-L.S.; resources, W.-J.C. and Z.-Y.L.; data curation, W.-J.C. and Z.-Y.L.; writing—original draft preparation, W.-J.C. and Z.-Y.L.; writing—review and editing, Z.-Y.L. and C.-L.S.; visualization, W.-J.C. and C.-L.S.; supervision, W.-J.C.; project administration, W.-J.C. and Z.-Y.L.; funding acquisition, W.-J.C. All authors have read and agreed to the published version of the manuscript.

Funding

This work was supported by the National Science and Technology Council of the Republic of China under contract NSTC112-2221-E-019-057.

Data Availability Statement

Data are contained within the article.

Conflicts of Interest

The authors declare no conflicts of interest.

References

  1. Mehrmann, V.; Unger, B. Control of port-Hamiltonian differential-algebraic systems and applications. Acta Numer. 2023, 32, 395–515. [Google Scholar] [CrossRef]
  2. Ilchmann, A.; Kirchhoff, J. Relative genericity of controllablity and stabilizability for differential-algebraic systems. Math. Control Signals Syst. 2023, 35, 45–76. [Google Scholar] [CrossRef]
  3. Mattenet, S.M.; De Iuliis, V.; Gomez, M.A.; Michiels, W.; Jungers, R.M. An improved finiteness test and a systematic procedure to compute the strong H2 norm of differential algebraic systems with multiple delays. Automatica 2022, 144, 110495. [Google Scholar] [CrossRef]
  4. Nadeem, M.; Nugroho, S.A.; Taha, A.F. Dynamic state estimation of nonlinear differential algebraic equation models of power networks. IEEE Trans. Power Syst. 2022, 38, 2539–2552. [Google Scholar] [CrossRef]
  5. Di Franco, P.; Scarciotti, G.; Astolfi, A. Stability of nonlinear differential-algebraic systems via additive identity. IEEE/CAA J. Autom. Sin. 2022, 7, 929–941. [Google Scholar] [CrossRef]
  6. Kumar, A. Control of Nonlinear Differential Algebraic Equation Systems with Applications to Chemical Processes; Chapman and Hall/CRC: London, UK, 2020. [Google Scholar]
  7. Hassani, M.; Akbarzadeh-T, M.R. Observer-based robust adaptive TS fuzzy control of uncertain systems with high-order input derivatives and nonlinear input–output relationships. Int. J. Fuzzy Syst. 2023, 25, 1400–1413. [Google Scholar] [CrossRef]
  8. Chang, W.J.; Su, C.L.; Ku, C.C. Passive decentralized fuzzy control for Takagi-Sugeno fuzzy model based large-scale descriptor systems. IEEE Access 2022, 10, 18656–18669. [Google Scholar] [CrossRef]
  9. Bhandari, G.; Raj, R.; Pathak, P.M.; Yang, J.M. Robust control of a planar snake robot based on interval type-2 Takagi–Sugeno fuzzy control using genetic algorithm. Eng. Appl. Artif. Intell. 2022, 116, 105437. [Google Scholar] [CrossRef]
  10. Abderrahim, S.; Allouche, M.; Chaabane, M. Intelligent power control of wind conversion system based on Takagi–Sugeno fuzzy model. Int. J. Circuit Theory Appl. 2023, 51, 2247–2265. [Google Scholar] [CrossRef]
  11. Huang, X.; Huang, H.; Peng, Y.; Ralescu, A.L.; Sun, S. Dissipativity-based adaptive integral sliding mode control of Takagi-Sugeno fuzzy descriptor systems. IET Control Theory Appl. 2023, 17, 53–73. [Google Scholar] [CrossRef]
  12. Allouche, B.; Dequidt, A.; Vermeiren, L.; Dambrine, M. Modeling and PDC fuzzy control of planar parallel robot: A differential–algebraic equations approach. Int. J. Adv. Robot. Syst. 2017, 14, 1729881416687112. [Google Scholar] [CrossRef]
  13. Arceo, J.C.; Marquez, R.; Estrada-Manzo, V.; Bernal, M. Stabilization of nonlinear singular systems via Takagi–Sugeno models and robust differentiators. Int. J. Fuzzy Syst. 2018, 20, 1451–1459. [Google Scholar] [CrossRef]
  14. Liu, P.; Yang, W.T.; Yang, C.E. Robust observer-based output feedback control for fuzzy descriptor systems. Expert Syst. Appl. 2013, 40, 4503–4510. [Google Scholar] [CrossRef]
  15. Nallasamy, K.; Ratnavelu, K. Optimal control for stochastic linear quadratic singular Takagi–Sugeno fuzzy delay system using genetic programming. Appl. Soft Comput. 2012, 12, 2085–2090. [Google Scholar] [CrossRef]
  16. Wang, Z.H.; Hu, H.Y. Stabilization of vibration systems via delayed state difference feedback. J. Sound Vib. 2006, 296, 117–129. [Google Scholar] [CrossRef]
  17. Tian, Y.P.; Xin, D.; Tian, O. Stabilization of multi-agent systems via distributed difference feedback control. In Proceedings of the 2013 9th Asian Control Conference (ASCC), Istanbul, Turkey, 23–26 June 2013. [Google Scholar]
  18. Gao, Z.; Liu, Y.; Wang, Z. On stabilization of linear switched singular systems via PD state feedback. IEEE Access 2010, 8, 97007–97015. [Google Scholar] [CrossRef]
  19. Chang, W.J.; Su, C.L.; Varadarajan, V. Fuzzy controller design for nonlinear singular systems with external noises subject to passivity constraints. Asian J. Control 2021, 23, 1195–1211. [Google Scholar] [CrossRef]
  20. Ghosh, M.; Das, P. Analysis of Online Misinformation Spread Model Incorporating External Noise and Time Delay and Control of Media Effort. In Differential Equations and Dynamical Systems; Springer: Berlin/Heidelberg, Germany, 2023; pp. 1–41. [Google Scholar]
  21. da Silva, L.R.; Flesch, R.C.; Normey-Rico, J.E. Analysis of anti-windup techniques in PID control of processes with measurement noise. IFAC-Pap. 2018, 51, 948–953. [Google Scholar]
  22. Li, B.; Li, J.; Yan, S.; Ju, L.; He, X. Impacts of porous material fluid bulk properties on noise attenuation performance of cylinder shell structure based on finite element model. Concurr. Comput. Pract. Exp. 2019, 31, e4714. [Google Scholar] [CrossRef]
  23. Chang, W.J.; Tsai, M.H.; Pen, C.L. Observer-based fuzzy controller design for nonlinear discrete-time singular systems via proportional derivative feedback scheme. Appl. Sci. 2021, 11, 2833. [Google Scholar] [CrossRef]
  24. Chang, W.J.; Chen, P.H.; Ku, C.C. Mixed sliding mode fuzzy control for discrete-time non-linear stochastic systems subject to variance and passivity constraints. IET Control Theory Appl. 2015, 9, 2369–2376. [Google Scholar] [CrossRef]
  25. Chang, W.J.; Huang, Y.M.; Ku, C.C.; Du, J. Observer-based robust fuzzy controller design for uncertain singular fuzzy systems subject to passivity criterion. Machines 2023, 11, 280. [Google Scholar] [CrossRef]
  26. Mu, Y.; Zhang, H.; Sun, S.; Ren, J. Robust non-fragile proportional plus derivative state feedback control for a class of uncertain Takagi–Sugeno fuzzy singular systems. J. Frankl. Inst. 2019, 356, 6208–6225. [Google Scholar] [CrossRef]
  27. Guo, S.; Ren, W.; Ahn, C.K.; Wen, C.; Lam, H.K. Reachability analysis-based interval estimation for discrete-time Takagi–Sugeno fuzzy systems. IEEE Trans. Fuzzy Syst. 2021, 30, 1981–1992. [Google Scholar] [CrossRef]
  28. Wu, J.; Fu, Q.; Li, Z. H∞ control via state observer feedback for the T–S fuzzy singular system. Int. J. Mach. Learn. Cybern. 2017, 8, 619–626. [Google Scholar] [CrossRef]
Figure 1. State-difference feedback fuzzy control for nonlinear descriptor systems.
Figure 1. State-difference feedback fuzzy control for nonlinear descriptor systems.
Mathematics 12 00693 g001
Figure 2. Inverted pendulum system.
Figure 2. Inverted pendulum system.
Mathematics 12 00693 g002
Figure 3. External noise for Example 1.
Figure 3. External noise for Example 1.
Mathematics 12 00693 g003
Figure 4. Responses in the first state of the closed-loop system in Example 1.
Figure 4. Responses in the first state of the closed-loop system in Example 1.
Mathematics 12 00693 g004
Figure 5. Responses in the second state of the closed-loop system in Example 1.
Figure 5. Responses in the second state of the closed-loop system in Example 1.
Mathematics 12 00693 g005
Figure 6. Responses in the third state of the closed-loop system in Example 1.
Figure 6. Responses in the third state of the closed-loop system in Example 1.
Mathematics 12 00693 g006
Figure 7. External noise for Example 2.
Figure 7. External noise for Example 2.
Mathematics 12 00693 g007
Figure 8. Responses in the first state in Example 2 compared with [28].
Figure 8. Responses in the first state in Example 2 compared with [28].
Mathematics 12 00693 g008
Figure 9. Responses in the second state of Example 2 compared with [28].
Figure 9. Responses in the second state of Example 2 compared with [28].
Mathematics 12 00693 g009
Figure 10. Responses in the third state of Example 2 compared with [28].
Figure 10. Responses in the third state of Example 2 compared with [28].
Mathematics 12 00693 g010
Table 1. Comparison of the present work with existing studies.
Table 1. Comparison of the present work with existing studies.
ReferenceControl MethodPerformance
[11]Sliding mode controlDissipativity constraint
[12]PID controlNo
[13]State feedback method controlRobust constraint
[14]Observer-based Output feedback controlRobust constraint
[23]Observer-based controlNo
Present workDifference state feedback controlPassivity and robust constraint
Disclaimer/Publisher’s Note: The statements, opinions and data contained in all publications are solely those of the individual author(s) and contributor(s) and not of MDPI and/or the editor(s). MDPI and/or the editor(s) disclaim responsibility for any injury to people or property resulting from any ideas, methods, instructions or products referred to in the content.

Share and Cite

MDPI and ACS Style

Lin, Z.-Y.; Chang, W.-J.; Su, C.-L. State-Difference Feedback Control for Discrete-Time Takagi–Sugeno Fuzzy Descriptor Systems with Parameter Uncertainties and External Noises. Mathematics 2024, 12, 693. https://doi.org/10.3390/math12050693

AMA Style

Lin Z-Y, Chang W-J, Su C-L. State-Difference Feedback Control for Discrete-Time Takagi–Sugeno Fuzzy Descriptor Systems with Parameter Uncertainties and External Noises. Mathematics. 2024; 12(5):693. https://doi.org/10.3390/math12050693

Chicago/Turabian Style

Lin, Zi-Yao, Wen-Jer Chang, and Che-Lun Su. 2024. "State-Difference Feedback Control for Discrete-Time Takagi–Sugeno Fuzzy Descriptor Systems with Parameter Uncertainties and External Noises" Mathematics 12, no. 5: 693. https://doi.org/10.3390/math12050693

APA Style

Lin, Z.-Y., Chang, W.-J., & Su, C.-L. (2024). State-Difference Feedback Control for Discrete-Time Takagi–Sugeno Fuzzy Descriptor Systems with Parameter Uncertainties and External Noises. Mathematics, 12(5), 693. https://doi.org/10.3390/math12050693

Note that from the first issue of 2016, this journal uses article numbers instead of page numbers. See further details here.

Article Metrics

Back to TopTop