Inductor Current-Based Control Strategy for Efficient Power Tracking in Distributed PV Systems
Abstract
1. Introduction
- (a)
- The presentation of a single-inductor multi-input single-output (SI-MISO) PV system with energy storage battery. The presented PV system allows for the independent control of each PV module and significantly reduces the components/sensors required in the system.
- (b)
- An inductor current-based maximum power point tracking (IC-MPPT) strategy that utilizes only one current sensor to measure the inductor ripple current, accompanied by a detailed mathematical derivation. The duty cycles during ON time internal of each PV channel can be controlled independently to achieve MPPT under different scenarios and conditions of operation.
- (c)
- The experimental evaluation and validation of the presented SI-MISO PV system and IC-MPPT strategy.
2. Architecture Analysis of Presented PV System
2.1. SI-MISO Power Converter of PV Module Operation
2.2. Energy Storage System
2.3. Operating Modes of the System
3. Control Algorithm Analysis of Presented Photovoltaic Energy Storage System
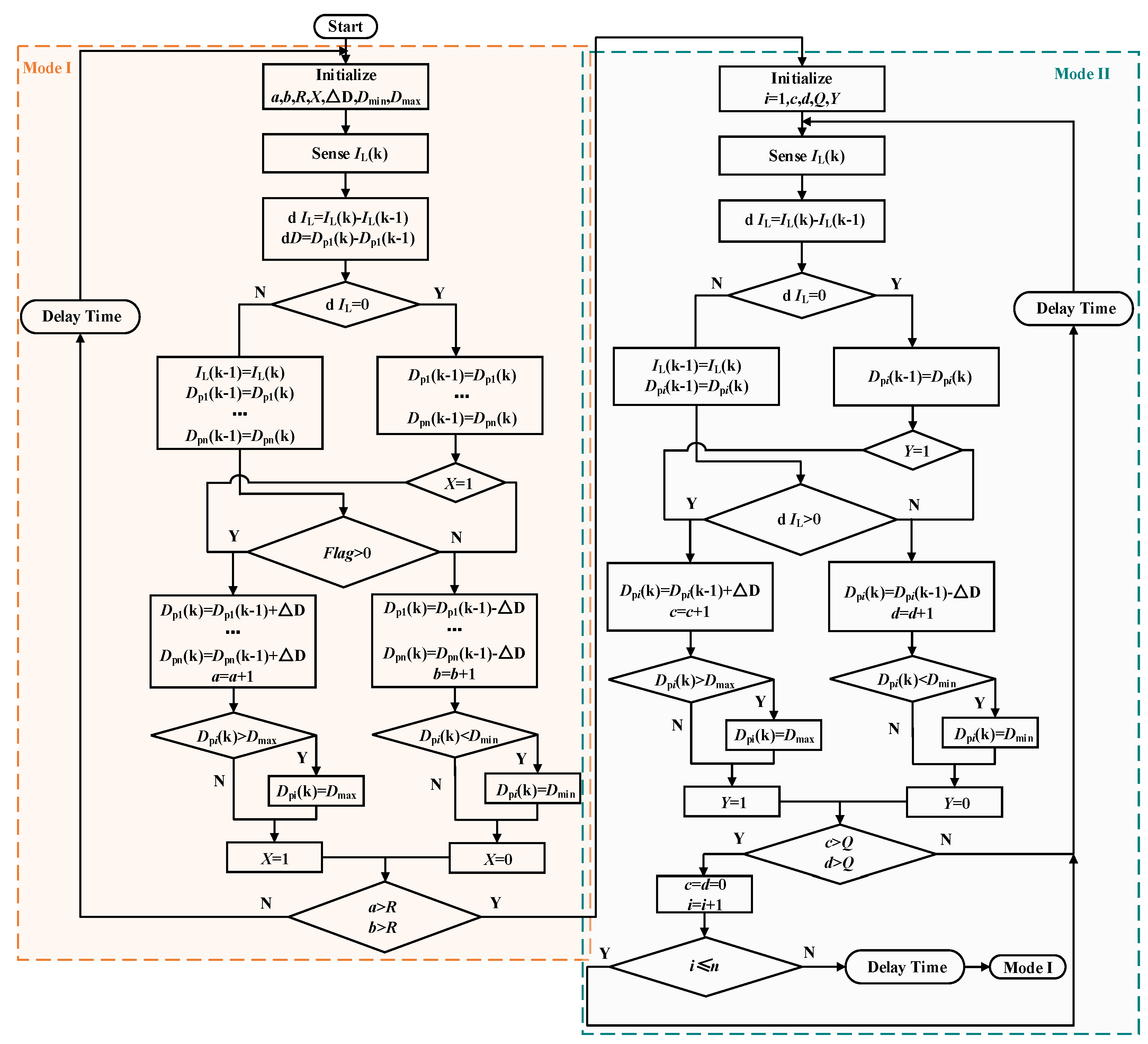
3.1. IC-MPPT Algorithm
3.2. Control Strategy of Bidirectional DC/DC Converter
4. Experiment Validation and Discussion
- (1)
- Mode 1: the PV output power is sufficient to supply power to the load and battery;
- (2)
- Mode 2: the PV output power is insufficient and needs to be together with the battery to supply power to the load.
4.1. Analysis of MPPT Results for PV Panels
4.2. Analysis of System Operation Mode
5. Conclusions
Author Contributions
Funding
Data Availability Statement
Conflicts of Interest
Abbreviations
| IC-MPPT | Inductor current-based maximum power point tracking |
| SI-MISO | Single-inductor multi-input single-output |
| PV | Photovoltaic |
| MPC | Model predictive control |
| MPP | Maximum power point |
| MPPT | Maximum power point tracking |
| P&O | Perturb and observe |
| IC | Incremental conductance |
| DMPPT | Distributed maximum power tracking |
| PI | Proportional–integral |
References
- Ferdowsi, F.; Mehraeen, S.; Upton, G.B. Assessing Distribution Network Sensitivity to Voltage Rise and Flicker under High Penetration of Behind-the-Meter Solar. Renew. Energy 2020, 152, 1227–1240. [Google Scholar] [CrossRef]
- Muhtadi, A.; Pandit, D.; Nguyen, N.; Mitra, J. Distributed Energy Resources Based Microgrid: Review of Architecture, Control, and Reliability. IEEE Trans. Ind. Applicat. 2021, 57, 2223–2235. [Google Scholar] [CrossRef]
- Hu, K.; Lang, C.; Fu, Z.; Feng, Y.; Sun, S.; Wang, B. Distributed Regional Photovoltaic Power Prediction Based on Stack Integration Algorithm. Mathematics 2024, 12, 2561. [Google Scholar] [CrossRef]
- Shaban, H.; Houssein, E.H.; Pérez-Cisneros, M.; Oliva, D.; Hassan, A.Y.; Ismaeel, A.A.K.; AbdElminaam, D.S.; Deb, S.; Said, M. Identification of Parameters in Photovoltaic Models through a Runge Kutta Optimizer. Mathematics 2021, 9, 2313. [Google Scholar] [CrossRef]
- Lei, X. A Photovoltaic Prediction Model with Integrated Attention Mechanism. Mathematics 2024, 12, 2103. [Google Scholar] [CrossRef]
- Hariharasudhan, T.; Prince Winston, D.; Palpandian, M.; Pravin, M. A Comparative Analysis of Polycrystalline and Bifacial Photovoltaic Module under Various Partial Shading Condition. Energy Convers. Manag. 2022, 270, 116223. [Google Scholar] [CrossRef]
- Murtaza, A.F.; Chiaberge, M.; Spertino, F.; Shami, U.T.; Boero, D.; De Giuseppe, M. MPPT Technique Based on Improved Evaluation of Photovoltaic Parameters for Uniformly Irradiated Photovoltaic Array. Electr. Power Syst. Res. 2017, 145, 248–263. [Google Scholar] [CrossRef]
- Mohapatra, A.; Nayak, B.; Das, P.; Mohanty, K.B. A Review on MPPT Techniques of PV System under Partial Shading Condition. Renew. Sustain. Energy Rev. 2017, 80, 854–867. [Google Scholar] [CrossRef]
- Kermadi, M.; Salam, Z.; Ahmed, J.; Berkouk, E.M. A High-Performance Global Maximum Power Point Tracker of PV System for Rapidly Changing Partial Shading Conditions. IEEE Trans. Ind. Electron. 2021, 68, 2236–2245. [Google Scholar] [CrossRef]
- Li, S. A Variable-Weather-Parameter MPPT Control Strategy Based on MPPT Constraint Conditions of PV System with Inverter. Energy Convers. Manag. 2019, 197, 111873. [Google Scholar] [CrossRef]
- Masoum, M.A.S.; Dehbonei, H.; Fuchs, E.F. Theoretical and Experimental Analyses of Photovoltaic Systems with Voltageand Current-Based Maximum Power-Point Tracking. IEEE Trans. Energy Convers. 2002, 17, 514–522. [Google Scholar] [CrossRef]
- Yan, K.; Du, Y.; Ren, Z. MPPT Perturbation Optimization of Photovoltaic Power Systems Based on Solar Irradiance Data Classification. IEEE Trans. Sustain. Energy 2019, 10, 514–521. [Google Scholar] [CrossRef]
- Ge, X.; Ahmed, F.W.; Rezvani, A.; Aljojo, N.; Samad, S.; Foong, L.K. Implementation of a Novel Hybrid BAT-Fuzzy Controller Based MPPT for Grid-Connected PV-Battery System. Control Eng. Pract. 2020, 98, 104380. [Google Scholar] [CrossRef]
- Necaibia, S.; Kelaiaia, M.S.; Labar, H.; Necaibia, A.; Castronuovo, E.D. Enhanced Auto-Scaling Incremental Conductance MPPT Method, Implemented on Low-Cost Microcontroller and SEPIC Converter. Sol. Energy 2019, 180, 152–168. [Google Scholar] [CrossRef]
- Carrasco, M.; Mancilla-David, F. Maximum Power Point Tracking Algorithms for Single-Stage Photovoltaic Power Plants under Time-Varying Reactive Power Injection. Sol. Energy 2016, 132, 321–331. [Google Scholar] [CrossRef]
- Hassan, A.; Bass, O.; Masoum, M.A.S. An Improved Genetic Algorithm Based Fractional Open Circuit Voltage MPPT for Solar PV Systems. Energy Rep. 2023, 9, 1535–1548. [Google Scholar] [CrossRef]
- Kacimi, N.; Idir, A.; Grouni, S.; Boucherit, M.S. Improved MPPT Control Strategy for PV Connected to Grid Using IncCond-PSO-MPC Approach. CSEE J. Power Energy Syst. 2023, 9, 1008–1020. [Google Scholar] [CrossRef]
- Águila-León, J.; Vargas-Salgado, C.; Díaz-Bello, D.; Montagud-Montalvá, C. Optimizing Photovoltaic Systems: A Meta-Optimization Approach with GWO-Enhanced PSO Algorithm for Improving MPPT Controllers. Renew. Energy 2024, 230, 120892. [Google Scholar] [CrossRef]
- Manas, M.; Dakka, O.; Sharma, S.; Arandhakar, S.; Kallelapu, R.; Golla, S. A Novel Metaheuristic-Based Robust Unified Control MPPT Algorithm for Grid-Connected PV System. Electr. Power Syst. Res. 2023, 221, 109389. [Google Scholar] [CrossRef]
- Shams, I.; Mekhilef, S.; Tey, K.S. Maximum Power Point Tracking Using Modified Butterfly Optimization Algorithm for Partial Shading, Uniform Shading, and Fast Varying Load Conditions. IEEE Trans. Power Electron. 2021, 36, 5569–5581. [Google Scholar] [CrossRef]
- Kamel, S.; Houssein, E.H.; Hassan, M.H.; Shouran, M.; Hashim, F.A. An Efficient Electric Charged Particles Optimization Algorithm for Numerical Optimization and Optimal Estimation of Photovoltaic Models. Mathematics 2022, 10, 913. [Google Scholar] [CrossRef]
- Charfeddine, S.; Alharbi, H.; Jerbi, H.; Kchaou, M.; Abbassi, R.; Leiva, V. A Stochastic Optimization Algorithm to Enhance Controllers of Photovoltaic Systems. Mathematics 2022, 10, 2128. [Google Scholar] [CrossRef]
- Ali, M.N.; Mahmoud, K.; Lehtonen, M.; Darwish, M.M.F. Promising MPPT Methods Combining Metaheuristic, Fuzzy-Logic and ANN Techniques for Grid-Connected Photovoltaic. Sensors 2021, 21, 1244. [Google Scholar] [CrossRef] [PubMed]
- Agrawal, P.; Bansal, H.O.; Gautam, A.R.; Mahela, O.P.; Khan, B. Transformer-based Time Series Prediction of the Maximum Power Point for Solar Photovoltaic Cells. Energy Sci. Eng. 2022, 10, 3397–3410. [Google Scholar] [CrossRef]
- Orozco-Gutierrez, M.L.; Spagnuolo, G.; Ramirez-Scarpetta, J.M.; Petrone, G.; Ramos-Paja, C.A. Optimized Configuration of Mismatched Photovoltaic Arrays. IEEE J. Photovolt. 2016, 6, 1210–1220. [Google Scholar] [CrossRef]
- Mahmoud, Y.; El-Saadany, E.F. Enhanced Reconfiguration Method for Reducing Mismatch Losses in PV Systems. IEEE J. Photovolt. 2017, 7, 1746–1754. [Google Scholar] [CrossRef]
- Başoğlu, M.E. Comprehensive Review on Distributed Maximum Power Point Tracking: Submodule Level and Module Level MPPT Strategies. Sol. Energy 2022, 241, 85–108. [Google Scholar] [CrossRef]
- Kumar, P.; Singh, R.K. Various MPPT Modes and Dynamic Performance of Coupled Inductor Bipolar Multi-Output Converter with No Right Half Plane Zero. IEEE Trans. Power Electron. 2024, 39, 6338–6351. [Google Scholar] [CrossRef]
- Olalla, C.; Clement, D.; Rodriguez, M.; Maksimovic, D. Architectures and Control of Submodule Integrated DC–DC Converters for Photovoltaic Applications. IEEE Trans. Power Electron. 2013, 28, 2980–2997. [Google Scholar] [CrossRef]
- Wang, F.; Zhu, T.; Zhuo, F.; Yi, H.; Shi, S.; Zhang, X. Analysis and Optimization of Flexible MCPT Strategy in Submodule PV Application. IEEE Trans. Sustain. Energy 2017, 8, 249–257. [Google Scholar] [CrossRef]
- Badawy, M.O.; Bose, S.M.; Sozer, Y. A Novel Differential Power Processing Architecture for a Partially Shaded PV String Using Distributed Control. IEEE Trans. Ind. Applicat. 2021, 57, 1725–1735. [Google Scholar] [CrossRef]
- Pilawa-Podgurski, R.C.N.; Perreault, D.J. Submodule Integrated Distributed Maximum Power Point Tracking for Solar Photovoltaic Applications. IEEE Trans. Power Electron. 2013, 28, 2957–2967. [Google Scholar] [CrossRef]
- Wang, Z.; Wang, Y.; Zhang, X.; Yang, D.; Ma, D.; Ramakrishna, S.; Yuan, W.; Ye, T. Flexible Photovoltaic Micro-Power System Enabled with a Customized MPPT. Appl. Energy 2024, 367, 123425. [Google Scholar] [CrossRef]
- Abu Qahouq, J.A.; Jiang, Y. Distributed Photovoltaic Solar System Architecture with Single-power Inductor Single-power Converter and Single-sensor Single Maximum Power Point Tracking Controller. IET Power Electron. 2014, 7, 2600–2609. [Google Scholar] [CrossRef]
- Poursafar, N.; Taghizadeh, S. Distributed DC-Bus Signaling Control of Photovoltaic Systems in Islanded DC Microgrid. CSEE J. Power Energy Syst. 2022, 8, 1741–1750. [Google Scholar]
- Zhu, T.; He, X.; Guan, T.; Wang, F.; Yi, H.; Zhuo, F. An Integrated Single Inductor-Single Sensor Based Photovoltaic Optimizer with an Optimal Current Point Tracking Strategy. In Proceedings of the 2017 IEEE Energy Conversion Congress and Exposition (ECCE), Cincinnati, OH, USA, 1–5 October 2017; IEEE: Piscataway, NJ, USA, 2017; pp. 2301–2304. [Google Scholar]
- Chen, Y.-T.; Lai, J.-H. A Novel Variable Step-Size MPPT Method for PV System with Single Sensor. In Proceedings of the 2014 9th IEEE Conference on Industrial Electronics and Applications, Hangzhou, China, 9–11 June 2014; IEEE: Piscataway, NJ, USA, 2014; pp. 718–722. [Google Scholar]
- Yu, Y.; Liu, G.-P.; Huang, Y.; Guerrero, J.M. Distributed Learning-Based Secondary Control for Islanded DC Microgrids: A High-Order Fully Actuated System Approach. IEEE Trans. Ind. Electron. 2024, 71, 2990–3000. [Google Scholar] [CrossRef]
- Huang, Z.; Li, Y.; Cheng, X.; Ke, M. A Voltage-Shifting-Based State-of-Charge Balancing Control for Distributed Energy Storage Systems in Islanded DC Microgrids. J. Energy Storage 2023, 69, 107861. [Google Scholar] [CrossRef]
- Liu, F.; Li, H.; Liu, L.; Zou, R.; Liu, K. A Control Method for IPMSM Based on Active Disturbance Rejection Control and Model Predictive Control. Mathematics 2021, 9, 760. [Google Scholar] [CrossRef]
- Alnajdi, A.; Abdullah, F.; Suryavanshi, A.; Christofides, P.D. Machine Learning-Based Model Predictive Control of Two-Time-Scale Systems. Mathematics 2023, 11, 3827. [Google Scholar] [CrossRef]

















| Ref. | Converters | Switches | Inductors | Current Sensors | Voltage Sensors | System Output Regulation |
|---|---|---|---|---|---|---|
| Ref. [30] | N | 2N | N | 1 | / | No |
| Ref. [31] | N | N | N | N | / | Yes |
| Ref. [32] | N | N | N | N | N | Yes |
| Ref. [34] | 1 | N + 2 | 1 | 1 | / | No |
| Ref. [36] | N | 2N | 1 | 1 | / | No |
| Ref. [37] | N | N | N | / | N | Yes |
| Ref. [38] | N + 1 | N + 1 | N + 1 | / | / | Yes |
| In this paper | 1 | N + 2 | 1 | 1 | 1 | Yes |
| Parameters | Value | Parameters | Value | Parameters | Value |
|---|---|---|---|---|---|
| Cpv | 500 μF | Lpv | 20 μH | Ts | 25 μs |
| CL | 500 μF | LB | 20 μH | Tp | 50 μs |
| CB | 500 μF | Ro | 26 Ω | fs | 40 kHz |
Disclaimer/Publisher’s Note: The statements, opinions and data contained in all publications are solely those of the individual author(s) and contributor(s) and not of MDPI and/or the editor(s). MDPI and/or the editor(s) disclaim responsibility for any injury to people or property resulting from any ideas, methods, instructions or products referred to in the content. |
© 2024 by the authors. Licensee MDPI, Basel, Switzerland. This article is an open access article distributed under the terms and conditions of the Creative Commons Attribution (CC BY) license (https://creativecommons.org/licenses/by/4.0/).
Share and Cite
Wang, W.; Dong, Y.; Liu, Y.; Li, R.; Wang, C. Inductor Current-Based Control Strategy for Efficient Power Tracking in Distributed PV Systems. Mathematics 2024, 12, 3897. https://doi.org/10.3390/math12243897
Wang W, Dong Y, Liu Y, Li R, Wang C. Inductor Current-Based Control Strategy for Efficient Power Tracking in Distributed PV Systems. Mathematics. 2024; 12(24):3897. https://doi.org/10.3390/math12243897
Chicago/Turabian StyleWang, Wei, Yaolin Dong, Yue Liu, Ripeng Li, and Chunsheng Wang. 2024. "Inductor Current-Based Control Strategy for Efficient Power Tracking in Distributed PV Systems" Mathematics 12, no. 24: 3897. https://doi.org/10.3390/math12243897
APA StyleWang, W., Dong, Y., Liu, Y., Li, R., & Wang, C. (2024). Inductor Current-Based Control Strategy for Efficient Power Tracking in Distributed PV Systems. Mathematics, 12(24), 3897. https://doi.org/10.3390/math12243897

